F E R N A N D A E L E N A M O R A L E S C H Á V E Z
J H O N N A T A N P E Ñ A R A M Í R E Z
M I L T O N A A R Ó N N A V A C R U Z
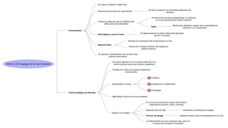
TEORÍAS PSICOANALÍTICAS
INSTITUTO POLITECNICO NACIONAL
CENTRO INTERDICIPLINARIO DE CIENCIAS DE LA SALUD UNIDAD MILPA ALTA
MODULO: PSICOLOGIA
GEN: 38
MEDICO CIRUJANO Y PARTERO
PSICOANÁLISIS
Designa tres cosas:
1. Un método de investigación y análisis de ciertos procesos mentales,
prácticamente inaccesibles por cualquier otro medio.
2. Una técnica de tratamiento –una terapéutica– de los trastornos
neuróticos basada en ese método de investigación.
3. Un cuerpo de saber psicológico, cuya acumulación tiende a formar
una nueva disciplina científica y a sustituir, en parte, a la psicología
clásica.
TEORÍA PSICOANALÍTICA
Para Freud, «no somos capaces de renunciar a nada. Sólo sabemos cambiar una cosa
por otra». Esa es la razón profunda de la existencia de toda esta serie de mecanismos.
He aquí los más importantes:
1. LA SUBLIMACIÓN: permite desviar las pulsiones sexuales o agresivas hacia fines
superiores, que presentan un cierto valor social.
2. LA FANTASÍA: traslado de una pulsión reprimida al plano imaginario con el fin de
satisfacerla, simbólicamente, por medio de la creación de imágenes.
3. EL DESPLAZAMIENTO: traslado de la energía de una pulsión de su verdadero objeto
a un elemento sustitutivo que esconde su anterior significado.
4. LA PROYECCIÓN: expulsión de sí mismo y localización en otras personas o cosas de
las cualidades, sentimientos y deseos que el propio sujeto desconoce o rechaza
como propios.
5. LA REGRESIÓN: retorno a una etapa superada del desarrollo psíquico, en la que el
sujeto queda fijado.
TEORÍA PSICOANALÍTICA
• Todos estos mecanismos inconscientes actúan y se encuentran en la
vida psíquica cotidiana –lapsus, actos fallidos–, en los sueños, en los
síntomas neuróticos y, como veremos posteriormente, en las más altas
actividades espirituales, como el arte y la religión.
• Al psicoanalista descifrar todo ese lenguaje simbólico a través del
análisis de los desplazamientos, proyecciones, sustituciones, etc., para
poder leer lo que hay por debajo de él y llevarlo a un nivel
consciente.
LA REPRESIÓN: aunque es también un mecanismo de defensa, debe
distinguirse de los demás por ser, precisamente, el más importante.
TEORÍA PSICOSOCIAL
• Erikson reinterpretó las fases psicosexuales elaboradas por Freud y enfatizó
los aspectos sociales de cada una de ellas en cuatro aspectos principales:
I. Incrementó el entendimiento del ‘yo’ como una fuerza intensa, vital y
positiva, como una capacidad organizadora del individuo con poder de
reconciliar las fuerzas sintónicas y las distónicas.
II. explicitó profundamente las etapas de desarrollo psicosexual de Freud,
integrando la dimensión social y el desarrollo psicosocial
III. extendió el concepto de desarrollo de la personalidad para el ciclo
completo de la vida, de la infancia a la vejez
IV. exploró el impacto de la cultura, de la sociedad y de la historia en el
desarrollo de la personalidad, intentando ilustrar este estudio como una
presentación de historias de personas importantes.
TEORÍA PSICOSOCIAL
• En la formulación de la teoría del desarrollo psicosocial de Erikson destaca los siguientes
aspectos:
a) Diferencias individuales: los individuos difieren en cuanto a las fuerzas internas; hombres
y mujeres presentan diferencias de la personalidad debidas a las diferencias
biológicas.
b) Adaptación y ajustamiento: un ‘yo’ fuerte es la llave para la salud mental
c) Procesos cognitivos: el inconsciente es una fuerza importante en la formación de la
personalidad.
d) Sociedad: modela la forma con que las personas se desenvuelven.
e) Influencias biológicas: los factores biológicos son determinantes en la formación de la
personalidad.
f) Desarrollo del niño: se hace a lo largo de cuatro fases psicosociales, cada una de ellas
contiene una crisis que desarrolla una fuerza específica del ‘yo’.
g) Desarrollo del adulto: los adolescentes y los adultos se desarrollan a lo largo de otras
cuatro fases psicosociales; también ahí cada fase envuelve una crisis y desarrolla una
fuerza específica del ‘yo’.
LOS PRINCIPIOS FUNDAMENTALES DE LAS
TEORÍAS CONDUCTUALES:
• La conducta está regida por leyes y sujeta a las variables
ambientales: Las fuerzas externas estimulan a los individuos a
actuar de ciertas maneras, ya sea realizando una conducta o
evitándola.
• El aprendizaje como un cambio conductual: el aprendizaje en sí
mismo debe ser definido como algo que puede ser observado y
documentado, es decir, hay aprendizaje cuando existe un cambio
conductual.
• La conducta es un fenómeno observable e identificable: Las
respuestas internas están mediadas por la conducta observable y
ésta puede ser modificada.
LOS PRINCIPIOS FUNDAMENTALES DE LAS TEORÍAS
CONDUCTUALES:
• Las conductas maladaptativas son adquiridas a través del
aprendizaje y pueden ser modificadas por los principios del mismo: Al
cambiar la conducta se reportan cambios en los sentimientos y en las
actitudes.
• Las metas conductuales han de ser específicas, discretas e
individualizadas: Se requiere que los problemas sean descritos en
términos concretos y observables. Es necesario considerar que dos
respuestas externas semejantes no provienen necesariamente del
mismo estímulo y, que un mismo estímulo no produce la misma
respuesta en dos personas.
LOS PRINCIPIOS FUNDAMENTALES DE LAS TEORÍAS
CONDUCTUALES:
• La teoría conductual se focaliza en el aquí y en el ahora: El
aprendizaje tenderá a ocurrir cuando el estímulo y la respuesta se
presentan cerca en el tiempo. Para que se desarrolle la relación
estímulo – respuesta, ciertos eventos deben ocurrir en conjunto con
otros eventos. Cuando dos eventos ocurren en más o menos el mismo
tiempo, decimos que hay contigüidad entre ellos.
TIPOS DE APRENDIZAJE
• condicionamiento clásico: es el proceso a través del cual se logra
que un comportamiento -respuesta- que antes ocurría tras un evento
determinado -estímulo- ocurra tras otro evento distinto.
• asociación por contigüidad: Este principio establece que cuando dos
sensaciones ocurren juntas en forma repetida, acaban por asociarse,
de manera que posteriormente cuando ocurre sólo una de estas
sensaciones (estímulo), la otra sensación también es evocada
(respuesta).
• condicionamiento operante: es el proceso a través del cual se
fortalece un comportamiento que es seguido de un resultado
favorable (refuerzo), con lo cual aumentan las probabilidades de que
ese comportamiento vuelva a ocurrir.
CONDICIONAMIENTO CLÁSICO DE PAVLOV
• Fue descrito por el fisiólogo ruso Ivan Pavlov (1849-1936) a partir de sus
estudios con animales
• En sus investigaciones, asoció el ruido de una campanilla (estímulo
neutro), a la comida (estímulo incondicionado) de un perro, y logró
que el perro salivara al escuchar la campanilla (que se transformó en
un estímulo condicionado).
ESQUEMA DE CONDICIONAMIENTO CLÁSICO DE
PAVLOV
Describe, que el aprendizaje por asociación entre dos estímulos: se
condiciona a las personas o los animales a responder de una forma
nueva a estímulos que antes no evocaban tales respuestas.
Estímulo
incondicionado (ej:
comida)
→ Respuesta
incondicionada
(salivación)
Estímulo
Incondicionado
(comida)
→ Respuesta que se está
modificando +
Estímulos
condicionado
(campanilla)
Estímulo
condicionado
(campanilla)
→ Respuesta
condicionada
(salivación)
CONDICIONAMIENTO OPERANTE DE SKINNER
• Skinner presenta un análisis funcional del comportamiento,
considerando a la conducta como una variable dependiente de sus
consecuencias (refuerzo) –a diferencia del condicionamiento clásico
en que la conducta depende de los estímulos que la anteceden-.
Antecedentes ---> Comportamiento ---> Consecuencias
• El comportamiento puede ser modificado cambiando o controlando
tanto los antecedentes como las consecuencias de la conducta, o
bien ambos.
CONDICIONAMIENTO OPERANTE DE SKINNER
• Tanto el condicionamiento clásico como el operante utilizan los
componentes básicos -estímulos y respuestas- para explicar el
aprendizaje, pero difieren en su ordenamiento.
condicionamiento clásico La atención se centra en el
estímulo que causa la respuesta
condicionamiento operante La atención está puesta en la
consecuencia que sigue a una
respuesta determinada
CONDICIONAMIENTO OPERANTE DE SKINNER
El refuerzo
Se define como un evento que, presentado inmediatamente después
de la ocurrencia de una conducta, aumenta la probabilidad de
ocurrencia de dicha conducta.
Estos se pueden clasificar en:
• Los refuerzos primarios: aquellos que se relacionan con la satisfacción de
necesidades biológicas, tales como comida o bebida.
• Los refuerzos secundarios: aprendidos por asociación con los primarios, e incluyen
el dinero.
CONDICIONAMIENTO OPERANTE DE SKINNER
El castigo
Además de controlar las consecuencias de una conducta con el objeto
de aumentar la probabilidad de que ésta vuelva a ocurrir, es posible
manipular las consecuencias para producir una disminución en la
conducta. La probabilidad de que la conducta se vuelva a repetir es
con un castigo.
Existen dos tipos de castigo:
• Castigo positivo: consiste en la aparición de un evento displacentero
o doloroso
• Castigo negativo: consiste en la desaparición de un evento “bueno”
o placentero.
CONDICIONAMIENTO OPERANTE DE SKINNER
Para que un castigo o refuerzo sea efectivo, debe cumplir con ciertas
condiciones.
1. Contingencia temporal: el castigo será más efectivo mientras menor
sea el intervalo de tiempo que transcurra entre el comportamiento
indeseado y el castigo.
2. Constancia: esto implica que el castigo será efectivo cuanto más
constante sea.
3. Refuercen conductas alternativas: la eficacia depende de la
medida en que se apliquen.
No basta con señalarle a la persona qué conducta no debe emitir, sino
que además hay que señalarle qué es lo que debe hacer en cambio.
BUHLER. TEORÍA DE LAS FASES DEL
DESARROLLO
• Para Charlotte Bühler la meta de los seres humanos es tener un
equilibrio biológico y psicológico liberando las tenciones, así como la
autorrealización que le permitirá crecer, mejorar y alcanzar aquello
que se va proponiendo en cada fase de su desarrollo.
• Bühler considera tres factores importantes durante el desarrollo de la
persona, que son: los eventos externos que rodean la vida de la
persona, las reacciones internas que tiene hacia esos eventos, y sus
logros y producción.
• Ya que estos son los que permean el proceso de vida del individuo.
• Divide el desarrollo humano en cinco fases las cuales se componen
de un equilibrio entre el desarrollo biológico y psicológico del
individuo, con respecto a su edad.
• * Fase uno: 0-15 años
* Fase dos: 16-27 años
* Fase tres: 28-47 años
* Fase cuatro: 48-62 años
* Fase cinco: 63- en adelante
• Para llevar a cabo satisfactoriamente estas fases el ser humano debe
de tener un estado físico ideal y vivir en una sociedad ideal pues en
esta teoría no se tomo en cuenta los factores externos que puedan
influir en el ser humano
• la situación actual en la que nos encontramos cubrir las necesidades
fisiológicas es un poco más difícil y en ocasiones imposible, esto nos
lleva a una incongruencia ya que si no se cuenta con un estado físico
ideal no se lleva a cabo el proceso.
TEORÍA DE LA JERARQUÍA DE NECESIDADES
(MASLOW).
• Sólo las necesidades no satisfechas influyen en el comportamiento de
todas las personas, pues la necesidad satisfecha no genera
comportamiento alguno.
• Las necesidades fisiológicas nacen con la persona, el resto de las
necesidades surgen con el transcurso del tiempo.
• A medida que la persona logra controlar sus necesidades básicas
aparecen gradualmente necesidades de orden superior; no todos los
individuos sienten necesidades de autorrealización, debido a que es
una conquista individual.
• Las necesidades más elevadas no surgen en la medida en que las
más bajas van siendo satisfechas. Pueden ser concomitantes pero las
básicas predominarán sobre las superiores.
• Las necesidades básicas requieren para su satisfacción un ciclo
motivador relativamente corto, en contraposición, las necesidades
superiores requieren de un ciclo más largo.
DESARROLLO COGNOSCITIVO (PIAGET)
• Los padres pueden utilizar la teoría de Piaget a la hora de decidir
cómo determinar qué comprar con el fin de apoyar el crecimiento de
sus hijos.
• Los maestros también pueden utilizar la teoría de Piaget, por ejemplo,
cuando se discute si las materias del programa son adecuadas o no
para el nivel de los estudiantes.
TEORÍA IMPRONTA DE LORENZ
• Descrita por Konrad Lorenz, la impronta se da cuando se producen
conductas innatas en respuesta a estímulos aprendido. Un animal
recién nacido se identifica con los que le rodean, asume que la
especie a la que pertenece y se fija en sus semejantes para aprender.
Nosotros hacemos algo similar con el aprendizaje vicario.
• La impronta se produce en un momento determinado cercano al
nacimiento. Por ejemplo en las aves como el ganso o los patos este
período sensible crítico es de 24-48 horas después de haber salido
del huevo.
• A partir de ese momento, el patito o el ganso aprende a seguir a
todos lados a su madre, que generalmente será el animal grande
más cercano que se encontrará.
TEORÍA DE APEGO Y FORMACIÓN DE VÍNCULOS
AFECTIVOS.
BIBLIOGRAFÍA
Teorias psicoanalíticas

Teorias psicoanalíticas

  • 1.
    F E RN A N D A E L E N A M O R A L E S C H Á V E Z J H O N N A T A N P E Ñ A R A M Í R E Z M I L T O N A A R Ó N N A V A C R U Z TEORÍAS PSICOANALÍTICAS INSTITUTO POLITECNICO NACIONAL CENTRO INTERDICIPLINARIO DE CIENCIAS DE LA SALUD UNIDAD MILPA ALTA MODULO: PSICOLOGIA GEN: 38 MEDICO CIRUJANO Y PARTERO
  • 2.
    PSICOANÁLISIS Designa tres cosas: 1.Un método de investigación y análisis de ciertos procesos mentales, prácticamente inaccesibles por cualquier otro medio. 2. Una técnica de tratamiento –una terapéutica– de los trastornos neuróticos basada en ese método de investigación. 3. Un cuerpo de saber psicológico, cuya acumulación tiende a formar una nueva disciplina científica y a sustituir, en parte, a la psicología clásica.
  • 3.
    TEORÍA PSICOANALÍTICA Para Freud,«no somos capaces de renunciar a nada. Sólo sabemos cambiar una cosa por otra». Esa es la razón profunda de la existencia de toda esta serie de mecanismos. He aquí los más importantes: 1. LA SUBLIMACIÓN: permite desviar las pulsiones sexuales o agresivas hacia fines superiores, que presentan un cierto valor social. 2. LA FANTASÍA: traslado de una pulsión reprimida al plano imaginario con el fin de satisfacerla, simbólicamente, por medio de la creación de imágenes. 3. EL DESPLAZAMIENTO: traslado de la energía de una pulsión de su verdadero objeto a un elemento sustitutivo que esconde su anterior significado. 4. LA PROYECCIÓN: expulsión de sí mismo y localización en otras personas o cosas de las cualidades, sentimientos y deseos que el propio sujeto desconoce o rechaza como propios. 5. LA REGRESIÓN: retorno a una etapa superada del desarrollo psíquico, en la que el sujeto queda fijado.
  • 4.
    TEORÍA PSICOANALÍTICA • Todosestos mecanismos inconscientes actúan y se encuentran en la vida psíquica cotidiana –lapsus, actos fallidos–, en los sueños, en los síntomas neuróticos y, como veremos posteriormente, en las más altas actividades espirituales, como el arte y la religión. • Al psicoanalista descifrar todo ese lenguaje simbólico a través del análisis de los desplazamientos, proyecciones, sustituciones, etc., para poder leer lo que hay por debajo de él y llevarlo a un nivel consciente. LA REPRESIÓN: aunque es también un mecanismo de defensa, debe distinguirse de los demás por ser, precisamente, el más importante.
  • 5.
    TEORÍA PSICOSOCIAL • Eriksonreinterpretó las fases psicosexuales elaboradas por Freud y enfatizó los aspectos sociales de cada una de ellas en cuatro aspectos principales: I. Incrementó el entendimiento del ‘yo’ como una fuerza intensa, vital y positiva, como una capacidad organizadora del individuo con poder de reconciliar las fuerzas sintónicas y las distónicas. II. explicitó profundamente las etapas de desarrollo psicosexual de Freud, integrando la dimensión social y el desarrollo psicosocial III. extendió el concepto de desarrollo de la personalidad para el ciclo completo de la vida, de la infancia a la vejez IV. exploró el impacto de la cultura, de la sociedad y de la historia en el desarrollo de la personalidad, intentando ilustrar este estudio como una presentación de historias de personas importantes.
  • 6.
    TEORÍA PSICOSOCIAL • Enla formulación de la teoría del desarrollo psicosocial de Erikson destaca los siguientes aspectos: a) Diferencias individuales: los individuos difieren en cuanto a las fuerzas internas; hombres y mujeres presentan diferencias de la personalidad debidas a las diferencias biológicas. b) Adaptación y ajustamiento: un ‘yo’ fuerte es la llave para la salud mental c) Procesos cognitivos: el inconsciente es una fuerza importante en la formación de la personalidad. d) Sociedad: modela la forma con que las personas se desenvuelven. e) Influencias biológicas: los factores biológicos son determinantes en la formación de la personalidad. f) Desarrollo del niño: se hace a lo largo de cuatro fases psicosociales, cada una de ellas contiene una crisis que desarrolla una fuerza específica del ‘yo’. g) Desarrollo del adulto: los adolescentes y los adultos se desarrollan a lo largo de otras cuatro fases psicosociales; también ahí cada fase envuelve una crisis y desarrolla una fuerza específica del ‘yo’.
  • 8.
    LOS PRINCIPIOS FUNDAMENTALESDE LAS TEORÍAS CONDUCTUALES: • La conducta está regida por leyes y sujeta a las variables ambientales: Las fuerzas externas estimulan a los individuos a actuar de ciertas maneras, ya sea realizando una conducta o evitándola. • El aprendizaje como un cambio conductual: el aprendizaje en sí mismo debe ser definido como algo que puede ser observado y documentado, es decir, hay aprendizaje cuando existe un cambio conductual. • La conducta es un fenómeno observable e identificable: Las respuestas internas están mediadas por la conducta observable y ésta puede ser modificada.
  • 9.
    LOS PRINCIPIOS FUNDAMENTALESDE LAS TEORÍAS CONDUCTUALES: • Las conductas maladaptativas son adquiridas a través del aprendizaje y pueden ser modificadas por los principios del mismo: Al cambiar la conducta se reportan cambios en los sentimientos y en las actitudes. • Las metas conductuales han de ser específicas, discretas e individualizadas: Se requiere que los problemas sean descritos en términos concretos y observables. Es necesario considerar que dos respuestas externas semejantes no provienen necesariamente del mismo estímulo y, que un mismo estímulo no produce la misma respuesta en dos personas.
  • 10.
    LOS PRINCIPIOS FUNDAMENTALESDE LAS TEORÍAS CONDUCTUALES: • La teoría conductual se focaliza en el aquí y en el ahora: El aprendizaje tenderá a ocurrir cuando el estímulo y la respuesta se presentan cerca en el tiempo. Para que se desarrolle la relación estímulo – respuesta, ciertos eventos deben ocurrir en conjunto con otros eventos. Cuando dos eventos ocurren en más o menos el mismo tiempo, decimos que hay contigüidad entre ellos.
  • 11.
    TIPOS DE APRENDIZAJE •condicionamiento clásico: es el proceso a través del cual se logra que un comportamiento -respuesta- que antes ocurría tras un evento determinado -estímulo- ocurra tras otro evento distinto. • asociación por contigüidad: Este principio establece que cuando dos sensaciones ocurren juntas en forma repetida, acaban por asociarse, de manera que posteriormente cuando ocurre sólo una de estas sensaciones (estímulo), la otra sensación también es evocada (respuesta). • condicionamiento operante: es el proceso a través del cual se fortalece un comportamiento que es seguido de un resultado favorable (refuerzo), con lo cual aumentan las probabilidades de que ese comportamiento vuelva a ocurrir.
  • 12.
    CONDICIONAMIENTO CLÁSICO DEPAVLOV • Fue descrito por el fisiólogo ruso Ivan Pavlov (1849-1936) a partir de sus estudios con animales • En sus investigaciones, asoció el ruido de una campanilla (estímulo neutro), a la comida (estímulo incondicionado) de un perro, y logró que el perro salivara al escuchar la campanilla (que se transformó en un estímulo condicionado).
  • 13.
    ESQUEMA DE CONDICIONAMIENTOCLÁSICO DE PAVLOV Describe, que el aprendizaje por asociación entre dos estímulos: se condiciona a las personas o los animales a responder de una forma nueva a estímulos que antes no evocaban tales respuestas. Estímulo incondicionado (ej: comida) → Respuesta incondicionada (salivación) Estímulo Incondicionado (comida) → Respuesta que se está modificando + Estímulos condicionado (campanilla) Estímulo condicionado (campanilla) → Respuesta condicionada (salivación)
  • 14.
    CONDICIONAMIENTO OPERANTE DESKINNER • Skinner presenta un análisis funcional del comportamiento, considerando a la conducta como una variable dependiente de sus consecuencias (refuerzo) –a diferencia del condicionamiento clásico en que la conducta depende de los estímulos que la anteceden-. Antecedentes ---> Comportamiento ---> Consecuencias • El comportamiento puede ser modificado cambiando o controlando tanto los antecedentes como las consecuencias de la conducta, o bien ambos.
  • 15.
    CONDICIONAMIENTO OPERANTE DESKINNER • Tanto el condicionamiento clásico como el operante utilizan los componentes básicos -estímulos y respuestas- para explicar el aprendizaje, pero difieren en su ordenamiento. condicionamiento clásico La atención se centra en el estímulo que causa la respuesta condicionamiento operante La atención está puesta en la consecuencia que sigue a una respuesta determinada
  • 16.
    CONDICIONAMIENTO OPERANTE DESKINNER El refuerzo Se define como un evento que, presentado inmediatamente después de la ocurrencia de una conducta, aumenta la probabilidad de ocurrencia de dicha conducta. Estos se pueden clasificar en: • Los refuerzos primarios: aquellos que se relacionan con la satisfacción de necesidades biológicas, tales como comida o bebida. • Los refuerzos secundarios: aprendidos por asociación con los primarios, e incluyen el dinero.
  • 17.
    CONDICIONAMIENTO OPERANTE DESKINNER El castigo Además de controlar las consecuencias de una conducta con el objeto de aumentar la probabilidad de que ésta vuelva a ocurrir, es posible manipular las consecuencias para producir una disminución en la conducta. La probabilidad de que la conducta se vuelva a repetir es con un castigo. Existen dos tipos de castigo: • Castigo positivo: consiste en la aparición de un evento displacentero o doloroso • Castigo negativo: consiste en la desaparición de un evento “bueno” o placentero.
  • 18.
    CONDICIONAMIENTO OPERANTE DESKINNER Para que un castigo o refuerzo sea efectivo, debe cumplir con ciertas condiciones. 1. Contingencia temporal: el castigo será más efectivo mientras menor sea el intervalo de tiempo que transcurra entre el comportamiento indeseado y el castigo. 2. Constancia: esto implica que el castigo será efectivo cuanto más constante sea. 3. Refuercen conductas alternativas: la eficacia depende de la medida en que se apliquen. No basta con señalarle a la persona qué conducta no debe emitir, sino que además hay que señalarle qué es lo que debe hacer en cambio.
  • 19.
    BUHLER. TEORÍA DELAS FASES DEL DESARROLLO • Para Charlotte Bühler la meta de los seres humanos es tener un equilibrio biológico y psicológico liberando las tenciones, así como la autorrealización que le permitirá crecer, mejorar y alcanzar aquello que se va proponiendo en cada fase de su desarrollo. • Bühler considera tres factores importantes durante el desarrollo de la persona, que son: los eventos externos que rodean la vida de la persona, las reacciones internas que tiene hacia esos eventos, y sus logros y producción. • Ya que estos son los que permean el proceso de vida del individuo.
  • 20.
    • Divide eldesarrollo humano en cinco fases las cuales se componen de un equilibrio entre el desarrollo biológico y psicológico del individuo, con respecto a su edad. • * Fase uno: 0-15 años * Fase dos: 16-27 años * Fase tres: 28-47 años * Fase cuatro: 48-62 años * Fase cinco: 63- en adelante
  • 21.
    • Para llevara cabo satisfactoriamente estas fases el ser humano debe de tener un estado físico ideal y vivir en una sociedad ideal pues en esta teoría no se tomo en cuenta los factores externos que puedan influir en el ser humano • la situación actual en la que nos encontramos cubrir las necesidades fisiológicas es un poco más difícil y en ocasiones imposible, esto nos lleva a una incongruencia ya que si no se cuenta con un estado físico ideal no se lleva a cabo el proceso.
  • 22.
    TEORÍA DE LAJERARQUÍA DE NECESIDADES (MASLOW).
  • 23.
    • Sólo lasnecesidades no satisfechas influyen en el comportamiento de todas las personas, pues la necesidad satisfecha no genera comportamiento alguno. • Las necesidades fisiológicas nacen con la persona, el resto de las necesidades surgen con el transcurso del tiempo. • A medida que la persona logra controlar sus necesidades básicas aparecen gradualmente necesidades de orden superior; no todos los individuos sienten necesidades de autorrealización, debido a que es una conquista individual.
  • 24.
    • Las necesidadesmás elevadas no surgen en la medida en que las más bajas van siendo satisfechas. Pueden ser concomitantes pero las básicas predominarán sobre las superiores. • Las necesidades básicas requieren para su satisfacción un ciclo motivador relativamente corto, en contraposición, las necesidades superiores requieren de un ciclo más largo.
  • 25.
  • 26.
    • Los padrespueden utilizar la teoría de Piaget a la hora de decidir cómo determinar qué comprar con el fin de apoyar el crecimiento de sus hijos. • Los maestros también pueden utilizar la teoría de Piaget, por ejemplo, cuando se discute si las materias del programa son adecuadas o no para el nivel de los estudiantes.
  • 27.
    TEORÍA IMPRONTA DELORENZ • Descrita por Konrad Lorenz, la impronta se da cuando se producen conductas innatas en respuesta a estímulos aprendido. Un animal recién nacido se identifica con los que le rodean, asume que la especie a la que pertenece y se fija en sus semejantes para aprender. Nosotros hacemos algo similar con el aprendizaje vicario.
  • 28.
    • La improntase produce en un momento determinado cercano al nacimiento. Por ejemplo en las aves como el ganso o los patos este período sensible crítico es de 24-48 horas después de haber salido del huevo. • A partir de ese momento, el patito o el ganso aprende a seguir a todos lados a su madre, que generalmente será el animal grande más cercano que se encontrará.
  • 29.
    TEORÍA DE APEGOY FORMACIÓN DE VÍNCULOS AFECTIVOS.
  • 30.