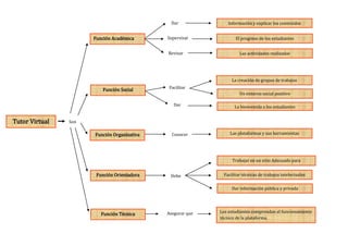
Dar             Información y explicar los contenidos


                      Función Académica      Supervisar            El progreso de los estudiantes


                                             Revisar                 Las actividades realizadas




                                                                 La creación de grupos de trabajos
                                              Facilitar
                         Función Social
                                                                     Un entorno social positivo

                                                Dar                La bienvenida a los estudiantes


Tutor Virtual   Son

                      Función Organizativa     Conocer          Las plataformas y sus herramientas




                                                                 Trabajar en un sitio Adecuado para
                                                                            estudiantes
                       Función Orientadora    Debe           Facilitar técnicas de trabajos intelectuales


                                                                 Dar información pública y privada




                                             Asegurar que   Los estudiantes comprendan el funcionamiento
                         Función Técnica
                                                            técnico de la plataforma.

Tutor virtual (1)

  • 1.
    Dar Información y explicar los contenidos Función Académica Supervisar El progreso de los estudiantes Revisar Las actividades realizadas La creación de grupos de trabajos Facilitar Función Social Un entorno social positivo Dar La bienvenida a los estudiantes Tutor Virtual Son Función Organizativa Conocer Las plataformas y sus herramientas Trabajar en un sitio Adecuado para estudiantes Función Orientadora Debe Facilitar técnicas de trabajos intelectuales Dar información pública y privada Asegurar que Los estudiantes comprendan el funcionamiento Función Técnica técnico de la plataforma.