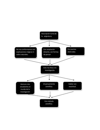
FACULTAD: SISTEMAS INFORMATICOS<br />TRABAJO #: 1<br />AUTOR: EDER SEBASTIAN MIRANDA CHANCAY<br />ASIGNATURA: METODOS DE INVESTIGACION<br />QUITO – ECUADOR<br />2010<br />INDICE <br />CARATULA                                                                                             1<br />DESCRIPCION DE LA MATERIA2<br />      CUADOR DE LA UNIDAD 13<br />      El CONOCIMIENTO4<br />      BIBLIOGRAFIA 5<br />Con método científico.Acercar a los estudiantes al mundo de la investigaciónHablar con exactitud.Al pensamiento científico.Esto nos lleva a la investigación.Con aceptación distante, con formas de pensarNo nos conformamos con explicaciones mágicas ni sobre naturales.Por puertas obstruidas.Descripción Corta de     la   asignatura.<br />                                                                     UNIDAD 1vida cotidiana   En el trabajo Los estudios Interacción socialEn todo sentido Adquirimos y utilizamos una enorme cantidad de conocimientos tan variados como el universo mismo  sabemos como cambia la expresión de la persona que amamos.En ciertas ocasiones Con innegables conocimientosPercibimos que las cosas no son tan simples, se puede discutir o hay cosas falsas.Si reflexionamos!!!!¿Cómo sabemos lo que sabemos?¿como sostener que algo es verdad? Y mas aun cuando nuestro sentido nos indica que una respuesta es verdad.Hay un problema de lo que es conocer esto radica en que la verdad no se muestra directa y sinceramente ante nosotros  sino que se debe indicar para saberlo .<br />Origen del conocimiento humano<br />De acuerdo con el tratado de J. Hessen, el origen del conocimiento humano tiene tanto un sentido psicológico como uno lógico. Quien vea en la razón y el pensamiento humano la base del conocimiento, estará convencido de la autonomía psicológica en los procesos del pensamiento, pero si ocurre lo contrario, que vea la base del conocimiento en la experiencia, niega la autonomía del pensamiento.<br />Posibilidad del conocimiento<br />La primera y más antigua posición que surgió fue el dogmatismo, que es una posición que supone una relación entre el sujeto y el objeto. Los dogmáticos creen que los objetos del conocimiento no nos son dados por la función del conocimiento, sino nos son dados de su corporeidad. Tienen objetos de la percepción, que supone que nos son dados solamente algunos objetos determinados; y tienen objetos del pensamiento, que nos es dada la función del pensamiento. En otras palabras, el dogmático no le da la importancia debida al sujeto cognoscente. El dogmatismo se ve presente en la época de la filosofía griega, donde todos tenían plena confianza en la razón humana. Los sofistas fueron los primeros en cuestionar esta posición, y proponen el problema del conocimiento.<br />Luego surge el escepticismo, que viene siendo como el opuesto del dogmatismo, pues niega una posible relación entre el sujeto y el objeto, razón por la cual no se puede juzgar. Mientras el dogmatismo desconoce el sujeto, el escepticismo desconoce el objeto, enfocándose en los factores subjetivos del conocimiento humano. El escepticismo se encuentra también en la antigüedad, cuyo fundador es Pirrón de Elis, que dijo que si habían dos juicios contradictorios, los dos son igual de verdaderos, por lo que no se puede emitir un juicio al respecto.<br />Surgen dos posiciones más, que tienen estrecha relación con el escepticismo, pues no niegan la verdad como éste, pero sí la limitan. Estas posiciones son el subjetivismo, que como su nombre lo dice, establece que la verdad puede ser válida únicamente para un individuo o para un grupo de individuos, pero no es una verdad universalmente válida; y el relativismo que también establece que no hay ninguna verdad absoluta, sino que es válida solo para uno o más individuos, pero la validez está determinada por factores externos.<br />BIBLIOGRAFIA<br />http://autorneto.com/referencia/filosofia/el-origen-del-conocimiento-humano/<br />
Unidad 1
Unidad 1
Unidad 1
Unidad 1
Unidad 1

Unidad 1

  • 1.
    FACULTAD: SISTEMAS INFORMATICOS<br/>TRABAJO #: 1<br />AUTOR: EDER SEBASTIAN MIRANDA CHANCAY<br />ASIGNATURA: METODOS DE INVESTIGACION<br />QUITO – ECUADOR<br />2010<br />INDICE <br />CARATULA 1<br />DESCRIPCION DE LA MATERIA2<br /> CUADOR DE LA UNIDAD 13<br /> El CONOCIMIENTO4<br /> BIBLIOGRAFIA 5<br />Con método científico.Acercar a los estudiantes al mundo de la investigaciónHablar con exactitud.Al pensamiento científico.Esto nos lleva a la investigación.Con aceptación distante, con formas de pensarNo nos conformamos con explicaciones mágicas ni sobre naturales.Por puertas obstruidas.Descripción Corta de la asignatura.<br /> UNIDAD 1vida cotidiana En el trabajo Los estudios Interacción socialEn todo sentido Adquirimos y utilizamos una enorme cantidad de conocimientos tan variados como el universo mismo sabemos como cambia la expresión de la persona que amamos.En ciertas ocasiones Con innegables conocimientosPercibimos que las cosas no son tan simples, se puede discutir o hay cosas falsas.Si reflexionamos!!!!¿Cómo sabemos lo que sabemos?¿como sostener que algo es verdad? Y mas aun cuando nuestro sentido nos indica que una respuesta es verdad.Hay un problema de lo que es conocer esto radica en que la verdad no se muestra directa y sinceramente ante nosotros sino que se debe indicar para saberlo .<br />Origen del conocimiento humano<br />De acuerdo con el tratado de J. Hessen, el origen del conocimiento humano tiene tanto un sentido psicológico como uno lógico. Quien vea en la razón y el pensamiento humano la base del conocimiento, estará convencido de la autonomía psicológica en los procesos del pensamiento, pero si ocurre lo contrario, que vea la base del conocimiento en la experiencia, niega la autonomía del pensamiento.<br />Posibilidad del conocimiento<br />La primera y más antigua posición que surgió fue el dogmatismo, que es una posición que supone una relación entre el sujeto y el objeto. Los dogmáticos creen que los objetos del conocimiento no nos son dados por la función del conocimiento, sino nos son dados de su corporeidad. Tienen objetos de la percepción, que supone que nos son dados solamente algunos objetos determinados; y tienen objetos del pensamiento, que nos es dada la función del pensamiento. En otras palabras, el dogmático no le da la importancia debida al sujeto cognoscente. El dogmatismo se ve presente en la época de la filosofía griega, donde todos tenían plena confianza en la razón humana. Los sofistas fueron los primeros en cuestionar esta posición, y proponen el problema del conocimiento.<br />Luego surge el escepticismo, que viene siendo como el opuesto del dogmatismo, pues niega una posible relación entre el sujeto y el objeto, razón por la cual no se puede juzgar. Mientras el dogmatismo desconoce el sujeto, el escepticismo desconoce el objeto, enfocándose en los factores subjetivos del conocimiento humano. El escepticismo se encuentra también en la antigüedad, cuyo fundador es Pirrón de Elis, que dijo que si habían dos juicios contradictorios, los dos son igual de verdaderos, por lo que no se puede emitir un juicio al respecto.<br />Surgen dos posiciones más, que tienen estrecha relación con el escepticismo, pues no niegan la verdad como éste, pero sí la limitan. Estas posiciones son el subjetivismo, que como su nombre lo dice, establece que la verdad puede ser válida únicamente para un individuo o para un grupo de individuos, pero no es una verdad universalmente válida; y el relativismo que también establece que no hay ninguna verdad absoluta, sino que es válida solo para uno o más individuos, pero la validez está determinada por factores externos.<br />BIBLIOGRAFIA<br />http://autorneto.com/referencia/filosofia/el-origen-del-conocimiento-humano/<br />