1. TEMA
 Uso de las TICS y NTIC´S en la educación.
 diferencia entre TIC´S y NTIC´S,
 ventajas y desventajas TIC´S y NTIC´S,
2. OBJETIVOS GENERAL
 Lograr la innovación en la prácticas pedagógicas aplicadas en la Educación
Pre-escolar, Básica y Enseñanza Media de la comuna a través de la paulatina
integración de las TICs en los procesos de enseñanza-aprendizaje, para
desarrollar en los alumnos valores éticos, morales y habilidades cognitivas de
nivel superior que le permitan adquirir aprendizajes significativos y de esta
forma estar preparados para pensar y razonar en forma crítica y reflexiva
logrando insertarse y desenvolverse eficientemente en su continuidad de
estudios, en su vida laboral y en la sociedad .
3. OBJETIVO ESPECIFICO
 Diseñar e implantar un servicio educativo innovador de aprendizaje
abierto, implantando el dispositivo tecnológico adecuado para
ampliar el marco de actuación de la universidad al ámbito nacional e
internacional.
 Proporcionar acceso a los servicios educativos del campus a cualquier
alumno desde cualquier lugar, de forma que pueda desarrollar
acciones de aprendizaje autónomamente, con ayuda de las nuevas
tecnologías de la información y la comunicación.
4. CONTENIDO
TECNOLOGÍAS DE LA INFORMACIÓN Y LA COMUNICACIÓN (TIC´S)
El uso de las tecnologías de la información y la comunicación (Tic´s) en los
diferentes niveles y sistemas educativos tienen un impacto significativo en el
desarrollo del aprendizaje de los estudiantes y en el fortalecimiento de sus
competencias para la vida y el trabajo que favorecerán su inserción en la sociedad del
conocimiento. Vivimos en una sociedad que está inmersa en el desarrollo tecnológico,
donde el avance de las Tecnologías de la Información y la Comunicación (TIC) han
cambiado nuestra forma de vida, impactando en muchas áreas del conocimiento. En
el área educativa, las TIC´s han demostrado que pueden ser de gran apoyo tanto
para los docentes, como para los estudiantes. La implementación de la tecnología en
la educación puede verse sólo como una herramienta de apoyo, no viene a sustituir al
maestro, sino pretende ayudarlo para que el estudiante tenga más elementos
(visuales y auditivos) para enriquecer el proceso de enseñanza aprendizaje.
Ahora ya no es suficiente adquirir un conocimiento o dominar una técnica sino es
necesario que el alumno sea capaz cognitivamente y sobre todo, en las otras
capacidades: motrices, de equilibrio, de autonomía personal y de inserción social.
La competencia implica el uso de conocimientos, habilidades y actitudes y deben
contribuir al desarrollo de la personalidad en todos los ámbitos de la vida. El
aprendizaje de una competencia está muy alejado de un aprendizaje mecánico,
permite comprender la complejidad de los procesos de aprendizaje, enseñar
competencias implica utilizar formas de enseñanza consistentes en dar respuesta a
situaciones de la vida real.
Las tecnologías de la
información y la
comunicación agrupan
los elementos y las
técnicas usadas en el
tratamiento y la
transmisión de la
información,
principalmente la
informática, internet y las
telecomunicaciones
Tic´s Son las Nuevas
Tecnologías de la
Información y
Comunicación, es el
conjunto de
herramientas
relacionadas con la
transmisión,
procesamiento y
almacenamiento
digitalizado de
información.
Ntic´s
DIFERENCIA ENTRE TIC´S Y
NTIC´S Tic´s
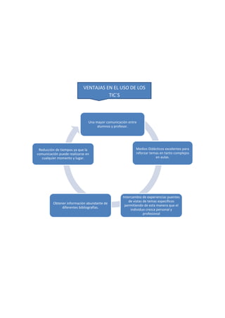
Una mayor comunicación entre
alumnos y profesor.
Medios Didácticos excelentes para
reforzar temas en tanto complejos
en aulas.
Intercambio de experiencias puentes
de vistas de temas específicos
permitiendo de esta manera que el
individuo crezca personal y
profesional
Obtener información abundante de
diferentes bibliografías.
Reducción de tiempos ya que la
comunicación puede realizarse en
cualquier momento y lugar.
VENTAJAS EN EL USO DE LOS
TIC`S
Distracciones.
Dispersión.
Perdida de tiempo.
Información no fiable.
Aprendizaje incompleto y superficial.
DESVENTAJAS EN EL USO DE LOS TIC`S
•FACILITAN
•TRATAMIENTO DE LA INFORMACION
•TRABAJO INDIVIDUAL
•TRABAJO COLABORATIVO
•AUTONOMIA DEL ESTUDIANTE
•ABRE LA CLASE A NUEVOS MUNDOS
VENTAJAS EN EL USO DEL
NTIC`S
POSIVIDAD
APARENTEMENTE
FACIL
• Inexistencia de estructura
pedagógica
• Tecnófobos y tecnófilos
ABUSO O USO
INADECUADO
• Dificultades organizativas
DESVENTAJAS EN EL USO DE LO`S NTIC`S
5. CONCLUSIONES
El uso de las Tecnologías de Información y Comunicación (TIC) en el ámbito
educativo se ha incrementado considerablemente en los últimos 10 ó 15 años,
especialmente en los países en vías de desarrollo que tardaron un poco más en
adentrarse en este novedoso terreno. Se han generado diversas estrategias
para introducir las TIC en las instituciones educativas: cursos de
actualización, capacitación de profesores, creación de aulas multimedia, entre
otros.
6. BIBLIOGRAFIA
http://es.slideshare.net/JavierAlbuja1/tics-y-ntics-en-la-educacion-55353405
https://ermelindaconcha.wordpress.com/2008/07/09/ventajas-y-desventajas-de-las-
tics-del-uso-de-las-tics-en-la-educacion-superior-la-importancia-de-las-tics-en-la-
educacion-superior/

Uso de las tics y ntic´s en la educación.

  • 2.
    1. TEMA  Usode las TICS y NTIC´S en la educación.  diferencia entre TIC´S y NTIC´S,  ventajas y desventajas TIC´S y NTIC´S, 2. OBJETIVOS GENERAL  Lograr la innovación en la prácticas pedagógicas aplicadas en la Educación Pre-escolar, Básica y Enseñanza Media de la comuna a través de la paulatina integración de las TICs en los procesos de enseñanza-aprendizaje, para desarrollar en los alumnos valores éticos, morales y habilidades cognitivas de nivel superior que le permitan adquirir aprendizajes significativos y de esta forma estar preparados para pensar y razonar en forma crítica y reflexiva logrando insertarse y desenvolverse eficientemente en su continuidad de estudios, en su vida laboral y en la sociedad . 3. OBJETIVO ESPECIFICO  Diseñar e implantar un servicio educativo innovador de aprendizaje abierto, implantando el dispositivo tecnológico adecuado para ampliar el marco de actuación de la universidad al ámbito nacional e internacional.  Proporcionar acceso a los servicios educativos del campus a cualquier alumno desde cualquier lugar, de forma que pueda desarrollar acciones de aprendizaje autónomamente, con ayuda de las nuevas tecnologías de la información y la comunicación.
  • 3.
    4. CONTENIDO TECNOLOGÍAS DELA INFORMACIÓN Y LA COMUNICACIÓN (TIC´S) El uso de las tecnologías de la información y la comunicación (Tic´s) en los diferentes niveles y sistemas educativos tienen un impacto significativo en el desarrollo del aprendizaje de los estudiantes y en el fortalecimiento de sus competencias para la vida y el trabajo que favorecerán su inserción en la sociedad del conocimiento. Vivimos en una sociedad que está inmersa en el desarrollo tecnológico, donde el avance de las Tecnologías de la Información y la Comunicación (TIC) han cambiado nuestra forma de vida, impactando en muchas áreas del conocimiento. En el área educativa, las TIC´s han demostrado que pueden ser de gran apoyo tanto para los docentes, como para los estudiantes. La implementación de la tecnología en la educación puede verse sólo como una herramienta de apoyo, no viene a sustituir al maestro, sino pretende ayudarlo para que el estudiante tenga más elementos (visuales y auditivos) para enriquecer el proceso de enseñanza aprendizaje. Ahora ya no es suficiente adquirir un conocimiento o dominar una técnica sino es necesario que el alumno sea capaz cognitivamente y sobre todo, en las otras capacidades: motrices, de equilibrio, de autonomía personal y de inserción social. La competencia implica el uso de conocimientos, habilidades y actitudes y deben contribuir al desarrollo de la personalidad en todos los ámbitos de la vida. El aprendizaje de una competencia está muy alejado de un aprendizaje mecánico, permite comprender la complejidad de los procesos de aprendizaje, enseñar competencias implica utilizar formas de enseñanza consistentes en dar respuesta a situaciones de la vida real.
  • 4.
    Las tecnologías dela información y la comunicación agrupan los elementos y las técnicas usadas en el tratamiento y la transmisión de la información, principalmente la informática, internet y las telecomunicaciones Tic´s Son las Nuevas Tecnologías de la Información y Comunicación, es el conjunto de herramientas relacionadas con la transmisión, procesamiento y almacenamiento digitalizado de información. Ntic´s DIFERENCIA ENTRE TIC´S Y NTIC´S Tic´s
  • 5.
    Una mayor comunicaciónentre alumnos y profesor. Medios Didácticos excelentes para reforzar temas en tanto complejos en aulas. Intercambio de experiencias puentes de vistas de temas específicos permitiendo de esta manera que el individuo crezca personal y profesional Obtener información abundante de diferentes bibliografías. Reducción de tiempos ya que la comunicación puede realizarse en cualquier momento y lugar. VENTAJAS EN EL USO DE LOS TIC`S
  • 6.
    Distracciones. Dispersión. Perdida de tiempo. Informaciónno fiable. Aprendizaje incompleto y superficial. DESVENTAJAS EN EL USO DE LOS TIC`S
  • 7.
    •FACILITAN •TRATAMIENTO DE LAINFORMACION •TRABAJO INDIVIDUAL •TRABAJO COLABORATIVO •AUTONOMIA DEL ESTUDIANTE •ABRE LA CLASE A NUEVOS MUNDOS VENTAJAS EN EL USO DEL NTIC`S POSIVIDAD APARENTEMENTE FACIL • Inexistencia de estructura pedagógica • Tecnófobos y tecnófilos ABUSO O USO INADECUADO • Dificultades organizativas DESVENTAJAS EN EL USO DE LO`S NTIC`S
  • 8.
    5. CONCLUSIONES El usode las Tecnologías de Información y Comunicación (TIC) en el ámbito educativo se ha incrementado considerablemente en los últimos 10 ó 15 años, especialmente en los países en vías de desarrollo que tardaron un poco más en adentrarse en este novedoso terreno. Se han generado diversas estrategias para introducir las TIC en las instituciones educativas: cursos de actualización, capacitación de profesores, creación de aulas multimedia, entre otros. 6. BIBLIOGRAFIA http://es.slideshare.net/JavierAlbuja1/tics-y-ntics-en-la-educacion-55353405 https://ermelindaconcha.wordpress.com/2008/07/09/ventajas-y-desventajas-de-las- tics-del-uso-de-las-tics-en-la-educacion-superior-la-importancia-de-las-tics-en-la- educacion-superior/