ACTIVIDAD 1.2: MAPA CONCEPTUAL SOBRE GERENCIA DE PROYECTOS Y
CICLO DE VIDA DE UN PROYECTO
YANETH CECILIA GARCÍA MOLINA
Trabajo presentado en la materia: Gerencia de Proyectos de
Tecnología Educativa
Tutor
RODRIGO AYALA LOPEZ
Mgr en Gestión de la Tecnología Educativa
UNIVERSIDAD DE SANTANDER UDES
MAESTRÍA EN GESTIÓN DE LA TECNOLOGÍA EDUCATIVA
VALLEDUPAR – CESAR
2018
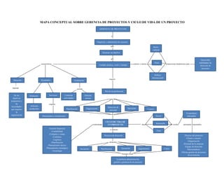
MAPA CONCEPTUAL SOBRE GERENCIA DE PROYECTOS Y CICLO DE VIDA DE UN PROYECTO
es
para
que
características contexto o entorno proporcionan fundamentos para
requiere
permite
para la
originan
en el
controlando fases se verifica principales responsables
se realizan
GERENCIA DE PROYECTOS
Organizar y administrar los recursos
Alcanzar un objetivo
Cumple alcance, costo y tiempo
Socio-
cultural
físico
Político
Internacional
Desarrollar
habilidades de
dirección de
proyectos
Duración Resultados Graduación
De los
objetivos
propuestos y
las
necesidades
que requiere
la
organización
Productos Servicios
Artículos
producidos
Documentos o prestaciones
Controlar
actividades
Detectar
errores
Rol de un profesional
Planificación Organización
Selección de
personal
Ejecución Control
CICLO DE VIDA DE
UN PROYECTO
-Gestión financiera
-Contabilidad
-Compras y ventas
-Contratos
-Logística
-Planificación
-Planeamiento táctico
-Planeamiento estratégico
-Tecnología
Procesos de dirección
Iniciación Planificación Ejecución Seguimiento Cierre
La perfecta administración,
gestión y gerencia de un proyecto
Inicial
Intermedia
Final
Un producto
entregable
-Director del proyecto
-Cliente o usuario
-Organización
-Personal de la empresa
-Equipo de dirección
-Patrocinadores
-Oficina gestión de proyectos
-Inversionistas
elementos
Permiten lograr
depende
REFERENCIAS BIBLIOGRÁFICAS
Navas, Tatiana. Gerencia de Proyectos de Tecnología Educativa. Capítulo 1: Gerencia de
Proyectos. Recuperado de:
http://aulavirtual.eaie.cvudes.edu.co/publico/lems/L.000.001.MG/Documentos/cap1/Capitulo_Co
mpleto.pdf
UNESCO. Herramientas para la Gestión de Proyectos Educativos con TIC. Recuperado de:
http://unesdoc.unesco.org/images/0015/001580/158068s.pdf

Yaneth ceciliagarciamolina actividad1.2

  • 1.
    ACTIVIDAD 1.2: MAPACONCEPTUAL SOBRE GERENCIA DE PROYECTOS Y CICLO DE VIDA DE UN PROYECTO YANETH CECILIA GARCÍA MOLINA Trabajo presentado en la materia: Gerencia de Proyectos de Tecnología Educativa Tutor RODRIGO AYALA LOPEZ Mgr en Gestión de la Tecnología Educativa UNIVERSIDAD DE SANTANDER UDES MAESTRÍA EN GESTIÓN DE LA TECNOLOGÍA EDUCATIVA VALLEDUPAR – CESAR 2018
  • 2.
    MAPA CONCEPTUAL SOBREGERENCIA DE PROYECTOS Y CICLO DE VIDA DE UN PROYECTO es para que características contexto o entorno proporcionan fundamentos para requiere permite para la originan en el controlando fases se verifica principales responsables se realizan GERENCIA DE PROYECTOS Organizar y administrar los recursos Alcanzar un objetivo Cumple alcance, costo y tiempo Socio- cultural físico Político Internacional Desarrollar habilidades de dirección de proyectos Duración Resultados Graduación De los objetivos propuestos y las necesidades que requiere la organización Productos Servicios Artículos producidos Documentos o prestaciones Controlar actividades Detectar errores Rol de un profesional Planificación Organización Selección de personal Ejecución Control CICLO DE VIDA DE UN PROYECTO -Gestión financiera -Contabilidad -Compras y ventas -Contratos -Logística -Planificación -Planeamiento táctico -Planeamiento estratégico -Tecnología Procesos de dirección Iniciación Planificación Ejecución Seguimiento Cierre La perfecta administración, gestión y gerencia de un proyecto Inicial Intermedia Final Un producto entregable -Director del proyecto -Cliente o usuario -Organización -Personal de la empresa -Equipo de dirección -Patrocinadores -Oficina gestión de proyectos -Inversionistas elementos Permiten lograr depende
  • 3.
    REFERENCIAS BIBLIOGRÁFICAS Navas, Tatiana.Gerencia de Proyectos de Tecnología Educativa. Capítulo 1: Gerencia de Proyectos. Recuperado de: http://aulavirtual.eaie.cvudes.edu.co/publico/lems/L.000.001.MG/Documentos/cap1/Capitulo_Co mpleto.pdf UNESCO. Herramientas para la Gestión de Proyectos Educativos con TIC. Recuperado de: http://unesdoc.unesco.org/images/0015/001580/158068s.pdf