FASE 3.- Política de
    producto
Diamantes rojos




                 Finalizadas las fases 1 y 2, torbellino de ideas y búsqueda de información, llegamos a la fase 3;
                 La toma de decisiones.

                 Gracias al estudio de mercado que hemos realizado en la fase dos hemos recopilado
                 muchísima información, crucial para poder llevar a cabo la toma de decisiones. A través de
                 dicho estudio de mercado conocemos las amenazas y oportunidades que nos ofrece el
                 entorno, y también podemos definir con mayor precisión las fortalezas y debilidades existentes
                 en nuestra empresa. Es el momento de desarrollar el ANÁLISIS DAFO.

                 El análisis DAFO trata de conocer la situación real en que se encuentra la empresa, así como el
                 riesgo y oportunidad que le brinda el mercado.
                 En esta fase analizaremos la situación de la empresa respecto al ámbito interno y al ámbito
                 externo:
                          -   Las debilidades y fortalezas se valoran desde dentro de la empresa (ámbito
                              interno).
                          -   Las amenazas y oportunidades se valoran estudiando el entorno que influye a la
                              empresa (ámbito externo).
                                                            ANALISIS DAFO
                 PUNTOS FUERTES                             67,33                     OPORTUNIDADES                               74,33
         Mucha materia prima en la zona                                             Mercado concentrado
          Bajo coste de la materia prima                                  Zona privilegiada por la cantidad de vides
            Motivación y ganas trabajar                                         Alta demanda del producto
                Estudio de mercado                                        Ayudas y subvenciones a emprendedores
             Producto no perecedero                                            Ventajas fiscales por ser PYME
           Adelantarnos a la tecnologia                                          Poco producto sustitutivo
  El producto se puede dirigir a distintos sectores                                Precio actual excesivo.
 Nos damos a conocer en las distintas redes sociales                                Muchos proveedores
                                                                                     Personal cualificado
                   PUNTOS DÉBILES                           40,67                        AMENAZAS                                 56,67
                      Financiación                                                            Clima
                  Falta de experiencia                               Poco conocimiento del producto fuera de la enología
      Falta de información en cuanto al proceso                                        Crisis economíca
           No somos empresa consolidada                                                       Paro
              Tasa de cambio del cliente                                                    Inflación
                                                                                   Empresas consolidadas
                                                                       Mercado atomizado en cuanto a intermediarios.




Girasoles, 12 - 45701 MADRIDEJOS (Toledo) - Tel./Fax 925 463 896 - Móvil 696 369 854 diamantesrojos.weebly.com diamantesrojos2012@gmail.com
Diamantes rojos




                 ANALISIS DAFO
                 Tras el análisis realizado, valorando los puntos fuertes y débiles y las amenazas y
                 oportunidades, el resultado obtenido nos ofrece realizar una estrategia DEFENSIVA, en la que
                 potenciaremos fortalezas para minimizar amenazas. Además de que la estrategia sea defensiva
                 también será indiferenciada en cuanto a marketing se refiere, ya que irá dirigida a todos los
                 segmentos del mercado indistintamente al tratarse de un producto estándar.
                 Nuestra empresa tiene que estar preparada para enfrentarse a las amenazas, al ser una zona
                 privilegiada por la gran cantidad de vides, las cuales son el punto de partida de nuestra
                 materia prima.
                 Programa de fidelización de los clientes, consiguiendo la materia prima de los mismos ya que
                 para ellos es un residuo retirado por nuestra empresa para su posterior tratamiento.
                 Reforzando los stocks existiendo alta demanda del producto ya que en el mercado no hay
                 producto sustitutivo que cumpla las cualidades que nuestro producto ofrece ya que tiene una
                 pureza del 99%.
                 Estamos en un colectivo en el que se potencia las ayudas y subvenciones para poder mantener
                 la empresa durante los primeros años, que se hacen más costosos por las inversiones
                 realizadas.
                 Los precios actuales del mercado son muy altos y nosotros, por tener la materia prima más
                 cerca, podemos ofrecer precios más competitivos.
                 Nos movemos en un mercado que está casi monopolizado pero en el que existen muchos
                 proveedores, intermediarios, dependientes de las pocas empresas dedicadas a la producción
                 del producto, “Acido tartárico”.
                 Considerando que los trabajadores deberán estar cualificados, tener la titulación adecuada
                 para el tratamiento de productos químicos.
                 En resumen, nuestra estrategia DEFENSIVA se basará principalmente en:


                          -Ofrecer un producto en el mercado rentable para frenar otros puntos de entrada.
                          -Bloquear los canales de acceso al firmar contratos de exclusividad con distribuidores.
                          - Incluir tecnologías alternativas a través de patentes o licencias.
                          - Evitar a los proveedores que también sirven a los competidores.
                          - Alentar al gobierno a levantar barreras, como normas de seguridad y
                          anticontaminación o políticas comerciales favorables.




Girasoles, 12 - 45701 MADRIDEJOS (Toledo) - Tel./Fax 925 463 896 - Móvil 696 369 854 diamantesrojos.weebly.com diamantesrojos2012@gmail.com
Diamantes rojos




                 OBJETIVOS
                 OBJETIVOS A LARGO PLAZO: POLÍTICAS GENERALES Y CUALITATIVAS (2013/2017)
                SER LOS MÁS PRODUCTIVOS A NIVEL DE CASTILLA LA MANCHA.
                TENER UN HUECO DE MERCADO MÁS AMPLIO (A NIVEL NACIONAL).
                SER UNA EMPRESA CONSOLIDADA.
                HACER QUE LA DEUDA CONTRAIDA PARA LA FINANCIACIÓN SEA NULA.
                DARNOS A CONOCER A NIVEL NACIONAL.
                EXPORTAR NUESTRO PRODUCTO.
                ABRIR EL MERCADO: QUE NUESTRO PRODUCTO SE UTILICE MÁS EN REPOSTERÍA.
                SER UNA DE LAS EMPRESAS MÁS SEGUIDAS EN LAS REDES SOCIALES

                 OBJETIVOS CORTO PLAZO: AÑO 2013
                PRODUCIR 2500 TONELADAS DE TARTÁRICO.
                QUE NUESTRO HUECO DE MERCADO ALCANCE EL % OBTENIDO EN EL ESTUDIO.
                DEVOLER EL 20% DE LA DEUDA CONTRAIDA PARA LA FINANCIACIÓN.
                VENDER Y QUE SE NOS CONOZCA EN TOLEDO, CUENCA Y CIUDAD REAL.
                PROMOCIONAR NUESTRO PRODUCTO EN INDUSTRIAS PASTELERAS Y PASTELERIAS DE CLM.
                CONSEGUIR 800 SEGUIDORES EN LAS REDES SOCIALES

                 OBJETIVOS CORTO PLAZO: AÑO 2014
                PRODUCIR 3500 TONELADAS DE TARTÁRICO.
                AMPLIAR EL HUECO DE MERCADO UN 10% MÁS (ENOLOGÍA)
                DEVOLVER OTRO 20% DE LA DEUDA CONTRAIDA PARA LA FINANCIACIÓN.
                VENDER Y QUE SE NOS CONOZCA EN TODA CASTILLA LA MANCHA.
                COMENZAR A COMERCIALIZAR EL PRODUCTO EN PASTELERIAS
                DARNOS A CONOCER EN LA COMUNIDAD DE MADRID
                CONSEGUIR 1000 SEGUIDORES EN LAS REDES SOCIALES

           Este año, si conseguimos ampliar el hueco de mercado en un 10%, para cubrir la demanda
           necesitaríamos 3333,33 toneladas de sales bitartrato, como hemos aumentado la producción hasta
           3500 toneladas tendríamos un exceso, 167 toneladas aproximadamente, que nos permitiría cubrir la
           demanda en caso de que fuese mayor y también comenzar a distribuir a las pastelerías que
           solicitasen el producto, ya que el consumo en éstas últimas es mínimo porque la actividad no
           requiere grandes cantidades.


                 OBJETIVOS CORTO PLAZO: AÑO 2015
                PRODUCIR 4500 TONELADAS DE TARTÁRICO.
                AMPLIAR EL HUECO DE MERCADO UN 10% MÁS (ENOLOGÍA)
                DEVOLVER OTRO 20% DE LA DEUDA CONTRAIDA PARA LA FINANCIACIÓN.
                COMENZAR A COMERCIALIZAR EL PRODUCTO EN PASTELERIAS DE MADRID
                DARNOS A CONOCER EN LA COMUNIDAD DE LA RIOJA
                CONSEGUIR 1200 SEGUIDORES EN LAS REDES SOCIALES




Girasoles, 12 - 45701 MADRIDEJOS (Toledo) - Tel./Fax 925 463 896 - Móvil 696 369 854 diamantesrojos.weebly.com diamantesrojos2012@gmail.com
Diamantes rojos




           Seguiríamos creciendo y aumentando nuestro hueco de mercado tanto en enología como en
           pastelería. Los cálculos y los razonamientos serían los mismos que en el año anterior, siempre y
           cuando los resultados hayan sido lo esperados. Si no, posiblemente no seríamos tan ambiciosos y
           antes de darnos a conocer en más sitios, afianzaríamos nuestro hueco de mercado y nuestros
           clientes en la zona de Castilla La Mancha, lo que conllevaría fijar unos objetivos distintos.


                 OBJETIVOS CORTO PLAZO: AÑO 2016
                PRODUCIR 5500 TONELADAS DE TARTÁRICO.
                AMPLIAR EL HUECO DE MERCADO UN 10% MÁS (ENOLOGÍA)
                DEVOLVER OTRO 20% DE LA DEUDA CONTRAIDA PARA LA FINANCIACIÓN.
                COMENZAR A COMERCIALIZAR EL PRODUCTO EN PASTELERIAS DE LA RIOJA
                DARNOS A CONOCER EN FRANCIA, PROPORCIONANDO MUESTRAS
                TENER 1400 SEGUIDORES EN LAS REDES SOCIALES

           A estas alturas tendríamos un buen hueco de mercado, seríamos una de las empresas más
           importantes del sector en el país y comenzaríamos nuestras andaduras en el mundo de la
           exportación. Realizaríamos un estudio de mercado que saliese de nuestras fronteras. Yo en mi
           opinión me decantaría por países como Francia, que es otro de los grandes productores de vino.
           La deuda que nuestra empresa contrajo para su financiación estaría reducida en un 80% por lo que
           nuestra empresa, sin llegar a ser solvente al 100%, estaría muy cerca de conseguirlo.

                 OBJETIVOS CORTO PLAZO: AÑO 2017
                PRODUCIR 6500 TONELADAS DE TARTÁRICO.
                AMPLIAR EL HUECO DE MERCADO UN 10% MÁS (ENOLOGÍA)
                DEVOLVER OTRO 20% DE LA DEUDA CONTRAIDA PARA LA FINANCIACIÓN.
                COMENZAR A EXPORTAR NUESTRO PRODUCTO
                TENER 1500 SEGUIDORES EN LAS REDES SOCIALES

           En 2016 tendríamos una empresa consolidada, que habría cancelado totalmente la deuda que había
           arrastrado estos años debido a la financiación, seríamos los segundos productores de sales
           bitartrato más importantes de España, por debajo de Comercial Química Sarasa, ya que ésta
           produce 12000 toneladas anuales, pero que está muy bien para una empresa de reducida dimensión
           como la nuestra. Comercializamos nuestro producto en la Comunidad Autónoma de Castilla La
           Mancha, Madrid y la Rioja y exportamos a los puntos más importantes, en cuanto a producción de
           vino se refiere, de nuestro país vecino, Francia. Negociando con todos nuestros compradores
           conseguimos la mejor materia prima a un precio más que razonable. Hemos logrado alcanzar los
           objetivos que nos fijamos en el año 2013. Somos una empresa que prospera.




Girasoles, 12 - 45701 MADRIDEJOS (Toledo) - Tel./Fax 925 463 896 - Móvil 696 369 854 diamantesrojos.weebly.com diamantesrojos2012@gmail.com
Diamantes rojos




                               http://www.dipity.com/mcarmentendero/Objetivos-Diamante-Rojos/


                 PRODUCTO

                 Diamantes Rojos se dedica a la fabricación y comercialización del ácido tartárico, un producto de
                 naturaleza mineral destinado a la industria alimentaria, farmacéutica e incluso química, que requiere
                 una compra racional por parte del cliente. Se presenta en toneles o sacos de 25 kg, que inicialmente
                 destinaremos a empresas del sector enológico en la Comunidad Autónoma de Castilla La Mancha.

                 Las necesidades que satisfacen las sales de bitartrato que Diamantes Rojos les ofrece son variadas. En
                 alimentación son utilizadas para enriquecer las cualidades del vino; para aumentar el volumen de masas
                 y preparaciones; se usan también para estabilizar claras de huevo e impedir la cristalización del azúcar y
                 en la preparación de bebidas efervescentes como gaseosas. A escala industrial, en construcción se
                 utilizan como retardante del fraguado del yeso; además tienen utilidades en fotografía y barnices, y una
                 variante conocida como sal de Rochelle que constituye un suave laxante.

                 Nuestro producto ofrece al consumidor una gran calidad, ya que Diamantes Rojos no sólo se encarga de
                 la transformación de la materia prima, obteniendo una pureza del 100%, sino que además recoge
                 directamente la misma desde las bodegas suministradoras de tartárico. Esta acción no sólo sirve para
                 garantizar mayor pureza del producto sino que además nos da la posibilidad de ofertar otros servicios a
                 nuestros clientes.
                 El tartárico, para las bodegas, es un residuo mineral, procedente de los vinos, que queda adherido a las
                 paredes de los bidones que se utilizan como contenedores de éste durante su fermentación y son
                 sometidos a bajas temperaturas. La retirada del residuo es un trabajo arduo y peligroso. Diamantes
                 Rojos, a través de personal cualificado y las herramientas adecuadas, ofertará a sus clientes la limpieza
                 de los bidones y la retirada del residuo. De esta forma, dependiendo de lo que se acuerde con el
                 cliente/proveedor, Diamantes Rojos obtendrá la materia prima a un bajo coste o incluso gratis (el coste
                 de la limpieza de los bidones siempre será inferior que lo que tuviésemos que pagar por la materia
                 prima). Aquellas bodegas que accediesen a formar parte de este programa de limpieza y retirada de
                 residuos, además podrían beneficiarse de un precio más bajo cuando necesitasen adquirir las sales de




Girasoles, 12 - 45701 MADRIDEJOS (Toledo) - Tel./Fax 925 463 896 - Móvil 696 369 854 diamantesrojos.weebly.com diamantesrojos2012@gmail.com
Diamantes rojos



                     bitartrato para la estabilización de sus vinos, o dependiendo de la cantidad solicitada y la cantidad
                     aportada de tartárico, podrían recibir parte de las mismas de forma gratuita.
                 En cuanto a la distribución destacar que, Diamantes Rojos cuenta con conductores y vehículos propios
                 para el reparto a las distintas empresas que soliciten nuestro producto a través de internet; correo
                 electrónico diamantesrojos2012@gmail.com, o mediante el teléfono/fax; 925463896.
                 Nuestro compromiso con los clientes es ofrecer la mejor calidad precio y también rapidez y eficiencia,
                 por lo que estamos diseñando distintas rutas de reparto, que nuestros clientes podrán consultar en
                 nuestro blog (diamantesrojos.wordpress.com) y en nuestra web (diamantesrojos.weebly.com), para
                 poder garantizar que su pedido llegará el día acordado sin ningún tipo de problema ni retraso. No
                 obstante, en caso de que alguno de nuestros clientes necesite sales Diamantes Rojos fuera de los días
                 indicados en su ruta, nuestra empresa, previo acuerdo con el cliente, les hará llegar el producto en un
                 tiempo récord.

                 Gracias al posicionamiento que tiene nuestra empresa, situados en pleno centro de la Mancha, el fácil
                 acceso a la materia prima equivale a un bajo coste en la obtención de la misma, factor que nos favorece
                 a la hora de fijar un precio competitivo en el mercado. El cliente obtendrá sales de alta calidad a un
                 buen precio.
                 Diamantes Rojos, a pesar de ser un producto estándar, busca posicionarse en el mercado como el
                 proveedor que ofrece la mejor relación calidad precio. Ofreciendo al cliente una gran pureza al tiempo
                 que ajusta el precio al máximo tomando como referentes la oferta y la demanda existente en cada
                 momento.




                 Diamantes Rojos ofrece el producto en tonelillos herméticos, con el fin de mantener las cualidades de
                 las sales y potenciar nuestra diferenciación en el mercado, de 25 y 50 kg. Posteriormente, cuando
                 toquemos el sector de la repostería, ofreceremos al cliente envases de menor peso, ya que en este
                 sector la cantidad de sales necesaria es menor, con el fin de ofrecer un mejor servicio y conservación de
                 las mismas.
                 El tamaño del envase estará directamente relacionado con la etiqueta, ya que éste será el soporte de la
                 misma. En nuestro caso la etiqueta, a pesar de tratarse de un producto estándar, se considerará como
                 un instrumento de comunicación directo con el cliente, por lo que contendrá el logo de Diamantes
                 Rojos además de la ficha técnica (composición), la ficha de seguridad de nuestras sales y todos los datos
                 referentes a nuestra empresa, adecuando la misma a la legislación vigente: Según la normativa 91/155
                 CEE.

                 FICHA DE SEGURIDAD
                 1).- IDENTIFICACIÓN DEL PRODUCTO Y DE LA COMPAÑÍA



                 1.1.- Identificación del producto:
                 Denominación: L – (+) – Ácido Tartárico 99+ %
                 L – (+) – Ácido Dihidrosuccínico

                 1.2.- Identificación del Productor:
                 Nombre de la empresa: Diamantes Rojos
                 Dirección: Girasoles, 12
                 CP-Población: 45701-Madridejos
                 Provincia: Toledo
                 Teléfono de urgencia: 925 000000




Girasoles, 12 - 45701 MADRIDEJOS (Toledo) - Tel./Fax 925 463 896 - Móvil 696 369 854 diamantesrojos.weebly.com diamantesrojos2012@gmail.com
Diamantes rojos




                     2).- COMPOSICIÓN, INFORMACIÓN SOBRE LOS COMPONENTES


                 a) Nº CAS: 87-69-4

                 b) Nº EINECS: 201-766-0

                 c) Fórmula molecular : C4 H6 O6

                 d) Peso molecular: 150,09

                 e) Símbolos de Peligro: XI

                 f) Frases de seguridad: 36/37/38

                 g) Nº ONU: No aplicable

                 3).- IDENTIFICACIÓN DE LOS PELIGROS


                 3.1.- Causa molestias e irritación con dolor en los ojos.

                 3.2.- Causa irritación en la piel.

                 3.3.- Puede causar irritación gastrointestinal acompañada de nauseas,
                 vómitos y diarrea.

                 3.4.- En polvo resulta irritante al sistema respiratorio.

                 3.5.- No se conocen efectos potenciales crónicos sobre la salud.

                 4).- PRIMEROS AUXILIOS


                 4.1.- Por inhalación: Trasladar a la víctima a una zona ventilada. Si la víctima no respira, realizará la
                 respiración artificial. Si la respiración resulta dificultosa se proporcionará oxígeno. Proporcionar
                 asistencia médica si aparecen tos u otros síntomas.

                 4.2.- Por contacto con la piel: Lavar la zona afectada con abundante agua y jabón. Si la irritación persiste,
                 proporcionar asistencia médica.

                 4.3.- Por contacto con los ojos: Lavar con abundante agua durante 15 minutos, levantando
                 ocasionalmente los parpados superior e inferior. Proporcionar asistencia médica.

                 4.4.- Por ingestión: Si la víctima está consciente y razona, proporcionar de ½ - 1 litro de leche o agua.
                 Proporcionar asistencia médica si aparecen síntomas de irritación.

                 4.5.- Nota para el médico: Tratamiento sintomático.

                 5).- MEDIDAS DE LUCHA CONTRA INCENDIOS


                 5.1.- Información general: Como ante cualquier incendio, se ha de ir provisto de
                 un sistema individual de respiración asistida y de traje de protección completo. El Ácido tartárico en




Girasoles, 12 - 45701 MADRIDEJOS (Toledo) - Tel./Fax 925 463 896 - Móvil 696 369 854 diamantesrojos.weebly.com diamantesrojos2012@gmail.com
Diamantes rojos



                     cantidad suficiente y tamaño de partícula reducido, puede dar lugar ante un incendio, a explosiones
                     pulverulentas.

                 5.2.- Medios de extinción: En caso de incendio se ha de utilizar extintor de agua, de espuma seca, de
                 CO2 o de espuma química.

                 5.2.- Temperatura de autoignición: 425 ºC (797 ºF).

                 5.3.- Punto de inflamación: 210 ºC (410 ºF).

                 5.4.- Punto límite de explosión.- Inferior: No se conoce
                 Superior: No se conoce

                 5.5.- Parámetros NFPA: Salud.- 0 (Ninguno)
                 Inflamabilidad.- 1 (Ligero)
                 Reactividad.- 0 (Ninguno)
                 Contacto.- 1 (Ligero)

                 6).- MEDIDAS A TOMAR EN CASO DE DERRAME ACCIDENTAL


                 6.2.- Información general: Utilizar equipos de protección personal de las características indicadas en el
                 punto 8.

                 6.2.- Limpieza: Recoger o aspirar el producto derramado con precaución de no originar polvo. Almacenar
                 en un contenedor apropiado, limpio y seco.

                 7).- MANIPULACIÓN Y ALMACENAMIENTO


                 7.1.- Manipulación: Evitar el contacto con la piel y los ojos. Lavar la indumentaria después de la
                 manipulación. Manipular con ventilación adecuada. Evitar la inhalación e ingestión.

                 7.2.- Almacenamiento: Almacenar en lugar fresco y seco. A ser posible en contenedores cerrados.

                 8).- CONTROLES DE EXPOSICIÓN / PROTECCIÓN PERSONAL


                 8.1.- Controles ambientales: Una buena ventilación general es suficiente para controlar los niveles de
                 producto en el aire.

                 8.2.- Protección personal:
                 a) Protección de los ojos: Utilizar gafas de protección adecuadas tal como se describe en las Normas de
                 Protección OSHA (29 CFR 1910.133) o en la Norma Europea Estándar EN166.
                 Se recomienda tener cerca una fuente lava – ojos.
                 b) Protección de las manos: Utilizar guantes de protección adecuados para prevenir la exposición de la
                 piel, tipo PVC, Nitrilo u otro equivalente.
                 c) Protección del cuerpo: Utilizar ropa de protección adecuada resistente a productos químicos.
                 d) Protección respiratoria: Utilizar mascarillas según Norma OSHA (29 CFR 1910.134) o Norma Europea
                 EN 149.

                 9).- PROPIEDADES FÍSICAS Y QUÍMICAS




Girasoles, 12 - 45701 MADRIDEJOS (Toledo) - Tel./Fax 925 463 896 - Móvil 696 369 854 diamantesrojos.weebly.com diamantesrojos2012@gmail.com
Diamantes rojos



                     a) Estado físico: Sólido

                 b) Apariencia: Polvos gránulos cristalinos blancos, inodoros.

                 c) Fórmula molecular: C4 H6 O6

                 d) Peso molecular: 150.09

                 e) pH: 2.1 en solución acuosa al 1 %

                 f) Presión de vapor: < 0.1 mbar a 20 ºC

                 g) Punto de fusión: 168 – 172 ºC

                 h) Temperatura de descomposición: > 220 ºC

                 i) Rotación específica (sol. al 20 %): + 11.9 - + 13.0

                 j) Solubilidad en agua: 1390 gr/l a 22 ºC


                 10).- ESTABILIDAD Y REACTIVIDAD


                 10.1.- Estabilidad Química: Estable bajo condiciones normales de Presión y Temperatura.

                 10.2.- Condiciones a evitar: Materias incompatibles.

                 10.3.- Incompatibilidad con otros materiales: Plata, bases, agentes oxidantes, agentes reductores.

                 10.4.- Productos de descomposición peligrosos: Monóxido de Carbono y Dióxido de Carbono.

                 10.5.- Polimerización peligrosa: No ocurre.

                 11).- INFORMACIÓN TOXICOLÓGICA


                 11.1.- CAS: 87 – 69 – 4: WW7875000

                 11.2.- LD50 / LC50: No consta.

                 11.3.- Carcinogenicidad: No contemplada en ACGIH, IARC, NIOSH, NTP, OSHA.

                 11.4.- Epidemiología: No hay datos disponibles.

                 11.5.- Neurotoxicidad: No hay datos disponibles.

                 11.6.- Mutagenicidad: No hay datos disponibles

                 11.7.- Otros estudios: Administración oral a perros LDLo = 5 gr/kg.

                 12).- INFORMACIÓN ECOLÓGICA


                 12.1.- Ecotoxicidad: DQO : 425 mgr O2/gr




Girasoles, 12 - 45701 MADRIDEJOS (Toledo) - Tel./Fax 925 463 896 - Móvil 696 369 854 diamantesrojos.weebly.com diamantesrojos2012@gmail.com
Diamantes rojos



                     DBO : 350 mgr O2/gr

                 12.2.- Persistencia y degradación: Biodegradable 95 % transcurridos 3 días

                 12.3.- Efectos tóxicos en el ecosistema: No hay datos disponibles.

                 13).- INDICACIONES PARA SU ELIMINACIÓN


                 13.1.- Desechar de acuerdo con la legislación vigente sobre eliminación de residuos.

                 14).- INFORMACIÓN PARA EL TRANSPORTE


                 14.1.- US DOT : No hay datos disponibles

                 14.2.- IMO (OMI) – IMDG Code: No regulado como material peligroso.

                 14.3.- ICAO – TI – LATA – DGR: No regulado como material peligroso.

                 14.4.- RID (TPF) / ADR (TPC) / ADN : No regulado como material peligroso.

                 14.5.- TDG Canadiense: No hay datos disponibles.

                 15).- REGLAMENTACIÓN DE USO


                           15.1.- Etiquetado: Según las normas de la CEE.

                 15.2.- Pictograma:

                 a) Símbolos de peligro:
                 b) Frases de Peligro R:
                 · R 36 : Irritante a los ojos
                 · R 37 : Irritante del sistema respiratorio.
                 · R 38 : Irritante de la piel
                 c) Frases de seguridad S:
                 · S 26 : En caso de contacto con los ojos, lavar inmediatamente con agua abundante y someterse a
                 prescripción médica.
                 · S 37 : Utilizar guantes de protección adecuados.
                 · S 39 : Protegerse los ojos y la cara.

                 16).- OTRAS INFORMACIONES


                 16.1.- Los datos indicados en esta Ficha de Seguridad se basan en nuestro actual conocimiento y no
                 representan una garantía sobre las propiedades del mismo. El receptor de nuestro producto deberá
                 observar, bajo su responsabilidad, las reglamentaciones y normativas correspondientes.

                 16.2.- Glosario:
                 CAS: Servicio de resúmenes químicos
                 DQO: Demanda Química de Oxigeno
                 DBO: Demanda Biológica de Oxigeno
                 LARC: Agencia internacional para la investigación del cáncer




Girasoles, 12 - 45701 MADRIDEJOS (Toledo) - Tel./Fax 925 463 896 - Móvil 696 369 854 diamantesrojos.weebly.com diamantesrojos2012@gmail.com
Diamantes rojos



                     LC50: Concentración letal media
                     LD50 : Dosis letal media
                 LDLo : Dosis letal mínima




Girasoles, 12 - 45701 MADRIDEJOS (Toledo) - Tel./Fax 925 463 896 - Móvil 696 369 854 diamantesrojos.weebly.com diamantesrojos2012@gmail.com
Diamantes rojos




                 FICHA TÉCNICA

                 1. Propiedades Físicas y Químicas

                      •   Denominación: L – (+) – Ácido Tartárico
                      •   Fórmula específica: C4 H6 O6

                      •   Peso molecular: 150,09

                      •   Punto de fusión: 168 ºC – 170 ºC

                      •   Temperatura de descomposición: > 220 ºC

                      •   Estado físico (Condiciones Estándar): Sólido

                      •   Apariencia: Blanca

                      •   Olor: Inodoro

                      •   pH en solución al 1 %: 2,1

                      •   Rotación específica (solución al 20%): +12.0 : +13.0

                      •   Solubilidad en agua a 22 ºC: 1390 gr/l

                      •   Constantes de disociación: K1= 1,04 x 10-3 ; K2= 4,05 x 10-5

                 2. Especificaciones

                      •   Presentación: Cristales monoclínicos translucidos, o en forma de polvo blanco inodoro y
                          agradable sabor ácido.
                      •   Estable al aire y nada higroscópico

                      •   Pureza: Cumple con los requerimientos de:

                          1. Farmacopea Británica (B.P.)
                          2. Farmacopea Americana (U.S.P.)
                          3. National Formulary (N.F.)
                          4. Food Chemical Codex (F.C.C.)
                          5. Farmacopea Europea (E.P.)

                  3. Análisis Químico

                      •   Pureza: Mínimo 99,80 %
                      •   Pérdida de masa por secado: Máximo 0,20 %

                      •   Residuo de ignición (Cenizas Sulfatadas): Máximo 0,020 %

                      •   Sulfatos (SO4): Máximo 150 ppm

                      •   Hierro (Fe): Máximo 10 ppm

                      •   Plomo (Pb): Máximo 5 ppm

                      •   Mercurio (Hg): Máximo 1 ppm




Girasoles, 12 - 45701 MADRIDEJOS (Toledo) - Tel./Fax 925 463 896 - Móvil 696 369 854 diamantesrojos.weebly.com diamantesrojos2012@gmail.com
Diamantes rojos



                      •   Metales pesados (Pb): Máximo 10 ppm

                      •   Cloruros (Cl): Máximo 10 ppm

                      •   Arsénico (As): Máximo 1 ppm

                      •   Oxalatos (Ácido oxálico): Máximo 100 ppm

                      •   Cálcio (Ca): Máximo 100 ppm




                 El registro de Diamantes Rojos como marca fue uno de los primeros pasos al inicio de nuestro proyecto,
                 asegurándonos de su disponibilidad y de que no había impedimentos legales para llevar a cabo el
                 registro.
                 Diamantes Rojos es una marca de fabricante. Es relevante ya que, a pesar de tratarse de un producto
                 estándar, con nuestro diseño hemos buscado que el cliente nos perciba como diferentes. Es un nombre
                 atractivo para el consumidor, agradable al oído, fácil de recordar y pronunciar y que implica curiosidad
                 por conocer que ofrecemos. Es flexible y duradero ya que sirve para todos los mercados y públicos y
                 difícilmente quedará obsoleto con el paso del tiempo. El nombre de Diamantes Rojos va asociado a un
                 logo que pretende representar las plantas de vid, sus hojas y sarmientos, pero adoptando unas
                 tonalidades rosadas, que hacen referencia a la tonalidad de los vinos y del residuo que será objeto de
                 transformación dentro de nuestra actividad. El resultado obtenido es el que se muestra a continuación:




Girasoles, 12 - 45701 MADRIDEJOS (Toledo) - Tel./Fax 925 463 896 - Móvil 696 369 854 diamantesrojos.weebly.com diamantesrojos2012@gmail.com
Diamantes rojos




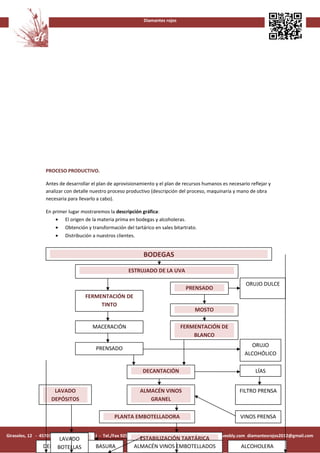
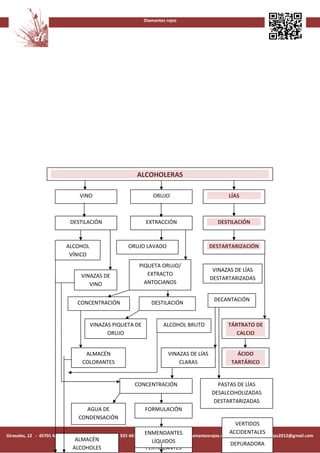
                 PROCESO PRODUCTIVO.

                 Antes de desarrollar el plan de aprovisionamiento y el plan de recursos humanos es necesario reflejar y
                 analizar con detalle nuestro proceso productivo (descripción del proceso, maquinaria y mano de obra
                 necesaria para llevarlo a cabo).

                 En primer lugar mostraremos la descripción gráfica:
                     • El origen de la materia prima en bodegas y alcoholeras.
                     • Obtención y transformación del tartárico en sales bitartrato.
                     • Distribución a nuestros clientes.


                                                              BODEGAS

                                                       ESTRUJADO DE LA UVA

                                                                                                            ORUJO DULCE
                                                                                 PRENSADO
                                   FERMENTACIÓN DE
                                        TINTO
                                                                                     MOSTO

                                       MACERACIÓN                               FERMENTACIÓN DE
                                                                                    BLANCO
                                                                                                              ORUJO
                                        PRENSADO
                                                                                                            ALCOHÓLICO

                                                             DECANTACIÓN                                         LÍAS


                     LAVADO                                 ALMACÉN VINOS                                FILTRO PRENSA
                    DEPÓSITOS                                  GRANEL

                                                PLANTA EMBOTELLADORA                                      VINOS PRENSA


Girasoles, 12 - 45701 MADRIDEJOS (Toledo) - Tel./Fax 925 463 896 - Móvil 696 369 854 diamantesrojos.weebly.com diamantesrojos2012@gmail.com
                       SALES
                     LAVADO                                ESTABILIZACIÓN TARTÁRICA
                DEPURADORA
                    TARTÁRICAS
                    BOTELLAS            BASURA           ALMACÉN VINOS EMBOTELLADOS
                                                                   ALMACÉN VINOS
                                                                    CLARIFICACIÓN
                                                                     FILTRACIÓN                           ALCOHOLERA
Diamantes rojos




                                                           ALCOHOLERAS

                                 VINO                             ORUJO                             LÍAS



                            DESTILACIÓN                        EXTRACCIÓN                      DESTILACIÓN



                           ALCOHOL                     ORUJO LAVADO                        DESTARTARIZACIÓN
                            VÍNICO
                                                            PIQUETA ORUJO/
                                                                                             VINAZAS DE LÍAS
                                 VINAZAS DE                    EXTRACTO
                                                                                            DESTARTARIZADAS
                                    VINO                      ANTOCIANOS

                                                                                              DECANTACIÓN
                                CONCENTRACIÓN                    DESTILACIÓN


                                     VINAZAS PIQUETA DE                ALCOHOL BRUTO                TÁRTRATO DE
                                           ORUJO                                                       CALCIO


                                   ALMACÉN                               VINAZAS DE LÍAS               ÁCIDO
                                  COLORANTES                                 CLARAS                  TARTÁRICO


                                                          CONCENTRACIÓN                        PASTAS DE LÍAS
                                                                                             DESALCOHOLIZADAS
                                                                                              DESTARTARIZADAS
                                  AGUA DE                     FORMULACIÓN
                                CONDENSACIÓN
                                                                                                          VERTIDOS
                                                                ENMENDANTES                            ACCIDENTALES
Girasoles, 12 - 45701 MADRIDEJOS (Toledo) - Tel./Fax 925 463 896 - Móvil 696 369 854 diamantesrojos.weebly.com diamantesrojos2012@gmail.com
                              ALMACÉN                              ALMACÉN
                                                                   LÍQUIDOS                                LAVADOS
                                                                                                        DEPURADORA
                             ALCOHOLES                           FERTILIZANTES
Diamantes rojos




                                                       PROCESO PRODUCTIVO

                                                 Bodega



                    Tartárico cálcico                                      Lías                       Alcoholera




                                                                           Prensado

                 Inicio tratamiento

                                        Agua + ácido sulfúrico + tártaro                    Camisas de calor y agitadora




Girasoles, 12 - 45701 MADRIDEJOS (Toledo) - Tel./Fax 925 463 896 - Móvil 696 369 854 diamantesrojos.weebly.com diamantesrojos2012@gmail.com
Diamantes rojos



                                                                                                           Purificado




                 Tamizadora                                        Secadero



                 Envasado al vacío                                         Envasado




                 RUTAS DE DISTRIBUCIÓN.




Girasoles, 12 - 45701 MADRIDEJOS (Toledo) - Tel./Fax 925 463 896 - Móvil 696 369 854 diamantesrojos.weebly.com diamantesrojos2012@gmail.com
Diamantes rojos




                 Nuestra materia prima, el tartárico, se encuentra en la naturaleza en forma de tartárico
                 cálcico, tártaro y crémor tártaro.

                 Obtendremos crémor tartárico y tártaro de las bodegas de vino:
                    • El crémor tartárico procedente de las lías del vino, será enviado a las alcoholeras, que
                        tras destilar las mismas, obtendrá gran cantidad de alcohol y en menor medida tártaro,
                        el cual irá destinado a nuestro proceso productivo.
                    • El tártaro queda adherido a las paredes de los bidones, para desprenderlo limpiaremos
                        los bidones con cal.

                 Una vez que el tártaro se encuentra almacenado en nuestros silos, iniciamos el tratamiento de
                 conversión: sales tartáricas naturales / ácido tartárico.
                 Fases de nuestro proceso productivo:
                 1 º fase: Mezclamos ácido sulfúrico, agua y las sales tartáricas naturales en unos tanques, con
                 el fin de quitarles la cal; obteniendo una masa rojiza de textura pastosa (parecido a plastilina).
                 2ª fase: La masa obtenida de la 1ª fase es prensada con el fin de separar la parte sólida (yesos
                 conocidos como sulfatos) de la líquida (donde se encuentra disueltas las sales). Obteniendo así
                 una masa cristalina de color rojo.
                 3ª fase: Tras el prensado, la parte líquida, que queda en la prensa, se traslada a las agitadoras,
                 que son unos depósitos con unas aspas y revestidos con camisas de calor. En esta parte del
                 proceso añadimos agua y carbón activado y ponemos en funcionamiento las agitadoras. El
                 resultado es la purificación de los cristales, es decir, eliminamos el color rojizo de los mismos,
                 consiguiendo la concentración y purificación del producto y la eliminación de gran parte del
                 agua gracias a varios calentamientos.
                 4ª fase: Una vez que el producto ha estado el tiempo necesario en las agitadoras, sometido a
                 una temperatura determinada, obtenemos las sales de color blanco que aún están
                 humedecidas, para conseguir secarlas pasan al secadero (máquina de secado).
                 5ª fase: Una vez secas, las sales pasan por la máquina de tamizado; la máquina de tamizado se
                 encarga de hacer una selección de las sales según su granulometría.
                 6ª fase: Una vez que tenemos las sales clasificadas según su grosor pasaran a un almacén a la
                 espera de los pedidos para envasarlas al vacio e introducidas en los tonelillos herméticos para
                 su posterior distribución.



Girasoles, 12 - 45701 MADRIDEJOS (Toledo) - Tel./Fax 925 463 896 - Móvil 696 369 854 diamantesrojos.weebly.com diamantesrojos2012@gmail.com
Diamantes rojos




                                                  PLAN DE APROVISIONAMIENTO

                 Para determinar la inversión necesaria para poner en funcionamiento nuestra empresa en
                 primer lugar hemos realizado un listado que recoge todas las necesidades materiales
                 cuantificadas, clasificándolas en activo corriente y no corriente.

                 Obteniendo los siguientes resultados:

                                                          ACTIVO CORRIENTE

                  ELEMENTO        PRECIO UND.          UNDS.       IMPORTE             PROVEEDOR            IMAGEN
                                                         (628) Suministros
                       Luz                                          352,18 €           Gas natural
                      Agua                                              37,37 €          Gestagua

                     Gasoil           0,885 €          565 Lts.         500,03 €          E.S.M.

                                                          (629) Otros servicios
                   Teléfono                                            16,76 €          Vodafone

                    Botiquín          31.07 €             1             31.07 €         Quirumed

                                                         (310) Materia prima
                  *Tartárico y         2.75 €        108000 Kgs. *148500,00 €              Bodegas
                    crémor
                    tártaro
                    Carbón            3.60 €          600 Kgs.         2160,00 €        Chiemivall
                     activo
                      Cal             3.50 €          500 Kgs.         1750,00 €        Chiemivall

                     Ácido            30.00 €           50 lts.        1500,00 €        Chiemivall
                    sulfúrico
                     100%
                                                  (326) y (327) Embalajes y envases
                  Bidón 25 lts.        9.50 €             50          475,00 €              Reyde

                  Saco 285 lts.        0.30 €            1000            300,00 €           Reyde




Girasoles, 12 - 45701 MADRIDEJOS (Toledo) - Tel./Fax 925 463 896 - Móvil 696 369 854 diamantesrojos.weebly.com diamantesrojos2012@gmail.com
Diamantes rojos



                       Pallets          15.50 €               25              387.50 €             Reyde

                                                           (328) Material de oficina
                    Material                                               426.50 €             Vicenç Piera
                    surtido
                 TOTAL ACTIVO CORRIENTE                                                                            156.410,34 €
                 *Con respecto al precio de las materias primas no podemos determinarlo ya que dependerá de los acuerdos
                 adoptados con nuestros suministradores, por lo que hemos estimado el coste del período (con respecto a la
                 campaña 2012/2013) para poder incluirlas en balance.
                 *Debido a que ofrecemos el servicio de limpieza de los bidones de las bodegas, parte de las materias primas
                 adquiridas no nos supondrá coste, ya que sería un intercambio.



                                              RELACIÓN DOCUMENTOS ACTIVO CORRIENTE.

                 Presupuestos:
                 http://issuu.com/drojos/docs/botiquin_presupuesto
                 http://issuu.com/drojos/docs/presupuesto_carb_n_activado_y_cal_viva
                 http://issuu.com/drojos/docs/presupuesto_reyde
                 http://issuu.com/drojos/docs/material_oficina_presu

                 Cartas de pedido:
                 http://issuu.com/drojos/docs/carta_de_pedido_activo_corriente

                 Facturas:
                 http://issuu.com/drojos/docs/factura_gas_natural
                 http://issuu.com/drojos/docs/factura_gestagua
                 http://issuu.com/drojos/docs/factura_gasoil
                 http://issuu.com/drojos/docs/factura_vodafone
                 http://issuu.com/drojos/docs/factura_botiqu_n
                 http://issuu.com/drojos/docs/factura_chiemivall
                 http://issuu.com/drojos/docs/factura_reyde
                 http://issuu.com/drojos/docs/factura_material_oficina




Girasoles, 12 - 45701 MADRIDEJOS (Toledo) - Tel./Fax 925 463 896 - Móvil 696 369 854 diamantesrojos.weebly.com diamantesrojos2012@gmail.com
Diamantes rojos




                                                          ACTIVO NO CORRIENTE

                  ELEMENTO         PRECIO           UNDS.         IMPORTE          PROVEEDOR               IMAGEN
                                    UND.
                                                      (206) Aplicaciones informáticas
                   Paquete        1500,00 €     1            1500,00 €             BEEP
                    Office
                                                                 (210) Terrenos
                     Solar                                       122460,8 €          Ayto.
                                                                                   Madridejos

                                                              (211) Construcciones
                 Nave parc. 2                                    151882,1 €      J.A. Peinado


                                                            (215) Otras instalaciones
                    Alarma         939,00 €           1         939,00 €         Securitas Direct

                                                               (213) Maquinaria
                     Silos        1760,00 €           6          10560,00 €          Symaga

                  Depósitos       1800,00 €           4           7200,00 €          Magusa


                 Envasadora       3500,00 €           1           3500,00 €          Magusa


                    Prensa        20000,00            1          20000,00 €          Codols
                                     €
                   Secadero       30500,00            1          30500,00 €          Codols
                                     €
                     Criba        20000,00            1          20000,00 €          Codols
                                     €
                  Mezclador       6800,00 €           1           6800,00 €          Codols


                                                                  (214) Utillaje
                   Carretilla     6500,00 €           1           6500,00 €         Manujaén
                   elevadora




Girasoles, 12 - 45701 MADRIDEJOS (Toledo) - Tel./Fax 925 463 896 - Móvil 696 369 854 diamantesrojos.weebly.com diamantesrojos2012@gmail.com
Diamantes rojos



                                                                (216) Mobiliario
                      Mesas        39.99 €           2           79.98 €              Ikea

                     Sillas        39.99 €           3          119.97 €              Ikea

                  Estanterías      170,00 €          2          340,00 €              Ikea

                   Armarios        335,00 €          2          670,00 €              Ikea

                                                  (217) Equipos proceso de información
                  Ordenador       1350,00 €         2         2700,00 €          Beep

                      Fax          228,42 €          1           228,42€             Beep

                                                      (218) Elementos de transporte
                  Furgoneta       14800,00           1         14800,00 €      Renault
                                     €

                 TOTAL ACTIVO NO CORRIENTE                                                         400.780,27 €




                                         RELACIÓN DOCUMENTOS ACTIVO NO CORRIENTE.

                                                             Presupuestos:

                 http://issuu.com/drojos/docs/presupuesto_nave
                 http://issuu.com/drojos/docs/securitas_direct_presupuesto
                 http://issuu.com/drojos/docs/presupuesto_symaga
                 http://issuu.com/drojos/docs/presupuesto_magusa
                 http://issuu.com/drojos/docs/presupuesto_codols
                 http://issuu.com/drojos/docs/presupuesto_de_carretillas_elevadoras
                 http://issuu.com/drojos/docs/presupuesto_ikea
                 http://issuu.com/drojos/docs/factura_de_ordenador
                 http://issuu.com/drojos/docs/presupuesto_fax1
                 http://issuu.com/drojos/docs/presupuesto_de_impresoras
                 http://issuu.com/drojos/docs/presupuesto_renault

                 Cartas de pedido:
                 http://issuu.com/drojos/docs/carta_pedido_activo_no_corriente

                 Albaranes:
                 http://issuu.com/drojos/docs/albar_n_codols
                 http://issuu.com/drojos/docs/albaran_de_ikea
                 http://issuu.com/drojos/docs/albar_n_magusa
                 http://issuu.com/drojos/docs/albaran_de_bidones




Girasoles, 12 - 45701 MADRIDEJOS (Toledo) - Tel./Fax 925 463 896 - Móvil 696 369 854 diamantesrojos.weebly.com diamantesrojos2012@gmail.com
Diamantes rojos



                    Facturas:
                    http://issuu.com/drojos/docs/factura_beep_sistemas_informaticos
                 http://issuu.com/drojos/docs/certificados_pago
                 http://issuu.com/drojos/docs/factura_securitas_direct
                 http://issuu.com/drojos/docs/factura_silos_symaga
                 http://issuu.com/drojos/docs/factura_magusa



                 http://issuu.com/drojos/docs/factura_codols
                 http://issuu.com/drojos/docs/facturas_de_carretillas_elevadoras
                 http://issuu.com/drojos/docs/factura_ikea
                 http://issuu.com/drojos/docs/factura_de_ordenador
                 http://issuu.com/drojos/docs/factura_de_fax
                 http://issuu.com/drojos/docs/furgoneta_2



                 Para comenzar la actividad de Diamantes Rojos es necesaria una inversión inicial 557.190,61
                 €; correspondiendo al activo corriente 156.410,34 € y al activo no corriente 400.780,27 €.
                 Afirmando así que nos adentramos en un mercado concentrado debido a la gran inversión
                 necesaria para la puesta en funcionamiento de un negocio de esta envergadura.

                 Para el transporte de las materias primas y la limpieza hemos optado por contratar empresas
                 especializadas en estos servicios.

                 Para la impresora se ha decidido realizar un contrato de leasing, porque nos cubre todos los
                 gastos de servicio, reparación y mantenimiento. Además, este contrato de arrendamiento nos
                 da la opción de compra o renovación del contrato.

                                           RELACIÓN DOCUMENTOS CONTRATOS.
                 http://issuu.com/drojos/docs/contrato_para_mmpp
                 http://issuu.com/drojos/docs/cami_n_cisterna_contrato
                 http://issuu.com/drojos/docs/contrato_servicio_limpieza
                 http://issuu.com/drojos/docs/contrato_leasing




Girasoles, 12 - 45701 MADRIDEJOS (Toledo) - Tel./Fax 925 463 896 - Móvil 696 369 854 diamantesrojos.weebly.com diamantesrojos2012@gmail.com
Diamantes rojos




                                                 AMORTIZACIÓN DEL INMOVILIZADO



                     Valor                                                        PM
     Elemento                         Valor residual Tabla CP (%)                            Amortización           Cuota anual amortización
                     elemento                                                   (años)
Alarma                      939,00 €          0,00 €    8     12%                  18       12% en 8,3 años                             112,68 €
Fax                         228,42 €          0,00 € 10       10%                  20       10% en 10 años                                22,84 €
Bidones                     475,00 €          0,00 €    4     20%                  10        20% en 5 años                                95,00 €
Sacos                         60,00 €         0,00 €    4     20%                  10        20% en 5 años                                12,00 €
Pallets                     387,50 €          0,00 €    4     20%                  10        20% en 5 años                                77,50 €
Material oficina            426,50 €          0,00 € 10       10%                  20       10% en 10 años                                42,65 €
Solar                   122.460,80 €          0,00 € ------- -------             -------    ---------------------       ---------------------
Nave                    151.882,10 €          0,00 € 10        3%                  68       3% en 33,3 años                           4.556,46 €
Silos                    10.560,00 €          0,00 €    2      7%                  30      7% en 14,28 años                             739,20 €
Depósitos                 7.200,00 €          0,00 €    4      7%                  30      7% en 14,28 años                             504,00 €
Secadero                  3.500,00 €          0,00 €    2     12%                  18       12% en 8,3 años                             420,00 €
Criba                    30.500,00 €          0,00 €    2     12%                  18       12% en 8,3 años                           3.660,00 €
Prensa                   20.000,00 €          0,00 €    2     12%                  18       12% en 8,3 años                            2400,00 €
Mezclador                20.000,00 €          0,00 €    2     12%                  18       12% en 8,3 años                           2.400,00 €
Envasadora                3.500,00 €                    2     10%                  20       10% en 10 años                              350,00 €
Carretilla elevadora      6.800,00 €          0,00 € 10       12%                  18       12% en 8,3 años                             816,00 €
Mobiliario oficina        1.209,95 €          0,00 € 10       10%                  20       10% en 10 años                              121,00 €
Ordenador                 2.700,00 €          0,00 € 10       25%                   8        25% en 4 años                              675,00 €
Sistemas y programas       1.500,00€         0,00 € 10        33%                   6      33% en 3,03 años                             495,00 €
Furgoneta                14.800,00 €          0,00 €    7     16%                  14      16% en 6,25 años                           2.368,00 €



* El teléfono no está incluido porque no compramos el teléfono. La empresa con la que contratamos el servicio nos lo da.

      MOBILIARIO
       OFICINA
Mesas         79,98 €
Sillas       119,97 €
Estanterías 340,00 €
Armarios     670,00 €
                Siendo empresa de reducida dimensión y con una cifra de negocios no superior a 10.000.000 €
                podemos amortizar el doble. AMORTIZACIÓN ACELERADA.



Girasoles, 12 - 45701 MADRIDEJOS (Toledo) - Tel./Fax 925 463 896 - Móvil 696 369 854 diamantesrojos.weebly.com diamantesrojos2012@gmail.com
Diamantes rojos



                   -Ejemplo: empresa de reducida dimensión; Amortización acelerada según tablas
                   amortizaríamos el mobiliario oficina al 10%, según este artículo podemos amortizarlo al
                 20% (10 x 2), o lo que es lo mismo en 5 años.




                                                    PLAN DE RECURSOS HUMANOS

                 Tras haber concluido el plan de aprovisionamiento es el momento de realizar un análisis del
                 proceso productivo para determinar un listado de todas las tareas que deberemos realizar en
                 nuestra empresa. Posteriormente ordenaremos este listado de tareas en departamentos, y de
                 estos departamentos surgirán los distintos puestos de trabajo a cubrir en nuestra empresa.

                 En el caso de Diamantes Rojos, las tareas, departamentos y puestos de trabajo que han surgido
                 del análisis del proceso productivo son los que mostramos en la tabla:

                                                                    PUESTOS DE TRABAJO.

                 Departamentos        Puesto                        Tareas a realizar.              Titulación mínima            Sueldo

                                                                -           Contabilidad
                                 Departamento de                                                  Graduado superior en
                                                            -             Cobros y pagos.                                    Según convenio.
                                   contabilidad.                                                     Administración
                                                                 -           Facturación
                                                                -           Financiación.
                                                                  -           Contratos.
                                    Recursos                                                      Graduado superior en
                                                                   -          Nóminas.                                       Según convenio.
                                    Humanos                                                          Administración
                                                            -             Tramites con SS.
                                                                -          Bajas – Altas.
                                                                                                     Grado medio en
                     Oficina                                                                         Administración          Según convenio
                                                                     -        Clientes
                                   Atención al
                                                                -           Proveedores         Graduado superior en              Más
                                    público.
                                                                     -        Servicios         Administración                complemento
                                                                 -          Suministros         Conocimiento medio de           personal
                                                                                                Ingles.

                                                                                                                                Contrato
                                    Comercial           -       Encargado de dar a              Educación Secundaria (ESO)
                                                                                                                                mercantil
                                                        conocer y vender el producto

                                                            -          Encargado de las
                                                                cantidades utilizadas de
                                     Químico
                   Laboratorio                                  productos químicos en el            Ingeniero Químico        Según convenio
                                   laboratorio
                                                                  proceso productivo.
                                                    -              Comprobar la calidad del
                                                                       producto.
                                  Encargado de
                                                                                                Educación Secundaria (ESO)   Según convenio
                                    almacén             -                Control de almacén
                    Almacén
                                   Transportista    -        Distribución del producto            Permiso de conducir B      Según convenio
                                                                 terminado.
                   Fabricación                          -        Comprobar que la
                                                      maquinaria esta en buen estado               Título de bachiller o
                                  Encargado de
                                                       en todo el proceso productivo.                                        Según convenio
                                     fábrica                                                           equivalente.
                                                    -         Hacer que se cumplan las
                                                      normas de prevención de riesgos           Conocimientos de mecánica
                                                          laborales. Entregar (EPIS).
                                  Operario/a de
                                                        -                1º parte del proceso   Educación Secundaria (ESO)   Según convenio
                                  fabricación 1
                                                                          productivo.
                                  Operario/a de         -                2º parte del proceso   Educación Secundaria (ESO)   Según convenio




Girasoles, 12 - 45701 MADRIDEJOS (Toledo) - Tel./Fax 925 463 896 - Móvil 696 369 854 diamantesrojos.weebly.com diamantesrojos2012@gmail.com
Diamantes rojos



                                   fabricación 2
                                                              productivo.
                                  Operario/a de
                                                      -      3º parte envasado y   Educación Secundaria (ESO)   Según convenio
                                  fabricación 3
                                                           control de calidad.




                 Cada uno de estos puestos requerirá de una persona con unas características y requisitos
                 concretos para desarrollar el mismo correctamente, por lo que lo ideal es realizar un
                 profesiograma para cada uno de los puestos de trabajo.
                 Un profesiograma consiste en valorar y graduar cada una de las características que debe
                 poseer el candidato que va a desarrollar el puesto de trabajo. Esta graduación es objetiva.

                 Estos son los profesiogramas que Diamantes Rojos ha desarrollado para cada uno de los
                 puestos de trabajo.

                                                           PROFESIOGRAMAS




Girasoles, 12 - 45701 MADRIDEJOS (Toledo) - Tel./Fax 925 463 896 - Móvil 696 369 854 diamantesrojos.weebly.com diamantesrojos2012@gmail.com
Diamantes rojos




Girasoles, 12 - 45701 MADRIDEJOS (Toledo) - Tel./Fax 925 463 896 - Móvil 696 369 854 diamantesrojos.weebly.com diamantesrojos2012@gmail.com
Diamantes rojos




Girasoles, 12 - 45701 MADRIDEJOS (Toledo) - Tel./Fax 925 463 896 - Móvil 696 369 854 diamantesrojos.weebly.com diamantesrojos2012@gmail.com
Diamantes rojos




Girasoles, 12 - 45701 MADRIDEJOS (Toledo) - Tel./Fax 925 463 896 - Móvil 696 369 854 diamantesrojos.weebly.com diamantesrojos2012@gmail.com
Diamantes rojos




Girasoles, 12 - 45701 MADRIDEJOS (Toledo) - Tel./Fax 925 463 896 - Móvil 696 369 854 diamantesrojos.weebly.com diamantesrojos2012@gmail.com
Diamantes rojos




Girasoles, 12 - 45701 MADRIDEJOS (Toledo) - Tel./Fax 925 463 896 - Móvil 696 369 854 diamantesrojos.weebly.com diamantesrojos2012@gmail.com
Diamantes rojos




Girasoles, 12 - 45701 MADRIDEJOS (Toledo) - Tel./Fax 925 463 896 - Móvil 696 369 854 diamantesrojos.weebly.com diamantesrojos2012@gmail.com
Diamantes rojos




Girasoles, 12 - 45701 MADRIDEJOS (Toledo) - Tel./Fax 925 463 896 - Móvil 696 369 854 diamantesrojos.weebly.com diamantesrojos2012@gmail.com
Diamantes rojos




Girasoles, 12 - 45701 MADRIDEJOS (Toledo) - Tel./Fax 925 463 896 - Móvil 696 369 854 diamantesrojos.weebly.com diamantesrojos2012@gmail.com
Diamantes rojos




Girasoles, 12 - 45701 MADRIDEJOS (Toledo) - Tel./Fax 925 463 896 - Móvil 696 369 854 diamantesrojos.weebly.com diamantesrojos2012@gmail.com
Diamantes rojos



                     Tras tener claro los profesiogramas llega el momento de analizar la carga de trabajo que
                     tienen los distintos puestos de trabajo de la empresa, para de esta forma poder determinar
                 el número de trabajadores que destinaremos a cada uno de ellos.
                 Dependiendo de la cantidad de carga que tenga el puesto de trabajo, la empresa decidirá si
                 destinar uno, dos, tres o más trabajadores para desarrollar dicho puesto.
                 La empresa Diamantes Rojos necesitará diez trabajadores para cubrir los puestos de trabajo.
                 1.- Departamento de Recursos Humanos (1 persona)
                 2.- Departamento de contabilidad y facturación (1 persona)
                 3.- Departamento de Atención al público y comercial (1 persona)
                 4.- Químico/a de laboratorio
                 Para el Almacén
                          5.- Encargado/a de almacén
                          6.- Transportista
                 Para la Fábrica y el proceso productivo
                          7.- Encargado de fábrica
                          8.- Operario/a 1
                          9.- Operario/a 2
                          10.- Operario/a 3




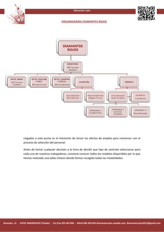
                 Es muy importante organizar correctamente la estructura de la empresa; los departamentos y
                 las personas que los dirigen o trabajan en ellos, “hacer” un esquema sobre las relaciones
                 jerárquicas y competenciales de vigor en la organización.
                 Toda esta información la representaremos en un organigrama. Un organigrama es un modelo
                 abstracto y sistemático que permite obtener una idea uniforme acerca de la estructura formal
                 de la empresa. El organigrama desempeña un papel informativo que muestra los diferentes
                 niveles de jerarquía y la relación entre ellos. Todo organigrama ha de ser fácil de entender y
                 sencillo de interpretar, por lo que contendrá los elementos indispensables.




Girasoles, 12 - 45701 MADRIDEJOS (Toledo) - Tel./Fax 925 463 896 - Móvil 696 369 854 diamantesrojos.weebly.com diamantesrojos2012@gmail.com
Diamantes rojos



                                                   ORGANIGRAMA DIAMANTES ROJOS




                 Llegados a este punto es el momento de lanzar las ofertas de empleo para comenzar con el
                 proceso de selección del personal.

                 Antes de tomar cualquier decisión a la hora de decidir que tipo de contrato seleccionar para
                 cada uno de nuestros trabajadores, conviene conocer todos los modelos disponibles por lo que
                 hemos realizado una tabla síntesis donde hemos recogido todas las modalidades.




Girasoles, 12 - 45701 MADRIDEJOS (Toledo) - Tel./Fax 925 463 896 - Móvil 696 369 854 diamantesrojos.weebly.com diamantesrojos2012@gmail.com
Diamantes rojos



                                                  TABLA SÍNTESIS DE MODELOS DE CONTRATOS


    TIPO CONTRATO     CARACTERÍSTICAS        FORMALIZACIÓN           OBJETO              REQUISITOS              DURACIÓN                 JORNADA

                                                                                     Estar inscritos en las
                                                                                     Oficinas de Empleo
                                                                                     como desempleados y
                                                                                     estar incluidos en
                                                                  Fomentar la
                      Se concierta para                                              alguno de los siguiente
                                                                  contratación                                                     Será a tiempo completo,
    INDEFINIDO DE     realizar trabajos                                              colectivos:
                                                                  indefinida de                                Por tiempo          en convenio colectivo se
        FIJOS         fijos discontinuos     Por escrito.                            Jóvenes de 16 a 30 y
                                                                  trabajadores                                 indefinido.         puede acordar jornada a
    DISCONTINUOS      que no se repitan en                                           mayores de 45 años.
                                                                  en situación de                                                  tiempo parcial.
                      fechas ciertas.                                                Discapacitados.
                                                                  desempleo.
                                                                                     Víctimas de violencia
                                                                                     de género o doméstica.
                                                                                     Víctima de terrorismo.
                                                                                     Excluidos sociales.
                                                                                     Estar inscritos en las
                                                                                     Oficinas de Empleo
                                                                                     como desempleados y
                                                                                     estar incluidos en
                                                                  Fomentar la
                                                                                     alguno de los siguiente
                                                                  contratación                                                     Será a tiempo completo,
     ACOGIDOS AL                                                                     colectivos:
                                             Por escrito en       indefinida de                                Por tiempo          en convenio colectivo se
     FOMENTO DE                                                                      Jóvenes de 16 a 30 y
                                             modelo oficial.      trabajadores                                 indefinido.         puede acordar jornada a
       EMPLEO                                                                        mayores de 45 años.
                                                                  en situación de                                                  tiempo parcial.
                                                                                     Discapacitados.
                                                                  desempleo.
                                                                                     Víctimas de violencia
                                                                                     de género o doméstica.
                                                                                     Víctima de terrorismo.
                                                                                     Excluidos sociales.
                                                                  Se incentiva en
                                                                  mayor grado
                                                                  para
                                                                                     Trabajadores con grado
                                                                  diferenciarla de
                                                                                     mínimo reconocido de
      INDEFINIDO                                                  la contratación
                                             Por escrito en                          discapacidad igual o                          A tiempo completo o a
    PERSONAS CON                                                  de                                           Indefinida.
                                             modelo oficial.                         superior al 33%.                              tiempo parcial.
    DISCAPACIDAD                                                  trabajadores
                                                                                     Estar inscritos en la
                                                                  que no tienen
                                                                                     Oficina de Empleo.
                                                                  disminuida su
                                                                  capacidad
                                                                  funcional.
                      La duración del
                      período de prueba
                      será de 1 año en
                      todo caso.                                  Facilitar el
                      No podrán realizar                          empleo estable
                      este contrato las                           y potenciar la
    INDEFINIDO DE     empresas que, en       Por escrito en el    iniciativa         No se excluye a ningún
                                                                                                               Por tiempo
     APOYO A LOS      los 6 meses            modelo que se        empresarial de     colectivo de                                  Será a tiempo completo.
                                                                                                               indefinido.
   EMPRENDEDORES      anteriores, hubiera    establezca.          las empresas       trabajadores.
                      extinguido contratos                        que tengan
                      por causas objetivas                        menos de 50
                      improcedentes o                             trabajadores
                      hubiera realizado
                      despido colectivo.

     FORMACIÓN Y                             Por escrito en       Cualificación      >16 y <25 años que        Mínima de 1 año     No podrá superar el 75%
     APRENDIZAJE                             modelo oficial, se   profesional de     carezcan de la            y máximo de 2. Se   durante el 1er año, o el
                                             debe comunicar el    los                cualificación             podrán pactar       85% durante el 2º y el 3er
                                             contrato y las       trabajadores       profesional. <30 años     hasta dos           año de la jornada máxima.
                                             prórrogas antes de   en régimen de      hasta que la tasa de      prórrogas como      Se podrán realizar horas




Girasoles, 12 - 45701 MADRIDEJOS (Toledo) - Tel./Fax 925 463 896 - Móvil 696 369 854 diamantesrojos.weebly.com diamantesrojos2012@gmail.com
Diamantes rojos




                      CARACTERÍSTICAS        FORMALIZACIÓN            OBJETO              REQUISITOS                DURACIÓN                   JORNADA
    TIPO CONTRATO
                                                                                     desempleo se sitúe por
                                                                   alternancia de    debajo del 15% que
                                                                   actividad         carezcan de
                                                                   laboral           cualificación
                                             10 días al Servicio                                                 mínimo de 6
                                                                   retribuida en     profesional. No se                                extraordinarias.
                                             Público de Empleo.                                                  meses.
                                                                   una empresa       aplicará límite de edad
                                                                   con actividad     con discapacitados y
                                                                   formativa.        alumnos de proyectos
                                                                                     de empleo y formación.
                                                                                     Poseer título
                                                                   Inserción de
                                                                                     universitario, técnico o    Entre 6 meses y 2
                                                                   jóvenes para
                                                                                     técnico superior de la      años. Caben 2
                      Período de prueba:                           adquirir
                                                                                     correspondiente             prórrogas hasta
                      2 meses para                                 experiencia
                                             Por escrito en                          profesión.                  alcanzar el límite    Completa o a tiempo
      PRÁCTICAS       titulados de grado                           laboral
                                             modelo oficial.                         Las titulaciones            máx., por una         parcial.
                      superior y 1 mes                             adecuada al
                                                                                     deberán haber sido          duración no
                      para grado medio.                            nivel de
                                                                                     obtenidas dentro de los     inferior a 6 meses
                                                                   estudios
                                                                                     5 años anteriores o 7       cada una.
                                                                   cursados.
                                                                                     años para minusválidos.
                                                                                     Desempleado excluidos
                                                                                     socialmente
                                                                                     acreditados por
                                                                                     servicios sociales y
                                                                                     pertenecientes a
                                                                                     alguno de los siguientes
                                                                                     colectivos:
                                                                                     Perceptores de rentas
                                                                                     mínimas de inserción o
                                                                                     cualquier otra
                                                                                     prestación de la misma
                                                                                     naturaleza. Personas
                                                                                     sin prestación por falta
                                                                                     de período de
                                                                                     residencia o
                                                                   Fomentar la       empadronamiento o
    TRABAJADORES                                                   contratación      por haber agotado el
                                                                   de los            máx. de percepción.
    DESEMPLEADOS                                                                                                 Por tiempo
                                             Escrito en modelo     trabajadores      >18 años y < 30,                                  A tiempo completo o a
   EN SITUACIÓN DE                                                                                               indefinido o
                                             oficial.              desempleados      procedentes de Instit.                            tiempo parcial.
      EXCLUSIÓN                                                                                                  determinado.
                                                                   en situación de   De Protección de
        SOCIAL                                                     exclusión         Menores.
                                                                   social.           Drogodependientes en
                                                                                     proceso de
                                                                                     rehabilitación o
                                                                                     reinserción social.
                                                                                     Internos (mayores y
                                                                                     menores) de centros
                                                                                     penitenciarios o que
                                                                                     puedan acceder a
                                                                                     empleo. Personas
                                                                                     procedentes de centros
                                                                                     de alojamiento
                                                                                     alternativo, servicios de
                                                                                     prevención e inserción
                                                                                     social autorizados por
                                                                                     las CCAA y Ceuta y
                                                                                     Melilla.
   OBRA O SERVICIO    Se debe especificar    Por escrito, se       Realización de                                Tiempo exigido        Por tiempo completo o
    DETERMINADO       el objeto de la obra   debe especificar el   obras o                                       para la realización   tiempo parcial.




Girasoles, 12 - 45701 MADRIDEJOS (Toledo) - Tel./Fax 925 463 896 - Móvil 696 369 854 diamantesrojos.weebly.com diamantesrojos2012@gmail.com
Diamantes rojos




                      CARACTERÍSTICAS         FORMALIZACIÓN           OBJETO              REQUISITOS               DURACIÓN                  JORNADA
    TIPO CONTRATO
                                                                   servicios con
                                                                                                                del trabajo o
                                                                   autonomía
                      que justifique la       carácter de                                                       servicio. No
                                                                   dentro de la
                      contratación. Podrá     contratación y la                                                 superior a 3 años,
                                                                   actividad de la
                      venir determinada       obra o servicio                                                   ampliable hasta
                                                                   empresa y cuya
                      en los convenios        para el que se                                                    12 meses más por
                                                                   ejecución en de
                      colectivos.             contrata.                                                         convenio
                                                                   duración
                                                                                                                colectivo.
                                                                   incierta.
                                                                                                                Máx. de 6 meses
                                                                   Atender las                                  dentro de un
                                                                   necesidades                                  período de 12.
                                                                   derivadas de                                 Período de
    EVENTUAL POR                              Por escrito cuando   los                                          referencia
                      Se debe especificar
                                              su duración exceda   incrementos                                  ampliable por
   CIRCUNSTANCIAS     en el contrato la                                                                                               A tiempo completo o a
                                              de 4 semanas y       que                                          convenio a 18
        DE LA         causa concreta que                                                                                              tiempo parcial.
                                              cuando se celebre    eventualmente                                meses y la
     PRODUCCIÓN       lo justifique.
                                              a tiempo parcial.    se produzcan                                 duración hasta un
                                                                   en el volumen                                máx. de ¾ partes,
                                                                   de actividad de                              sin que supere 12
                                                                   la empresa.                                  meses. Admite
                                                                                                                una prórroga.
                                                                   Sustituir a
                                                                   trabajadores
                                                                   cuyo contrato
                                                                   está                                         Tiempo de
                                                                   suspendido con                               suspensión del
                                                                                                                                      Se celebrará a jornada
                      Se extingue por         Por escrito,         reserva del                                  trabajador
                                                                                                                                      completa excepto cuando:
                      incorporación del       especificando el     puesto o para                                sustituido o lo
                                                                                                                                      El trabajador sustituido
                      trabajador que se       nombre del           cubrir                                       que tarde en
                                                                                                                                      estuviera contratado a
     INTERINIDAD      sustituye, por          trabajador           temporalmente                                realizarse el
                                                                                                                                      tiempo parcial. Cuando el
                      finalización del        sustituido y la      un puesto                                    proceso de
                                                                                                                                      contrato se realice para
                      proceso de              causa de la          durante el                                   selección o
                                                                                                                                      complementar una
                      selección.              sustitución.         proceso de                                   promoción sin
                                                                                                                                      jornada reducida.
                                                                   selección o                                  que supere 3
                                                                   promoción                                    meses.
                                                                   para su
                                                                   cobertura
                                                                   definitiva.
                      Si durante la
                                                                   Contratar
                      vigencia del                                                   Al trabajador que se
                                                                   trabajadores
                      contrato se produce                                            jubila le debe faltar
                                                                   desempleados
                      el cese del                                                    como máximo un año
    SUSTITUCIÓN                               Por escrito          en sustitución
                      trabajador, éste se                                            para alcanzar la edad
                                              indicando el         de
         POR          sustituirá en 15 días                                          ordinaria de jubilación.   Como mínimo un
                                              nombre del           trabajadores
   ANTICIPACIÓN DE    por una persona                                                El trabajador que le       año.
                                              trabajador que se    que anticipen
     JUBILACIÓN       desempleada por el                                             sustituya debe figurar
                                              sustituye.           en un año su
                      tiempo que reste                                               inscrito como
                                                                   edad de
                      para alcanzar la                                               desempleado en la
                                                                   jubilación
                      duración mínima del                                            Oficina de Empleo.
                                                                   ordinaria.
                      contrato.
        RELEVO        El puesto de trabajo    Por escrito en       Emplear a un                                 Indefinida o,         A jornada completa o a
                      podrá ser el mismo      modelo oficial.      trabajador, en                               como mínimo,          tiempo parcial. Siempre
                      del trabajador                               desempleo o                                  igual a la del        como mínimo igual a la
                      sustituido o similar,                        con un                                       tiempo que le         reducción de la jornada
                      siempre y cuando                             contrato de                                  falta al trabajador   acordada por e trabajador
                      las tareas                                   duración                                     sustituido para       sustituido (entre 25-
                      pertenezcan al                               determinada,                                 alcanzar la edad      85%=jornada completa;
                      mismo grupo                                  para sustituir                               de jubilación.        25-75%=jornada parcial).
                      profesional o                                parcialmente a




Girasoles, 12 - 45701 MADRIDEJOS (Toledo) - Tel./Fax 925 463 896 - Móvil 696 369 854 diamantesrojos.weebly.com diamantesrojos2012@gmail.com
Diamantes rojos




                       CARACTERÍSTICAS          FORMALIZACIÓN           OBJETO           REQUISITOS             DURACIÓN                 JORNADA
    TIPO CONTRATO
                                                                     un trabajador
                       categoría
                                                                     que se jubila de
                       equivalente.
                                                                     forma parcial.
                       Debe figurar en el
                                                                                                              Determinada por
                       contrato el nº de
                                                                     Posibilitar el                           los contratos
                       horas ordinarias de
                                                Por escrito en el    trabajo de un                            legalmente          De forma continuada o
    TIEMPO PARCIAL     trabajo al día, a la
                                                modelo oficial.      mayor nº de                              permitidos,         partida.
                       semana, al mes o al
                                                                     personas.                                menos el contrato
                       año, contratadas y
                                                                                                              de formación.
                       su distribución.
                       Características del
                       grupo: contratado
                       como una totalidad.                           Celebrar un
                       El jefe de grupo                              contrato con
                                                                                                              Tiempo indefinido
      TRABAJO DE       representa a los                              un grupo de
                                                Verbal o escrita.                                             o duración
        GRUPO          trabajadores                                  trabajadores
                                                                                                              determinada.
                       integrantes,                                  considerados
                       respondiendo de las                           en su totalidad.
                       obligaciones
                       inherentes.
                                                                     Prestación de
                       Deberá figurar                                la actividad en
                       dónde se va a                                 el domicilio del
                       realizar la actividad,                        trabajador o
                       obligatorio su                                en un lugar
                                                                                                              Por tiempo
                       registro en la                                elegido por
      TRABAJO A                                                                                               indefinido o de
                       oficina de empleo        Por escrito.         éste, de modo
      DISTANCIA                                                                                               duración
                       antes de 10 días,                             alternativo a
                                                                                                              determinada.
                       salario igual a un                            su desarrollo
                       trabajador de                                 presencial en
                       categoría                                     el centro de
                       equivalente.                                  trabajo de la
                                                                     empresa.



                   Como empresarios debemos tener en cuenta que cada tipo de contrato ofrece unos beneficios
                   en la cotización a la Seguridad Social por incentivos a la contratación, por la actividad
                   autónoma o por otras peculiaridades a la hora de cotizar que resultan beneficiosas y que se
                   deben tener en cuenta. Toda esta información, tanto tipos de contrato disponibles como los
                   distintos beneficios, subvenciones y ayudas para la cotización pueden ser consultados en la
                   página web de la Seguridad Social. No obstante, para aquellos que quieran acceder
                   directamente a esta información pueden hacerlo a través del siguiente enlace:

                   Tipos de contratos
                   http://www.empleo.gob.es/es/informacion/contratos/index.htm
                   Beneficios en la cotización y ayudas
                   http://www.seg-social.es/prdi00/groups/public/documents/binario/146061.pdf


                                                  TABLA SÍNTESIS DE AYUDAS Y SUBVENCIONES

                                                               PROGRAMA DE FOMENTO DE EMPLEO
                                                   (Bonificaciones empresariales a la contratación laboral)




Girasoles, 12 - 45701 MADRIDEJOS (Toledo) - Tel./Fax 925 463 896 - Móvil 696 369 854 diamantesrojos.weebly.com diamantesrojos2012@gmail.com
Diamantes rojos



                        COLECTIVOS                         DESCRIPCIÓN                                     CUANTÍA ANUAL (€)                   DURACIÓN
                                                      BONIFICACIÓN A LA CONTRATACIÓN INDEFINIDA

   Víctimas de violencia de género o doméstica                                                                                   1.500,00 €      4 años
   Víctimas de terrorismo                                                                                                        1.500,00 €      4 años
                                         Desempleados/as                                                                         1.300,00 €
   Mayores de 45 años inscritos en las
   oficinas de empleo contratados
                                         Mujeres en ocupaciones con menos                                                                        3 años
   bajo la modalidad de apoyo a los                                                                                              1.500,00 €
   emprendedores                         representación

                                       Desempleados/as                                       1.000€ el 1er año; 1.100 el 2º; 1.200 el 3º año
   Jóvenes de 16 a 30 años inscritos
   en la oficina de empleo contratados
                                       Mujeres en ocupaciones con menos                                                                          3 años
   bajo la modalidad de apoyo a los                                                          1.100€ el 1er año; 1.200 el 2º; 1.300 el 3º año
   emprendedores                       representación



                                          Trabajadores en situación de exclusión social
                                                                                                                                   600,00 €      4 años
                                               (salvo por empresas de inserción)
   Otros colectivos en situaciones
   especiales
                                            Personas con discapacidad         Mujeres con discapacidad < de 45 años con discapacidad             Toda la
                                                                                                                                                vigencia
                                         En general             4.500,00 €                   5.350,00 €                    5.700,00 €
                                                                                                                                                   del
                                         Discapacidad severa    5.100,00 €                    5.950,00 €                         6.300,00 €     contrato

                                                                                                       varones                     500,00 €
   Transformaciones en indefinidos de contratos en prácticas, de relevo y sustitución por
                                                                                                                                                 3 años
   anticipación de la edad de jubilación
                                                                                                       mujeres                     700,00 €

                                     BONIFICACIÓN EN SUPUESTOS EXCEPCIONALES DE CONTRATACIÓN TEMPORAL
        Personas con discapacidad contratadas mediante el contrato            varones < 45    varones >     mujeres< 45      mujeres > 45
                                                                                                                                               DURACIÓN
                     temporal de fomento de empleo                                años         45 años         años             años
   En general                                                                   3.500,00 €    4.100,00 €       4.100,00 €        4.700,00 €
                                                                                                                                                 Toda la
   En caso de discapacidad severa                                               4.100,00 €    4.700,00 €       4.700,00 €        5.300,00 €     vigencia
   Víctimas de violencia de género o doméstica y víctimas de terrorismo                                 600,00 €                                   del
                                                                                                                                                contrato
   Personas en situación de exclusión social (salvo por empresas inserción)                             500,00 €
         BONIFICACIONES PARA LA CONTRATACIÓN DE PERSONAS CON DISCAPACIDAD POR LOS CENTROS ESPECIALES DE EMPLEO Y LA ONCE
                                                                                                                                       Toda la
                                                                          100% de las cuotas empresariales a la SS , incluidas las de
    Contratos indefinidos o temporales y transformaciones en indefinidos                                                              vigencia
                                                                         accidentes de trabajo y enfermedad profesional y las cuotas
                          de contratos temporales.                                                                                       del
                                                                                          de recaudación conjunta
                                                                                                                                      contrato
                                     REDUCCIÓN DE LAS CUOTAS DE SS EN LOS CONTRATOS DE MAYORES DE 59 AÑOS
                COLECTIVOS                              DESCRIPCIÓN                          CUANTÍA ANUAL (€)                                 DURACIÓN

                                                                                                                                               La
                                                                                             Darán derecho a la reducción del 40% de la
                                                                                                                                               duración
                                                                                             aportación empresarial a la SS, por
                                                                                                                                               de la
                                                                                             contingencias comunes, salvo por
   Los contratos de trabajo de carácter indefinido de los trabajadores de 59 años o más,                                                       reducción
                                                                                             incapacidad temporal derivada de las
   con una antigüedad en la empresa de 4 años                                                                                                  de la
                                                                                             mismas. Si al cumplir 59 años no tiene la
                                                                                                                                               aportación
                                                                                             antigüedad no pueden beneficiarse de este
                                                                                                                                               será de 1
                                                                                             punto hasta que no cubra la misma.
                                                                                                                                               año.

                                CONTRATOS DE TRABAJO POR TIEMPO INDEFINIDO DE APOYO A LOS EMPRENDEDORES
                INCENTIVOS FISCALES PARA LAS EMPRESAS                                  BONIFICACIONES EN LA CUOTA EMPRESARIAL A LA SS
   Primer contrato realizado con un menor de 30 años la empresa tiene         La contratación de desempleados inscritos en las oficinas de empleo




Girasoles, 12 - 45701 MADRIDEJOS (Toledo) - Tel./Fax 925 463 896 - Móvil 696 369 854 diamantesrojos.weebly.com diamantesrojos2012@gmail.com
Diamantes rojos



                        derecho a una deducción de 3.000,00€ en la cuota      darán derecho a las siguientes bonificaciones:
                        íntegra del periodo impositivo (correspondiente
   con el fin de período de prueba)
   En caso de contratar desempleados que estén cobrando alguna                > Jóvenes entre 16 y 30 años, ambos inclusive, la empresa tendrá
   prestación por desempleo, la empresa tendrá derecho a una deducción        derecho una bonificación en la cuota empresarial a la SS durante 3 años,
   de la cuota íntegra del 50% de la menor de los siguientes importes:        cuya cuantía será:
                                                                                             1er año          83,33€/mes           1.000,00€ al año
   * El importe por prestación por desempleo que el trabajador tuviera                       2º año           91,67€/mes           1.100,00€ al año
   pendiente de percibir en el momento de la contratación.
                                                                                             3er año          100,00€/mes          1.200,00€ al año
   * El importe correspondiente a doce mensualidades de la prestación            Cuando estos contratos se conciertan con mujeres en ocupaciones
   por desempleo que tuviese reconocida.                                                             menos representadas

                                                                                    INCREMENTO                8,33€/mes           100,00€ más al año
                                                                              > 45 años, que hayan estado inscritos en las oficinas de empleo
   REQUISITOS: hasta alcanzar un máximo de 50 trabajadores y que en el                                 BONIFICACIÓN                            DURACIÓN
   período de 12 meses la plantilla aumente al menos en 1 trabajador. El
   trabajador contratado debe haber cobrado al menos 3 meses de               108,33€/mes                             1.300,00€/año            3 años
   prestación.                                                                   Cuando estos contratos se conciertan con mujeres en ocupaciones
                                                                                                     menos representadas

                                                                                    BONIFICACIÓN              125€/mes             1.500,00 €/año
                CONTRATOS PARA TRABAJADORES DESEMPLEADOS EN SITUACIÓN DE EXCLUSIÓN SOCIAL EN EMPRESAS DE INSERCIÓN

   Las empresas de inserción pueden recibir además de los incentivos generales subvenciones para el mantenimiento del puesto de trabajo y ayudas a
   la inversión fija.

   Pueden aplicar BONIFICACIONES A LA SS, que serán de 70,83€/mes (850€/año) durante toda la vigencia del contrato, o durante tres años en caso de
   contratación indefinida.
                                                  CONTRATOS POR INTERINIDAD POR EXCEDENCIA
              COLECTIVOS                  REQUISITO DEL CONTRATADO                    CUANTÍA ANUAL (€)                                        DURACIÓN
                                          Tendrán derecho a la reducción                                1er año; 95%
                                               cuando se contraten a                                    2º año; 60%
      Cuidado de un hijo o familiar          desempleados inscritos que                                                                          3 años
                                          lleven cobrando prestación más
                                                     de un año                                         3er año; 50%

                                                                                  Derecho a una bonificación del 100% en las cuotas
        Maternidad, adopción,                                                 empresariales de la SS, incluidas las de accidentes de trabajo
     acogimiento, riesgo durante el       Tendrán derecho a la reducción          y las aportaciones empresariales en las cuotas de
    embarazo y la lactancia y víctimas        cuando se contraten a                              recaudación conjunta.
        por violencia de género              desempleados inscritos
                                      BONIFICACIONES EN LA COTIZACIÓN RESPECTO DEL PERSONAL INVESTIGADOR
   Se establece la posibilidad de que las empresas dedicadas a actividades de investigación y desarrollo e innovación tecnológica opten a una
   bonificación del 40% en las aportaciones empresariales a la SS por contingencias comunes o por la deducción de dichas actividades existentes en la
   actualidad en el Impuesto de Sociedades.

   Estas bonificaciones en ningún caso podrán exceder del 60% del coste salaria correspondiente al contrato que se bonifica.




                  A continuación mostramos las características personales de los futuros empleados y los
                  contratos que Diamantes Rojos ha elegido para cubrir cada uno de los puestos de trabajo y las
                  razones que nos han llevado a ello:

                                                                                 HIJOS A SU                            TIEMPO         GRUPO
                 NOMBRE                        CARGO                 EDAD                       DESEMPLEAD@
                                                                                   CARGO                                PARO       S/CONVENIO
           Mª Carmen Tendero               Administradora                41           3                  si               2años       Autónoma




Girasoles, 12 - 45701 MADRIDEJOS (Toledo) - Tel./Fax 925 463 896 - Móvil 696 369 854 diamantesrojos.weebly.com diamantesrojos2012@gmail.com
Diamantes rojos



                                                                      años
                      Mª José                                          31
                                           Dpto. contable                             1                 si             3 años           5
                  Torres                                              años
                                                                       29
             Marina Moreno             Dpto. compras y ventas                         1                 si             2 años           5
                                                                      años
                                                                       52
               Félix Moreno            Encargado de almacén                           2                 si             3 años           3
                                                                      años
                                                                       29
              Miguel Torres                 Transportista                             0                 si             1 año            3
                                                                      años
                                                                       36
              Jesús Tendero             Encargado de fábrica                          2                 si             1 año            3
                                                                      años
                                                                       29
                Luis Martín                    Químico                                0                 si             1 año            7
                                                                      años
                                                                       57
               Candelo Díaz                  Operario 1                               2                 si             2 años           3
                                                                      años
                                                                       31
            Carolina González                Operario 2                               2                 si             5 años           3
                                                                      años
                                                                       17
              Silvia Peinado                 Operario 3                               0                no              0 años           2
                                                                      años


          PUESTO DE TRABAJO                  TIPO DE CONTRATO                                                RAZONES

                                                                          Debido a que la encargada del departamento de recursos humanos es la
                                        De situación especial: alta
           Recursos Humanos                                               administradora de DR, Mª Carmen Díaz, el contrato es de alta dirección o
                                        dirección o gerencia.
                                                                          gerencia porque es una situación asimilada.

                                                                          Indefinido ordinario ya que además de ser trabajadores de la empresa, es
       Contabilidad y Facturación       Indefinido.
                                                                          socio. No podemos acogernos a ningún tipo de bonificación.

                                                                          Indefinido ordinario ya que además de ser trabajadores de la empresa, es
     Atención al público y Comercial    Indefinido.
                                                                          socio. No podemos acogernos a ningún tipo de bonificación.

                                                                          Nos hemos decantado por fijo discontinuo ya que, Luis Martín estaría
                                                                          contratado de forma fija pero sólo acudiría al centro de trabajo en
        Químico de Laboratorio          Fijo discontinuo.                 temporada (o cuando se le necesitara). Además la empresa obtiene una
                                                                          bonificación de 1000 € el primer año (el trabajador tiene 30 años, límite de
                                                                          bonificación).

                                                                          La persona elegida para el cargo, Félix Moreno está inscrito en la oficina de
                                        Acogidos      al   fomento   de
          Encargado almacén                                               empleo, por lo que está en situación de desempleo, y es mayor de 45 años.
                                        empleo.
                                                                          Obtendremos una bonificación de 1300 € durante 3 años.

                                                                          Para el trasportista hemos elegido a tiempo parcial porque necesitaremos
             Transportista              Tiempo parcial.                   sus servicios en momentos determinados (nº de horas concretas en los días
                                                                          concretados de reparto). No nos acogemos a bonificación.

                                        Indefinido de apoyo a los         Debido a que no es menor de 30, ni mayor de 45 años, no podemos
          Encargado de Fábrica
                                        emprendedores.                    acogernos a ninguna bonificación.

                                                                          Fijo discontinuo ya que, Candelo Díaz estaría contratado de forma fija pero
              Operario/a 1              Fijo discontinuo.                 sólo acudiría al centro de trabajo en temporada (o cuando se le necesitara).
                                                                          Además obtendríamos una bonificación de 1300 € durante 3 años.

                                        Acogidos      al   fomento   de   Obtenemos bonificación de 1500 € durante 4 años, ya que, Carolina
              Operario/a 2
                                        empleo.                           González es víctima de violencia de género.




Girasoles, 12 - 45701 MADRIDEJOS (Toledo) - Tel./Fax 925 463 896 - Móvil 696 369 854 diamantesrojos.weebly.com diamantesrojos2012@gmail.com
Diamantes rojos



                      Operario/a 3                                      Hemos elegido formación y aprendizaje para el contrato de Silvia Peinado,
                                                                        porque la trabajadora tiene 17 años y carece de cualificación profesional.
                                       Formación y aprendizaje.
                                                                        Además está interesada en aprender en funcionamiento del tratamiento de
                                                                        las sales bitartrato.




                 Después de elegir tipo de contrato para cada trabajador, hemos realizado toda la
                 documentación necesaria para comenzar la actividad de los trabajadores en nuestra empresa.
                 En primer lugar para realizar toda esta documentación debemos estudiar detenidamente el
                 convenio colectivo de nuestra actividad: industria química. Incluimos la tabla del salario base,
                 pluses, pagas extra, vacaciones y período de prueba de los trabajadores, según su grupo
                 profesional, según convenio.

                                                 Tabla salarial convenio General de Industrias Químicas
                                                                          Diario
      Grup     Bruto anual   Bruto mensual       Salario Base   Complemento          Plus        Dietas       2 Pagas     Vacaciones    Periodo
       o                                                          personal         convenio                    Extras                      de
                                                                                                                                        prueba
         I       14.255,57           1.181,17          24,81             5,56           3,57        19,17      1.181,17      1.181,17   6 meses
        II       15.253,45           1.089,53          26,59             6,00           3,72        19,17      1.089,53      1.089,53   2 meses
        III      16.536,47           1.181,17          20,80            10,57           8,00        19,17      1.181,17      1.181,17   3 meses
        IV       18.389,81           1.313,55          32,03             8,00           3,75        19,17      1.313,55      1.313,55   3 meses
        V        20.955,07           1.496,79          36,49             9,00           4,40        19,17      1.496,79      1.496,79   4 meses
        VI       24.419,61           1.751,40          42,73            10,00           5,56        19,17      1.751,40      1.751,40   4 meses
       VII       29.794,13           2.128,15          51,93            10,00           9,00        19,17      2.128,15      2.128,15   6 meses
       VIII      37.777,25           2.698,37          65,84            14,00          10,10        19,17      2.698,37      2.698,37   6 meses




                                                RELACIÓN DE DOCUMENTOS DEL PLAN DE RRHH.

                 Contratos de trabajo: modelo oficial de contrato elegida para cada trabajador.
                 http://issuu.com/drojos/docs/coregido_alta_direcci_n_mcarmen
                 http://issuu.com/drojos/docs/mjos_.com
                 http://issuu.com/drojos/docs/marina
                 http://issuu.com/drojos/docs/felix_moreno.com__5_
                 http://issuu.com/drojos/docs/miguel_torres.com__2_
                 http://issuu.com/drojos/docs/jesus_tendero.com__4_
                 http://issuu.com/drojos/docs/luis_martin.com__9_
                 http://issuu.com/drojos/docs/candelo_d_az.com__10_
                 http://issuu.com/drojos/docs/carolina.com__8_
                 http://issuu.com/drojos/docs/silvia_peinado.com__3_

                 Modelo 145: reflejo de la situación personal de cada trabajador.



Girasoles, 12 - 45701 MADRIDEJOS (Toledo) - Tel./Fax 925 463 896 - Móvil 696 369 854 diamantesrojos.weebly.com diamantesrojos2012@gmail.com
Diamantes rojos



                    http://issuu.com/drojos/docs/mod145_adninistradora_m_carmen
                    http://issuu.com/drojos/docs/md_145_contabilidad_facturaci_n_m__jos_
                 http://issuu.com/drojos/docs/mod145_comercial_marina
                 http://issuu.com/drojos/docs/mod145_encargado_de_almacen_feliz
                 http://issuu.com/drojos/docs/145_transportista_miguel_torres
                 http://issuu.com/drojos/docs/mod145_encargado_de_f_brica_jes_s_ten
                 http://issuu.com/drojos/docs/mod145_quimico_luis_mart_n
                 http://issuu.com/drojos/docs/mod145_operario_1__candelo
                 http://issuu.com/drojos/docs/mod145_operaria_2__carolina
                 http://issuu.com/drojos/docs/mod145_operario_3__silvia

                 T.A. 2: documentos para dar de alta a los trabajadores en Diamantes Rojos.
                 http://issuu.com/drojos/docs/mcarmen.com
                 http://issuu.com/drojos/docs/t2_maria_jos
                 http://issuu.com/drojos/docs/tadptoventas
                 http://issuu.com/drojos/docs/t2_f_lix
                 http://issuu.com/drojos/docs/t2miguel
                 http://issuu.com/drojos/docs/t2_jes_s
                 http://issuu.com/drojos/docs/t2_qu_mico
                 http://issuu.com/drojos/docs/taoperario1
                 http://issuu.com/drojos/docs/t2_carolina
                 http://issuu.com/drojos/docs/t2_silvia

                 Cálculo retenciones: cálculo porcentaje de retención de cada trabajador según su situación
                 personal, para retención en nómina.
                 http://issuu.com/drojos/docs/m_carmen_administradora
                 http://issuu.com/drojos/docs/retenciones_m__jose
                 http://issuu.com/drojos/docs/retenci_n_de_marina
                 http://issuu.com/drojos/docs/retenci_n_encargado_de_almacen_feliz
                 http://issuu.com/drojos/docs/retenciones_de_transportista_miguel



                 http://issuu.com/drojos/docs/retenciones_de_encargado_de_f_brica_jes_s
                 http://issuu.com/drojos/docs/retenciones_quimico
                 http://issuu.com/drojos/docs/operario_2__carolina
                 http://issuu.com/drojos/docs/retenciones_operario_3_

                 Nóminas Enero.
                 http://issuu.com/drojos/docs/recibo_administrador
                 http://issuu.com/drojos/docs/extra_mjos_contable
                 http://issuu.com/drojos/docs/n__mina_marina
                 http://issuu.com/drojos/docs/n__mina_f__lix
                 http://issuu.com/drojos/docs/n__mina_miguel__1_
                 http://issuu.com/drojos/docs/n__mina_jes__s
                 http://issuu.com/drojos/docs/n__mina_luis_eduardo__1_



Girasoles, 12 - 45701 MADRIDEJOS (Toledo) - Tel./Fax 925 463 896 - Móvil 696 369 854 diamantesrojos.weebly.com diamantesrojos2012@gmail.com
Diamantes rojos



                    http://issuu.com/drojos/docs/n__mina_candelol
                    http://issuu.com/drojos/docs/n__mina_carolina
                 http://issuu.com/drojos/docs/n__mina_silvia

                 Nóminas Junio: nómina paga extra.
                 http://issuu.com/drojos/docs/recibo_administrador_extra
                 http://issuu.com/drojos/docs/n__mina_mjos__
                 http://issuu.com/drojos/docs/n__mina_marinaextra
                 http://issuu.com/drojos/docs/n__mina_f__lixextra
                 http://issuu.com/drojos/docs/n__mina_miguel
                 http://issuu.com/drojos/docs/n__mina_jes__sextra
                 http://issuu.com/drojos/docs/n__mina_luis_eduardo
                 http://issuu.com/drojos/docs/n__mina_candelo
                 http://issuu.com/drojos/docs/n__mina_carolinaextra
                 http://issuu.com/drojos/docs/n__mina_silviaextra

                 T.C.: se reflejarán las cuotas a pagar a la Seguridad Social.
                 http://issuu.com/drojos/docs/convertir_pdf_pasar_a_pablo_tc1_y_tc2_supuesto_com

                 Modelo 111: modelo que refleja la suma de las retenciones trimestralmente: incluidos los
                 cuatro documentos del año.
                 http://issuu.com/drojos/docs/md_111_agrupados

                 Modelo 190: resumen anual de las retenciones de los trabajadores reflejadas en el modelo
                 111.
                 http://issuu.com/drojos/docs/md_190




                 Certificado retenciones anuales: certificado anual que se entregará a los trabajadores para
                 confeccionar su declaración de la renta.
                 http://issuu.com/drojos/docs/certificado_retenciones_mcarmen
                 http://issuu.com/drojos/docs/certificado_retenciones_mjosel
                 http://issuu.com/drojos/docs/certificado_retenciones_marina
                 http://issuu.com/drojos/docs/certificado_retenciones_f_lix
                 http://issuu.com/drojos/docs/certificado_retenciones_miguel
                 http://issuu.com/drojos/docs/certificado_retenciones_jes_s
                 http://issuu.com/drojos/docs/certificado_retenciones_luise
                 http://issuu.com/drojos/docs/certificado_retenciones_candelo
                 http://issuu.com/drojos/docs/certificado_retenciones_carolina
                 http://issuu.com/drojos/docs/certificado_retenciones_silvia




Girasoles, 12 - 45701 MADRIDEJOS (Toledo) - Tel./Fax 925 463 896 - Móvil 696 369 854 diamantesrojos.weebly.com diamantesrojos2012@gmail.com
Diamantes rojos




                           Para poder conocer el coste de nuestros trabajadores anualmente hemos tabulado los
                        importes del total devengado, seguridad social e irpf, de las nóminas de cada trabajador. Así
                        obtendremos el importe total destinado a Recursos Humanos.


                            Administradora M Carmen             Contabilidad y Facturación Mª José                         Atención al público Comercial Marina
                         Percepción     Gastos     IRPF   Percepción     Gastos      CUOTA           IRPF     Percepción     Gastos       CUOTA                   IRPF
                           Integra    deducibles            Integra    deducibles    DE S.S.                    Integra    deducibles     DE S.S.
                                                                                      DE LA                                                DE LA
                                                                                    EMPRESA                                              EMPRESA
        Enero                                               1496,79       110,88       560,55        209,54     1496,79        110,88       560,55                        194,57
        Febrero                                             1496,79       110,88       560,55        209,54     1496,79        110,88       560,55                        194,57


        Marzo                                               1496,79       110,88       560,55        209,54     1496,79        110,88       560,55                        194,57
            Total 1º                                        4490,37       332,64                     628,62     4490,37        332,64                                     583,71
          trimestre
        Abril                                               1496,79       110,88       560,55        209,54     1496,79        110,88       560,55                        194,57
        Mayo                                                1496,79       110,88       560,55        209,54     1496,79        110,88       560,55                        194,57
        Junio                                               1496,79       110,88       560,55        209,54     1496,79        110,88       560,55                        194,57
        Paga                                                1496,79                                  209,54     1496,79                                                   194,57
        verano
             Total 2º                                       5987,16       332,64                     838,16     5987,16        332,64                                     778,28
           trimestre
        Julio                                               1496,79       110,88       560,55        209,54     1496,79        110,88       560,55                        194,57
        Agosto                                              1496,79       110,88       560,55        209,54     1496,79        110,88       560,55                        194,57
        Septiembre                                          1496,79       110,88       560,55        209,54     1496,79        110,88       560,55                        194,57
            Total 3º                                        4490,37       332,64                     628,62     4490,37        332,64                                     583,71
          trimestre
        Octubre                                             1496,79       110,88       560,55        209,54     1496,79        110,88       560,55                        194,57
        Noviembre                                           1496,79       110,88       560,55        209,54     1496,79        110,88       560,55                        194,57
        Diciembre                                           1496,79       110,88       560,55        209,54     1496,79        110,88       560,55                        194,57
        Paga de                                             1496,79                                  209,54     1496,79                                                   194,57
        navidad
            Total 4º                                        5987,16       332,64                     838,16     5987,16        332,64                                     778,28
          trimestre


         Total año                                         20955,06      1330,56                 2933,56       20955,06       1330,56                                    2723,98




Girasoles, 12 - 45701 MADRIDEJOS (Toledo) - Tel./Fax 925 463 896 - Móvil 696 369 854 diamantesrojos.weebly.com diamantesrojos2012@gmail.com
Diamantes rojos



                                          Encargado Féliz                                       Transportista Miguel                                                Químico Luis
                         Percepción        Gastos      CUOTA DE        IRPF     Percepción        Gastos        CUOTA DE            IRPF     Percepción       Gastos         CUOTA DE       IRPF
                           Integra       deducibles    S.S. DE LA                 Integra       deducibles      S.S. DE LA                     Integra      deducibles       S.S. DE LA
                                                       EMPRESA                                                  EMPRESA                                                      EMPRESA

 Enero                      1181,17           87,50         469,91                    1181,17        88,16         402,78            94,49      1064,00             79,45          423,29    404,36
 Febrero                    1181,17           87,50         469,91                    1181,17        88,16         402,78            94,49      1064,00             79,45          423,29    404,36
 Marzo                      1181,17           87,50         469,91                    1181,17        88,16         402,78            94,49      1064,00             79,45          423,29    404,36
 Total 1º trimestre         3543,51           262,5                       0           3543,51       264,48                          283,47         3192         238,35                      1213,08
 Abril                      1181,17           87,50         469,91                    1181,17        88,16         402,78            94,49      1064,00             79,45          423,29    404,36
 Mayo                       1181,17           87,50         469,91                    1181,17        88,16         402,78            94,49      1064,00             79,45          423,29    404,36
 Junio                      1181,17           87,50         469,91                    1181,17        88,16         402,78            94,49      1064,00             79,45          423,29    404,36
 Paga verano                1181,17                                                   1181,17                                        94,49      1064,00                                      404,36
 Total 2º trimestre         4724,68           262,5                       0           4724,68       264,48                          377,96         4256         238,35                      1617,44
 Julio                      1181,17           87,50         469,91                    1181,17        88,16         402,78            94,49      1064,00             79,45          423,29    404,36
 Agosto                     1181,17           87,50         469,91                    1181,17        88,16         402,78            94,49      1064,00             79,45          423,29    404,36
 Septiembre                 1181,17           87,50         469,91                    1181,17        88,16         402,78            94,49      1064,00             79,45          423,29    404,36
 Total 3º trimestre         3543,51           262,5                       0           3543,51       264,48                          283,47         3192         238,35                      1213,08
 Octubre                    1181,17           87,50         469,91                    1181,17        88,16         402,78            94,49      1064,00             79,45          423,29    404,36
 Noviembre                  1181,17           87,50         469,91                    1181,17        88,16         402,78            94,49      1064,00             79,45          423,29    404,36
 Diciembre                  1181,17           87,50         469,91                    1181,17        88,16         402,78            94,49      1064,00             79,45          423,29    404,36
 Paga de navidad            1181,17                                                   1181,17                                        94,49      1064,00                                      404,36
 Total 4º trimestre         4724,68           262,5                       0           4724,68       264,48                          377,96         4256         238,35                      1617,44



     Total año             16536,38            1050                       0          16536,38      1057,92                      1322,86          14896              953,4                   5661,04



   Total año          16536,3     1050                  0    16536,3          1050              1322,8       16536,3         1050               330,6     15250,2       968,66              1677,4
                            8                                      8                                 6             8                                8                                            8




Girasoles, 12 - 45701 MADRIDEJOS (Toledo) - Tel./Fax 925 463 896 - Móvil 696 369 854 diamantesrojos.weebly.com diamantesrojos2012@gmail.com
Diamantes rojos




                                                       COSTES DE PRODUCCIÓN

                 La valoración del consumo (sólo lo que consumimos) de factores productivos necesarios (lo
                 que no es necesario no es coste, por ejemplo una multa, a priori los intereses, el impuesto de
                 sociedades, el iva, etc) para la producción de un bien o prestación de un servicio.
                 Para entender mejor la valoración del consumo que se imputará al cálculo del coste debemos
                 distinguir:
                       Coste/gasto: el coste es lo necesario y el gasto todo lo que gastamos
                         (independientemente de si se atribuye al proceso o no).
                       Gasto/inmovilizado: el gasto se va a consumir; el inmovilizado no se consume, se
                         deprecia con el tiempo.
                       El pago es una variable que no interviene en el coste, ya que si pagamos o no a
                         nuestros proveedores, o si nuestros clientes nos pagan o no, no interferirá en el coste
                         del producto o servicio.

                 CÁLCULO DE COSTES
                 Antes de comenzar a realizar el cálculo de los costes debemos plantear un esquema gráfico del
                 proceso productivo.




                 Después de realizar el esquema gráfico dónde vemos reflejadas las distintas fases de
                 producción, empezaremos con el cálculo de costes siguiendo unos pasos básicos:
                 1.- Clasificación de los costes en directos (directamente atribuibles al producto o servicio) y en
                 indirectos (no se pueden atribuir directamente al producto o servicio).



Girasoles, 12 - 45701 MADRIDEJOS (Toledo) - Tel./Fax 925 463 896 - Móvil 696 369 854 diamantesrojos.weebly.com diamantesrojos2012@gmail.com
Diamantes rojos



                     En el caso de Diamantes Rojos, todos los costes son directos, debido a que sólo producimos
                     un producto: sales bitartrato.

                                                            PASO 1.- CLASIFICACIÓN DE COSTES
                                    Mmpp         tartárico                           directo
                                                 cal                                 directo
                                                 carbón activo                       directo
                                                 ácido sulfúrico                     directo
                                  Envases: sacos                                     directo
                                  Material oficina                                   directo
                                  Personal                                           directo
                                     Serv.       limpieza                            directo
                                   Exterior.     transporte mmpp                     directo
                                  G. diversos luz                                    directo
                                                 agua                                directo
                                                 teléfono                            directo
                                                 botiquín                            directo
                                                 publicidad                          directo
                                                 gasoil                              directo
                                  Amortización                                       directo

                 El siguiente paso es realizar el mayor de las materias primas y los envases para saber cuál va a
                 ser el consumo anual.




                 A priori con las decisiones que habíamos tomado hasta ahora, el importe total de costes
                 directos ascendía a 285.657,74 € y la producción anual total de kgs de sales bitartrato era de
                 36.000; por lo que, el coste unitario del kg. De sal era de 7,93 €.



Girasoles, 12 - 45701 MADRIDEJOS (Toledo) - Tel./Fax 925 463 896 - Móvil 696 369 854 diamantesrojos.weebly.com diamantesrojos2012@gmail.com
Diamantes rojos



                                                             PASO 3,- COSTES DIRECTOS


                                        COSTES DIRECTOS                       IMPORTE
                                       Materias primas                                    102.425,00 €
                                       Envases                                                300,00 €
                                       Material de oficina                                    426,50 €
                                       Personal                                            98.678,95 €
                                       S.S. empresa                                        51.002,58 €
                                       Limpieza                                             3.000,00 €
                                       Transporte                                             500,00 €
                                       Gastos diversos                                      3.457,38 €
                                       Publicidad                                           6.000,00 €
                                       Amortización                                        19.867,33 €
                                            TOTALES                                       285.657,74 €


                                                             PASO 4,- COSTE UNITARIO


                                               Total costes                               285.657,74 €
                                                   directos
                                           Kgs. Producidos                                  36.000,00


                                          Coste unitario                                        7,93 €



                 Debido a que este coste era excesivo y se situaba muy por encima del de la competencia,
                 hemos adoptado las siguientes medidas para disminuirlo:
                     Compra de 4 silos más, para poder almacenar un total de 198.000 Kgs de mmpp.
                     Reducción de plantilla, prescindiendo del jefe de fábrica y del operario 3, al menos
                        durante el primer año, ya que por ellos no obtenemos ninguna bonificación. Las
                        funciones de estos trabajadores serán cubiertas por el encargado de almacén y los
                        operarios 1 y 2. Además hemos decidido que el transportista trabaje sólo dos días a la
                        semana. Al reducir plantilla se reduce el coste de personal en 48.323,00 € y la S.S. de la
                        empresa en 15.270,90 €.


                 A continuación reflejamos los cambios en la siguiente tabla:




                            PASO 3,- COSTES DIRECTOS

                 COSTES DIRECTOS                  IMPORTE                   Total materia prima almacenada anual   198000
                 Materias primas                      151.925,00 €          Estimación 1,5 Kg. mmpp = 1 kg sal         1,5
                 Envases                                  300,00 €          Volumen kgs producción sal anual       132000




Girasoles, 12 - 45701 MADRIDEJOS (Toledo) - Tel./Fax 925 463 896 - Móvil 696 369 854 diamantesrojos.weebly.com diamantesrojos2012@gmail.com
Diamantes rojos



                      Material de                          426,50 €
                      oficina
                 Personal                               50.355,99 €
                 S.S. empresa                           35.731,68 €
                 Limpieza                                3.000,00 €
                 Transporte                                500,00 €
                 Gastos diversos                         3.457,38 €
                 Publicidad                              8.300,00 €
                 Amortización                           19.867,33 €
                      TOTALES                         273.863,88 €



                                                        PASO 4,- COSTE UNITARIO

                                                 Total costes directos               273.863,88 €
                                                     Kgs. Producidos                  132.000,00

                                                 Coste unitario Kg. Sal                     2,07 €



                 El precio de venta elegido para el kg. de sales bitartrato será de 3.50 €, por lo que el resultado
                 del período será de 196.436,12 € y en términos relativos un 42,52%.

                                             8,- MÁRGENES Y RESULTADOS.

                                                                 IMPORTE                                  %
                          Ventas netas                          462.000,00 €                          100,00%
                          Coste PPVV                            273.863,88 €                           59,28%


                            Resultado                           188.136,12 €                           40,72%
                             período




                                                        GRÁFICO PUNTO MUERTO.




Girasoles, 12 - 45701 MADRIDEJOS (Toledo) - Tel./Fax 925 463 896 - Móvil 696 369 854 diamantesrojos.weebly.com diamantesrojos2012@gmail.com
Diamantes rojos




                                                         POLÍTICA DE PRECIOS

                 Cuando comenzamos a trabajar la fase 3.- Toma de decisiones, el primer paso que dimos fue
                 realizar un análisis Dafo, a través del cual decidimos que nuestra empresa adoptaría una
                 estrategia defensiva; potenciaremos las fortalezas con el fin de minimizar amenazas. También
                 resaltábamos que debido a las características de nuestro producto, un producto estándar, en
                 cuanto al marketing nuestra estrategia será indiferenciada.
                 Será ahora, cuando conforme a esta estrategia defensiva indiferenciada fijaremos la estrategia
                 de precios.
                 La estrategia de precios de Diamantes Rojos será una estrategia de penetración o
                 introducción, ya que la idea es que nuestras sales entren en el mercado con un precio inferior
                 al de la competencia, aún sabiendo el riesgo que esto conlleva; que se nos perciba como un
                 producto de calidad inferior aún no siendo así.
                 Por otro lado sabemos que dentro de la fase de vida del producto, las sales bitartrato, en el
                 mercado de la enología, donde nos dirigiremos en un primer momento, se encuentra en la fase
                 de madurez, lo que supone que el margen de maniobra se vea reducido; las ventas se
                 mantienen y los precios que hay en el mercado nos condicionaran a la hora de fijar nuestro
                 precio. Por el contrario, si hacemos referencia al mercado de la alimentación, donde las sales
                 bitartrato aún no están siendo explotadas, nos encontraríamos en la fase de crecimiento, por
                 lo que podríamos fijar unos precios más elevados debido a la escasa competencia en el sector.
                 También cabe resaltar que dependiendo de los costes de oportunidad, existe la posibilidad de
                 fijar un precio normal al que le aplicaremos un porcentaje, que dependerá del margen que
                 obtengamos en los costes de oportunidad y de esta forma obtener un precio con descuento, el
                 cual utilizaremos para fidelizar, atraer o promocionar nuestro producto en el mercado.

                 Una vez realizados los cálculos de costes; que fijan el mínimo de referencia de nuestro precio
                 de venta, el precio medio de la competencia y el máximo que nuestro cliente potencial está
                 dispuesto a pagar hemos llegado a la siguiente conclusión:



                                                     Precio máximo              6,00 €

                                                      Precio medio              4,50 €

                                                    Diamantes Rojos             3,50 €




Girasoles, 12 - 45701 MADRIDEJOS (Toledo) - Tel./Fax 925 463 896 - Móvil 696 369 854 diamantesrojos.weebly.com diamantesrojos2012@gmail.com
Diamantes rojos



                                                     Precio mínimo              2,06 €

                 El precio fijado por Diamantes Rojos para el Kg. de sal bitartrato es de 3.50 €; situándonos así
                 por debajo del precio medio de la competencia (incluidos intermediarios).
                 Si tenemos en cuenta los cálculos de costes de oportunidad, con el precio fijado, seguimos
                 obteniendo beneficio, que se traduce en un 18,27%, que utilizaremos para fidelizar, atraer o
                 promocionar el producto en el mercado.




                                                         DISTRIBUCIÓN
                 En la fase de distribución, vamos a contar con un transportista contratado por nuestra
                 empresa. Ya que el coste que nos supone una agencia de transportes resulta más elevado y
                 solo realizamos dos rutas a la semana. Esta contratación supone un menor coste para
                 Diamantes Rojos. Además, en caso de que fuese necesario, estaría disponible todos los días de
                 la semana y podríamos variar los días de ruta según prioridades de distribución. Aprovechando
                 la ruta de vuelta también recogería la materia prima.
                 Nuestro canal de distribución será directo, evitando de esta forma intermediarios y costes
                 innecesarios, logrando un precio mucho más competente.
                 Al mismo tiempo, con esto conseguiremos cuidar la imagen de nuestro producto, cuidando
                 hasta el último detalle.




                                                    Distribución directa




                                                            COMUNICACIÓN

                 Para determinar el último componente del marketing mix, la comunicación, hemos tomado las
                 siguientes decisiones:
                     • Sponsor del equipo de fútbol Villacañas C.F: 150,00 €
                     • Sponsor del Club de natación Madridejos: 50,00 €
                     • Fuerza de ventas a través de un comercial de Metafase: 2.400,00 €



Girasoles, 12 - 45701 MADRIDEJOS (Toledo) - Tel./Fax 925 463 896 - Móvil 696 369 854 diamantesrojos.weebly.com diamantesrojos2012@gmail.com
Diamantes rojos



                      •   Publicidad en RTCM:
                             o En primer lugar durante el primer mes nos publicitaremos de esta manera:




                               o   Y los cinco meses siguientes hemos optado por esta oferta:




                               o




Girasoles, 12 - 45701 MADRIDEJOS (Toledo) - Tel./Fax 925 463 896 - Móvil 696 369 854 diamantesrojos.weebly.com diamantesrojos2012@gmail.com
Diamantes rojos




                                      http://issuu.com/drojos/docs/costes_diamantes_rojos




Girasoles, 12 - 45701 MADRIDEJOS (Toledo) - Tel./Fax 925 463 896 - Móvil 696 369 854 diamantesrojos.weebly.com diamantesrojos2012@gmail.com
Diamantes rojos




                                      http://issuu.com/drojos/docs/costes_diamantes_rojos




Girasoles, 12 - 45701 MADRIDEJOS (Toledo) - Tel./Fax 925 463 896 - Móvil 696 369 854 diamantesrojos.weebly.com diamantesrojos2012@gmail.com
Diamantes rojos




                                      http://issuu.com/drojos/docs/costes_diamantes_rojos




Girasoles, 12 - 45701 MADRIDEJOS (Toledo) - Tel./Fax 925 463 896 - Móvil 696 369 854 diamantesrojos.weebly.com diamantesrojos2012@gmail.com
Diamantes rojos




                                      http://issuu.com/drojos/docs/costes_diamantes_rojos




Girasoles, 12 - 45701 MADRIDEJOS (Toledo) - Tel./Fax 925 463 896 - Móvil 696 369 854 diamantesrojos.weebly.com diamantesrojos2012@gmail.com

3. toma de decisiones 11 mar 2013

  • 1.
    FASE 3.- Políticade producto
  • 2.
    Diamantes rojos Finalizadas las fases 1 y 2, torbellino de ideas y búsqueda de información, llegamos a la fase 3; La toma de decisiones. Gracias al estudio de mercado que hemos realizado en la fase dos hemos recopilado muchísima información, crucial para poder llevar a cabo la toma de decisiones. A través de dicho estudio de mercado conocemos las amenazas y oportunidades que nos ofrece el entorno, y también podemos definir con mayor precisión las fortalezas y debilidades existentes en nuestra empresa. Es el momento de desarrollar el ANÁLISIS DAFO. El análisis DAFO trata de conocer la situación real en que se encuentra la empresa, así como el riesgo y oportunidad que le brinda el mercado. En esta fase analizaremos la situación de la empresa respecto al ámbito interno y al ámbito externo: - Las debilidades y fortalezas se valoran desde dentro de la empresa (ámbito interno). - Las amenazas y oportunidades se valoran estudiando el entorno que influye a la empresa (ámbito externo). ANALISIS DAFO PUNTOS FUERTES 67,33 OPORTUNIDADES 74,33 Mucha materia prima en la zona Mercado concentrado Bajo coste de la materia prima Zona privilegiada por la cantidad de vides Motivación y ganas trabajar Alta demanda del producto Estudio de mercado Ayudas y subvenciones a emprendedores Producto no perecedero Ventajas fiscales por ser PYME Adelantarnos a la tecnologia Poco producto sustitutivo El producto se puede dirigir a distintos sectores Precio actual excesivo. Nos damos a conocer en las distintas redes sociales Muchos proveedores Personal cualificado PUNTOS DÉBILES 40,67 AMENAZAS 56,67 Financiación Clima Falta de experiencia Poco conocimiento del producto fuera de la enología Falta de información en cuanto al proceso Crisis economíca No somos empresa consolidada Paro Tasa de cambio del cliente Inflación Empresas consolidadas Mercado atomizado en cuanto a intermediarios. Girasoles, 12 - 45701 MADRIDEJOS (Toledo) - Tel./Fax 925 463 896 - Móvil 696 369 854 diamantesrojos.weebly.com diamantesrojos2012@gmail.com
  • 3.
    Diamantes rojos ANALISIS DAFO Tras el análisis realizado, valorando los puntos fuertes y débiles y las amenazas y oportunidades, el resultado obtenido nos ofrece realizar una estrategia DEFENSIVA, en la que potenciaremos fortalezas para minimizar amenazas. Además de que la estrategia sea defensiva también será indiferenciada en cuanto a marketing se refiere, ya que irá dirigida a todos los segmentos del mercado indistintamente al tratarse de un producto estándar. Nuestra empresa tiene que estar preparada para enfrentarse a las amenazas, al ser una zona privilegiada por la gran cantidad de vides, las cuales son el punto de partida de nuestra materia prima. Programa de fidelización de los clientes, consiguiendo la materia prima de los mismos ya que para ellos es un residuo retirado por nuestra empresa para su posterior tratamiento. Reforzando los stocks existiendo alta demanda del producto ya que en el mercado no hay producto sustitutivo que cumpla las cualidades que nuestro producto ofrece ya que tiene una pureza del 99%. Estamos en un colectivo en el que se potencia las ayudas y subvenciones para poder mantener la empresa durante los primeros años, que se hacen más costosos por las inversiones realizadas. Los precios actuales del mercado son muy altos y nosotros, por tener la materia prima más cerca, podemos ofrecer precios más competitivos. Nos movemos en un mercado que está casi monopolizado pero en el que existen muchos proveedores, intermediarios, dependientes de las pocas empresas dedicadas a la producción del producto, “Acido tartárico”. Considerando que los trabajadores deberán estar cualificados, tener la titulación adecuada para el tratamiento de productos químicos. En resumen, nuestra estrategia DEFENSIVA se basará principalmente en: -Ofrecer un producto en el mercado rentable para frenar otros puntos de entrada. -Bloquear los canales de acceso al firmar contratos de exclusividad con distribuidores. - Incluir tecnologías alternativas a través de patentes o licencias. - Evitar a los proveedores que también sirven a los competidores. - Alentar al gobierno a levantar barreras, como normas de seguridad y anticontaminación o políticas comerciales favorables. Girasoles, 12 - 45701 MADRIDEJOS (Toledo) - Tel./Fax 925 463 896 - Móvil 696 369 854 diamantesrojos.weebly.com diamantesrojos2012@gmail.com
  • 4.
    Diamantes rojos OBJETIVOS OBJETIVOS A LARGO PLAZO: POLÍTICAS GENERALES Y CUALITATIVAS (2013/2017)  SER LOS MÁS PRODUCTIVOS A NIVEL DE CASTILLA LA MANCHA.  TENER UN HUECO DE MERCADO MÁS AMPLIO (A NIVEL NACIONAL).  SER UNA EMPRESA CONSOLIDADA.  HACER QUE LA DEUDA CONTRAIDA PARA LA FINANCIACIÓN SEA NULA.  DARNOS A CONOCER A NIVEL NACIONAL.  EXPORTAR NUESTRO PRODUCTO.  ABRIR EL MERCADO: QUE NUESTRO PRODUCTO SE UTILICE MÁS EN REPOSTERÍA.  SER UNA DE LAS EMPRESAS MÁS SEGUIDAS EN LAS REDES SOCIALES OBJETIVOS CORTO PLAZO: AÑO 2013  PRODUCIR 2500 TONELADAS DE TARTÁRICO.  QUE NUESTRO HUECO DE MERCADO ALCANCE EL % OBTENIDO EN EL ESTUDIO.  DEVOLER EL 20% DE LA DEUDA CONTRAIDA PARA LA FINANCIACIÓN.  VENDER Y QUE SE NOS CONOZCA EN TOLEDO, CUENCA Y CIUDAD REAL.  PROMOCIONAR NUESTRO PRODUCTO EN INDUSTRIAS PASTELERAS Y PASTELERIAS DE CLM.  CONSEGUIR 800 SEGUIDORES EN LAS REDES SOCIALES OBJETIVOS CORTO PLAZO: AÑO 2014  PRODUCIR 3500 TONELADAS DE TARTÁRICO.  AMPLIAR EL HUECO DE MERCADO UN 10% MÁS (ENOLOGÍA)  DEVOLVER OTRO 20% DE LA DEUDA CONTRAIDA PARA LA FINANCIACIÓN.  VENDER Y QUE SE NOS CONOZCA EN TODA CASTILLA LA MANCHA.  COMENZAR A COMERCIALIZAR EL PRODUCTO EN PASTELERIAS  DARNOS A CONOCER EN LA COMUNIDAD DE MADRID  CONSEGUIR 1000 SEGUIDORES EN LAS REDES SOCIALES Este año, si conseguimos ampliar el hueco de mercado en un 10%, para cubrir la demanda necesitaríamos 3333,33 toneladas de sales bitartrato, como hemos aumentado la producción hasta 3500 toneladas tendríamos un exceso, 167 toneladas aproximadamente, que nos permitiría cubrir la demanda en caso de que fuese mayor y también comenzar a distribuir a las pastelerías que solicitasen el producto, ya que el consumo en éstas últimas es mínimo porque la actividad no requiere grandes cantidades. OBJETIVOS CORTO PLAZO: AÑO 2015  PRODUCIR 4500 TONELADAS DE TARTÁRICO.  AMPLIAR EL HUECO DE MERCADO UN 10% MÁS (ENOLOGÍA)  DEVOLVER OTRO 20% DE LA DEUDA CONTRAIDA PARA LA FINANCIACIÓN.  COMENZAR A COMERCIALIZAR EL PRODUCTO EN PASTELERIAS DE MADRID  DARNOS A CONOCER EN LA COMUNIDAD DE LA RIOJA  CONSEGUIR 1200 SEGUIDORES EN LAS REDES SOCIALES Girasoles, 12 - 45701 MADRIDEJOS (Toledo) - Tel./Fax 925 463 896 - Móvil 696 369 854 diamantesrojos.weebly.com diamantesrojos2012@gmail.com
  • 5.
    Diamantes rojos Seguiríamos creciendo y aumentando nuestro hueco de mercado tanto en enología como en pastelería. Los cálculos y los razonamientos serían los mismos que en el año anterior, siempre y cuando los resultados hayan sido lo esperados. Si no, posiblemente no seríamos tan ambiciosos y antes de darnos a conocer en más sitios, afianzaríamos nuestro hueco de mercado y nuestros clientes en la zona de Castilla La Mancha, lo que conllevaría fijar unos objetivos distintos. OBJETIVOS CORTO PLAZO: AÑO 2016  PRODUCIR 5500 TONELADAS DE TARTÁRICO.  AMPLIAR EL HUECO DE MERCADO UN 10% MÁS (ENOLOGÍA)  DEVOLVER OTRO 20% DE LA DEUDA CONTRAIDA PARA LA FINANCIACIÓN.  COMENZAR A COMERCIALIZAR EL PRODUCTO EN PASTELERIAS DE LA RIOJA  DARNOS A CONOCER EN FRANCIA, PROPORCIONANDO MUESTRAS  TENER 1400 SEGUIDORES EN LAS REDES SOCIALES A estas alturas tendríamos un buen hueco de mercado, seríamos una de las empresas más importantes del sector en el país y comenzaríamos nuestras andaduras en el mundo de la exportación. Realizaríamos un estudio de mercado que saliese de nuestras fronteras. Yo en mi opinión me decantaría por países como Francia, que es otro de los grandes productores de vino. La deuda que nuestra empresa contrajo para su financiación estaría reducida en un 80% por lo que nuestra empresa, sin llegar a ser solvente al 100%, estaría muy cerca de conseguirlo. OBJETIVOS CORTO PLAZO: AÑO 2017  PRODUCIR 6500 TONELADAS DE TARTÁRICO.  AMPLIAR EL HUECO DE MERCADO UN 10% MÁS (ENOLOGÍA)  DEVOLVER OTRO 20% DE LA DEUDA CONTRAIDA PARA LA FINANCIACIÓN.  COMENZAR A EXPORTAR NUESTRO PRODUCTO  TENER 1500 SEGUIDORES EN LAS REDES SOCIALES En 2016 tendríamos una empresa consolidada, que habría cancelado totalmente la deuda que había arrastrado estos años debido a la financiación, seríamos los segundos productores de sales bitartrato más importantes de España, por debajo de Comercial Química Sarasa, ya que ésta produce 12000 toneladas anuales, pero que está muy bien para una empresa de reducida dimensión como la nuestra. Comercializamos nuestro producto en la Comunidad Autónoma de Castilla La Mancha, Madrid y la Rioja y exportamos a los puntos más importantes, en cuanto a producción de vino se refiere, de nuestro país vecino, Francia. Negociando con todos nuestros compradores conseguimos la mejor materia prima a un precio más que razonable. Hemos logrado alcanzar los objetivos que nos fijamos en el año 2013. Somos una empresa que prospera. Girasoles, 12 - 45701 MADRIDEJOS (Toledo) - Tel./Fax 925 463 896 - Móvil 696 369 854 diamantesrojos.weebly.com diamantesrojos2012@gmail.com
  • 6.
    Diamantes rojos http://www.dipity.com/mcarmentendero/Objetivos-Diamante-Rojos/ PRODUCTO Diamantes Rojos se dedica a la fabricación y comercialización del ácido tartárico, un producto de naturaleza mineral destinado a la industria alimentaria, farmacéutica e incluso química, que requiere una compra racional por parte del cliente. Se presenta en toneles o sacos de 25 kg, que inicialmente destinaremos a empresas del sector enológico en la Comunidad Autónoma de Castilla La Mancha. Las necesidades que satisfacen las sales de bitartrato que Diamantes Rojos les ofrece son variadas. En alimentación son utilizadas para enriquecer las cualidades del vino; para aumentar el volumen de masas y preparaciones; se usan también para estabilizar claras de huevo e impedir la cristalización del azúcar y en la preparación de bebidas efervescentes como gaseosas. A escala industrial, en construcción se utilizan como retardante del fraguado del yeso; además tienen utilidades en fotografía y barnices, y una variante conocida como sal de Rochelle que constituye un suave laxante. Nuestro producto ofrece al consumidor una gran calidad, ya que Diamantes Rojos no sólo se encarga de la transformación de la materia prima, obteniendo una pureza del 100%, sino que además recoge directamente la misma desde las bodegas suministradoras de tartárico. Esta acción no sólo sirve para garantizar mayor pureza del producto sino que además nos da la posibilidad de ofertar otros servicios a nuestros clientes. El tartárico, para las bodegas, es un residuo mineral, procedente de los vinos, que queda adherido a las paredes de los bidones que se utilizan como contenedores de éste durante su fermentación y son sometidos a bajas temperaturas. La retirada del residuo es un trabajo arduo y peligroso. Diamantes Rojos, a través de personal cualificado y las herramientas adecuadas, ofertará a sus clientes la limpieza de los bidones y la retirada del residuo. De esta forma, dependiendo de lo que se acuerde con el cliente/proveedor, Diamantes Rojos obtendrá la materia prima a un bajo coste o incluso gratis (el coste de la limpieza de los bidones siempre será inferior que lo que tuviésemos que pagar por la materia prima). Aquellas bodegas que accediesen a formar parte de este programa de limpieza y retirada de residuos, además podrían beneficiarse de un precio más bajo cuando necesitasen adquirir las sales de Girasoles, 12 - 45701 MADRIDEJOS (Toledo) - Tel./Fax 925 463 896 - Móvil 696 369 854 diamantesrojos.weebly.com diamantesrojos2012@gmail.com
  • 7.
    Diamantes rojos bitartrato para la estabilización de sus vinos, o dependiendo de la cantidad solicitada y la cantidad aportada de tartárico, podrían recibir parte de las mismas de forma gratuita. En cuanto a la distribución destacar que, Diamantes Rojos cuenta con conductores y vehículos propios para el reparto a las distintas empresas que soliciten nuestro producto a través de internet; correo electrónico diamantesrojos2012@gmail.com, o mediante el teléfono/fax; 925463896. Nuestro compromiso con los clientes es ofrecer la mejor calidad precio y también rapidez y eficiencia, por lo que estamos diseñando distintas rutas de reparto, que nuestros clientes podrán consultar en nuestro blog (diamantesrojos.wordpress.com) y en nuestra web (diamantesrojos.weebly.com), para poder garantizar que su pedido llegará el día acordado sin ningún tipo de problema ni retraso. No obstante, en caso de que alguno de nuestros clientes necesite sales Diamantes Rojos fuera de los días indicados en su ruta, nuestra empresa, previo acuerdo con el cliente, les hará llegar el producto en un tiempo récord. Gracias al posicionamiento que tiene nuestra empresa, situados en pleno centro de la Mancha, el fácil acceso a la materia prima equivale a un bajo coste en la obtención de la misma, factor que nos favorece a la hora de fijar un precio competitivo en el mercado. El cliente obtendrá sales de alta calidad a un buen precio. Diamantes Rojos, a pesar de ser un producto estándar, busca posicionarse en el mercado como el proveedor que ofrece la mejor relación calidad precio. Ofreciendo al cliente una gran pureza al tiempo que ajusta el precio al máximo tomando como referentes la oferta y la demanda existente en cada momento. Diamantes Rojos ofrece el producto en tonelillos herméticos, con el fin de mantener las cualidades de las sales y potenciar nuestra diferenciación en el mercado, de 25 y 50 kg. Posteriormente, cuando toquemos el sector de la repostería, ofreceremos al cliente envases de menor peso, ya que en este sector la cantidad de sales necesaria es menor, con el fin de ofrecer un mejor servicio y conservación de las mismas. El tamaño del envase estará directamente relacionado con la etiqueta, ya que éste será el soporte de la misma. En nuestro caso la etiqueta, a pesar de tratarse de un producto estándar, se considerará como un instrumento de comunicación directo con el cliente, por lo que contendrá el logo de Diamantes Rojos además de la ficha técnica (composición), la ficha de seguridad de nuestras sales y todos los datos referentes a nuestra empresa, adecuando la misma a la legislación vigente: Según la normativa 91/155 CEE. FICHA DE SEGURIDAD 1).- IDENTIFICACIÓN DEL PRODUCTO Y DE LA COMPAÑÍA 1.1.- Identificación del producto: Denominación: L – (+) – Ácido Tartárico 99+ % L – (+) – Ácido Dihidrosuccínico 1.2.- Identificación del Productor: Nombre de la empresa: Diamantes Rojos Dirección: Girasoles, 12 CP-Población: 45701-Madridejos Provincia: Toledo Teléfono de urgencia: 925 000000 Girasoles, 12 - 45701 MADRIDEJOS (Toledo) - Tel./Fax 925 463 896 - Móvil 696 369 854 diamantesrojos.weebly.com diamantesrojos2012@gmail.com
  • 8.
    Diamantes rojos 2).- COMPOSICIÓN, INFORMACIÓN SOBRE LOS COMPONENTES a) Nº CAS: 87-69-4 b) Nº EINECS: 201-766-0 c) Fórmula molecular : C4 H6 O6 d) Peso molecular: 150,09 e) Símbolos de Peligro: XI f) Frases de seguridad: 36/37/38 g) Nº ONU: No aplicable 3).- IDENTIFICACIÓN DE LOS PELIGROS 3.1.- Causa molestias e irritación con dolor en los ojos. 3.2.- Causa irritación en la piel. 3.3.- Puede causar irritación gastrointestinal acompañada de nauseas, vómitos y diarrea. 3.4.- En polvo resulta irritante al sistema respiratorio. 3.5.- No se conocen efectos potenciales crónicos sobre la salud. 4).- PRIMEROS AUXILIOS 4.1.- Por inhalación: Trasladar a la víctima a una zona ventilada. Si la víctima no respira, realizará la respiración artificial. Si la respiración resulta dificultosa se proporcionará oxígeno. Proporcionar asistencia médica si aparecen tos u otros síntomas. 4.2.- Por contacto con la piel: Lavar la zona afectada con abundante agua y jabón. Si la irritación persiste, proporcionar asistencia médica. 4.3.- Por contacto con los ojos: Lavar con abundante agua durante 15 minutos, levantando ocasionalmente los parpados superior e inferior. Proporcionar asistencia médica. 4.4.- Por ingestión: Si la víctima está consciente y razona, proporcionar de ½ - 1 litro de leche o agua. Proporcionar asistencia médica si aparecen síntomas de irritación. 4.5.- Nota para el médico: Tratamiento sintomático. 5).- MEDIDAS DE LUCHA CONTRA INCENDIOS 5.1.- Información general: Como ante cualquier incendio, se ha de ir provisto de un sistema individual de respiración asistida y de traje de protección completo. El Ácido tartárico en Girasoles, 12 - 45701 MADRIDEJOS (Toledo) - Tel./Fax 925 463 896 - Móvil 696 369 854 diamantesrojos.weebly.com diamantesrojos2012@gmail.com
  • 9.
    Diamantes rojos cantidad suficiente y tamaño de partícula reducido, puede dar lugar ante un incendio, a explosiones pulverulentas. 5.2.- Medios de extinción: En caso de incendio se ha de utilizar extintor de agua, de espuma seca, de CO2 o de espuma química. 5.2.- Temperatura de autoignición: 425 ºC (797 ºF). 5.3.- Punto de inflamación: 210 ºC (410 ºF). 5.4.- Punto límite de explosión.- Inferior: No se conoce Superior: No se conoce 5.5.- Parámetros NFPA: Salud.- 0 (Ninguno) Inflamabilidad.- 1 (Ligero) Reactividad.- 0 (Ninguno) Contacto.- 1 (Ligero) 6).- MEDIDAS A TOMAR EN CASO DE DERRAME ACCIDENTAL 6.2.- Información general: Utilizar equipos de protección personal de las características indicadas en el punto 8. 6.2.- Limpieza: Recoger o aspirar el producto derramado con precaución de no originar polvo. Almacenar en un contenedor apropiado, limpio y seco. 7).- MANIPULACIÓN Y ALMACENAMIENTO 7.1.- Manipulación: Evitar el contacto con la piel y los ojos. Lavar la indumentaria después de la manipulación. Manipular con ventilación adecuada. Evitar la inhalación e ingestión. 7.2.- Almacenamiento: Almacenar en lugar fresco y seco. A ser posible en contenedores cerrados. 8).- CONTROLES DE EXPOSICIÓN / PROTECCIÓN PERSONAL 8.1.- Controles ambientales: Una buena ventilación general es suficiente para controlar los niveles de producto en el aire. 8.2.- Protección personal: a) Protección de los ojos: Utilizar gafas de protección adecuadas tal como se describe en las Normas de Protección OSHA (29 CFR 1910.133) o en la Norma Europea Estándar EN166. Se recomienda tener cerca una fuente lava – ojos. b) Protección de las manos: Utilizar guantes de protección adecuados para prevenir la exposición de la piel, tipo PVC, Nitrilo u otro equivalente. c) Protección del cuerpo: Utilizar ropa de protección adecuada resistente a productos químicos. d) Protección respiratoria: Utilizar mascarillas según Norma OSHA (29 CFR 1910.134) o Norma Europea EN 149. 9).- PROPIEDADES FÍSICAS Y QUÍMICAS Girasoles, 12 - 45701 MADRIDEJOS (Toledo) - Tel./Fax 925 463 896 - Móvil 696 369 854 diamantesrojos.weebly.com diamantesrojos2012@gmail.com
  • 10.
    Diamantes rojos a) Estado físico: Sólido b) Apariencia: Polvos gránulos cristalinos blancos, inodoros. c) Fórmula molecular: C4 H6 O6 d) Peso molecular: 150.09 e) pH: 2.1 en solución acuosa al 1 % f) Presión de vapor: < 0.1 mbar a 20 ºC g) Punto de fusión: 168 – 172 ºC h) Temperatura de descomposición: > 220 ºC i) Rotación específica (sol. al 20 %): + 11.9 - + 13.0 j) Solubilidad en agua: 1390 gr/l a 22 ºC 10).- ESTABILIDAD Y REACTIVIDAD 10.1.- Estabilidad Química: Estable bajo condiciones normales de Presión y Temperatura. 10.2.- Condiciones a evitar: Materias incompatibles. 10.3.- Incompatibilidad con otros materiales: Plata, bases, agentes oxidantes, agentes reductores. 10.4.- Productos de descomposición peligrosos: Monóxido de Carbono y Dióxido de Carbono. 10.5.- Polimerización peligrosa: No ocurre. 11).- INFORMACIÓN TOXICOLÓGICA 11.1.- CAS: 87 – 69 – 4: WW7875000 11.2.- LD50 / LC50: No consta. 11.3.- Carcinogenicidad: No contemplada en ACGIH, IARC, NIOSH, NTP, OSHA. 11.4.- Epidemiología: No hay datos disponibles. 11.5.- Neurotoxicidad: No hay datos disponibles. 11.6.- Mutagenicidad: No hay datos disponibles 11.7.- Otros estudios: Administración oral a perros LDLo = 5 gr/kg. 12).- INFORMACIÓN ECOLÓGICA 12.1.- Ecotoxicidad: DQO : 425 mgr O2/gr Girasoles, 12 - 45701 MADRIDEJOS (Toledo) - Tel./Fax 925 463 896 - Móvil 696 369 854 diamantesrojos.weebly.com diamantesrojos2012@gmail.com
  • 11.
    Diamantes rojos DBO : 350 mgr O2/gr 12.2.- Persistencia y degradación: Biodegradable 95 % transcurridos 3 días 12.3.- Efectos tóxicos en el ecosistema: No hay datos disponibles. 13).- INDICACIONES PARA SU ELIMINACIÓN 13.1.- Desechar de acuerdo con la legislación vigente sobre eliminación de residuos. 14).- INFORMACIÓN PARA EL TRANSPORTE 14.1.- US DOT : No hay datos disponibles 14.2.- IMO (OMI) – IMDG Code: No regulado como material peligroso. 14.3.- ICAO – TI – LATA – DGR: No regulado como material peligroso. 14.4.- RID (TPF) / ADR (TPC) / ADN : No regulado como material peligroso. 14.5.- TDG Canadiense: No hay datos disponibles. 15).- REGLAMENTACIÓN DE USO 15.1.- Etiquetado: Según las normas de la CEE. 15.2.- Pictograma: a) Símbolos de peligro: b) Frases de Peligro R: · R 36 : Irritante a los ojos · R 37 : Irritante del sistema respiratorio. · R 38 : Irritante de la piel c) Frases de seguridad S: · S 26 : En caso de contacto con los ojos, lavar inmediatamente con agua abundante y someterse a prescripción médica. · S 37 : Utilizar guantes de protección adecuados. · S 39 : Protegerse los ojos y la cara. 16).- OTRAS INFORMACIONES 16.1.- Los datos indicados en esta Ficha de Seguridad se basan en nuestro actual conocimiento y no representan una garantía sobre las propiedades del mismo. El receptor de nuestro producto deberá observar, bajo su responsabilidad, las reglamentaciones y normativas correspondientes. 16.2.- Glosario: CAS: Servicio de resúmenes químicos DQO: Demanda Química de Oxigeno DBO: Demanda Biológica de Oxigeno LARC: Agencia internacional para la investigación del cáncer Girasoles, 12 - 45701 MADRIDEJOS (Toledo) - Tel./Fax 925 463 896 - Móvil 696 369 854 diamantesrojos.weebly.com diamantesrojos2012@gmail.com
  • 12.
    Diamantes rojos LC50: Concentración letal media LD50 : Dosis letal media LDLo : Dosis letal mínima Girasoles, 12 - 45701 MADRIDEJOS (Toledo) - Tel./Fax 925 463 896 - Móvil 696 369 854 diamantesrojos.weebly.com diamantesrojos2012@gmail.com
  • 13.
    Diamantes rojos FICHA TÉCNICA 1. Propiedades Físicas y Químicas • Denominación: L – (+) – Ácido Tartárico • Fórmula específica: C4 H6 O6 • Peso molecular: 150,09 • Punto de fusión: 168 ºC – 170 ºC • Temperatura de descomposición: > 220 ºC • Estado físico (Condiciones Estándar): Sólido • Apariencia: Blanca • Olor: Inodoro • pH en solución al 1 %: 2,1 • Rotación específica (solución al 20%): +12.0 : +13.0 • Solubilidad en agua a 22 ºC: 1390 gr/l • Constantes de disociación: K1= 1,04 x 10-3 ; K2= 4,05 x 10-5 2. Especificaciones • Presentación: Cristales monoclínicos translucidos, o en forma de polvo blanco inodoro y agradable sabor ácido. • Estable al aire y nada higroscópico • Pureza: Cumple con los requerimientos de: 1. Farmacopea Británica (B.P.) 2. Farmacopea Americana (U.S.P.) 3. National Formulary (N.F.) 4. Food Chemical Codex (F.C.C.) 5. Farmacopea Europea (E.P.) 3. Análisis Químico • Pureza: Mínimo 99,80 % • Pérdida de masa por secado: Máximo 0,20 % • Residuo de ignición (Cenizas Sulfatadas): Máximo 0,020 % • Sulfatos (SO4): Máximo 150 ppm • Hierro (Fe): Máximo 10 ppm • Plomo (Pb): Máximo 5 ppm • Mercurio (Hg): Máximo 1 ppm Girasoles, 12 - 45701 MADRIDEJOS (Toledo) - Tel./Fax 925 463 896 - Móvil 696 369 854 diamantesrojos.weebly.com diamantesrojos2012@gmail.com
  • 14.
    Diamantes rojos • Metales pesados (Pb): Máximo 10 ppm • Cloruros (Cl): Máximo 10 ppm • Arsénico (As): Máximo 1 ppm • Oxalatos (Ácido oxálico): Máximo 100 ppm • Cálcio (Ca): Máximo 100 ppm El registro de Diamantes Rojos como marca fue uno de los primeros pasos al inicio de nuestro proyecto, asegurándonos de su disponibilidad y de que no había impedimentos legales para llevar a cabo el registro. Diamantes Rojos es una marca de fabricante. Es relevante ya que, a pesar de tratarse de un producto estándar, con nuestro diseño hemos buscado que el cliente nos perciba como diferentes. Es un nombre atractivo para el consumidor, agradable al oído, fácil de recordar y pronunciar y que implica curiosidad por conocer que ofrecemos. Es flexible y duradero ya que sirve para todos los mercados y públicos y difícilmente quedará obsoleto con el paso del tiempo. El nombre de Diamantes Rojos va asociado a un logo que pretende representar las plantas de vid, sus hojas y sarmientos, pero adoptando unas tonalidades rosadas, que hacen referencia a la tonalidad de los vinos y del residuo que será objeto de transformación dentro de nuestra actividad. El resultado obtenido es el que se muestra a continuación: Girasoles, 12 - 45701 MADRIDEJOS (Toledo) - Tel./Fax 925 463 896 - Móvil 696 369 854 diamantesrojos.weebly.com diamantesrojos2012@gmail.com
  • 15.
    Diamantes rojos PROCESO PRODUCTIVO. Antes de desarrollar el plan de aprovisionamiento y el plan de recursos humanos es necesario reflejar y analizar con detalle nuestro proceso productivo (descripción del proceso, maquinaria y mano de obra necesaria para llevarlo a cabo). En primer lugar mostraremos la descripción gráfica: • El origen de la materia prima en bodegas y alcoholeras. • Obtención y transformación del tartárico en sales bitartrato. • Distribución a nuestros clientes. BODEGAS ESTRUJADO DE LA UVA ORUJO DULCE PRENSADO FERMENTACIÓN DE TINTO MOSTO MACERACIÓN FERMENTACIÓN DE BLANCO ORUJO PRENSADO ALCOHÓLICO DECANTACIÓN LÍAS LAVADO ALMACÉN VINOS FILTRO PRENSA DEPÓSITOS GRANEL PLANTA EMBOTELLADORA VINOS PRENSA Girasoles, 12 - 45701 MADRIDEJOS (Toledo) - Tel./Fax 925 463 896 - Móvil 696 369 854 diamantesrojos.weebly.com diamantesrojos2012@gmail.com SALES LAVADO ESTABILIZACIÓN TARTÁRICA DEPURADORA TARTÁRICAS BOTELLAS BASURA ALMACÉN VINOS EMBOTELLADOS ALMACÉN VINOS CLARIFICACIÓN FILTRACIÓN ALCOHOLERA
  • 16.
    Diamantes rojos ALCOHOLERAS VINO ORUJO LÍAS DESTILACIÓN EXTRACCIÓN DESTILACIÓN ALCOHOL ORUJO LAVADO DESTARTARIZACIÓN VÍNICO PIQUETA ORUJO/ VINAZAS DE LÍAS VINAZAS DE EXTRACTO DESTARTARIZADAS VINO ANTOCIANOS DECANTACIÓN CONCENTRACIÓN DESTILACIÓN VINAZAS PIQUETA DE ALCOHOL BRUTO TÁRTRATO DE ORUJO CALCIO ALMACÉN VINAZAS DE LÍAS ÁCIDO COLORANTES CLARAS TARTÁRICO CONCENTRACIÓN PASTAS DE LÍAS DESALCOHOLIZADAS DESTARTARIZADAS AGUA DE FORMULACIÓN CONDENSACIÓN VERTIDOS ENMENDANTES ACCIDENTALES Girasoles, 12 - 45701 MADRIDEJOS (Toledo) - Tel./Fax 925 463 896 - Móvil 696 369 854 diamantesrojos.weebly.com diamantesrojos2012@gmail.com ALMACÉN ALMACÉN LÍQUIDOS LAVADOS DEPURADORA ALCOHOLES FERTILIZANTES
  • 17.
    Diamantes rojos PROCESO PRODUCTIVO Bodega Tartárico cálcico Lías Alcoholera Prensado Inicio tratamiento Agua + ácido sulfúrico + tártaro Camisas de calor y agitadora Girasoles, 12 - 45701 MADRIDEJOS (Toledo) - Tel./Fax 925 463 896 - Móvil 696 369 854 diamantesrojos.weebly.com diamantesrojos2012@gmail.com
  • 18.
    Diamantes rojos Purificado Tamizadora Secadero Envasado al vacío Envasado RUTAS DE DISTRIBUCIÓN. Girasoles, 12 - 45701 MADRIDEJOS (Toledo) - Tel./Fax 925 463 896 - Móvil 696 369 854 diamantesrojos.weebly.com diamantesrojos2012@gmail.com
  • 19.
    Diamantes rojos Nuestra materia prima, el tartárico, se encuentra en la naturaleza en forma de tartárico cálcico, tártaro y crémor tártaro. Obtendremos crémor tartárico y tártaro de las bodegas de vino: • El crémor tartárico procedente de las lías del vino, será enviado a las alcoholeras, que tras destilar las mismas, obtendrá gran cantidad de alcohol y en menor medida tártaro, el cual irá destinado a nuestro proceso productivo. • El tártaro queda adherido a las paredes de los bidones, para desprenderlo limpiaremos los bidones con cal. Una vez que el tártaro se encuentra almacenado en nuestros silos, iniciamos el tratamiento de conversión: sales tartáricas naturales / ácido tartárico. Fases de nuestro proceso productivo: 1 º fase: Mezclamos ácido sulfúrico, agua y las sales tartáricas naturales en unos tanques, con el fin de quitarles la cal; obteniendo una masa rojiza de textura pastosa (parecido a plastilina). 2ª fase: La masa obtenida de la 1ª fase es prensada con el fin de separar la parte sólida (yesos conocidos como sulfatos) de la líquida (donde se encuentra disueltas las sales). Obteniendo así una masa cristalina de color rojo. 3ª fase: Tras el prensado, la parte líquida, que queda en la prensa, se traslada a las agitadoras, que son unos depósitos con unas aspas y revestidos con camisas de calor. En esta parte del proceso añadimos agua y carbón activado y ponemos en funcionamiento las agitadoras. El resultado es la purificación de los cristales, es decir, eliminamos el color rojizo de los mismos, consiguiendo la concentración y purificación del producto y la eliminación de gran parte del agua gracias a varios calentamientos. 4ª fase: Una vez que el producto ha estado el tiempo necesario en las agitadoras, sometido a una temperatura determinada, obtenemos las sales de color blanco que aún están humedecidas, para conseguir secarlas pasan al secadero (máquina de secado). 5ª fase: Una vez secas, las sales pasan por la máquina de tamizado; la máquina de tamizado se encarga de hacer una selección de las sales según su granulometría. 6ª fase: Una vez que tenemos las sales clasificadas según su grosor pasaran a un almacén a la espera de los pedidos para envasarlas al vacio e introducidas en los tonelillos herméticos para su posterior distribución. Girasoles, 12 - 45701 MADRIDEJOS (Toledo) - Tel./Fax 925 463 896 - Móvil 696 369 854 diamantesrojos.weebly.com diamantesrojos2012@gmail.com
  • 20.
    Diamantes rojos PLAN DE APROVISIONAMIENTO Para determinar la inversión necesaria para poner en funcionamiento nuestra empresa en primer lugar hemos realizado un listado que recoge todas las necesidades materiales cuantificadas, clasificándolas en activo corriente y no corriente. Obteniendo los siguientes resultados: ACTIVO CORRIENTE ELEMENTO PRECIO UND. UNDS. IMPORTE PROVEEDOR IMAGEN (628) Suministros Luz 352,18 € Gas natural Agua 37,37 € Gestagua Gasoil 0,885 € 565 Lts. 500,03 € E.S.M. (629) Otros servicios Teléfono 16,76 € Vodafone Botiquín 31.07 € 1 31.07 € Quirumed (310) Materia prima *Tartárico y 2.75 € 108000 Kgs. *148500,00 € Bodegas crémor tártaro Carbón 3.60 € 600 Kgs. 2160,00 € Chiemivall activo Cal 3.50 € 500 Kgs. 1750,00 € Chiemivall Ácido 30.00 € 50 lts. 1500,00 € Chiemivall sulfúrico 100% (326) y (327) Embalajes y envases Bidón 25 lts. 9.50 € 50 475,00 € Reyde Saco 285 lts. 0.30 € 1000 300,00 € Reyde Girasoles, 12 - 45701 MADRIDEJOS (Toledo) - Tel./Fax 925 463 896 - Móvil 696 369 854 diamantesrojos.weebly.com diamantesrojos2012@gmail.com
  • 21.
    Diamantes rojos Pallets 15.50 € 25 387.50 € Reyde (328) Material de oficina Material 426.50 € Vicenç Piera surtido TOTAL ACTIVO CORRIENTE 156.410,34 € *Con respecto al precio de las materias primas no podemos determinarlo ya que dependerá de los acuerdos adoptados con nuestros suministradores, por lo que hemos estimado el coste del período (con respecto a la campaña 2012/2013) para poder incluirlas en balance. *Debido a que ofrecemos el servicio de limpieza de los bidones de las bodegas, parte de las materias primas adquiridas no nos supondrá coste, ya que sería un intercambio. RELACIÓN DOCUMENTOS ACTIVO CORRIENTE. Presupuestos: http://issuu.com/drojos/docs/botiquin_presupuesto http://issuu.com/drojos/docs/presupuesto_carb_n_activado_y_cal_viva http://issuu.com/drojos/docs/presupuesto_reyde http://issuu.com/drojos/docs/material_oficina_presu Cartas de pedido: http://issuu.com/drojos/docs/carta_de_pedido_activo_corriente Facturas: http://issuu.com/drojos/docs/factura_gas_natural http://issuu.com/drojos/docs/factura_gestagua http://issuu.com/drojos/docs/factura_gasoil http://issuu.com/drojos/docs/factura_vodafone http://issuu.com/drojos/docs/factura_botiqu_n http://issuu.com/drojos/docs/factura_chiemivall http://issuu.com/drojos/docs/factura_reyde http://issuu.com/drojos/docs/factura_material_oficina Girasoles, 12 - 45701 MADRIDEJOS (Toledo) - Tel./Fax 925 463 896 - Móvil 696 369 854 diamantesrojos.weebly.com diamantesrojos2012@gmail.com
  • 22.
    Diamantes rojos ACTIVO NO CORRIENTE ELEMENTO PRECIO UNDS. IMPORTE PROVEEDOR IMAGEN UND. (206) Aplicaciones informáticas Paquete 1500,00 € 1 1500,00 € BEEP Office (210) Terrenos Solar 122460,8 € Ayto. Madridejos (211) Construcciones Nave parc. 2 151882,1 € J.A. Peinado (215) Otras instalaciones Alarma 939,00 € 1 939,00 € Securitas Direct (213) Maquinaria Silos 1760,00 € 6 10560,00 € Symaga Depósitos 1800,00 € 4 7200,00 € Magusa Envasadora 3500,00 € 1 3500,00 € Magusa Prensa 20000,00 1 20000,00 € Codols € Secadero 30500,00 1 30500,00 € Codols € Criba 20000,00 1 20000,00 € Codols € Mezclador 6800,00 € 1 6800,00 € Codols (214) Utillaje Carretilla 6500,00 € 1 6500,00 € Manujaén elevadora Girasoles, 12 - 45701 MADRIDEJOS (Toledo) - Tel./Fax 925 463 896 - Móvil 696 369 854 diamantesrojos.weebly.com diamantesrojos2012@gmail.com
  • 23.
    Diamantes rojos (216) Mobiliario Mesas 39.99 € 2 79.98 € Ikea Sillas 39.99 € 3 119.97 € Ikea Estanterías 170,00 € 2 340,00 € Ikea Armarios 335,00 € 2 670,00 € Ikea (217) Equipos proceso de información Ordenador 1350,00 € 2 2700,00 € Beep Fax 228,42 € 1 228,42€ Beep (218) Elementos de transporte Furgoneta 14800,00 1 14800,00 € Renault € TOTAL ACTIVO NO CORRIENTE 400.780,27 € RELACIÓN DOCUMENTOS ACTIVO NO CORRIENTE. Presupuestos: http://issuu.com/drojos/docs/presupuesto_nave http://issuu.com/drojos/docs/securitas_direct_presupuesto http://issuu.com/drojos/docs/presupuesto_symaga http://issuu.com/drojos/docs/presupuesto_magusa http://issuu.com/drojos/docs/presupuesto_codols http://issuu.com/drojos/docs/presupuesto_de_carretillas_elevadoras http://issuu.com/drojos/docs/presupuesto_ikea http://issuu.com/drojos/docs/factura_de_ordenador http://issuu.com/drojos/docs/presupuesto_fax1 http://issuu.com/drojos/docs/presupuesto_de_impresoras http://issuu.com/drojos/docs/presupuesto_renault Cartas de pedido: http://issuu.com/drojos/docs/carta_pedido_activo_no_corriente Albaranes: http://issuu.com/drojos/docs/albar_n_codols http://issuu.com/drojos/docs/albaran_de_ikea http://issuu.com/drojos/docs/albar_n_magusa http://issuu.com/drojos/docs/albaran_de_bidones Girasoles, 12 - 45701 MADRIDEJOS (Toledo) - Tel./Fax 925 463 896 - Móvil 696 369 854 diamantesrojos.weebly.com diamantesrojos2012@gmail.com
  • 24.
    Diamantes rojos Facturas: http://issuu.com/drojos/docs/factura_beep_sistemas_informaticos http://issuu.com/drojos/docs/certificados_pago http://issuu.com/drojos/docs/factura_securitas_direct http://issuu.com/drojos/docs/factura_silos_symaga http://issuu.com/drojos/docs/factura_magusa http://issuu.com/drojos/docs/factura_codols http://issuu.com/drojos/docs/facturas_de_carretillas_elevadoras http://issuu.com/drojos/docs/factura_ikea http://issuu.com/drojos/docs/factura_de_ordenador http://issuu.com/drojos/docs/factura_de_fax http://issuu.com/drojos/docs/furgoneta_2 Para comenzar la actividad de Diamantes Rojos es necesaria una inversión inicial 557.190,61 €; correspondiendo al activo corriente 156.410,34 € y al activo no corriente 400.780,27 €. Afirmando así que nos adentramos en un mercado concentrado debido a la gran inversión necesaria para la puesta en funcionamiento de un negocio de esta envergadura. Para el transporte de las materias primas y la limpieza hemos optado por contratar empresas especializadas en estos servicios. Para la impresora se ha decidido realizar un contrato de leasing, porque nos cubre todos los gastos de servicio, reparación y mantenimiento. Además, este contrato de arrendamiento nos da la opción de compra o renovación del contrato. RELACIÓN DOCUMENTOS CONTRATOS. http://issuu.com/drojos/docs/contrato_para_mmpp http://issuu.com/drojos/docs/cami_n_cisterna_contrato http://issuu.com/drojos/docs/contrato_servicio_limpieza http://issuu.com/drojos/docs/contrato_leasing Girasoles, 12 - 45701 MADRIDEJOS (Toledo) - Tel./Fax 925 463 896 - Móvil 696 369 854 diamantesrojos.weebly.com diamantesrojos2012@gmail.com
  • 25.
    Diamantes rojos AMORTIZACIÓN DEL INMOVILIZADO Valor PM Elemento Valor residual Tabla CP (%) Amortización Cuota anual amortización elemento (años) Alarma 939,00 € 0,00 € 8 12% 18 12% en 8,3 años 112,68 € Fax 228,42 € 0,00 € 10 10% 20 10% en 10 años 22,84 € Bidones 475,00 € 0,00 € 4 20% 10 20% en 5 años 95,00 € Sacos 60,00 € 0,00 € 4 20% 10 20% en 5 años 12,00 € Pallets 387,50 € 0,00 € 4 20% 10 20% en 5 años 77,50 € Material oficina 426,50 € 0,00 € 10 10% 20 10% en 10 años 42,65 € Solar 122.460,80 € 0,00 € ------- ------- ------- --------------------- --------------------- Nave 151.882,10 € 0,00 € 10 3% 68 3% en 33,3 años 4.556,46 € Silos 10.560,00 € 0,00 € 2 7% 30 7% en 14,28 años 739,20 € Depósitos 7.200,00 € 0,00 € 4 7% 30 7% en 14,28 años 504,00 € Secadero 3.500,00 € 0,00 € 2 12% 18 12% en 8,3 años 420,00 € Criba 30.500,00 € 0,00 € 2 12% 18 12% en 8,3 años 3.660,00 € Prensa 20.000,00 € 0,00 € 2 12% 18 12% en 8,3 años 2400,00 € Mezclador 20.000,00 € 0,00 € 2 12% 18 12% en 8,3 años 2.400,00 € Envasadora 3.500,00 € 2 10% 20 10% en 10 años 350,00 € Carretilla elevadora 6.800,00 € 0,00 € 10 12% 18 12% en 8,3 años 816,00 € Mobiliario oficina 1.209,95 € 0,00 € 10 10% 20 10% en 10 años 121,00 € Ordenador 2.700,00 € 0,00 € 10 25% 8 25% en 4 años 675,00 € Sistemas y programas 1.500,00€ 0,00 € 10 33% 6 33% en 3,03 años 495,00 € Furgoneta 14.800,00 € 0,00 € 7 16% 14 16% en 6,25 años 2.368,00 € * El teléfono no está incluido porque no compramos el teléfono. La empresa con la que contratamos el servicio nos lo da. MOBILIARIO OFICINA Mesas 79,98 € Sillas 119,97 € Estanterías 340,00 € Armarios 670,00 € Siendo empresa de reducida dimensión y con una cifra de negocios no superior a 10.000.000 € podemos amortizar el doble. AMORTIZACIÓN ACELERADA. Girasoles, 12 - 45701 MADRIDEJOS (Toledo) - Tel./Fax 925 463 896 - Móvil 696 369 854 diamantesrojos.weebly.com diamantesrojos2012@gmail.com
  • 26.
    Diamantes rojos -Ejemplo: empresa de reducida dimensión; Amortización acelerada según tablas amortizaríamos el mobiliario oficina al 10%, según este artículo podemos amortizarlo al 20% (10 x 2), o lo que es lo mismo en 5 años. PLAN DE RECURSOS HUMANOS Tras haber concluido el plan de aprovisionamiento es el momento de realizar un análisis del proceso productivo para determinar un listado de todas las tareas que deberemos realizar en nuestra empresa. Posteriormente ordenaremos este listado de tareas en departamentos, y de estos departamentos surgirán los distintos puestos de trabajo a cubrir en nuestra empresa. En el caso de Diamantes Rojos, las tareas, departamentos y puestos de trabajo que han surgido del análisis del proceso productivo son los que mostramos en la tabla: PUESTOS DE TRABAJO. Departamentos Puesto Tareas a realizar. Titulación mínima Sueldo - Contabilidad Departamento de Graduado superior en - Cobros y pagos. Según convenio. contabilidad. Administración - Facturación - Financiación. - Contratos. Recursos Graduado superior en - Nóminas. Según convenio. Humanos Administración - Tramites con SS. - Bajas – Altas. Grado medio en Oficina Administración Según convenio - Clientes Atención al - Proveedores Graduado superior en Más público. - Servicios Administración complemento - Suministros Conocimiento medio de personal Ingles. Contrato Comercial - Encargado de dar a Educación Secundaria (ESO) mercantil conocer y vender el producto - Encargado de las cantidades utilizadas de Químico Laboratorio productos químicos en el Ingeniero Químico Según convenio laboratorio proceso productivo. - Comprobar la calidad del producto. Encargado de Educación Secundaria (ESO) Según convenio almacén - Control de almacén Almacén Transportista - Distribución del producto Permiso de conducir B Según convenio terminado. Fabricación - Comprobar que la maquinaria esta en buen estado Título de bachiller o Encargado de en todo el proceso productivo. Según convenio fábrica equivalente. - Hacer que se cumplan las normas de prevención de riesgos Conocimientos de mecánica laborales. Entregar (EPIS). Operario/a de - 1º parte del proceso Educación Secundaria (ESO) Según convenio fabricación 1 productivo. Operario/a de - 2º parte del proceso Educación Secundaria (ESO) Según convenio Girasoles, 12 - 45701 MADRIDEJOS (Toledo) - Tel./Fax 925 463 896 - Móvil 696 369 854 diamantesrojos.weebly.com diamantesrojos2012@gmail.com
  • 27.
    Diamantes rojos fabricación 2 productivo. Operario/a de - 3º parte envasado y Educación Secundaria (ESO) Según convenio fabricación 3 control de calidad. Cada uno de estos puestos requerirá de una persona con unas características y requisitos concretos para desarrollar el mismo correctamente, por lo que lo ideal es realizar un profesiograma para cada uno de los puestos de trabajo. Un profesiograma consiste en valorar y graduar cada una de las características que debe poseer el candidato que va a desarrollar el puesto de trabajo. Esta graduación es objetiva. Estos son los profesiogramas que Diamantes Rojos ha desarrollado para cada uno de los puestos de trabajo. PROFESIOGRAMAS Girasoles, 12 - 45701 MADRIDEJOS (Toledo) - Tel./Fax 925 463 896 - Móvil 696 369 854 diamantesrojos.weebly.com diamantesrojos2012@gmail.com
  • 28.
    Diamantes rojos Girasoles, 12- 45701 MADRIDEJOS (Toledo) - Tel./Fax 925 463 896 - Móvil 696 369 854 diamantesrojos.weebly.com diamantesrojos2012@gmail.com
  • 29.
    Diamantes rojos Girasoles, 12- 45701 MADRIDEJOS (Toledo) - Tel./Fax 925 463 896 - Móvil 696 369 854 diamantesrojos.weebly.com diamantesrojos2012@gmail.com
  • 30.
    Diamantes rojos Girasoles, 12- 45701 MADRIDEJOS (Toledo) - Tel./Fax 925 463 896 - Móvil 696 369 854 diamantesrojos.weebly.com diamantesrojos2012@gmail.com
  • 31.
    Diamantes rojos Girasoles, 12- 45701 MADRIDEJOS (Toledo) - Tel./Fax 925 463 896 - Móvil 696 369 854 diamantesrojos.weebly.com diamantesrojos2012@gmail.com
  • 32.
    Diamantes rojos Girasoles, 12- 45701 MADRIDEJOS (Toledo) - Tel./Fax 925 463 896 - Móvil 696 369 854 diamantesrojos.weebly.com diamantesrojos2012@gmail.com
  • 33.
    Diamantes rojos Girasoles, 12- 45701 MADRIDEJOS (Toledo) - Tel./Fax 925 463 896 - Móvil 696 369 854 diamantesrojos.weebly.com diamantesrojos2012@gmail.com
  • 34.
    Diamantes rojos Girasoles, 12- 45701 MADRIDEJOS (Toledo) - Tel./Fax 925 463 896 - Móvil 696 369 854 diamantesrojos.weebly.com diamantesrojos2012@gmail.com
  • 35.
    Diamantes rojos Girasoles, 12- 45701 MADRIDEJOS (Toledo) - Tel./Fax 925 463 896 - Móvil 696 369 854 diamantesrojos.weebly.com diamantesrojos2012@gmail.com
  • 36.
    Diamantes rojos Girasoles, 12- 45701 MADRIDEJOS (Toledo) - Tel./Fax 925 463 896 - Móvil 696 369 854 diamantesrojos.weebly.com diamantesrojos2012@gmail.com
  • 37.
    Diamantes rojos Tras tener claro los profesiogramas llega el momento de analizar la carga de trabajo que tienen los distintos puestos de trabajo de la empresa, para de esta forma poder determinar el número de trabajadores que destinaremos a cada uno de ellos. Dependiendo de la cantidad de carga que tenga el puesto de trabajo, la empresa decidirá si destinar uno, dos, tres o más trabajadores para desarrollar dicho puesto. La empresa Diamantes Rojos necesitará diez trabajadores para cubrir los puestos de trabajo. 1.- Departamento de Recursos Humanos (1 persona) 2.- Departamento de contabilidad y facturación (1 persona) 3.- Departamento de Atención al público y comercial (1 persona) 4.- Químico/a de laboratorio Para el Almacén 5.- Encargado/a de almacén 6.- Transportista Para la Fábrica y el proceso productivo 7.- Encargado de fábrica 8.- Operario/a 1 9.- Operario/a 2 10.- Operario/a 3 Es muy importante organizar correctamente la estructura de la empresa; los departamentos y las personas que los dirigen o trabajan en ellos, “hacer” un esquema sobre las relaciones jerárquicas y competenciales de vigor en la organización. Toda esta información la representaremos en un organigrama. Un organigrama es un modelo abstracto y sistemático que permite obtener una idea uniforme acerca de la estructura formal de la empresa. El organigrama desempeña un papel informativo que muestra los diferentes niveles de jerarquía y la relación entre ellos. Todo organigrama ha de ser fácil de entender y sencillo de interpretar, por lo que contendrá los elementos indispensables. Girasoles, 12 - 45701 MADRIDEJOS (Toledo) - Tel./Fax 925 463 896 - Móvil 696 369 854 diamantesrojos.weebly.com diamantesrojos2012@gmail.com
  • 38.
    Diamantes rojos ORGANIGRAMA DIAMANTES ROJOS Llegados a este punto es el momento de lanzar las ofertas de empleo para comenzar con el proceso de selección del personal. Antes de tomar cualquier decisión a la hora de decidir que tipo de contrato seleccionar para cada uno de nuestros trabajadores, conviene conocer todos los modelos disponibles por lo que hemos realizado una tabla síntesis donde hemos recogido todas las modalidades. Girasoles, 12 - 45701 MADRIDEJOS (Toledo) - Tel./Fax 925 463 896 - Móvil 696 369 854 diamantesrojos.weebly.com diamantesrojos2012@gmail.com
  • 39.
    Diamantes rojos TABLA SÍNTESIS DE MODELOS DE CONTRATOS TIPO CONTRATO CARACTERÍSTICAS FORMALIZACIÓN OBJETO REQUISITOS DURACIÓN JORNADA Estar inscritos en las Oficinas de Empleo como desempleados y estar incluidos en Fomentar la Se concierta para alguno de los siguiente contratación Será a tiempo completo, INDEFINIDO DE realizar trabajos colectivos: indefinida de Por tiempo en convenio colectivo se FIJOS fijos discontinuos Por escrito. Jóvenes de 16 a 30 y trabajadores indefinido. puede acordar jornada a DISCONTINUOS que no se repitan en mayores de 45 años. en situación de tiempo parcial. fechas ciertas. Discapacitados. desempleo. Víctimas de violencia de género o doméstica. Víctima de terrorismo. Excluidos sociales. Estar inscritos en las Oficinas de Empleo como desempleados y estar incluidos en Fomentar la alguno de los siguiente contratación Será a tiempo completo, ACOGIDOS AL colectivos: Por escrito en indefinida de Por tiempo en convenio colectivo se FOMENTO DE Jóvenes de 16 a 30 y modelo oficial. trabajadores indefinido. puede acordar jornada a EMPLEO mayores de 45 años. en situación de tiempo parcial. Discapacitados. desempleo. Víctimas de violencia de género o doméstica. Víctima de terrorismo. Excluidos sociales. Se incentiva en mayor grado para Trabajadores con grado diferenciarla de mínimo reconocido de INDEFINIDO la contratación Por escrito en discapacidad igual o A tiempo completo o a PERSONAS CON de Indefinida. modelo oficial. superior al 33%. tiempo parcial. DISCAPACIDAD trabajadores Estar inscritos en la que no tienen Oficina de Empleo. disminuida su capacidad funcional. La duración del período de prueba será de 1 año en todo caso. Facilitar el No podrán realizar empleo estable este contrato las y potenciar la INDEFINIDO DE empresas que, en Por escrito en el iniciativa No se excluye a ningún Por tiempo APOYO A LOS los 6 meses modelo que se empresarial de colectivo de Será a tiempo completo. indefinido. EMPRENDEDORES anteriores, hubiera establezca. las empresas trabajadores. extinguido contratos que tengan por causas objetivas menos de 50 improcedentes o trabajadores hubiera realizado despido colectivo. FORMACIÓN Y Por escrito en Cualificación >16 y <25 años que Mínima de 1 año No podrá superar el 75% APRENDIZAJE modelo oficial, se profesional de carezcan de la y máximo de 2. Se durante el 1er año, o el debe comunicar el los cualificación podrán pactar 85% durante el 2º y el 3er contrato y las trabajadores profesional. <30 años hasta dos año de la jornada máxima. prórrogas antes de en régimen de hasta que la tasa de prórrogas como Se podrán realizar horas Girasoles, 12 - 45701 MADRIDEJOS (Toledo) - Tel./Fax 925 463 896 - Móvil 696 369 854 diamantesrojos.weebly.com diamantesrojos2012@gmail.com
  • 40.
    Diamantes rojos CARACTERÍSTICAS FORMALIZACIÓN OBJETO REQUISITOS DURACIÓN JORNADA TIPO CONTRATO desempleo se sitúe por alternancia de debajo del 15% que actividad carezcan de laboral cualificación 10 días al Servicio mínimo de 6 retribuida en profesional. No se extraordinarias. Público de Empleo. meses. una empresa aplicará límite de edad con actividad con discapacitados y formativa. alumnos de proyectos de empleo y formación. Poseer título Inserción de universitario, técnico o Entre 6 meses y 2 jóvenes para técnico superior de la años. Caben 2 Período de prueba: adquirir correspondiente prórrogas hasta 2 meses para experiencia Por escrito en profesión. alcanzar el límite Completa o a tiempo PRÁCTICAS titulados de grado laboral modelo oficial. Las titulaciones máx., por una parcial. superior y 1 mes adecuada al deberán haber sido duración no para grado medio. nivel de obtenidas dentro de los inferior a 6 meses estudios 5 años anteriores o 7 cada una. cursados. años para minusválidos. Desempleado excluidos socialmente acreditados por servicios sociales y pertenecientes a alguno de los siguientes colectivos: Perceptores de rentas mínimas de inserción o cualquier otra prestación de la misma naturaleza. Personas sin prestación por falta de período de residencia o Fomentar la empadronamiento o TRABAJADORES contratación por haber agotado el de los máx. de percepción. DESEMPLEADOS Por tiempo Escrito en modelo trabajadores >18 años y < 30, A tiempo completo o a EN SITUACIÓN DE indefinido o oficial. desempleados procedentes de Instit. tiempo parcial. EXCLUSIÓN determinado. en situación de De Protección de SOCIAL exclusión Menores. social. Drogodependientes en proceso de rehabilitación o reinserción social. Internos (mayores y menores) de centros penitenciarios o que puedan acceder a empleo. Personas procedentes de centros de alojamiento alternativo, servicios de prevención e inserción social autorizados por las CCAA y Ceuta y Melilla. OBRA O SERVICIO Se debe especificar Por escrito, se Realización de Tiempo exigido Por tiempo completo o DETERMINADO el objeto de la obra debe especificar el obras o para la realización tiempo parcial. Girasoles, 12 - 45701 MADRIDEJOS (Toledo) - Tel./Fax 925 463 896 - Móvil 696 369 854 diamantesrojos.weebly.com diamantesrojos2012@gmail.com
  • 41.
    Diamantes rojos CARACTERÍSTICAS FORMALIZACIÓN OBJETO REQUISITOS DURACIÓN JORNADA TIPO CONTRATO servicios con del trabajo o autonomía que justifique la carácter de servicio. No dentro de la contratación. Podrá contratación y la superior a 3 años, actividad de la venir determinada obra o servicio ampliable hasta empresa y cuya en los convenios para el que se 12 meses más por ejecución en de colectivos. contrata. convenio duración colectivo. incierta. Máx. de 6 meses Atender las dentro de un necesidades período de 12. derivadas de Período de EVENTUAL POR Por escrito cuando los referencia Se debe especificar su duración exceda incrementos ampliable por CIRCUNSTANCIAS en el contrato la A tiempo completo o a de 4 semanas y que convenio a 18 DE LA causa concreta que tiempo parcial. cuando se celebre eventualmente meses y la PRODUCCIÓN lo justifique. a tiempo parcial. se produzcan duración hasta un en el volumen máx. de ¾ partes, de actividad de sin que supere 12 la empresa. meses. Admite una prórroga. Sustituir a trabajadores cuyo contrato está Tiempo de suspendido con suspensión del Se celebrará a jornada Se extingue por Por escrito, reserva del trabajador completa excepto cuando: incorporación del especificando el puesto o para sustituido o lo El trabajador sustituido trabajador que se nombre del cubrir que tarde en estuviera contratado a INTERINIDAD sustituye, por trabajador temporalmente realizarse el tiempo parcial. Cuando el finalización del sustituido y la un puesto proceso de contrato se realice para proceso de causa de la durante el selección o complementar una selección. sustitución. proceso de promoción sin jornada reducida. selección o que supere 3 promoción meses. para su cobertura definitiva. Si durante la Contratar vigencia del Al trabajador que se trabajadores contrato se produce jubila le debe faltar desempleados el cese del como máximo un año SUSTITUCIÓN Por escrito en sustitución trabajador, éste se para alcanzar la edad indicando el de POR sustituirá en 15 días ordinaria de jubilación. Como mínimo un nombre del trabajadores ANTICIPACIÓN DE por una persona El trabajador que le año. trabajador que se que anticipen JUBILACIÓN desempleada por el sustituya debe figurar sustituye. en un año su tiempo que reste inscrito como edad de para alcanzar la desempleado en la jubilación duración mínima del Oficina de Empleo. ordinaria. contrato. RELEVO El puesto de trabajo Por escrito en Emplear a un Indefinida o, A jornada completa o a podrá ser el mismo modelo oficial. trabajador, en como mínimo, tiempo parcial. Siempre del trabajador desempleo o igual a la del como mínimo igual a la sustituido o similar, con un tiempo que le reducción de la jornada siempre y cuando contrato de falta al trabajador acordada por e trabajador las tareas duración sustituido para sustituido (entre 25- pertenezcan al determinada, alcanzar la edad 85%=jornada completa; mismo grupo para sustituir de jubilación. 25-75%=jornada parcial). profesional o parcialmente a Girasoles, 12 - 45701 MADRIDEJOS (Toledo) - Tel./Fax 925 463 896 - Móvil 696 369 854 diamantesrojos.weebly.com diamantesrojos2012@gmail.com
  • 42.
    Diamantes rojos CARACTERÍSTICAS FORMALIZACIÓN OBJETO REQUISITOS DURACIÓN JORNADA TIPO CONTRATO un trabajador categoría que se jubila de equivalente. forma parcial. Debe figurar en el Determinada por contrato el nº de Posibilitar el los contratos horas ordinarias de Por escrito en el trabajo de un legalmente De forma continuada o TIEMPO PARCIAL trabajo al día, a la modelo oficial. mayor nº de permitidos, partida. semana, al mes o al personas. menos el contrato año, contratadas y de formación. su distribución. Características del grupo: contratado como una totalidad. Celebrar un El jefe de grupo contrato con Tiempo indefinido TRABAJO DE representa a los un grupo de Verbal o escrita. o duración GRUPO trabajadores trabajadores determinada. integrantes, considerados respondiendo de las en su totalidad. obligaciones inherentes. Prestación de Deberá figurar la actividad en dónde se va a el domicilio del realizar la actividad, trabajador o obligatorio su en un lugar Por tiempo registro en la elegido por TRABAJO A indefinido o de oficina de empleo Por escrito. éste, de modo DISTANCIA duración antes de 10 días, alternativo a determinada. salario igual a un su desarrollo trabajador de presencial en categoría el centro de equivalente. trabajo de la empresa. Como empresarios debemos tener en cuenta que cada tipo de contrato ofrece unos beneficios en la cotización a la Seguridad Social por incentivos a la contratación, por la actividad autónoma o por otras peculiaridades a la hora de cotizar que resultan beneficiosas y que se deben tener en cuenta. Toda esta información, tanto tipos de contrato disponibles como los distintos beneficios, subvenciones y ayudas para la cotización pueden ser consultados en la página web de la Seguridad Social. No obstante, para aquellos que quieran acceder directamente a esta información pueden hacerlo a través del siguiente enlace: Tipos de contratos http://www.empleo.gob.es/es/informacion/contratos/index.htm Beneficios en la cotización y ayudas http://www.seg-social.es/prdi00/groups/public/documents/binario/146061.pdf TABLA SÍNTESIS DE AYUDAS Y SUBVENCIONES PROGRAMA DE FOMENTO DE EMPLEO (Bonificaciones empresariales a la contratación laboral) Girasoles, 12 - 45701 MADRIDEJOS (Toledo) - Tel./Fax 925 463 896 - Móvil 696 369 854 diamantesrojos.weebly.com diamantesrojos2012@gmail.com
  • 43.
    Diamantes rojos COLECTIVOS DESCRIPCIÓN CUANTÍA ANUAL (€) DURACIÓN BONIFICACIÓN A LA CONTRATACIÓN INDEFINIDA Víctimas de violencia de género o doméstica 1.500,00 € 4 años Víctimas de terrorismo 1.500,00 € 4 años Desempleados/as 1.300,00 € Mayores de 45 años inscritos en las oficinas de empleo contratados Mujeres en ocupaciones con menos 3 años bajo la modalidad de apoyo a los 1.500,00 € emprendedores representación Desempleados/as 1.000€ el 1er año; 1.100 el 2º; 1.200 el 3º año Jóvenes de 16 a 30 años inscritos en la oficina de empleo contratados Mujeres en ocupaciones con menos 3 años bajo la modalidad de apoyo a los 1.100€ el 1er año; 1.200 el 2º; 1.300 el 3º año emprendedores representación Trabajadores en situación de exclusión social 600,00 € 4 años (salvo por empresas de inserción) Otros colectivos en situaciones especiales Personas con discapacidad Mujeres con discapacidad < de 45 años con discapacidad Toda la vigencia En general 4.500,00 € 5.350,00 € 5.700,00 € del Discapacidad severa 5.100,00 € 5.950,00 € 6.300,00 € contrato varones 500,00 € Transformaciones en indefinidos de contratos en prácticas, de relevo y sustitución por 3 años anticipación de la edad de jubilación mujeres 700,00 € BONIFICACIÓN EN SUPUESTOS EXCEPCIONALES DE CONTRATACIÓN TEMPORAL Personas con discapacidad contratadas mediante el contrato varones < 45 varones > mujeres< 45 mujeres > 45 DURACIÓN temporal de fomento de empleo años 45 años años años En general 3.500,00 € 4.100,00 € 4.100,00 € 4.700,00 € Toda la En caso de discapacidad severa 4.100,00 € 4.700,00 € 4.700,00 € 5.300,00 € vigencia Víctimas de violencia de género o doméstica y víctimas de terrorismo 600,00 € del contrato Personas en situación de exclusión social (salvo por empresas inserción) 500,00 € BONIFICACIONES PARA LA CONTRATACIÓN DE PERSONAS CON DISCAPACIDAD POR LOS CENTROS ESPECIALES DE EMPLEO Y LA ONCE Toda la 100% de las cuotas empresariales a la SS , incluidas las de Contratos indefinidos o temporales y transformaciones en indefinidos vigencia accidentes de trabajo y enfermedad profesional y las cuotas de contratos temporales. del de recaudación conjunta contrato REDUCCIÓN DE LAS CUOTAS DE SS EN LOS CONTRATOS DE MAYORES DE 59 AÑOS COLECTIVOS DESCRIPCIÓN CUANTÍA ANUAL (€) DURACIÓN La Darán derecho a la reducción del 40% de la duración aportación empresarial a la SS, por de la contingencias comunes, salvo por Los contratos de trabajo de carácter indefinido de los trabajadores de 59 años o más, reducción incapacidad temporal derivada de las con una antigüedad en la empresa de 4 años de la mismas. Si al cumplir 59 años no tiene la aportación antigüedad no pueden beneficiarse de este será de 1 punto hasta que no cubra la misma. año. CONTRATOS DE TRABAJO POR TIEMPO INDEFINIDO DE APOYO A LOS EMPRENDEDORES INCENTIVOS FISCALES PARA LAS EMPRESAS BONIFICACIONES EN LA CUOTA EMPRESARIAL A LA SS Primer contrato realizado con un menor de 30 años la empresa tiene La contratación de desempleados inscritos en las oficinas de empleo Girasoles, 12 - 45701 MADRIDEJOS (Toledo) - Tel./Fax 925 463 896 - Móvil 696 369 854 diamantesrojos.weebly.com diamantesrojos2012@gmail.com
  • 44.
    Diamantes rojos derecho a una deducción de 3.000,00€ en la cuota darán derecho a las siguientes bonificaciones: íntegra del periodo impositivo (correspondiente con el fin de período de prueba) En caso de contratar desempleados que estén cobrando alguna > Jóvenes entre 16 y 30 años, ambos inclusive, la empresa tendrá prestación por desempleo, la empresa tendrá derecho a una deducción derecho una bonificación en la cuota empresarial a la SS durante 3 años, de la cuota íntegra del 50% de la menor de los siguientes importes: cuya cuantía será: 1er año 83,33€/mes 1.000,00€ al año * El importe por prestación por desempleo que el trabajador tuviera 2º año 91,67€/mes 1.100,00€ al año pendiente de percibir en el momento de la contratación. 3er año 100,00€/mes 1.200,00€ al año * El importe correspondiente a doce mensualidades de la prestación Cuando estos contratos se conciertan con mujeres en ocupaciones por desempleo que tuviese reconocida. menos representadas INCREMENTO 8,33€/mes 100,00€ más al año > 45 años, que hayan estado inscritos en las oficinas de empleo REQUISITOS: hasta alcanzar un máximo de 50 trabajadores y que en el BONIFICACIÓN DURACIÓN período de 12 meses la plantilla aumente al menos en 1 trabajador. El trabajador contratado debe haber cobrado al menos 3 meses de 108,33€/mes 1.300,00€/año 3 años prestación. Cuando estos contratos se conciertan con mujeres en ocupaciones menos representadas BONIFICACIÓN 125€/mes 1.500,00 €/año CONTRATOS PARA TRABAJADORES DESEMPLEADOS EN SITUACIÓN DE EXCLUSIÓN SOCIAL EN EMPRESAS DE INSERCIÓN Las empresas de inserción pueden recibir además de los incentivos generales subvenciones para el mantenimiento del puesto de trabajo y ayudas a la inversión fija. Pueden aplicar BONIFICACIONES A LA SS, que serán de 70,83€/mes (850€/año) durante toda la vigencia del contrato, o durante tres años en caso de contratación indefinida. CONTRATOS POR INTERINIDAD POR EXCEDENCIA COLECTIVOS REQUISITO DEL CONTRATADO CUANTÍA ANUAL (€) DURACIÓN Tendrán derecho a la reducción 1er año; 95% cuando se contraten a 2º año; 60% Cuidado de un hijo o familiar desempleados inscritos que 3 años lleven cobrando prestación más de un año 3er año; 50% Derecho a una bonificación del 100% en las cuotas Maternidad, adopción, empresariales de la SS, incluidas las de accidentes de trabajo acogimiento, riesgo durante el Tendrán derecho a la reducción y las aportaciones empresariales en las cuotas de embarazo y la lactancia y víctimas cuando se contraten a recaudación conjunta. por violencia de género desempleados inscritos BONIFICACIONES EN LA COTIZACIÓN RESPECTO DEL PERSONAL INVESTIGADOR Se establece la posibilidad de que las empresas dedicadas a actividades de investigación y desarrollo e innovación tecnológica opten a una bonificación del 40% en las aportaciones empresariales a la SS por contingencias comunes o por la deducción de dichas actividades existentes en la actualidad en el Impuesto de Sociedades. Estas bonificaciones en ningún caso podrán exceder del 60% del coste salaria correspondiente al contrato que se bonifica. A continuación mostramos las características personales de los futuros empleados y los contratos que Diamantes Rojos ha elegido para cubrir cada uno de los puestos de trabajo y las razones que nos han llevado a ello: HIJOS A SU TIEMPO GRUPO NOMBRE CARGO EDAD DESEMPLEAD@ CARGO PARO S/CONVENIO Mª Carmen Tendero Administradora 41 3 si 2años Autónoma Girasoles, 12 - 45701 MADRIDEJOS (Toledo) - Tel./Fax 925 463 896 - Móvil 696 369 854 diamantesrojos.weebly.com diamantesrojos2012@gmail.com
  • 45.
    Diamantes rojos años Mª José 31 Dpto. contable 1 si 3 años 5 Torres años 29 Marina Moreno Dpto. compras y ventas 1 si 2 años 5 años 52 Félix Moreno Encargado de almacén 2 si 3 años 3 años 29 Miguel Torres Transportista 0 si 1 año 3 años 36 Jesús Tendero Encargado de fábrica 2 si 1 año 3 años 29 Luis Martín Químico 0 si 1 año 7 años 57 Candelo Díaz Operario 1 2 si 2 años 3 años 31 Carolina González Operario 2 2 si 5 años 3 años 17 Silvia Peinado Operario 3 0 no 0 años 2 años PUESTO DE TRABAJO TIPO DE CONTRATO RAZONES Debido a que la encargada del departamento de recursos humanos es la De situación especial: alta Recursos Humanos administradora de DR, Mª Carmen Díaz, el contrato es de alta dirección o dirección o gerencia. gerencia porque es una situación asimilada. Indefinido ordinario ya que además de ser trabajadores de la empresa, es Contabilidad y Facturación Indefinido. socio. No podemos acogernos a ningún tipo de bonificación. Indefinido ordinario ya que además de ser trabajadores de la empresa, es Atención al público y Comercial Indefinido. socio. No podemos acogernos a ningún tipo de bonificación. Nos hemos decantado por fijo discontinuo ya que, Luis Martín estaría contratado de forma fija pero sólo acudiría al centro de trabajo en Químico de Laboratorio Fijo discontinuo. temporada (o cuando se le necesitara). Además la empresa obtiene una bonificación de 1000 € el primer año (el trabajador tiene 30 años, límite de bonificación). La persona elegida para el cargo, Félix Moreno está inscrito en la oficina de Acogidos al fomento de Encargado almacén empleo, por lo que está en situación de desempleo, y es mayor de 45 años. empleo. Obtendremos una bonificación de 1300 € durante 3 años. Para el trasportista hemos elegido a tiempo parcial porque necesitaremos Transportista Tiempo parcial. sus servicios en momentos determinados (nº de horas concretas en los días concretados de reparto). No nos acogemos a bonificación. Indefinido de apoyo a los Debido a que no es menor de 30, ni mayor de 45 años, no podemos Encargado de Fábrica emprendedores. acogernos a ninguna bonificación. Fijo discontinuo ya que, Candelo Díaz estaría contratado de forma fija pero Operario/a 1 Fijo discontinuo. sólo acudiría al centro de trabajo en temporada (o cuando se le necesitara). Además obtendríamos una bonificación de 1300 € durante 3 años. Acogidos al fomento de Obtenemos bonificación de 1500 € durante 4 años, ya que, Carolina Operario/a 2 empleo. González es víctima de violencia de género. Girasoles, 12 - 45701 MADRIDEJOS (Toledo) - Tel./Fax 925 463 896 - Móvil 696 369 854 diamantesrojos.weebly.com diamantesrojos2012@gmail.com
  • 46.
    Diamantes rojos Operario/a 3 Hemos elegido formación y aprendizaje para el contrato de Silvia Peinado, porque la trabajadora tiene 17 años y carece de cualificación profesional. Formación y aprendizaje. Además está interesada en aprender en funcionamiento del tratamiento de las sales bitartrato. Después de elegir tipo de contrato para cada trabajador, hemos realizado toda la documentación necesaria para comenzar la actividad de los trabajadores en nuestra empresa. En primer lugar para realizar toda esta documentación debemos estudiar detenidamente el convenio colectivo de nuestra actividad: industria química. Incluimos la tabla del salario base, pluses, pagas extra, vacaciones y período de prueba de los trabajadores, según su grupo profesional, según convenio. Tabla salarial convenio General de Industrias Químicas Diario Grup Bruto anual Bruto mensual Salario Base Complemento Plus Dietas 2 Pagas Vacaciones Periodo o personal convenio Extras de prueba I 14.255,57 1.181,17 24,81 5,56 3,57 19,17 1.181,17 1.181,17 6 meses II 15.253,45 1.089,53 26,59 6,00 3,72 19,17 1.089,53 1.089,53 2 meses III 16.536,47 1.181,17 20,80 10,57 8,00 19,17 1.181,17 1.181,17 3 meses IV 18.389,81 1.313,55 32,03 8,00 3,75 19,17 1.313,55 1.313,55 3 meses V 20.955,07 1.496,79 36,49 9,00 4,40 19,17 1.496,79 1.496,79 4 meses VI 24.419,61 1.751,40 42,73 10,00 5,56 19,17 1.751,40 1.751,40 4 meses VII 29.794,13 2.128,15 51,93 10,00 9,00 19,17 2.128,15 2.128,15 6 meses VIII 37.777,25 2.698,37 65,84 14,00 10,10 19,17 2.698,37 2.698,37 6 meses RELACIÓN DE DOCUMENTOS DEL PLAN DE RRHH. Contratos de trabajo: modelo oficial de contrato elegida para cada trabajador. http://issuu.com/drojos/docs/coregido_alta_direcci_n_mcarmen http://issuu.com/drojos/docs/mjos_.com http://issuu.com/drojos/docs/marina http://issuu.com/drojos/docs/felix_moreno.com__5_ http://issuu.com/drojos/docs/miguel_torres.com__2_ http://issuu.com/drojos/docs/jesus_tendero.com__4_ http://issuu.com/drojos/docs/luis_martin.com__9_ http://issuu.com/drojos/docs/candelo_d_az.com__10_ http://issuu.com/drojos/docs/carolina.com__8_ http://issuu.com/drojos/docs/silvia_peinado.com__3_ Modelo 145: reflejo de la situación personal de cada trabajador. Girasoles, 12 - 45701 MADRIDEJOS (Toledo) - Tel./Fax 925 463 896 - Móvil 696 369 854 diamantesrojos.weebly.com diamantesrojos2012@gmail.com
  • 47.
    Diamantes rojos http://issuu.com/drojos/docs/mod145_adninistradora_m_carmen http://issuu.com/drojos/docs/md_145_contabilidad_facturaci_n_m__jos_ http://issuu.com/drojos/docs/mod145_comercial_marina http://issuu.com/drojos/docs/mod145_encargado_de_almacen_feliz http://issuu.com/drojos/docs/145_transportista_miguel_torres http://issuu.com/drojos/docs/mod145_encargado_de_f_brica_jes_s_ten http://issuu.com/drojos/docs/mod145_quimico_luis_mart_n http://issuu.com/drojos/docs/mod145_operario_1__candelo http://issuu.com/drojos/docs/mod145_operaria_2__carolina http://issuu.com/drojos/docs/mod145_operario_3__silvia T.A. 2: documentos para dar de alta a los trabajadores en Diamantes Rojos. http://issuu.com/drojos/docs/mcarmen.com http://issuu.com/drojos/docs/t2_maria_jos http://issuu.com/drojos/docs/tadptoventas http://issuu.com/drojos/docs/t2_f_lix http://issuu.com/drojos/docs/t2miguel http://issuu.com/drojos/docs/t2_jes_s http://issuu.com/drojos/docs/t2_qu_mico http://issuu.com/drojos/docs/taoperario1 http://issuu.com/drojos/docs/t2_carolina http://issuu.com/drojos/docs/t2_silvia Cálculo retenciones: cálculo porcentaje de retención de cada trabajador según su situación personal, para retención en nómina. http://issuu.com/drojos/docs/m_carmen_administradora http://issuu.com/drojos/docs/retenciones_m__jose http://issuu.com/drojos/docs/retenci_n_de_marina http://issuu.com/drojos/docs/retenci_n_encargado_de_almacen_feliz http://issuu.com/drojos/docs/retenciones_de_transportista_miguel http://issuu.com/drojos/docs/retenciones_de_encargado_de_f_brica_jes_s http://issuu.com/drojos/docs/retenciones_quimico http://issuu.com/drojos/docs/operario_2__carolina http://issuu.com/drojos/docs/retenciones_operario_3_ Nóminas Enero. http://issuu.com/drojos/docs/recibo_administrador http://issuu.com/drojos/docs/extra_mjos_contable http://issuu.com/drojos/docs/n__mina_marina http://issuu.com/drojos/docs/n__mina_f__lix http://issuu.com/drojos/docs/n__mina_miguel__1_ http://issuu.com/drojos/docs/n__mina_jes__s http://issuu.com/drojos/docs/n__mina_luis_eduardo__1_ Girasoles, 12 - 45701 MADRIDEJOS (Toledo) - Tel./Fax 925 463 896 - Móvil 696 369 854 diamantesrojos.weebly.com diamantesrojos2012@gmail.com
  • 48.
    Diamantes rojos http://issuu.com/drojos/docs/n__mina_candelol http://issuu.com/drojos/docs/n__mina_carolina http://issuu.com/drojos/docs/n__mina_silvia Nóminas Junio: nómina paga extra. http://issuu.com/drojos/docs/recibo_administrador_extra http://issuu.com/drojos/docs/n__mina_mjos__ http://issuu.com/drojos/docs/n__mina_marinaextra http://issuu.com/drojos/docs/n__mina_f__lixextra http://issuu.com/drojos/docs/n__mina_miguel http://issuu.com/drojos/docs/n__mina_jes__sextra http://issuu.com/drojos/docs/n__mina_luis_eduardo http://issuu.com/drojos/docs/n__mina_candelo http://issuu.com/drojos/docs/n__mina_carolinaextra http://issuu.com/drojos/docs/n__mina_silviaextra T.C.: se reflejarán las cuotas a pagar a la Seguridad Social. http://issuu.com/drojos/docs/convertir_pdf_pasar_a_pablo_tc1_y_tc2_supuesto_com Modelo 111: modelo que refleja la suma de las retenciones trimestralmente: incluidos los cuatro documentos del año. http://issuu.com/drojos/docs/md_111_agrupados Modelo 190: resumen anual de las retenciones de los trabajadores reflejadas en el modelo 111. http://issuu.com/drojos/docs/md_190 Certificado retenciones anuales: certificado anual que se entregará a los trabajadores para confeccionar su declaración de la renta. http://issuu.com/drojos/docs/certificado_retenciones_mcarmen http://issuu.com/drojos/docs/certificado_retenciones_mjosel http://issuu.com/drojos/docs/certificado_retenciones_marina http://issuu.com/drojos/docs/certificado_retenciones_f_lix http://issuu.com/drojos/docs/certificado_retenciones_miguel http://issuu.com/drojos/docs/certificado_retenciones_jes_s http://issuu.com/drojos/docs/certificado_retenciones_luise http://issuu.com/drojos/docs/certificado_retenciones_candelo http://issuu.com/drojos/docs/certificado_retenciones_carolina http://issuu.com/drojos/docs/certificado_retenciones_silvia Girasoles, 12 - 45701 MADRIDEJOS (Toledo) - Tel./Fax 925 463 896 - Móvil 696 369 854 diamantesrojos.weebly.com diamantesrojos2012@gmail.com
  • 49.
    Diamantes rojos Para poder conocer el coste de nuestros trabajadores anualmente hemos tabulado los importes del total devengado, seguridad social e irpf, de las nóminas de cada trabajador. Así obtendremos el importe total destinado a Recursos Humanos. Administradora M Carmen Contabilidad y Facturación Mª José Atención al público Comercial Marina Percepción Gastos IRPF Percepción Gastos CUOTA IRPF Percepción Gastos CUOTA IRPF Integra deducibles Integra deducibles DE S.S. Integra deducibles DE S.S. DE LA DE LA EMPRESA EMPRESA Enero 1496,79 110,88 560,55 209,54 1496,79 110,88 560,55 194,57 Febrero 1496,79 110,88 560,55 209,54 1496,79 110,88 560,55 194,57 Marzo 1496,79 110,88 560,55 209,54 1496,79 110,88 560,55 194,57 Total 1º 4490,37 332,64 628,62 4490,37 332,64 583,71 trimestre Abril 1496,79 110,88 560,55 209,54 1496,79 110,88 560,55 194,57 Mayo 1496,79 110,88 560,55 209,54 1496,79 110,88 560,55 194,57 Junio 1496,79 110,88 560,55 209,54 1496,79 110,88 560,55 194,57 Paga 1496,79 209,54 1496,79 194,57 verano Total 2º 5987,16 332,64 838,16 5987,16 332,64 778,28 trimestre Julio 1496,79 110,88 560,55 209,54 1496,79 110,88 560,55 194,57 Agosto 1496,79 110,88 560,55 209,54 1496,79 110,88 560,55 194,57 Septiembre 1496,79 110,88 560,55 209,54 1496,79 110,88 560,55 194,57 Total 3º 4490,37 332,64 628,62 4490,37 332,64 583,71 trimestre Octubre 1496,79 110,88 560,55 209,54 1496,79 110,88 560,55 194,57 Noviembre 1496,79 110,88 560,55 209,54 1496,79 110,88 560,55 194,57 Diciembre 1496,79 110,88 560,55 209,54 1496,79 110,88 560,55 194,57 Paga de 1496,79 209,54 1496,79 194,57 navidad Total 4º 5987,16 332,64 838,16 5987,16 332,64 778,28 trimestre Total año 20955,06 1330,56 2933,56 20955,06 1330,56 2723,98 Girasoles, 12 - 45701 MADRIDEJOS (Toledo) - Tel./Fax 925 463 896 - Móvil 696 369 854 diamantesrojos.weebly.com diamantesrojos2012@gmail.com
  • 50.
    Diamantes rojos Encargado Féliz Transportista Miguel Químico Luis Percepción Gastos CUOTA DE IRPF Percepción Gastos CUOTA DE IRPF Percepción Gastos CUOTA DE IRPF Integra deducibles S.S. DE LA Integra deducibles S.S. DE LA Integra deducibles S.S. DE LA EMPRESA EMPRESA EMPRESA Enero 1181,17 87,50 469,91 1181,17 88,16 402,78 94,49 1064,00 79,45 423,29 404,36 Febrero 1181,17 87,50 469,91 1181,17 88,16 402,78 94,49 1064,00 79,45 423,29 404,36 Marzo 1181,17 87,50 469,91 1181,17 88,16 402,78 94,49 1064,00 79,45 423,29 404,36 Total 1º trimestre 3543,51 262,5 0 3543,51 264,48 283,47 3192 238,35 1213,08 Abril 1181,17 87,50 469,91 1181,17 88,16 402,78 94,49 1064,00 79,45 423,29 404,36 Mayo 1181,17 87,50 469,91 1181,17 88,16 402,78 94,49 1064,00 79,45 423,29 404,36 Junio 1181,17 87,50 469,91 1181,17 88,16 402,78 94,49 1064,00 79,45 423,29 404,36 Paga verano 1181,17 1181,17 94,49 1064,00 404,36 Total 2º trimestre 4724,68 262,5 0 4724,68 264,48 377,96 4256 238,35 1617,44 Julio 1181,17 87,50 469,91 1181,17 88,16 402,78 94,49 1064,00 79,45 423,29 404,36 Agosto 1181,17 87,50 469,91 1181,17 88,16 402,78 94,49 1064,00 79,45 423,29 404,36 Septiembre 1181,17 87,50 469,91 1181,17 88,16 402,78 94,49 1064,00 79,45 423,29 404,36 Total 3º trimestre 3543,51 262,5 0 3543,51 264,48 283,47 3192 238,35 1213,08 Octubre 1181,17 87,50 469,91 1181,17 88,16 402,78 94,49 1064,00 79,45 423,29 404,36 Noviembre 1181,17 87,50 469,91 1181,17 88,16 402,78 94,49 1064,00 79,45 423,29 404,36 Diciembre 1181,17 87,50 469,91 1181,17 88,16 402,78 94,49 1064,00 79,45 423,29 404,36 Paga de navidad 1181,17 1181,17 94,49 1064,00 404,36 Total 4º trimestre 4724,68 262,5 0 4724,68 264,48 377,96 4256 238,35 1617,44 Total año 16536,38 1050 0 16536,38 1057,92 1322,86 14896 953,4 5661,04 Total año 16536,3 1050 0 16536,3 1050 1322,8 16536,3 1050 330,6 15250,2 968,66 1677,4 8 8 6 8 8 8 Girasoles, 12 - 45701 MADRIDEJOS (Toledo) - Tel./Fax 925 463 896 - Móvil 696 369 854 diamantesrojos.weebly.com diamantesrojos2012@gmail.com
  • 51.
    Diamantes rojos COSTES DE PRODUCCIÓN La valoración del consumo (sólo lo que consumimos) de factores productivos necesarios (lo que no es necesario no es coste, por ejemplo una multa, a priori los intereses, el impuesto de sociedades, el iva, etc) para la producción de un bien o prestación de un servicio. Para entender mejor la valoración del consumo que se imputará al cálculo del coste debemos distinguir:  Coste/gasto: el coste es lo necesario y el gasto todo lo que gastamos (independientemente de si se atribuye al proceso o no).  Gasto/inmovilizado: el gasto se va a consumir; el inmovilizado no se consume, se deprecia con el tiempo.  El pago es una variable que no interviene en el coste, ya que si pagamos o no a nuestros proveedores, o si nuestros clientes nos pagan o no, no interferirá en el coste del producto o servicio. CÁLCULO DE COSTES Antes de comenzar a realizar el cálculo de los costes debemos plantear un esquema gráfico del proceso productivo. Después de realizar el esquema gráfico dónde vemos reflejadas las distintas fases de producción, empezaremos con el cálculo de costes siguiendo unos pasos básicos: 1.- Clasificación de los costes en directos (directamente atribuibles al producto o servicio) y en indirectos (no se pueden atribuir directamente al producto o servicio). Girasoles, 12 - 45701 MADRIDEJOS (Toledo) - Tel./Fax 925 463 896 - Móvil 696 369 854 diamantesrojos.weebly.com diamantesrojos2012@gmail.com
  • 52.
    Diamantes rojos En el caso de Diamantes Rojos, todos los costes son directos, debido a que sólo producimos un producto: sales bitartrato. PASO 1.- CLASIFICACIÓN DE COSTES Mmpp tartárico directo cal directo carbón activo directo ácido sulfúrico directo Envases: sacos directo Material oficina directo Personal directo Serv. limpieza directo Exterior. transporte mmpp directo G. diversos luz directo agua directo teléfono directo botiquín directo publicidad directo gasoil directo Amortización directo El siguiente paso es realizar el mayor de las materias primas y los envases para saber cuál va a ser el consumo anual. A priori con las decisiones que habíamos tomado hasta ahora, el importe total de costes directos ascendía a 285.657,74 € y la producción anual total de kgs de sales bitartrato era de 36.000; por lo que, el coste unitario del kg. De sal era de 7,93 €. Girasoles, 12 - 45701 MADRIDEJOS (Toledo) - Tel./Fax 925 463 896 - Móvil 696 369 854 diamantesrojos.weebly.com diamantesrojos2012@gmail.com
  • 53.
    Diamantes rojos PASO 3,- COSTES DIRECTOS COSTES DIRECTOS IMPORTE Materias primas 102.425,00 € Envases 300,00 € Material de oficina 426,50 € Personal 98.678,95 € S.S. empresa 51.002,58 € Limpieza 3.000,00 € Transporte 500,00 € Gastos diversos 3.457,38 € Publicidad 6.000,00 € Amortización 19.867,33 € TOTALES 285.657,74 € PASO 4,- COSTE UNITARIO Total costes 285.657,74 € directos Kgs. Producidos 36.000,00 Coste unitario 7,93 € Debido a que este coste era excesivo y se situaba muy por encima del de la competencia, hemos adoptado las siguientes medidas para disminuirlo:  Compra de 4 silos más, para poder almacenar un total de 198.000 Kgs de mmpp.  Reducción de plantilla, prescindiendo del jefe de fábrica y del operario 3, al menos durante el primer año, ya que por ellos no obtenemos ninguna bonificación. Las funciones de estos trabajadores serán cubiertas por el encargado de almacén y los operarios 1 y 2. Además hemos decidido que el transportista trabaje sólo dos días a la semana. Al reducir plantilla se reduce el coste de personal en 48.323,00 € y la S.S. de la empresa en 15.270,90 €. A continuación reflejamos los cambios en la siguiente tabla: PASO 3,- COSTES DIRECTOS COSTES DIRECTOS IMPORTE Total materia prima almacenada anual 198000 Materias primas 151.925,00 € Estimación 1,5 Kg. mmpp = 1 kg sal 1,5 Envases 300,00 € Volumen kgs producción sal anual 132000 Girasoles, 12 - 45701 MADRIDEJOS (Toledo) - Tel./Fax 925 463 896 - Móvil 696 369 854 diamantesrojos.weebly.com diamantesrojos2012@gmail.com
  • 54.
    Diamantes rojos Material de 426,50 € oficina Personal 50.355,99 € S.S. empresa 35.731,68 € Limpieza 3.000,00 € Transporte 500,00 € Gastos diversos 3.457,38 € Publicidad 8.300,00 € Amortización 19.867,33 € TOTALES 273.863,88 € PASO 4,- COSTE UNITARIO Total costes directos 273.863,88 € Kgs. Producidos 132.000,00 Coste unitario Kg. Sal 2,07 € El precio de venta elegido para el kg. de sales bitartrato será de 3.50 €, por lo que el resultado del período será de 196.436,12 € y en términos relativos un 42,52%. 8,- MÁRGENES Y RESULTADOS. IMPORTE % Ventas netas 462.000,00 € 100,00% Coste PPVV 273.863,88 € 59,28% Resultado 188.136,12 € 40,72% período GRÁFICO PUNTO MUERTO. Girasoles, 12 - 45701 MADRIDEJOS (Toledo) - Tel./Fax 925 463 896 - Móvil 696 369 854 diamantesrojos.weebly.com diamantesrojos2012@gmail.com
  • 55.
    Diamantes rojos POLÍTICA DE PRECIOS Cuando comenzamos a trabajar la fase 3.- Toma de decisiones, el primer paso que dimos fue realizar un análisis Dafo, a través del cual decidimos que nuestra empresa adoptaría una estrategia defensiva; potenciaremos las fortalezas con el fin de minimizar amenazas. También resaltábamos que debido a las características de nuestro producto, un producto estándar, en cuanto al marketing nuestra estrategia será indiferenciada. Será ahora, cuando conforme a esta estrategia defensiva indiferenciada fijaremos la estrategia de precios. La estrategia de precios de Diamantes Rojos será una estrategia de penetración o introducción, ya que la idea es que nuestras sales entren en el mercado con un precio inferior al de la competencia, aún sabiendo el riesgo que esto conlleva; que se nos perciba como un producto de calidad inferior aún no siendo así. Por otro lado sabemos que dentro de la fase de vida del producto, las sales bitartrato, en el mercado de la enología, donde nos dirigiremos en un primer momento, se encuentra en la fase de madurez, lo que supone que el margen de maniobra se vea reducido; las ventas se mantienen y los precios que hay en el mercado nos condicionaran a la hora de fijar nuestro precio. Por el contrario, si hacemos referencia al mercado de la alimentación, donde las sales bitartrato aún no están siendo explotadas, nos encontraríamos en la fase de crecimiento, por lo que podríamos fijar unos precios más elevados debido a la escasa competencia en el sector. También cabe resaltar que dependiendo de los costes de oportunidad, existe la posibilidad de fijar un precio normal al que le aplicaremos un porcentaje, que dependerá del margen que obtengamos en los costes de oportunidad y de esta forma obtener un precio con descuento, el cual utilizaremos para fidelizar, atraer o promocionar nuestro producto en el mercado. Una vez realizados los cálculos de costes; que fijan el mínimo de referencia de nuestro precio de venta, el precio medio de la competencia y el máximo que nuestro cliente potencial está dispuesto a pagar hemos llegado a la siguiente conclusión: Precio máximo 6,00 € Precio medio 4,50 € Diamantes Rojos 3,50 € Girasoles, 12 - 45701 MADRIDEJOS (Toledo) - Tel./Fax 925 463 896 - Móvil 696 369 854 diamantesrojos.weebly.com diamantesrojos2012@gmail.com
  • 56.
    Diamantes rojos Precio mínimo 2,06 € El precio fijado por Diamantes Rojos para el Kg. de sal bitartrato es de 3.50 €; situándonos así por debajo del precio medio de la competencia (incluidos intermediarios). Si tenemos en cuenta los cálculos de costes de oportunidad, con el precio fijado, seguimos obteniendo beneficio, que se traduce en un 18,27%, que utilizaremos para fidelizar, atraer o promocionar el producto en el mercado. DISTRIBUCIÓN En la fase de distribución, vamos a contar con un transportista contratado por nuestra empresa. Ya que el coste que nos supone una agencia de transportes resulta más elevado y solo realizamos dos rutas a la semana. Esta contratación supone un menor coste para Diamantes Rojos. Además, en caso de que fuese necesario, estaría disponible todos los días de la semana y podríamos variar los días de ruta según prioridades de distribución. Aprovechando la ruta de vuelta también recogería la materia prima. Nuestro canal de distribución será directo, evitando de esta forma intermediarios y costes innecesarios, logrando un precio mucho más competente. Al mismo tiempo, con esto conseguiremos cuidar la imagen de nuestro producto, cuidando hasta el último detalle. Distribución directa COMUNICACIÓN Para determinar el último componente del marketing mix, la comunicación, hemos tomado las siguientes decisiones: • Sponsor del equipo de fútbol Villacañas C.F: 150,00 € • Sponsor del Club de natación Madridejos: 50,00 € • Fuerza de ventas a través de un comercial de Metafase: 2.400,00 € Girasoles, 12 - 45701 MADRIDEJOS (Toledo) - Tel./Fax 925 463 896 - Móvil 696 369 854 diamantesrojos.weebly.com diamantesrojos2012@gmail.com
  • 57.
    Diamantes rojos • Publicidad en RTCM: o En primer lugar durante el primer mes nos publicitaremos de esta manera: o Y los cinco meses siguientes hemos optado por esta oferta: o Girasoles, 12 - 45701 MADRIDEJOS (Toledo) - Tel./Fax 925 463 896 - Móvil 696 369 854 diamantesrojos.weebly.com diamantesrojos2012@gmail.com
  • 58.
    Diamantes rojos http://issuu.com/drojos/docs/costes_diamantes_rojos Girasoles, 12 - 45701 MADRIDEJOS (Toledo) - Tel./Fax 925 463 896 - Móvil 696 369 854 diamantesrojos.weebly.com diamantesrojos2012@gmail.com
  • 59.
    Diamantes rojos http://issuu.com/drojos/docs/costes_diamantes_rojos Girasoles, 12 - 45701 MADRIDEJOS (Toledo) - Tel./Fax 925 463 896 - Móvil 696 369 854 diamantesrojos.weebly.com diamantesrojos2012@gmail.com
  • 60.
    Diamantes rojos http://issuu.com/drojos/docs/costes_diamantes_rojos Girasoles, 12 - 45701 MADRIDEJOS (Toledo) - Tel./Fax 925 463 896 - Móvil 696 369 854 diamantesrojos.weebly.com diamantesrojos2012@gmail.com
  • 61.
    Diamantes rojos http://issuu.com/drojos/docs/costes_diamantes_rojos Girasoles, 12 - 45701 MADRIDEJOS (Toledo) - Tel./Fax 925 463 896 - Móvil 696 369 854 diamantesrojos.weebly.com diamantesrojos2012@gmail.com