Universidad Nacional Autónoma de México
Escuela Nacional Preparatoria Plantel 1 “Gabino Barreda”
Ciclo Escolar 2013-2014
Secuencia didáctica de practicas
Unidad I: Progresiones
T06.Problema de Aplicación de Progresiones
Práctica 4
EQUIPO 4
Grupo: 610 Equipo : 4
Nombres:
12. Higuera Martínez Hugo Sebastián
14. León Ugarte Omar Alejandro
21. Palma Tolentino Luis Ernesto
23. Pérez Castro Rosa Aurora
Fecha: __03/ 10/ 2013___
Evaluación: 10
Realización de las prácticas:
I.ACTIVIDAD DE APERTURA: CUESTIONARIO: (21)
II. ACTIVIDAD DE DESARROLLO: EJEMPLOS:(22)
III.ACTIVIDAD DE EJERCITACION: EJERCICIOS: (14)
IV.ACTIVIDAD DE CIERRE:MAPA CONCEPTUAL: (12)
V.BIBLIOGRAFIA Y WEBGRAFIA.
I.CUESTIONARIO
1. Escribe la definición de
progresión Aritmética.
una progresión aritmética es una sucesión de números tales que
la diferencia de dos términos sucesivos cualesquiera de la secuencia es
una constante, cantidad llamada diferencia de la progresión o
simplemente diferencia o incluso "distancia"
2. Escribe la definición de
progresión geométrica.
Una progresión geométrica está constituida por una secuencia de
elementos en la que cada uno de ellos se obtiene multiplicando el anterior
por una constante denominada razón o factor de la progresión
3. ¿Cómo se calcula el primer
término de una progresión
geométrica?
4. ¿Cómo se calcula el número de
términos?
5. ¿Cómo se calcula la razón de
una progresión geométrica?
6. ¿Qué es la razón geométrica? Es la diferencia de multiplicación, entre cada término
7. ¿Cómo se calcula la razón
geométrica?
8. ¿Qué es la media geométrica? es la raíz n-ésima del producto de todos los números, es recomendada
para datos de progresión geométrica, para promediar razones, interés
compuesto y números índices
9. ¿Cómo se calcula la media
geométrica?
10. ¿Qué es una progresión
geométrica infinita?
Aquella que no está delimitada
11. ¿Cómo se calcula una
progresión geométrica infinita?
Universidad Nacional Autónoma de México
Escuela Nacional Preparatoria Plantel 1 “Gabino Barreda”
Ciclo Escolar 2013-2014
Secuencia didáctica
Unidad I: Progresiones
T06.Problema de Aplicación de Progresiones
Práctica 4
II. E J E M P L O S ( de uno a tres)
1. Progresió
n
geométric
a
15 = 5 × 3
45 = 15 × 3
135 = 45 × 3
405 = 135 × 3
1215 = 405 × 3
3645 = 1215 × 3
2. Progresió
n
aritmética
3, 5, 7, 9, 11,... es una progresión aritmética de constante 2
3. Progresió
n
armónica
4. Partes de
la
Progresió
n
Armónica
Datos, y hay que revertirlos
5. Calculo de
la razón
geométric
a
Hallar la razón de una progresión geométrica de sesis términos donde el primer
término es dos y el último 64
r=2
6. Calculo de
la razón
geométric
a
Hallar la razón de una progresión geométrica de sesis términos donde el primer
término es dos y el último 64
r=2
7. Calculo de
la razón
Hallar la razón de una progresión geométrica de sesis términos donde el primer
término es dos y el último 64
r=2
8. Media
geométric
a
Supongase que las utilidades obtenidas por una compañía
constructora en cuatro proyectos fueron de 3, 2, 4 y 6%,
respectivamente. ¿ Cúal es la media geométrica de las ganancias?
= 3.4641011615
9. Calculo de
la media
geométric
a
Supongase que las utilidades obtenidas por una compañía
constructora en cuatro proyectos fueron de 3, 2, 4 y 6%,
respectivamente. ¿ Cúal es la media geométrica de las ganancias?
= 3.4641011615
10
.
Calculo de
la
progresió
n
armónica
Universidad Nacional Autónoma de México
Escuela Nacional Preparatoria Plantel 1 “Gabino Barreda”
Ciclo Escolar 2013-2014
Secuencia didáctica
Unidad I: Progresiones
T06.Problema de Aplicación de Progresiones
Práctica 4
III. E J E R C I O S. GUÍA COLEGIADA
1. Progresión
geométric
a.
Hallar la razón de una progresión geométrica de sesis términos donde el primer
término es dos y el último 64
r=2
2. Calculo del
n-enésimo
término.
Dada la progresión geométrica , 4… calcula el 7mo término
3. Calculo del
primer
término.
Hallara el primer término de una progresión geométrica cuyo noveno término
es 512 y su razón es 2
4. Progresión
Aritmética
Encuentra el 25° termino de la progresión 4, 7, 10
5. Calculo de
la razón
geométric
a.
Hallar la razón de una progresión geométrica de sesis términos donde el primer
término es dos y el último 64
r=2
6. Razón
Geométric
a.
Hallar la razón de una progresión geométrica de sesis términos donde el primer
término es dos y el último 64
r=2
7. Calculo de
la razón.
Hallar la razón de una progresión geométrica de sesis términos donde el primer
término es dos y el último 64
r=2
8. Media
geométric
a.
Supongase que las utilidades obtenidas por una compañía
constructora en cuatro proyectos fueron de 3, 2, 4 y 6%,
respectivamente. ¿ Cúal es la media geométrica de las ganancias?
= 3.4641011615
9. Progresión
Armónica
10 Progresión Encuentra la suma de las progresiones geométrica infinita
. geométric
a infinita.
11
.
Calculo de
la
progresión
geométric
a infinita.
Encuentra la suma de las progresiones geométrica infinita
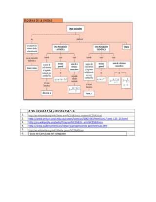
Esquema de la Unidad:
Universidad Nacional Autónoma de México
Escuela Nacional Preparatoria Plantel 1 “Gabino Barreda”
Ciclo Escolar 2013-2014
Secuencia didáctica
Unidad I: Progresiones
T06.Problema de Aplicación de Progresiones
Práctica 4
IV.MAPA CONCEPTUAL
Progresiones Aritmética, Geométrica y Armónica
Sucesión Serie Progresión aritmética
Conjunto ordenado números. Cada
uno de ellos es denominado término y
se divide en:
Es la generalización de la
noción de suma a los
términos de una sucesión
infinita. Informalmente,
es el resultado de sumar
los
términos: a1 + a2 + a3 + · ·
lo cual suele escribirse en
forma más compacta con
el símbolo
de sumatorio:
Es una sucesión
de números tales que
la diferencia de dos términos
sucesivos cualesquiera de la
secuencia es una constante,
cantidad llamada diferencia de
la progresión
Finita Infinita Los elementos de una
progresión son:
 el primer término que
conoces 1a
 el número de términos n,
 diferencia d,
 el termino final na
El número de
términos es
limitado, es decir,
la sucesión
termina y existe
un último
término de la
sucesión.
Si la sucesión
sigue para
siempre, es
una sucesión
infinita.
B I B L I O G R A F I A y W E B G R A F I A
1. http://es.wikipedia.org/wiki/Serie_arm%C3%B3nica_(matem%C3%A1tica)
2. http://www.virtual.unal.edu.co/cursos/ciencias/2001065/html/un1/cont_125_25.html
3. http://es.wikipedia.org/wiki/Progresi%C3%B3n_arm%C3%B3nica
4. http://www.vadenumeros.es/tercero/progresiones-geometricas.htm
5. http://es.wikipedia.org/wiki/Media_geom%C3%A9trica
6. Guía de Ejercicios del colegiado

4practica 4 secuencia didactica equipo 4 problemas de progresiones

  • 1.
    Universidad Nacional Autónomade México Escuela Nacional Preparatoria Plantel 1 “Gabino Barreda” Ciclo Escolar 2013-2014 Secuencia didáctica de practicas Unidad I: Progresiones T06.Problema de Aplicación de Progresiones Práctica 4 EQUIPO 4 Grupo: 610 Equipo : 4 Nombres: 12. Higuera Martínez Hugo Sebastián 14. León Ugarte Omar Alejandro 21. Palma Tolentino Luis Ernesto 23. Pérez Castro Rosa Aurora Fecha: __03/ 10/ 2013___ Evaluación: 10 Realización de las prácticas: I.ACTIVIDAD DE APERTURA: CUESTIONARIO: (21) II. ACTIVIDAD DE DESARROLLO: EJEMPLOS:(22) III.ACTIVIDAD DE EJERCITACION: EJERCICIOS: (14) IV.ACTIVIDAD DE CIERRE:MAPA CONCEPTUAL: (12) V.BIBLIOGRAFIA Y WEBGRAFIA. I.CUESTIONARIO 1. Escribe la definición de progresión Aritmética. una progresión aritmética es una sucesión de números tales que la diferencia de dos términos sucesivos cualesquiera de la secuencia es una constante, cantidad llamada diferencia de la progresión o simplemente diferencia o incluso "distancia" 2. Escribe la definición de progresión geométrica. Una progresión geométrica está constituida por una secuencia de elementos en la que cada uno de ellos se obtiene multiplicando el anterior por una constante denominada razón o factor de la progresión 3. ¿Cómo se calcula el primer término de una progresión geométrica? 4. ¿Cómo se calcula el número de términos? 5. ¿Cómo se calcula la razón de una progresión geométrica? 6. ¿Qué es la razón geométrica? Es la diferencia de multiplicación, entre cada término 7. ¿Cómo se calcula la razón geométrica? 8. ¿Qué es la media geométrica? es la raíz n-ésima del producto de todos los números, es recomendada para datos de progresión geométrica, para promediar razones, interés compuesto y números índices
  • 2.
    9. ¿Cómo secalcula la media geométrica? 10. ¿Qué es una progresión geométrica infinita? Aquella que no está delimitada 11. ¿Cómo se calcula una progresión geométrica infinita?
  • 3.
    Universidad Nacional Autónomade México Escuela Nacional Preparatoria Plantel 1 “Gabino Barreda” Ciclo Escolar 2013-2014 Secuencia didáctica Unidad I: Progresiones T06.Problema de Aplicación de Progresiones Práctica 4 II. E J E M P L O S ( de uno a tres) 1. Progresió n geométric a 15 = 5 × 3 45 = 15 × 3 135 = 45 × 3 405 = 135 × 3 1215 = 405 × 3 3645 = 1215 × 3 2. Progresió n aritmética 3, 5, 7, 9, 11,... es una progresión aritmética de constante 2 3. Progresió n armónica 4. Partes de la Progresió n Armónica Datos, y hay que revertirlos 5. Calculo de la razón geométric a Hallar la razón de una progresión geométrica de sesis términos donde el primer término es dos y el último 64 r=2 6. Calculo de la razón geométric a Hallar la razón de una progresión geométrica de sesis términos donde el primer término es dos y el último 64 r=2 7. Calculo de la razón Hallar la razón de una progresión geométrica de sesis términos donde el primer término es dos y el último 64 r=2 8. Media geométric a Supongase que las utilidades obtenidas por una compañía constructora en cuatro proyectos fueron de 3, 2, 4 y 6%, respectivamente. ¿ Cúal es la media geométrica de las ganancias? = 3.4641011615 9. Calculo de la media geométric a Supongase que las utilidades obtenidas por una compañía constructora en cuatro proyectos fueron de 3, 2, 4 y 6%, respectivamente. ¿ Cúal es la media geométrica de las ganancias? = 3.4641011615
  • 4.
  • 5.
    Universidad Nacional Autónomade México Escuela Nacional Preparatoria Plantel 1 “Gabino Barreda” Ciclo Escolar 2013-2014 Secuencia didáctica Unidad I: Progresiones T06.Problema de Aplicación de Progresiones Práctica 4 III. E J E R C I O S. GUÍA COLEGIADA 1. Progresión geométric a. Hallar la razón de una progresión geométrica de sesis términos donde el primer término es dos y el último 64 r=2 2. Calculo del n-enésimo término. Dada la progresión geométrica , 4… calcula el 7mo término 3. Calculo del primer término. Hallara el primer término de una progresión geométrica cuyo noveno término es 512 y su razón es 2 4. Progresión Aritmética Encuentra el 25° termino de la progresión 4, 7, 10 5. Calculo de la razón geométric a. Hallar la razón de una progresión geométrica de sesis términos donde el primer término es dos y el último 64 r=2 6. Razón Geométric a. Hallar la razón de una progresión geométrica de sesis términos donde el primer término es dos y el último 64 r=2 7. Calculo de la razón. Hallar la razón de una progresión geométrica de sesis términos donde el primer término es dos y el último 64 r=2 8. Media geométric a. Supongase que las utilidades obtenidas por una compañía constructora en cuatro proyectos fueron de 3, 2, 4 y 6%, respectivamente. ¿ Cúal es la media geométrica de las ganancias? = 3.4641011615 9. Progresión Armónica 10 Progresión Encuentra la suma de las progresiones geométrica infinita
  • 6.
    . geométric a infinita. 11 . Calculode la progresión geométric a infinita. Encuentra la suma de las progresiones geométrica infinita
  • 7.
    Esquema de laUnidad: Universidad Nacional Autónoma de México Escuela Nacional Preparatoria Plantel 1 “Gabino Barreda” Ciclo Escolar 2013-2014 Secuencia didáctica Unidad I: Progresiones T06.Problema de Aplicación de Progresiones Práctica 4 IV.MAPA CONCEPTUAL Progresiones Aritmética, Geométrica y Armónica Sucesión Serie Progresión aritmética Conjunto ordenado números. Cada uno de ellos es denominado término y se divide en: Es la generalización de la noción de suma a los términos de una sucesión infinita. Informalmente, es el resultado de sumar los términos: a1 + a2 + a3 + · · lo cual suele escribirse en forma más compacta con el símbolo de sumatorio: Es una sucesión de números tales que la diferencia de dos términos sucesivos cualesquiera de la secuencia es una constante, cantidad llamada diferencia de la progresión Finita Infinita Los elementos de una progresión son:  el primer término que conoces 1a  el número de términos n,  diferencia d,  el termino final na El número de términos es limitado, es decir, la sucesión termina y existe un último término de la sucesión. Si la sucesión sigue para siempre, es una sucesión infinita.
  • 8.
    B I BL I O G R A F I A y W E B G R A F I A 1. http://es.wikipedia.org/wiki/Serie_arm%C3%B3nica_(matem%C3%A1tica) 2. http://www.virtual.unal.edu.co/cursos/ciencias/2001065/html/un1/cont_125_25.html 3. http://es.wikipedia.org/wiki/Progresi%C3%B3n_arm%C3%B3nica 4. http://www.vadenumeros.es/tercero/progresiones-geometricas.htm 5. http://es.wikipedia.org/wiki/Media_geom%C3%A9trica 6. Guía de Ejercicios del colegiado