UNIVERSIDAD ETAC
MAESTRIA EN GESTIÓN EDUCATIVA
ALUMNA:
MARÍA GUADALUPE CEBALLOS ALVA
PROYECTO:
PROYECTO INTEGRADOR
MATERIA:
ADMINISTRACIÓN Y DIRECCIÓN DEL FACTOR HUMANO EN INSTITUCIONES EDUCATIVAS
ASESOR:
MTRA. XÓCHITL ADRIANA LEAL GONZÁLEZ.
Grupo: E8D6483277
Fecha:
24 DE MAYO DE 2020
INTRODUCCIÓN
La educación, sin duda alguna es la puerta al éxito, pero no se logra si la institución educativa no tiene buenos cimientos
que la respalden, el día a día, hace que los que trabajamos en una institución olvidemos en ocasiones nuestra misión y visión,
pero nunca es tarde para recuperar el rumbo.
A continuación, se presenta la primera parte del proyecto integrador, la escuela que he decidido analizar el caso de la
Universidad Pach que cuenta con 500 profesores y 100 administrativos, cabe rescatar que se está suscitando un problema los
pagos no se están llevando en el tiempo correcto y además has fallas en el cálculo del sueldo.
En esta parte del proyecto se analizará los elementos que conforman la fase de planeación administrativa para aplicarlos
en el proceso de administración de instituciones educativas, a partir de la visión y lineamientos establecidos por cada una d e
ellas.
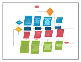
Después se presenta un diagrama de flujo para tener mayor claridad de cómo ocurren los pasos del proceso y se hace
evidente dónde están los problemas.
Posteriormente se presenta una breve descripción de todo el proceso tal y como ocurre, según la información
proporcionada en la descripción del caso.
Por último, se agrega una lista por cada uno de los errores o fallos detectados en el proceso de pago de nómina de profesores
de asignatura.
? ? ?
DESCRIPCIÓN DEL PROCESO ADMINISTRATIVO
La planeación (UNAM, 1980) es la parte del proceso donde se crean los objetivos o las metas a lograr, se establecen las
estrategias adecuadas para conseguirlos estableciendo un proyecto donde se especifiquen las actividades que se llevarán a
cabo, los elementos que se requieren y el perfil idóneo de las personas para efectuar cada labor trabajo que debe realizar la
máxima autoridad administrativa, que en una institución educativa es el director..
Organización: fase que le da vida a lo planeado, armando de mejor manera cada estrategia, destinando los elementos que se
requieren, seleccionando el personal acorde a las competencias solicitadas para desempeñar sus funciones adjudicadas. Es
primordial para poder orientar los esfuerzos de labor hacia propósitos determinados.
Dirección: etapa de realización donde se necesita un líder que anime, informe y vigile las actividades planeadas y coordinadas;
este debe tener la capacidad de elegir y decidir, así como un entendimiento interpersonal, que le permita ser director del equipo
capaz de comunicar los objetivos necesarios.
Control: organización donde se pretende valorar los resultados logrados con la intención de mejorar lo que sea importante para
garantizar que el proceso vuelva a iniciar con una planeación mejorada y adecuada. Da la oportunidad de perfeccionar los puntos
frágiles y reafirmar los sólidos para integrarlo en la organización.
ERRORES DETECTADOS
 Falta de conocimiento a tiempo de la problemática.
 Falta de liderazgo, comunicación y supervisión
 Falta de un plan estratégico.
 Errores en la nómina de maestros de asignatura:
 Falta de pago a tiempo de sueldos de maestro de asignatura
 Errores en el cálculo del sueldo correspondiente a las horas de clase que impartían
 Suspensión de pago por transferencia interbancaria
 Contratación de personal no idóneo.
 Falta de capacitación y actualización del personal.
 Estrés laborar por carga de trabajo.
CONCLUSIÓN
La gestión escolar es un proceso en que los especialistas en educación deben centrarse. Los directivos son esas personas
especializadas en conocer los procesos que una buena administración educativa debe seguir para con la mejora e innovación
escolar. A pesar de ello en la realidad los directivos son sujetos que carecen de dicha formación.
Existen casos en que los directivos no son personas idóneas, se guían por la experiencia, pero no proyectan una visión
orientada a la mejora, se centrar en la fiscalización de la labor docente de quienes están frente a grupo, limitándose a cumplir
con la documentación que se les exige por los supervisores.
La planeación es uno de los puntos más importantes en el proceso administrativo puesto que sin ella la aplicación de dicho
proceso no se llevaría a cabo, pues es el cimiento de una nueva creación empresarial, que cuenta con propósitos establecidos
que deberán organizarse, cumplirse y evaluarse contantemente hablando de instituciones para logra una calidad educativa.
Como vimos en el caso anterior, cada institución que es una empresa educativa tiene errores, fallas, desaciertos que intentan
incumplir con los objetivos diseñados en la planeación; sin embargo, el proceso administrativo tiene la flexibilidad de poder
solucionarlo, quiere decir que se vuelve un constante ciclo que va de la planeación, a la organización, dirección y control. Y
que es necesario que el líder supervise el cumplimiento de estas etapas con ayuda de un especialista que es quien estudia
administración.
Bibliografía
Armstrong,P.K. (09 de 07 de 2013). GUÍA PARA ELABORARCORRECTAMENTELA VISIÓN YMISIÓN DE LA EMPRESA.Obtenidode
grandespymes.com:https://www.grandespymes.com.ar/2013/09/07/guia-para-elaborar-correctamente-la-vision-y-mision-de-la-empresa/
De laCruz, L. (17 de marzo de 2016). Administracióneducativa.Obtenidode youtu.be:https://youtu.be/IrcT6ZAvaa8
Enciclopedia,R.(03de 2020). 10 ejemplos.com.Obtenidode https://10ejemplos.com/ejemplos-de-reglamento-escolar/
UNAM, F. d.(1980). Teoría de la planeación.EnUNAM, Teoría de la planeación.

Adfhie sem2 trabajo1_camg

  • 1.
    UNIVERSIDAD ETAC MAESTRIA ENGESTIÓN EDUCATIVA ALUMNA: MARÍA GUADALUPE CEBALLOS ALVA PROYECTO: PROYECTO INTEGRADOR MATERIA: ADMINISTRACIÓN Y DIRECCIÓN DEL FACTOR HUMANO EN INSTITUCIONES EDUCATIVAS ASESOR: MTRA. XÓCHITL ADRIANA LEAL GONZÁLEZ. Grupo: E8D6483277 Fecha: 24 DE MAYO DE 2020
  • 2.
    INTRODUCCIÓN La educación, sinduda alguna es la puerta al éxito, pero no se logra si la institución educativa no tiene buenos cimientos que la respalden, el día a día, hace que los que trabajamos en una institución olvidemos en ocasiones nuestra misión y visión, pero nunca es tarde para recuperar el rumbo. A continuación, se presenta la primera parte del proyecto integrador, la escuela que he decidido analizar el caso de la Universidad Pach que cuenta con 500 profesores y 100 administrativos, cabe rescatar que se está suscitando un problema los pagos no se están llevando en el tiempo correcto y además has fallas en el cálculo del sueldo. En esta parte del proyecto se analizará los elementos que conforman la fase de planeación administrativa para aplicarlos en el proceso de administración de instituciones educativas, a partir de la visión y lineamientos establecidos por cada una d e ellas. Después se presenta un diagrama de flujo para tener mayor claridad de cómo ocurren los pasos del proceso y se hace evidente dónde están los problemas. Posteriormente se presenta una breve descripción de todo el proceso tal y como ocurre, según la información proporcionada en la descripción del caso. Por último, se agrega una lista por cada uno de los errores o fallos detectados en el proceso de pago de nómina de profesores de asignatura.
  • 3.
  • 4.
    DESCRIPCIÓN DEL PROCESOADMINISTRATIVO La planeación (UNAM, 1980) es la parte del proceso donde se crean los objetivos o las metas a lograr, se establecen las estrategias adecuadas para conseguirlos estableciendo un proyecto donde se especifiquen las actividades que se llevarán a cabo, los elementos que se requieren y el perfil idóneo de las personas para efectuar cada labor trabajo que debe realizar la máxima autoridad administrativa, que en una institución educativa es el director.. Organización: fase que le da vida a lo planeado, armando de mejor manera cada estrategia, destinando los elementos que se requieren, seleccionando el personal acorde a las competencias solicitadas para desempeñar sus funciones adjudicadas. Es primordial para poder orientar los esfuerzos de labor hacia propósitos determinados. Dirección: etapa de realización donde se necesita un líder que anime, informe y vigile las actividades planeadas y coordinadas; este debe tener la capacidad de elegir y decidir, así como un entendimiento interpersonal, que le permita ser director del equipo capaz de comunicar los objetivos necesarios. Control: organización donde se pretende valorar los resultados logrados con la intención de mejorar lo que sea importante para garantizar que el proceso vuelva a iniciar con una planeación mejorada y adecuada. Da la oportunidad de perfeccionar los puntos frágiles y reafirmar los sólidos para integrarlo en la organización. ERRORES DETECTADOS  Falta de conocimiento a tiempo de la problemática.  Falta de liderazgo, comunicación y supervisión
  • 5.
     Falta deun plan estratégico.  Errores en la nómina de maestros de asignatura:  Falta de pago a tiempo de sueldos de maestro de asignatura  Errores en el cálculo del sueldo correspondiente a las horas de clase que impartían  Suspensión de pago por transferencia interbancaria  Contratación de personal no idóneo.  Falta de capacitación y actualización del personal.  Estrés laborar por carga de trabajo.
  • 6.
    CONCLUSIÓN La gestión escolares un proceso en que los especialistas en educación deben centrarse. Los directivos son esas personas especializadas en conocer los procesos que una buena administración educativa debe seguir para con la mejora e innovación escolar. A pesar de ello en la realidad los directivos son sujetos que carecen de dicha formación. Existen casos en que los directivos no son personas idóneas, se guían por la experiencia, pero no proyectan una visión orientada a la mejora, se centrar en la fiscalización de la labor docente de quienes están frente a grupo, limitándose a cumplir con la documentación que se les exige por los supervisores. La planeación es uno de los puntos más importantes en el proceso administrativo puesto que sin ella la aplicación de dicho proceso no se llevaría a cabo, pues es el cimiento de una nueva creación empresarial, que cuenta con propósitos establecidos que deberán organizarse, cumplirse y evaluarse contantemente hablando de instituciones para logra una calidad educativa. Como vimos en el caso anterior, cada institución que es una empresa educativa tiene errores, fallas, desaciertos que intentan incumplir con los objetivos diseñados en la planeación; sin embargo, el proceso administrativo tiene la flexibilidad de poder solucionarlo, quiere decir que se vuelve un constante ciclo que va de la planeación, a la organización, dirección y control. Y que es necesario que el líder supervise el cumplimiento de estas etapas con ayuda de un especialista que es quien estudia administración.
  • 7.
    Bibliografía Armstrong,P.K. (09 de07 de 2013). GUÍA PARA ELABORARCORRECTAMENTELA VISIÓN YMISIÓN DE LA EMPRESA.Obtenidode grandespymes.com:https://www.grandespymes.com.ar/2013/09/07/guia-para-elaborar-correctamente-la-vision-y-mision-de-la-empresa/ De laCruz, L. (17 de marzo de 2016). Administracióneducativa.Obtenidode youtu.be:https://youtu.be/IrcT6ZAvaa8 Enciclopedia,R.(03de 2020). 10 ejemplos.com.Obtenidode https://10ejemplos.com/ejemplos-de-reglamento-escolar/ UNAM, F. d.(1980). Teoría de la planeación.EnUNAM, Teoría de la planeación.