Administración   de la tecnología.                        Proceso de la innovación tecnológica




Proceso de la innovación                       recordar que siempre la realización de
tecnológica.                                   cambios técnicos puede demandar la
                                               instrumentación      de        cambios
                                               organizacionales más amplios y viceversa;
                                               en consecuencia, debemos reiterar que la
Toda organización del sector productivo
                                               innovación tecnológica, y la innovación
maneja una variedad de tecnologías, y no
sólo las innovaciones relacionadas con la      organizacional        se       encuentran
                                               estrechamente relacionadas entre sí.
tecnología de productos o de proceso
pueden tener un efecto significativo en su
                                               Ahora bien, si entendemos          que la
capacidad de competencia.
                                               innovación tecnológica se inicia con la
                                               búsqueda de las necesidades tecnológicas
Asimismo, las innovaciones         en un
                                               de las      organizaciones    del    sector
determinado producto o proceso pueden
                                               productivo    y se extiende hacia la
tener efectos no sólo en otras tecnologías
                                               comercialización, en el mercado de estas
de la organización, sino también en las de
                                               organizaciones,   de los productos        y
los usuarios, compradores y proveedores,
con las cuales tienen una relación de          procesos y equipos que se derivan de los
                                               procesos de investigación y desarrollo o
interdependencia.
                                               de otros mecanismos, su realización:
Sin embargo, con el objeto de simplificar,
                                               • implica satisfacer las demandas del
trataremos       de    enfocar       aquí,
                                                 sector productivo por medio de la
fundamentalmente, las innovaciones de
                                                 realización de cambios técnicos que,
productos y procesos, englobando en el
                                                 colocados en el mercado, producen
concepto   de producto,     además del
                                                 consecuencias económicas y sociales;
producto   final, las materias primas,
                                               • no     implica,   necesariamente,     la
c~mponentes, insumos, equipos y sus del          ejecución de proyectos de IyD: la
Illlsmo.
                                                 generación de cambios técnicos puede
                                                 estar     basada   esencialmente     en
Existen       muchas     definiciones   de
innovación. Lo anterior nos parece la más        informaciones técnicas disponibles en
                                                 la literatura, en normas técnicas ,
pertinente y es en cierto modo una
derivación      de    la    definición' de       patentes, etc; como también en la
Schmoo ckler que vale la pena citar:             compra de tecnología producida por
                                                 terceros;
"Cuando una empresa produce un bien o
servicio, o usa un método de insumo que        • reqmere,    por necesidad,    que se
es nuevo para ella, hace un cambio               involucren las organizaciones      del
técnico ... su acción es lo que conocemos        sector productivo, que incorporan los
como innovación".                                cambios técnicos a sus sistemas de
                                                 producción      y   les    proporciona
Adoptaremos       estas  definiciones    sin     significación económica y social.
diferenciar entre innovadores e imitadores ,
de acuerdo con los razonamientos que se        Así, para que nuestro proyecto de
presentarán. Por otro lado, hay que            investigación y  desarrollo   tenga



                                                                                         ID-!
Administración   de la tecnología.                                                               Proceso de la innovación tecnológica




consecuenCiaS económicas y sociales,                                           planeación      del    desarrollo    de   la
necesitan    estar vinculados       con las                                    organizaciones del sector privado. La
necesidades tecnológicas específicas de las                                    figura que se presenta a continuación,
organizaciones del sector productivo. Si                                       muestra la secuencia de las acciones que
éstas no existen, es necesario creadas, lo                                     dan origen al plan tecnológico de una
que por definición complica las cosas. De                                      empresa a partir de su planeación general,
esta      manera,      diferenciamos      las                                  de la identificación de sus necesidades, de
innovaciones de la invenciones, pues éstas                                     sus oportunidades técnicas, y de las
últimas    se refieren       a una nueva                                       diversas informaciones del entorno. Por
concepción, a una nueva combinación de                                         otro lado, la ejecución de este plan,
conocimientos preexistentes que tienen la                                      implica cambiar la innovación gradual de
potencialidad     de     satisfacer   alguna                                   la innovación radical o de asalto, mediante
necesidad.    Mientras     el proceso     de                                   la juiciosa combinación de mejoras y
innovación culmina con la concepción de                                        perfeccionamientos,      la     compra   de
una idea, el proceso de innovación implica                                     tecnología, y actividades formales de
necesariamente la aplicación de esta                                           innovación y desarrollo. Algunas de estas
concepción a un sistema productivo de                                          actividades pueden ser subcontratadas,
mercado.                                                                       otras necesidades tienen que ser llevadas a
                                                                               cabo en el interior de la organización.
Existe una importante correlación entre
las distintas opciones de innovación y


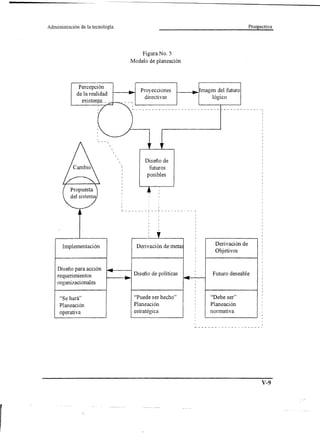
                 La Planeación del Desarrollo Tecnológico en
                 Organizaciones del Sector Productivo.
                     PLANEACIÓN                   IDENTIFICACIÓN               INFORMACIÓN DE             NFORMACIÓNDE
                     ESTRATÉGICA                 DE NECESIDADES                LOS USUARIOS DE            PROVEEDORES
                    DE LA EMPRESA                 TECNOLóGICAS                    PRODUCTOS




                                    ANÁLISIS DE LA
                                                                 ANÁLISIS
                                     CAPACIDAD                                              PRONÓSTICOS
                                                             TECNOLÓGICO DE
                                    TECNOLóGICA                                            TECNOLÓGICOS
                                                             LA COMPETENCIA
                                       ACTIJAL




                                                                                                   •••
                                                              EVALUACIÓN   I          DEFINICIONES DE
                   PLAN   MAESTRO                             DIAGNÓSTICO                NORMAS,
                    DE LA EMPRESA                           TECNOLóGICO DE             METROLOGtA
                                                              LA SITUACIÓN              y CONTROL
                                                                 ACTUAL                 DECAI.JDAD




                                                             ESTRATÉGIA DE                            PLAN DE
                                                              DESARROLLO                            DESARROLLO
                                                              TECNOLóGICO                           TECNOLÓGICO




                                                                                                                               ill-2
Administración   de la tecnología.                                Proceso de la ínnovación tecnológica




(empresas textiles por fibras sintéticas,       alcanzar los resultados propuestos                                   y
empresas tipográficas por computadoras).        fueron implantados en las empresas.

En cualquier caso, la participación de          La siguiente tabla ilustra de manera
investigadores en estos procesos queda          cuantitativa la percepción de industriales
condicionada a la realización de estas          que desarrollan proyectos. Los beneficios
carreras de relevos, pues la decisión básica    adicionales logrados, independientemente
la toman las direcciones de cada una de         de los resultados técnicos, alcanzan
las organizaciones del sector productivo,       propósitos de mayor interés para las
basadas en motivaciones tales como:             organizaciones, y se convierten ahora en
                                                motivaciones más claras para realizar
• Buscar la sobre vivencia de sus               proyectos de innovación tecnológica.
  productos y de la organización.
• Buscar       un    incremento       a    la   Calificación de motivadores empresariales
  productividad y a las ganancias.              para la realización de proyectos de
• producir un efecto disuasivo para la          innovación tecnológica.
  competencia
                                                              Motivación                         % de empresas con
• Crecer y diversificarse, entrando en                                                           respuesta positiva a
                                                                                                 este motivador
  nuevos mercados, inclusive foráneos.          Mejorar la posición del mercado                           82
• Obtener utilidades con la venta de las        Aumentar la competitividad nacional                       88
                                                Aumentar la competitividad internacional                  67
  tecnologías generadas                         Disminución de costos                                     79
                                                Incremento de ventas                                      76
• Reservarse      mercados    mediante el       Incremento de rentabilidad                                73
  establecimiento de normas, estándares         Cambio en el nivel de empleo                              46
                                                Ahorro de energía                                         55
  industriales y marcas registradas.            Aprovechamiento de recursos explotados                    64
                                                Mejorar la imagen de la empresa                           85
• Producir     un efecto positivo         de                                                              94
                                                Mejorar la calidad de los productos
  retroalimentación interna, por medio de       Utilización de tecnología nacional                        79
                                                Ampliar la capacidad productiva                           52
  la generación de nuevas ideas y la            Sustituir importaciones                                   73
  atenta vinculación con el mercado.            Generar exportaciones                                     79
                                                Transferir tecnología                                     58
• Remediar la escasez de recursos o                                                                       88
                                                Mejorar la org. para la gestión tecnológica
  msumos                                        Diversificar proveedores                                  76
                                                Efectos favorablesen el cumplimiento de normas            46
• Otras     razones    derivadas     de la      Contribuir al control de la contaminación                 39
  interacción       con       el      sector    Formar recursos humanos                                   88

   gubernamental.
                                                Estas         motivaciones                enunciadas               se
En un estudio reciente en el que se             relacionan con una necesidad básica, que
analizaron    más    de   70    proyectos       es el aumento de competitividad. En el
financiados por el PONEI del Banco de           caso de las economías planificadas
México en su programa de apoyo al               centralmente, éste argumento se plantea
desarrollo   tecnológico   nacional,    se      bajo el esquema de la producción de
encontró una cuantificación de estas            bienes mejores y más baratos, aunque el
motivaciones empresariales para realizar        razonamiento basado en la competitividad
proyectos tecnológicos,    que lograron         aparece en forma equivalente al tratarse
                                                de productos de exportación. En cualquier



                                                                                                             ill-4
Administración    de la tecnología.                                                                                            Proceso de la innovación tecnológica




         -,   r                 r    r
        jJ -ec~IC-O-r.
         .:..:/ ..; ..; 1/1, ..; l J JI,
                                                                                   Plan de Desarrollo
                                                                                       Tecnológico
                                                                                                                                                   Búsqueda de Surucioocs
                                                                                              ,                                              Técnicas Patentes Norma Literatura
                                                                        1- - - - - - - - ~ - L ~ - - - - - - - - - - - T
                                                                        ,

        del jJlcrn                                                 Innovación
                                                                     Gnldual

                          - r            •
        tec110log1co            1- - - - - - - -,-     - - - - - - - - - - - - - - -     -1 - - - - - - - - - - - - - - -r               :- - - - - - - - - - - - - - - -;
                                I                  MejOl1lS
                                                          y                         Investigación,                         Compra de
                                :              Perfeccionamiento                     Desarrollo                            Tecnologla
                                ¡                                                     e Ingenieria
                                ,
                                ,

                                                                                                                       Búsqueda     de
                                               Tl1lnsferencia al                                                          Fuentes
                                             Sistema Productivo                                                        Alternativas

                                                                                             ,
                                                                                             ,
                                                                                        Selección                          Evaluación                                  Selección
                                                                                                                       de Alternativas
                                                                                      de Proyectos                                                                    dcProycctos
                                                                                             i                                                                               i
                                                                                                             r-------~                                                      ,
                                                                                                             ,                   ,
                                                                                                             ,                                                        Ejecución     de
                                                                              Ejecución de Proyectos         ,                Selección
                                                                                   de Desarrollo             ,                                                          Proye<los
                                                                                                             ,             de Proveedoces                             Investigación
                                                                                    Ingenic:ria              ,                                                        Fundamental
                                                                                                             ,
                                                                                                             ,
                                                                                                             ,
                                                                                 Transferencia               ,             Negociación   y
                                                                                                             ,                                                     Uso de Resultados
                                                                                 de Resultados                              Contratación
                                                                                                             ,
                                                                                                             ,
                                ,                                                                            ,                       ,
                                ,
                                ,
                                ,                                                                            '-~I__
                                                                                                                 -          A_sim~i1a_cioo._~
                                                                                                                                1
                                ,                                                                                                    ,
                                ,
                                ,
                                ,
                                c_                                                                                               -
                                                               - - - - - - - - - - - - - - - - - - - - - - - - - - - - -A~tación- - - - - - - - - - - - - - - -'
                                                                                                                         - -


A partir de estos cuadros, se puede                                                                  colores, o sea, en innovaciones graduales
concluir que la participación con                                                                    que no requieren de la generación de
proyectos de investigación en los procesos                                                           tecnología mediante proyectos de
de innovación tecnológica se inserta en                                                              investigación, o en innovaciones por
una secuencia que no siempre comienza                                                                compra de tecnología exógena.
con la generación de un proyecto y que,
por fuerza requiere de la intervención                                                               Esta última -la innovación por adopción-
concreta de terceros para que los                                                                     exige involucrarse en sus distintas etapas
resultados tengan un efecto económico y                                                               de búsqueda, evaluación, desagregación
social.                                                                                               de paquetes, asimilación y adaptación.
                                                                                                     Incorporaremos este concepto en la
Podemos imaginar el proceso de                                                                       innovación porque insistir en una
innovaClOn tecnológica         como una                                                              concepción ilimitada de esta, tanto para
interminable carrera de relevos, en la cuál                                                          los organizaciones como para la economía
el corredor que llaga a la meta continua                                                             equivaldría a ignorar importantes
por un determinado trecho compartiendo                                                               transformaciones productivas basadas en
el bastón con el corredor que sale. En                                                               mecanismos vitales de cambio técnico: la
esta carrera la participación con proyecto                                                           imitación o adopción de una idea exógena.
de investigación es parcial y hasta puede                                                            Muchas      organizaciones     han     sido
no ser indispensable. Las oportunidades                                                              profundamente      modificadas          por
de participar seguramente aumentarían si                                                             innovación de realizadas en otras
se estuviera dispuestos a involucrarse en                                                            entidades y hasta en otros sectores
carreras donde el bastón tiene otros



                                                                                                                                                                                         ill-3
Administración   de la tecnología.                          Proceso de la innovación tecnológica




caso, es importante tener en mente que           bastón que nos puede tocar en esta carrera
para el empresario, público y privado, en        y lo llevemos adelante.
países    capitalistas o socialistas, la         En estos casos de innovación por compra
motivación central de la innovación está         o licenciamiento, además de aportar una
relacionada con el establecimiento de            contribución específica, al involucrarnos
ventajas competitivas basadas en un              en el proceso innovador estaremos
cambio en la posición relativa de costo o        aprendiendo a:
diferenciación de productos, la ganancia y
la producción, y que éstos son términos          • Conocer la competencia;
perfectamente legítimos. Por otro lado, las      • Integrar paquetes tecnológicos;
innovaciones tecnológicas, no sólo tienen        • Asimilar conocimientos y habilidades;
implicaciones   estratégicas   importantes       • Ejecutar actividades de IyD requeridas
para organizaciones individuales, sino que         para la adaptación de tecnologías
pueden tener efectos significativos en las         exógenas a las condiciones de los
industrias como un todo.                           usuarIOS;
                                                 • Detectar otras actividades tecnológicas
La      decisión     de    involucrarse     en
                                                   de los usuarios, y
innovaciones tecnológicas, lo que de             • Vincular estas con nuestra realidad y
hecho significa también realizar cambios           mercado.
organizacionales con todo el riesgo que
esto implica, se toma basada en razones          Cabe     resaltar  que las actividades
políticas de mercado y tecnológicas, y se        necesarias para asimilar y adaptar los
enmarca       en    estrategias    específicas   conocimientos adquiridos son de mayor
diseñadas por la dirección de cada una de        importancia, si queremos incrementar los
las organizaciones.                              beneficios de nuestra adquisición. En una
                                                 primera fase es indispensable desagregare
Dentro de nuestra realidad actual la
                                                 los paquetes por adquirir; de esta manera
 ausencia de estas estrategias de mediano y      tendremos conocimientos acerca de los
largo plazo que conllevan decisiones             fundamentos de su elaboración, lo que
tomadas      "sobre    la marcha"      para      mejorara las posibilidades optimización de
 solucionar CrISIS agudas o cambios              su operación y también de mantenimiento
bruscos en el entorno económico, así             y actualización. Otra ventaja de la
como el relativo bajo riesgo de la opción        desagregación es que permite aprovechar
de innovación por compra te tecnología,          las capacidades locales de ingeniería y
explica la popularidad de ésta en los            abastecimiento de equipos y proporciona
países          subdesarrollados.         El     una mejor posición para atender los
aprovechamiento         de     todas     las     requisitos    establecidos      por     las
oportunidades que se presentan, mediante         reglamentaciones gubernamentales.
un proceso inteligente basado en las
etapas detalladas en los cuadros de              El proceso de asimilación tecnológica
planeación     y ejecución        de planes      implica el conocimiento e interpretación
tecnológicos, exige que tomemos el               de las variables fundamentales que dan
                                                 origen a los diferentes aspectos que


                                                                                          m-5
Administración   de la tecnología.                            Proceso de la innovación tecnológica




 integran los paquetes tecnológicos. El            sistema de clasificación tendrá que
 dominio de ellas incrementará       sus           identificar el tipo de información y su
potencialidades y las posibilidades de             actual o(potencial) utilización.
introducción de mejoras y adaptación.
Con esos conocimientos podemos adaptar             La capacitación debe ser una actividad
los procesos, los equipos en operación y           de amplia cobertura en la organización
los    productos     elaborados,    a las          (comprendiéndola en todos sus niveles,
condiciones imperantes en el entorno de            vertical y horizontalmente). Para algunos
nuestra organización. De esta manera se            significará    adiestramiento,     que  les
podrá ofrecer productos apropiados a el            permitirá operar el paquete tecnológico de
mercado o emplea materias primas más               manera más eficiente. Para otros implicará
convenientes,     para    incrementar  la          participar en cursos formativo s o de
rentabilidad de estos paquetes.                    especialización. Se puede mencionar que
                                                   el fin último de esta es el de guiar a una
La asimilación de tecnología definido              actitud que promueva la tecnología como
como un "proceso de aprovechamiento                un valor cultural en la organización.
racional y sistemático del conocimiento,
relacionado con una tecnología en uso" se           Finalmente, la actualización, la cual es tal
realiza en tres actividades íntimamente             vez la más relacionada con la posición
relacionadas entre sí: Documentación,               estratégica de la organización, ya que de
capacitación y actualización.                       ella dependerá su competitividad y su
                                                    supervivencia. Se logra a través de la
La     documentación          debe    tener   un    participación del personal en actividades
propósito claro y preciso, ya que es un             académicas, entre otros, que permitan la
medio para preservar la información                 actualización técnica y comercial. De esta
relacionada con el paquete tecnológico en           manera la organización estará informada
uso. La base documental contendrá,                  sobre    avances y cambios         en las
además, todas aquellas informaciones que,           dimensiones       tecnológicas    de     los
por cualquiera de los medios descritos en          productos. Así también, tendrá acceso a
este trabajo estén vinculados con el               los conocimientos en otras áreas, que
paquete. Es conveniente resaltar que la            pudieran     significar una amenaza al
información mencionada ahora, es de                paquete      tecnológico     en   operación;
naturaleza    y cobertura       idéntica   al      oportunidades para nuevos negocios o de
contenido del paquete tecnológico. Más             introducción     de mejoras al mismo.
aún, su recopilación se realiza por los            Asimismo, se estará al corriente de las
mecanismos descritos y de las mismas               tendencias de los mercados tanto en forma
fuentes ya mencionadas. Para el paquete            cuantitativa como cualitativa. En suma,
en operación la documentación consiste             esta actividad permite reconocer            e
en planos, especificaciones, y memorias de         implementar mejoras y cambios en el
cálculo,    manuales,       procedimientos,        paquete, para la operación eficiente del
métodos, etc. Toda ella es archivada en            mIsmo.
carpetas, microfichas, computadoras o
cualquier otro sistema de fácil acceso. El



                                                                                             ill-6
Administración   de la tecnología.                         Proceso de la innovación tecnológica




Logrando un       buen resultado en las
actividades de asimilación, se alcanzará el      1. En cuanto a la naturaleza institucional
nivel requerido      para    proponer    la         del proceso.
realización de proyectos tendientes a la         2. En cuanto a su magnitud y efecto
adaptación, mejoras y cambios en el
paquete tecnológico.                            En cuanto a la naturaleza institucional del
                                                proceso
Por si alguien todavía tuviera una duda
acerca de la conveniencia económica de          Las innovaciones intraorganizacionales
hacer investigación y sospechara que la         son aquellas llevadas a cabo enteramente
motivación de estas líneas es por alguna        al interior de una organización del sector
creencia ilusoria de que hacer innovación       productivo, sin apoyo o intervención
es algo únicamente          prestigioso   o     significativa     de     otros      agentes
interesante, resulta oportuno aclarar estas     tecnológicos, como universidades, centros
ideas con un estudio de la economía             de I&D, firmas de             ingeniería y
norteamericana que demuestra como, en           consultorÍa.
un periodo en el que la producción per
capita se incremento cuatro veces, el           Las innovaciones interorganizacionales
incremento en los insumos de capital y          son aquellas en la cuales tiene lugar una
trabajo, sólo fue de 14%. La diferencia es      estrecha     cooperación       entre    la
atribuible al cambio tecnológico          y     organización del sector productivo y los
organizacional.                                 agentes de la infraestructura tecnológica
                                                nacional.
Otro estudio reciente, basado en las
experiencias de más de 2000 productoras         En contraste con la realidad de gran parte
de bienes y servicios, demostró una nítida      de los países desarrollados, la estructura
correlación positiva entre los gastos de        industrian de la mayoría de los países de
IyD y el incremento en ventas, en la            Latinoamérica,    unida a mentalidades,
calidad del producto, en la introducción        tradiciones, valores culturales y otros
de nuevos productos al mercado, y lo que        factores desfavorables a la innovación por
es más importante, en el margen de              generación de tecnología, han mermado
utilidad. En este último caso, la estadística   la     ocurrencia     representativa    de
indicó que cada 1% de las ventas                innovaciones intraorganizacionales en la
dedicado a investigación aumento en un          calidad y cantidad compatibles con un
1.1% en el margen de utilidad en la             desarrollo autosostenido. Esto se agudiza
empresa.                                        por el hecho de que pocas organizaciones
                                                productivas de capital nacional cuentan
Gestión de innovación tecnológica.              con el tamaño y la participación en el
                                                mercado que les permita tener una
A continuación, con el objeto de permitir       capacidad propia de I&D.
una adecuada gestión de las innovaciones
tecnológicas, se procederá a caracterizarla     Sin embargo, el hecho de no poder tener
desde dos puntos de vista:                      un centro o departamento propio de I&D



                                                                                         ill-7
Administración   de la tecnología.                       Proceso de la innovación tecnológica




no significa que estas organizaciones no       UNAM, en la materia, importante. A
pueda contar con un reducido grupo             través de la vinculación de las capacidades
interno de gestión de tecnología, en           tecnológicas de más de veinte
cargado, entre otras actividades, de           dependencias de ésta universidad con
identificar las necesidades tecnológicas de    empresas       deseosas      de     realizar
la organización, de diseñar su estrategia      innovacionesinterorganizacionales, el CIT
tecnológica      para    satisfacer   estas    ha formalizado más de 150 contratos
necesidades y de servir de enlace sin una      tecnológicos universidad-industria. Para
capacidad independiente de I&D.                ella ha realizado acciones de muy diversa
                                              naturaleza que tiene que ver con: La
Teniendo presente esta situación, los         generación de un ambiente universitario
gobiernos de los países de la región han       que acepte la tecnología como un
optado por crear y desarrollar una             quehacer legitimo dentro de la institución,
infraestructura     independiente      de     el     impulso      de     reglamentaciones
generación de tecnología endógena y por       universitarias      que      legalizan     la
buscar su vinculación con las necesidades     participación de los universitarios en
tecnológicas de sus organizaciones            proyectos contratados y les permiten
productivas, dentro de un arco de             recibir remuneraciones adicionales, la
autodeterminación tecnológica.                difusión de conocimientos relativos al
                                              proceso innovador entre empresarios e
 Sin embargo, esta orientación hacia          investigadores universitarios y el brindar
innovaciones interorganizacionales no ha      apoyo para la realización, concertación,
producido hasta ahora, salvo excepciones,     ejecución y transferencia a los proyectos
los efectos deseados. Aún más, estas no       tecnológicos de la UNAM.
pueden compararse favorablemente con,
las           pocas           innovaciones    En este último aspecto, la gestión de 275
intraorganizacionales llevadas a cabo en      proyectos       ha      sido     realizada,
los países de la región, puesto que existe    proporcionando, de manera no coercitiva,
un reducido grupo de grandes empresas         los siguientes servicios a aquellos
latinoamericanas que, efectivamente, han      universitarios que los demanden:
logrado      en   su    interior    cambio
tecnológicos de gran envergadura. El          • Búsqueda de información técnica y
fomento         a      la        innovación     económica relacionada con el proyecto.
interorganizacional dependerá de la           • Establecimiento de estrategias de
adecuada difusión y comprensión del             protección industrial y de redacción de
fenómeno innovador y del fomento                patentes.
gubernamental a la contratación de            • Colaboración para la planeación y
servicios de investigación y a la creación      orientación del proyecto.
de núcleos de gestión tecnológica por         • Búsqueda y vinculación con empresas
parte de las empresas.                          interesadas en la tecnología
                                              • Negociación y redacción de contratos
La experiencia del Centro para la               de transferencia de tecnología
Innovación Tecnológica (CIT) de la



                                                                                        m-s
Administración   de la tecnología.                       Proceso de la innovación tecnológica




• Seguimiento de los proyectos una vez       innovaciones, a pesar de que existen
  contratado                                 importantes estudios, como los de Jorge
• Gestiones para financiamiento de           Katz en Argentina, que demuestran que la
  proyectos.                                 empresas latinoamericanas realizan una
• Consultoría a las empresas para la         cantidad importante de innovaciones
  administración     de     la    variable   graduales. Contrariamente a lo que se
  tecnológica.                               cree, no existe una relación simple de
• Búsqueda       y     contratación    de    sustitución directa entre tecnología
  consultores para dar soporte técnico a     importada y doméstica. La importación de
  los proyectos.                             tecnología genera una sustancial actividad
• Realización de perfiles de mercado de      innovadora de tipo adaptativo, que es
  factibilidadtécnico-económica.             necesario enfrentar contando con una
                                             adecuada infraestructura técnica y de
De esta manera, el personal encargado de     recursos humanos. En consecuencia, y
la gestión tecnológica en el CIT brinda      dado que estas innovaciones y aquellas
apoyo a los proyectos desempeñando           por adopción son las más frecuentes en
roles que le permiten incrementar las        nuestra realidad, se tiene que encontrar el
posibilidades de éxito y eliminar la         camino adecuado par participar en ellas.
barreras personales, organizacionales y
administrativas a       la    cooperación    También es importante destacar que
interorganizacional, con participación de    existen sectores industriales en los que el
la UNAM.                                     efecto acumulativo de las innovaciones
                                             graduales puede ser muy grande. Un
En cuanto a su magnitud y efecto             ejemplo es la industria automotriz en la
                                             cuál no ha habido cambios radicales y sin
Las innovaciones graduales son aquellas      embargo, al comparar un auto de los años
que no cambian substancialmente los          cuarenta con un modelo reciente,
productos, procesos, materias primas,        constatamos diferencia equivalentes a las
equipos u operaciones existentes y por lo    de una innovación de asalto. Además,
general no requieren de inversiones          estas mejoras acumulativas pueden ser
significativas. La gran mayoría de las       muchas veces más sostenibles que una
innovaciones de este tipo responde a las     innovación radical, que es advertida más
necesidades de sobrevivencia de las          rápidamente por los competidores y puede
empresas y pueden realizarse con recursos    pasar a ser más fácil blanco de imitación.
propios de ellas. La presión para aumentar
la productividad de las organizaciones       Las innovaciones radicales o de asalto son
provoca que sus atenciones y capacidad       aquellas basadas en la generación de
creativa se concentren en la mejora de       tecnología      endógena      mediante la
productos, la reducción de costos y el       ejecución de proyectos de I&D, o
control de calidad. Esta capacidad propia    mediante la compra de tecnología
de aportar mejoras, por su ausencia de       exógena. Estas son la innovaciones que
"glamour" no ha atraído mayormente           valga la tautología cambia radicalmente
nuestra participación en éste tipo de        las características de un sector productivo.


                                                                                       ill-9
Administración   de la tecnología.                         Proceso de la innovación tecnológica




El transistor,   las turbinas, el sonido       inicia su proceso de manufactura industrial
estereofónico, y las fotocopiadoras son        para satisfacer una demanda de productos
ejemplos típicos     de este tipo de           de alta tecnología.
innovación,     poco      frecuente    e       Este es sólo un ejemplo de los muchos
impredecibles.                                 que se citan en la literatura internacional,
                                               elegido por haberse presentado en un país
En su mayoría, estas innovaciones se           donde      la    ciencia    se    considera,
ongman       en      la    aplicación     de   frecuentemente, alejada de los sistemas de
modificaciones      graduales    de    otros   producción.
sectores industriales y en la aplicación de
conocimientos científicos generados a          Habrá que recordar que el Valle del Silicio
partir de proyectos de investigación           y muchos otros casos que se presentan
básica.                                        alrededor de las universidades de países
                                               desarrollados.
En este punto se hace más evidente y
necesario el contacto entre la ciencia y el    Son también factores de innovación de
quehacer industrial. La intercomunicación      salto la aplicación de inventos creados por
en sectores tradicionales ha dinamizado        individuos     aislados,    por   individuos
áreas tales como la biotecnología, la          participantes     de     pequeños     grupos
informática, la electrónica, la ciencia de     informales en grandes empresas, por
materiales y la robótica, entre otras. La      pequeñas      empresas     y por grandes
relación en estos casos, resulta tan           empresas que operan en industrias no
estrecha que en ocasiones es dificil           relacionadas entre si. Este ha sido el caso
distinguir si el trabajo de un científico      de la película Kodak Crome, inventada
básico tiene como propósito incrementar        por dos músicos, de la pluma atómica, de
el conocimiento o servir de base para la       la penicilina, de la computadora digital,
elaboración     de productos       de alta     del proceso de producción de acero por
tecnología. Como un ejemplo vivo de            colada contínua, entre muchos otros.
esto, se puede clasificar de básico, El
Instituto de Astronomía de la UNAM,            Por su alto grado de novedad intrínseca
donde se generó un detector opto               estas innovaciones radicales requieren de
electrónico, transferido a la industria        inversiones significativas. De esta manera,
mexicana y que próximamente estará en el       ellas no son objeto de una atención
mercado. Este producto          denominado     especial por parte de las organizaciones
MEPXICROM,         emplea técnicas muy         productivas, centradas prioritariamente en
avanzadas de manufactura y está fundado        las innovaciones graduales, a menos que
en principios básicos         de mecánica      nos     refiramos     a    la    gigantescas
cuántica, efecto fotovoltáico, pulsos micro    corporaciones       multinacionales,     que
electrónicos, además de trabajar asociado      efectúan en su interior grandes proyectos
a computadores de memoria ultrarápida y        de investigación básica.
expandida. Con estas características, que
se apegan más a lo que interpretamos           Esta situación permite a los oferentes
como conocimientos básicos, el aparato         independientes de tecnología cumplir un



                                                                                        ID-lO
Administración   de la tecnología.                        Proceso de la innováción tecnológica




papel importante en la introducción de          El modelo que apetece en el cuadro El
éste tipo de innovaciones. Sin embargo, la      proceso innovador, concebido por D. G.
observación     de     algunos    cuidados      Marquis, nos ayuda a conceptualizar este
especiales se hace indispensable para el      . proceso. Su examen debe ser hecho
buen éxito de esta participación. Por           teniendo en cuenta que la innovación no
ejemplo, es importante que la tecnología        es una acción simple, sino un proceso
que será generada por los proyectos de          integrado por subprocesos que guardan
I&D presente ventajas comparativas              una estrecha relación entre si.
substanciales    en relación     con    las
tecnologías que buscamos reemplazar; la       Los principales insumos externos para
posibilidad de divisibilidad o grado en que   este proceso están representados por las
se pueda ser aprobada "por partes",           flechas anchas del modelo y su principales
asociándola a tecnologías existente para      etapas se encuentran detalladas al pié del
aumentar su aceptabilidad, y un razonable     cuadro. Se da por sentado que los pasos
número de canales a través de los cuales      de cada etapa no ocurren necesariamente
podamos difundir información a su             dentro de la secuencia lineal planteada.
respecto.
                                              En la primera      etapa tenemos        el
Además, es importante que los paquetes        reconocimiento de la oportunidad de
tecnológicos generados estén completos,       realizar la innovación, es decir, el
listos para satisfacer integralmente las      reconocimiento de la factibilidad técnica
necesidades     de    las  organizaciones      de ejecutarla y de su demanda por el
productivas    que potencialmente      son    mercado o por el sector productivo. La
clientes, lo que puede requerir la             estimación de la factibilidad técnica se
asociación de universidades con otros         basa en el conocimiento del "estado del
agentes tecnológicos, como los centros de     arte" tecnológico pertinente, representado
I&D y las firmas de ingeniería y              por la flecha ancha superior izquierda. Su
consulto ría.                                 correspondiente    inferior representa el
                                              estado actual de utilización económica y
Por otro lado, puesto que este tipo de        social de los bienes derivados de la
innovaciones requiere por lo general de       tecnología en cuestión, a través de la cuál
InVerSIOnes considerables       en nuevas     se reconoce una demanda existente o
instalaciones y equipo -muchas veces          potencial,     y   esto     constituye    la
implican la creación de nuevas empresas-      identificación    de            necesidades
pueden ser de gran utilidad para el éxito     tecnológicas. Una vez llevada a cabo la
de la comercialización de estos paquetes      definición de la estrategia tecnológica de
tecnológicos, una estrecha asociación de      cada organización del sector productivo,
los investigadores con las fuentes de         esta provee un marco de referencia
financiamiento a la actividad productiva.     extremadamente         útil     para      el
                                              reconocimiento de la demanda de acuerdo
La naturaleza de el proceso de innovación     con lo descrito en el cuadro de planeación
tecnológica.                                  de desarrollo tecnológico.




                                                                                       111-11
Administración   de la tecnología.                          Proceso de la innovación tecnológica




La siguiente etapa, de formulación de la
idea, consiste en la fusión de la factibilidad   Entramos a continuación en la etapa de
técnica reconocida       con la demanda          solución del problema. En algunos casos
detectada, lo que resulta en un concepto         afortunados,    la información       técnica
de diseño. Se trata de un ejercicio de           requerida para la solución del problema se
creatividad basado en la asociación de           encuentra total o parcialmente disponible
estas dos informaciones. Así, el concepto        en el cuerpo de conocimientos del "estado
de diseño implica identificar y plantear un      del arte" en la literatura, las patente, las
problema que merece una asignación de            normas técnicas, etc. Cuando esta
recursos para su solución, unida a una           información no se encuentra libremente
orientación, todavía imprecisa de la             disponible, pero existe, se requiere
dirección y los detalles de esta solución.       generar tecnología endógena -a través de
                                                 proyectos del I&D o de adopción por
Para hacer factible el desarrollo de las         transferencia de tecnología exógena- para
actividades indispensables para resolver el      la solución del problema. Sabemos que
problema que nos significa aprovechar una        esto último no siempre es factible, entre
oportunidad o atender una necesidad, es          otras     razones    por    las  políticas
preciso elaborar una propuesta          de       monopolísticas de los propietarios, a no
proyecto, que incentive el interés de la         ser que el objeto de la compra sea la
organización por invertir recursos, a            "penúltima versión" de la tecnología
través de planteamientos de la ventajas          requerida.
sobre los resultados. Por su importancia,
más adelante se presentará una forma de
elaborar estas propuestas.




                                                                                         m-12
Administración               de la tecnología.                                                                        Proceso de la innovación tecnológica




                                                                 El proceso innovador




                   Tecnología




                                                                   Búsqueda
                                                                                           Uso
   Reconocimiento de
                                                                                     Uso
  la factibilidad técnica                                                                   Solución adopción
                                                                 Información     técnica
                                                                                             o adaptación de
                                                                     obtenida    por
                                                                                           tecnología     existente
                                                                    experimento,
                                           Fusión hacia          búsqueda  y cálculo
                                           concepto de
          y/o                          diseño y evaluación                                                               Corregir errores    Transferencia de




                                                  L
                                                                   y/o infofmación                                          yescatar          la manufactura
                                                                                                        y/o
                                                                  técnica   disponible


  Reconocimiento       de                                                                   Solución a través
  la demanda     potencial                                             Información             de invención
                                                                        de mercado



                                                                   Búsqueda




                 Mercado




                Encontrar                                             Solución del               Solución del              Desarrollo       Uso y/o difusión   de
                                            la idea                                                                         comercial
           la oportunidad
                                        Formulación de       I          problema                  prototipo                                    la tecnología



Así, es estos casos y en aquellos en los                                                   producción y la verificación detallada de
que la información técnica no existe,                                                      la demanda del mercado (esta última se
tenemos forZosamente que innovar por                                                       vuelve más factible en el caso de
medio de la ejecución de proyectos de                                                      innovaciones graduales). Finalmente, se
generación de tecnología, basado en el                                                     llega a la etapa de utilización y difusión de
talento creativo y en la competencia                                                       la solución, es decir,       cuando esta se
técnica y de gestión.                                                                       aplica a la producción y es posteriormente
                                                                                           diseminada a otras empresas bajo diversas
La soluciones exitosas -frecuentemente                                                     condiciones contractuales. Sin embargo, el
bajo la forma de inversiones- pueden                                                       hecho de que el proceso de innovación
incorporarse a su vez al "estado de arte"                                                  haya avanzado hasta esta etapa no
como          información       parcialmente                                               significa que su éxito esté garantizado.
disponible, si la protección de patentes es                                                Estudios realizados recientemente han
aplicable. Sin embargo aunque la solución                                                  demostrado que sólo uno o dos de cada
encontrada, inventada o adaptada atienda                                                   cinco nuevos productos colocados en el
a la demanda y a la factibilidad técnica                                                   mercado logran alcanzar un nivel de
reconocida inicialmente, todavía queda                                                     ventas cuyas ganancias permitan llegar al
una     incertidumbre     respecto     a su                                                punto de equilibrio en relación con las
identificación.                                                                            inversiones realizadas en todo el proceso
                                                                                           de innovación. En esta etapa, ocurren los
Comienza entonces la etapa de desarrollo,                                                  costos de mayor significación de todo el
que involucra el escalamiento a novel de                                                   proceso, y es así como, en innovaciones


                                                                                                                                                        ill-13
Administración         de la tecnología.                           Proceso de la innovación tecnológica




               de     productos     en    algunas  ramas              embriónica, de crecimiento, de madurez, y
               industriales, muchas veces el costo de su              finalmente    de   decaimiento,     cuando
               introducción en el mercado es el doble o               comienzan a ser reemplazados por otros.
               triple de los costos del I&D.                          Es interesante apuntar que los esfuerzos
                                                                      innovadores se orientan       inicialmente
               A este respecto, existe una gran variedad              hacia la tecnología de producto, y a
               de estudios     que arrojan resultados                 medida que avanza su ciclo de vida y el
               bastante distintos. La tabla número 5                  mercado se estabiliza, los esfuerzos se
               presenta algunos detalles de ellos.                    concentran en hacer más eficiente el
                                                                      proceso de manufactura, automatizándolo,
               Porcentaje de costos de las distintas                  integrándolo,    y    especializando    sus
               etapas o fases del proceso de innovación               distintas fases, que inicialmente tuvieron
               tecnológica                                            un mayor grado de flexibilidad. Estas
                            Estudio5-15
                                                                      consideraciones constituyen una referencia
                          Estudio40-60
                          Mansfield
                           47 2 9 10-25
                                5
                           15 6 1 15-30
                             36.9
                             9.13
              marcha de la
              instalación de
                             Canadienses
                     Fase 20Estadisticas
                            46.2
                             7.7
                            18 Israel
                                                                      importante para orientar la adecuación de
Charoie I&D    Puesta en
                                                                      nuestros esfuerzos de investigación, de
                                                                      manera     que sean incorporados         en
                                                                      innovaciones exitosas.

                                                                       Por otro lado, vale la pena recordar que
                                                                       el retorno financiero de inversiones en
                                                                      innovaciones tecnológicas -una de las
                                                                      muchas motivaciones para involucrarse en
                                                                      este proceso- en la gran mayoría de los
               Cada uno de                  estos estudios torna
                                                                      casos exitosos, sólo es obtenido en el
               muestras de                      distintos sectores
                                                                      mediano y largo plazo. Dentro de este
               productivos    operando    en              distintos   contexto, el tiempo consumido entre una
               contextos socioeconómicos.
                                                                      inversión y la innovación correspondiente
                                                                      merece ser debidamente resaltado, para
              Corno puede verse esta secuencia nos                    que no esperemos recibir regalías a la
              indica    que    el proceso     innovador,              semana del logro de nuestras invenciones,
              especialmente cuando se trata de lanzar un              especialmente si estas corresponden a
              nuevo producto implica la permanente                    innovaciones radicales. El estudio más
              retroalimentación de la actividad técnica               conocido sobre esta materia es de 10hn
              con el análisis del mercado. Por otro lado,             Enos, quien analiza el plazo transcurrido
              cuando más rápido se lleven a cabo las                  entre la fecha de invención, entendida
              pruebas reales de mercado con el                        corno la "primera        concepción"    del
              producto      acabado,    es   mayor     la             producto    en forma substancialmente
              probabilidad de tener una innovación                    comercial, y la fecha de innovación, que el
              exitosa.
                                                                      definió corno la "primera aplicación
                                                                      comercial o venta". Enos encontró un
              Los productos tienen un ciclo de vida, que              intervalo medio de once años en el área de
              puede observarse a través de su volumen
              de ventas. Las etapas se categorizan en


                                                                                                               ill-14
Administración   de la tecnología.                              Proceso de la innovación tecnológica




refinación de petróleo, y de trece punto            países desarrollados han revelado algunas
seis años para otras grandes innovaciones.          estadísticas interesantes:

Esta variabilidad no sólo se debe a las             • El 75% de ellas fueron estimuladas por
características de cada sector específico,             la demanda (de mercado y de sistema
al tamaño       de    las   organizaciones             productivos), sólo el 21% tuvieron su
involucradas, el origen de la tecnología               origen el reconocimiento         de una
(endógena o exógena) y al periodo                      factibi1idad técnica. Sin embargo, esta
histórico considerado, sino también a la               relación cambia drásticamente en el
calidad gerencial de los proyectos y a las             caso de innovaciones radicales. Los
condiciones de cada país específico.                   cambios organizativos originaron no
                                                      más de 4% de estas innovaciones
En relación con éste último factor, un                graduales.
estudio de quinientas innovaciones, que             • El 65% de ellas costaron menos de cien
abarca el periodo 1953-1973 en EE.UU,                 mil dólares y, por 10 tanto, la
Canadá, Gran Bretaña, Alemania y Japón,               innovaciones pequeñas e increméntales
demostró     que    el plazo      promedió            contribuyeron      significativamente   al
transcurrido entre las invenciones y la               éxito comercial de las organizaciones
innovaciones    correspondientes     variaba          del sector productivo.
entre 7.7 años para Gran Bretaña, 7.4               • Las innovaciones por             adopción
años para EE:UU, 5.2 para Alemania, y                 contribuyeron substancia1mente en el
3.4 años para Japón. No se dispone de                 caso de la innovaciones de proceso.
datos específicos para el caso de los países        • El entrenamiento y la experiencia de
latinoamericanos.                                     los funcionarios de la organización son
                                                      la principio la fuente de información
A continuación se tratará de analizar las             técnica clave para las innovaciones
experiencias exitosas y fracasadas de los             graduales exitosas.        Le siguen los
países industria1izados en materia de                 contactos de estos funcionarios con el
innovación, que permiten extraer aunque -              medio externo       de la organización,
no en forma mecánica- algunas moralejas                principalmente      en la etapa      de
para su aplicación en nuestro medio.                   investigación.

También se presentará la experiencia del            Como podemos suponer, existen múltiples
CIT-UNAM en la materia a fin de                     factores    que afectan la innovación
proporcionar un elemento para contratar             tecnológica     -tanto    graduales     como
las causas del éxito y fracaso de proyectos         radicales,    tanto    intraorganizacionales
innovadores en un país como México, con             como interorganizacionales- estimulando
las experiencias de países avanzados.               su éxito o fracaso. Son entre otros,
                                                    factores muy relevantes, en adición a las
Diversos     estudios        de      innovaciones   variables      macro      económicas,       la
tecnológicas  exitosas, del tipo más                creatividad    de los investigadores         y
frecuente y mayoritario -las gradua1es- en          funcionarios, la competencia técnica y de
                                                    gestión.



                                                                                            ill-15
Administración de la tecnología.                          Proceso de la innovación tecnológica



                                                 mayores fueron las posibilidades            de
Sin embargo, de acuerdo con los estudios         éxito.
correspondientes, los aspectos relativos al   • Mientras mayor fue la cantidad de
mercado y sus cambios parecen ser el            conocimiento      no libre, es decir,
factor dominante. En el estudio de Myers        protegido por patentes, mayor fue la
& Sweezy, que contempló las causas del          posibilidad de éxito.
fracaso de 200 innovaciones           cuyos   • Los     proyectos     funcionaron más
méritos les permitieron         pasar la        efectivamente cuando los altos niveles
aprobación inicial, estos factores de           directivos de la empresa participaron
mercado aparecen como de fundamental            en las decisiones.
importancia.      Entre     las      causas
administrativas señaladas, el 8% se           Un análisis de los fracasos en los
relaciona con el manejo de variables          proyectos      relacionados     con      la
mercadotécnicas,    razón por la cuál         introducción de nuevos productos al
podríamos atribuir a la causa MERCADO         mercado, reitera y refuerza los resultados
cerca del 36% de los fracasos.                anteriores, pues nuevamente las mayores
                                              dificultades estuvieron asociadas con el
Un estudio más reciente, publicado en         mercado:
1984 con base en el análisis de 221
proyectos, nos permite profundizar más                 Causas de fracaso                %
algunos conceptos, para entender mejor
                                              Subestimar la competencia               36.4
las barreras que deberemos enfrentar en el    Sobrestimar el número de usuarios del   20.5
proceso innovador:                            producto
                                              Dificultades técnicas con el producto   20.5
• Los proyectos cuyo único propósito          Precio muy alto                         18.2
  era la mejora de procesos tuvieron
  mayor éxito (71 %) que aquellos             Publicaciones   recientes que reúnen las
  destinados a cambiar o a mejorar los        conclusiones     de     diversos estudios
  productos (48%).                            efectuados en EUA, indican que la
• Los    proyectos    relacionados   con      probabilidad de fracaso en innovaciones
  nuevos productos tuvieron mayor éxito       de productos aumenta a medida que:
  cuando fueron sugeridos por el área de
  ventas de la empresa o por clientes         • Se procura       definir de antemano
  (56%) que cuando surgieron del área           especificaciones técnicas completas y
  de investigación (35%).                       acabadas,      además     de     realizar
• El éxito de las innovaciones radicales        previamente,                 exhaustivas
  estibo correlacionado con el progreso         investigaciones de mercado.
  de la base científica y tecnológica de la   • Se busca la total compatibilidad con
  empresa, pero no fue así en el caso de        los otros productos de la línea de
  las innovaciones graduales.                   producción de la organización.
• Mientras mayor experiencia tenía la         • No se obtienen resultados tangibles
  empresa en producir o vender el               dentro de un plazo de 90 días.
  producto, o en usar el proceso,



                                                                                      ill-16
Administración    de la tecnología.                                    Proceso de la innovación tecnológica




De esta manera, hay que tener en cuenta                   Aunque el enfoque del estudio mexicano
que si bien la previa definición tentativa de             es diferente del realizado por Myer y
las especificaciones técnicas y los estudios              Sweezy, en ambos se sugiere que la
de mercado son indispensables, las                        función administrativa (o de gestión)
especificaciones y las condiciones finales                impacta significativamente al éxito de la
deben ser establecidas basándose en                       innovación (el pero de este concepto en
experimentos reales en el mercado.                        ambos casos es muy similar). Sin
                                                          embargo, el contribuyente de capacidad
Por 10 que toca a la experiencia mexicana,                técnica (asociado con la actitud de los
en una investigación realizada por el                     científicos) es notoriamente superior (en
personal del CIT en 65 proyectos                          casi 20%) en las causas de fracaso de los
tecnológicos que forman de la cartera                     proyectos analizados por el CIT, que en
gestionada     por      ese    Centro,   se               los reportes internacionales.
identificaron y clasificaron las causas que
promovieron su éxito o que motivaron el                      Causas de fracaso en las innovaciones
fracaso. A continuación se presentan los
puntos más relevantes del estudio:                                         Causa                        %
                                                          Mercado                                       27.5
                                                          Administración                                23.5
Factores favorables en proyectos de
                                                          Capital                                       15.0
vinculación:
                                                          Regulaciones gubernamentales                  12.0
                   Factor                           #
                                                          Tecnología                                    11.5
Participación del promotor produjo cambios           40   Otros                                         10.5
favorables
                                                                                              Total    100.0
Proyecto con clara demanda del mercado               28
Elevada capacidad técnica del investigador           20
Investigador muy interesado en la vinculación        18   Este punto bien vale considerado como
Empresario dispuesto a asumir riesgos                12   sobresaliente, ya que llama la atención
Negociaciones exitosas                                6   sobre la necesidad de realizar una gran
Financiamiento gubernamental de riesgo                6
                                                          labor de convencimiento, por parte de los
El empresario fue el propio investigador              6
El investigador fue su propio promotor                6
                                                          gestores, a los grupos de investigación y,
                                         Total      167   también, los obliga a poner una gran
                                                          atención en la selección del personal
Factores desfavorables en proyectos de                    técnico que participa en proyectos de
vinculación:                                              innovación tecnológica, en países como
                   Factor                           #     México.
Problemas fmancieros o crédito en la empresa         28
El promotor no dedicó suficiente tiempo al caso      16
                                                          Finalmente, un estudio          de la industria
Discrepancias entre investigador y empresario        14
Empresario indeciso o resistente al cambio           12
                                                          electrónica húngara (40)       permitió detectar
El proyecto se contrató con objetivos poco claros    11   5 factores del éxito           innovador, muy
La empresa tenía objetivos poco claros               10   similares a los arriba          descritos, pues
Conflictos al interior de la empresa                  9   incluyeron:
Desaparición del investigador                         6
Negociación contractual deficiente                    6
Otros                                                29   a) La satisfacción de una demanda del
                                            Total   141      mercado



                                                                                                      ID-17
Administración    de la tecnología.                     Proceso de la innovación tecnológica




b) Una efectiva comunicación interna y
   externa
c) Un desarrollo técnicamente eficiente
d) La orientación al mercado y
e) El papel desempeñado por individuos
   "clave" .

Este último factor debe hacemos recordar
que, además de los elementos de mercado,
hay que tener siempre presente la
dificultad básica, de fondo, para la
realización de cambios técnicos o de
cualquier     naturaleza:     la   tradicional
resistencia del ser humano al cambio, que
se incorpora        y   atrinchera    en las
estructuras organizativas bajo los más
diversos disfraces. De esta manera, el
éxito de las innovaciones tecnológicas
depende básicamente de una adecuada
planeación e implantación de los cambios
involucrados, tanto los de naturaleza
técnica como aquellos no técnicos,
además de una gestión adecuada de los
roles críticos correspondientes. 1




1Tomado de: BID-CECAB-CINDA (1990) Conceptos generales
de gestación tecnológica. Santiago de Chile.




                                                                                     ID-l8
Administración   de la tecnología.            Creatividad, información, ambiente organizacional para la
                                                                         administración de la tecnología



Creatividad, información,                              En este sentido, mente y alma tienden a
ambiente organizacional para la                       confundirse en un único concepto. Ambas
                                                      nociones se refieren a un ente abstracto,
administración de la tecnología.                      que sería la esencia misma del hombre, la
                                                      "marca registrada" por medio de la cual
                                                      cada individuo se diferencia de todos los
Creatividad y toma de decisiones.                     otros, y el hombre en general se distingue
                                                      del mundo natural.
¿Qué es la creatividad?, ¿qué es la mente?,
son preguntas que han intrigado desde los             Recientes investigaciones de la medicina,
tiempos clásicos al ser humano. "Pienso,              de la psicología y de algunas otras ramas
luego existo". Esta frase de Descartes,               de la ciencias humanas como la lingüística
filósofo francés de la primera mitad del              y la antropología modernas, han sometido
siglo XVII, pretende ser una concisa                  a la noción de mente creativa a un
definición del hombre. Más de trescientos
                                                      verdadero proceso de purificación, que
años después de haber sido formulada, ella            promete liberada de su pesada herencia
y el sistema filosófico del cual formaba              metafisica.
parte siguen ocupando el pensamiento y
perturbando el sueño de científicos,                 Una primera comprobación interesante fue
filósofos, místicos, humanistas y simples            la de que bajo el concepto utilizado por
curiosos, preocupados por el sintetizar en           los filósofos se oculta una realidad
una frase o en una fórmula la esencia de la
                                                     infinitamente compleja, que por lo menos
naturaleza humana.                                   en el estado        actual    de nuestros
                                                     conocimientos, no puede ser reducida a
La palabra "mente" esta ligada a muchas              una única entidad monolítica. En realidad,
acepciones        diferentes.     "Mental"           cuando de mente creativa, las personas se
significaba intelectual y se refiere a la            refieren     a    una      pluralidad     de
relación entre la mente y el pensamiento.            funcionamientos del cerebro y del sistema
"Mentalidad", en cambio, hace referencia             nervioso    humano: la capacidad de
a un conjunto de actitudes en relación con           raciocinio, la memoria, la sensibilidad, las
costumbres     o valores morales. Un                 emociones. La ciencia ha tratado de
individuo puede tener gran capacidad                 explicar     el funcionamiento   y  las
mental, y al mismo tiempo poseer una                 interrelaciones de estos aspectos de la
"mentalidad retrograda" . La persona que             mente creativa humana.
tiene la "mente perturbada" presenta un
comportamiento anormal y se le suele                 Las investigaciones llevadas a cabo sobre
llamar loca o demente.           Lo más              el funcionamiento del sistema nervioso
importante, sin embargo, es que en su                permitieron descubrir la existencia de
acepción filosófica tradicional y también            minúsculos impulsos eléctricos que se
en el lenguaje corriente, la mente es                manifiestan durante la actividad nerviosa.
tratada como una entidad impalpable,                 Muchos de los impulsos que emanan del
inmaterial    y,     por      lo    tanto,           cerebro son conducidos     hasta los
inconmensurable.
                                                     músculos a través de los nervios, y por los



-------------------------;IV~-l
Administración   de la tecnología.             Creatividad, información, ambiente organizacional para la
                                                                         administración de la tecnología



mOVImientos y gestos provocados por                    que conducen los impulsos producidos
contracciones    musculares    el cerebro              normalmente por la energía luminosa. El
expresa la forma del comportamiento. De                cerebro  reacciona   haciéndose   "ver"
manera análoga, la percepción también                  estrellas y haces luminosos, sin tener en
puede ser explicada por el funcionamiento              cuenta la naturaleza del estímulo-golpe
del cerebro. Los órganos de los sentidos               porque está condicionado para responder
reciben estímulos del ambiente, bajo la                así a todos los estímulos que le lleguen a
forma de energía luminosa, sustancias                  través de las vías ópticas, sean luminosos
químicas, sonidos, entre otros. Los                    o no.
estímulos son transmitidos a través de los
nervios hasta el cerebro, donde son                    Una gran parte de las experiencias de la
interpretados.                                         neurofisiología destinada al estudio del
                                                       funcionamiento de la mente creativa
Para que esto pueda ocurrir, el sistema               humana, son realizadas sin que sea preciso
nervIOso  transforma   los    estímulos               trabajar directamente sobre el cerebro
exteriores en otro tipo de energía,                   mediante procesos mecánicos o químicos.
generalmente           de        naturaleza           Lo que los científicos pretenden, es
electro química. La percepción de los                 establecer una especie de "diálogo" con el
colores, por ejemplo, resulta de la                   objeto de sus estudios, sometiéndolo a
interpretación cerebral de los impulsos               estímulos e intentando interpretar sus
conducidos     por    el nervio      óptico,          respuestas. Esto significa, en última
resultantes de la incidencia sobre la retina          instancia, descubrir el lenguaje, o los
de energía      luminosa     de diferentes            lenguajes, en lo que "habla" la mente
longitudes de onda. Hasta aquí es lo que              creativa: determinar los distintos planos en
se sabe.                                              los que ella opera, sus leyes de sintaxis y
                                                      descifrar su significado, véase a Gerald D.
 Se sabe también que algunas partes del               Fischbach, CarIa J. Shatz y Samir Seki, en
cerebro reciben impulsos de determinados              Scientific Américan, Septiembre de 1992.
órganos sensoriales: el área visual recibe
los que vienen de los ojos a través del               Cabe preguntarse ¿qué es la creatividad?,
nervio óptico, el área auditiva está ligada           y para ello se ha recurrido a los conceptos
a los oídos, y así sucesivamente. Cuando              de mente creativa, funcionamiento del
esas regiones de la corteza cerebral son              sistema nervioso central y del cerebro
estimuladas eléctricamente, se producen               humano. Ahora se está en posibilidad de
impresionantes fenómenos alucinatorios:               bosquejar una definición de creatividad,
sí el área auditiva es la estimulada, el              recordando lo complejo y apasionante que
individuo podrá oír una composición                   tiene cuando se aplica a la función
musical entera, y hasta reconocerIa.                  administrativa.    A     continuación     se
                                                      resumirán los conocimientos vigentes que
En realidad, el cerebro responde a los                inciden en el tema que se ocupa.
estímulos de acuerdo con la vía por la que
le llegan. Un golpe en el ojo, por ejemplo,
puede estimular por presión, los nervios



                                                                                                  IV-2
Administración   de la tecnología.               Creatividad, información, ambiente organizacional para la
                                                                            administración de la tecnología



Definición de la creatividad.                               orden observado". De            Scientere    y
                                                            Turcofte (1986,p.84).
No es tan fácil definir la creatividad, ya
que por sus múltiples manifestaciones ésta               Como se observa cada definición dice que
no se puede concretar igual, ya que no                   no se ha mencionado en las otras, y
existe una receta para que se dé. Más                    seguramente todavía falta mucho por
bien, se pueden expresar comentarios y                   mencionar. El crédito que se le podría dar
opiniones sobre ésta. Al estudiar estas                  es que nos dan una idea sobre la
opiniones uno se da cuenta de que son                    creatividad. Sin embargo, si uno se limita
muy variadas, dándose el proceso creativo                a esta información puede ser peligroso ya
como algo personal.                                      que se corre el riesgo de no ver más allá
                                                         de la información dada. Dando pautas
Pero claro que si uno exige una definición               para pensar de cierta forma rígida.
de creatividad se puede acudir a
diccionarios,    donde    se    obtendrán                Además, la creatividad al igual que
definiciones como la siguiente: "La                      cualquier otro concepto se entiende mejor
creatividad es el proceso donde se da la                 cuando se asimila de forma activa. Es
existencia de algo nuevo". Ahora, si se                 necesario el participar con ideas propias y
está buscando una definición concreta en                comparar, confirmar, o rechazar lo que se
algún libro que trate sobre creatividad se              esta tratando de explicar. Sin embargo
sentirá uno decepcionado. El ofrecer una                cuando un concepto, que de por si no es
definición es una forma de simplificar el               tangible, se trata de explicar de forma
concepto, obteniéndose como resultado                   concreta, todo lo que se capta son las
solamente una fracción del concepto que                 palabras en sí; más no el potencial, ni la
se quiere entender.                                     acción de dicho concepto, sino sus
                                                        manifestaciones     simplificadas. En el
He aquí varias definiciones:                            simposio de Platón este critica a los
                                                        poetas que tratan con apariencias y no con
• "La     creatividad     es la habilidad   de          la realidad en sí. En cambio decía que
  encontrar soluciones a un problema o                  aquellos que tratan con la realidad
  traer nuevos modos de expresión; es el                ampliaban la conciencia humana.
  traer a existencia algo nuevo al
  individuo". Edwards (1979,p.25).                      Para nosotros, la creatividad es una
• "El proceso por medio del cual el ser                 capacidad        personal,  inefable     e
  humano       extrae    la energía,       los          intransferible que permite tener una
  materiales y la información disponible                percepción integradora de la realidad para
  en el entorno y los transforma de                     modificar     el    entorno  de    manera
  manera específica con el fin de mejorar               convincente, eficiente y salir gratificando
  su eficacia en el logro de objetivos                  o enriqueciendo con el resultado de la
  dados". Mettal (1977,p.53-66).                        transformación.
• "La     activación      eficiente    y    la
  comunicaclOn        de    los     proyectos
  conscientes de reestructuración en un



                                                                                                    IV-3
Administración   de la tecnología.            Creatividad, información, ambiente organizacional para la
                                                                        administración   de la tecnología



Creatividad y Cerebro                                 derecho el que ayuda a expresar                 las
                                                      emOCIOnes.
  Es universalmente conocido que los
griegos buscaban un equilibrio entre la               He aquí un listado de las funciones de
mente y la naturaleza. Un equilibrio entre            cada hemisferio de acuerdo a Betty
lo lógico, lo intuitivo y lo sensorial. Tal           Edwards (1988, pAO)
vez una clave para la creatividad sea este
equilibrio en el cerebro. O sea un                    Hemisferio izquierdo    Hemisferio derecho
                                                             Verbal               No verbal
equilibrio entre el funcionamiento óptimo                  Analítico               Sintético
de los hemisferios cerebrales derecho e
                                                           Simbólico              Concreto
izquierdo.                                                  Temporal               Atemporal
                                                            Racional               Irracional
Se ha reportado en estudios recientes,                       Digital                Espacial
                                                             Lógico                 Intuitivo
Hampden- Turner (1982, p.86-90) que
                                                             Línea                  Holístico
cada hemisferio tiene funciones mentales
diferentes y complementarias. Los daños
ocasionados    al hemisferio    cerebral             Edward de Bono (1982, pAO) dice que en
izquierdo impide el habla, el lenguaje, la           el hemisferio izquierdo        se da el
memoria verbal, las matemáticas y el                 pensamiento "vertical". Este es aquel en
sentido del tiempo; también se afectan               donde se sigue una lógica unidireccional,
ciertos órganos y funciones. Por su parte,           por lo tanto al presentarse un problema se
los daños ocasionados al hemisferio                  está a merced de ciertas premisas ya
cerebral derecho impiden la ejecución y              establecidas, donde hay una respuesta
                                                     correcta y una falsa. Frecuentemente es
comprensión de ejercicios visuales y
táctiles, la percepción de profundidad y             más dominante el hemisferio izquierdo, el
movimiento, la organización viso-espacial,           cual no solamente da pautas para actuar,
entre otras funciones.                               sino también para pensar. En cambio en el
                                                     hemisferio derecho se da el pensamiento
También se ha encontrado información                 "lateral" en donde se ven respuestas
que sugiere una separación mental                    alternativas       aparentemente        no
inconsciente de una consciente. Por                  relacionadas.

ejemplo: cuando se le enseñaba una figura
desnuda a una paciente, por medio de un              En el pensamiento vertical se sigue una
taquiscopio, a aquellas partes de los ojos           línea lógica. Esta podría ser por ejemplo
conectados al hemisferio derecho, ésta se            una teoría. Digamos que está teoría es una
sonrojaba y deCÍa "hay que chistosa                  forma rectangular, y cuando se encuentran
                                                     variables nuevas se acomodan a la teoría
máquina tiene, doctor", pero no podía
describir lo que veía. De igual forma, un            de tal forma que esta siga siendo un
paciente con los hemisferios separados               rectángulo. Pero, que si un día llega un
declaran que no están enojados mientras              dato nuevo y no se puede acomodar en
su expresión y movimientos corporales                este rectángulo. Se podría pensar que el
dicen otra cosa. Siendo el hemisferio                dato es erróneo o que tal vez la teoría esta
                                                     mal. Lo más probable es que ignore dicho



                                                                                                   IV-4
Administración   de la tecnología.             Creatividad, información, ambiente organizacional para la
                                                                          administración de la tecnología



dato para poder seguir manteniendo        la           Creatividad y la toma de decisiones
ideología ya establecida.
                                                       En los libros clásicos de administración, la
Sin embargo, hay otra salida, que no es la             toma de decisiones se define como
de ignorar el dato nuevo, sino pensar de               seleccionar entre alternativas un curso de
forma lateral. Donde se tratan de                      acción, y se incluye como parte del núcleo
reconciliar todos los datos obtenidos.                 de la planeación. No puede decirse que
                                                       exista un plan hasta que se haya tomado
Donde tal vez se vea que la teoría que se              una decisión: un compromiso de recursos,
ha estado usando no funciona y que se                  dirección o reputación. Antes de esto sólo
necesita cambiar, tal vez a un hexágono.               se tienen estudios y análisis de p1aneación.
U sando el pensamiento        lateral no               Los administradores ven aveces la toma
solamente se encuentra la solución a un                de decisiones como su trabajo central,
problema, sino que quizás se tiene que                 porque deben escoger continuamente lo
reformular     ideas  supuestamente     ya             que debe hacerse, quien ha de hacerla y
resueltas. Para después usar la lógica con             cuándo, dónde y ocasionalmente incluso
los descubrimientos obtenidos y poder                  cómo se hará. Sin embargo, la toma de
comunicar éstos.                                       decisiones es sólo un paso en la
                                                       planeación,    aún    cuando     se     hace
Claro que esto significa mucho más                     rápidamente y con muy poca reflexión o
trabajo y esfuerzo, y claro que es mucho               cuando influye en la acción sólo por unos
más cómodo el pensar de forma vertical.                cuantos minutos. También es parte de la
Siendo este un lugar seguro, dado que las              vida cotidiana de todos. Un curso de
ideas ya resueltas nunca tienen porque                 acción raras veces pueda juzgarse en
cambiar. Todo lo que tiene que hacer es                forma aislada ya que prácticamente cada
estancarse.                                            decisión debe ir aunada a otros planes.

El     pensamiento        lateral    expone           Se dice con frecuencia que la toma de
características atribuidas al hemisferio              decisiones eficaz debe ser racional, con
derecho tales como que es atemporal,                  empleo del hemisferio cerebral izquierdo,
viso-espacial,  intuitivo, etcétera.     Sin          con uso preponderante del pensamiento
embargo es necesario equilibrar ambos                 vertical. ¿Pero qué es racionalidad o
tipos de pensamiento,           para poder            verticalidad? ¿Cuándo piensa o decide
acomodar y analizar las ideas obtenidas, y            racionalmente una persona?
para poder comunicar ésta. Oscar Wi1de
dijo "Una mente siempre abierta no es la              Los seres humanos que actúan o deciden
mejor, igual que una boca siempre abierta.            racionalmente están intentando alcanzar
Tenemos que masticar", Robery and                     alguna meta que no puede lograrse sin
Taggart, 1982.                                        acción. Deben tener una compresión clara
                                                      de los cursos alternativos mediante los
                                                      cuales una meta puede alcanzarse en las
                                                      circunstancias y con las limitaciones
                                                      existentes. También han de contar con la



                                                                                                  IV-S
Administración   de la tecnología.               Creatividad, información, ambiente organizacional para la
                                                                            administración de la tecnología



información y la habilidad para analizar y               realidad en otra unidad. Esta nueva unidad
evaluar alternativas a la luz de la meta                 o función creativa puede aplicarse a la
buscada. Y, por último, deben tener el                   solución del problema, situación o curso
deseo de llegar a la mejor solución al                   de acción que ocupe al administrador en
seleccionar la alternativa que satisfaga                 su función de toma de decisiones en
más eficazmente el logro de la meta, aquí                proyectos nuevos o antiguos de cualquier
se aplicaría el hemisferio cerebral derecho,             naturaleza. 1
sede del pensamiento lateral.

Pocas veces se logra la verticalidad o
racionalidad completa, particularmente en
la administración. En primer lugar, como
nadie puede tomar decisiones que afecten
el pasado, las decisiones deben operar en
el futuro, y el futuro casi invariablemente
implica incertidumbre. En segundo lugar,
es dificil reconocer todas las alternativas
que pudieran seguirse para llegar a una
meta; esto sucede sobre todo cuando la
toma de decisiones implica oportunidades
para hacer algo que no se ha hecho antes.
Además, en la mayoría de los casos no
todas las alternativas pueden analizarse, ni
siquiera con las más novedosas técnicas
analíticas y computadoras disponibles.

De esta manera se podría concluir que un
 administrador debe conformarse con una
racionalidad limitada. Limitada por el
pensamiento       lateral,   sede    de     la
creatividad.    En otras palabras,         las
limitaciones de tiempo, información y
certidumbre     limitan la racionalidad,
función del hemisferio cerebral izquierdo,
aunque       un     administrador     intente
honestamente se completamente racional,
no lo será si emplea medio cerebro, tendrá
que alternar con la función de la
imaginación       que      usualmente      va
acompañada de intensidad efectiva, lo cual
desconecta la función racional por breves
segundos para dar entrada a nueva
información que estructura o reordena la                1Tomado de: Creatividad y toma de decisiones Carrasco C.
                                                        (1993), México




                                                                                                              IV-6
Administración   de la tecnología.                                                              Prospectiva




Prospectiva.                                      En éste apartado se aclara y se valora -en su
                                                  sentido más amplio- el verdadero significado
                                                  de prospectiva, dimensionándola como un
¿Porqué prospectiva?Error! Bookmark               elemento clave de un estilo de planeación
not defined.                                      más acorde con las circunstancias actuales.
                                                  Empero, ¿qué es la prospeetiva? En las
En esta capítulo se caracteriza la prospectiva    últimas décadas ha surgido en los campos
como una vía diferente y creativa hacia el        científicos un movimiento de anticipación
futuro. Así mismo, se perfila la trayectoria      que puede ser definido como el esfuerzo de
propia de esta construcción del porvenir.         hacer probable el futuro más deseable. Esto
                                                  es la prospectiva; la actitud de la mente
Hacia una         conceptualización   de   la     hacia la problemática del porvenir.
Prospectiva
                                                 Es necesario destacar aquí que a diferencia
Mucho se ha hablado del futuro y                 de otras      aproximaciones       al futuro
mayormente de su adivinación o predicción        (pronóstico, prevención, preferencia, etc.),
y no tanto de su diseño y construcción.          La trayectoria de la prospectiva bien del
Existen      numerosos      estudios     y       porvenir hacia el presente, rebasando la
planteamientos que tratan de predecir el         proyección exclusiva de tendencia, para
futuro de la humanidad, de un país, de una       diseñar y construir alternativas que permitan
organización o de una área específica de         un acercamiento progresivo al futuro
conocimiento.                                    deseado.


Por otra parte, pareciera que, dada la           La pro spectiva es primero un acto
proximidad de entrar a un nuevo siglo, los       imaginativo y de creación; luego, una toma
términos relacionados con el futuro se            de conciencia y una reflexión sobre el
encuentran en boca de casi todos.                 contexto actual y por último un proceso de
                                                 articulación     y    convergencia    de la
Es el caso de la prospectiva, cuyo uso -por      expectativas, deseos, interese, y capacidad
10  menos en el lenguaje- ha venido              de la sociedad para alcanzar ese porvenir
extendiéndose. Hoy se escucha con                que se perfila como deseable. Ahora bien,
frecuencia: "los esfuerzos prospectivos", "la    cualquiera que sea la forma en que se defina
prospectiva de tal o cuál asunto",               la pro spectiva,lEs imprescindible destacar su
                                                 carácter creativo, el elemento de cambio y
Sin embargo, a pesar de la creciente             transformación que encierra y sobre todo, la
preocupación por el futuro o quizás a            opción que nos presenta para asumir una
consecuencia de ello existe confusión            actitud activa hacia el mañana, a través de la
respecto al significado de "prospectiva". El
término se está usando para denotar desde el
pronóstico global más sofisticado hasta
cualquier idea que sobre el porvenir pueda       1 . Tal Y ~om? lo señala Sachs, existen autores que emplean
ocurrírsenos.                                    d~versosterrmnos sobr~ la base de la prospectiva. Jantsch por
                                                 ejemplo, usa el terrnmo ''forecastin'' en unsentido bastante
                                                 parecido al de la prospectiva. Polak (1971) emplea la palabra
                                                 "prognostics" de una manera similar.



                                                                                                       V-l
Administración     de la tecnología.                                                                   Prospectiva




    construcción y elección de futurables y                              Aquí es conveniente distinguir prospectiva
    futuribles.2                                                         de utopía: si bien es cierto que la primera
                                                                         emplea recursos de la segunda para lo que
    Así, el propósito de la prospectiva es                               MedIo     llama "remontar        el vuelo
    "preparar el camino" para el futuro,                                 imaginativo" también lo es que esto implica
    adaptándolo como objetivo (deseable y                                un primer paso, "ya que la prospectiva
    posible). La prospectiva guía la s acciones                          articula    esfuerzos       concretos para
    presentes y el campo de lo "posible" del                             transformar la realidad" .4
       _     3
    manana.
                                                                         No se busca adivinar o exclusivamente
    La prospectiva, además de permitir e                                 diseñar el futuro; la prospectiva, como
    impulsar el diseño del futuro aporta                                 actitud para la acción, irrumpio como una
    elementos muy imperantes al proceso de                               fuente energética de pensamiento, de
    planeación y a la toma de decisiones, ya que                         creación y actividad que pretende
    identifica peligros y oportunidades de                               construido.
    determinadas situaciones futura, además de
    que permite ofrecer políticas y acciones                             Por otra parte, se basa en la idea de que los
    alternativas, aumentando así el grado de                             elementos      cualitativos    puedan     ser
    elección. Entre los propósitos importantes                           determinantes ya que presentan -de algún
    de esta aproximación cabe mencionar los                              modo- un contacto más relevante y cercano
    siguientes:                                                          con la realidad.

    a) Generar visiones alternativas de futuros                      Esto no implica eliminar el acceso y manejo
       deseados.                                                     de aquellos elementos que pueden ser
b) Proporcionar impulso para la acción.                              cuantificados, que siempre jugaran un papel
c) Promover información relevante bajo un                            importante. Sin embargo en este sentido,
   enfoque de largo alcance.                                         cabe destacar lo relevante del enfoque
d) Hacer explícitos escenarios alternativos                          eminentemente       participativo    de     la
   de futuros posibles.                                              prospectiva. Parte de la necesidad de
e) Establecer valores y reglas de decisión                           encontrar una visión compartida del futuro,
   para alcanzar el mejor futuro posible.                            para lo cuál se motiva a los tomadores de
                                                                     decisiones a conocer y valorar la relación
Así mismo, la prospectiva mantiene un                                existente entre lo que cada una lleva a cabo
amplio horizonte temporal: se interesa por                           y lo que otros hacen, así como los efectos de
eventos y situaciones a largo plazo. Ello trae                       sus acciones sobre la realidad en su
con sigo la flexibilidad, ya que por tratarse                        conjunto.
de una visión a alcanzar en varios años
permite la elección de futuros alternativos.                         Las relaciones dinámicas constituye otro
                                                                     atributo importante de la prospectiva. Esta
                                                                     no es unidireccional en el tiempo, se interesa
                                                                     esencialmente en la evolución, el cambio, y
2 Se emplea futurable para designar el futuro deseable y futurible   la dinámica de los sistema sociales. De esta
como el futuro posible.
3 Gadetb, Machael, The Crisis In forecasting and the Emergenci

ofthe Prospective Approach, Pergamon press,USA,1979, p25.            4   Marello, Agustin, op citop.19.



                                                                                                                 V-2
Administración      de la tecnología.                                                                           Prospectiva




manera, asume la existencia de vínculos                          Esta acepción implica que toda decisión de
dinámicos entre las variables incluidas en el                    planeación se lleva a cabo considerando el
análisis.   Procede      considerando      la                    futuro, en realidad, en función de éste, al
transformación o modificación constante y                        adelantarse a sus efectos o consecuencias.
rápida de las estructuras del sistema en
cuestión.                                                       Planear significa elegir, definir opciones
                                                                frente al futuro7, pero también significa
Finalmente, considera que la pluralidad del                     proveer los medios necesarios para
futuro se explica por la libertad del hombre.                    alcanzarlo.8
Entre la gama de futurables diseñados en
prospectiva, la realización efectiva de uno u                   Para Ackoff, la toma de decisiones en el
otro dependerá de lo que el hombre realice o                    marco de la planeación exige las condiciones
deje de hacer. Lo anterior está Íntimamente                     siguientes:
vinculado con la concepción que de el futuro
mantiene la prospectiva como "la dimensión                      a) La planeación es necesaria cuando el
de la posibilidad, la hipótesis y el proyecto"                     hecho futuro que deseamos implica un
(p.    Charles).    Esta     premisa     queda                     conjunto de decisiones interdependientes
condensada en lo que Massé, uno de los más                         (sistema de decisiones).
destacados representantes del movimiento
prospectivo expresa: "El presente introduce                     b) La planeación es algo que se lleva acabo
una discontinuidad esencial en la marcha del                       antes de efectuar una acción (toma
tiempo. El pasado es único, el futuro es                           anticipada de decisiones).
múltiple. El pasado pertenece a la memoria,
el futuro a la imaginación y a la voluntad. El                  c) La planeación es proceso que se dirige
futuro contiene algo de lo desconocible, que                       hacia la producción de uno o más futuros
lo hace fundamentalmente diferente". 5                             deseados y que no es muy probable que
                                                                   ocurran a menos que se haga algo al
Prospectiva          elemento        clave      de         la      respecto (prospectiva y acción).
planeación
                                                                La planeación, entonces, se orienta     a
Definir el término planeación significa una                     obtener o impedir un determinado estado
ardua labor, ya que por una parte existen                       futuro de cosas. Así, se dirige al futuro
numerosas definiciones en conflicto, y por                      aportando decisiones presentes.
otra el concepto mismo está sufriendo
cambios permanentes. Por ahora y para fines                     Cabe ahora preguntar: ¿Cuál es el papel de
prácticos, los autores proponen como                            la prospectiva en este proceso? Mirar hacia
caracterización esdarecedora de planeación:                     adelante o imaginar el futuro deseado, puede
La "toma anticipada de decisiones". 6                           constituirse en una simple reflexión o en un

                                                                , Hununel, Charles, Education today for the world oftumorrow,
                                                                Unesco, París, 1977.
                                                                8 El mismo autor expresa que el análisis de los problemas a
5 Masseé, Pierre, Le plan ou panti-hasard, Gallimard, Paris,    resolver y la busqueda de futuros posibles se encuentran
1965.                                                           estrechamente relacionados, constituyendose en las premisas de
6 Ackoff, Russell, A concept of corporate planning, New York,   una planeación reál. Se trata de trazar con premeditación un
1970.                                                           mejor camino desde el presente hacia el futuro.




                                                                                                                        V-3
Administración                    de la tecnología.                                                                                          Prospectiva




 ejercIcIO mental interesante sin embargo                                                     caracterizarse como "una actitud flexible
 para hacer efectivamente prospectiva, habrá                                                  ante un futuro abierto, inquietud intelectual
 de insertarse necesariamente en un proceso                                                   dirigida a transformarse en un optimismo de
 de toma de decisiones. Sólo dentro de esta                                                   acción; búsqueda que sirve para juntar la
 concepción puede hablarse de prospectiva,                                                    pluralidad de "los posibles" con la unicidad
 ya que proporciona al tomador de decisiones                                                  de la decisión a tomar en el momento
 una visión del, futuro deseado, diversos                                                     presente" . 10
 aspectos de carácter normativo y escenarios
 que perfilan opciones de futuros factibles.                                                 En cierta forma la planeación prospectiva
                                                                                             constituye, entonces, el reverso de la
En p1aneación, el estilo prospectivo funciona                                                planeación tradicional que es eminentemente
a la inversa del procedimiento tradicional, ya                                               retrospectiva. A este respecto, Sachs señala:
que este se inicia con la caracterización de                                                 "la que hace de la planeación prospectiva
los futuros posibles para después seleccionar                                                una alternativa a la p1aneación tradicional es
el más deseable; en cambio en p1aneación                                                     que plantea la formulación de los objetivos y
prospectivl      (fugura 2), primero se                                                      la búsqueda activa de medios para su
determina el futuro deseado, y se le diseña                                                  obtención". También redimensiona la
creativa y dinámicamente, sin considerar el                                                  totalidad del proceso de planeación sabiendo
pasado y el presente como trabas                                                             que se extiende desde la formulación de los
insalvab1es; estos se incorporan en un                                                       ideales sociales más generales, hasta los
segundo paso, al confrontárse1e con el                                                       detalles de implantación de las decisiones
futurab1e,para desde ahí explorar los futuros                                                individuales.
factibles y seleccionar el más conveniente,
                                                                                             El diseño del futuro deseado orienta al
                                         FiguraNo.2

                            PhUleadón   Tradicional   y Planeadón   ProlpectJvv.
                                                                                             planificador sobre la descendencia y
                                                                                             relevancia de las propiedades del mundo
                                                             Presente
                                                                                             actual en su trabajo.

                                                                                             "Así mismo, saber lo que se requiere ayuda
                                                                                             a conocer que información se requiere para
                                                                                             la acción". 11
     PLancaci6n   Prospeetiva                                 Presente                  ..
                                                             ------------_.------ Pasado--
             Futuro
                                                                Exploraci6n y Selección de
                                                                          Pasados
                                                                                             A continuación, en la figura 3, se muestra el
    Disá10 del Futuro Desable
                                                                                             paradigma de planeación prospectiva, sus
                                                                                             actitudes e interre1aciones. Para comenzar,
                                                                                             en el modulo 1 se explícita el diseño de la o
Massé expresa en este sentido que el estilo
                                                                                             las imágenes del futuro deseado; esto se
prospectivo de la planeación puede
                                                                                             lleva a cabo con apoyo de los
                                                                                             procedimientos que se expondrán en el
 9 El concepto    de planeación prospectiva fue elaborado por
 autores frabcese en su afan por encontrar una estrategia original                           siguiente apartado. En ellos la participación
que permitiese diregir la reconstrucción de la posguerra y alentar
el desarrollo de su país. Otros autores han empleado conceptos
similares al [rances para designar este tipo de planeación. Ackoff
usa el término "planeación interactiva", Ozbekhan escribe sobtre                             10 Massé, Pierre, op. cit; p.32.
"planeación normativa" y Firiedman habla sobre "planeación                                   llSachs, Wadimir, Diseño de un futuro para el futuro, Fondación
trabsactiva".                                                                                Javier Barros Sierra ac, México D.F, 1980.




                                                                                                                                                       V-4
Administración           de la tecnología.                                                                     Prospectiva




                                       de los invo1ucrados, y no sólo de expertos                                   amplios, ya que entrar en detalles haría de
                                       en la materia, juega un papel primordial.                                    ella un conjunto demasiado complejo para
                                                                                                                    ser eficaz.
                                       Cabe mencionar que en ésta primera etapa la
                                       imagen se explícita sólo en términos
                                                                                                     Figura No.3
                                                                                               Paradigma de Planeación
                                                                                                      Prospectiva


,
    , ,
    Discusiones   __________________




                  5
                                                  6
                                                        ,
                                                        ,
                                                        ,
                                                        1



                                                        ,
                                                            ,
                                                                                                         •
                                                                                                       , ,
                                                                                                     3 Instrumentos 2
                                                                                                     Realidad
                                                                                                                              4
                                                                                                                              Futuro Factible

                                                                  Futuro deseado


                                                                        Selección del Futuro




                                       A partir de esta construcción se elabora el                                 La p1aneación prospectiva es una actividad
                                       modelo o representación de la realidad                                      continua que se encuentra en proceso de
                                       (modulo 2), con el fin de clarificar la                                     adaptación constante; por ello, con las líneas
                                       distancia existente entre uno y otro. Para                                  punteadas (número 7) se señala el impacto
                                       ello se analizan los medios o instrumentos de                               de las decisiones en la realidad y en el
                                       que se dispone (modulo 3) para poder                                        futurab1e.
                                       transformar esa realidad y alcanzar el
                                       futurab1e.                                                                  A partir de esta imagen esquemática de la
                                                                                                                   p1aneación pro spectiva surgen varias
                                       Al conocer y valorar estos instrumentos se                                  interrogantes: para una institución u
                                       producen escenarios de futuros factibles                                    organización ¿Qué puede aportar?, ¿Qué
                                       (modulo 4); con estos y los futurab1es, los                                 relación mantiene con elementos y modelos
                                       participantes ya están en posibilidades de                                  de carácter normativo?, ¿Qué papel juega en
                                       seleccionar la imagen del futuro a lograr                                   la p1aneacióna largo plazo?, etc.
                                       (modulo 5) y tomar decisiones respecto a
                                       como alcanzar1a. Estas decisiones guían las                                 A respecto cabe recordar que en prospectiva
                                       intervenciones durante el curso de los                                      se parte de la premisa de que sin una visión
                                       acontecimientos presentes.                                                  implícita o explícita del futuro resulta más
                                                                                                                   complejo enfrentar el cambio, el cuál



                                                                                                                                                            v-s
Administración   de la tecnología.                                               Prospectiva




necesariamente debe dimensionarse en          brinda además la posibilidad de reflexionar
función de sus implicaciones para la          sobre el futuro, diseñando la imagen deseada
planeación.                                   y proyectando las acciones hacia el presente,
                                              para lograr tanto una mejor comprensión
AsÍ, la prospectiva se concibe como un        del mismo como un acercamiento
insumo básico para la planeación, ya que      progresivo al futuro deseable.
apoya el logro de los siguientes objetivos:
                                              Además de la prefiguración de escenarios
• Construir escenarios o imágenes que se      deseables y factibles, esta ruta del futuro al
  consideran la visión del futuro, una        presente ofrece información relevante con
  percepción dinámica de la realidad y la     un enfoque a largo plazo, para delinear
  prefiguración de alternativas viables.      directrices. Así mismo, propicia la
                                              identificación de las fuerzas que impactarán
• Aportar elementos estratégicos a los        su acción, así como áreas de oportunidad y
  procesos de planeación y de apoyo a la      riesgo y necesidades de cambio y
  toma de decisiones.                         consolidación. Todo ello con el fin de
                                              apoyar la toma de decisiones y aportar
• Impulsar la planeación abierta y creativa   criterios para evaluar situaciones en
  fundamentada en una visión compartida       términos del riesgo y potencial contenidos.
  del futuro.
                                              En este sentido, en el marco de un modelo
• Proporcionar el impulso requerido para      general de planeación, la prospectiva se
  transformar   la    potencialidad   en      ubica en los momentos específicos de
  capacidad.                                  investigación del futuro y de planeación
                                              normativa (ver figura 4), Las cuales
                                              responden a las preguntas ¿Qué queremos y
• Aportar una guía conceptual conductora
  del estudio de aquellos aspectos            qué deseamos hacer? (que es el disparador
  relevantes de la realidad, que permita      de toda planeación), ¿Qué deberíamos
  enfrentar con eficacia y eficiencia la      hacer? esto es, de acuerdo con los
                                              resultados de la investigación del futuro y
  complejidad del contexto actual.
                                              ¿Porqué y para qué?
La prospectiva,   en su calidad de
aproximación constructora del porvenir,




                                                                                        V-6
Administración         de la tecnología.                                                                                         Prospectiva




                                                                  Figura NoA

                                                         Modelo general de planeación


                Investigación               Planeación                  Planeación             Planeación          Implantación
                  del futuro                Normativa                   Estratégica             Operativa




                    ¿Qué                       ¿Qué                       ¿Qué                    ¿Qué
                                            deberíamos                                          haremos?            (Revisión y
                 queremos y                                             podemos
                                              hacer?                     hacer?                                     evaluación)
                  deseamos
                   hacer?
                                                                                               ¿Cuándo?
                                                                         ¿Cómo?
                  Diseño y
               evaluación de
                 alternativas
                   futuras




               c=J         Alcance de la Prospectiva

                                                                                      visión utópica del futuro deseado, un
Por otra parte, para aclarar la posición entre                                        programa politico y una prognoslli
prospectiva y los aspectos normativos, cabe                                           normativa.14 Considerando este última, el
decir que el diseño del futuro implica la                                             autor señala que se debe estar consciente de
posibilidad de una conjunción valoratival2 y                                          que, a diferencia de las proyecciones que
de     una      orientación    mediante     el                                        presentan futuros posibles empleando
establecimiento de ideales o fines últimos;                                           métodos libre de valores 01er. proyecciones
esto es, el "debe ser".                                                               de referencia u otros métodos de orden
                                                                                      matemático). Una prognosis que muestra un
Como ejemplo, ale la pena citar una                                                   futuro deseable es, por definición, una
experiencia practica, la del grupo Polonia                                            prognosis cargada valorativamente. Pero, en
2000: 13 Después de una serie de discusiones                                          contraparte con la utopía y el programa
para la formulación de la pregunta que                                                politico, dicha prognosis tiene que tomar en
habria de ser contestada mediante el                                                  cuenta     las    condiciones,   fuerzas   y
desarrollo del proyecto, se eligió "¿Cómo                                             contingencia     tanto    conocidas    como
deberia ser Polonia?".                                                                esperadas.

Gorynsky explica que el término "deberia",                                            En otro contexto, pero dentro del mismo
aplicado al estado futuro de una sociedad,                                            enfoque, es necesario considerar, a manera
comprende al menos tres significados: una                                             ilustrativa, algunos de los normativos o
                                                                                      prospectivos utilizados en planeación. Es el
12 Al manejar implícita o explicitamente la cuestión de valores
                                                                                      caso, por ejemplo, de los especialista,
que justifican la elección entre los diferente futuros y los factores                 destacados: Ackoff y Ozbekahn. Ellos
asociados con los cursos de acción disponibles.
13 Gorynski, Julius, "Algunos    comentarios sobre el concepto y la
metodelogía de los proyectos prospectívos          globales a largo               14 En este caso, como sinonímo   de lo aquí descrito   como
plaza", y Barmey y Alonso (comp), op. cít; p.30 1.                                prospectiva.




                                                                                                                                         V-7
Administración           de la tecnología.                                                             Prospectiva




 hablan de prospectiva normatival5 y aunque                           horizonte de prospectiva y la situación
 mantiene divergencias estilísticas -centradas                        existente. Esta etapa consiste en la
 en la operacionalización- comparten la                               determinación de metas y se orienta
 mayoría de sus conceptos.                                            primordialmente por los resultados posibles.

 Ambos enfoques encuentran su fundamento                              Finalmente     la    planeación    operativa
 en la participación y en la orientación hacia                        constituye el tercer nivel; su función es la
 el futuro deseado. Para Ozbekhan y                                   implementación de las decisiones que han
 AckoW6 la planeación empieza por el diseño                           sido formuladas en la fase anterior,
 de un futuro idealizado para el sistema para                         indicando que es "10 que será hecho".
 el que se planea. Este diseño del futuro
 excluye toda restricción, exento la                                  En la figura 5, se muestra el modelo de
 factibilidad tecnológica. 17Así, el diseño es la                     Ozbekhan. En el puede apreciarse el énfasis
 formulación explícita de la concepción que                           otorgado a la .determinación de los fines
 del sistema tienen los planeadores (el que                           (línea punteada), es decir, a la clara
 ellos crearían de ser libres) para construir                         definición de los futuros deseados entre los
 uno que ellos quisieran. De esta forma la                             cuales serán seleccionados aquellos que
 planeación se hace prospectiva en vez de                             incluyan los efectos previstos. Estos futuros
            .   18
 retrospectIva.                                                       son construidos con el apoyo de las
                                                                      imágenes del futuro lógico que, a su vez, se
Específicamente, el modelo de Ozbekhan la                             deriva de las proyecciones de referencia.
prospectiva es considerada como una                                   Con la determinación de objetivos y el
estructura jerárquica de tres niveles. El                             futuro que se estima "debe ser" finaliza la
primer nivel de esta estructura es lo que el                          etapa de "planeación normativa", para
autor llama planeación normativa; consiste                            posteriormente continuar con la estrategia
en definir fines (ideales) y de ahí derivar                           operacional. cabe señalar que ante la
objetivos a través del diseño de diferentes                           implantación de lo especificado, el sistema
futuros deseados. Esta etapa normativa                                reacciona generando cambios, mismos que
revela "lo que debe de ser hecho", se guía                            impartan la realidad alterando los fines,
por las posibles consecuencias y se auxilia                           iniciándose nuevamente el ciclo.
fuertemente con proyecciones de referencia.

El segundo nivel lo constituye la planeación
estratégica, la cual básicamente determina
"10 que podría ser hecho", dados el

 15 Ackoff habla actualmente de planación interactiva, 10 cuál
 consiste en diseñar el futuro deseable y seleccionar o generar
 formas alternativas para hacerlo posible.
 16  Sachs, Wladimir (coord), Tecnicas para la planeación
prospectiva del desarrollo nacional, Proyecto eleborado por la
secretaria    de Obras Públicas,        Documento    institucional,
Fundación Javier Barros Sierra, México, 1976.
17 Para Akoff significa la exclusión del empleo de tecnología de
ciencia ficción, permitiendose, sin embargo, la incorporación de
tecnología que no sabe aún si existe pero cuya factibilidad puede
afirmarse.
18   Sachs, Wladimir (coord), op. cit; p.188.




                                                                                                              v-s



                          .
Administración     de la tecnología.                                                                                  Prospectiva




                                                                      Figura No. 5
                                                                  Modelo de planeación




                  Percepción
                                                                      Proyecciones              magen del futuro
                 de la realidad
                                                                        directivas                  lógico
                   existerv:~ __




                                  
                                      
                                          
                                              
                                                  
                                                      
                                                                       Diseño de
                                                              I
                                                                         futuros
                                                              I
                                                              I          posibles
                                                              I
                                                              I
                                                              I
                                                              I
                                                              I
                                                              I
                                                              I
                                                              I
                                                              I           I      I

                                                              L           ~-_~-_--------~   I
                                                                                            I
                                                                                            I
                                                                                            I
                                                                                            I
                                                                                            I
                                                                                            I
                                                                                            I
                                                                                            I

                                                                    Derivación de met
                                                                                            I         Derivación de
       Implementación                                                                       I
                                                                                            I
                                                                                            I
                                                                                                      Objetivos
                                                                                            I
                                                                                            I
                                                                                            I


    Diseño para acción
                                                                   Diseño de políticas              Futuro deseable          I
    requerimientos                                                                                                           I
                                                                                                                             I
    organizacionales                                                                                                        I
                                                                                                                            I
                                                                                                                             I
                                                                                                                             I

     "Se hará"                                                     "Puede ser hecho"               "Debe ser"               I
                                                                                                                             I

     Planeación                                                    Planeación                      Planeación               I
                                                                                                                            I


     operativa                                                     estratégica                     normativa                I
                                                                                                                            I
                                                                                                                            I
                                                                                                                            I
                                                                                                                            I
                                                                                            ~--------------------




                                                                                                                            V-9
Administración      de la tecnología.                                                                                             Prospectiva




                                                               Figura    No. 6
                                        Modelo     de planeación    interactiva    de Ackoff


                 Datos       Preparar el                                          (l)F ormulación de Problemática
                             análisis de
                               sistemas


                 Datos        Prepara el
                              análisis de              Preparar las
                              obstáculos               proyecclOnes


                              Preparar los
                 Datos           diseños
                              idealizados
                                iniciales
                                                                                                 (2 )Planificación de
                                                                                                 fmes
                                                          Modificar y
                             Preparar los                                             Comparar
                                                        canso lidar hasta                                         Seleccinar las
                              escenanos                                             escenarios de
                                                           obtener un                                             brechas a ser
                             de referencia                                           referencia e
                                                       diseño idealizado                                      {
                                                                                                                  cubiertas por
                                                                                                             {
                                                                                      idealizado         {
                                                            amplio y                                 {
                                                                                                                  la planeación
                                                          aceptado de
                                                        común acuerdo

                                                                                   Formular                        Evaluar y
                                                                                     medios                        seleccionar
                               (3)Planificación de medios                         alternativos                     los medios
                                                                                  para cubrir
                                                                                    brechas
                                                                                                                   Estimar lo s
                                                                                                                  recursos que
                          (4 )Planificación de                                                                        serán
                              recursos
                                                         Detenninar el             Defmir las                     necesanos y
                                                                                    brechas                          cuándo
                                                        grado en que las
                             Diseño de sistemas                                      en los
                                                         brechas pueden
                                                          ser cubiertas             recursos
                               para controlar la
                              puesta en práctica            y cómo
                                                                                                                   Estimar qué
                                y el desempeño                                                                    recursos están
                                                                                                                  disponibles y
                                                                                                                      cuándo



                              Puesta en práctica
                                  del diseño




1. Formulación de la problemática. En este                               2. Planificación de fines. Consiste en definir
   se determinan       los problemas      y                                 qué se quiere: el diseño del futuro
   oportunidades que se presentan, su                                       deseado o diseño idealizado. A partir de
   interacción y los obstáculos que impiden                                 éste se extraen metas, objetivos, e
   la solución. El resultado de esta fase                                   ideales, es decir, fines a corto, mediano y
   constituye un escenario de referencia.                                   largo plazos. Al comparar el escenario



                                                                                                                                       V-lO
Administración       de la tecnología.                                                                                Prospectíva




     de referencia con el diseño idealizado, se                    determinar el horizonte temporal, de tal
     identifican aquellas brechas a ser                            forma que los futuros factibles se acerquen
     cubiertas en el proceso.                                      al deseado iniciándose la verdadera
                                                                   construcción del porvenir y la planeación
3. Planificación de medios. Responde a la                          propiamente dicha. Ya dentro del proceso
   determinación de 10 que debe hacerse.                           de la p1aneación se precisan las acciones
   Requiere crear o elegir acciones,                               para cada periodo, tomando en cuenta las
   proyectos, políticas y programas.                               restricciones del presente y el tiempo
                                                                   requerido para alcanzar el futurable.
4. Planificación de recursos. Consiste en la
   definición del tipo de requerimientos y la                       Prospectiva y metodología.
   generación y distribución de recursos.
                                                                   En concreto, la lógica de la prospectiva
5. Puesta en práctica y control. Implica                            existe a partir de la exploración del porvenir,
   "determinar quién va a hacer qué, cuándo                        "no de un futuro deducido sino una de una
   se hará y cómo asegurarse de que estas                          pluralidad de previsiones posib1es20". La
   designaciones y programas se lleven a                           prospectiva invita a la reflexión sobre el
   cabo como se espera y produzcan 10                              futuro para, en un primer momento,
   efectos deseados en el desempañoI9".                            comprender        mejor     nuestro    presente.
   Específicamente el modelo de Ozbekhan                           Deseab1emente -para algunos autores- la
   la perspectiva es considerada como una                          prospectiva debiera ir más allá promoviendo,
   estructura jerárquica de tres niveles. El                       a partir de una lectura diferente de nuestra
   primer nivel de esta estructura es lo que                       realidad, un impulso para la acción, de tal
   el autor llama planeación normativa;                            forma que pudiera transformarse el presente
   consiste en definir fines ideales, de ahí                       y alcanzar el estado que se haya convenido
   derivar objetivos a través del diseño de                        como deseable. Para ello la prospectiva ha
   diferentes futuros deseados. Esta etapa                         venido enriqueciéndose -tomando un
   normativa revela "lo que debe ser                               carácter       interdiscip1inario-   con      la
   hecho", se guía por las posibles                                incorporación de diferentes enfoques y la
   consecuencias y se auxilia fuertemente                          introducción de recursos meteorológicos
   con proyecciones de referencia.                                 surgidos en otros ámbitos (económicos,
                                                                   psicológicos, matemáticos y administrativos,
En cuanto a la última interrogante sobre el                        entre otros).
horizonte temporal de la prospectiva, más
específicamente sobre su vinculación sobre                         Sin embargo, la prospectiva mantiene una
10 que se conoce como p1aneación a largo                           base metodológica peculiar, en la que
plazo, es necesaJ;o comentar que los                               destacan seis elementos básicos y cuatro
horizontes de la planeación deben ser fijados                      grandes fases de desarrollo.
a partir de los resultados de la prospectiva.
Esto es sólo una vez que se obtiene la
imagen del futuro deseado es posible

lo A<;koU; Russell, Guía para controlar el futuro de la empresa,   20  :"I&é, l'ierre,   Decouflc' A,     La   prospective,   presses
LIMUSA, México, 1986.                                              Universituris de France, París 198Q.




                                                                                                                              V-11
Administración      de la tecnología.                                             Prospectiva




 Elementos básicos de la prospectiva.               Esta     VlSlon puede ser ilustrada de la
                                                    siguiente manera: Supóngase que hay que
 Estos elementos van más allá del simple            llevar a cabo una investigación de
 instrumental técnico   y en realidad               determinado estado de la República
 conforman la estructura misma de la                Mexicana. Habrá que poner énfasis en el
 prospectiva como una actitud y forma de            estudio de las regiones o municipios
 pensar y actuar ante y a partir del mañana.        (partes), en lo económico político,
                                                    productivo, social, etc., (procesos) yen sus
 Esta descripción mantiene un carácter              interdependencias; todo lo cuál será
 práctico y trata de contribuir con ellos que       considerado en función de sus interacciones
 creen el la apertura del futuro y en la            y de su repercusión en el conjunto. De igual
 posibilidad de aIcanzarlo, brinda líneas           manera, habrá que estudiar dicho estado en
 orientadoras para diseñar, desarrollar y           un contexto amplio: el sistema nacional e
 valorar los estudios prospectivos, mismos          internacional, así como la relación de las
 que trascienden el mero logro de objetivos al      partes con el todo, y sus interacciones
 propiciar un proceso          formativo de         correspondientes.
 aprendizaje y desarrollo a nivel individual y
 grupal.                                            Hay que destacar la importancia del manejo
                                                    de la información. Es evidente que un
 a) Visión holística.                               estudio como el mencionado, generará una
                                                    gran cantidad y diversidad de datos. Sin
Al reflexionar e imaginar el futuro que se          embargo, hay que recordar que se pretende
desea, contrastándolo con el presente y             obtener una visión holística y no un
perfilar   estrategias    para    alcanzarlo,       conocimiento exhaustivo de todas las partes
necesariamente se debe enfocar la atención          del sistema. Por ello en prospectiva, al igual
tanto a un conjunto muy definido y a las            que en ciertos tipos de planeación, habrá que
partes que lo integran, como a la interacción       atender más criterios de relevancia y de
entre estas. Es decir, se requiere "mirar           alcance que a los de profundidad.
sistemáticamente" cada elemento con sus
propiedades y el rol que desempeñan en el           Esto último está íntimamente relacionado
marco del todO?l                                    con el objetivo de la prospectiva que
                                                    persigue brindar a los tomadores de
En prospectiva, al diseñar y construir el           decisiones, una guía conceptual que
futuro, se enfatizan tanto el modo en que las       involucre los aspectos más trascendentes de
cosas interactúan como las cosas mismas,            la realidad. Por otra parte, en cuanto al
con el objeto de acercarse a la comprensión         carácter normativo de la prospectiva, es
del todo. Así, del estudio del la influencia        necesario afirmar que esta se encuentra
mutua entre las partes y el todo, resulta un        generalmente también asociada a la visión
componente analítico a través del cuál puede        holística. Tanto el diseño del futuro como el
captarse, si bien aún parcialmente, la              rediseño    constante   de la realidad,
complejidad presente y futura.                      constituyen puntos claves que impulsan a la
                                                    reconcepción,    la construcción    o la
                                                    eliminación de interdependencias para
21    Ackoff, Russell, Diseñando el futuro. 1984.




                                                                                           V-12
Administración     de la tecnología.                                                                             Prospectiva




 facilitar el logro del futurable. Esto lleva a                manera en un mundo golpeado por el
 insistir en la necesidad y conveniencia de una                cambio es a través de la creación de
 visión sistémica.                                             innovación". Así mismo sobre la creatividad,
                                                               Tyger       afirma:    "a      menudo        los
Cabe mencionar aquí la conclusión del                          descubrimientos se realizan por no seguir
informe FAST 1: 22"Una estrategia de largo                     instrucciones, por salirse de la carretera, por
plazo en ciencia y tecnología para la                          ensayar lo no ensayado". El imaginar el
Comunidad Económica Europea debe                               futuro desde el futuro en prospectiva, ¿no es
orientarse a problemas del cambio industrial                   acaso salirse de la carretera o ensayar lo no
en el contexto de una economía cada vez                        ensayado? si la prospectiva mantiene como
más a escala mundial, así como a los                           propósito tanto el diseño del mañana como
problemas de la transformación social,                         la selección de instrumentos que permitan
poniendo al empleo en la metamorfosis del                      construirlo      y    alcanzarlo,      requiere
trabajo en primer lugar. Sólo una política                     necesariamente de la creación de la
que integre los componentes industriales,                      innovación, es decir, de la creatividad.
científicos, tecnológicos y sociales y que de
también un papel principal a la educación y a                  Esta creatividad tiene dos características
la capacitación, puede tener éxito. El cambio                  esenciales, claramente relacionadas con la
es un proceso social global: tratar sus                        prospectiva entendida como "la capacidad
diferentes     aspectos    como     diferentes                 de dar origen a cosas nuevas y valiosas y de
rebanadas es el camino más seguro para                         encontrar nuevos y mejores modos de
perder el control sobre el".                                   hacerlas24".Implican varios de los elementos
                                                               que se presentan en el cuadro 5. En este se
Para valorar la importancia de este elemento                   ilustran también algunas de sus relaciones
básico de prospectiva, Ackoff expresa,                         con aspectos relevantes de la prospeetiva.
respecto al proceso de idealización (futuro
deseable), lo siguiente: "La idealización                      Tratar de      sintetizar o                empatar estos
revela que los diseños y planes de sistemas,                   elementos resulta poco                      riguroso, sin
cuyos elementos parecen ser impracticables                     embargo, resulta ilustrativo               para demostrar
cuando se considera por separado, son                          lo imprescindible de la                    creatividad en
factible, o casi totalmente factibles, cuando                  estudios prospeetivos.
se consideran como un todo".

b) Creatividad

E. Rausepp,23 autor de diversos obras y
estudios sobre el tema, expresa que "la única

22   Reporte de estudio EUROFUTURES         de la comunidad
Económica Europea, realizado por el equipo FAST (Forecasting
and Assesment in Science and Technilogy), 1984.
23 Rausepp,  E, Creative growth games, Harvest, Nueva York,
 1978. Véase también Guilford,     l.P, The Nature of Human
inteligence, Mcgraw-Hill, Nueva       York, 1967; Dlman, G,
Creatividad, RialpModred, 1972; Lowelfeld, Vey Lambert, B.
Desarrollo de la capacidad creadora, Kapelusz, Buenos Aires,   24 Rodríguez,  Mauro, "Psico1ogís de la creatividad",   Mnual de
1968.                                                          seminarios vivencia1es, PEX, México, 1985.




                                                                                                                        V-13
Administración         de la tecnología.                                                                                         Prospectiva




                                                                                          Cuadro 5
                                                                          Creatividad y Prospectiva

                                               Error! Bookmark                 not         (EjemplosProspectivaholística.
                                                                                             prospectivaFuturoConstrucción
                                                                                                  ActitudVisión
                                                                                            Futuros de hacia de futuro
                                                                                            Imágenes futuras. el alcance) la
                                                                                           Estrategiasdeseables y posibles.de del
                                                                                              Confrontación constructora
                                                                                                 Finalidadáreas
                                                                                                        de la futuro-presente.
 ente trasciende percepción Audacia para de para imaginar
       las inquietud
            cosas. la
Elementoscaminos la realidad PoderFacilidadlade la realidad.
                de a
  anticonformismo. y
            Creatividad
             hipótesis
descubrir de la
rado de relaciones
ibilidad                            Modelo fantasía que
                                                Factibilidad.
                                     tal emprender nuevos




                      Como puede apreciarse, la creatividad es
                      atributo inherente a la prospectiva y debe                                   El segundo, es concebido             como la
                     estar presente durante todo el proceso. Por                                   búsqueda      de     imperativos     lógicos26.
                     ello también, la selección de participantes                                   Determina la extracción de deducciones a
                     juego un papel fundamental parque un                                          partir de la información recibida. Es decir,
                     proceso prospectivo resulte un ejercicio                                      busca soluciones propias y adecuadas a
                     verdaderamente creativo.                                                      ciertas     soluciones y problemas. En
                                                                                                   prospectiva, la solución de una imagen
                     Ahora bien, tanto en creatividad como en                                      normativa, la confrontación del futuro-
                     prospectiva, es importante destacar el papel                                  presente y la prefiguración de las alternativas
                     de la secuencia cíclica, complementaria, del                                  posibles requieren precisamente de este tipo
                     pensamiento     tanto      divergente   como                                  de pensamiento.
                     convergente. El primero es la raíz de la
                     innovación y de la búsqueda de soluciones                                     Finalmente, hay que destacar que,
                     inhabituales. Construir el futuro implica, no                                 independientemente de la "organización" de
                     sólo diseñar diversa imágenes sino -y en eso                                  los escenarios planteados, la prospectiva
                     radica en parte la diferencia de prospectiva                                  impulsa el desarrollo de la creatividad, ya
                     con otras aprmamaclones 25 -d e acercar,
                                         .    .                                                    que ésta generalmente se da           como
                     mediante alternativas viables, el futuro con                                  respuesta a una inquietud específica, a un
                     la realidad.                                                                  deseo de encontrar solución a algún asunto
                                                                                                   que se plantea como desafio.


                     25Michel    Gadet, hace referencias muy claras sobre la diferencia
                    existente    con el pronóstico clásico. Véase en The crisis in
                    forecastin    and the emergence of the perspective approach,                  26 Diccionario de las ciencias de la educación. Vol,II, Santillana,
                    Pergamon     Press, USA,I979.                                                 México, 1984.




                                                                                                                                                             V-14
Administración   de la tecnología.                                                              Prospectiva




     c) Participación y Cohesión.                                   d) Preeminencia del proceso sobre el
                                                                    producto
 Con estos elementos, en pro spectiva, se
 intenta alcanzar un consenso, o al menos un                       Cuando se habla de estudios del futuro,
 compromiso, entre los actores sociales. Con                       subsisten implícitamente las ideas de
 la participación, se promueve el intercambio                      exactitud y precisión de las imágenes que se
 de ideas creándose la oportunidad para                            diseñan a de los pronósticos que se llevan a
 solucionar       conflictos   y      corregir                     cabo. A partir de estas dos premisas se
 interpretaciones erróneas entre las partes                        califican los resultados como exitosos o
 involucradas. Algunos autores expresan que                        deficientes. Esta actitud explícita o
 las personas que discuten sobre aspectos                          implícitamente, comprendida en el producto,
 normativos, íntimamente relacionados con la                       ha dejado de lado numerosas aportaciones,
 prospectiva, tienen mayores probabilidades                        fundamentalmente en el campo de la
 de alcanzar el consenso que aquellas que se                       prospectiva. Esto subsiste por la prioridad
 ubican en asuntos de carácter táctico. Por lo                     que se ha venido otorgando, en otras áreas
 general la mente presenta un mayor y más                          del conocimiento de que sólo lo mensurable
 fácil acuerdo sobre los fines que sobre los                       vale la pena.
 medios. Si bien esta afirmación suscita
 controversias, también permite aclarar una                        A pesar de estas consideraciones, no se
 dimensión poco estudiada sobre los motivos                        niega la importancia del producto; sin
 que impulsan a una persona en participar en                       embargo, el proceso mismo encierra valores
 enfoques de éste tipo: ¿qué valores                               dificiles de concretizar.
 comparten?, ¿por qué lo hacen, si en
 ocasiones parecieran tener posiciones                             En un estudio prospectivo uno de sus
 radicalmente diferentes? Explicar ese factor                      productos es la serie de escenarios posibles
 común, que de la laguna forma los relaciona,                      que puedan ubicarse dentro de una gama
 es una de las funciones de la prospectiva.                        optimismo-pesimismo. En perspectiva, quizá
                                                                   ninguno de ellos se haya propiamente
 Ahora bien, compartir una objetivo común,                         cumplido, o tan sólo presentó un nivel
un acuerdo sobre la problemática estudiada,                        aceptable de acercamiento. Dado este
 el análisis de las capacidades            y                       resultado ¿puede esea estudio ser calificado
potencialidades para la acción, así como el                        como inservible?
rol clave de la acción y decisión de cada
participante, promueve necesariamente la                            Al analizar una de las actividades más
cohesión2? Sachs menciona al respecto que                          importantes del proceso, el diseño del
un ejercicio exitoso de prospectiva es aquel                       futuro, se encuentra que mantiene una base
que da como resultado que los participantes                        axiológica, por lo que tiene necesariamente
actúen más como miembros de un sistema                             una carga valorativa. Para seleccionar el
intencional que como un mero conjunto de                           grupo de participantes, se ha optado por
individuos.                                                        aquellos que pueden afectar o ser afectados
                                                                   por las decisiones tomadas, es decir,
                                                                   aquellos que no necesariamente comparten
27Es inegable la importancia otorgada a estos elementos en otros
campos, tales como las estrategias japonesas de productividad,
                                                                   ideas o enfoques.
desarrollo organizacional y proyectos y programas educativos.




                                                                                                         V-15
Administración   de la tecnología.                                                   Prospeetiva




Ahora bien, para esbozar esa imagen              A conocer las interdependencias existentes
normativa habrá que llegar a un consenso, 10     ¿no se es más consciente de la complejidad,
que implica dar oportunidad para que             y por 10 tanto de la relevancia del propio
aquellos que sostiene valores diferentes,        papel para conseguir un futuro mejor?
discutan sus puntos de vista y expresen sus
deseos, preferencia y creencias. En esta sola    e) Convergencia - Divergencia
acción la prospectiva proporciona una forma
de pensar sobre el futuro que repercutirá en     Trátase de un proceso cíclico y permanente
los     procesos      de    p1aneación      e    que bien puede comenzar con el esfuerzo
imp1ementación.                                  por elaborar las primeras imágenes del
                                                 futuro. El diseño del futuro brinda la
Tal como 10 menciona Sachs, al involucrar        oportunidad para que quienes sostienen
la participación en el proceso, la prospectiva   valores diferentes, discutan sus respectivos
aporta la ampliación de los horizontes de        puntos de vista (divergencia). Sin embargo,
aquellos que toman las decisiones que            ya al optar por un determinado escenario
influirán en la realidad y extiende el número    normativo, se requiere del acuerdo en el
de alternativas. Este "involucrarse" en el       nivel     estratégico     de   los    ideales
diseño del futuro, crea una intencionalidad      (convergencia).        La      convergencIa-
común, al compartir un mismo propósito           divergencia      constituye   un    proceso
cuyo cumplimiento dependerá de decisiones        interactivo en prospectiva.
y acciones separadas. En otras palabras, la
prospectiva proporciona a los actores una        Para ilustrar lo anterior basta elegir un tema:
unidad conceptual que hace posible que se        la educación de adultos (andragogía). En un
insiste menos en coordinación explícita de       grupo dado es factible encontrar un abanico
las acciones.                                    de tendencias, desde una tendencia
                                                 expansionista hasta aquella que basada en
Ya con estas consideraciones, habrá que          una opción ideológico-política de cambio
volver a preguntarse ¿estos estudios pueden      radical, tendería a una movilización política.
ser calificados como inservibles?                Entre ambas existen posturas inspiradas en
                                                 un cambio estructural progresivo, en
Aún cuando el impacto de los escenarios          educación-concientización, en organización
diseñados, no hubiera sido el esperado, el       económica, en política, etc. Es al grupo a
proceso en si resulta de enorme valor. En        quien corresponderá acordar -seguramente
este sentido la prospectiva, comprende           después de acaloradas y numerosas
también una dimensión andragógica.               discusiones-, el perfil futuro de este tipo de
                                                 educación.
En este ejercicio ¿acaso no puede hablarse
del desarrollo de nuevas posibilidades?, ¿de     A partir de la conformación de la imagen
un proceso integral, integrado e integrador,     normativa, el grupo continuará pasando
donde los participantes escuchan, aprenden,      cíclicamente por este proceso: el diagnóstico
comprenden, y ejercen su rol creativo dentro     social de la realidad y la determinación de
de un todo?                                      estrategias para alcanzar el futurable. Sin



                                                                                         V-16
Administración      de la tecnología.                                                                          Prospectiva




 embargo, a pesar de que este proceso                               para modificarla29. En este marco, limitar la
 representa un alto grado de complejidad                            prospectiva a una determinada fase es, en
 para su manej028, encierra también una gran                        estricto sentido, una ilusión, ya que si cada
 riqueza. En este sentido vale la pena                              uno de los actores involucrados mantiene
 mencionar la importancia de la selección de                        esta actitud, estará actuando con el
 los participantes, ya que un grupo                                 propósito de anticipar y fOljar el porvenir
 heterogéneo, en el cual cada miembro                               que ha considerado "deseable".
 represente un reto para los demás, será más
 creativo e innovador.                                          El segundo de los planos encierra mayor
                                                                complejidad, ya que se encuentra asociado a
 f) Finalidad constructora.                                     factores     como beneficios inmediatos
                                                                (utilidad), cambios políticos, convencimiento
 Como se ha venido insistiendo, la                              en la apertura del futuro, cuestionamiento
 prospectiva no radica exclusivamente en                        sobre racionalidad de una perspectiva a
 imaginar futuros deseables y posibles. Va                      largo plazo o a su politización.
 mucho más allá; rebasa los estudios de
 naturaleza proyectiva para constituirse en                     A reserva de analizar estos aspectos, vale la
 vía constructora del futuro. Los primeros                      pena citar una declaración que Enoch
 son estáticos, parten del presente para                        Powell, miembro del parlamento inglés, hace
 contestar a la pregunta ¿qué sucederá? En                      sobre los estudios del futuro y que ilustra
 contraste, la prospectiva viene del futuro, se                 una actitud presente -más de lo que
 encuentra vinculada a aspectos normativos y                    desearíamos- hacia la prospectiva.
 a una concepción y conciencia del cambio a
 enfrentar constantemente.                                      "Resulta que el político no está interesado
                                                               en prospectiva o en pronósticos, sean
Por otra parte, es importante definir el                       buenos o malos. Estas no son, después de
alcance de la prospectiva, el "¿hasta dónde                    todo, las cosas que él opera; en corto plazo
llega?". La respuesta requiere de dos planos:                  le son inútiles, a menos· que coincidan con
conceptual y práctico.                                         lo que él mismo está comprometido a
                                                               proyectar y entonces dichos estudios son
El primero parte de la consideración de que                    superfluos; en el largo plazo no óbtiene
la prospectiva es una forma de pensar y                        beneficio en saber, aún si fuese posible
actuar hacia el porvenir. concibiéndolo                        saber lo que el destino guarda, porque
como un horizonte de posibilidades, de                         estaría obligado a desafiarlo o ignorarlo
acciones y de logros. La pro spectiva                          mientras siga ocupándose de su negocio ,,30.
precede a la acción concreta, la prepara e
intenta incrementar su eficiencia y su                         Para el objetivo de esta sección, puede
eficacia. La prospectiva se ubica en el lugar                  afirmarse no a modo de conclusión -sería
desde el que un pequeño grupo de personas                      demasiado atrevido-, sino más bien como el
contempla la realidad y decide intervenir                      inicio de una seria reflexión, que la finalidad

28 Véase participación y aspectos políticos en planeación en   29 Sachs, Wladimir, op. cit., p. 63.
Davis (1975), Ackoff (1970), Polak (1971), Sampson (1976),     30 Powell Enoch, "Politicians and the future", en Jones, Ralph
Cole y Miles (1984); y participación y abogacía en Davidoff    (ed), Reading from Futures, Futurers, Colección de artículos
(1973); y participación y provocación en Ackoff(1974).         1974-1980, Westbury-House, Gran Bretaña, 1981, p. 89.




                                                                                                                     V-17
Administración    de la tecnología.                                                            Prospectiva




  constructora de la prospectiva podrá                           La definicional se orienta a la elaboración
  alcanzarse con mayor facilidad si se cuenta                    del modelo de la realidad, en la cual habrá de
  con la participación de los (actuales y                        tomarse las decisiones.
 potenciales) tomadores de decisiones,
  considerando el papel de los valores e                         En la tercera se contrastan los resultados de
 intereses sociopoliticos, a más de una                          las dos anteriores, provocándose la
 aproximación normativa y de una visión                          convergencia para definir el marco de
 sintética. Esto es con el propósito de tener                    orientación global. Por último, en la fase de
 una dimensión verdaderamente dinámica,                          terminación estratégica y de factibilidad se
 constructora y realista, a fin de asegurar en                   definen los futuros posibles mostrándose
 lo posible el apoyo y compromiso no sólo                        opciones políticas concretas.
 con la imagen futura diseñada, sino con el
 impulso y motivación para forjar ese
 porvenir que se considera deseable.

 Fases de la prospectiva.

 Habiendo             considerado       los      elementos
 estructurales de la prospectiva, se procederá
 al estudio de sus fases31.

 La     metodología     pro spectiva  puede
 caracterizarse por la presencia de cuatro
 etapas (siguiente figura) mismas que se
 encuentran en constante interacción:

a) Normativa.
b) Definicional.
c) De       confrontación               estratégica          y
   factibilidad.
d) De       determinación               estratégica          y
   factibilidad.

La primera engloba la conformación del
futuro deseado, es decir el diseño del futuro
deseable      o    modelo       propiamente
         . 32
prospectlvo .




31 Se ha tomado como base el desarrollo meteorológico descrito
por W. Sachs, al cual se le han agregado algunos elementos y
una fase que los autores has considerado necesario explicar.
32 Para Merello, la actitud prospectiva desemboca en un modelo
de la misma naturaleza




                                                                                                        V-18
Administración   de la tecnología.                                                                          Prospectiva




                                                        Figura No. 7

                                                  Metodología Prospectiva

                                                                          Resultados

                                                   ¿Cuál es el Futuro                   Futuro deseable
                                                      que deseamos
                                                   ¿ Cómo puede ser                      Futuro lógico
                                                     nuestro futuro?



                                                ¿Cómo es el precente?
                                                                                          Modelo de la
                                                   ¿Cuáles son sus
                                                                                            realidad
                                                propiedades relevantes
                                                      e interacción



                                                                                         Convergencia
                                                 ¿Qué distancia existe
                                                                                         ideal-realidad
                                                  entre el futurable y
                                                      la realidad?                     marco general de
                                                                                          desarrollo



                                                ¿Cómo ir construyendo                  Estratégias futuras
                                                el futuro? ¿Cuáles son                   generadoras y
                                                 la vías para acercarse                  adaptativas de
                                                  prograsivamente    al                  aproximación
                                                        futurable?




a) Fase normativa.
                                                           En este mismo sentido, Ackoff menciona su
Dentro de esta pueden señalar dos grandes                  obra "Rediseñando el futuro", que "el futuro
momentos: el diseño del futuro deseable y el               idealizado" parte "desde cero", eliminándose
perfil del futuro lógico. Estos permitirán                 todas las restricciones que no correspondan
responder a las preguntas: ¿cuál es el futuro              a la factibilidad tecnológica. Así, señala
que deseamos? ¿cómo pudiera ser nuestro                    algunos resultados que este proceso
futuro si continuásemos en una dirección                   conlleva, además, del objeto propio del
similar a la actual?                                       mismo, la imagen deseable.

A continuación se analizan esto momentos.                  Primero, facilita una gran cantidad de
                                                           personas que participan o tienen interés en el
Diseño del futuro deseable                                 sistema propuesto, esto es, que se
                                                           involucran directamente.
En este se imagina la configuración futurable
como polo de pensamiento, y en el que                     Segundo, la heterogeneidad de enfoques
básicamente surgen otras expectativas y                   permite la construcción paulatina de
aspiraciones más profundas, así como un                   concordancia      entre    participantes     e
acto de anticipación.                                     interesados aparentemente antagonistas. El
                                                          autor indica que el sólo hecho de estar alerta



                                                                                                                 V-19
Administración       de la tecnología.                                                                 Prospectiva




 al consenso sobre los fines, produce una                           "La    sociedad   coreana    deseable en el
 subsecuente cooperación en los medios                              horizonte establecido puede ser perfilada
 entre quienes de otra manera no buscarían                          como una sociedad avanzada caracterizada
 estar interesados en dicha colaboración.                           por los aspectos siguientes, mismos que
                                                                    conforman el propósito del desarrollo
 Tercero, el proceso de idealización fuerza a                       nacional:
 quienes están comprometidos en el mismo a                          Sociedad libre y estable. Se alcanzará un
 formular explícitamente su concepción de                           desarrollo equilibrado basado en la
 los objetivos de la organización, lo cual                          consolidación de la democracia y el
 facilita la formulación y consenso progresivo                      capitalismo, a la vez que se logrará la
 de los propósitos.                                                 estabilidad social. La mayoría de la sociedad,
                                                                    con una amplia clase media, estará protegida
 Cuarto, la idealización promueve la "toma                          contra la enfermedad y el desempleo. La
 de conciencia" de los involucrados; al darse                       sociedad Coreana buscará estar a salvo en
 cuenta de restricciones autoimpuestas, se                          aspectos diplomáticos y de seguridad,
 hace más fácil su eliminación.                                     mejorando su reputación en la comunidad
                                                                    internacional y manteniendo superioridad
Otro de los elementos clave en el diseño del                        militar y económica sobre Corea del Norte.
futuro deseable lo constituye el referido a los
valores. En el diseño, éstos se traducen en                         Sociedad Abundante y Vigorosa. Los
una imagen concreta en la que se ven                                ingresos y el consumo de la sociedad,
incorporados y sintetizados. Sachs señala                           basados en la vitalidad y eficiencia
que, para ser dinámica, la visión del futuro                        econormcas, se aproximarán a los de los
debe incorporar no sólo ideales sino también                        países más avanzados, mejorando las
valores estilísticos. El estilo aquí se refiere a                   condiciones de habitación y vida. La gente
la forma en que se hacen las cosas, no a su                         disfrutará de libertad y del alto nivel cultural
existencia per se. "El diseño de un futuro                          de una sociedad en continua mejoría.
ideal tiene que especificar la forma deseada
en que el objeto focal emprende sus                                 Sociedad justa con desarrollo equilibrado.
acciones y se relaciona con sus partes y con                        La recompensa social será otorgada de
el medio ambiente. No es tanto el diseño de                         acuerdo con el talento y el esfuerzo de cada
un mundo ideal, sino de un mundo en busca                           individuo, al tiempo que el incremento de los
del     ideal    capaz     de     mejoramiento                      ingresos de las clases más pobres uniformará
continuo,,33.                                                       la vida económica de la gente. El desarrollo
                                                                    regional se equilibrará en la sociedad
Para ilustrar esta fase particular conviene                         avanzada, mejorando los aspectos político,
citar el estudio "Corea 2000" 34.En este se                         económico, social, y culturales".
inquiere: ¿Cuál es la imagen deseable de este
país?, pregunta a la cual se responde:                              Imagen del futuro lógico

33  Sachs Wladimir . (Coord). "Técnicas para la planeación
prospectiva del desarrollo nacional". Proyecto elaorado para la
                                                                    Paralelamente al diseño de la imagen
secretaría de obras públicas. (Fundación Javier Barros Sierra,      deseable" habrá que considerar la necesidad
documento institucional, México, 1976).
J4 Ki Ha Lee, " Perspectivas para el desarrollo nacional hacia el
                                                                    de hacer explícito el futuro lógico. Este
año 2000" en Barney y Alonso (Comp), op. cit., pp. 246,248.




                                                                                                             V-20
Administración   de la tecnología.                                                                  Prospectiva




proviene de extrapolar la realidad hacia el         Para ilustrar esto pongamos como ejemplo
futuro, identificando claramente sus fuerzas        una investigación referida a la producción -
y debilidades. Permite hacer una crítica del        industrialización y consumo de leche. Al
presente fungiendo como una caja de                 iniciarla se han seleccionado algunos
resonancia. Amplifica en el discurso las            aspectos considerados como importantes:
contradicciones latentes que existen en él.         situación     de    la   ganadería    lechera
                                                    especializada y no especializada, inventarias,
Para ello se emplean diversas técnicas que          producción, hábitos alimenticios de la
son conocidas como "proyecciones de                 población, ubicación de las principales
referencia" .                                       cuencas lecheras, plantas pasteurizadas,
                                                    industrializadoras, consumo per capita, etc.
b) Fase definicional
                                                   Al ir avanzando en el estudio es posible
En ésta se intenta responder a las preguntas       agregar o eliminar ciertos aspectos: por
¿cómo es el presente? ¿cuáles son sus              ejemplo, dada la problemática detectada por
principales características?, ¿Cuáles y cómo       los productores de leche, surge la necesidad
son sus interacciones? Es decir, consiste en       de incluir factores como la política de
la percepción de la realidad. Sachs señala         precios vigente, su impacto en la producción
que dicha percepción (modelo) incluye tres         primaria y el ciclo lechero en general. Así,
elementos: lo que es de interés primordial         aunque la mayoría de los ejercicios de
(objeto focal), lo que influye en lo anterior      planeación se inician con un modelo más o
(medio ambiente) y lo que puede controlar          menos definido de la realidad, es necesario
el tomador de decisiones.                          modificarlo continuamente.

En la identificación del objeto focal es           Respecto al medio ambiente -como
necesario especificar los atributos o              elemento a considerarse en la percepción de
propiedades relevantes. Por ejemplo, decir         la realidad-, éste puede definirse como "lo
que una determinada empresa es el objeto           que influye en el objeto focal pero que no es
focal del ejercicio no es suficiente, habrá que    parte de él". En esta perspectiva es
determinar sus características relevantes, a       imperativo el análisis de la interacción
niveles    político,    económico,       social,   constante entre el objeto y el medio, ya que
administrativo, etc.                               el futuro de uno afecta al otro.

Cabe decir que este criterio de relevancia va      Ahora bien, una vez definidas las
avanzando en la medida en que se desarrolla        propiedades relevantes y el sistema de
el trabajo, ya que la imagen del futuro            camp035, habrá de caracterizarse la
deseable y la explicitación de las causas y        naturaleza de su relación (significativa) a lo
razones por las que la realidad presente no        largo del tiempo. Aquí habría que recordar
alcanza niveles satisfactorios va brindando        que "la investigación del presente, y aún la
una orientación para juzgar qué es relevante       del pasado, sólo son útiles para la acción si
y qué no lo es.                                    las hacemos desde el futuro elegido"36

                                                   35 En los enfoques sistémicos y de planeación abierta, el medio
                                                   ambiente es dominado de esta manera.
                                                   36   Merello, Agustín, op. cit., p.27.




                                                                                                          V-21
Administración       de la tecnología.                                            Prospectiva




     Por lo que toca a instrumentos y elementos,   El esjuerzo para el desarrollo nacional
     habrán de determinarse aquéllos que el        durante la etapa temprana fue guiado
     tomador de decisiones emplea para ejercer     principalmente por el gobierno, enjatizando
     control sobre el objeto y el medio.           el crecimiento económico. Como resultado,
                                                   la economfa nacional creció en escala,
     Por otra parte, el modelo (dinámico de la     complejidad y diversificación, lo que
     realidad) desarrollado en esta fase, debe     requirió inevitablemente un cambio en la
     mantener equilibrio respecto a su ámbito de   estrategia de desarrollo a finales de los
     acción y ser completo para obedecer a su      60 's. Pero los problemas derivados de la
     propósito y lo bastante simple para no        vieja estrategia fueron acumulándose.
     distorsionar las imágenes.
                                                   Adicionalmente, el problema del desarrollo
 A continuación se presenta un pequeño             equilibrado de los sectores se convirtió en
 segmento de la Retrospectiva Histórica37 del      punto jocal, debido al pobre desarrollo
 Estudio Corea 2000, en calidad de ejemplo         social y al bajo nivel de conciencia de la
 de uno de los componentes a considerar en         gente ".
 esta etapa.
                                                   c) Fase de confrontación
  "1960-1980,' período de establecimiento de
 las bases de la modernización.                    Habiendo seleccionado el futuro deseable
A principios de los 60 's se logró un              (imagen normativa) e identificando las
crecimiento       económico        notable,        propiedades relevantes, la trayectoria y la
promoviendo una estrategia de desarrollo           dirección del presente, se procede a
económico orientada al exterior, que se            contrastar ambos polos, con el objeto de
basa en sistemáticas renovaciones y                conocer y analizar la distancia entre ambos.
reorganizaciones, incluyendo la expansión
de la junción de planeación y el                   Esta fase responderá entonces a las
rejorzamiento organizativo del gobierno. El        cuestiones siguientes: ¿qué distancia existe
crecimiento económico dio lugar a una              entre el futurable y la realidad?, ¿cómo
nueva esperanza y orgullo en la mayoría de         pueden converger?, ¿cuál debe ser el perfil
la gente.                                          para que exista la convergencia entre le polo
                                                   prospectivo (lo ideal) y la situación (lo
A pesar de las conmociones petroleras y de         real)?, ¿cuál habrá de ser la orientación
la expansión del nuevo proteccionismo en           global para que el futurable sea alcanzado?
los 60 's, Corea logró sostener un alto
crecimiento económico por medio de                 Como puede apreciarse, esta fase tiene
inversiones in industrias pesadas y                carácter valorativo; en ella se produce cierto
químicas y de la promoción de movimiento           tipo de evaluación, elemento primordial en
de renovación de granjas (Saemaul                  la determinación de los futuros factibles y de
Undong), construyendo así las bases para           las dificultades y potencialidades para
la modernización de la nación.                     alcanzar la imagen diseñada. Representa la

37   Ki Ho Lee, op. cit., pp. 246 Y 247.




                                                                                           V-22
Administración         de la tecnología.                              Prospectiva




estimación del trayecto entre el futuro y
presente.

Como se ha señalado, proyectar desde el
futuro hacia el presente conlleva un proceso
de convergencia entre la abstracción
necesaria para ubicarse en un horizonte de
hipótesis y posibilidades, y la concreción del
entorno actual. Bajo esta perspectiva, habrá
que formular el marco intermedio de
orientación futura, el cual se encuentra
conceptualmente por debajo de la imagen
normativa y en un nivel superior al diseño
estratégico; considera el perfil, los
componentes, la caracterización procesal y
de impacto para alcanzar el futurable.

Esta fase implica la síntesis de imágenes
(deseable, lógica y real) con el objeto de
proporcionar una guía de valores para la
determinación estratégica.

Por ejemplo: en una empresa paraestatal
dirigida al fomento, regulación y abasto de
leche que considera sus imágenes deseable,
lógica y real, previo a la perfilación de
estrategias, desarrolla un marco de
orientación cuyas características son las
 .,        38
SIguIentes:

"Al considerar la esencia de los escenarios
nonnativo y estratégico, se desprende la
necesidad de integralidad e integración,
como atributos inherentes al quehacer de la
empresa, dimensionándose en los planos
conceptual, procesal y de impacto ".
(Cuadro N° 6).




38   Leche Industrializada   CONASUPO,    Estudio "Liconsa 2010:
una aproximación prospectiva",           Documento   Institucional,
México, 1988, pp, 105-11.



                                                                            V-23
Administración   de la tecnología.                                                                        Prospectíva




                                                        Cuadro     No. 6

                                                Marco      de Orientación




                                                  Integración-Integridad

                                                                                    Fortalecimiento
                                                    Visión Hclística                de función social
                          Concepción Integral      Interdependencia               Cumplimiento del rol
                                                        Interrelación             como instrumento del
                                                                                    Estadc. Alcance




                                                 Procesos económicos
                                                                                        Eficacia
                                                      productivos                      Eficiencia
                              Integración
                                Prccesal           funcionales y de
                                                    fortalecimiento                     Equidad
                                                                                     Trascendencia
                                                       estructural




                                                 Político, económico y
                            Integridad del
                                                          social                      Relevancia
                               lmpaocto           Directo e indirecto




                                                                        ser reducidas o segmentadas si se desea un
 "La concepción integral se traduce en una                              genuino impacto social.
visión y acción holística de su función
social, el sector de lácteos y el alcance                                Dicha integridad conceptual, deberá
institucional. Esto es, de su objetivos,                                permear el ejercicio futuro de Liconsa,
esferas de acción, población a atender y                                 logrando una mayor sensibilidad hacia las
articulación    con diversas     instancias                              dinámicas que se producen en el campo en
valorando las interdependencias existentes                               el que opera, con la consecuente
y ponderando la interrelación de variables                               determinación del alcance y profundidad de
políticas, económicas y sociales.                                        su quehacer en entera congruencia con la
                                                                        función que lefue asignada ".
Como medio fundamental del Estado para
asegurar el consumo de leche, regular el                                 "Por lo que toca a la integración procesal,
mercado y fomentar la producción, se                                     ésta debe trascender el comportamiento
deriva su necesaria incidencia en el ciclo                              parcial o desagregado pasando a la
economlCO y productivo        de manera                                  composición de los procesos económicos -
coordinada. Esto lo alcanzará en la medida                              productivos,     funcionales        y     de
en que conozca, conjugue y facilite el                                  fortalecimiento    estructural     en   una
desarrollo de las diversas fases del ciclo                              perspectiva de carácter sistémico.
producción - consumo de leche percibido
como un "Todo", es decir, como un                                       Este ensamblaje -coherente con la
conjunto de entidades, interdependencias e                              concepción     integral-   debe provenir
interrelaciones, de tal suerte que no pueden                            inicialmente del estudio y evaluación del
                                                                        contenido y repercusión fundamental de los



                                                                                                              V-24
Administración    de la tecnología.                                                     Prospectiva




procesos -externos e internos- inmersos en          En esta perspectiva, Liconsa debe asumir
la acción, para determinar las formas más           una actitud proactiva, para ubicar y
viables de alcanzar un nivel constante de           anticipar sus acciones, de tal forma que
desarrollo ".                                       asegure una operación eficiente, eficaz y
                                                    relevante. A su interior habrá de adoptar un
  "Dentro de los primeros, económico -             funcionamiento sistémico que propicie la
productivos, será necesario el análisis de          apertura,        integración       constante,
 las variables y mecanismos involucrados,           coordinación y racionalidad en su
prefigurando el impacto deseado a fin de            quehacer, haeiéndolo altamente coherente
fortalecer la incidencia positiva y evitar un       con la ficción social a desempeñar con el
 desjasamiento o contradicción de su misma          acontecer del país.
 influencia en el medio ambiente.
                                                   En esta misma línea destaca la importancia
De esta manera la empresa asumirá una              de impulsar una dinámica y seguimiento
relación positiva del trinomio visión -            continuo, en vías de confirmar un sistema
acción y logro en sus sistemas y                   capaz de orientar sus acciones, para lo cuál
subsistemas básicos:                               realizará modificaciones en los procesos de
                                                   planeación,     gestión,    programación,
Producción-indusfrialización-comercialización-     administración y finanzas y evaluación e
consumo.
                                                   información entre otros".
Producción - regulación - abasto social.
Apoyo técnico - sustitución de tecnologia e
importaciones.                                      "Respecto a los procesos defortalecimiento
Inversión capital -flujo financiero - subsidios.   estructural, la empresa habrá de formalizar
Productividad - impacto.                           y conjuntar las acciones referidas a
Desarrollo regional - mejoramiento de ingresos-    educación no formal e investigación y
generación de empleos - calidad de vida.
                                                   desarrollo, enmarcadas en la esfera de
                                                   equidad y trascendencia de la labor
La institución, mediante la conjunción             institucional.
procesal        prestará    servicios    de
trascendencia, apoyando tanto a la                  Se afirma que la educación debe
población de escasos recursos, como la              constituirse en un proceso presente en el
composición sectorial de la producción, con         quehacer de la empresa, al considerar la
la consecuente intervención directa e
                                                    situación de la población - meta y su
indirecta en la configuración económica -          proyección futura, así como la riqueza de la
social y política del país"                        función social misma que no radica
                                                    exclusivamente en brindar un producto
 " En el marco de la organización interna           terminal, sino que deberá incidir en
de la empresa, los procesos funcionales             diversos elementos, al brindar herramientas
deberán transjormarse a· partir de la               técnico - metodológicas, promover la
consideración de premisas de que le exigen          adquisición de conocimientos básicos
un    comportamiento      especial y        la      (salud, nutrición, desarrollo infantil, ete.) y
construcción gradual de una estructura              la generación de diversas habilidades, que
adecuada a sus objetivos y tareasfuturas ..        permitan impulsar el desarrollo económico



                                                                                             V-25
Administración   de la tecnología.                                                                   Prospectiva




y social, logrando arraigo, permanencia y            llegar a perfila estrategias globales o vías de
relevancia. La necesidad de impulsar la              aproximación al futurable.
capacidad de autogestión de las unidades
productivas, la capacitación, organización,          En estricto sentido esta etapa enfatiza: el
participación social, y coordinación entre           ¿cómo hacer posible el futurable?, ¿cómo ir
los diversos agentes en la actividad                 construyendo ese futuro?, y ¿cuáles son las
institucional, son una muestra del alcance e         principales vías de acercamiento a el?39
importancia de introducir la educación,
vinculándola formalmente a procesos más              En esta etapa vale la pena mencionar la
amplios de desarrollo.                               importancia de dos atributos inherentes al
                                                     diseño de las estrategias: su carácter y su
Por su parte, la investigación juega un              factibilidad.
papel preponderante en el mejoramiento de
la calidad, la elevación de la productividad        Bajo el primero se busca mantener
y la creación de tecnología de -bajo costo-,        congruencia entre la conceptualización y el
requerimientos fundamentales para el país.          desarrollo prospectivo. Esto es si la
                                                    prospectiva presenta como caracteristicas la
Así mismo permitirá el conocimiento                 visión holística, las variables cualitativas, la
profundo del estado global de la población,         apertura del futuro y las relaciones
hábitos de consumo, formas imperantes de            dinámicas, entre otras, esta debe revisarse y
organización, etc." a fin de apoyar el diseño       actualizarse       permanentemente;         por
de     instrumentación       de    proyectos        supuesto, sin perder de vista los fines
innovadores y diferenciados".                       establecidos.

 "Finalmente la integridad del impacto de            Obedeciendo a ello, las estrategias a ser
Liconsa se derivará de la adaptación de los         planteadas no habrán de ser limitativas, ni
anteriores puntos a las circunstancias de           mucho menos concebidas como programa
cada periodo y sobre todo del conocimiento           cerrado o determinante. Por el contrario,
y comprensión profundos de los factores y           estas deberán presentar un carácter
variables que inciden en el cumplimiento de         generador -al provocar la creatividad y la
sus objetivos y en áreas complementarias y          participación- y adaptativo al contar con la
sectores colaterales. Así, el perfil del            flexibilidad suficiente para adecuarse a los
impacto a generar debe establecerse en el           cambios y transformaciones constantes. Así
marco político - económico y social".               se propiciará el diseño y rediseño de un
                                                    conjunto de alternativas, dependientes de un
d) Fase de determinación estrategia y               proceso continuo de enriquecimiento e
factibilidad                                        innovación.

Dada    la   finalidad     constructora   de   la
prospectiva, esta debe trascender el                39 En el esquema metodológico de Merello, esta etapa llamada

exclusivo marco intermedio de orientación           de programación prospectiva, ecierra el estudio científico de la
                                                    acción, desde el modelo de diagnóstico se transforma en
futura -delineado en la fase anterior-, para        operación. El autor expresa que "actuamos sobre la realidad
                                                    mutante en base a una incesante triangulación orientadora entre
                                                    el polo prospectivo, la situación diagnosticada y el momento en
                                                    el que vivimos"




                                                                                                            V-26
Administración       de la tecnología.                                                               Prospectiva




 Por otra parte, este desarrollo considerará                       tomarse en cuenta la opinión de un grupo
 necesariamente el nivel de factibilidad.40 Al                     determinado,    reuniéndose un amplio
respecto Sachs, define que un futuro es                            espectro de opiniones y consideraciones.
factible cuando se sigue una trayectoria de
acción practicable que vuelve probable el
futuro. Para ello se requiere del análisis del                     En esta capítulo, se esbozaron la
conjunto de instrumentos -disponibles y                            conceptualización     y la relación de
potenciales- que al aplicarse en una                               prospectiva con la relación, así como su
combinación adecuada transforme 10                                 metodología. A manera de síntesis, la ruta
deseable en factible. Dada esta situación, la                      futuro - presente (figura 8) de la prospectiva
búsqueda de nuevos instrumentos es                                 se presenta a continuación:
fundamental.
                                                                   • La prospectiva parte del futuro; mantiene
Del mismo modo, habrá que estimar la                                 un amplio horizonte, interesándose por
relación existente entre los futuros factibles                       eventos a largo plazo. Rebasa así, tanto
y el entorno. La complejidad que encierra                            las situaciones coyunturales como el
este binomio justifica de nueva cuenta el                            énfasis otorgado generalmente a las
carácter adaptativo de las estrategias,                              continuidades.
mismas que no habrán de depender en forma
crucial del medio ambiente.                                          Presente
                                                                        ••                                •
                                                                                                         Futuro


Consecuentemente en esta fase se identifican
sólo aquellas pociones mayores que nos
permitirán un mayor movimiento y                                   • Es en el futuro donde se inicia la
creatividad.                                                         configuración del porvenir que deseamos.
                                                                     La fase normativa trata entonces de
Para estimar la factibilidad se cuenta con                           responder a las preguntas: ¿Qué futuro
numerosas técnicas cuantitativas que                                 deseamos? y ¿Qué queremos hacer?
permiten, por ejemplo, el cruzamiento de
                                                                       Presente
variables fundamentales; sin embargo,
existen situaciones en las que este tipo de
recursos no pueden ser empleados, ya que el
conocimiento de la realidad no es suficiente
para diseñar un modelo en el que cada
evento puede asignársele probabilidad de
aparición.

Surge    así,   la   participación     como
componente fundamental de la prospectiva,
                                                                   • A partir del diseño del futuro deseado se
ya que para determinar la factibilidad puede
                                                                     vuelve al presente para percibir la
                                                                     realidad      (fase   definicional),  sus
40 Merello agrega además el requisito de aceptabilidad, dirigido
a sopesar el entusiasmo o el rechazo que provocan tanto la           características e interacciones. Es decir,
configuración del futurable como las operaciones imaginadas y        se inicia el trabajo sobre el presente e
clasificadas como convenientes para alcanzarlo.




                                                                                                           V-27
Administración       de la tecnología.                                                                                         Prospectiva




     incluso sobre el pasado, en función del
     futuro deseable.
                                                                         ••••

       Presente                                                                      Fase de determinación
                                                                  Presente                                                          Futuro
                                                                                     estratégica y factibilidad




                                                                                                  Figura 8

                                                                                Ubicación de las fases en la ruta prospectiva

                                                                                                                                      Futuro


 • Habiendo percibido la situación presente,
   se inicia la preparación del camino hacia
   el porvenir, para lo cuál será necesario
   contrastar los polos presente-futuro, a fin
   de conocer y analizar la distancia entre
   ambos,      los    obstáculos,     brechas,
   oportunidades y posibilidades para
   alcanzar la imagen deseada. Esta fase de
   confrontación es en síntesis la estimación
     del proyecto entre presente y futuro.                                                                                           ....
                                                                                                                                    Futuro




<                     F_as_e_d_e_C_O_nfI_ro_n_tac_iO_.
                                          n_~>




                                                    Futuro

• Dado que la prospectiva se basa en la
  concepción de que el futuro depende del
  conjunto de decisiones que se tomen y
  logren implantar desde hoy, la fase de
  determinación estratégica y factibilidad
  orienta la definición de directrices que
  hagan posible el futuro deseable. 41




4lTomado del libro: Planeación    prospectiva.   Tomás Miclas y
Ma. Elena Tello. Limusa (1994).




                                                                                                                                     V-28
Administración de la tecnología                   Identificación de necesidades tecnológicas
                                                                      en el sector productivo


Identificación       de      necesidades          • Importancia         de      desarrollar
                     en      el    sector           armónicamente          las     cadenas
  tecnológicas
                                                    productivas.
  productivo.
                                                  • Importancia del mejoramiento de la
                                                    productividad.
Planeación Estratégica y planeación
                                                  • Importancia      del desarrollo del
   TecnológicaError!  Bookmark  not
   defined.                                         personal.
                                                  • Cambios tecnológicos.
Introducción                                      • Importancia del uso de la información
                                                    tecnológica de negocios existentes.
Un     adecuado     desarrollo    de     las      • Procesamiento de la información y
  organizaciones industriales requiere de la        utilización de la microcomputadora.
  aplicación    de    una    administración       • Importancia de la descentralización.
  estratégica que les permita enfrentarse a       • Cambios políticos.
  un entorno más competidor y complejo.           • Pago de las deudas externas de las
                                                    economías.
En los últimos años se han experimentado          • Importancia del impacto ambiental.
  una serie de cambios en los países en           • Importancia de la responsabilidad
  proceso de industrialización que es               social de las empresas.
  importante reconocer y tomar en
  consideración al elaborar las estrategias    La capacidad de enfrentar estos y otros
  de negocios de las empresas:                   cambios requerirán de la adopción de una
                                                 administración        estratégica       -no
  • Políticas gubernamentales      dirigidas     tradicional- que se enfrenta al proceso
    hacia la modernización          de la        administrativo pero utilizando mejores
    economía.                                    herramientas para la toma de decisiones y
  • Concentración    de     la       acción      un mayor compromiso para el logro de la
    gubernamental en un menor número             excelencia por parte de sus directivos.
    de áreas.
  • Liberación de las economías.               A fin de poner en perspectiva el tema de la
  • Disminución de la importancia relativa        planeación estratégica / planeación
    de    los   mercados      nacionales,        tecnológica se presenta a continuación el
    crecimiento de los mercados de               ya clásico proceso administrativo:
    exportación.
                                               Planeación:
  • Globalización de las operaciones y los
    mercados.
  • Exigencia de los mercados internos de      • Establecimiento de objetivos.
    mejores desempeños.                        • Decisiones de como lograrlos.
  • Competitividad de los insumos              Organización:
    nacionales que se ven afectados por la     • División del trabajo.
    facilidad de importación de insumos        • Asignación del personal al trabajo.
    altamente competitivos.                    • Asignación de recursos.
                                               • Coordinación de resultados.


                                                                                       VI- 1
-
    Administración de la tecnología                    Identificación de necesidades tecnológicas
                                                                           en el sector productivo


                                                       • Actividad de vital importancia para las
    Dirección:                                           organizaciones. Sin esta actividad las
                                                         empresas vagarán a la deriva.
    • Creación de una visión.                          • Responsabilidad de la directiva de la
    • Inspiración de un compromiso.                      empresa. Todos los primeros dos o
    • Dirección de los esfuerzos hacia un                tres niveles de la empresa deben
       propósito común.                                  participar activamente.
                                                       • Proceso altamente participativo, en el
    Control:                                             cuál las visiones de los diferentes
                                                         directivos se fundan en una visión
    • Monitoreo del desempeño.                           común sobre el rumbo al cuál debe
    • Tornar acciones para asegurar           los        dirigirse la organización.
      resultados deseados.                             • Actividad que requiere de tiempo y de
                                                         información de diferente tipo, de la
    Como se puede percibir, la etapa de                  mayoría de la cuál posiblemente no se
      p1aneación precede y define a las demás;           cuente con ella al iniciar el sistema de
      de ahí su alta importancia.                         planeación por primera vez, por 10
                                                          que será necesario montar un sistema
    Los varios diseños organizacionales a                 de monitoreo e inteligencia para
      instrumentar, el tipo de personal que se            coleccionar y evaluar la información
       debe contratar, la manera como se debe             estratégica del entorno vital para la
      motivar, el estilo de liderazgo que puede           toma de decisiones.
      resultar más adecuado, el alcance de los
      controles, etc.; serán en buena medida el
      resultado del proceso de p1aneación.

    Importancia

    La p1aneación estratégica puede definirse
      como:

    "Un proceso continuo flexible e integral, que   • Lo que importa es la generaclOn de
      genera una capacidad de dirección.              pensamiento estratégico por parte de los
      Capacidad que le da a los directivos la         participantes en el sistema. Más que la
      posibilidad de definir la evaluación que        generación de estados financieros o
      debe seguir su organización para                pronósticos a muy largo plazo.
      aprovechar en función de su situación         • Es de mayor importancia relativa el
      interna, las oportunidades actuales y           entorno en el cual se desenvuelve la
      futuras que ofrece el entorno".
                                                      empresa que la propia historia de la
                                                      organización. Si    bien es necesario
    Algunas de las características del proceso de     entender las estrategias que se han
      p1aneación estratégica son las siguientes:      seguido en el pasado y es muy
                                                      importante evaluar la capacidad de


                                                                                           VI- 2

                                                                                                     /
Administración de la tecnología                      Identificación de necesidades tecnológicas
                                                                         en el sector productivo


     competir de la empresa, es aún más                 desviaciones entre lo que se desea y lo
     importante entender lo que está                    que se logró.
     sucediendo en el entorno de la
     organización, dado que es ahí donde se       Este proceso de toma de decisiones fue
     dan los cambios.                                enriquecido, a partir de la década de los
• El propósito del sistema de planeación es          años sesenta, por la experiencias de
  generar     una    ventaja    competitiva          empresas industriales, firmas consultoras
  sostenible.                                        y profesores universitarios en relación a
• A la formulación del plan estratégico              una más sofisticada planeación a fin de
  debe       seguir     una     adecuada             poder enfrentarse a la creciente
  implementación que es en realidad en               complejidad de los negocios. A esto se le
  donde reside el principal reto de todo             llama       eventualmente      planeación
  director. Se trata de una administración           estratégica    y    tuvo     su    origen
     estratégica      (formulación            +      principalmente en Estados Unidos.
     implementación).
                                                  Al principio sólo las organizaciones de
Antecedentes                                        mayor tamaño se interesaron en aplicar
                                                    esta nueva metodología ya que en este
La      planeación estratégica  se lrucla           tipo de empresas se apreció primero su
     fundamentalmente en la década de los           gran utilidad al tratarse de empresas con
     años sesenta, principalmente en Estados        actividades, en muchas ocasiones,
     Unidos,    como una respuesta a la             bastante     diversificadas    (productos,
     complejidad de la conducción de las            mercados y tecnologías) que requerían un
     empresas.                                      tratamiento diferente. Posteriormente,
                                                    dado el éxito de esta herramienta, se
Sin embargo, el origen de esta actividad es         difundió su aplicación a todo tipo de
   tan antigüo como la propia historia de la        organizaciones en el mundo.
   humanidad. El proceso de dominio de la
   naturaleza y de otros pueblos, conlleva el     La primera publicación especializada en este
   despliegue de actividades asociadas al            tema se inició en 1968, en Inglaterra, con
   pensamiento racional:                             el título Long Range Planning, que es la
                                                     forma como se conoció a este sistema en
     • Definición de objetivos.                      sus orígenes: Planeación a largo plazo:
     • Definición de alternativas para
       alcanzarlos.
     • Elección de la alternativa más                          Planeación a largo plazo

       atractiva de acuerdo a ciertos criterios
       previamente establecidos.
                                                                Planeación estratégica
     • Implementación de la alternativa
       elegida.
     • Evaluación de los resultados.                          Administración   estratégica
     • Instrumentación       de      acciones
        adicionales en el caso de que hubiera


                                                                                             VI- 3

Administración de la tecnologia

  • 1.
    Administración de la tecnología. Proceso de la innovación tecnológica Proceso de la innovación recordar que siempre la realización de tecnológica. cambios técnicos puede demandar la instrumentación de cambios organizacionales más amplios y viceversa; en consecuencia, debemos reiterar que la Toda organización del sector productivo innovación tecnológica, y la innovación maneja una variedad de tecnologías, y no sólo las innovaciones relacionadas con la organizacional se encuentran estrechamente relacionadas entre sí. tecnología de productos o de proceso pueden tener un efecto significativo en su Ahora bien, si entendemos que la capacidad de competencia. innovación tecnológica se inicia con la búsqueda de las necesidades tecnológicas Asimismo, las innovaciones en un de las organizaciones del sector determinado producto o proceso pueden productivo y se extiende hacia la tener efectos no sólo en otras tecnologías comercialización, en el mercado de estas de la organización, sino también en las de organizaciones, de los productos y los usuarios, compradores y proveedores, con las cuales tienen una relación de procesos y equipos que se derivan de los procesos de investigación y desarrollo o interdependencia. de otros mecanismos, su realización: Sin embargo, con el objeto de simplificar, • implica satisfacer las demandas del trataremos de enfocar aquí, sector productivo por medio de la fundamentalmente, las innovaciones de realización de cambios técnicos que, productos y procesos, englobando en el colocados en el mercado, producen concepto de producto, además del consecuencias económicas y sociales; producto final, las materias primas, • no implica, necesariamente, la c~mponentes, insumos, equipos y sus del ejecución de proyectos de IyD: la Illlsmo. generación de cambios técnicos puede estar basada esencialmente en Existen muchas definiciones de innovación. Lo anterior nos parece la más informaciones técnicas disponibles en la literatura, en normas técnicas , pertinente y es en cierto modo una derivación de la definición' de patentes, etc; como también en la Schmoo ckler que vale la pena citar: compra de tecnología producida por terceros; "Cuando una empresa produce un bien o servicio, o usa un método de insumo que • reqmere, por necesidad, que se es nuevo para ella, hace un cambio involucren las organizaciones del técnico ... su acción es lo que conocemos sector productivo, que incorporan los como innovación". cambios técnicos a sus sistemas de producción y les proporciona Adoptaremos estas definiciones sin significación económica y social. diferenciar entre innovadores e imitadores , de acuerdo con los razonamientos que se Así, para que nuestro proyecto de presentarán. Por otro lado, hay que investigación y desarrollo tenga ID-!
  • 2.
    Administración de la tecnología. Proceso de la innovación tecnológica consecuenCiaS económicas y sociales, planeación del desarrollo de la necesitan estar vinculados con las organizaciones del sector privado. La necesidades tecnológicas específicas de las figura que se presenta a continuación, organizaciones del sector productivo. Si muestra la secuencia de las acciones que éstas no existen, es necesario creadas, lo dan origen al plan tecnológico de una que por definición complica las cosas. De empresa a partir de su planeación general, esta manera, diferenciamos las de la identificación de sus necesidades, de innovaciones de la invenciones, pues éstas sus oportunidades técnicas, y de las últimas se refieren a una nueva diversas informaciones del entorno. Por concepción, a una nueva combinación de otro lado, la ejecución de este plan, conocimientos preexistentes que tienen la implica cambiar la innovación gradual de potencialidad de satisfacer alguna la innovación radical o de asalto, mediante necesidad. Mientras el proceso de la juiciosa combinación de mejoras y innovación culmina con la concepción de perfeccionamientos, la compra de una idea, el proceso de innovación implica tecnología, y actividades formales de necesariamente la aplicación de esta innovación y desarrollo. Algunas de estas concepción a un sistema productivo de actividades pueden ser subcontratadas, mercado. otras necesidades tienen que ser llevadas a cabo en el interior de la organización. Existe una importante correlación entre las distintas opciones de innovación y La Planeación del Desarrollo Tecnológico en Organizaciones del Sector Productivo. PLANEACIÓN IDENTIFICACIÓN INFORMACIÓN DE NFORMACIÓNDE ESTRATÉGICA DE NECESIDADES LOS USUARIOS DE PROVEEDORES DE LA EMPRESA TECNOLóGICAS PRODUCTOS ANÁLISIS DE LA ANÁLISIS CAPACIDAD PRONÓSTICOS TECNOLÓGICO DE TECNOLóGICA TECNOLÓGICOS LA COMPETENCIA ACTIJAL ••• EVALUACIÓN I DEFINICIONES DE PLAN MAESTRO DIAGNÓSTICO NORMAS, DE LA EMPRESA TECNOLóGICO DE METROLOGtA LA SITUACIÓN y CONTROL ACTUAL DECAI.JDAD ESTRATÉGIA DE PLAN DE DESARROLLO DESARROLLO TECNOLóGICO TECNOLÓGICO ill-2
  • 3.
    Administración de la tecnología. Proceso de la ínnovación tecnológica (empresas textiles por fibras sintéticas, alcanzar los resultados propuestos y empresas tipográficas por computadoras). fueron implantados en las empresas. En cualquier caso, la participación de La siguiente tabla ilustra de manera investigadores en estos procesos queda cuantitativa la percepción de industriales condicionada a la realización de estas que desarrollan proyectos. Los beneficios carreras de relevos, pues la decisión básica adicionales logrados, independientemente la toman las direcciones de cada una de de los resultados técnicos, alcanzan las organizaciones del sector productivo, propósitos de mayor interés para las basadas en motivaciones tales como: organizaciones, y se convierten ahora en motivaciones más claras para realizar • Buscar la sobre vivencia de sus proyectos de innovación tecnológica. productos y de la organización. • Buscar un incremento a la Calificación de motivadores empresariales productividad y a las ganancias. para la realización de proyectos de • producir un efecto disuasivo para la innovación tecnológica. competencia Motivación % de empresas con • Crecer y diversificarse, entrando en respuesta positiva a este motivador nuevos mercados, inclusive foráneos. Mejorar la posición del mercado 82 • Obtener utilidades con la venta de las Aumentar la competitividad nacional 88 Aumentar la competitividad internacional 67 tecnologías generadas Disminución de costos 79 Incremento de ventas 76 • Reservarse mercados mediante el Incremento de rentabilidad 73 establecimiento de normas, estándares Cambio en el nivel de empleo 46 Ahorro de energía 55 industriales y marcas registradas. Aprovechamiento de recursos explotados 64 Mejorar la imagen de la empresa 85 • Producir un efecto positivo de 94 Mejorar la calidad de los productos retroalimentación interna, por medio de Utilización de tecnología nacional 79 Ampliar la capacidad productiva 52 la generación de nuevas ideas y la Sustituir importaciones 73 atenta vinculación con el mercado. Generar exportaciones 79 Transferir tecnología 58 • Remediar la escasez de recursos o 88 Mejorar la org. para la gestión tecnológica msumos Diversificar proveedores 76 Efectos favorablesen el cumplimiento de normas 46 • Otras razones derivadas de la Contribuir al control de la contaminación 39 interacción con el sector Formar recursos humanos 88 gubernamental. Estas motivaciones enunciadas se En un estudio reciente en el que se relacionan con una necesidad básica, que analizaron más de 70 proyectos es el aumento de competitividad. En el financiados por el PONEI del Banco de caso de las economías planificadas México en su programa de apoyo al centralmente, éste argumento se plantea desarrollo tecnológico nacional, se bajo el esquema de la producción de encontró una cuantificación de estas bienes mejores y más baratos, aunque el motivaciones empresariales para realizar razonamiento basado en la competitividad proyectos tecnológicos, que lograron aparece en forma equivalente al tratarse de productos de exportación. En cualquier ill-4
  • 4.
    Administración de la tecnología. Proceso de la innovación tecnológica -, r r r jJ -ec~IC-O-r. .:..:/ ..; ..; 1/1, ..; l J JI, Plan de Desarrollo Tecnológico Búsqueda de Surucioocs , Técnicas Patentes Norma Literatura 1- - - - - - - - ~ - L ~ - - - - - - - - - - - T , del jJlcrn Innovación Gnldual - r • tec110log1co 1- - - - - - - -,- - - - - - - - - - - - - - - - -1 - - - - - - - - - - - - - - -r :- - - - - - - - - - - - - - - -; I MejOl1lS y Investigación, Compra de : Perfeccionamiento Desarrollo Tecnologla ¡ e Ingenieria , , Búsqueda de Tl1lnsferencia al Fuentes Sistema Productivo Alternativas , , Selección Evaluación Selección de Alternativas de Proyectos dcProycctos i i r-------~ , , , , Ejecución de Ejecución de Proyectos , Selección de Desarrollo , Proye<los , de Proveedoces Investigación Ingenic:ria , Fundamental , , , Transferencia , Negociación y , Uso de Resultados de Resultados Contratación , , , , , , , , '-~I__ - A_sim~i1a_cioo._~ 1 , , , , , c_ - - - - - - - - - - - - - - - - - - - - - - - - - - - - - -A~tación- - - - - - - - - - - - - - - -' - - A partir de estos cuadros, se puede colores, o sea, en innovaciones graduales concluir que la participación con que no requieren de la generación de proyectos de investigación en los procesos tecnología mediante proyectos de de innovación tecnológica se inserta en investigación, o en innovaciones por una secuencia que no siempre comienza compra de tecnología exógena. con la generación de un proyecto y que, por fuerza requiere de la intervención Esta última -la innovación por adopción- concreta de terceros para que los exige involucrarse en sus distintas etapas resultados tengan un efecto económico y de búsqueda, evaluación, desagregación social. de paquetes, asimilación y adaptación. Incorporaremos este concepto en la Podemos imaginar el proceso de innovación porque insistir en una innovaClOn tecnológica como una concepción ilimitada de esta, tanto para interminable carrera de relevos, en la cuál los organizaciones como para la economía el corredor que llaga a la meta continua equivaldría a ignorar importantes por un determinado trecho compartiendo transformaciones productivas basadas en el bastón con el corredor que sale. En mecanismos vitales de cambio técnico: la esta carrera la participación con proyecto imitación o adopción de una idea exógena. de investigación es parcial y hasta puede Muchas organizaciones han sido no ser indispensable. Las oportunidades profundamente modificadas por de participar seguramente aumentarían si innovación de realizadas en otras se estuviera dispuestos a involucrarse en entidades y hasta en otros sectores carreras donde el bastón tiene otros ill-3
  • 5.
    Administración de la tecnología. Proceso de la innovación tecnológica caso, es importante tener en mente que bastón que nos puede tocar en esta carrera para el empresario, público y privado, en y lo llevemos adelante. países capitalistas o socialistas, la En estos casos de innovación por compra motivación central de la innovación está o licenciamiento, además de aportar una relacionada con el establecimiento de contribución específica, al involucrarnos ventajas competitivas basadas en un en el proceso innovador estaremos cambio en la posición relativa de costo o aprendiendo a: diferenciación de productos, la ganancia y la producción, y que éstos son términos • Conocer la competencia; perfectamente legítimos. Por otro lado, las • Integrar paquetes tecnológicos; innovaciones tecnológicas, no sólo tienen • Asimilar conocimientos y habilidades; implicaciones estratégicas importantes • Ejecutar actividades de IyD requeridas para organizaciones individuales, sino que para la adaptación de tecnologías pueden tener efectos significativos en las exógenas a las condiciones de los industrias como un todo. usuarIOS; • Detectar otras actividades tecnológicas La decisión de involucrarse en de los usuarios, y innovaciones tecnológicas, lo que de • Vincular estas con nuestra realidad y hecho significa también realizar cambios mercado. organizacionales con todo el riesgo que esto implica, se toma basada en razones Cabe resaltar que las actividades políticas de mercado y tecnológicas, y se necesarias para asimilar y adaptar los enmarca en estrategias específicas conocimientos adquiridos son de mayor diseñadas por la dirección de cada una de importancia, si queremos incrementar los las organizaciones. beneficios de nuestra adquisición. En una primera fase es indispensable desagregare Dentro de nuestra realidad actual la los paquetes por adquirir; de esta manera ausencia de estas estrategias de mediano y tendremos conocimientos acerca de los largo plazo que conllevan decisiones fundamentos de su elaboración, lo que tomadas "sobre la marcha" para mejorara las posibilidades optimización de solucionar CrISIS agudas o cambios su operación y también de mantenimiento bruscos en el entorno económico, así y actualización. Otra ventaja de la como el relativo bajo riesgo de la opción desagregación es que permite aprovechar de innovación por compra te tecnología, las capacidades locales de ingeniería y explica la popularidad de ésta en los abastecimiento de equipos y proporciona países subdesarrollados. El una mejor posición para atender los aprovechamiento de todas las requisitos establecidos por las oportunidades que se presentan, mediante reglamentaciones gubernamentales. un proceso inteligente basado en las etapas detalladas en los cuadros de El proceso de asimilación tecnológica planeación y ejecución de planes implica el conocimiento e interpretación tecnológicos, exige que tomemos el de las variables fundamentales que dan origen a los diferentes aspectos que m-5
  • 6.
    Administración de la tecnología. Proceso de la innovación tecnológica integran los paquetes tecnológicos. El sistema de clasificación tendrá que dominio de ellas incrementará sus identificar el tipo de información y su potencialidades y las posibilidades de actual o(potencial) utilización. introducción de mejoras y adaptación. Con esos conocimientos podemos adaptar La capacitación debe ser una actividad los procesos, los equipos en operación y de amplia cobertura en la organización los productos elaborados, a las (comprendiéndola en todos sus niveles, condiciones imperantes en el entorno de vertical y horizontalmente). Para algunos nuestra organización. De esta manera se significará adiestramiento, que les podrá ofrecer productos apropiados a el permitirá operar el paquete tecnológico de mercado o emplea materias primas más manera más eficiente. Para otros implicará convenientes, para incrementar la participar en cursos formativo s o de rentabilidad de estos paquetes. especialización. Se puede mencionar que el fin último de esta es el de guiar a una La asimilación de tecnología definido actitud que promueva la tecnología como como un "proceso de aprovechamiento un valor cultural en la organización. racional y sistemático del conocimiento, relacionado con una tecnología en uso" se Finalmente, la actualización, la cual es tal realiza en tres actividades íntimamente vez la más relacionada con la posición relacionadas entre sí: Documentación, estratégica de la organización, ya que de capacitación y actualización. ella dependerá su competitividad y su supervivencia. Se logra a través de la La documentación debe tener un participación del personal en actividades propósito claro y preciso, ya que es un académicas, entre otros, que permitan la medio para preservar la información actualización técnica y comercial. De esta relacionada con el paquete tecnológico en manera la organización estará informada uso. La base documental contendrá, sobre avances y cambios en las además, todas aquellas informaciones que, dimensiones tecnológicas de los por cualquiera de los medios descritos en productos. Así también, tendrá acceso a este trabajo estén vinculados con el los conocimientos en otras áreas, que paquete. Es conveniente resaltar que la pudieran significar una amenaza al información mencionada ahora, es de paquete tecnológico en operación; naturaleza y cobertura idéntica al oportunidades para nuevos negocios o de contenido del paquete tecnológico. Más introducción de mejoras al mismo. aún, su recopilación se realiza por los Asimismo, se estará al corriente de las mecanismos descritos y de las mismas tendencias de los mercados tanto en forma fuentes ya mencionadas. Para el paquete cuantitativa como cualitativa. En suma, en operación la documentación consiste esta actividad permite reconocer e en planos, especificaciones, y memorias de implementar mejoras y cambios en el cálculo, manuales, procedimientos, paquete, para la operación eficiente del métodos, etc. Toda ella es archivada en mIsmo. carpetas, microfichas, computadoras o cualquier otro sistema de fácil acceso. El ill-6
  • 7.
    Administración de la tecnología. Proceso de la innovación tecnológica Logrando un buen resultado en las actividades de asimilación, se alcanzará el 1. En cuanto a la naturaleza institucional nivel requerido para proponer la del proceso. realización de proyectos tendientes a la 2. En cuanto a su magnitud y efecto adaptación, mejoras y cambios en el paquete tecnológico. En cuanto a la naturaleza institucional del proceso Por si alguien todavía tuviera una duda acerca de la conveniencia económica de Las innovaciones intraorganizacionales hacer investigación y sospechara que la son aquellas llevadas a cabo enteramente motivación de estas líneas es por alguna al interior de una organización del sector creencia ilusoria de que hacer innovación productivo, sin apoyo o intervención es algo únicamente prestigioso o significativa de otros agentes interesante, resulta oportuno aclarar estas tecnológicos, como universidades, centros ideas con un estudio de la economía de I&D, firmas de ingeniería y norteamericana que demuestra como, en consultorÍa. un periodo en el que la producción per capita se incremento cuatro veces, el Las innovaciones interorganizacionales incremento en los insumos de capital y son aquellas en la cuales tiene lugar una trabajo, sólo fue de 14%. La diferencia es estrecha cooperación entre la atribuible al cambio tecnológico y organización del sector productivo y los organizacional. agentes de la infraestructura tecnológica nacional. Otro estudio reciente, basado en las experiencias de más de 2000 productoras En contraste con la realidad de gran parte de bienes y servicios, demostró una nítida de los países desarrollados, la estructura correlación positiva entre los gastos de industrian de la mayoría de los países de IyD y el incremento en ventas, en la Latinoamérica, unida a mentalidades, calidad del producto, en la introducción tradiciones, valores culturales y otros de nuevos productos al mercado, y lo que factores desfavorables a la innovación por es más importante, en el margen de generación de tecnología, han mermado utilidad. En este último caso, la estadística la ocurrencia representativa de indicó que cada 1% de las ventas innovaciones intraorganizacionales en la dedicado a investigación aumento en un calidad y cantidad compatibles con un 1.1% en el margen de utilidad en la desarrollo autosostenido. Esto se agudiza empresa. por el hecho de que pocas organizaciones productivas de capital nacional cuentan Gestión de innovación tecnológica. con el tamaño y la participación en el mercado que les permita tener una A continuación, con el objeto de permitir capacidad propia de I&D. una adecuada gestión de las innovaciones tecnológicas, se procederá a caracterizarla Sin embargo, el hecho de no poder tener desde dos puntos de vista: un centro o departamento propio de I&D ill-7
  • 8.
    Administración de la tecnología. Proceso de la innovación tecnológica no significa que estas organizaciones no UNAM, en la materia, importante. A pueda contar con un reducido grupo través de la vinculación de las capacidades interno de gestión de tecnología, en tecnológicas de más de veinte cargado, entre otras actividades, de dependencias de ésta universidad con identificar las necesidades tecnológicas de empresas deseosas de realizar la organización, de diseñar su estrategia innovacionesinterorganizacionales, el CIT tecnológica para satisfacer estas ha formalizado más de 150 contratos necesidades y de servir de enlace sin una tecnológicos universidad-industria. Para capacidad independiente de I&D. ella ha realizado acciones de muy diversa naturaleza que tiene que ver con: La Teniendo presente esta situación, los generación de un ambiente universitario gobiernos de los países de la región han que acepte la tecnología como un optado por crear y desarrollar una quehacer legitimo dentro de la institución, infraestructura independiente de el impulso de reglamentaciones generación de tecnología endógena y por universitarias que legalizan la buscar su vinculación con las necesidades participación de los universitarios en tecnológicas de sus organizaciones proyectos contratados y les permiten productivas, dentro de un arco de recibir remuneraciones adicionales, la autodeterminación tecnológica. difusión de conocimientos relativos al proceso innovador entre empresarios e Sin embargo, esta orientación hacia investigadores universitarios y el brindar innovaciones interorganizacionales no ha apoyo para la realización, concertación, producido hasta ahora, salvo excepciones, ejecución y transferencia a los proyectos los efectos deseados. Aún más, estas no tecnológicos de la UNAM. pueden compararse favorablemente con, las pocas innovaciones En este último aspecto, la gestión de 275 intraorganizacionales llevadas a cabo en proyectos ha sido realizada, los países de la región, puesto que existe proporcionando, de manera no coercitiva, un reducido grupo de grandes empresas los siguientes servicios a aquellos latinoamericanas que, efectivamente, han universitarios que los demanden: logrado en su interior cambio tecnológicos de gran envergadura. El • Búsqueda de información técnica y fomento a la innovación económica relacionada con el proyecto. interorganizacional dependerá de la • Establecimiento de estrategias de adecuada difusión y comprensión del protección industrial y de redacción de fenómeno innovador y del fomento patentes. gubernamental a la contratación de • Colaboración para la planeación y servicios de investigación y a la creación orientación del proyecto. de núcleos de gestión tecnológica por • Búsqueda y vinculación con empresas parte de las empresas. interesadas en la tecnología • Negociación y redacción de contratos La experiencia del Centro para la de transferencia de tecnología Innovación Tecnológica (CIT) de la m-s
  • 9.
    Administración de la tecnología. Proceso de la innovación tecnológica • Seguimiento de los proyectos una vez innovaciones, a pesar de que existen contratado importantes estudios, como los de Jorge • Gestiones para financiamiento de Katz en Argentina, que demuestran que la proyectos. empresas latinoamericanas realizan una • Consultoría a las empresas para la cantidad importante de innovaciones administración de la variable graduales. Contrariamente a lo que se tecnológica. cree, no existe una relación simple de • Búsqueda y contratación de sustitución directa entre tecnología consultores para dar soporte técnico a importada y doméstica. La importación de los proyectos. tecnología genera una sustancial actividad • Realización de perfiles de mercado de innovadora de tipo adaptativo, que es factibilidadtécnico-económica. necesario enfrentar contando con una adecuada infraestructura técnica y de De esta manera, el personal encargado de recursos humanos. En consecuencia, y la gestión tecnológica en el CIT brinda dado que estas innovaciones y aquellas apoyo a los proyectos desempeñando por adopción son las más frecuentes en roles que le permiten incrementar las nuestra realidad, se tiene que encontrar el posibilidades de éxito y eliminar la camino adecuado par participar en ellas. barreras personales, organizacionales y administrativas a la cooperación También es importante destacar que interorganizacional, con participación de existen sectores industriales en los que el la UNAM. efecto acumulativo de las innovaciones graduales puede ser muy grande. Un En cuanto a su magnitud y efecto ejemplo es la industria automotriz en la cuál no ha habido cambios radicales y sin Las innovaciones graduales son aquellas embargo, al comparar un auto de los años que no cambian substancialmente los cuarenta con un modelo reciente, productos, procesos, materias primas, constatamos diferencia equivalentes a las equipos u operaciones existentes y por lo de una innovación de asalto. Además, general no requieren de inversiones estas mejoras acumulativas pueden ser significativas. La gran mayoría de las muchas veces más sostenibles que una innovaciones de este tipo responde a las innovación radical, que es advertida más necesidades de sobrevivencia de las rápidamente por los competidores y puede empresas y pueden realizarse con recursos pasar a ser más fácil blanco de imitación. propios de ellas. La presión para aumentar la productividad de las organizaciones Las innovaciones radicales o de asalto son provoca que sus atenciones y capacidad aquellas basadas en la generación de creativa se concentren en la mejora de tecnología endógena mediante la productos, la reducción de costos y el ejecución de proyectos de I&D, o control de calidad. Esta capacidad propia mediante la compra de tecnología de aportar mejoras, por su ausencia de exógena. Estas son la innovaciones que "glamour" no ha atraído mayormente valga la tautología cambia radicalmente nuestra participación en éste tipo de las características de un sector productivo. ill-9
  • 10.
    Administración de la tecnología. Proceso de la innovación tecnológica El transistor, las turbinas, el sonido inicia su proceso de manufactura industrial estereofónico, y las fotocopiadoras son para satisfacer una demanda de productos ejemplos típicos de este tipo de de alta tecnología. innovación, poco frecuente e Este es sólo un ejemplo de los muchos impredecibles. que se citan en la literatura internacional, elegido por haberse presentado en un país En su mayoría, estas innovaciones se donde la ciencia se considera, ongman en la aplicación de frecuentemente, alejada de los sistemas de modificaciones graduales de otros producción. sectores industriales y en la aplicación de conocimientos científicos generados a Habrá que recordar que el Valle del Silicio partir de proyectos de investigación y muchos otros casos que se presentan básica. alrededor de las universidades de países desarrollados. En este punto se hace más evidente y necesario el contacto entre la ciencia y el Son también factores de innovación de quehacer industrial. La intercomunicación salto la aplicación de inventos creados por en sectores tradicionales ha dinamizado individuos aislados, por individuos áreas tales como la biotecnología, la participantes de pequeños grupos informática, la electrónica, la ciencia de informales en grandes empresas, por materiales y la robótica, entre otras. La pequeñas empresas y por grandes relación en estos casos, resulta tan empresas que operan en industrias no estrecha que en ocasiones es dificil relacionadas entre si. Este ha sido el caso distinguir si el trabajo de un científico de la película Kodak Crome, inventada básico tiene como propósito incrementar por dos músicos, de la pluma atómica, de el conocimiento o servir de base para la la penicilina, de la computadora digital, elaboración de productos de alta del proceso de producción de acero por tecnología. Como un ejemplo vivo de colada contínua, entre muchos otros. esto, se puede clasificar de básico, El Instituto de Astronomía de la UNAM, Por su alto grado de novedad intrínseca donde se generó un detector opto estas innovaciones radicales requieren de electrónico, transferido a la industria inversiones significativas. De esta manera, mexicana y que próximamente estará en el ellas no son objeto de una atención mercado. Este producto denominado especial por parte de las organizaciones MEPXICROM, emplea técnicas muy productivas, centradas prioritariamente en avanzadas de manufactura y está fundado las innovaciones graduales, a menos que en principios básicos de mecánica nos refiramos a la gigantescas cuántica, efecto fotovoltáico, pulsos micro corporaciones multinacionales, que electrónicos, además de trabajar asociado efectúan en su interior grandes proyectos a computadores de memoria ultrarápida y de investigación básica. expandida. Con estas características, que se apegan más a lo que interpretamos Esta situación permite a los oferentes como conocimientos básicos, el aparato independientes de tecnología cumplir un ID-lO
  • 11.
    Administración de la tecnología. Proceso de la innováción tecnológica papel importante en la introducción de El modelo que apetece en el cuadro El éste tipo de innovaciones. Sin embargo, la proceso innovador, concebido por D. G. observación de algunos cuidados Marquis, nos ayuda a conceptualizar este especiales se hace indispensable para el . proceso. Su examen debe ser hecho buen éxito de esta participación. Por teniendo en cuenta que la innovación no ejemplo, es importante que la tecnología es una acción simple, sino un proceso que será generada por los proyectos de integrado por subprocesos que guardan I&D presente ventajas comparativas una estrecha relación entre si. substanciales en relación con las tecnologías que buscamos reemplazar; la Los principales insumos externos para posibilidad de divisibilidad o grado en que este proceso están representados por las se pueda ser aprobada "por partes", flechas anchas del modelo y su principales asociándola a tecnologías existente para etapas se encuentran detalladas al pié del aumentar su aceptabilidad, y un razonable cuadro. Se da por sentado que los pasos número de canales a través de los cuales de cada etapa no ocurren necesariamente podamos difundir información a su dentro de la secuencia lineal planteada. respecto. En la primera etapa tenemos el Además, es importante que los paquetes reconocimiento de la oportunidad de tecnológicos generados estén completos, realizar la innovación, es decir, el listos para satisfacer integralmente las reconocimiento de la factibilidad técnica necesidades de las organizaciones de ejecutarla y de su demanda por el productivas que potencialmente son mercado o por el sector productivo. La clientes, lo que puede requerir la estimación de la factibilidad técnica se asociación de universidades con otros basa en el conocimiento del "estado del agentes tecnológicos, como los centros de arte" tecnológico pertinente, representado I&D y las firmas de ingeniería y por la flecha ancha superior izquierda. Su consulto ría. correspondiente inferior representa el estado actual de utilización económica y Por otro lado, puesto que este tipo de social de los bienes derivados de la innovaciones requiere por lo general de tecnología en cuestión, a través de la cuál InVerSIOnes considerables en nuevas se reconoce una demanda existente o instalaciones y equipo -muchas veces potencial, y esto constituye la implican la creación de nuevas empresas- identificación de necesidades pueden ser de gran utilidad para el éxito tecnológicas. Una vez llevada a cabo la de la comercialización de estos paquetes definición de la estrategia tecnológica de tecnológicos, una estrecha asociación de cada organización del sector productivo, los investigadores con las fuentes de esta provee un marco de referencia financiamiento a la actividad productiva. extremadamente útil para el reconocimiento de la demanda de acuerdo La naturaleza de el proceso de innovación con lo descrito en el cuadro de planeación tecnológica. de desarrollo tecnológico. 111-11
  • 12.
    Administración de la tecnología. Proceso de la innovación tecnológica La siguiente etapa, de formulación de la idea, consiste en la fusión de la factibilidad Entramos a continuación en la etapa de técnica reconocida con la demanda solución del problema. En algunos casos detectada, lo que resulta en un concepto afortunados, la información técnica de diseño. Se trata de un ejercicio de requerida para la solución del problema se creatividad basado en la asociación de encuentra total o parcialmente disponible estas dos informaciones. Así, el concepto en el cuerpo de conocimientos del "estado de diseño implica identificar y plantear un del arte" en la literatura, las patente, las problema que merece una asignación de normas técnicas, etc. Cuando esta recursos para su solución, unida a una información no se encuentra libremente orientación, todavía imprecisa de la disponible, pero existe, se requiere dirección y los detalles de esta solución. generar tecnología endógena -a través de proyectos del I&D o de adopción por Para hacer factible el desarrollo de las transferencia de tecnología exógena- para actividades indispensables para resolver el la solución del problema. Sabemos que problema que nos significa aprovechar una esto último no siempre es factible, entre oportunidad o atender una necesidad, es otras razones por las políticas preciso elaborar una propuesta de monopolísticas de los propietarios, a no proyecto, que incentive el interés de la ser que el objeto de la compra sea la organización por invertir recursos, a "penúltima versión" de la tecnología través de planteamientos de la ventajas requerida. sobre los resultados. Por su importancia, más adelante se presentará una forma de elaborar estas propuestas. m-12
  • 13.
    Administración de la tecnología. Proceso de la innovación tecnológica El proceso innovador Tecnología Búsqueda Uso Reconocimiento de Uso la factibilidad técnica Solución adopción Información técnica o adaptación de obtenida por tecnología existente experimento, Fusión hacia búsqueda y cálculo concepto de y/o diseño y evaluación Corregir errores Transferencia de L y/o infofmación yescatar la manufactura y/o técnica disponible Reconocimiento de Solución a través la demanda potencial Información de invención de mercado Búsqueda Mercado Encontrar Solución del Solución del Desarrollo Uso y/o difusión de la idea comercial la oportunidad Formulación de I problema prototipo la tecnología Así, es estos casos y en aquellos en los producción y la verificación detallada de que la información técnica no existe, la demanda del mercado (esta última se tenemos forZosamente que innovar por vuelve más factible en el caso de medio de la ejecución de proyectos de innovaciones graduales). Finalmente, se generación de tecnología, basado en el llega a la etapa de utilización y difusión de talento creativo y en la competencia la solución, es decir, cuando esta se técnica y de gestión. aplica a la producción y es posteriormente diseminada a otras empresas bajo diversas La soluciones exitosas -frecuentemente condiciones contractuales. Sin embargo, el bajo la forma de inversiones- pueden hecho de que el proceso de innovación incorporarse a su vez al "estado de arte" haya avanzado hasta esta etapa no como información parcialmente significa que su éxito esté garantizado. disponible, si la protección de patentes es Estudios realizados recientemente han aplicable. Sin embargo aunque la solución demostrado que sólo uno o dos de cada encontrada, inventada o adaptada atienda cinco nuevos productos colocados en el a la demanda y a la factibilidad técnica mercado logran alcanzar un nivel de reconocida inicialmente, todavía queda ventas cuyas ganancias permitan llegar al una incertidumbre respecto a su punto de equilibrio en relación con las identificación. inversiones realizadas en todo el proceso de innovación. En esta etapa, ocurren los Comienza entonces la etapa de desarrollo, costos de mayor significación de todo el que involucra el escalamiento a novel de proceso, y es así como, en innovaciones ill-13
  • 14.
    Administración de la tecnología. Proceso de la innovación tecnológica de productos en algunas ramas embriónica, de crecimiento, de madurez, y industriales, muchas veces el costo de su finalmente de decaimiento, cuando introducción en el mercado es el doble o comienzan a ser reemplazados por otros. triple de los costos del I&D. Es interesante apuntar que los esfuerzos innovadores se orientan inicialmente A este respecto, existe una gran variedad hacia la tecnología de producto, y a de estudios que arrojan resultados medida que avanza su ciclo de vida y el bastante distintos. La tabla número 5 mercado se estabiliza, los esfuerzos se presenta algunos detalles de ellos. concentran en hacer más eficiente el proceso de manufactura, automatizándolo, Porcentaje de costos de las distintas integrándolo, y especializando sus etapas o fases del proceso de innovación distintas fases, que inicialmente tuvieron tecnológica un mayor grado de flexibilidad. Estas Estudio5-15 consideraciones constituyen una referencia Estudio40-60 Mansfield 47 2 9 10-25 5 15 6 1 15-30 36.9 9.13 marcha de la instalación de Canadienses Fase 20Estadisticas 46.2 7.7 18 Israel importante para orientar la adecuación de Charoie I&D Puesta en nuestros esfuerzos de investigación, de manera que sean incorporados en innovaciones exitosas. Por otro lado, vale la pena recordar que el retorno financiero de inversiones en innovaciones tecnológicas -una de las muchas motivaciones para involucrarse en este proceso- en la gran mayoría de los Cada uno de estos estudios torna casos exitosos, sólo es obtenido en el muestras de distintos sectores mediano y largo plazo. Dentro de este productivos operando en distintos contexto, el tiempo consumido entre una contextos socioeconómicos. inversión y la innovación correspondiente merece ser debidamente resaltado, para Corno puede verse esta secuencia nos que no esperemos recibir regalías a la indica que el proceso innovador, semana del logro de nuestras invenciones, especialmente cuando se trata de lanzar un especialmente si estas corresponden a nuevo producto implica la permanente innovaciones radicales. El estudio más retroalimentación de la actividad técnica conocido sobre esta materia es de 10hn con el análisis del mercado. Por otro lado, Enos, quien analiza el plazo transcurrido cuando más rápido se lleven a cabo las entre la fecha de invención, entendida pruebas reales de mercado con el corno la "primera concepción" del producto acabado, es mayor la producto en forma substancialmente probabilidad de tener una innovación comercial, y la fecha de innovación, que el exitosa. definió corno la "primera aplicación comercial o venta". Enos encontró un Los productos tienen un ciclo de vida, que intervalo medio de once años en el área de puede observarse a través de su volumen de ventas. Las etapas se categorizan en ill-14
  • 15.
    Administración de la tecnología. Proceso de la innovación tecnológica refinación de petróleo, y de trece punto países desarrollados han revelado algunas seis años para otras grandes innovaciones. estadísticas interesantes: Esta variabilidad no sólo se debe a las • El 75% de ellas fueron estimuladas por características de cada sector específico, la demanda (de mercado y de sistema al tamaño de las organizaciones productivos), sólo el 21% tuvieron su involucradas, el origen de la tecnología origen el reconocimiento de una (endógena o exógena) y al periodo factibi1idad técnica. Sin embargo, esta histórico considerado, sino también a la relación cambia drásticamente en el calidad gerencial de los proyectos y a las caso de innovaciones radicales. Los condiciones de cada país específico. cambios organizativos originaron no más de 4% de estas innovaciones En relación con éste último factor, un graduales. estudio de quinientas innovaciones, que • El 65% de ellas costaron menos de cien abarca el periodo 1953-1973 en EE.UU, mil dólares y, por 10 tanto, la Canadá, Gran Bretaña, Alemania y Japón, innovaciones pequeñas e increméntales demostró que el plazo promedió contribuyeron significativamente al transcurrido entre las invenciones y la éxito comercial de las organizaciones innovaciones correspondientes variaba del sector productivo. entre 7.7 años para Gran Bretaña, 7.4 • Las innovaciones por adopción años para EE:UU, 5.2 para Alemania, y contribuyeron substancia1mente en el 3.4 años para Japón. No se dispone de caso de la innovaciones de proceso. datos específicos para el caso de los países • El entrenamiento y la experiencia de latinoamericanos. los funcionarios de la organización son la principio la fuente de información A continuación se tratará de analizar las técnica clave para las innovaciones experiencias exitosas y fracasadas de los graduales exitosas. Le siguen los países industria1izados en materia de contactos de estos funcionarios con el innovación, que permiten extraer aunque - medio externo de la organización, no en forma mecánica- algunas moralejas principalmente en la etapa de para su aplicación en nuestro medio. investigación. También se presentará la experiencia del Como podemos suponer, existen múltiples CIT-UNAM en la materia a fin de factores que afectan la innovación proporcionar un elemento para contratar tecnológica -tanto graduales como las causas del éxito y fracaso de proyectos radicales, tanto intraorganizacionales innovadores en un país como México, con como interorganizacionales- estimulando las experiencias de países avanzados. su éxito o fracaso. Son entre otros, factores muy relevantes, en adición a las Diversos estudios de innovaciones variables macro económicas, la tecnológicas exitosas, del tipo más creatividad de los investigadores y frecuente y mayoritario -las gradua1es- en funcionarios, la competencia técnica y de gestión. ill-15
  • 16.
    Administración de latecnología. Proceso de la innovación tecnológica mayores fueron las posibilidades de Sin embargo, de acuerdo con los estudios éxito. correspondientes, los aspectos relativos al • Mientras mayor fue la cantidad de mercado y sus cambios parecen ser el conocimiento no libre, es decir, factor dominante. En el estudio de Myers protegido por patentes, mayor fue la & Sweezy, que contempló las causas del posibilidad de éxito. fracaso de 200 innovaciones cuyos • Los proyectos funcionaron más méritos les permitieron pasar la efectivamente cuando los altos niveles aprobación inicial, estos factores de directivos de la empresa participaron mercado aparecen como de fundamental en las decisiones. importancia. Entre las causas administrativas señaladas, el 8% se Un análisis de los fracasos en los relaciona con el manejo de variables proyectos relacionados con la mercadotécnicas, razón por la cuál introducción de nuevos productos al podríamos atribuir a la causa MERCADO mercado, reitera y refuerza los resultados cerca del 36% de los fracasos. anteriores, pues nuevamente las mayores dificultades estuvieron asociadas con el Un estudio más reciente, publicado en mercado: 1984 con base en el análisis de 221 proyectos, nos permite profundizar más Causas de fracaso % algunos conceptos, para entender mejor Subestimar la competencia 36.4 las barreras que deberemos enfrentar en el Sobrestimar el número de usuarios del 20.5 proceso innovador: producto Dificultades técnicas con el producto 20.5 • Los proyectos cuyo único propósito Precio muy alto 18.2 era la mejora de procesos tuvieron mayor éxito (71 %) que aquellos Publicaciones recientes que reúnen las destinados a cambiar o a mejorar los conclusiones de diversos estudios productos (48%). efectuados en EUA, indican que la • Los proyectos relacionados con probabilidad de fracaso en innovaciones nuevos productos tuvieron mayor éxito de productos aumenta a medida que: cuando fueron sugeridos por el área de ventas de la empresa o por clientes • Se procura definir de antemano (56%) que cuando surgieron del área especificaciones técnicas completas y de investigación (35%). acabadas, además de realizar • El éxito de las innovaciones radicales previamente, exhaustivas estibo correlacionado con el progreso investigaciones de mercado. de la base científica y tecnológica de la • Se busca la total compatibilidad con empresa, pero no fue así en el caso de los otros productos de la línea de las innovaciones graduales. producción de la organización. • Mientras mayor experiencia tenía la • No se obtienen resultados tangibles empresa en producir o vender el dentro de un plazo de 90 días. producto, o en usar el proceso, ill-16
  • 17.
    Administración de la tecnología. Proceso de la innovación tecnológica De esta manera, hay que tener en cuenta Aunque el enfoque del estudio mexicano que si bien la previa definición tentativa de es diferente del realizado por Myer y las especificaciones técnicas y los estudios Sweezy, en ambos se sugiere que la de mercado son indispensables, las función administrativa (o de gestión) especificaciones y las condiciones finales impacta significativamente al éxito de la deben ser establecidas basándose en innovación (el pero de este concepto en experimentos reales en el mercado. ambos casos es muy similar). Sin embargo, el contribuyente de capacidad Por 10 que toca a la experiencia mexicana, técnica (asociado con la actitud de los en una investigación realizada por el científicos) es notoriamente superior (en personal del CIT en 65 proyectos casi 20%) en las causas de fracaso de los tecnológicos que forman de la cartera proyectos analizados por el CIT, que en gestionada por ese Centro, se los reportes internacionales. identificaron y clasificaron las causas que promovieron su éxito o que motivaron el Causas de fracaso en las innovaciones fracaso. A continuación se presentan los puntos más relevantes del estudio: Causa % Mercado 27.5 Administración 23.5 Factores favorables en proyectos de Capital 15.0 vinculación: Regulaciones gubernamentales 12.0 Factor # Tecnología 11.5 Participación del promotor produjo cambios 40 Otros 10.5 favorables Total 100.0 Proyecto con clara demanda del mercado 28 Elevada capacidad técnica del investigador 20 Investigador muy interesado en la vinculación 18 Este punto bien vale considerado como Empresario dispuesto a asumir riesgos 12 sobresaliente, ya que llama la atención Negociaciones exitosas 6 sobre la necesidad de realizar una gran Financiamiento gubernamental de riesgo 6 labor de convencimiento, por parte de los El empresario fue el propio investigador 6 El investigador fue su propio promotor 6 gestores, a los grupos de investigación y, Total 167 también, los obliga a poner una gran atención en la selección del personal Factores desfavorables en proyectos de técnico que participa en proyectos de vinculación: innovación tecnológica, en países como Factor # México. Problemas fmancieros o crédito en la empresa 28 El promotor no dedicó suficiente tiempo al caso 16 Finalmente, un estudio de la industria Discrepancias entre investigador y empresario 14 Empresario indeciso o resistente al cambio 12 electrónica húngara (40) permitió detectar El proyecto se contrató con objetivos poco claros 11 5 factores del éxito innovador, muy La empresa tenía objetivos poco claros 10 similares a los arriba descritos, pues Conflictos al interior de la empresa 9 incluyeron: Desaparición del investigador 6 Negociación contractual deficiente 6 Otros 29 a) La satisfacción de una demanda del Total 141 mercado ID-17
  • 18.
    Administración de la tecnología. Proceso de la innovación tecnológica b) Una efectiva comunicación interna y externa c) Un desarrollo técnicamente eficiente d) La orientación al mercado y e) El papel desempeñado por individuos "clave" . Este último factor debe hacemos recordar que, además de los elementos de mercado, hay que tener siempre presente la dificultad básica, de fondo, para la realización de cambios técnicos o de cualquier naturaleza: la tradicional resistencia del ser humano al cambio, que se incorpora y atrinchera en las estructuras organizativas bajo los más diversos disfraces. De esta manera, el éxito de las innovaciones tecnológicas depende básicamente de una adecuada planeación e implantación de los cambios involucrados, tanto los de naturaleza técnica como aquellos no técnicos, además de una gestión adecuada de los roles críticos correspondientes. 1 1Tomado de: BID-CECAB-CINDA (1990) Conceptos generales de gestación tecnológica. Santiago de Chile. ID-l8
  • 19.
    Administración de la tecnología. Creatividad, información, ambiente organizacional para la administración de la tecnología Creatividad, información, En este sentido, mente y alma tienden a ambiente organizacional para la confundirse en un único concepto. Ambas nociones se refieren a un ente abstracto, administración de la tecnología. que sería la esencia misma del hombre, la "marca registrada" por medio de la cual cada individuo se diferencia de todos los Creatividad y toma de decisiones. otros, y el hombre en general se distingue del mundo natural. ¿Qué es la creatividad?, ¿qué es la mente?, son preguntas que han intrigado desde los Recientes investigaciones de la medicina, tiempos clásicos al ser humano. "Pienso, de la psicología y de algunas otras ramas luego existo". Esta frase de Descartes, de la ciencias humanas como la lingüística filósofo francés de la primera mitad del y la antropología modernas, han sometido siglo XVII, pretende ser una concisa a la noción de mente creativa a un definición del hombre. Más de trescientos verdadero proceso de purificación, que años después de haber sido formulada, ella promete liberada de su pesada herencia y el sistema filosófico del cual formaba metafisica. parte siguen ocupando el pensamiento y perturbando el sueño de científicos, Una primera comprobación interesante fue filósofos, místicos, humanistas y simples la de que bajo el concepto utilizado por curiosos, preocupados por el sintetizar en los filósofos se oculta una realidad una frase o en una fórmula la esencia de la infinitamente compleja, que por lo menos naturaleza humana. en el estado actual de nuestros conocimientos, no puede ser reducida a La palabra "mente" esta ligada a muchas una única entidad monolítica. En realidad, acepciones diferentes. "Mental" cuando de mente creativa, las personas se significaba intelectual y se refiere a la refieren a una pluralidad de relación entre la mente y el pensamiento. funcionamientos del cerebro y del sistema "Mentalidad", en cambio, hace referencia nervioso humano: la capacidad de a un conjunto de actitudes en relación con raciocinio, la memoria, la sensibilidad, las costumbres o valores morales. Un emociones. La ciencia ha tratado de individuo puede tener gran capacidad explicar el funcionamiento y las mental, y al mismo tiempo poseer una interrelaciones de estos aspectos de la "mentalidad retrograda" . La persona que mente creativa humana. tiene la "mente perturbada" presenta un comportamiento anormal y se le suele Las investigaciones llevadas a cabo sobre llamar loca o demente. Lo más el funcionamiento del sistema nervioso importante, sin embargo, es que en su permitieron descubrir la existencia de acepción filosófica tradicional y también minúsculos impulsos eléctricos que se en el lenguaje corriente, la mente es manifiestan durante la actividad nerviosa. tratada como una entidad impalpable, Muchos de los impulsos que emanan del inmaterial y, por lo tanto, cerebro son conducidos hasta los inconmensurable. músculos a través de los nervios, y por los -------------------------;IV~-l
  • 20.
    Administración de la tecnología. Creatividad, información, ambiente organizacional para la administración de la tecnología mOVImientos y gestos provocados por que conducen los impulsos producidos contracciones musculares el cerebro normalmente por la energía luminosa. El expresa la forma del comportamiento. De cerebro reacciona haciéndose "ver" manera análoga, la percepción también estrellas y haces luminosos, sin tener en puede ser explicada por el funcionamiento cuenta la naturaleza del estímulo-golpe del cerebro. Los órganos de los sentidos porque está condicionado para responder reciben estímulos del ambiente, bajo la así a todos los estímulos que le lleguen a forma de energía luminosa, sustancias través de las vías ópticas, sean luminosos químicas, sonidos, entre otros. Los o no. estímulos son transmitidos a través de los nervios hasta el cerebro, donde son Una gran parte de las experiencias de la interpretados. neurofisiología destinada al estudio del funcionamiento de la mente creativa Para que esto pueda ocurrir, el sistema humana, son realizadas sin que sea preciso nervIOso transforma los estímulos trabajar directamente sobre el cerebro exteriores en otro tipo de energía, mediante procesos mecánicos o químicos. generalmente de naturaleza Lo que los científicos pretenden, es electro química. La percepción de los establecer una especie de "diálogo" con el colores, por ejemplo, resulta de la objeto de sus estudios, sometiéndolo a interpretación cerebral de los impulsos estímulos e intentando interpretar sus conducidos por el nervio óptico, respuestas. Esto significa, en última resultantes de la incidencia sobre la retina instancia, descubrir el lenguaje, o los de energía luminosa de diferentes lenguajes, en lo que "habla" la mente longitudes de onda. Hasta aquí es lo que creativa: determinar los distintos planos en se sabe. los que ella opera, sus leyes de sintaxis y descifrar su significado, véase a Gerald D. Se sabe también que algunas partes del Fischbach, CarIa J. Shatz y Samir Seki, en cerebro reciben impulsos de determinados Scientific Américan, Septiembre de 1992. órganos sensoriales: el área visual recibe los que vienen de los ojos a través del Cabe preguntarse ¿qué es la creatividad?, nervio óptico, el área auditiva está ligada y para ello se ha recurrido a los conceptos a los oídos, y así sucesivamente. Cuando de mente creativa, funcionamiento del esas regiones de la corteza cerebral son sistema nervioso central y del cerebro estimuladas eléctricamente, se producen humano. Ahora se está en posibilidad de impresionantes fenómenos alucinatorios: bosquejar una definición de creatividad, sí el área auditiva es la estimulada, el recordando lo complejo y apasionante que individuo podrá oír una composición tiene cuando se aplica a la función musical entera, y hasta reconocerIa. administrativa. A continuación se resumirán los conocimientos vigentes que En realidad, el cerebro responde a los inciden en el tema que se ocupa. estímulos de acuerdo con la vía por la que le llegan. Un golpe en el ojo, por ejemplo, puede estimular por presión, los nervios IV-2
  • 21.
    Administración de la tecnología. Creatividad, información, ambiente organizacional para la administración de la tecnología Definición de la creatividad. orden observado". De Scientere y Turcofte (1986,p.84). No es tan fácil definir la creatividad, ya que por sus múltiples manifestaciones ésta Como se observa cada definición dice que no se puede concretar igual, ya que no no se ha mencionado en las otras, y existe una receta para que se dé. Más seguramente todavía falta mucho por bien, se pueden expresar comentarios y mencionar. El crédito que se le podría dar opiniones sobre ésta. Al estudiar estas es que nos dan una idea sobre la opiniones uno se da cuenta de que son creatividad. Sin embargo, si uno se limita muy variadas, dándose el proceso creativo a esta información puede ser peligroso ya como algo personal. que se corre el riesgo de no ver más allá de la información dada. Dando pautas Pero claro que si uno exige una definición para pensar de cierta forma rígida. de creatividad se puede acudir a diccionarios, donde se obtendrán Además, la creatividad al igual que definiciones como la siguiente: "La cualquier otro concepto se entiende mejor creatividad es el proceso donde se da la cuando se asimila de forma activa. Es existencia de algo nuevo". Ahora, si se necesario el participar con ideas propias y está buscando una definición concreta en comparar, confirmar, o rechazar lo que se algún libro que trate sobre creatividad se esta tratando de explicar. Sin embargo sentirá uno decepcionado. El ofrecer una cuando un concepto, que de por si no es definición es una forma de simplificar el tangible, se trata de explicar de forma concepto, obteniéndose como resultado concreta, todo lo que se capta son las solamente una fracción del concepto que palabras en sí; más no el potencial, ni la se quiere entender. acción de dicho concepto, sino sus manifestaciones simplificadas. En el He aquí varias definiciones: simposio de Platón este critica a los poetas que tratan con apariencias y no con • "La creatividad es la habilidad de la realidad en sí. En cambio decía que encontrar soluciones a un problema o aquellos que tratan con la realidad traer nuevos modos de expresión; es el ampliaban la conciencia humana. traer a existencia algo nuevo al individuo". Edwards (1979,p.25). Para nosotros, la creatividad es una • "El proceso por medio del cual el ser capacidad personal, inefable e humano extrae la energía, los intransferible que permite tener una materiales y la información disponible percepción integradora de la realidad para en el entorno y los transforma de modificar el entorno de manera manera específica con el fin de mejorar convincente, eficiente y salir gratificando su eficacia en el logro de objetivos o enriqueciendo con el resultado de la dados". Mettal (1977,p.53-66). transformación. • "La activación eficiente y la comunicaclOn de los proyectos conscientes de reestructuración en un IV-3
  • 22.
    Administración de la tecnología. Creatividad, información, ambiente organizacional para la administración de la tecnología Creatividad y Cerebro derecho el que ayuda a expresar las emOCIOnes. Es universalmente conocido que los griegos buscaban un equilibrio entre la He aquí un listado de las funciones de mente y la naturaleza. Un equilibrio entre cada hemisferio de acuerdo a Betty lo lógico, lo intuitivo y lo sensorial. Tal Edwards (1988, pAO) vez una clave para la creatividad sea este equilibrio en el cerebro. O sea un Hemisferio izquierdo Hemisferio derecho Verbal No verbal equilibrio entre el funcionamiento óptimo Analítico Sintético de los hemisferios cerebrales derecho e Simbólico Concreto izquierdo. Temporal Atemporal Racional Irracional Se ha reportado en estudios recientes, Digital Espacial Lógico Intuitivo Hampden- Turner (1982, p.86-90) que Línea Holístico cada hemisferio tiene funciones mentales diferentes y complementarias. Los daños ocasionados al hemisferio cerebral Edward de Bono (1982, pAO) dice que en izquierdo impide el habla, el lenguaje, la el hemisferio izquierdo se da el memoria verbal, las matemáticas y el pensamiento "vertical". Este es aquel en sentido del tiempo; también se afectan donde se sigue una lógica unidireccional, ciertos órganos y funciones. Por su parte, por lo tanto al presentarse un problema se los daños ocasionados al hemisferio está a merced de ciertas premisas ya cerebral derecho impiden la ejecución y establecidas, donde hay una respuesta correcta y una falsa. Frecuentemente es comprensión de ejercicios visuales y táctiles, la percepción de profundidad y más dominante el hemisferio izquierdo, el movimiento, la organización viso-espacial, cual no solamente da pautas para actuar, entre otras funciones. sino también para pensar. En cambio en el hemisferio derecho se da el pensamiento También se ha encontrado información "lateral" en donde se ven respuestas que sugiere una separación mental alternativas aparentemente no inconsciente de una consciente. Por relacionadas. ejemplo: cuando se le enseñaba una figura desnuda a una paciente, por medio de un En el pensamiento vertical se sigue una taquiscopio, a aquellas partes de los ojos línea lógica. Esta podría ser por ejemplo conectados al hemisferio derecho, ésta se una teoría. Digamos que está teoría es una sonrojaba y deCÍa "hay que chistosa forma rectangular, y cuando se encuentran variables nuevas se acomodan a la teoría máquina tiene, doctor", pero no podía describir lo que veía. De igual forma, un de tal forma que esta siga siendo un paciente con los hemisferios separados rectángulo. Pero, que si un día llega un declaran que no están enojados mientras dato nuevo y no se puede acomodar en su expresión y movimientos corporales este rectángulo. Se podría pensar que el dicen otra cosa. Siendo el hemisferio dato es erróneo o que tal vez la teoría esta mal. Lo más probable es que ignore dicho IV-4
  • 23.
    Administración de la tecnología. Creatividad, información, ambiente organizacional para la administración de la tecnología dato para poder seguir manteniendo la Creatividad y la toma de decisiones ideología ya establecida. En los libros clásicos de administración, la Sin embargo, hay otra salida, que no es la toma de decisiones se define como de ignorar el dato nuevo, sino pensar de seleccionar entre alternativas un curso de forma lateral. Donde se tratan de acción, y se incluye como parte del núcleo reconciliar todos los datos obtenidos. de la planeación. No puede decirse que exista un plan hasta que se haya tomado Donde tal vez se vea que la teoría que se una decisión: un compromiso de recursos, ha estado usando no funciona y que se dirección o reputación. Antes de esto sólo necesita cambiar, tal vez a un hexágono. se tienen estudios y análisis de p1aneación. U sando el pensamiento lateral no Los administradores ven aveces la toma solamente se encuentra la solución a un de decisiones como su trabajo central, problema, sino que quizás se tiene que porque deben escoger continuamente lo reformular ideas supuestamente ya que debe hacerse, quien ha de hacerla y resueltas. Para después usar la lógica con cuándo, dónde y ocasionalmente incluso los descubrimientos obtenidos y poder cómo se hará. Sin embargo, la toma de comunicar éstos. decisiones es sólo un paso en la planeación, aún cuando se hace Claro que esto significa mucho más rápidamente y con muy poca reflexión o trabajo y esfuerzo, y claro que es mucho cuando influye en la acción sólo por unos más cómodo el pensar de forma vertical. cuantos minutos. También es parte de la Siendo este un lugar seguro, dado que las vida cotidiana de todos. Un curso de ideas ya resueltas nunca tienen porque acción raras veces pueda juzgarse en cambiar. Todo lo que tiene que hacer es forma aislada ya que prácticamente cada estancarse. decisión debe ir aunada a otros planes. El pensamiento lateral expone Se dice con frecuencia que la toma de características atribuidas al hemisferio decisiones eficaz debe ser racional, con derecho tales como que es atemporal, empleo del hemisferio cerebral izquierdo, viso-espacial, intuitivo, etcétera. Sin con uso preponderante del pensamiento embargo es necesario equilibrar ambos vertical. ¿Pero qué es racionalidad o tipos de pensamiento, para poder verticalidad? ¿Cuándo piensa o decide acomodar y analizar las ideas obtenidas, y racionalmente una persona? para poder comunicar ésta. Oscar Wi1de dijo "Una mente siempre abierta no es la Los seres humanos que actúan o deciden mejor, igual que una boca siempre abierta. racionalmente están intentando alcanzar Tenemos que masticar", Robery and alguna meta que no puede lograrse sin Taggart, 1982. acción. Deben tener una compresión clara de los cursos alternativos mediante los cuales una meta puede alcanzarse en las circunstancias y con las limitaciones existentes. También han de contar con la IV-S
  • 24.
    Administración de la tecnología. Creatividad, información, ambiente organizacional para la administración de la tecnología información y la habilidad para analizar y realidad en otra unidad. Esta nueva unidad evaluar alternativas a la luz de la meta o función creativa puede aplicarse a la buscada. Y, por último, deben tener el solución del problema, situación o curso deseo de llegar a la mejor solución al de acción que ocupe al administrador en seleccionar la alternativa que satisfaga su función de toma de decisiones en más eficazmente el logro de la meta, aquí proyectos nuevos o antiguos de cualquier se aplicaría el hemisferio cerebral derecho, naturaleza. 1 sede del pensamiento lateral. Pocas veces se logra la verticalidad o racionalidad completa, particularmente en la administración. En primer lugar, como nadie puede tomar decisiones que afecten el pasado, las decisiones deben operar en el futuro, y el futuro casi invariablemente implica incertidumbre. En segundo lugar, es dificil reconocer todas las alternativas que pudieran seguirse para llegar a una meta; esto sucede sobre todo cuando la toma de decisiones implica oportunidades para hacer algo que no se ha hecho antes. Además, en la mayoría de los casos no todas las alternativas pueden analizarse, ni siquiera con las más novedosas técnicas analíticas y computadoras disponibles. De esta manera se podría concluir que un administrador debe conformarse con una racionalidad limitada. Limitada por el pensamiento lateral, sede de la creatividad. En otras palabras, las limitaciones de tiempo, información y certidumbre limitan la racionalidad, función del hemisferio cerebral izquierdo, aunque un administrador intente honestamente se completamente racional, no lo será si emplea medio cerebro, tendrá que alternar con la función de la imaginación que usualmente va acompañada de intensidad efectiva, lo cual desconecta la función racional por breves segundos para dar entrada a nueva información que estructura o reordena la 1Tomado de: Creatividad y toma de decisiones Carrasco C. (1993), México IV-6
  • 25.
    Administración de la tecnología. Prospectiva Prospectiva. En éste apartado se aclara y se valora -en su sentido más amplio- el verdadero significado de prospectiva, dimensionándola como un ¿Porqué prospectiva?Error! Bookmark elemento clave de un estilo de planeación not defined. más acorde con las circunstancias actuales. Empero, ¿qué es la prospeetiva? En las En esta capítulo se caracteriza la prospectiva últimas décadas ha surgido en los campos como una vía diferente y creativa hacia el científicos un movimiento de anticipación futuro. Así mismo, se perfila la trayectoria que puede ser definido como el esfuerzo de propia de esta construcción del porvenir. hacer probable el futuro más deseable. Esto es la prospectiva; la actitud de la mente Hacia una conceptualización de la hacia la problemática del porvenir. Prospectiva Es necesario destacar aquí que a diferencia Mucho se ha hablado del futuro y de otras aproximaciones al futuro mayormente de su adivinación o predicción (pronóstico, prevención, preferencia, etc.), y no tanto de su diseño y construcción. La trayectoria de la prospectiva bien del Existen numerosos estudios y porvenir hacia el presente, rebasando la planteamientos que tratan de predecir el proyección exclusiva de tendencia, para futuro de la humanidad, de un país, de una diseñar y construir alternativas que permitan organización o de una área específica de un acercamiento progresivo al futuro conocimiento. deseado. Por otra parte, pareciera que, dada la La pro spectiva es primero un acto proximidad de entrar a un nuevo siglo, los imaginativo y de creación; luego, una toma términos relacionados con el futuro se de conciencia y una reflexión sobre el encuentran en boca de casi todos. contexto actual y por último un proceso de articulación y convergencia de la Es el caso de la prospectiva, cuyo uso -por expectativas, deseos, interese, y capacidad 10 menos en el lenguaje- ha venido de la sociedad para alcanzar ese porvenir extendiéndose. Hoy se escucha con que se perfila como deseable. Ahora bien, frecuencia: "los esfuerzos prospectivos", "la cualquiera que sea la forma en que se defina prospectiva de tal o cuál asunto", la pro spectiva,lEs imprescindible destacar su carácter creativo, el elemento de cambio y Sin embargo, a pesar de la creciente transformación que encierra y sobre todo, la preocupación por el futuro o quizás a opción que nos presenta para asumir una consecuencia de ello existe confusión actitud activa hacia el mañana, a través de la respecto al significado de "prospectiva". El término se está usando para denotar desde el pronóstico global más sofisticado hasta cualquier idea que sobre el porvenir pueda 1 . Tal Y ~om? lo señala Sachs, existen autores que emplean ocurrírsenos. d~versosterrmnos sobr~ la base de la prospectiva. Jantsch por ejemplo, usa el terrnmo ''forecastin'' en unsentido bastante parecido al de la prospectiva. Polak (1971) emplea la palabra "prognostics" de una manera similar. V-l
  • 26.
    Administración de la tecnología. Prospectiva construcción y elección de futurables y Aquí es conveniente distinguir prospectiva futuribles.2 de utopía: si bien es cierto que la primera emplea recursos de la segunda para lo que Así, el propósito de la prospectiva es MedIo llama "remontar el vuelo "preparar el camino" para el futuro, imaginativo" también lo es que esto implica adaptándolo como objetivo (deseable y un primer paso, "ya que la prospectiva posible). La prospectiva guía la s acciones articula esfuerzos concretos para presentes y el campo de lo "posible" del transformar la realidad" .4 _ 3 manana. No se busca adivinar o exclusivamente La prospectiva, además de permitir e diseñar el futuro; la prospectiva, como impulsar el diseño del futuro aporta actitud para la acción, irrumpio como una elementos muy imperantes al proceso de fuente energética de pensamiento, de planeación y a la toma de decisiones, ya que creación y actividad que pretende identifica peligros y oportunidades de construido. determinadas situaciones futura, además de que permite ofrecer políticas y acciones Por otra parte, se basa en la idea de que los alternativas, aumentando así el grado de elementos cualitativos puedan ser elección. Entre los propósitos importantes determinantes ya que presentan -de algún de esta aproximación cabe mencionar los modo- un contacto más relevante y cercano siguientes: con la realidad. a) Generar visiones alternativas de futuros Esto no implica eliminar el acceso y manejo deseados. de aquellos elementos que pueden ser b) Proporcionar impulso para la acción. cuantificados, que siempre jugaran un papel c) Promover información relevante bajo un importante. Sin embargo en este sentido, enfoque de largo alcance. cabe destacar lo relevante del enfoque d) Hacer explícitos escenarios alternativos eminentemente participativo de la de futuros posibles. prospectiva. Parte de la necesidad de e) Establecer valores y reglas de decisión encontrar una visión compartida del futuro, para alcanzar el mejor futuro posible. para lo cuál se motiva a los tomadores de decisiones a conocer y valorar la relación Así mismo, la prospectiva mantiene un existente entre lo que cada una lleva a cabo amplio horizonte temporal: se interesa por y lo que otros hacen, así como los efectos de eventos y situaciones a largo plazo. Ello trae sus acciones sobre la realidad en su con sigo la flexibilidad, ya que por tratarse conjunto. de una visión a alcanzar en varios años permite la elección de futuros alternativos. Las relaciones dinámicas constituye otro atributo importante de la prospectiva. Esta no es unidireccional en el tiempo, se interesa esencialmente en la evolución, el cambio, y 2 Se emplea futurable para designar el futuro deseable y futurible la dinámica de los sistema sociales. De esta como el futuro posible. 3 Gadetb, Machael, The Crisis In forecasting and the Emergenci ofthe Prospective Approach, Pergamon press,USA,1979, p25. 4 Marello, Agustin, op citop.19. V-2
  • 27.
    Administración de la tecnología. Prospectiva manera, asume la existencia de vínculos Esta acepción implica que toda decisión de dinámicos entre las variables incluidas en el planeación se lleva a cabo considerando el análisis. Procede considerando la futuro, en realidad, en función de éste, al transformación o modificación constante y adelantarse a sus efectos o consecuencias. rápida de las estructuras del sistema en cuestión. Planear significa elegir, definir opciones frente al futuro7, pero también significa Finalmente, considera que la pluralidad del proveer los medios necesarios para futuro se explica por la libertad del hombre. alcanzarlo.8 Entre la gama de futurables diseñados en prospectiva, la realización efectiva de uno u Para Ackoff, la toma de decisiones en el otro dependerá de lo que el hombre realice o marco de la planeación exige las condiciones deje de hacer. Lo anterior está Íntimamente siguientes: vinculado con la concepción que de el futuro mantiene la prospectiva como "la dimensión a) La planeación es necesaria cuando el de la posibilidad, la hipótesis y el proyecto" hecho futuro que deseamos implica un (p. Charles). Esta premisa queda conjunto de decisiones interdependientes condensada en lo que Massé, uno de los más (sistema de decisiones). destacados representantes del movimiento prospectivo expresa: "El presente introduce b) La planeación es algo que se lleva acabo una discontinuidad esencial en la marcha del antes de efectuar una acción (toma tiempo. El pasado es único, el futuro es anticipada de decisiones). múltiple. El pasado pertenece a la memoria, el futuro a la imaginación y a la voluntad. El c) La planeación es proceso que se dirige futuro contiene algo de lo desconocible, que hacia la producción de uno o más futuros lo hace fundamentalmente diferente". 5 deseados y que no es muy probable que ocurran a menos que se haga algo al Prospectiva elemento clave de la respecto (prospectiva y acción). planeación La planeación, entonces, se orienta a Definir el término planeación significa una obtener o impedir un determinado estado ardua labor, ya que por una parte existen futuro de cosas. Así, se dirige al futuro numerosas definiciones en conflicto, y por aportando decisiones presentes. otra el concepto mismo está sufriendo cambios permanentes. Por ahora y para fines Cabe ahora preguntar: ¿Cuál es el papel de prácticos, los autores proponen como la prospectiva en este proceso? Mirar hacia caracterización esdarecedora de planeación: adelante o imaginar el futuro deseado, puede La "toma anticipada de decisiones". 6 constituirse en una simple reflexión o en un , Hununel, Charles, Education today for the world oftumorrow, Unesco, París, 1977. 8 El mismo autor expresa que el análisis de los problemas a 5 Masseé, Pierre, Le plan ou panti-hasard, Gallimard, Paris, resolver y la busqueda de futuros posibles se encuentran 1965. estrechamente relacionados, constituyendose en las premisas de 6 Ackoff, Russell, A concept of corporate planning, New York, una planeación reál. Se trata de trazar con premeditación un 1970. mejor camino desde el presente hacia el futuro. V-3
  • 28.
    Administración de la tecnología. Prospectiva ejercIcIO mental interesante sin embargo caracterizarse como "una actitud flexible para hacer efectivamente prospectiva, habrá ante un futuro abierto, inquietud intelectual de insertarse necesariamente en un proceso dirigida a transformarse en un optimismo de de toma de decisiones. Sólo dentro de esta acción; búsqueda que sirve para juntar la concepción puede hablarse de prospectiva, pluralidad de "los posibles" con la unicidad ya que proporciona al tomador de decisiones de la decisión a tomar en el momento una visión del, futuro deseado, diversos presente" . 10 aspectos de carácter normativo y escenarios que perfilan opciones de futuros factibles. En cierta forma la planeación prospectiva constituye, entonces, el reverso de la En p1aneación, el estilo prospectivo funciona planeación tradicional que es eminentemente a la inversa del procedimiento tradicional, ya retrospectiva. A este respecto, Sachs señala: que este se inicia con la caracterización de "la que hace de la planeación prospectiva los futuros posibles para después seleccionar una alternativa a la p1aneación tradicional es el más deseable; en cambio en p1aneación que plantea la formulación de los objetivos y prospectivl (fugura 2), primero se la búsqueda activa de medios para su determina el futuro deseado, y se le diseña obtención". También redimensiona la creativa y dinámicamente, sin considerar el totalidad del proceso de planeación sabiendo pasado y el presente como trabas que se extiende desde la formulación de los insalvab1es; estos se incorporan en un ideales sociales más generales, hasta los segundo paso, al confrontárse1e con el detalles de implantación de las decisiones futurab1e,para desde ahí explorar los futuros individuales. factibles y seleccionar el más conveniente, El diseño del futuro deseado orienta al FiguraNo.2 PhUleadón Tradicional y Planeadón ProlpectJvv. planificador sobre la descendencia y relevancia de las propiedades del mundo Presente actual en su trabajo. "Así mismo, saber lo que se requiere ayuda a conocer que información se requiere para la acción". 11 PLancaci6n Prospeetiva Presente .. ------------_.------ Pasado-- Futuro Exploraci6n y Selección de Pasados A continuación, en la figura 3, se muestra el Disá10 del Futuro Desable paradigma de planeación prospectiva, sus actitudes e interre1aciones. Para comenzar, en el modulo 1 se explícita el diseño de la o Massé expresa en este sentido que el estilo las imágenes del futuro deseado; esto se prospectivo de la planeación puede lleva a cabo con apoyo de los procedimientos que se expondrán en el 9 El concepto de planeación prospectiva fue elaborado por autores frabcese en su afan por encontrar una estrategia original siguiente apartado. En ellos la participación que permitiese diregir la reconstrucción de la posguerra y alentar el desarrollo de su país. Otros autores han empleado conceptos similares al [rances para designar este tipo de planeación. Ackoff usa el término "planeación interactiva", Ozbekhan escribe sobtre 10 Massé, Pierre, op. cit; p.32. "planeación normativa" y Firiedman habla sobre "planeación llSachs, Wadimir, Diseño de un futuro para el futuro, Fondación trabsactiva". Javier Barros Sierra ac, México D.F, 1980. V-4
  • 29.
    Administración de la tecnología. Prospectiva de los invo1ucrados, y no sólo de expertos amplios, ya que entrar en detalles haría de en la materia, juega un papel primordial. ella un conjunto demasiado complejo para ser eficaz. Cabe mencionar que en ésta primera etapa la imagen se explícita sólo en términos Figura No.3 Paradigma de Planeación Prospectiva , , , Discusiones __________________ 5 6 , , , 1 , , • , , 3 Instrumentos 2 Realidad 4 Futuro Factible Futuro deseado Selección del Futuro A partir de esta construcción se elabora el La p1aneación prospectiva es una actividad modelo o representación de la realidad continua que se encuentra en proceso de (modulo 2), con el fin de clarificar la adaptación constante; por ello, con las líneas distancia existente entre uno y otro. Para punteadas (número 7) se señala el impacto ello se analizan los medios o instrumentos de de las decisiones en la realidad y en el que se dispone (modulo 3) para poder futurab1e. transformar esa realidad y alcanzar el futurab1e. A partir de esta imagen esquemática de la p1aneación pro spectiva surgen varias Al conocer y valorar estos instrumentos se interrogantes: para una institución u producen escenarios de futuros factibles organización ¿Qué puede aportar?, ¿Qué (modulo 4); con estos y los futurab1es, los relación mantiene con elementos y modelos participantes ya están en posibilidades de de carácter normativo?, ¿Qué papel juega en seleccionar la imagen del futuro a lograr la p1aneacióna largo plazo?, etc. (modulo 5) y tomar decisiones respecto a como alcanzar1a. Estas decisiones guían las A respecto cabe recordar que en prospectiva intervenciones durante el curso de los se parte de la premisa de que sin una visión acontecimientos presentes. implícita o explícita del futuro resulta más complejo enfrentar el cambio, el cuál v-s
  • 30.
    Administración de la tecnología. Prospectiva necesariamente debe dimensionarse en brinda además la posibilidad de reflexionar función de sus implicaciones para la sobre el futuro, diseñando la imagen deseada planeación. y proyectando las acciones hacia el presente, para lograr tanto una mejor comprensión AsÍ, la prospectiva se concibe como un del mismo como un acercamiento insumo básico para la planeación, ya que progresivo al futuro deseable. apoya el logro de los siguientes objetivos: Además de la prefiguración de escenarios • Construir escenarios o imágenes que se deseables y factibles, esta ruta del futuro al consideran la visión del futuro, una presente ofrece información relevante con percepción dinámica de la realidad y la un enfoque a largo plazo, para delinear prefiguración de alternativas viables. directrices. Así mismo, propicia la identificación de las fuerzas que impactarán • Aportar elementos estratégicos a los su acción, así como áreas de oportunidad y procesos de planeación y de apoyo a la riesgo y necesidades de cambio y toma de decisiones. consolidación. Todo ello con el fin de apoyar la toma de decisiones y aportar • Impulsar la planeación abierta y creativa criterios para evaluar situaciones en fundamentada en una visión compartida términos del riesgo y potencial contenidos. del futuro. En este sentido, en el marco de un modelo • Proporcionar el impulso requerido para general de planeación, la prospectiva se transformar la potencialidad en ubica en los momentos específicos de capacidad. investigación del futuro y de planeación normativa (ver figura 4), Las cuales responden a las preguntas ¿Qué queremos y • Aportar una guía conceptual conductora del estudio de aquellos aspectos qué deseamos hacer? (que es el disparador relevantes de la realidad, que permita de toda planeación), ¿Qué deberíamos enfrentar con eficacia y eficiencia la hacer? esto es, de acuerdo con los resultados de la investigación del futuro y complejidad del contexto actual. ¿Porqué y para qué? La prospectiva, en su calidad de aproximación constructora del porvenir, V-6
  • 31.
    Administración de la tecnología. Prospectiva Figura NoA Modelo general de planeación Investigación Planeación Planeación Planeación Implantación del futuro Normativa Estratégica Operativa ¿Qué ¿Qué ¿Qué ¿Qué deberíamos haremos? (Revisión y queremos y podemos hacer? hacer? evaluación) deseamos hacer? ¿Cuándo? ¿Cómo? Diseño y evaluación de alternativas futuras c=J Alcance de la Prospectiva visión utópica del futuro deseado, un Por otra parte, para aclarar la posición entre programa politico y una prognoslli prospectiva y los aspectos normativos, cabe normativa.14 Considerando este última, el decir que el diseño del futuro implica la autor señala que se debe estar consciente de posibilidad de una conjunción valoratival2 y que, a diferencia de las proyecciones que de una orientación mediante el presentan futuros posibles empleando establecimiento de ideales o fines últimos; métodos libre de valores 01er. proyecciones esto es, el "debe ser". de referencia u otros métodos de orden matemático). Una prognosis que muestra un Como ejemplo, ale la pena citar una futuro deseable es, por definición, una experiencia practica, la del grupo Polonia prognosis cargada valorativamente. Pero, en 2000: 13 Después de una serie de discusiones contraparte con la utopía y el programa para la formulación de la pregunta que politico, dicha prognosis tiene que tomar en habria de ser contestada mediante el cuenta las condiciones, fuerzas y desarrollo del proyecto, se eligió "¿Cómo contingencia tanto conocidas como deberia ser Polonia?". esperadas. Gorynsky explica que el término "deberia", En otro contexto, pero dentro del mismo aplicado al estado futuro de una sociedad, enfoque, es necesario considerar, a manera comprende al menos tres significados: una ilustrativa, algunos de los normativos o prospectivos utilizados en planeación. Es el 12 Al manejar implícita o explicitamente la cuestión de valores caso, por ejemplo, de los especialista, que justifican la elección entre los diferente futuros y los factores destacados: Ackoff y Ozbekahn. Ellos asociados con los cursos de acción disponibles. 13 Gorynski, Julius, "Algunos comentarios sobre el concepto y la metodelogía de los proyectos prospectívos globales a largo 14 En este caso, como sinonímo de lo aquí descrito como plaza", y Barmey y Alonso (comp), op. cít; p.30 1. prospectiva. V-7
  • 32.
    Administración de la tecnología. Prospectiva hablan de prospectiva normatival5 y aunque horizonte de prospectiva y la situación mantiene divergencias estilísticas -centradas existente. Esta etapa consiste en la en la operacionalización- comparten la determinación de metas y se orienta mayoría de sus conceptos. primordialmente por los resultados posibles. Ambos enfoques encuentran su fundamento Finalmente la planeación operativa en la participación y en la orientación hacia constituye el tercer nivel; su función es la el futuro deseado. Para Ozbekhan y implementación de las decisiones que han AckoW6 la planeación empieza por el diseño sido formuladas en la fase anterior, de un futuro idealizado para el sistema para indicando que es "10 que será hecho". el que se planea. Este diseño del futuro excluye toda restricción, exento la En la figura 5, se muestra el modelo de factibilidad tecnológica. 17Así, el diseño es la Ozbekhan. En el puede apreciarse el énfasis formulación explícita de la concepción que otorgado a la .determinación de los fines del sistema tienen los planeadores (el que (línea punteada), es decir, a la clara ellos crearían de ser libres) para construir definición de los futuros deseados entre los uno que ellos quisieran. De esta forma la cuales serán seleccionados aquellos que planeación se hace prospectiva en vez de incluyan los efectos previstos. Estos futuros . 18 retrospectIva. son construidos con el apoyo de las imágenes del futuro lógico que, a su vez, se Específicamente, el modelo de Ozbekhan la deriva de las proyecciones de referencia. prospectiva es considerada como una Con la determinación de objetivos y el estructura jerárquica de tres niveles. El futuro que se estima "debe ser" finaliza la primer nivel de esta estructura es lo que el etapa de "planeación normativa", para autor llama planeación normativa; consiste posteriormente continuar con la estrategia en definir fines (ideales) y de ahí derivar operacional. cabe señalar que ante la objetivos a través del diseño de diferentes implantación de lo especificado, el sistema futuros deseados. Esta etapa normativa reacciona generando cambios, mismos que revela "lo que debe de ser hecho", se guía impartan la realidad alterando los fines, por las posibles consecuencias y se auxilia iniciándose nuevamente el ciclo. fuertemente con proyecciones de referencia. El segundo nivel lo constituye la planeación estratégica, la cual básicamente determina "10 que podría ser hecho", dados el 15 Ackoff habla actualmente de planación interactiva, 10 cuál consiste en diseñar el futuro deseable y seleccionar o generar formas alternativas para hacerlo posible. 16 Sachs, Wladimir (coord), Tecnicas para la planeación prospectiva del desarrollo nacional, Proyecto eleborado por la secretaria de Obras Públicas, Documento institucional, Fundación Javier Barros Sierra, México, 1976. 17 Para Akoff significa la exclusión del empleo de tecnología de ciencia ficción, permitiendose, sin embargo, la incorporación de tecnología que no sabe aún si existe pero cuya factibilidad puede afirmarse. 18 Sachs, Wladimir (coord), op. cit; p.188. v-s .
  • 33.
    Administración de la tecnología. Prospectiva Figura No. 5 Modelo de planeación Percepción Proyecciones magen del futuro de la realidad directivas lógico existerv:~ __ Diseño de I futuros I I posibles I I I I I I I I I I I L ~-_~-_--------~ I I I I I I I I I Derivación de met I Derivación de Implementación I I I Objetivos I I I Diseño para acción Diseño de políticas Futuro deseable I requerimientos I I organizacionales I I I I "Se hará" "Puede ser hecho" "Debe ser" I I Planeación Planeación Planeación I I operativa estratégica normativa I I I I I ~-------------------- V-9
  • 34.
    Administración de la tecnología. Prospectiva Figura No. 6 Modelo de planeación interactiva de Ackoff Datos Preparar el (l)F ormulación de Problemática análisis de sistemas Datos Prepara el análisis de Preparar las obstáculos proyecclOnes Preparar los Datos diseños idealizados iniciales (2 )Planificación de fmes Modificar y Preparar los Comparar canso lidar hasta Seleccinar las escenanos escenarios de obtener un brechas a ser de referencia referencia e diseño idealizado { cubiertas por { idealizado { amplio y { la planeación aceptado de común acuerdo Formular Evaluar y medios seleccionar (3)Planificación de medios alternativos los medios para cubrir brechas Estimar lo s recursos que (4 )Planificación de serán recursos Detenninar el Defmir las necesanos y brechas cuándo grado en que las Diseño de sistemas en los brechas pueden ser cubiertas recursos para controlar la puesta en práctica y cómo Estimar qué y el desempeño recursos están disponibles y cuándo Puesta en práctica del diseño 1. Formulación de la problemática. En este 2. Planificación de fines. Consiste en definir se determinan los problemas y qué se quiere: el diseño del futuro oportunidades que se presentan, su deseado o diseño idealizado. A partir de interacción y los obstáculos que impiden éste se extraen metas, objetivos, e la solución. El resultado de esta fase ideales, es decir, fines a corto, mediano y constituye un escenario de referencia. largo plazos. Al comparar el escenario V-lO
  • 35.
    Administración de la tecnología. Prospectíva de referencia con el diseño idealizado, se determinar el horizonte temporal, de tal identifican aquellas brechas a ser forma que los futuros factibles se acerquen cubiertas en el proceso. al deseado iniciándose la verdadera construcción del porvenir y la planeación 3. Planificación de medios. Responde a la propiamente dicha. Ya dentro del proceso determinación de 10 que debe hacerse. de la p1aneación se precisan las acciones Requiere crear o elegir acciones, para cada periodo, tomando en cuenta las proyectos, políticas y programas. restricciones del presente y el tiempo requerido para alcanzar el futurable. 4. Planificación de recursos. Consiste en la definición del tipo de requerimientos y la Prospectiva y metodología. generación y distribución de recursos. En concreto, la lógica de la prospectiva 5. Puesta en práctica y control. Implica existe a partir de la exploración del porvenir, "determinar quién va a hacer qué, cuándo "no de un futuro deducido sino una de una se hará y cómo asegurarse de que estas pluralidad de previsiones posib1es20". La designaciones y programas se lleven a prospectiva invita a la reflexión sobre el cabo como se espera y produzcan 10 futuro para, en un primer momento, efectos deseados en el desempañoI9". comprender mejor nuestro presente. Específicamente el modelo de Ozbekhan Deseab1emente -para algunos autores- la la perspectiva es considerada como una prospectiva debiera ir más allá promoviendo, estructura jerárquica de tres niveles. El a partir de una lectura diferente de nuestra primer nivel de esta estructura es lo que realidad, un impulso para la acción, de tal el autor llama planeación normativa; forma que pudiera transformarse el presente consiste en definir fines ideales, de ahí y alcanzar el estado que se haya convenido derivar objetivos a través del diseño de como deseable. Para ello la prospectiva ha diferentes futuros deseados. Esta etapa venido enriqueciéndose -tomando un normativa revela "lo que debe ser carácter interdiscip1inario- con la hecho", se guía por las posibles incorporación de diferentes enfoques y la consecuencias y se auxilia fuertemente introducción de recursos meteorológicos con proyecciones de referencia. surgidos en otros ámbitos (económicos, psicológicos, matemáticos y administrativos, En cuanto a la última interrogante sobre el entre otros). horizonte temporal de la prospectiva, más específicamente sobre su vinculación sobre Sin embargo, la prospectiva mantiene una 10 que se conoce como p1aneación a largo base metodológica peculiar, en la que plazo, es necesaJ;o comentar que los destacan seis elementos básicos y cuatro horizontes de la planeación deben ser fijados grandes fases de desarrollo. a partir de los resultados de la prospectiva. Esto es sólo una vez que se obtiene la imagen del futuro deseado es posible lo A<;koU; Russell, Guía para controlar el futuro de la empresa, 20 :"I&é, l'ierre, Decouflc' A, La prospective, presses LIMUSA, México, 1986. Universituris de France, París 198Q. V-11
  • 36.
    Administración de la tecnología. Prospectiva Elementos básicos de la prospectiva. Esta VlSlon puede ser ilustrada de la siguiente manera: Supóngase que hay que Estos elementos van más allá del simple llevar a cabo una investigación de instrumental técnico y en realidad determinado estado de la República conforman la estructura misma de la Mexicana. Habrá que poner énfasis en el prospectiva como una actitud y forma de estudio de las regiones o municipios pensar y actuar ante y a partir del mañana. (partes), en lo económico político, productivo, social, etc., (procesos) yen sus Esta descripción mantiene un carácter interdependencias; todo lo cuál será práctico y trata de contribuir con ellos que considerado en función de sus interacciones creen el la apertura del futuro y en la y de su repercusión en el conjunto. De igual posibilidad de aIcanzarlo, brinda líneas manera, habrá que estudiar dicho estado en orientadoras para diseñar, desarrollar y un contexto amplio: el sistema nacional e valorar los estudios prospectivos, mismos internacional, así como la relación de las que trascienden el mero logro de objetivos al partes con el todo, y sus interacciones propiciar un proceso formativo de correspondientes. aprendizaje y desarrollo a nivel individual y grupal. Hay que destacar la importancia del manejo de la información. Es evidente que un a) Visión holística. estudio como el mencionado, generará una gran cantidad y diversidad de datos. Sin Al reflexionar e imaginar el futuro que se embargo, hay que recordar que se pretende desea, contrastándolo con el presente y obtener una visión holística y no un perfilar estrategias para alcanzarlo, conocimiento exhaustivo de todas las partes necesariamente se debe enfocar la atención del sistema. Por ello en prospectiva, al igual tanto a un conjunto muy definido y a las que en ciertos tipos de planeación, habrá que partes que lo integran, como a la interacción atender más criterios de relevancia y de entre estas. Es decir, se requiere "mirar alcance que a los de profundidad. sistemáticamente" cada elemento con sus propiedades y el rol que desempeñan en el Esto último está íntimamente relacionado marco del todO?l con el objetivo de la prospectiva que persigue brindar a los tomadores de En prospectiva, al diseñar y construir el decisiones, una guía conceptual que futuro, se enfatizan tanto el modo en que las involucre los aspectos más trascendentes de cosas interactúan como las cosas mismas, la realidad. Por otra parte, en cuanto al con el objeto de acercarse a la comprensión carácter normativo de la prospectiva, es del todo. Así, del estudio del la influencia necesario afirmar que esta se encuentra mutua entre las partes y el todo, resulta un generalmente también asociada a la visión componente analítico a través del cuál puede holística. Tanto el diseño del futuro como el captarse, si bien aún parcialmente, la rediseño constante de la realidad, complejidad presente y futura. constituyen puntos claves que impulsan a la reconcepción, la construcción o la eliminación de interdependencias para 21 Ackoff, Russell, Diseñando el futuro. 1984. V-12
  • 37.
    Administración de la tecnología. Prospectiva facilitar el logro del futurable. Esto lleva a manera en un mundo golpeado por el insistir en la necesidad y conveniencia de una cambio es a través de la creación de visión sistémica. innovación". Así mismo sobre la creatividad, Tyger afirma: "a menudo los Cabe mencionar aquí la conclusión del descubrimientos se realizan por no seguir informe FAST 1: 22"Una estrategia de largo instrucciones, por salirse de la carretera, por plazo en ciencia y tecnología para la ensayar lo no ensayado". El imaginar el Comunidad Económica Europea debe futuro desde el futuro en prospectiva, ¿no es orientarse a problemas del cambio industrial acaso salirse de la carretera o ensayar lo no en el contexto de una economía cada vez ensayado? si la prospectiva mantiene como más a escala mundial, así como a los propósito tanto el diseño del mañana como problemas de la transformación social, la selección de instrumentos que permitan poniendo al empleo en la metamorfosis del construirlo y alcanzarlo, requiere trabajo en primer lugar. Sólo una política necesariamente de la creación de la que integre los componentes industriales, innovación, es decir, de la creatividad. científicos, tecnológicos y sociales y que de también un papel principal a la educación y a Esta creatividad tiene dos características la capacitación, puede tener éxito. El cambio esenciales, claramente relacionadas con la es un proceso social global: tratar sus prospectiva entendida como "la capacidad diferentes aspectos como diferentes de dar origen a cosas nuevas y valiosas y de rebanadas es el camino más seguro para encontrar nuevos y mejores modos de perder el control sobre el". hacerlas24".Implican varios de los elementos que se presentan en el cuadro 5. En este se Para valorar la importancia de este elemento ilustran también algunas de sus relaciones básico de prospectiva, Ackoff expresa, con aspectos relevantes de la prospeetiva. respecto al proceso de idealización (futuro deseable), lo siguiente: "La idealización Tratar de sintetizar o empatar estos revela que los diseños y planes de sistemas, elementos resulta poco riguroso, sin cuyos elementos parecen ser impracticables embargo, resulta ilustrativo para demostrar cuando se considera por separado, son lo imprescindible de la creatividad en factible, o casi totalmente factibles, cuando estudios prospeetivos. se consideran como un todo". b) Creatividad E. Rausepp,23 autor de diversos obras y estudios sobre el tema, expresa que "la única 22 Reporte de estudio EUROFUTURES de la comunidad Económica Europea, realizado por el equipo FAST (Forecasting and Assesment in Science and Technilogy), 1984. 23 Rausepp, E, Creative growth games, Harvest, Nueva York, 1978. Véase también Guilford, l.P, The Nature of Human inteligence, Mcgraw-Hill, Nueva York, 1967; Dlman, G, Creatividad, RialpModred, 1972; Lowelfeld, Vey Lambert, B. Desarrollo de la capacidad creadora, Kapelusz, Buenos Aires, 24 Rodríguez, Mauro, "Psico1ogís de la creatividad", Mnual de 1968. seminarios vivencia1es, PEX, México, 1985. V-13
  • 38.
    Administración de la tecnología. Prospectiva Cuadro 5 Creatividad y Prospectiva Error! Bookmark not (EjemplosProspectivaholística. prospectivaFuturoConstrucción ActitudVisión Futuros de hacia de futuro Imágenes futuras. el alcance) la Estrategiasdeseables y posibles.de del Confrontación constructora Finalidadáreas de la futuro-presente. ente trasciende percepción Audacia para de para imaginar las inquietud cosas. la Elementoscaminos la realidad PoderFacilidadlade la realidad. de a anticonformismo. y Creatividad hipótesis descubrir de la rado de relaciones ibilidad Modelo fantasía que Factibilidad. tal emprender nuevos Como puede apreciarse, la creatividad es atributo inherente a la prospectiva y debe El segundo, es concebido como la estar presente durante todo el proceso. Por búsqueda de imperativos lógicos26. ello también, la selección de participantes Determina la extracción de deducciones a juego un papel fundamental parque un partir de la información recibida. Es decir, proceso prospectivo resulte un ejercicio busca soluciones propias y adecuadas a verdaderamente creativo. ciertas soluciones y problemas. En prospectiva, la solución de una imagen Ahora bien, tanto en creatividad como en normativa, la confrontación del futuro- prospectiva, es importante destacar el papel presente y la prefiguración de las alternativas de la secuencia cíclica, complementaria, del posibles requieren precisamente de este tipo pensamiento tanto divergente como de pensamiento. convergente. El primero es la raíz de la innovación y de la búsqueda de soluciones Finalmente, hay que destacar que, inhabituales. Construir el futuro implica, no independientemente de la "organización" de sólo diseñar diversa imágenes sino -y en eso los escenarios planteados, la prospectiva radica en parte la diferencia de prospectiva impulsa el desarrollo de la creatividad, ya con otras aprmamaclones 25 -d e acercar, . . que ésta generalmente se da como mediante alternativas viables, el futuro con respuesta a una inquietud específica, a un la realidad. deseo de encontrar solución a algún asunto que se plantea como desafio. 25Michel Gadet, hace referencias muy claras sobre la diferencia existente con el pronóstico clásico. Véase en The crisis in forecastin and the emergence of the perspective approach, 26 Diccionario de las ciencias de la educación. Vol,II, Santillana, Pergamon Press, USA,I979. México, 1984. V-14
  • 39.
    Administración de la tecnología. Prospectiva c) Participación y Cohesión. d) Preeminencia del proceso sobre el producto Con estos elementos, en pro spectiva, se intenta alcanzar un consenso, o al menos un Cuando se habla de estudios del futuro, compromiso, entre los actores sociales. Con subsisten implícitamente las ideas de la participación, se promueve el intercambio exactitud y precisión de las imágenes que se de ideas creándose la oportunidad para diseñan a de los pronósticos que se llevan a solucionar conflictos y corregir cabo. A partir de estas dos premisas se interpretaciones erróneas entre las partes califican los resultados como exitosos o involucradas. Algunos autores expresan que deficientes. Esta actitud explícita o las personas que discuten sobre aspectos implícitamente, comprendida en el producto, normativos, íntimamente relacionados con la ha dejado de lado numerosas aportaciones, prospectiva, tienen mayores probabilidades fundamentalmente en el campo de la de alcanzar el consenso que aquellas que se prospectiva. Esto subsiste por la prioridad ubican en asuntos de carácter táctico. Por lo que se ha venido otorgando, en otras áreas general la mente presenta un mayor y más del conocimiento de que sólo lo mensurable fácil acuerdo sobre los fines que sobre los vale la pena. medios. Si bien esta afirmación suscita controversias, también permite aclarar una A pesar de estas consideraciones, no se dimensión poco estudiada sobre los motivos niega la importancia del producto; sin que impulsan a una persona en participar en embargo, el proceso mismo encierra valores enfoques de éste tipo: ¿qué valores dificiles de concretizar. comparten?, ¿por qué lo hacen, si en ocasiones parecieran tener posiciones En un estudio prospectivo uno de sus radicalmente diferentes? Explicar ese factor productos es la serie de escenarios posibles común, que de la laguna forma los relaciona, que puedan ubicarse dentro de una gama es una de las funciones de la prospectiva. optimismo-pesimismo. En perspectiva, quizá ninguno de ellos se haya propiamente Ahora bien, compartir una objetivo común, cumplido, o tan sólo presentó un nivel un acuerdo sobre la problemática estudiada, aceptable de acercamiento. Dado este el análisis de las capacidades y resultado ¿puede esea estudio ser calificado potencialidades para la acción, así como el como inservible? rol clave de la acción y decisión de cada participante, promueve necesariamente la Al analizar una de las actividades más cohesión2? Sachs menciona al respecto que importantes del proceso, el diseño del un ejercicio exitoso de prospectiva es aquel futuro, se encuentra que mantiene una base que da como resultado que los participantes axiológica, por lo que tiene necesariamente actúen más como miembros de un sistema una carga valorativa. Para seleccionar el intencional que como un mero conjunto de grupo de participantes, se ha optado por individuos. aquellos que pueden afectar o ser afectados por las decisiones tomadas, es decir, aquellos que no necesariamente comparten 27Es inegable la importancia otorgada a estos elementos en otros campos, tales como las estrategias japonesas de productividad, ideas o enfoques. desarrollo organizacional y proyectos y programas educativos. V-15
  • 40.
    Administración de la tecnología. Prospeetiva Ahora bien, para esbozar esa imagen A conocer las interdependencias existentes normativa habrá que llegar a un consenso, 10 ¿no se es más consciente de la complejidad, que implica dar oportunidad para que y por 10 tanto de la relevancia del propio aquellos que sostiene valores diferentes, papel para conseguir un futuro mejor? discutan sus puntos de vista y expresen sus deseos, preferencia y creencias. En esta sola e) Convergencia - Divergencia acción la prospectiva proporciona una forma de pensar sobre el futuro que repercutirá en Trátase de un proceso cíclico y permanente los procesos de p1aneación e que bien puede comenzar con el esfuerzo imp1ementación. por elaborar las primeras imágenes del futuro. El diseño del futuro brinda la Tal como 10 menciona Sachs, al involucrar oportunidad para que quienes sostienen la participación en el proceso, la prospectiva valores diferentes, discutan sus respectivos aporta la ampliación de los horizontes de puntos de vista (divergencia). Sin embargo, aquellos que toman las decisiones que ya al optar por un determinado escenario influirán en la realidad y extiende el número normativo, se requiere del acuerdo en el de alternativas. Este "involucrarse" en el nivel estratégico de los ideales diseño del futuro, crea una intencionalidad (convergencia). La convergencIa- común, al compartir un mismo propósito divergencia constituye un proceso cuyo cumplimiento dependerá de decisiones interactivo en prospectiva. y acciones separadas. En otras palabras, la prospectiva proporciona a los actores una Para ilustrar lo anterior basta elegir un tema: unidad conceptual que hace posible que se la educación de adultos (andragogía). En un insiste menos en coordinación explícita de grupo dado es factible encontrar un abanico las acciones. de tendencias, desde una tendencia expansionista hasta aquella que basada en Ya con estas consideraciones, habrá que una opción ideológico-política de cambio volver a preguntarse ¿estos estudios pueden radical, tendería a una movilización política. ser calificados como inservibles? Entre ambas existen posturas inspiradas en un cambio estructural progresivo, en Aún cuando el impacto de los escenarios educación-concientización, en organización diseñados, no hubiera sido el esperado, el económica, en política, etc. Es al grupo a proceso en si resulta de enorme valor. En quien corresponderá acordar -seguramente este sentido la prospectiva, comprende después de acaloradas y numerosas también una dimensión andragógica. discusiones-, el perfil futuro de este tipo de educación. En este ejercicio ¿acaso no puede hablarse del desarrollo de nuevas posibilidades?, ¿de A partir de la conformación de la imagen un proceso integral, integrado e integrador, normativa, el grupo continuará pasando donde los participantes escuchan, aprenden, cíclicamente por este proceso: el diagnóstico comprenden, y ejercen su rol creativo dentro social de la realidad y la determinación de de un todo? estrategias para alcanzar el futurable. Sin V-16
  • 41.
    Administración de la tecnología. Prospectiva embargo, a pesar de que este proceso para modificarla29. En este marco, limitar la representa un alto grado de complejidad prospectiva a una determinada fase es, en para su manej028, encierra también una gran estricto sentido, una ilusión, ya que si cada riqueza. En este sentido vale la pena uno de los actores involucrados mantiene mencionar la importancia de la selección de esta actitud, estará actuando con el los participantes, ya que un grupo propósito de anticipar y fOljar el porvenir heterogéneo, en el cual cada miembro que ha considerado "deseable". represente un reto para los demás, será más creativo e innovador. El segundo de los planos encierra mayor complejidad, ya que se encuentra asociado a f) Finalidad constructora. factores como beneficios inmediatos (utilidad), cambios políticos, convencimiento Como se ha venido insistiendo, la en la apertura del futuro, cuestionamiento prospectiva no radica exclusivamente en sobre racionalidad de una perspectiva a imaginar futuros deseables y posibles. Va largo plazo o a su politización. mucho más allá; rebasa los estudios de naturaleza proyectiva para constituirse en A reserva de analizar estos aspectos, vale la vía constructora del futuro. Los primeros pena citar una declaración que Enoch son estáticos, parten del presente para Powell, miembro del parlamento inglés, hace contestar a la pregunta ¿qué sucederá? En sobre los estudios del futuro y que ilustra contraste, la prospectiva viene del futuro, se una actitud presente -más de lo que encuentra vinculada a aspectos normativos y desearíamos- hacia la prospectiva. a una concepción y conciencia del cambio a enfrentar constantemente. "Resulta que el político no está interesado en prospectiva o en pronósticos, sean Por otra parte, es importante definir el buenos o malos. Estas no son, después de alcance de la prospectiva, el "¿hasta dónde todo, las cosas que él opera; en corto plazo llega?". La respuesta requiere de dos planos: le son inútiles, a menos· que coincidan con conceptual y práctico. lo que él mismo está comprometido a proyectar y entonces dichos estudios son El primero parte de la consideración de que superfluos; en el largo plazo no óbtiene la prospectiva es una forma de pensar y beneficio en saber, aún si fuese posible actuar hacia el porvenir. concibiéndolo saber lo que el destino guarda, porque como un horizonte de posibilidades, de estaría obligado a desafiarlo o ignorarlo acciones y de logros. La pro spectiva mientras siga ocupándose de su negocio ,,30. precede a la acción concreta, la prepara e intenta incrementar su eficiencia y su Para el objetivo de esta sección, puede eficacia. La prospectiva se ubica en el lugar afirmarse no a modo de conclusión -sería desde el que un pequeño grupo de personas demasiado atrevido-, sino más bien como el contempla la realidad y decide intervenir inicio de una seria reflexión, que la finalidad 28 Véase participación y aspectos políticos en planeación en 29 Sachs, Wladimir, op. cit., p. 63. Davis (1975), Ackoff (1970), Polak (1971), Sampson (1976), 30 Powell Enoch, "Politicians and the future", en Jones, Ralph Cole y Miles (1984); y participación y abogacía en Davidoff (ed), Reading from Futures, Futurers, Colección de artículos (1973); y participación y provocación en Ackoff(1974). 1974-1980, Westbury-House, Gran Bretaña, 1981, p. 89. V-17
  • 42.
    Administración de la tecnología. Prospectiva constructora de la prospectiva podrá La definicional se orienta a la elaboración alcanzarse con mayor facilidad si se cuenta del modelo de la realidad, en la cual habrá de con la participación de los (actuales y tomarse las decisiones. potenciales) tomadores de decisiones, considerando el papel de los valores e En la tercera se contrastan los resultados de intereses sociopoliticos, a más de una las dos anteriores, provocándose la aproximación normativa y de una visión convergencia para definir el marco de sintética. Esto es con el propósito de tener orientación global. Por último, en la fase de una dimensión verdaderamente dinámica, terminación estratégica y de factibilidad se constructora y realista, a fin de asegurar en definen los futuros posibles mostrándose lo posible el apoyo y compromiso no sólo opciones políticas concretas. con la imagen futura diseñada, sino con el impulso y motivación para forjar ese porvenir que se considera deseable. Fases de la prospectiva. Habiendo considerado los elementos estructurales de la prospectiva, se procederá al estudio de sus fases31. La metodología pro spectiva puede caracterizarse por la presencia de cuatro etapas (siguiente figura) mismas que se encuentran en constante interacción: a) Normativa. b) Definicional. c) De confrontación estratégica y factibilidad. d) De determinación estratégica y factibilidad. La primera engloba la conformación del futuro deseado, es decir el diseño del futuro deseable o modelo propiamente . 32 prospectlvo . 31 Se ha tomado como base el desarrollo meteorológico descrito por W. Sachs, al cual se le han agregado algunos elementos y una fase que los autores has considerado necesario explicar. 32 Para Merello, la actitud prospectiva desemboca en un modelo de la misma naturaleza V-18
  • 43.
    Administración de la tecnología. Prospectiva Figura No. 7 Metodología Prospectiva Resultados ¿Cuál es el Futuro Futuro deseable que deseamos ¿ Cómo puede ser Futuro lógico nuestro futuro? ¿Cómo es el precente? Modelo de la ¿Cuáles son sus realidad propiedades relevantes e interacción Convergencia ¿Qué distancia existe ideal-realidad entre el futurable y la realidad? marco general de desarrollo ¿Cómo ir construyendo Estratégias futuras el futuro? ¿Cuáles son generadoras y la vías para acercarse adaptativas de prograsivamente al aproximación futurable? a) Fase normativa. En este mismo sentido, Ackoff menciona su Dentro de esta pueden señalar dos grandes obra "Rediseñando el futuro", que "el futuro momentos: el diseño del futuro deseable y el idealizado" parte "desde cero", eliminándose perfil del futuro lógico. Estos permitirán todas las restricciones que no correspondan responder a las preguntas: ¿cuál es el futuro a la factibilidad tecnológica. Así, señala que deseamos? ¿cómo pudiera ser nuestro algunos resultados que este proceso futuro si continuásemos en una dirección conlleva, además, del objeto propio del similar a la actual? mismo, la imagen deseable. A continuación se analizan esto momentos. Primero, facilita una gran cantidad de personas que participan o tienen interés en el Diseño del futuro deseable sistema propuesto, esto es, que se involucran directamente. En este se imagina la configuración futurable como polo de pensamiento, y en el que Segundo, la heterogeneidad de enfoques básicamente surgen otras expectativas y permite la construcción paulatina de aspiraciones más profundas, así como un concordancia entre participantes e acto de anticipación. interesados aparentemente antagonistas. El autor indica que el sólo hecho de estar alerta V-19
  • 44.
    Administración de la tecnología. Prospectiva al consenso sobre los fines, produce una "La sociedad coreana deseable en el subsecuente cooperación en los medios horizonte establecido puede ser perfilada entre quienes de otra manera no buscarían como una sociedad avanzada caracterizada estar interesados en dicha colaboración. por los aspectos siguientes, mismos que conforman el propósito del desarrollo Tercero, el proceso de idealización fuerza a nacional: quienes están comprometidos en el mismo a Sociedad libre y estable. Se alcanzará un formular explícitamente su concepción de desarrollo equilibrado basado en la los objetivos de la organización, lo cual consolidación de la democracia y el facilita la formulación y consenso progresivo capitalismo, a la vez que se logrará la de los propósitos. estabilidad social. La mayoría de la sociedad, con una amplia clase media, estará protegida Cuarto, la idealización promueve la "toma contra la enfermedad y el desempleo. La de conciencia" de los involucrados; al darse sociedad Coreana buscará estar a salvo en cuenta de restricciones autoimpuestas, se aspectos diplomáticos y de seguridad, hace más fácil su eliminación. mejorando su reputación en la comunidad internacional y manteniendo superioridad Otro de los elementos clave en el diseño del militar y económica sobre Corea del Norte. futuro deseable lo constituye el referido a los valores. En el diseño, éstos se traducen en Sociedad Abundante y Vigorosa. Los una imagen concreta en la que se ven ingresos y el consumo de la sociedad, incorporados y sintetizados. Sachs señala basados en la vitalidad y eficiencia que, para ser dinámica, la visión del futuro econormcas, se aproximarán a los de los debe incorporar no sólo ideales sino también países más avanzados, mejorando las valores estilísticos. El estilo aquí se refiere a condiciones de habitación y vida. La gente la forma en que se hacen las cosas, no a su disfrutará de libertad y del alto nivel cultural existencia per se. "El diseño de un futuro de una sociedad en continua mejoría. ideal tiene que especificar la forma deseada en que el objeto focal emprende sus Sociedad justa con desarrollo equilibrado. acciones y se relaciona con sus partes y con La recompensa social será otorgada de el medio ambiente. No es tanto el diseño de acuerdo con el talento y el esfuerzo de cada un mundo ideal, sino de un mundo en busca individuo, al tiempo que el incremento de los del ideal capaz de mejoramiento ingresos de las clases más pobres uniformará continuo,,33. la vida económica de la gente. El desarrollo regional se equilibrará en la sociedad Para ilustrar esta fase particular conviene avanzada, mejorando los aspectos político, citar el estudio "Corea 2000" 34.En este se económico, social, y culturales". inquiere: ¿Cuál es la imagen deseable de este país?, pregunta a la cual se responde: Imagen del futuro lógico 33 Sachs Wladimir . (Coord). "Técnicas para la planeación prospectiva del desarrollo nacional". Proyecto elaorado para la Paralelamente al diseño de la imagen secretaría de obras públicas. (Fundación Javier Barros Sierra, deseable" habrá que considerar la necesidad documento institucional, México, 1976). J4 Ki Ha Lee, " Perspectivas para el desarrollo nacional hacia el de hacer explícito el futuro lógico. Este año 2000" en Barney y Alonso (Comp), op. cit., pp. 246,248. V-20
  • 45.
    Administración de la tecnología. Prospectiva proviene de extrapolar la realidad hacia el Para ilustrar esto pongamos como ejemplo futuro, identificando claramente sus fuerzas una investigación referida a la producción - y debilidades. Permite hacer una crítica del industrialización y consumo de leche. Al presente fungiendo como una caja de iniciarla se han seleccionado algunos resonancia. Amplifica en el discurso las aspectos considerados como importantes: contradicciones latentes que existen en él. situación de la ganadería lechera especializada y no especializada, inventarias, Para ello se emplean diversas técnicas que producción, hábitos alimenticios de la son conocidas como "proyecciones de población, ubicación de las principales referencia" . cuencas lecheras, plantas pasteurizadas, industrializadoras, consumo per capita, etc. b) Fase definicional Al ir avanzando en el estudio es posible En ésta se intenta responder a las preguntas agregar o eliminar ciertos aspectos: por ¿cómo es el presente? ¿cuáles son sus ejemplo, dada la problemática detectada por principales características?, ¿Cuáles y cómo los productores de leche, surge la necesidad son sus interacciones? Es decir, consiste en de incluir factores como la política de la percepción de la realidad. Sachs señala precios vigente, su impacto en la producción que dicha percepción (modelo) incluye tres primaria y el ciclo lechero en general. Así, elementos: lo que es de interés primordial aunque la mayoría de los ejercicios de (objeto focal), lo que influye en lo anterior planeación se inician con un modelo más o (medio ambiente) y lo que puede controlar menos definido de la realidad, es necesario el tomador de decisiones. modificarlo continuamente. En la identificación del objeto focal es Respecto al medio ambiente -como necesario especificar los atributos o elemento a considerarse en la percepción de propiedades relevantes. Por ejemplo, decir la realidad-, éste puede definirse como "lo que una determinada empresa es el objeto que influye en el objeto focal pero que no es focal del ejercicio no es suficiente, habrá que parte de él". En esta perspectiva es determinar sus características relevantes, a imperativo el análisis de la interacción niveles político, económico, social, constante entre el objeto y el medio, ya que administrativo, etc. el futuro de uno afecta al otro. Cabe decir que este criterio de relevancia va Ahora bien, una vez definidas las avanzando en la medida en que se desarrolla propiedades relevantes y el sistema de el trabajo, ya que la imagen del futuro camp035, habrá de caracterizarse la deseable y la explicitación de las causas y naturaleza de su relación (significativa) a lo razones por las que la realidad presente no largo del tiempo. Aquí habría que recordar alcanza niveles satisfactorios va brindando que "la investigación del presente, y aún la una orientación para juzgar qué es relevante del pasado, sólo son útiles para la acción si y qué no lo es. las hacemos desde el futuro elegido"36 35 En los enfoques sistémicos y de planeación abierta, el medio ambiente es dominado de esta manera. 36 Merello, Agustín, op. cit., p.27. V-21
  • 46.
    Administración de la tecnología. Prospectiva Por lo que toca a instrumentos y elementos, El esjuerzo para el desarrollo nacional habrán de determinarse aquéllos que el durante la etapa temprana fue guiado tomador de decisiones emplea para ejercer principalmente por el gobierno, enjatizando control sobre el objeto y el medio. el crecimiento económico. Como resultado, la economfa nacional creció en escala, Por otra parte, el modelo (dinámico de la complejidad y diversificación, lo que realidad) desarrollado en esta fase, debe requirió inevitablemente un cambio en la mantener equilibrio respecto a su ámbito de estrategia de desarrollo a finales de los acción y ser completo para obedecer a su 60 's. Pero los problemas derivados de la propósito y lo bastante simple para no vieja estrategia fueron acumulándose. distorsionar las imágenes. Adicionalmente, el problema del desarrollo A continuación se presenta un pequeño equilibrado de los sectores se convirtió en segmento de la Retrospectiva Histórica37 del punto jocal, debido al pobre desarrollo Estudio Corea 2000, en calidad de ejemplo social y al bajo nivel de conciencia de la de uno de los componentes a considerar en gente ". esta etapa. c) Fase de confrontación "1960-1980,' período de establecimiento de las bases de la modernización. Habiendo seleccionado el futuro deseable A principios de los 60 's se logró un (imagen normativa) e identificando las crecimiento económico notable, propiedades relevantes, la trayectoria y la promoviendo una estrategia de desarrollo dirección del presente, se procede a económico orientada al exterior, que se contrastar ambos polos, con el objeto de basa en sistemáticas renovaciones y conocer y analizar la distancia entre ambos. reorganizaciones, incluyendo la expansión de la junción de planeación y el Esta fase responderá entonces a las rejorzamiento organizativo del gobierno. El cuestiones siguientes: ¿qué distancia existe crecimiento económico dio lugar a una entre el futurable y la realidad?, ¿cómo nueva esperanza y orgullo en la mayoría de pueden converger?, ¿cuál debe ser el perfil la gente. para que exista la convergencia entre le polo prospectivo (lo ideal) y la situación (lo A pesar de las conmociones petroleras y de real)?, ¿cuál habrá de ser la orientación la expansión del nuevo proteccionismo en global para que el futurable sea alcanzado? los 60 's, Corea logró sostener un alto crecimiento económico por medio de Como puede apreciarse, esta fase tiene inversiones in industrias pesadas y carácter valorativo; en ella se produce cierto químicas y de la promoción de movimiento tipo de evaluación, elemento primordial en de renovación de granjas (Saemaul la determinación de los futuros factibles y de Undong), construyendo así las bases para las dificultades y potencialidades para la modernización de la nación. alcanzar la imagen diseñada. Representa la 37 Ki Ho Lee, op. cit., pp. 246 Y 247. V-22
  • 47.
    Administración de la tecnología. Prospectiva estimación del trayecto entre el futuro y presente. Como se ha señalado, proyectar desde el futuro hacia el presente conlleva un proceso de convergencia entre la abstracción necesaria para ubicarse en un horizonte de hipótesis y posibilidades, y la concreción del entorno actual. Bajo esta perspectiva, habrá que formular el marco intermedio de orientación futura, el cual se encuentra conceptualmente por debajo de la imagen normativa y en un nivel superior al diseño estratégico; considera el perfil, los componentes, la caracterización procesal y de impacto para alcanzar el futurable. Esta fase implica la síntesis de imágenes (deseable, lógica y real) con el objeto de proporcionar una guía de valores para la determinación estratégica. Por ejemplo: en una empresa paraestatal dirigida al fomento, regulación y abasto de leche que considera sus imágenes deseable, lógica y real, previo a la perfilación de estrategias, desarrolla un marco de orientación cuyas características son las ., 38 SIguIentes: "Al considerar la esencia de los escenarios nonnativo y estratégico, se desprende la necesidad de integralidad e integración, como atributos inherentes al quehacer de la empresa, dimensionándose en los planos conceptual, procesal y de impacto ". (Cuadro N° 6). 38 Leche Industrializada CONASUPO, Estudio "Liconsa 2010: una aproximación prospectiva", Documento Institucional, México, 1988, pp, 105-11. V-23
  • 48.
    Administración de la tecnología. Prospectíva Cuadro No. 6 Marco de Orientación Integración-Integridad Fortalecimiento Visión Hclística de función social Concepción Integral Interdependencia Cumplimiento del rol Interrelación como instrumento del Estadc. Alcance Procesos económicos Eficacia productivos Eficiencia Integración Prccesal funcionales y de fortalecimiento Equidad Trascendencia estructural Político, económico y Integridad del social Relevancia lmpaocto Directo e indirecto ser reducidas o segmentadas si se desea un "La concepción integral se traduce en una genuino impacto social. visión y acción holística de su función social, el sector de lácteos y el alcance Dicha integridad conceptual, deberá institucional. Esto es, de su objetivos, permear el ejercicio futuro de Liconsa, esferas de acción, población a atender y logrando una mayor sensibilidad hacia las articulación con diversas instancias dinámicas que se producen en el campo en valorando las interdependencias existentes el que opera, con la consecuente y ponderando la interrelación de variables determinación del alcance y profundidad de políticas, económicas y sociales. su quehacer en entera congruencia con la función que lefue asignada ". Como medio fundamental del Estado para asegurar el consumo de leche, regular el "Por lo que toca a la integración procesal, mercado y fomentar la producción, se ésta debe trascender el comportamiento deriva su necesaria incidencia en el ciclo parcial o desagregado pasando a la economlCO y productivo de manera composición de los procesos económicos - coordinada. Esto lo alcanzará en la medida productivos, funcionales y de en que conozca, conjugue y facilite el fortalecimiento estructural en una desarrollo de las diversas fases del ciclo perspectiva de carácter sistémico. producción - consumo de leche percibido como un "Todo", es decir, como un Este ensamblaje -coherente con la conjunto de entidades, interdependencias e concepción integral- debe provenir interrelaciones, de tal suerte que no pueden inicialmente del estudio y evaluación del contenido y repercusión fundamental de los V-24
  • 49.
    Administración de la tecnología. Prospectiva procesos -externos e internos- inmersos en En esta perspectiva, Liconsa debe asumir la acción, para determinar las formas más una actitud proactiva, para ubicar y viables de alcanzar un nivel constante de anticipar sus acciones, de tal forma que desarrollo ". asegure una operación eficiente, eficaz y relevante. A su interior habrá de adoptar un "Dentro de los primeros, económico - funcionamiento sistémico que propicie la productivos, será necesario el análisis de apertura, integración constante, las variables y mecanismos involucrados, coordinación y racionalidad en su prefigurando el impacto deseado a fin de quehacer, haeiéndolo altamente coherente fortalecer la incidencia positiva y evitar un con la ficción social a desempeñar con el desjasamiento o contradicción de su misma acontecer del país. influencia en el medio ambiente. En esta misma línea destaca la importancia De esta manera la empresa asumirá una de impulsar una dinámica y seguimiento relación positiva del trinomio visión - continuo, en vías de confirmar un sistema acción y logro en sus sistemas y capaz de orientar sus acciones, para lo cuál subsistemas básicos: realizará modificaciones en los procesos de planeación, gestión, programación, Producción-indusfrialización-comercialización- administración y finanzas y evaluación e consumo. información entre otros". Producción - regulación - abasto social. Apoyo técnico - sustitución de tecnologia e importaciones. "Respecto a los procesos defortalecimiento Inversión capital -flujo financiero - subsidios. estructural, la empresa habrá de formalizar Productividad - impacto. y conjuntar las acciones referidas a Desarrollo regional - mejoramiento de ingresos- educación no formal e investigación y generación de empleos - calidad de vida. desarrollo, enmarcadas en la esfera de equidad y trascendencia de la labor La institución, mediante la conjunción institucional. procesal prestará servicios de trascendencia, apoyando tanto a la Se afirma que la educación debe población de escasos recursos, como la constituirse en un proceso presente en el composición sectorial de la producción, con quehacer de la empresa, al considerar la la consecuente intervención directa e situación de la población - meta y su indirecta en la configuración económica - proyección futura, así como la riqueza de la social y política del país" función social misma que no radica exclusivamente en brindar un producto " En el marco de la organización interna terminal, sino que deberá incidir en de la empresa, los procesos funcionales diversos elementos, al brindar herramientas deberán transjormarse a· partir de la técnico - metodológicas, promover la consideración de premisas de que le exigen adquisición de conocimientos básicos un comportamiento especial y la (salud, nutrición, desarrollo infantil, ete.) y construcción gradual de una estructura la generación de diversas habilidades, que adecuada a sus objetivos y tareasfuturas .. permitan impulsar el desarrollo económico V-25
  • 50.
    Administración de la tecnología. Prospectiva y social, logrando arraigo, permanencia y llegar a perfila estrategias globales o vías de relevancia. La necesidad de impulsar la aproximación al futurable. capacidad de autogestión de las unidades productivas, la capacitación, organización, En estricto sentido esta etapa enfatiza: el participación social, y coordinación entre ¿cómo hacer posible el futurable?, ¿cómo ir los diversos agentes en la actividad construyendo ese futuro?, y ¿cuáles son las institucional, son una muestra del alcance e principales vías de acercamiento a el?39 importancia de introducir la educación, vinculándola formalmente a procesos más En esta etapa vale la pena mencionar la amplios de desarrollo. importancia de dos atributos inherentes al diseño de las estrategias: su carácter y su Por su parte, la investigación juega un factibilidad. papel preponderante en el mejoramiento de la calidad, la elevación de la productividad Bajo el primero se busca mantener y la creación de tecnología de -bajo costo-, congruencia entre la conceptualización y el requerimientos fundamentales para el país. desarrollo prospectivo. Esto es si la prospectiva presenta como caracteristicas la Así mismo permitirá el conocimiento visión holística, las variables cualitativas, la profundo del estado global de la población, apertura del futuro y las relaciones hábitos de consumo, formas imperantes de dinámicas, entre otras, esta debe revisarse y organización, etc." a fin de apoyar el diseño actualizarse permanentemente; por de instrumentación de proyectos supuesto, sin perder de vista los fines innovadores y diferenciados". establecidos. "Finalmente la integridad del impacto de Obedeciendo a ello, las estrategias a ser Liconsa se derivará de la adaptación de los planteadas no habrán de ser limitativas, ni anteriores puntos a las circunstancias de mucho menos concebidas como programa cada periodo y sobre todo del conocimiento cerrado o determinante. Por el contrario, y comprensión profundos de los factores y estas deberán presentar un carácter variables que inciden en el cumplimiento de generador -al provocar la creatividad y la sus objetivos y en áreas complementarias y participación- y adaptativo al contar con la sectores colaterales. Así, el perfil del flexibilidad suficiente para adecuarse a los impacto a generar debe establecerse en el cambios y transformaciones constantes. Así marco político - económico y social". se propiciará el diseño y rediseño de un conjunto de alternativas, dependientes de un d) Fase de determinación estrategia y proceso continuo de enriquecimiento e factibilidad innovación. Dada la finalidad constructora de la prospectiva, esta debe trascender el 39 En el esquema metodológico de Merello, esta etapa llamada exclusivo marco intermedio de orientación de programación prospectiva, ecierra el estudio científico de la acción, desde el modelo de diagnóstico se transforma en futura -delineado en la fase anterior-, para operación. El autor expresa que "actuamos sobre la realidad mutante en base a una incesante triangulación orientadora entre el polo prospectivo, la situación diagnosticada y el momento en el que vivimos" V-26
  • 51.
    Administración de la tecnología. Prospectiva Por otra parte, este desarrollo considerará tomarse en cuenta la opinión de un grupo necesariamente el nivel de factibilidad.40 Al determinado, reuniéndose un amplio respecto Sachs, define que un futuro es espectro de opiniones y consideraciones. factible cuando se sigue una trayectoria de acción practicable que vuelve probable el futuro. Para ello se requiere del análisis del En esta capítulo, se esbozaron la conjunto de instrumentos -disponibles y conceptualización y la relación de potenciales- que al aplicarse en una prospectiva con la relación, así como su combinación adecuada transforme 10 metodología. A manera de síntesis, la ruta deseable en factible. Dada esta situación, la futuro - presente (figura 8) de la prospectiva búsqueda de nuevos instrumentos es se presenta a continuación: fundamental. • La prospectiva parte del futuro; mantiene Del mismo modo, habrá que estimar la un amplio horizonte, interesándose por relación existente entre los futuros factibles eventos a largo plazo. Rebasa así, tanto y el entorno. La complejidad que encierra las situaciones coyunturales como el este binomio justifica de nueva cuenta el énfasis otorgado generalmente a las carácter adaptativo de las estrategias, continuidades. mismas que no habrán de depender en forma crucial del medio ambiente. Presente •• • Futuro Consecuentemente en esta fase se identifican sólo aquellas pociones mayores que nos permitirán un mayor movimiento y • Es en el futuro donde se inicia la creatividad. configuración del porvenir que deseamos. La fase normativa trata entonces de Para estimar la factibilidad se cuenta con responder a las preguntas: ¿Qué futuro numerosas técnicas cuantitativas que deseamos? y ¿Qué queremos hacer? permiten, por ejemplo, el cruzamiento de Presente variables fundamentales; sin embargo, existen situaciones en las que este tipo de recursos no pueden ser empleados, ya que el conocimiento de la realidad no es suficiente para diseñar un modelo en el que cada evento puede asignársele probabilidad de aparición. Surge así, la participación como componente fundamental de la prospectiva, • A partir del diseño del futuro deseado se ya que para determinar la factibilidad puede vuelve al presente para percibir la realidad (fase definicional), sus 40 Merello agrega además el requisito de aceptabilidad, dirigido a sopesar el entusiasmo o el rechazo que provocan tanto la características e interacciones. Es decir, configuración del futurable como las operaciones imaginadas y se inicia el trabajo sobre el presente e clasificadas como convenientes para alcanzarlo. V-27
  • 52.
    Administración de la tecnología. Prospectiva incluso sobre el pasado, en función del futuro deseable. •••• Presente Fase de determinación Presente Futuro estratégica y factibilidad Figura 8 Ubicación de las fases en la ruta prospectiva Futuro • Habiendo percibido la situación presente, se inicia la preparación del camino hacia el porvenir, para lo cuál será necesario contrastar los polos presente-futuro, a fin de conocer y analizar la distancia entre ambos, los obstáculos, brechas, oportunidades y posibilidades para alcanzar la imagen deseada. Esta fase de confrontación es en síntesis la estimación del proyecto entre presente y futuro. .... Futuro < F_as_e_d_e_C_O_nfI_ro_n_tac_iO_. n_~> Futuro • Dado que la prospectiva se basa en la concepción de que el futuro depende del conjunto de decisiones que se tomen y logren implantar desde hoy, la fase de determinación estratégica y factibilidad orienta la definición de directrices que hagan posible el futuro deseable. 41 4lTomado del libro: Planeación prospectiva. Tomás Miclas y Ma. Elena Tello. Limusa (1994). V-28
  • 53.
    Administración de latecnología Identificación de necesidades tecnológicas en el sector productivo Identificación de necesidades • Importancia de desarrollar en el sector armónicamente las cadenas tecnológicas productivas. productivo. • Importancia del mejoramiento de la productividad. Planeación Estratégica y planeación • Importancia del desarrollo del TecnológicaError! Bookmark not defined. personal. • Cambios tecnológicos. Introducción • Importancia del uso de la información tecnológica de negocios existentes. Un adecuado desarrollo de las • Procesamiento de la información y organizaciones industriales requiere de la utilización de la microcomputadora. aplicación de una administración • Importancia de la descentralización. estratégica que les permita enfrentarse a • Cambios políticos. un entorno más competidor y complejo. • Pago de las deudas externas de las economías. En los últimos años se han experimentado • Importancia del impacto ambiental. una serie de cambios en los países en • Importancia de la responsabilidad proceso de industrialización que es social de las empresas. importante reconocer y tomar en consideración al elaborar las estrategias La capacidad de enfrentar estos y otros de negocios de las empresas: cambios requerirán de la adopción de una administración estratégica -no • Políticas gubernamentales dirigidas tradicional- que se enfrenta al proceso hacia la modernización de la administrativo pero utilizando mejores economía. herramientas para la toma de decisiones y • Concentración de la acción un mayor compromiso para el logro de la gubernamental en un menor número excelencia por parte de sus directivos. de áreas. • Liberación de las economías. A fin de poner en perspectiva el tema de la • Disminución de la importancia relativa planeación estratégica / planeación de los mercados nacionales, tecnológica se presenta a continuación el crecimiento de los mercados de ya clásico proceso administrativo: exportación. Planeación: • Globalización de las operaciones y los mercados. • Exigencia de los mercados internos de • Establecimiento de objetivos. mejores desempeños. • Decisiones de como lograrlos. • Competitividad de los insumos Organización: nacionales que se ven afectados por la • División del trabajo. facilidad de importación de insumos • Asignación del personal al trabajo. altamente competitivos. • Asignación de recursos. • Coordinación de resultados. VI- 1
  • 54.
    - Administración de la tecnología Identificación de necesidades tecnológicas en el sector productivo • Actividad de vital importancia para las Dirección: organizaciones. Sin esta actividad las empresas vagarán a la deriva. • Creación de una visión. • Responsabilidad de la directiva de la • Inspiración de un compromiso. empresa. Todos los primeros dos o • Dirección de los esfuerzos hacia un tres niveles de la empresa deben propósito común. participar activamente. • Proceso altamente participativo, en el Control: cuál las visiones de los diferentes directivos se fundan en una visión • Monitoreo del desempeño. común sobre el rumbo al cuál debe • Tornar acciones para asegurar los dirigirse la organización. resultados deseados. • Actividad que requiere de tiempo y de información de diferente tipo, de la Como se puede percibir, la etapa de mayoría de la cuál posiblemente no se p1aneación precede y define a las demás; cuente con ella al iniciar el sistema de de ahí su alta importancia. planeación por primera vez, por 10 que será necesario montar un sistema Los varios diseños organizacionales a de monitoreo e inteligencia para instrumentar, el tipo de personal que se coleccionar y evaluar la información debe contratar, la manera como se debe estratégica del entorno vital para la motivar, el estilo de liderazgo que puede toma de decisiones. resultar más adecuado, el alcance de los controles, etc.; serán en buena medida el resultado del proceso de p1aneación. Importancia La p1aneación estratégica puede definirse como: "Un proceso continuo flexible e integral, que • Lo que importa es la generaclOn de genera una capacidad de dirección. pensamiento estratégico por parte de los Capacidad que le da a los directivos la participantes en el sistema. Más que la posibilidad de definir la evaluación que generación de estados financieros o debe seguir su organización para pronósticos a muy largo plazo. aprovechar en función de su situación • Es de mayor importancia relativa el interna, las oportunidades actuales y entorno en el cual se desenvuelve la futuras que ofrece el entorno". empresa que la propia historia de la organización. Si bien es necesario Algunas de las características del proceso de entender las estrategias que se han p1aneación estratégica son las siguientes: seguido en el pasado y es muy importante evaluar la capacidad de VI- 2 /
  • 55.
    Administración de latecnología Identificación de necesidades tecnológicas en el sector productivo competir de la empresa, es aún más desviaciones entre lo que se desea y lo importante entender lo que está que se logró. sucediendo en el entorno de la organización, dado que es ahí donde se Este proceso de toma de decisiones fue dan los cambios. enriquecido, a partir de la década de los • El propósito del sistema de planeación es años sesenta, por la experiencias de generar una ventaja competitiva empresas industriales, firmas consultoras sostenible. y profesores universitarios en relación a • A la formulación del plan estratégico una más sofisticada planeación a fin de debe seguir una adecuada poder enfrentarse a la creciente implementación que es en realidad en complejidad de los negocios. A esto se le donde reside el principal reto de todo llama eventualmente planeación director. Se trata de una administración estratégica y tuvo su origen estratégica (formulación + principalmente en Estados Unidos. implementación). Al principio sólo las organizaciones de Antecedentes mayor tamaño se interesaron en aplicar esta nueva metodología ya que en este La planeación estratégica se lrucla tipo de empresas se apreció primero su fundamentalmente en la década de los gran utilidad al tratarse de empresas con años sesenta, principalmente en Estados actividades, en muchas ocasiones, Unidos, como una respuesta a la bastante diversificadas (productos, complejidad de la conducción de las mercados y tecnologías) que requerían un empresas. tratamiento diferente. Posteriormente, dado el éxito de esta herramienta, se Sin embargo, el origen de esta actividad es difundió su aplicación a todo tipo de tan antigüo como la propia historia de la organizaciones en el mundo. humanidad. El proceso de dominio de la naturaleza y de otros pueblos, conlleva el La primera publicación especializada en este despliegue de actividades asociadas al tema se inició en 1968, en Inglaterra, con pensamiento racional: el título Long Range Planning, que es la forma como se conoció a este sistema en • Definición de objetivos. sus orígenes: Planeación a largo plazo: • Definición de alternativas para alcanzarlos. • Elección de la alternativa más Planeación a largo plazo atractiva de acuerdo a ciertos criterios previamente establecidos. Planeación estratégica • Implementación de la alternativa elegida. • Evaluación de los resultados. Administración estratégica • Instrumentación de acciones adicionales en el caso de que hubiera VI- 3