MARCO DE REFERENCIA PARA LA INNOVACIÓN
                                                                                                                                                                Almudena Tendero Picazo T7


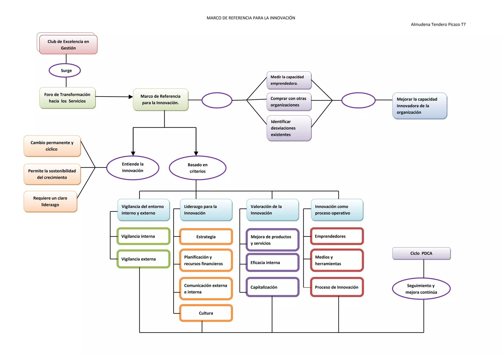
          Club de Excelencia en
                Gestión



                 Surge
                                                                                                         Medir la capacidad
                                                                                                         emprendedora.

        Foro de Transformación              Marco de Referencia                                          Comprar con otras                               Mejorar la capacidad
          hacia los Servicios               para la Innovación.
                                                                                Permite                  organizaciones                       Finalida   innovadora de la
                                                                                                                                                         organización

                                                                                                          Identificar
                                                                                                          desviaciones
                                                                                                          existentes
 Cambio permanente y
       cíclico


                                  Entiende la                      Basado en
Permite la sostenibilidad         innovación                        criterios
    del crecimiento                 como



  Requiere un claro
     liderazgo                    Vigilancia del entorno          Liderazgo para la            Valoración de la               Innovación como
                                  interno y externo               Innovación                   Innovación                     proceso operativo




                                  Vigilancia interna                    Estrategia             Mejora de productos            Emprendedores
                                                                                               y servicios

                                                                                                                                                               Ciclo PDCA
                                  Vigilancia externa              Planificación y                                             Medios y
                                                                  recursos financieros         Eficacia interna               herramientas



                                                                  Comunicación externa         Capitalización                 Proceso de Innovación          Seguimiento y
                                                                  e interna                                                                                  mejora continúa



                                                                         Cultura

ALMU MAPA

  • 1.
    MARCO DE REFERENCIAPARA LA INNOVACIÓN Almudena Tendero Picazo T7 Club de Excelencia en Gestión Surge Medir la capacidad emprendedora. Foro de Transformación Marco de Referencia Comprar con otras Mejorar la capacidad hacia los Servicios para la Innovación. Permite organizaciones Finalida innovadora de la organización Identificar desviaciones existentes Cambio permanente y cíclico Entiende la Basado en Permite la sostenibilidad innovación criterios del crecimiento como Requiere un claro liderazgo Vigilancia del entorno Liderazgo para la Valoración de la Innovación como interno y externo Innovación Innovación proceso operativo Vigilancia interna Estrategia Mejora de productos Emprendedores y servicios Ciclo PDCA Vigilancia externa Planificación y Medios y recursos financieros Eficacia interna herramientas Comunicación externa Capitalización Proceso de Innovación Seguimiento y e interna mejora continúa Cultura