UNIVERSIDAD TECNOLOGICA DE PANAMA
   FACULTAD DE INGENIERIAS EN SISTEMAS
LICENCIATURA EN DESARROLLO DE SOFTWARE

         CALIDAD DE SOFTWARE


                 TEMA
          EL ESTANDAR ISO9126


             PROFESORA
           BELEN DE ESPINO


           ELABORADO POR
        VELKYS OBERTO 8-846-1107

                GRUPO
                9LS241

                 FECHA
        13 DE SEPTIEMBRE DE 2012
El estándar ISO/IEC 9126 distingue entre calidad interna y calidad

externa, e introduce también el concepto de calidad en uso. La calidad

interna tiene como objetivo medir la calidad del software mediante

factores medibles durante su desarrollo. La calidad externa pretende

medir la calidad del software teniendo en cuenta el comportamiento de

este software en un sistema del cual forme parte.
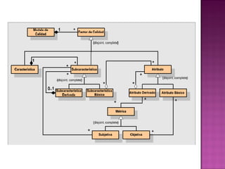
Las características que definen las vistas interna y externa, se
          muestran a continuación en la imagen.
 ISO 9126-1, clasifica la calidad del software en un conjunto estructurado
de características y subcaracterísticas de la siguiente manera:

Funcionalidad - Un conjunto de atributos que se relacionan con la
existencia de un conjunto de funciones y sus propiedades específicas. Las
funciones son aquellas que satisfacen las necesidades implícitas o
explícitas.

     Idoneidad
     Exactitud
     Interoperabilidad
     Seguridad
     Cumplimiento de normas.
Fiabilidad - Un conjunto de atributos relacionados con la capacidad del
software de mantener su nivel de prestación bajo condiciones
establecidas durante un período establecido.
     Madurez
     Recuperabilidad
     Tolerancia a fallos

Usabilidad - Un conjunto de atributos relacionados con el esfuerzo
necesario para su uso, y en la valoración individual de tal uso, por un
establecido o implicado conjunto de usuarios.

     Aprendizaje
     Comprensión
     Operatividad
     Atractividad
Eficiencia - Conjunto de atributos relacionados con la relación entre el nivel
de desempeño del software y la cantidad de recursos necesitados bajo
condiciones establecidas.
      Comportamiento en el tiempo
      Comportamiento de recursos

Mantenibilidad - Conjunto de atributos relacionados con la facilidad de
extender, modificar o corregir errores en un sistema software.
     Estabilidad
     Facilidad de análisis
     Facilidad de cambio
     Facilidad de pruebas

Portabilidad - Conjunto de atributos relacionados con la capacidad de un
sistema software para ser transferido desde una plataforma a otra.
     Capacidad de instalación
     Capacidad de reemplazamiento
     Adaptabilidad
     Co-Existencia
uno de los factores que hace al estándar atractivo es su flexibilidad.
Sin embargo, esta voluntad de flexibilidad ha provocado que exista una
falta de precisión en la definición de algunos puntos importantes que
detallamos a continuación, y para los que proponemos un cierto
refinamiento. Para plasmar gráficamente estas decisiones y con el
objetivo de trasmitir sin ambigüedades los conceptos incluidos en el
 estándar.
Calidad del software
Calidad del software

Calidad del software

  • 1.
    UNIVERSIDAD TECNOLOGICA DEPANAMA FACULTAD DE INGENIERIAS EN SISTEMAS LICENCIATURA EN DESARROLLO DE SOFTWARE CALIDAD DE SOFTWARE TEMA EL ESTANDAR ISO9126 PROFESORA BELEN DE ESPINO ELABORADO POR VELKYS OBERTO 8-846-1107 GRUPO 9LS241 FECHA 13 DE SEPTIEMBRE DE 2012
  • 2.
    El estándar ISO/IEC9126 distingue entre calidad interna y calidad externa, e introduce también el concepto de calidad en uso. La calidad interna tiene como objetivo medir la calidad del software mediante factores medibles durante su desarrollo. La calidad externa pretende medir la calidad del software teniendo en cuenta el comportamiento de este software en un sistema del cual forme parte.
  • 3.
    Las características quedefinen las vistas interna y externa, se muestran a continuación en la imagen.
  • 5.
     ISO 9126-1, clasificala calidad del software en un conjunto estructurado de características y subcaracterísticas de la siguiente manera: Funcionalidad - Un conjunto de atributos que se relacionan con la existencia de un conjunto de funciones y sus propiedades específicas. Las funciones son aquellas que satisfacen las necesidades implícitas o explícitas. Idoneidad Exactitud Interoperabilidad Seguridad Cumplimiento de normas.
  • 6.
    Fiabilidad - Un conjuntode atributos relacionados con la capacidad del software de mantener su nivel de prestación bajo condiciones establecidas durante un período establecido. Madurez Recuperabilidad Tolerancia a fallos Usabilidad - Un conjunto de atributos relacionados con el esfuerzo necesario para su uso, y en la valoración individual de tal uso, por un establecido o implicado conjunto de usuarios. Aprendizaje Comprensión Operatividad Atractividad
  • 7.
    Eficiencia - Conjunto deatributos relacionados con la relación entre el nivel de desempeño del software y la cantidad de recursos necesitados bajo condiciones establecidas. Comportamiento en el tiempo Comportamiento de recursos Mantenibilidad - Conjunto de atributos relacionados con la facilidad de extender, modificar o corregir errores en un sistema software. Estabilidad Facilidad de análisis Facilidad de cambio Facilidad de pruebas Portabilidad - Conjunto de atributos relacionados con la capacidad de un sistema software para ser transferido desde una plataforma a otra. Capacidad de instalación Capacidad de reemplazamiento Adaptabilidad Co-Existencia
  • 9.
    uno de losfactores que hace al estándar atractivo es su flexibilidad. Sin embargo, esta voluntad de flexibilidad ha provocado que exista una falta de precisión en la definición de algunos puntos importantes que detallamos a continuación, y para los que proponemos un cierto refinamiento. Para plasmar gráficamente estas decisiones y con el objetivo de trasmitir sin ambigüedades los conceptos incluidos en el estándar.