Carcinoma de pulmón
V.E.S.
Universidad Maimónides
Rotación La Esperanza
18-7-2013
El carcinoma de pulmón comprende los tumores
malignos originados en el epitelio bronquial y
alveolar.
Definición
El cáncer pulmonar causa más fallecimientos en
Estados Unidos cada año, que los cánceres de
mama, colon y próstata juntos. (Harrison)
En la mujer lo ha superado en su mortalidad el cáncer
de mama. (Michans, 2010)
Epidemiología
Los índices de mortalidad tienen relación con el tabaquismo.
(85% de los enfermos con cáncer de pulmón de cualquier tipo
histológico son fumadores o lo fueron).
Los intentos por erradicar el tabaquismo comenzaron hace 40
años en los varones: disminuyeron los índices de muerte y la
incidencia. Sin embargo, las mujeres comenzaron a fumar en
número importante 10-15 años después que los varones y por
ellos hay que intensificar la campaña contra el tabaquismo en
ellas. (Harrison)
15% de los cánceres de pulmón afectan a personas que nunca fumaron y
la mayoría son mujeres.
Son obligados, como medida
preventiva, los esfuerzos para
conseguir que las personas dejen de
fumar. Sin embargo el abandono del tabaquismo es extremadamente
difícil puesto que la nicotina representa una poderosa adicción.
En la adicción al tabaquismo intervienen elementos biológicos y
psicosociales. Se cuenta con diversos métodos para la cesación tabáquica:
asesoramiento, terpéutica conductual, restitución de la nicotina (con
chicle, parche, atomizador sublingual, inhalador) y antidepresivos
(bupropión). Sin embargo estos métodos tienen éxito en sólo 20-
25% de los individuos en un año.
Por esto, es de enorme importancia evitar que la gente comience a fumar y
este intento de prevención primaria debe orientarse a niños, porque gran
parte del tabaquismo comienza en los años de la adolescencia. (Harrison)
Tos, expectoración y hemoptisis.
Por el crecimiento paulatino produce obstrucción bronquial
y consecuentemente atelectasia, neumonía, abceso
pulmonar. Compromiso pleural.
Fiebre, leucocitosis, dolor tipo puntada de costado.
Disnea por la ocupación de segmentos-lóbulos o de todo el
pulmón derecho o izquierdo.
Síntomas dependientes de la localización
del tumor:
Ocupa el mediastino T o N
Obstrucción traqueal, compresión esofágica con disfagia, parálisis recurrencial,
parálisis del nervio frénico.
Pancoast Tobias: Cervicobraquialgia x invasión apical.
Sme Pourfour du Petit. Irritación simpática. pupilas dilatadas, exoftalmía y un
ensanchamiento de la hendidura del párpado, causado por una irritación del nervio
simpático cervical.
Claude Bernard-Horner: Sme de anulación. ptosis palpebral, miosis y enoftalmos
y, a veces, parálisis del plexo braquial.
Pericardio: taponamiento por derrame, arritmias y falla cardíaca.
Derrame pleural por bloqueo linfático. (produce por difusión retrógrada el derrame,
sin que haya mts pl)
Sme mediastínico: Bloqueo VCS.
Parálisis de las cuerdas vocales x invasión recurrencial.
Invasión de la pared torácica: dolor tipo radicular
Síntomas por la diseminación
regional
Signos y síntomas NO relacionados directamente con la
invasión neoplásica.
Neurológico – degeneración cerebelosa, encefalomielitis.
Muscular – miositis, miastenia gravis.
Dermatológico – acantosis
nigricans, esclerodermia, dermatomiositis.
Esquelético – hipocratismo digital, uñas en vidrio de
reloj, osteoartropatía hipertrofiante
Vascular – tromboflebitis migratoria.
Metabólica – Sme de Cushing, retención hídrica por
hipersecreción de ADH, hipercalcemia por secreción similar a la
parathormona PTH
Smes paraneoplásicos
Sindrome de impregnación.
Hígado hueso cerebro
ganglios linfáticos suprarrenal piel
Síntomas por las metástasis
SMALL CELL LUNG CANCER
Carcinoma de células pequeñas
Oat Cell
Intermedio
Combinado
NON SMALL CELL LUNG
CANCER
Adenocarcinoma - 40%
Acinar
Papilar
Mucosecretante
Bronquioalveolar (NSP)
Carcinoma epidermoide - 30%
Carcinoma de células grandes
Células claras
Células gigantes
Clasificación OMS
Carcinoma de cél pequeñas:
15-20%. Es de ubicación
CENTRAL y se disemina y
compromete tempranamente
los ganglios hilio-mediastínicos.
Diseminación presente al
momento de la consulta 70%.
Mts en hígado, hueso, MO y
SNC
Adenocarcinoma: 40% de todos
los Ca de pulmón. (también porque
c/vez se dx menos tumores como
“indiferenciados”)
PERIFÉRICOS, cerca de la
superficie pleural.
El bronquioloalveolar: se puede
presentar como NSP, enfermedad
multifocal o formas masivas
similares a la neumonía q se
dispersa de lob a lob x contiguidad.
Diseminación hemática y linfática.
Mts cerebrales, en g suprarrenal
hueso médula ósea e hígado.
• Carcinoma epidermoide: 30% de
los casos.
• Se origina habitualmente en
grandes bronquios, por eso se los
encuentra en región CENTRAL.
• Diseminación más lenta, siguiendo
la vía de los ganglios hilio-
mediastínicos.
• Carcinoma de células grandes: Son lesiones
PERIFÉRICAS, subpleurales, con tendencia a la necrosis y cavitación.
• Diseminación similar al adenocar (hemática y linfática).
El carcinoma crece en el parénquima pulmonar. Luego alcanza vasos y conductos
linfáticos y da metástasis a distancia o a los ganglios.
La ganglionar suele preceder a las metástasis a distancia.
Puede haber un salto de estaciones linfáticas.
Las neoplasias de los lóbulos inferiores se diseminan hacia
el mediastino posterior y luego a los grupos subcarinales.
En el lóbulo superior derecho los linfáticos drenan hacia el mediastino superior
El lóbulo superior izquierdo drena hacia los
ganglios que rodean los grandes vasos. (Ao y subclavia)
Según la estación comprometida se observará el compromiso ganglionar
Hiliar (N1)
Mediastínico (N2, N3)
Supraclavicular (N3)
También puede haber diseminación retrógrada hacia la superficie
pleural, más en los tumores periféricos.
El crecimiento tumoral compromete estructuras como el mediastino,
la pared torácica o el diafragma. T. Cuando llega a los vasos es
común la colonización a distancia en huesos, suprarrenales, hígado,
cerebro y cualquier otro órgano o sistema. M.
Diseminación
A- Iniciales: anamnesis, F de R, neoplasias previas, aa, signos y
síntomas. Rx Tx. Análisis de laboratorio: hemograma, bioquímica
general, coagulación. ECG. Imágenes: TAC helicoidal con contraste
tóraco-abdominal.
B- Diagnóstico de carcinoma de pulmón: Broncoscopía para masas
centrales; PAAF para tumores periféricos (neumotórax 12-30%).
Citología de esputo para aquellos pacientes que no desean realizarse
estudios…
OPERABILIDAD:
Examen funcional respiratorio. Para evaluar la tolerancia del paciente
al procedimiento quirúrgico. Espirometría. Gasometría
arterial, centellograma V/P si corresponde.
Riesgo cardíaco. ECG, Ecocardiograma, ventriculograma.
Para que sea tolerada una neumonectomía: el paciente debe tener no
menos de 1,2litros de VEF1, o de 1l si será una lobectomía. No
deberá tener hipoxemia de <=60mmPO2 y no debe tener retención de
CO2.
Tratamiento quinesiológico respiratorio, desde antes de la cirugía le
permitirá afrontar la cirugía con un mejor estado broncopulmonar.
Enseñar a toser, respirar profundamente, etc.
Estudios
Rx Tx. Casi todos los pacientes con esta entidad tienen Rx
patológica. En el 80% determina el diagnóstico. Si la lesión es
visible, el tumor ya cumplió el 75% de su ciclo. Las imágenes
preceden a la sintomatología. (imágenes de
atelectasia, opacidad nodular, ensanchamiento hiliar…
etcétera)
TC y RM. Imprescindibles. Tx abd. Que incluya suprarrenales e
hígado. De cerebro en casos de signos y síntomas, tac
cerebral en el oat cell aunque sea asintomático.
Sistemáticamente en carcinoma de células grandes o
adenocarcinoma.
Centellografía y ecografía. Búsqueda de metástasis en hueso.
Métodos por imágenes.
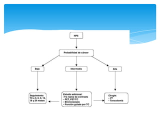
RESECABILIDAD:
El tumor se considera irresecable si se cumple alguno de los
siguientes criterios:
a) Carcinoma de células pequeñas con estadio superior a I.
b) Carcinoma de células no pequeñas con metástasis a
distancia ganglionares o viscerales.
Excepto cuando la metástasis es única y ubicada en una de
estas localizaciones:
1. En el mismo lóbulo pulmonar.
2. En sistema nervioso central. (CP no de células
pequeñas, preferentemente adenocarcinoma.)
c) Metástasis en adenopatías mediastínicas homolaterales
(N2) o contralaterales (N3).
IRRESECABILIDAD:
C- Metástasis:
PAAF o biopsia para las accesibles;
Toracocentesis o biopsia para derrame pleural;
Biopsia quirúrgica: Mediastinoscopia, mediastinotomía, y cuando aún no se ha
diagnosticado: toracoscopía, toracotomía.
Broncoscopia. Todo paciente en sospecha de cáncer de pulmón debe hacerse un
fibrobroncoscopia con biopsia, lavado y cepillado bronquial. Si es central mejor.
Siempre sirve: para el planteo de la cx y estadificación.
Mediastinoscopia. Exploración de región pretraqueal para el estudio de ganglios
mediastínicos (N2). Algunos grupos quirúrgicos lo usan como método pre
operatorio para detectar invasión mediastínica.
Punción transparietal con aguja fina c/ctrol TAC. Para citología en pacientes q
no serán operados.
Biopsia ganglionar (cualquiera palpable), punción pleural (cuando hay
derrame), punción transbronquial.
Toracotomía exploradora. Para el 5% que luego de todos los anteriores aun no
tiene dx.
Procedimientos invasivos
El único curativo es la cirugía. El éxito de esta terapia depende del dx temprano del
carcinoma, lo cual no es muy común. (estadio IA y IB)
De ser posible resección completa con lobectomía.
La vía de abordaje habitual para la mayoría de los casos es la toracotomía axilar
vertical amplia.
En los tumores con compromiso proximal de los vasos pulmonares o que atraviesen
la cisura puede requerirse una operación mayor, como la bilobectomía o incluso la
neumonectomía.
Segmentectomía o para aquellos que no toleran resecciones mayores.
Aquellos pacientes con estadio precoz inoperable se les puede realizar un intento de
cura mediante radioterapia.
La cirugía en combinación con la QT puede ser realizada hasta el estadío IIIA.
Para los estadios IIIB el tratamiento es la radio-QT y el estadio IV está destinado a la
paliación.
En el carcinoma de células pequeñas se emplea quimioterapia intensiva e irradiación
torácica, con lo que se obtienen supervivencias del 20-25% a los 5 años.
Tratamiento

Carcinoma de pulmón

  • 1.
    Carcinoma de pulmón V.E.S. UniversidadMaimónides Rotación La Esperanza 18-7-2013
  • 2.
    El carcinoma depulmón comprende los tumores malignos originados en el epitelio bronquial y alveolar. Definición
  • 3.
    El cáncer pulmonarcausa más fallecimientos en Estados Unidos cada año, que los cánceres de mama, colon y próstata juntos. (Harrison) En la mujer lo ha superado en su mortalidad el cáncer de mama. (Michans, 2010) Epidemiología
  • 4.
    Los índices demortalidad tienen relación con el tabaquismo. (85% de los enfermos con cáncer de pulmón de cualquier tipo histológico son fumadores o lo fueron). Los intentos por erradicar el tabaquismo comenzaron hace 40 años en los varones: disminuyeron los índices de muerte y la incidencia. Sin embargo, las mujeres comenzaron a fumar en número importante 10-15 años después que los varones y por ellos hay que intensificar la campaña contra el tabaquismo en ellas. (Harrison)
  • 5.
    15% de loscánceres de pulmón afectan a personas que nunca fumaron y la mayoría son mujeres. Son obligados, como medida preventiva, los esfuerzos para conseguir que las personas dejen de fumar. Sin embargo el abandono del tabaquismo es extremadamente difícil puesto que la nicotina representa una poderosa adicción. En la adicción al tabaquismo intervienen elementos biológicos y psicosociales. Se cuenta con diversos métodos para la cesación tabáquica: asesoramiento, terpéutica conductual, restitución de la nicotina (con chicle, parche, atomizador sublingual, inhalador) y antidepresivos (bupropión). Sin embargo estos métodos tienen éxito en sólo 20- 25% de los individuos en un año. Por esto, es de enorme importancia evitar que la gente comience a fumar y este intento de prevención primaria debe orientarse a niños, porque gran parte del tabaquismo comienza en los años de la adolescencia. (Harrison)
  • 6.
    Tos, expectoración yhemoptisis. Por el crecimiento paulatino produce obstrucción bronquial y consecuentemente atelectasia, neumonía, abceso pulmonar. Compromiso pleural. Fiebre, leucocitosis, dolor tipo puntada de costado. Disnea por la ocupación de segmentos-lóbulos o de todo el pulmón derecho o izquierdo. Síntomas dependientes de la localización del tumor:
  • 8.
    Ocupa el mediastinoT o N Obstrucción traqueal, compresión esofágica con disfagia, parálisis recurrencial, parálisis del nervio frénico. Pancoast Tobias: Cervicobraquialgia x invasión apical. Sme Pourfour du Petit. Irritación simpática. pupilas dilatadas, exoftalmía y un ensanchamiento de la hendidura del párpado, causado por una irritación del nervio simpático cervical. Claude Bernard-Horner: Sme de anulación. ptosis palpebral, miosis y enoftalmos y, a veces, parálisis del plexo braquial. Pericardio: taponamiento por derrame, arritmias y falla cardíaca. Derrame pleural por bloqueo linfático. (produce por difusión retrógrada el derrame, sin que haya mts pl) Sme mediastínico: Bloqueo VCS. Parálisis de las cuerdas vocales x invasión recurrencial. Invasión de la pared torácica: dolor tipo radicular Síntomas por la diseminación regional
  • 9.
    Signos y síntomasNO relacionados directamente con la invasión neoplásica. Neurológico – degeneración cerebelosa, encefalomielitis. Muscular – miositis, miastenia gravis. Dermatológico – acantosis nigricans, esclerodermia, dermatomiositis. Esquelético – hipocratismo digital, uñas en vidrio de reloj, osteoartropatía hipertrofiante Vascular – tromboflebitis migratoria. Metabólica – Sme de Cushing, retención hídrica por hipersecreción de ADH, hipercalcemia por secreción similar a la parathormona PTH Smes paraneoplásicos
  • 10.
    Sindrome de impregnación. Hígadohueso cerebro ganglios linfáticos suprarrenal piel Síntomas por las metástasis
  • 11.
    SMALL CELL LUNGCANCER Carcinoma de células pequeñas Oat Cell Intermedio Combinado NON SMALL CELL LUNG CANCER Adenocarcinoma - 40% Acinar Papilar Mucosecretante Bronquioalveolar (NSP) Carcinoma epidermoide - 30% Carcinoma de células grandes Células claras Células gigantes Clasificación OMS
  • 12.
    Carcinoma de célpequeñas: 15-20%. Es de ubicación CENTRAL y se disemina y compromete tempranamente los ganglios hilio-mediastínicos. Diseminación presente al momento de la consulta 70%. Mts en hígado, hueso, MO y SNC Adenocarcinoma: 40% de todos los Ca de pulmón. (también porque c/vez se dx menos tumores como “indiferenciados”) PERIFÉRICOS, cerca de la superficie pleural. El bronquioloalveolar: se puede presentar como NSP, enfermedad multifocal o formas masivas similares a la neumonía q se dispersa de lob a lob x contiguidad. Diseminación hemática y linfática. Mts cerebrales, en g suprarrenal hueso médula ósea e hígado. • Carcinoma epidermoide: 30% de los casos. • Se origina habitualmente en grandes bronquios, por eso se los encuentra en región CENTRAL. • Diseminación más lenta, siguiendo la vía de los ganglios hilio- mediastínicos. • Carcinoma de células grandes: Son lesiones PERIFÉRICAS, subpleurales, con tendencia a la necrosis y cavitación. • Diseminación similar al adenocar (hemática y linfática).
  • 13.
    El carcinoma creceen el parénquima pulmonar. Luego alcanza vasos y conductos linfáticos y da metástasis a distancia o a los ganglios. La ganglionar suele preceder a las metástasis a distancia. Puede haber un salto de estaciones linfáticas. Las neoplasias de los lóbulos inferiores se diseminan hacia el mediastino posterior y luego a los grupos subcarinales. En el lóbulo superior derecho los linfáticos drenan hacia el mediastino superior El lóbulo superior izquierdo drena hacia los ganglios que rodean los grandes vasos. (Ao y subclavia) Según la estación comprometida se observará el compromiso ganglionar Hiliar (N1) Mediastínico (N2, N3) Supraclavicular (N3) También puede haber diseminación retrógrada hacia la superficie pleural, más en los tumores periféricos. El crecimiento tumoral compromete estructuras como el mediastino, la pared torácica o el diafragma. T. Cuando llega a los vasos es común la colonización a distancia en huesos, suprarrenales, hígado, cerebro y cualquier otro órgano o sistema. M. Diseminación
  • 14.
    A- Iniciales: anamnesis,F de R, neoplasias previas, aa, signos y síntomas. Rx Tx. Análisis de laboratorio: hemograma, bioquímica general, coagulación. ECG. Imágenes: TAC helicoidal con contraste tóraco-abdominal. B- Diagnóstico de carcinoma de pulmón: Broncoscopía para masas centrales; PAAF para tumores periféricos (neumotórax 12-30%). Citología de esputo para aquellos pacientes que no desean realizarse estudios… OPERABILIDAD: Examen funcional respiratorio. Para evaluar la tolerancia del paciente al procedimiento quirúrgico. Espirometría. Gasometría arterial, centellograma V/P si corresponde. Riesgo cardíaco. ECG, Ecocardiograma, ventriculograma. Para que sea tolerada una neumonectomía: el paciente debe tener no menos de 1,2litros de VEF1, o de 1l si será una lobectomía. No deberá tener hipoxemia de <=60mmPO2 y no debe tener retención de CO2. Tratamiento quinesiológico respiratorio, desde antes de la cirugía le permitirá afrontar la cirugía con un mejor estado broncopulmonar. Enseñar a toser, respirar profundamente, etc. Estudios
  • 15.
    Rx Tx. Casitodos los pacientes con esta entidad tienen Rx patológica. En el 80% determina el diagnóstico. Si la lesión es visible, el tumor ya cumplió el 75% de su ciclo. Las imágenes preceden a la sintomatología. (imágenes de atelectasia, opacidad nodular, ensanchamiento hiliar… etcétera) TC y RM. Imprescindibles. Tx abd. Que incluya suprarrenales e hígado. De cerebro en casos de signos y síntomas, tac cerebral en el oat cell aunque sea asintomático. Sistemáticamente en carcinoma de células grandes o adenocarcinoma. Centellografía y ecografía. Búsqueda de metástasis en hueso. Métodos por imágenes. RESECABILIDAD:
  • 16.
    El tumor seconsidera irresecable si se cumple alguno de los siguientes criterios: a) Carcinoma de células pequeñas con estadio superior a I. b) Carcinoma de células no pequeñas con metástasis a distancia ganglionares o viscerales. Excepto cuando la metástasis es única y ubicada en una de estas localizaciones: 1. En el mismo lóbulo pulmonar. 2. En sistema nervioso central. (CP no de células pequeñas, preferentemente adenocarcinoma.) c) Metástasis en adenopatías mediastínicas homolaterales (N2) o contralaterales (N3). IRRESECABILIDAD:
  • 17.
    C- Metástasis: PAAF obiopsia para las accesibles; Toracocentesis o biopsia para derrame pleural; Biopsia quirúrgica: Mediastinoscopia, mediastinotomía, y cuando aún no se ha diagnosticado: toracoscopía, toracotomía. Broncoscopia. Todo paciente en sospecha de cáncer de pulmón debe hacerse un fibrobroncoscopia con biopsia, lavado y cepillado bronquial. Si es central mejor. Siempre sirve: para el planteo de la cx y estadificación. Mediastinoscopia. Exploración de región pretraqueal para el estudio de ganglios mediastínicos (N2). Algunos grupos quirúrgicos lo usan como método pre operatorio para detectar invasión mediastínica. Punción transparietal con aguja fina c/ctrol TAC. Para citología en pacientes q no serán operados. Biopsia ganglionar (cualquiera palpable), punción pleural (cuando hay derrame), punción transbronquial. Toracotomía exploradora. Para el 5% que luego de todos los anteriores aun no tiene dx. Procedimientos invasivos
  • 19.
    El único curativoes la cirugía. El éxito de esta terapia depende del dx temprano del carcinoma, lo cual no es muy común. (estadio IA y IB) De ser posible resección completa con lobectomía. La vía de abordaje habitual para la mayoría de los casos es la toracotomía axilar vertical amplia. En los tumores con compromiso proximal de los vasos pulmonares o que atraviesen la cisura puede requerirse una operación mayor, como la bilobectomía o incluso la neumonectomía. Segmentectomía o para aquellos que no toleran resecciones mayores. Aquellos pacientes con estadio precoz inoperable se les puede realizar un intento de cura mediante radioterapia. La cirugía en combinación con la QT puede ser realizada hasta el estadío IIIA. Para los estadios IIIB el tratamiento es la radio-QT y el estadio IV está destinado a la paliación. En el carcinoma de células pequeñas se emplea quimioterapia intensiva e irradiación torácica, con lo que se obtienen supervivencias del 20-25% a los 5 años. Tratamiento