UNIVERSISDAD CAPITAN GERARDO BARRIO
UGB
ASIGNATURA: ING. DE SOFTWARE I
DOCENTE: ING. JENNI ELIZABEHT
FACULTAD: CIENCIAS Y TECNOLOGIA
GRUPO: A
ALUMNOS
JOSE ADRIÁN FLORES LOZANO
EDWIN BLADIMIR RIVERA MEJIA
HEBER MAURICIO LEIVA RIVERA
AMADEO ARTURO RIVERA
FECHA DE ENTREGA
26-02-14
Nombre del proceso:
COMIDA RAPIDA ADOMICILIO Y PRESENCIAL.
Propósito General:
Registrar todas las actividades que se generan dentro del proceso cuando un cliente solicita el
servicio de comida rápida a domicilio y presencial.
Objetivos Específicos:
 Determinar los pasos que un clientesigue para solicitar el servicio de comida rápida A
domicilio y presencial en la pizza Hut.
 Registrar las actividades que se realizan para la atención al cliente en la pizza por
medio del proceso presencial y a domicilio.
Ejecutado por (actores):
Intervienen:
Cliente.
Operador call center.
Operador A domicilio.
Operador de cocina.
Meseros.
Cocineros.
Repartidor.
Lugar de Ejecución Presencial / Adomicilio
Frecuencia de
Ejecución
Cada vez que el cliente
solicita una orden de
pizza vía telefónica.
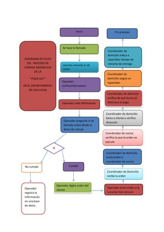
Descripción del Proceso:Se describe el proceso en su orden lógico según sus eventos.
El cliente verifica el servicio que la pizza le ofrece pero sin que se mueva de
su lugar de residencia. En lo presencial.
Inicio
Inicio
Inicio
Se hace la llamada
Inicio
Inicio
Operador pide Información
Operador pregunta si ha
llamado antes desde la
dirección actual.
Operador
verificainformación
Inicio
Inicio
Llamada enlazada al call
center
Inicio
Inicio
Coordinador de Domicilio
recibe la orden
Inicio
Inicio
Operador digita orden del
cliente
Inicio
Inicio
Operador envía orden a la
sucursal más cercana
Inicio
Inicio
SI
No cumple
Operador
registra la
información
en una base
de datos.
Coordinador de domicilio
envía orden a
coordinador de cocina
Coordinador de domicilio
verifica de qué forma se
efectuara el pago
DIAGRAMA DE FLUJO
DEL PROCESO DE
COMIDA ADOMICILIO
DE LA
‘’PIZZA HUT’’
EN EL DEPARTAMENTO
DE USULUTAN
Coordinador de cocina
verifica la que la orden se
ejecute
Cumple
Coordinador de domicilio
llama a cliente y verifica
dirección
Coordinador de
domicilio asigna un
repartidor
Fin proceso
Coordinador de
domicilio indica a
repartidor tiempo de
restante de entrega
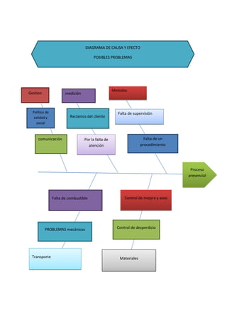
Falta de
recursos
medición
Falta de
personal
Tiempo que se tarda
en cocina
Falta de combustible
No cuenta con
suficiente
transporte
Tiempo que se
tarda en hacer la
entrega
Falta de un
procedimiento
Falta de supervisión
Metodos
PROBLEMAS mecánicos
MAQUINAS Y EQUIPPOS DE
COCINA
Transporte
Porqu no tienen un buen
dominio de la utilizacion
Se da>a con facilidad
Comida a
domicilio
DIAGRAMA DE CAUSA Y EFECTO
POSIBLES PROBLEMAS
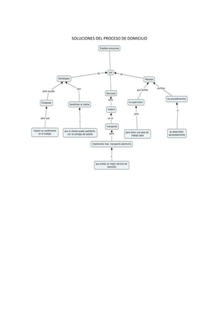
SOLUCIONES DEL PROCESO DE DOMICILIO
SI NO
DIAGRAMA DE FLUJO
DEL PROCESO DE
COMIDA PRESENCIAL
DE LA
‘’PIZZA HUT’’
EN EL DEPARTAMENTO
DE USULUTAN
Inicio
Llega el
cliente
Lo recibe la
empleada con
un saludo
Luego la empleada
le ofrece una mesa
Cliente escoge una
mesa
Empleada le
ofrece el menú
Cocinero lo pasa a
la entrega
Coordinador ordena
pedido al cocinero
pedido
Cliente sigue
analizando menú
Empleada lleva la
orden al
coordinador de
cocina
Lo recibe la empleada
que reparte la comida
Empleada le dice
que es lo que
desea pedir
Cliente analiza
menú
Cliente hace
el pedido
Empleada recoge la
tarjeta de menú
Empleada
pregunta si
desea algo
mas
Caja recibe el
pago
Cliente debe
pagar
Cliente lo
consume
Empleada se lo
sirve al cliente
Cliente se
retira
FIN
Gestion medición
Política de
calidad y
social
Reclamos del cliente
Falta de combustible
comunicación Por la falta de
atención
Falta de un
procedimiento
Falta de supervisión
Metodos
PROBLEMAS mecánicos
MaterialesTransporte
Control de mejora y aseo
Control de desperdicio
Proceso
presencial
DIAGRAMA DE CAUSA Y EFECTO
POSIBLES PROBLEMAS

Comida adomicilio 111

  • 1.
    UNIVERSISDAD CAPITAN GERARDOBARRIO UGB ASIGNATURA: ING. DE SOFTWARE I DOCENTE: ING. JENNI ELIZABEHT FACULTAD: CIENCIAS Y TECNOLOGIA GRUPO: A ALUMNOS JOSE ADRIÁN FLORES LOZANO EDWIN BLADIMIR RIVERA MEJIA HEBER MAURICIO LEIVA RIVERA AMADEO ARTURO RIVERA FECHA DE ENTREGA 26-02-14
  • 2.
    Nombre del proceso: COMIDARAPIDA ADOMICILIO Y PRESENCIAL. Propósito General: Registrar todas las actividades que se generan dentro del proceso cuando un cliente solicita el servicio de comida rápida a domicilio y presencial. Objetivos Específicos:  Determinar los pasos que un clientesigue para solicitar el servicio de comida rápida A domicilio y presencial en la pizza Hut.  Registrar las actividades que se realizan para la atención al cliente en la pizza por medio del proceso presencial y a domicilio. Ejecutado por (actores): Intervienen: Cliente. Operador call center. Operador A domicilio. Operador de cocina. Meseros. Cocineros. Repartidor. Lugar de Ejecución Presencial / Adomicilio Frecuencia de Ejecución Cada vez que el cliente solicita una orden de pizza vía telefónica. Descripción del Proceso:Se describe el proceso en su orden lógico según sus eventos. El cliente verifica el servicio que la pizza le ofrece pero sin que se mueva de su lugar de residencia. En lo presencial.
  • 3.
    Inicio Inicio Inicio Se hace lallamada Inicio Inicio Operador pide Información Operador pregunta si ha llamado antes desde la dirección actual. Operador verificainformación Inicio Inicio Llamada enlazada al call center Inicio Inicio Coordinador de Domicilio recibe la orden Inicio Inicio Operador digita orden del cliente Inicio Inicio Operador envía orden a la sucursal más cercana Inicio Inicio SI No cumple Operador registra la información en una base de datos. Coordinador de domicilio envía orden a coordinador de cocina Coordinador de domicilio verifica de qué forma se efectuara el pago DIAGRAMA DE FLUJO DEL PROCESO DE COMIDA ADOMICILIO DE LA ‘’PIZZA HUT’’ EN EL DEPARTAMENTO DE USULUTAN Coordinador de cocina verifica la que la orden se ejecute Cumple Coordinador de domicilio llama a cliente y verifica dirección Coordinador de domicilio asigna un repartidor Fin proceso Coordinador de domicilio indica a repartidor tiempo de restante de entrega
  • 4.
    Falta de recursos medición Falta de personal Tiempoque se tarda en cocina Falta de combustible No cuenta con suficiente transporte Tiempo que se tarda en hacer la entrega Falta de un procedimiento Falta de supervisión Metodos PROBLEMAS mecánicos MAQUINAS Y EQUIPPOS DE COCINA Transporte Porqu no tienen un buen dominio de la utilizacion Se da>a con facilidad Comida a domicilio DIAGRAMA DE CAUSA Y EFECTO POSIBLES PROBLEMAS
  • 5.
  • 6.
    SI NO DIAGRAMA DEFLUJO DEL PROCESO DE COMIDA PRESENCIAL DE LA ‘’PIZZA HUT’’ EN EL DEPARTAMENTO DE USULUTAN Inicio Llega el cliente Lo recibe la empleada con un saludo Luego la empleada le ofrece una mesa Cliente escoge una mesa Empleada le ofrece el menú Cocinero lo pasa a la entrega Coordinador ordena pedido al cocinero pedido Cliente sigue analizando menú Empleada lleva la orden al coordinador de cocina Lo recibe la empleada que reparte la comida Empleada le dice que es lo que desea pedir Cliente analiza menú Cliente hace el pedido Empleada recoge la tarjeta de menú Empleada pregunta si desea algo mas Caja recibe el pago Cliente debe pagar Cliente lo consume Empleada se lo sirve al cliente Cliente se retira FIN
  • 7.
    Gestion medición Política de calidady social Reclamos del cliente Falta de combustible comunicación Por la falta de atención Falta de un procedimiento Falta de supervisión Metodos PROBLEMAS mecánicos MaterialesTransporte Control de mejora y aseo Control de desperdicio Proceso presencial DIAGRAMA DE CAUSA Y EFECTO POSIBLES PROBLEMAS