EMBRIOLOGIA II
Desarrollo de los principales sistemas
orgánicos.
Malformaciones Congénitas .
Universidad del Sinu Embriología II
2018
Dra. Lizette María Acosta Ulloa
CONFERENCIA 1 EMBRIOLOGIA II
lizetteacosta@unisinu.edu.co
Presentación
HORA DE CLASE
Ser puntual es
respetar el tiempo propio y el
tiempo ajeno
UNIFORME . No uso de
teléfonos y otros medios por
favor
EMBRIOLOGIA II
Sistema de evaluación.
Asistencia a clases será tenida en cuenta en la
evaluación y calificación final del curso y la
puntualidad. >20 % se pierde el curso.
Se realizarán talleres: 1 evaluativos en equipo y de
trabajos finales
La ausencia a las evaluaciones significa calificación
0
Talleres 1 y 2do 35 % escritos y orales
Trabajo de equipo 15 %
Examenes 20 %
Taller final 10 %. Examen final 15 %
Taller 5 %
Embriología II
semana 1: Generalidades Definición de conceptos básicos
semana 2: EVALUACION ESCRITA Taller Equipos # 1
Generalidades taller Conferencia de Locomotor
Malformaciones CONF 5 %
Semana 3 EVALUACION ESCRITA # 2 Taller Equipos
Locomotor CONF Cardiovascular Malformaciones
semana 4 Cardiovascular Malformaciones EVALUACION ESCRITA
# 3 Taller Equipos Cardiovascular Malformaciones 5 %
semana 5: PRIMER PARCIAL Generalidades Desarrollo de
Sistema Locomotor y Cardiovascular EVALUACION # 4
20 %
semana 6: CONF Respiratorio Y Aparato Digestivo Malformaciones
Embriología II
semana 7 EVALUACION ESCRITA TALLER Respiratorio Y
Aparato Digestivo Malformaciones 5 %
semana 8: Desarrollo del Aparato Urogenital
semana 9 EVALUACION TALLER escrito EQUIPOS
Desarrollo del Aparato Urogenital 5 %
semana 10 TALLER Escrito y ORAL Malformaciones de
Urogenital y Respiratorio Y Aparato Digestivo. 5
%
semana 11: SEGUNDO PARCIAL Desarrollo de los sistemas
Respiratorio, Digestivo, y Urogenital. 20 %
semana 12: Desarrollo del sistema endocrino Sistema
Embriología II
SEMANA 13: RECAPITULACION Sistema Nervioso. TALLER
Escrito Nervioso 5 %
SEMANA 14: Seminario sobre el trabajo de curso 15 %
TALLER ORAL
semana 15: TALLER ORAL Seminario sobre el
trabajo de curso
SEMANA 16: examen final TODOS LOS TEMAS desde la
semana 1 hasta 16
SEMANA 17: entrega de resultados
Embriología
Evaluaciones Formativas:
Revisión de Talleres grupales:
Lecturas complementarias:
Preguntas de Control participación en
clases
Interés, disciplina , actitud general
EVALUACIONES
2 EVALUACION ESCRITA # 1 taller equipos Generalidades 5
3 EVALUACION ESCRITA # 2 taller equipos Locomotor 5
4 Taller Equipos ESCRITA Cardiovascular Malformaciones 5
5 PARCIAL 1 Generalidades y Sistema Locomotor Cardiovascular 20
7 EVALUACION ESCRITA TALLER Digestivo Respiratorio 5
9 EVALUACION ESCRITA TALLER Desarrollo del Aparato Urogenital 5
10 TALLER ORAL Malformaciones de Urogenital y Respiratorio Y
Aparato Digestivo Malformaciones
5
11 PARCIAL 2 Digestivo Respiratorio Urogenital 20
13 TALLER Escrito Nervioso 5 % 5
14 Integración de temas Oral 10
15 Integración de temas Oral 10
16 EXAMEN FINAL TODOS LOS TEMAS 15
%
BIBLIOGRAFIA
“ Oír o leer sin reflexionar
es una ocupación inútil “
CONFUNCIO
BIBLIOGRAFIA
• Lecturas complementarias
• www.slideshare.net/lizettemariaacosta
• Arteaga Martínez García Peláez
• Embriología Humana y Biología del
Desarrollo 2-2017
La maternidad es uno de los fenómenos
más bellos de la naturaleza, el recién
nacido es acompañado por una carga de
ternura que conmueve las fibras más
íntimas del ser humano.
INTRODUCCIÓN A LA EMBRIOLOGÍA
DE ÓRGANOS Y SISTEMAS
1- ETAPAS DEL DESARROLLO
2- MORFOGÉNESIS. Mecanismos
Básicos .
3- HOJAS EMBRIONARIAS.
Situación y Transformación
Plegamiento
4-MALFORMACIONES
CONGÉNITAS. Terminología
INTRODUCCIÓN AL ESTUDIO DE
LOS SISTEMAS ORGÁNICOS.
INTRODUCCIÓN AL ESTUDIO DE
LOS SISTEMAS ORGÁNICOS.
PUNTOS ESENCIALES
• 1- Etapas del desarrollo
• 2- Mecanismos Básicos
• 3- Procesos Morfológicos
• 4-Evolucion y derivados de las hojas
embrionarias
• 5- Plegamientos , interpretación cortes
Transversal Sagital
PUNTOS ESENCIALES
• 6 -Terminología . Cefálico, caudal ,
distal , proximal
• 7-Malformaciones Congénitas
Definición, Susceptibilidad del embrión
• 8- Terminología . Agenesia, Hipoplasia ,
Hipertrofia , Síndrome
OBJETIVOS
1-Explicar los procesos del desarrollo
normal
2- Recordar la situación y
Transformación de las hojas
germinativas en el embrión.
3- Interpretar las principales causas de
malformaciones congénitas.
4-Definir Patrones generales para la
interpretación de las malformaciones
congénitas
Período de prediferenciación:
• Concepción hasta la implantación del
Blastocisto aproximadamente a los 14 días.
Período de prediferenciación.
Características
Período Embrionario:
Tercera a la octava semana.
Período Embrionario.
Características:
Período Embrionario.
Características:
Período Embrionario.
Características:
El Período Fetal:
• Novena semana hasta el
nacimiento.
Nacimiento
38 semanas
8 semanas
Período Fetal
1er Trimestre 2do Trimestre 3er Trimestre
Período
Embrionario
Nacimiento
40 semanas
Embriología
Obstetricia
Fecha de
Ultima
Menstruación
Fecundación
1
Introducción a la Embriología
de órganos y sistemas
MORFOGÉNESIS.
Mecanismos Básicos . Importancia de los
procesos de la morfogénesis en el
desarrollo embrionario.
Introducción a la Embriología de
órganos y sistemas
MORFOGÉNESIS. Complejo
grupo de procesos que moldean la
configuración interna y externa del
embrión.
 Establecimiento de los ejes del
cuerpo.
Formación de las extremidades.
 Plegamiento embrionario y otros.
MECANISMOS BASICOS
Es el proceso por el cual un tejido
embrionario actúa sobre otro y como
consecuencia se produce una
transformación en este último, que implica la
expresión y/o represión de un grupo determinado
de genes, sintetizándose nuevas proteínas,
.Inducción
Ejemplo de Inducción
Es la adquisición por parte de la célula de
características propias que la distinguen del
resto de las células y de la célula que le dio
origen
Estas características se obtienen al
sintetizarse en ella un nuevo
patrón de proteínas que le garantiza
una estructura y función determinada.
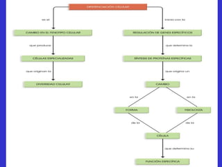
. DIFERENCIACIÓN CELULAR.
DIFERENCIACIÓN CELULAR
El crecimiento implica
aumento de las dimensiones
espaciales y
del peso de la célula, de un
órgano o de un tejido
.
CRECIMIENTO
MIGRACIÓN CELULAR.
La mayoría de los tejidos se forman a
partir de células que se originan en
distintos puntos del embrión, por lo que
estas para poder unirse deben antes
migrar. La motilidad es la responsable
de la distribución, el ordenamiento y la
orientación especial de las estructuras
del cuerpo .
MIGRACIÓN CELULAR.
MUERTE CELULAR
RESUMEN
El desarrollo prenatal
humano es consecuencia
de los procesos a nivel
celular y molecular que
son controlados
genéticamente.
FACTORES DE
TRANSCRIPCION
FACTORES DE
TRANSCRIPCION
Ejemplos.
FGF – factores de crecimiento fibroblástico
Proteínas WNT
Factores Hedgehog
Acido Retinoico
¿Nuestra
salud
depende
de?
lo que
sucede en
los
billones de
células de
los más
variados
tipos que
forman
nuestro
cuerpo
función de los
millones de
moléculas que
forman cada
una de estas
células.
El ADN se
replica
Heredamos el ADN
Materno y paterno
genotipo
GENES
Poseen mensajes
Codificados
Cuando se expresan se transcriben y traducen, se forman
las proteínas que ponen de manifiesto los caracteres
heredados
FENOTIPO
Procesos Morfológicos
• Invaginación . Evaginación
• Plegamiento
• Tabicamiento
• Crecimiento Diferencial
• Oclusión_Recanalización
• Desaparición de estructuras
temporales
Introducción a la
Embriología de órganos y
sistemas
HOJAS EMBRIONARIAS.
Situación y Transformación de
las hojas germinativas en el
embrión. Plegamiento
DISCO TRILAMINAR
Período Embrionario 4ta- 8va semana.
Cambios en el aspecto externo.
16 días 18 días 20 días
25 días 5ta sem. 8va sem.
1.- Hojas germinativas o embrionarias
Ectodermo Mesodermo Endodermo
ORIGEN DE LOS ÓRGANOS.
Sistema
Nervioso
Epidermis
Sistemas
Cardiovascular
Genitourinario
Musculo
Hueso
Epitelios de
Sistemas
Digestivo
Respiratorio
Páncreas
Higado
Derivados de las Hojas
Germinativas
Ectodermo
Mesodermo
Endodermo
ECTODERMO
• DERIVADOS DE LA HOJA
ECTODERMICA
• órganos y estructuras
que mantienen el
contacto con el mundo
exterior
ECTODERMO
• sistema nervioso central
• sistema nervioso periférico
• epitelio sensorial del oído, la
nariz y el ojo,
• epidermis, pelo y las uñas.
• glándulas subcutáneas,
mamarias
• hipófisis y el esmalte dentario.
ECTODERMO
• DERIVADOS DE LAS CRESTAS
NEURALES
• Melanocitos
• Ganglios del sistema nervioso
periférico
Desarrollo ulterior del Mesodermo:
Diferenciación de los somitas.
Mesodermo
DERIVADOS DE LA HOJA MESODERMICA
tejidos de sostén, conectivo, cartílago y hueso;
músculo liso y estriado
células sanguíneas y linfáticas
paredes del corazón y los vasos sanguíneos y
linfáticos
riñones, gónadas
corteza de la glándula suprarrenal, y el bazo.
Diferenciación del Endodermo y
Plegamiento del Embrión.
Diferenciación del Endodermo y
Plegamiento del Embrión.
Diferenciación del Endodermo y
Plegamiento del Embrión.
Endodermo
• Epitelio del aparato respiratorio y
digestivo
• parénquima de la glándula tiroides,
paratiroides, hígado y el páncreas las
amígdalas y el timo; epitelio de la
vejiga y de la uretra epitelio de la
cavidad timpánica y de la trompa de
Eustaquio
ORGANOGÉNESIS
Evolución de tejidos y estructuras
embrionarias a través de:
Mecanismos
Morfogenéticos
Procesos
Morfológicos
Invaginación
Plegamiento
Migración
Crecimiento
DISCO TRILAMINAR
(corte transversal)
Planos de Corte
Sagital: Plano que pasa a través del cuerpo y lo divide en dos mitades
iguales, derecha e izquierda.
Transversal: Forma ángulo recto con el plano sagital divide el cuerpo en
dos mitades, cefálica y caudal.
Frontal: Plano vertical que forma ángulo recto con el anterior y lo divide
en un porción dorsal y una ventral.
4-Parasagital: Plano paralelo a este que divide al cuerpo en dos mitades
desiguales, derecha e izquierda.
1 32
Amnios
Cavidad Amniótica
Ectodermo
Notocorda
Mesodermo Extraembrionario
Endodermo
Saco Vitelino
CONSECUENCIAS DEL
PLEGAMIENTO EMBRIONARIO
1. Cambio de la forma del embrión (cilíndrica
y encorvada)
2. Formación del intestino primitivo
(incorporación del saco vitelino)
3. Formación del cordón umbilical
(desplazamiento ventral de la unión amnio
ectodérmica)
4. Desplazamiento del área cardiogénica (el
corazón ocupa su posición definitiva)
Plegamiento Céfalo-Caudal
Introducción a la Embriología de
órganos y sistemas
MALFORMACIONES
CONGÉNITAS.
MALFORMACIONES CONGÉNITAS
Son los trastornos
estructurales, de conducta,
funcionales y metabólicos que se
encuentran en el momento del
nacimiento.
Malformaciones
CLASIFICACION DE LOS DEFECTOS
Se producen durante
la formación de las
estructuras, en la
organogénesis. Su
resultado puede ser la
falta total o parcial de
una estructura o
alteraciones en su
morfología normal.
Entre la tercera y
octava semana de
gestación
Factores
ambientales y
genéticos
Disrupciones
Interrupciones
alteraciones
rupturas
anatómicas
CLASIFICACIÓN DE LOS DEFECTOS
Aparecen cuando por
acción de un proceso
destructivo
determinado se
provoca alteraciones
morfológicas en una
estructura ya
formada. Interferencia
extrínseca
Deformaciones
CLASIFICACIÓN DE LOS DEFECTOS
Se producen cuando una
estructura ya formada
recibe el efecto de una
fuerza mecánica por un
período de tiempo largo,
lo cual produce cambios
en su morfología.
Síndrome
• Conjunto de anomalías que se dan juntas
y tienen una causa especifica común.
Síndromes Genéticos Trisomías,
Monosomias
PRINCIPIOS DE LA TERATOLOGÍA.
• SUSCEPTIBILIDAD: Está en relación con el
genotipo del producto de la concepción y
con la manera que estos genes interactúan
con el medio.
• TIEMPO : Depende de en qué momento el
embrión-feto se expone al teratógeno. El daño no
es igual si la exposición ocurre durante la
organogénesis o durante el período fetal.
• DOSIS Y EXPOSICION : El daño está en
correspondencia con la dosis del teratógeno que
se reciba y con el tiempo de exposición al mismo.
RESUMEN
Las malformaciones
congénitas son
consecuencias de
trastornos en la expresión
normal de los mecanismos
morfogenéticos del
desarrollo.
EVALUACIÓN DEL
DESARROLLO
Seguimiento de la gestante a través de:
Interrogatorio
Movimientos fetales referidos
Examen clínico
Medición de la altura uterina
Medios Diagnósticos
Ultrasonografía
Análisis del líquido Amniótico
Alfa- feto proteína
DIAGNÓSTICO PRENATAL
La Evaluación del desarrollo prenatal
permite el diagnóstico de normalidad o
riesgo con lo que se conducen las
acciones médicas.
En la actualidad se realiza terapia fetal.
DEFECTOS CONGÉNITOS
1.Nombre Científico
2. Descripción (forma de presentarse el
defecto)
3. Etiopatogenia (mecanismo causal del
defecto que debe relacionarse con los
fallos de los mecanismos morfogenéticos
básicos)
AGENESIA
Falta de un órgano
o una parte
Ej. Agenesia
Renal
DISGENESIA
Fallo en la formación del parénquima de los
órganos
Ej.: Disgenesia gonadal, Síndrome de
Turner defectos en los cromosomas
sexuales. (x o)
HIPERPLASIA E HIPERTROFIA
Crecimiento excesivo del tamaño de un
órgano o una parte por multiplicación
anormal de los elementos de los tejidos
(hipertrofia numérica)
Hiperplasia de las
Glándulas
Suprarrenales que
masculiniza a los
órganos genitales
externos en el feto
femenino.
ATRESIA
Oclusión de una abertura natural
Ej. :Atresia esofágica
ESTENOSIS
Estrechez patológica congénita o
accidental de un orificio o conducto
Ej.: Estenosis Duodenal
ECTOPÍA
Situación anormal de tejidos y órganos
Tejido pancreático ectópico
TUMORES EMBRIONARIOS
FALLO DE FUSIÓN O
CIERRE.
ENFERMEDADES CON
COMPONENTES
GENETICO
Distrofia muscular de
duchenne
FALLOS DE
RECANALIZACIÓN
Ejemplo Atresia
de vías biliares
RESUMEN
• 1- Etapas del desarrollo
• 2- Mecanismos Básicos
• 3- Procesos Morfológicos
• 4-Evolucion y derivados de las hojas
embrionarias
• 5- Plegamientos , interpretación cortes
Transversal Sagital
•
RESUMEN
• 6 -Terminología . Cefálico, caudal ,
distal , proximal
• 7-Malformaciones Congénitas
Definición, Susceptibilidad del embrión
• 8- Terminología . Agenesia, Hipoplasia ,
Hipertrofia , Sindrome
ORIENTACION
• Responder preguntas en equipo
• TEMA #1. Generalidades del
desarrollo de sistemas orgánicos.
BIBLIOGRAFIA
• Embriología Médica De Langman 12
Edición Capítulos 6 // 9
EMBRIOLOGIA CLINICA 9na Edición
Capítulos 5 , 6 pág. 102 procedimientos
para evaluar el estado fetal
Capítulo 20
Guía para la clase Taller Orientaciones
Material Complementario
Nuestra Próxima
Conferencia.
Desarrollo del aparato
locomotor y la cara
GRACIAS

Conferencia 1 generalidads 2018 ok

  • 1.
    EMBRIOLOGIA II Desarrollo delos principales sistemas orgánicos. Malformaciones Congénitas . Universidad del Sinu Embriología II 2018 Dra. Lizette María Acosta Ulloa CONFERENCIA 1 EMBRIOLOGIA II lizetteacosta@unisinu.edu.co
  • 2.
    Presentación HORA DE CLASE Serpuntual es respetar el tiempo propio y el tiempo ajeno UNIFORME . No uso de teléfonos y otros medios por favor
  • 3.
    EMBRIOLOGIA II Sistema deevaluación. Asistencia a clases será tenida en cuenta en la evaluación y calificación final del curso y la puntualidad. >20 % se pierde el curso. Se realizarán talleres: 1 evaluativos en equipo y de trabajos finales La ausencia a las evaluaciones significa calificación 0 Talleres 1 y 2do 35 % escritos y orales Trabajo de equipo 15 % Examenes 20 % Taller final 10 %. Examen final 15 % Taller 5 %
  • 4.
    Embriología II semana 1:Generalidades Definición de conceptos básicos semana 2: EVALUACION ESCRITA Taller Equipos # 1 Generalidades taller Conferencia de Locomotor Malformaciones CONF 5 % Semana 3 EVALUACION ESCRITA # 2 Taller Equipos Locomotor CONF Cardiovascular Malformaciones semana 4 Cardiovascular Malformaciones EVALUACION ESCRITA # 3 Taller Equipos Cardiovascular Malformaciones 5 % semana 5: PRIMER PARCIAL Generalidades Desarrollo de Sistema Locomotor y Cardiovascular EVALUACION # 4 20 % semana 6: CONF Respiratorio Y Aparato Digestivo Malformaciones
  • 5.
    Embriología II semana 7EVALUACION ESCRITA TALLER Respiratorio Y Aparato Digestivo Malformaciones 5 % semana 8: Desarrollo del Aparato Urogenital semana 9 EVALUACION TALLER escrito EQUIPOS Desarrollo del Aparato Urogenital 5 % semana 10 TALLER Escrito y ORAL Malformaciones de Urogenital y Respiratorio Y Aparato Digestivo. 5 % semana 11: SEGUNDO PARCIAL Desarrollo de los sistemas Respiratorio, Digestivo, y Urogenital. 20 % semana 12: Desarrollo del sistema endocrino Sistema
  • 6.
    Embriología II SEMANA 13:RECAPITULACION Sistema Nervioso. TALLER Escrito Nervioso 5 % SEMANA 14: Seminario sobre el trabajo de curso 15 % TALLER ORAL semana 15: TALLER ORAL Seminario sobre el trabajo de curso SEMANA 16: examen final TODOS LOS TEMAS desde la semana 1 hasta 16 SEMANA 17: entrega de resultados
  • 7.
    Embriología Evaluaciones Formativas: Revisión deTalleres grupales: Lecturas complementarias: Preguntas de Control participación en clases Interés, disciplina , actitud general
  • 8.
    EVALUACIONES 2 EVALUACION ESCRITA# 1 taller equipos Generalidades 5 3 EVALUACION ESCRITA # 2 taller equipos Locomotor 5 4 Taller Equipos ESCRITA Cardiovascular Malformaciones 5 5 PARCIAL 1 Generalidades y Sistema Locomotor Cardiovascular 20 7 EVALUACION ESCRITA TALLER Digestivo Respiratorio 5 9 EVALUACION ESCRITA TALLER Desarrollo del Aparato Urogenital 5 10 TALLER ORAL Malformaciones de Urogenital y Respiratorio Y Aparato Digestivo Malformaciones 5 11 PARCIAL 2 Digestivo Respiratorio Urogenital 20 13 TALLER Escrito Nervioso 5 % 5 14 Integración de temas Oral 10 15 Integración de temas Oral 10 16 EXAMEN FINAL TODOS LOS TEMAS 15 %
  • 9.
    BIBLIOGRAFIA “ Oír oleer sin reflexionar es una ocupación inútil “ CONFUNCIO
  • 12.
    BIBLIOGRAFIA • Lecturas complementarias •www.slideshare.net/lizettemariaacosta • Arteaga Martínez García Peláez • Embriología Humana y Biología del Desarrollo 2-2017
  • 13.
    La maternidad esuno de los fenómenos más bellos de la naturaleza, el recién nacido es acompañado por una carga de ternura que conmueve las fibras más íntimas del ser humano.
  • 15.
    INTRODUCCIÓN A LAEMBRIOLOGÍA DE ÓRGANOS Y SISTEMAS 1- ETAPAS DEL DESARROLLO 2- MORFOGÉNESIS. Mecanismos Básicos . 3- HOJAS EMBRIONARIAS. Situación y Transformación Plegamiento 4-MALFORMACIONES CONGÉNITAS. Terminología
  • 16.
    INTRODUCCIÓN AL ESTUDIODE LOS SISTEMAS ORGÁNICOS.
  • 17.
    INTRODUCCIÓN AL ESTUDIODE LOS SISTEMAS ORGÁNICOS.
  • 18.
    PUNTOS ESENCIALES • 1-Etapas del desarrollo • 2- Mecanismos Básicos • 3- Procesos Morfológicos • 4-Evolucion y derivados de las hojas embrionarias • 5- Plegamientos , interpretación cortes Transversal Sagital
  • 19.
    PUNTOS ESENCIALES • 6-Terminología . Cefálico, caudal , distal , proximal • 7-Malformaciones Congénitas Definición, Susceptibilidad del embrión • 8- Terminología . Agenesia, Hipoplasia , Hipertrofia , Síndrome
  • 21.
    OBJETIVOS 1-Explicar los procesosdel desarrollo normal 2- Recordar la situación y Transformación de las hojas germinativas en el embrión. 3- Interpretar las principales causas de malformaciones congénitas. 4-Definir Patrones generales para la interpretación de las malformaciones congénitas
  • 22.
    Período de prediferenciación: •Concepción hasta la implantación del Blastocisto aproximadamente a los 14 días.
  • 23.
  • 24.
  • 25.
  • 26.
  • 27.
  • 28.
    El Período Fetal: •Novena semana hasta el nacimiento.
  • 30.
    Nacimiento 38 semanas 8 semanas PeríodoFetal 1er Trimestre 2do Trimestre 3er Trimestre Período Embrionario Nacimiento 40 semanas Embriología Obstetricia Fecha de Ultima Menstruación Fecundación 1
  • 31.
    Introducción a laEmbriología de órganos y sistemas MORFOGÉNESIS. Mecanismos Básicos . Importancia de los procesos de la morfogénesis en el desarrollo embrionario.
  • 32.
    Introducción a laEmbriología de órganos y sistemas MORFOGÉNESIS. Complejo grupo de procesos que moldean la configuración interna y externa del embrión.  Establecimiento de los ejes del cuerpo. Formación de las extremidades.  Plegamiento embrionario y otros.
  • 33.
  • 37.
    Es el procesopor el cual un tejido embrionario actúa sobre otro y como consecuencia se produce una transformación en este último, que implica la expresión y/o represión de un grupo determinado de genes, sintetizándose nuevas proteínas, .Inducción
  • 38.
  • 39.
    Es la adquisiciónpor parte de la célula de características propias que la distinguen del resto de las células y de la célula que le dio origen Estas características se obtienen al sintetizarse en ella un nuevo patrón de proteínas que le garantiza una estructura y función determinada. . DIFERENCIACIÓN CELULAR.
  • 40.
  • 41.
    El crecimiento implica aumentode las dimensiones espaciales y del peso de la célula, de un órgano o de un tejido . CRECIMIENTO
  • 42.
    MIGRACIÓN CELULAR. La mayoríade los tejidos se forman a partir de células que se originan en distintos puntos del embrión, por lo que estas para poder unirse deben antes migrar. La motilidad es la responsable de la distribución, el ordenamiento y la orientación especial de las estructuras del cuerpo .
  • 43.
  • 44.
  • 45.
    RESUMEN El desarrollo prenatal humanoes consecuencia de los procesos a nivel celular y molecular que son controlados genéticamente.
  • 46.
  • 47.
    FACTORES DE TRANSCRIPCION Ejemplos. FGF –factores de crecimiento fibroblástico Proteínas WNT Factores Hedgehog Acido Retinoico
  • 49.
    ¿Nuestra salud depende de? lo que sucede en los billonesde células de los más variados tipos que forman nuestro cuerpo función de los millones de moléculas que forman cada una de estas células.
  • 50.
    El ADN se replica Heredamosel ADN Materno y paterno genotipo GENES Poseen mensajes Codificados Cuando se expresan se transcriben y traducen, se forman las proteínas que ponen de manifiesto los caracteres heredados FENOTIPO
  • 51.
    Procesos Morfológicos • Invaginación. Evaginación • Plegamiento • Tabicamiento • Crecimiento Diferencial • Oclusión_Recanalización • Desaparición de estructuras temporales
  • 52.
    Introducción a la Embriologíade órganos y sistemas HOJAS EMBRIONARIAS. Situación y Transformación de las hojas germinativas en el embrión. Plegamiento
  • 53.
  • 54.
    Período Embrionario 4ta-8va semana. Cambios en el aspecto externo. 16 días 18 días 20 días 25 días 5ta sem. 8va sem.
  • 55.
    1.- Hojas germinativaso embrionarias Ectodermo Mesodermo Endodermo ORIGEN DE LOS ÓRGANOS. Sistema Nervioso Epidermis Sistemas Cardiovascular Genitourinario Musculo Hueso Epitelios de Sistemas Digestivo Respiratorio Páncreas Higado
  • 56.
    Derivados de lasHojas Germinativas Ectodermo Mesodermo Endodermo
  • 57.
    ECTODERMO • DERIVADOS DELA HOJA ECTODERMICA • órganos y estructuras que mantienen el contacto con el mundo exterior
  • 58.
    ECTODERMO • sistema nerviosocentral • sistema nervioso periférico • epitelio sensorial del oído, la nariz y el ojo, • epidermis, pelo y las uñas. • glándulas subcutáneas, mamarias • hipófisis y el esmalte dentario.
  • 59.
    ECTODERMO • DERIVADOS DELAS CRESTAS NEURALES • Melanocitos • Ganglios del sistema nervioso periférico
  • 60.
    Desarrollo ulterior delMesodermo: Diferenciación de los somitas.
  • 61.
    Mesodermo DERIVADOS DE LAHOJA MESODERMICA tejidos de sostén, conectivo, cartílago y hueso; músculo liso y estriado células sanguíneas y linfáticas paredes del corazón y los vasos sanguíneos y linfáticos riñones, gónadas corteza de la glándula suprarrenal, y el bazo.
  • 62.
    Diferenciación del Endodermoy Plegamiento del Embrión.
  • 63.
    Diferenciación del Endodermoy Plegamiento del Embrión.
  • 64.
    Diferenciación del Endodermoy Plegamiento del Embrión.
  • 65.
    Endodermo • Epitelio delaparato respiratorio y digestivo • parénquima de la glándula tiroides, paratiroides, hígado y el páncreas las amígdalas y el timo; epitelio de la vejiga y de la uretra epitelio de la cavidad timpánica y de la trompa de Eustaquio
  • 66.
    ORGANOGÉNESIS Evolución de tejidosy estructuras embrionarias a través de: Mecanismos Morfogenéticos Procesos Morfológicos Invaginación Plegamiento Migración Crecimiento
  • 67.
  • 72.
    Planos de Corte Sagital:Plano que pasa a través del cuerpo y lo divide en dos mitades iguales, derecha e izquierda. Transversal: Forma ángulo recto con el plano sagital divide el cuerpo en dos mitades, cefálica y caudal. Frontal: Plano vertical que forma ángulo recto con el anterior y lo divide en un porción dorsal y una ventral. 4-Parasagital: Plano paralelo a este que divide al cuerpo en dos mitades desiguales, derecha e izquierda. 1 32
  • 73.
  • 75.
    CONSECUENCIAS DEL PLEGAMIENTO EMBRIONARIO 1.Cambio de la forma del embrión (cilíndrica y encorvada) 2. Formación del intestino primitivo (incorporación del saco vitelino) 3. Formación del cordón umbilical (desplazamiento ventral de la unión amnio ectodérmica) 4. Desplazamiento del área cardiogénica (el corazón ocupa su posición definitiva)
  • 76.
  • 78.
    Introducción a laEmbriología de órganos y sistemas MALFORMACIONES CONGÉNITAS.
  • 79.
    MALFORMACIONES CONGÉNITAS Son lostrastornos estructurales, de conducta, funcionales y metabólicos que se encuentran en el momento del nacimiento.
  • 81.
    Malformaciones CLASIFICACION DE LOSDEFECTOS Se producen durante la formación de las estructuras, en la organogénesis. Su resultado puede ser la falta total o parcial de una estructura o alteraciones en su morfología normal. Entre la tercera y octava semana de gestación Factores ambientales y genéticos
  • 82.
    Disrupciones Interrupciones alteraciones rupturas anatómicas CLASIFICACIÓN DE LOSDEFECTOS Aparecen cuando por acción de un proceso destructivo determinado se provoca alteraciones morfológicas en una estructura ya formada. Interferencia extrínseca
  • 83.
    Deformaciones CLASIFICACIÓN DE LOSDEFECTOS Se producen cuando una estructura ya formada recibe el efecto de una fuerza mecánica por un período de tiempo largo, lo cual produce cambios en su morfología.
  • 84.
    Síndrome • Conjunto deanomalías que se dan juntas y tienen una causa especifica común. Síndromes Genéticos Trisomías, Monosomias
  • 85.
    PRINCIPIOS DE LATERATOLOGÍA. • SUSCEPTIBILIDAD: Está en relación con el genotipo del producto de la concepción y con la manera que estos genes interactúan con el medio. • TIEMPO : Depende de en qué momento el embrión-feto se expone al teratógeno. El daño no es igual si la exposición ocurre durante la organogénesis o durante el período fetal. • DOSIS Y EXPOSICION : El daño está en correspondencia con la dosis del teratógeno que se reciba y con el tiempo de exposición al mismo.
  • 87.
    RESUMEN Las malformaciones congénitas son consecuenciasde trastornos en la expresión normal de los mecanismos morfogenéticos del desarrollo.
  • 88.
    EVALUACIÓN DEL DESARROLLO Seguimiento dela gestante a través de: Interrogatorio Movimientos fetales referidos Examen clínico Medición de la altura uterina Medios Diagnósticos Ultrasonografía Análisis del líquido Amniótico Alfa- feto proteína
  • 89.
    DIAGNÓSTICO PRENATAL La Evaluacióndel desarrollo prenatal permite el diagnóstico de normalidad o riesgo con lo que se conducen las acciones médicas. En la actualidad se realiza terapia fetal.
  • 90.
    DEFECTOS CONGÉNITOS 1.Nombre Científico 2.Descripción (forma de presentarse el defecto) 3. Etiopatogenia (mecanismo causal del defecto que debe relacionarse con los fallos de los mecanismos morfogenéticos básicos)
  • 91.
    AGENESIA Falta de unórgano o una parte Ej. Agenesia Renal
  • 92.
    DISGENESIA Fallo en laformación del parénquima de los órganos Ej.: Disgenesia gonadal, Síndrome de Turner defectos en los cromosomas sexuales. (x o)
  • 96.
    HIPERPLASIA E HIPERTROFIA Crecimientoexcesivo del tamaño de un órgano o una parte por multiplicación anormal de los elementos de los tejidos (hipertrofia numérica) Hiperplasia de las Glándulas Suprarrenales que masculiniza a los órganos genitales externos en el feto femenino.
  • 97.
    ATRESIA Oclusión de unaabertura natural Ej. :Atresia esofágica
  • 99.
    ESTENOSIS Estrechez patológica congénitao accidental de un orificio o conducto Ej.: Estenosis Duodenal
  • 100.
    ECTOPÍA Situación anormal detejidos y órganos Tejido pancreático ectópico
  • 101.
  • 102.
  • 103.
  • 104.
  • 105.
  • 107.
    RESUMEN • 1- Etapasdel desarrollo • 2- Mecanismos Básicos • 3- Procesos Morfológicos • 4-Evolucion y derivados de las hojas embrionarias • 5- Plegamientos , interpretación cortes Transversal Sagital •
  • 108.
    RESUMEN • 6 -Terminología. Cefálico, caudal , distal , proximal • 7-Malformaciones Congénitas Definición, Susceptibilidad del embrión • 8- Terminología . Agenesia, Hipoplasia , Hipertrofia , Sindrome
  • 109.
    ORIENTACION • Responder preguntasen equipo • TEMA #1. Generalidades del desarrollo de sistemas orgánicos.
  • 110.
    BIBLIOGRAFIA • Embriología MédicaDe Langman 12 Edición Capítulos 6 // 9 EMBRIOLOGIA CLINICA 9na Edición Capítulos 5 , 6 pág. 102 procedimientos para evaluar el estado fetal Capítulo 20 Guía para la clase Taller Orientaciones Material Complementario
  • 111.
  • 112.