Incrustar presentación
Descargado 48 veces


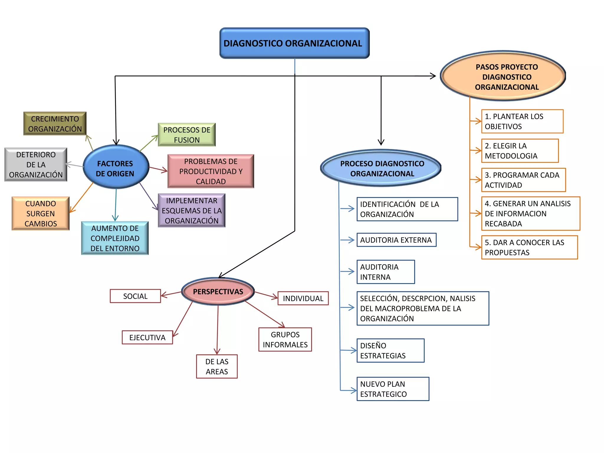
Este documento describe los pasos para realizar un diagnóstico organizacional. Explica que estos diagnósticos se realizan cuando una organización está experimentando cambios o problemas de productividad. Los pasos incluyen establecer objetivos, elegir una metodología, programar actividades, generar un análisis de información y dar a conocer propuestas. El propósito es identificar áreas de oportunidad para mejorar el desempeño de la organización.
