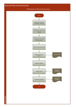
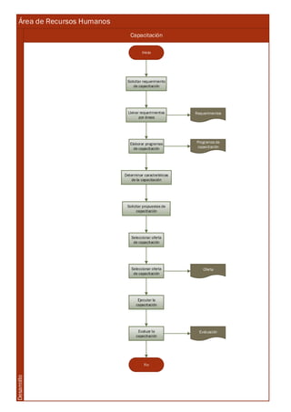
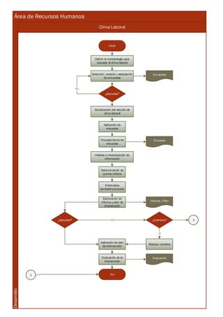
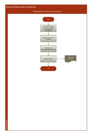
Área de Recursos Humanos
Planificación de Recursos Humanos
Capacitación
Inicio
Estudiar la planificación
estratégica y operativa
Identificar los periodos en
la planificación de recursos
humanos
Analizar la estructura de la
empresa (en función del
recurso humano)
Prever el recurso humano
Programar el recurso
humano
Ejecución del plan
Evaluar el plan
Presentar resultados
Fin
Plan de RRHH
Evaluación
preliminar
Informe de
resultados
Área de Recursos Humanos
Reclutamiento y Selección
Capacitación
Inicio
Requerimientos
Solicitud de Req.
Personal
¿Creación?
Revisar manual de
clasificación de
puestos
Manual de Puestos
Definir perfiles para
detenerminar req.
básicos
SOLICITAR
ASIGNACIÓN
PRESUPUESTADA
SINO
¿Aprueba
asignación?
¿Aprueba
contratación?
Crear partida
Elaborar bases del
concurso
NOSI
Crear partida para
contrato
SI
1
NOPartida
presupuestaria
Partida
presupuestaria
Solicitud de Partida
Presup.
Perfiles del Puesto
Concurso Interno
Partida
presupuestaria
¿Existe
Recomendación
Interna?
Llamar a Concurso
Interno
Receptar
solicitudes
Preselección
Solicitudes para el
puesto
Aplicar matriz de
diagnóstico
Elaboración de
informe
Autoriza
contratación
Fin
Matriz de
Diagnóstico
Informe de
selección
NO
SI
1
Área de Recursos Humanos
Contratación
Capacitación
Inicio
Recibir informe de
seleccionados
aprobado
Verificar asignación
presupuestaria
Chequear
documentos
Tipo de relación
laboral
Solicitar
elaboración de
contrato
Elaborar acción de
personal
Legalizar la acción
de personal o
contrato
Notificar a Gerente de
Área, Tesorería, Jefes
inmediatos y Nómina
Incorporar contratado a
archivo de activos y
entrega a custodia
Fin
Informe
Contrato
Acción del personal
Partida
presupuestaria
Elaborar contrato
Área de Recursos Humanos
Planificación de Recursos Humanos
Capacitación
Inicio
Dar la bienvenida al
contratado y asignarle
formalmente sus
actividades
Informar acerca de la
empresa
Informar de las
responsabilidades del cargo
Realizar informe
Fin
Informe de
Inducción
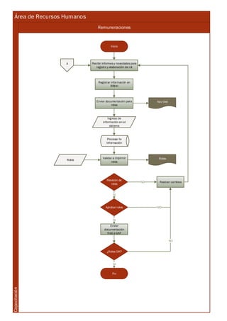
Área de Recursos Humanos
Remuneraciones
Capacitación
Inicio
Recibir informes y novedades para
registro y elaboración de rol
Registrar información en
RRHH
Enviar documentación para
roles
Ingreso de
información en el
sistema
Procesar la
Información
Validar e imprimir
roles
Realizar cambios
Revisión de
roles
Aprobar roles
Enviar
documentación
final a GAF
¿Roles OK?
Fin
NO
SI
SI
SI
NO
Nov Ved
Roles Roles
NO
A
Área de Recursos Humanos
Asistencia y Régimen Disciplinario
Desarrollo
Inicio
¿Asistencia?
Relación laboral
¿Régimen
automático?
Tomar lista por parte de
supervisores
Entregar partes en
Recursos Humanos
Registrar novedades de las
partes y certificados
Legalizar y registrar
vacaciones
A
NO
SI
Limpieza
Recolección
Registrar trabajadores en el
Handpunch
Tomar de lista por
parte de
supervisores
Entregar partes en
recursos humanos
Registrar
novedades
Legalizar y registrar
vacaciones
Imprimir reportes
Procesar en línea
Elaborar reportes
físicos y digitales
Descargar datos
Administrativo
NO
Reportes
¿Existe falla?
Ingresar reporte de
novedades
Acciones de
personal
Archivo de documentación
sustentatoria
Fin
SI
NO
Carpeta personal
Acciones Persona I
SI
Analizar
información
Área de Recursos Humanos
Clima Laboral
Desarrollo
Inicio
Definir la metodología para
estudiar el clima laboral
Selección, revisión y adaptación
de encuestas
¿Aprueba?
Encuestas
Socialización del estudio de
clima laboral
Aplicación de
encuesta
Procesamiento de
encuesta
Análisis e interpretación de
información
Determinación de
puntos críticos
Entrevistas
semiestructuradas
Elaboración de
informe y plan de
intervención
¿Cambios?
Aplicación de plan
de intervención
Evaluación de la
intervención
Fin
Encuesta
Informe y Plan
¿Aprueba?
Evaluación
1
1
NO
NO
Realizar cambios
SI
Área de Recursos Humanos
Evaluación del Desempeño
Desarrollo
Inicio
Determinar la estrategia de
evaluación de acuerdo al plan
operativo
Establecer metodologías de
evaluación
Elaborar
metodologías de
evaluación
¿Aprueba?
Socializar las
evaluaciones
Aplicar las matrices
de evaluación
Procesamiento de
evaluaciones
Valuar los resultados de la gestión y
desempeño organizacional
Difundir los
resultados
Establecer
correctivo
¿Inaceptable?
Reevaluar a
calificaciones mínimas
Establecer políticas
de reconocimiento
¿Inaceptable?
Fin
NO
SI
NO SI
Aplicar sanciones NO
SI
A
Área de Recursos Humanos
Capacitación
Desarrollo
Inicio
Solicitar requerimiento
de capacitación
Llenar requerimientos
por áreas
Elaborar programas
de capacitación
Determinar características
de la capacitación
Solicitar propuestas de
capacitación
Seleccionar oferta
de capacitación
Seleccionar oferta
de capacitación
Ejecutar la
capacitación
Evaluar la
capacitación
Fin
Requerimientos
Programas de
capacitación
Evaluación
Oferta
Área de Recursos Humanos
Descripción de puestos
Desarrollo
Inicio
Definir metodología
Elaborar formulario
para análisis de
puesto
Elaborar instructivo
Verificar la información
Formulario
Instructivo
¿Ok?
Realizar
modificaciones
Procesar la
información
Elaborar manual de
descripción de puestos
Manual
NO
SI
Aprobar manual Sugerir cambios
Fin
SI
NO
Área de Recursos Humanos
Valoración de Puestos
Desarrollo
Inicio
Definir metodología
Definir
componentes
Definir factores y
subfactores de valoración
Elaborar la tabla de
valoración
¿Tabla Ok?
Elaborar instructivo de la
tabla de valoración
Aplicar la valoración de
puestos
Verificar la
valoración ¿ok?
Elaborar manual de
valoración
Aprobar manual
Fin
Revisar
metodología
Revisar
metodología
Sugerir cambios
Componentes
Tabla
Instructivo
Manual
NO
NO
Factores y subf
NO
Área de Recursos Humanos
Clasificación de Puestos
Desarrollo
Inicio
Definir metodología
estructura de puestos
Definir grupos
ocasionales
Identificar puestos similares
por función y puntaje
Elaborar la escala
de catorce grados
Aprobar Manual
Elaborar resolución
administrativa
Fin
Elaborar manual de
clasificación de puestos con
perfiles ideales
Sugerir cambios Realizar cambios
Grupos
Escala
Resolución
SI
Perfiles
NO
Área de Recursos Humanos
Rotación de Puestos
Desarrollo
Inicio
Receptar requerimientos de
rotación o ejecutar la
planificación
Aplicación del
análisis de puestos
Informe sobre
rotación
¿Procede
rotación?
¿Aprueba?
Ejecutar subproceso de
Reclutamiento y Selección
Actualizar partida
presupuestaria
Realizar acción de
personal
Notificar cambios
Realizar
subproceso de
Inducción
Ejecutar
subproceso de
Evaluación
Fin
Partida
presupuestaria
Acción de Personal
Informes de
cambios
Informe de
Evaluación
SI
SI
NO
NO

Diagrama de flujo recursos humanos

  • 1.
    Área de RecursosHumanos Planificación de Recursos Humanos Capacitación Inicio Estudiar la planificación estratégica y operativa Identificar los periodos en la planificación de recursos humanos Analizar la estructura de la empresa (en función del recurso humano) Prever el recurso humano Programar el recurso humano Ejecución del plan Evaluar el plan Presentar resultados Fin Plan de RRHH Evaluación preliminar Informe de resultados
  • 2.
    Área de RecursosHumanos Reclutamiento y Selección Capacitación Inicio Requerimientos Solicitud de Req. Personal ¿Creación? Revisar manual de clasificación de puestos Manual de Puestos Definir perfiles para detenerminar req. básicos SOLICITAR ASIGNACIÓN PRESUPUESTADA SINO ¿Aprueba asignación? ¿Aprueba contratación? Crear partida Elaborar bases del concurso NOSI Crear partida para contrato SI 1 NOPartida presupuestaria Partida presupuestaria Solicitud de Partida Presup. Perfiles del Puesto Concurso Interno Partida presupuestaria ¿Existe Recomendación Interna? Llamar a Concurso Interno Receptar solicitudes Preselección Solicitudes para el puesto Aplicar matriz de diagnóstico Elaboración de informe Autoriza contratación Fin Matriz de Diagnóstico Informe de selección NO SI 1
  • 3.
    Área de RecursosHumanos Contratación Capacitación Inicio Recibir informe de seleccionados aprobado Verificar asignación presupuestaria Chequear documentos Tipo de relación laboral Solicitar elaboración de contrato Elaborar acción de personal Legalizar la acción de personal o contrato Notificar a Gerente de Área, Tesorería, Jefes inmediatos y Nómina Incorporar contratado a archivo de activos y entrega a custodia Fin Informe Contrato Acción del personal Partida presupuestaria Elaborar contrato
  • 4.
    Área de RecursosHumanos Planificación de Recursos Humanos Capacitación Inicio Dar la bienvenida al contratado y asignarle formalmente sus actividades Informar acerca de la empresa Informar de las responsabilidades del cargo Realizar informe Fin Informe de Inducción
  • 5.
    Área de RecursosHumanos Remuneraciones Capacitación Inicio Recibir informes y novedades para registro y elaboración de rol Registrar información en RRHH Enviar documentación para roles Ingreso de información en el sistema Procesar la Información Validar e imprimir roles Realizar cambios Revisión de roles Aprobar roles Enviar documentación final a GAF ¿Roles OK? Fin NO SI SI SI NO Nov Ved Roles Roles NO A
  • 6.
    Área de RecursosHumanos Asistencia y Régimen Disciplinario Desarrollo Inicio ¿Asistencia? Relación laboral ¿Régimen automático? Tomar lista por parte de supervisores Entregar partes en Recursos Humanos Registrar novedades de las partes y certificados Legalizar y registrar vacaciones A NO SI Limpieza Recolección Registrar trabajadores en el Handpunch Tomar de lista por parte de supervisores Entregar partes en recursos humanos Registrar novedades Legalizar y registrar vacaciones Imprimir reportes Procesar en línea Elaborar reportes físicos y digitales Descargar datos Administrativo NO Reportes ¿Existe falla? Ingresar reporte de novedades Acciones de personal Archivo de documentación sustentatoria Fin SI NO Carpeta personal Acciones Persona I SI Analizar información
  • 7.
    Área de RecursosHumanos Clima Laboral Desarrollo Inicio Definir la metodología para estudiar el clima laboral Selección, revisión y adaptación de encuestas ¿Aprueba? Encuestas Socialización del estudio de clima laboral Aplicación de encuesta Procesamiento de encuesta Análisis e interpretación de información Determinación de puntos críticos Entrevistas semiestructuradas Elaboración de informe y plan de intervención ¿Cambios? Aplicación de plan de intervención Evaluación de la intervención Fin Encuesta Informe y Plan ¿Aprueba? Evaluación 1 1 NO NO Realizar cambios SI
  • 8.
    Área de RecursosHumanos Evaluación del Desempeño Desarrollo Inicio Determinar la estrategia de evaluación de acuerdo al plan operativo Establecer metodologías de evaluación Elaborar metodologías de evaluación ¿Aprueba? Socializar las evaluaciones Aplicar las matrices de evaluación Procesamiento de evaluaciones Valuar los resultados de la gestión y desempeño organizacional Difundir los resultados Establecer correctivo ¿Inaceptable? Reevaluar a calificaciones mínimas Establecer políticas de reconocimiento ¿Inaceptable? Fin NO SI NO SI Aplicar sanciones NO SI A
  • 9.
    Área de RecursosHumanos Capacitación Desarrollo Inicio Solicitar requerimiento de capacitación Llenar requerimientos por áreas Elaborar programas de capacitación Determinar características de la capacitación Solicitar propuestas de capacitación Seleccionar oferta de capacitación Seleccionar oferta de capacitación Ejecutar la capacitación Evaluar la capacitación Fin Requerimientos Programas de capacitación Evaluación Oferta
  • 10.
    Área de RecursosHumanos Descripción de puestos Desarrollo Inicio Definir metodología Elaborar formulario para análisis de puesto Elaborar instructivo Verificar la información Formulario Instructivo ¿Ok? Realizar modificaciones Procesar la información Elaborar manual de descripción de puestos Manual NO SI Aprobar manual Sugerir cambios Fin SI NO
  • 11.
    Área de RecursosHumanos Valoración de Puestos Desarrollo Inicio Definir metodología Definir componentes Definir factores y subfactores de valoración Elaborar la tabla de valoración ¿Tabla Ok? Elaborar instructivo de la tabla de valoración Aplicar la valoración de puestos Verificar la valoración ¿ok? Elaborar manual de valoración Aprobar manual Fin Revisar metodología Revisar metodología Sugerir cambios Componentes Tabla Instructivo Manual NO NO Factores y subf NO
  • 12.
    Área de RecursosHumanos Clasificación de Puestos Desarrollo Inicio Definir metodología estructura de puestos Definir grupos ocasionales Identificar puestos similares por función y puntaje Elaborar la escala de catorce grados Aprobar Manual Elaborar resolución administrativa Fin Elaborar manual de clasificación de puestos con perfiles ideales Sugerir cambios Realizar cambios Grupos Escala Resolución SI Perfiles NO
  • 13.
    Área de RecursosHumanos Rotación de Puestos Desarrollo Inicio Receptar requerimientos de rotación o ejecutar la planificación Aplicación del análisis de puestos Informe sobre rotación ¿Procede rotación? ¿Aprueba? Ejecutar subproceso de Reclutamiento y Selección Actualizar partida presupuestaria Realizar acción de personal Notificar cambios Realizar subproceso de Inducción Ejecutar subproceso de Evaluación Fin Partida presupuestaria Acción de Personal Informes de cambios Informe de Evaluación SI SI NO NO