Universidad Interamericana para el
            Desarrollo
          Sede Chetumal


Planeación Estratégica y Prospectiva
M. En C. José Manuel Riveroll Hoy
jmrive@gmail.com
Planeación Estratégica

     Alicia se encuentra de pronto en un lugar lleno de
     caminos de diversos colores, lo cual le causa
     confusión. Sin embargo, a lo lejos ve a un conejo
     que caminaba apurado, como si fuese a llegar tarde
     a algún lado, venciendo la sorpresa de ver al
     animalillo caminando y balbuceando palabras se
     atreve a preguntar:
     -Señor conejo, cuál camino debo tomar?
     -Eso depende a donde quieras llegar
     -A donde sea!!!!
     -Ah, entonces es fácil, toma cualquier camino
        Extracto del cuento Alicia en el País de las Maravillas
PRIMERO QUE NADA REPASEMOS EL
    PROCESO ADMINISTRATIVO….
PLANEACIÓN            ORGANIZACIÓN



  RETROALIMENTACIÓN



CONTROL               DIRECCIÓN
ANTECEDENTES
• Drucker propone que el desempeño de un
  gerente se juzgue mediante el criterio de la
  eficacia (hacer las cosas "correctas“) y la
  eficiencia (hacerlas "correctamente“).
• Estos dos criterios tienen un paralelo con los
  dos aspectos de la planeación: establecer las
  metas ‘correctas" y después elegir los medios
  "correctos" para alcanzar dichas metas.
  Ambos aspectos son vitales para el proceso
  administrativo.
PROCESO EVOLUTIVO DE LA
PLANEACIÓN ESTRATÉGICA
  • El estilo de planeación, en el cual un futuro
    predecible se basaba en el análisis de lo probable
    (1970-1983).
  • El estilo visionario, en el cual un futuro
    impredecible se basaba en la imaginación de lo
    posible (1984-1991).
  • El estilo del aprendizaje, en el cual un futuro
    desconocido aparece de pronto y lo enfrentamos
    teniendo como base la comprensión de lo actual
    (1992-a la fecha).
1. EL ESTILO DE PLANEACIÓN
• En la década de los 60´s y 70´s había un sentimiento
  general de seguridad y de estabilidad.
• Fue una época de muchas empresas de éxito, una
  poderosa economía de postguerra y sociedades unidas
  por poderosas instituciones
• Las empresas de esas décadas iban como viajando por
  una autopista sin límites y en un lujoso automóvil. Las
  empresas creían que el futuro les pertenecía y que
  podían conducir hacia él con piloto automático.
1.1- Matriz BCG
• Dimensiones de la matriz crecimiento-
  participación:
 ▫ El índice de crecimiento de la industria,
   indica la tasa de crecimiento anual del
   mercado de la industria a la que pertenece la
   empresa.
 ▫ La participación relativa en el mercado, se
   refiere a la participación en el mercado de la
   Unidad Estratégica de Negocios con relación
   a su competidor más importante. Se divide en
   alta y baja y se expresa en escala logarítmica.
1.1- la matriz BCG
 • Aparece aquí el concepto de Unidad Estratégica
   de Negocios (UEN) la cual tiene tres
   características:
  ▫ Es un solo negocio de la empresa o un conjunto de
    sus negocios relacionados entre sí, al que la
    empresa      puede       hacerle     planeamiento
    separadamente del resto de la compañía.
  ▫ La Unidad está a cargo de un gerente responsable
    de su operación y de sus resultados económicos, a
    quien la casa-base le asigna objetivos de planeación
    estratégica y recursos apropiados.
1.1- La matriz BCG
• La matriz crecimiento-participación busca
  establecer dos aspectos:
 ▫ La posición competitiva de la Unidad
   Estratégica de Negocios dentro de su
   industria.
 ▫ El flujo neto de efectivo necesario para
   operar la UEN.
MATRIZ DEL BOSTON CONSULTING GROUP
1.2.- Estilo visionario
• Bien empleado, el estilo visionario llevó optimismo
  a unas fuerzas laborales sumidas en el pesimismo
  causado por la situación económica de la década
  anterior.
• Este estilo creó en las empresas la sensación que
  tenían un norte, y en la gente un aliciente para
  luchar por el logro de sus aspiraciones. Sin
  embargo, como en el modelo de planeación,
  muchos gerentes fueron superficiales en la
  creación de la visión y su ligereza no le prestó un
  buen servicio al proceso. La visión que ellos
  trataron de vender fue tan ambigua, que no se
  distinguía de las declaraciones sobre la misión de
  la empresa, hasta el punto de ser ignorada o
  ridiculizada.
•
1.2- Estilo visionario
• Los Juegos de Guerra de origen militar, se han usado
  para preparar a los lideres militares a enfrentarse a
  circunstancias imprevistas en el combate. Los usaron los
  antiguos griegos y en 1811 los Prusianos introdujeron los
  tableros de juego tridimensionales para añadirle realismo
  al juego.

• En años recientes, con la ayuda de computadores y de
  programas inteligentes, los juegos de guerra previeron la
  caída de la Unión Soviética, determinaron las opciones
  para el uso de la fuerza militar en la campaña "Tormenta
  del Desierto" en Irak y el desembarco en Haití.
1.3- Estilo de aprendizaje
• Este enfoque permite constantemente estar
  monitoreando y reaccionando a lo que está
  ocurriendo, encauzando la inteligencia y el
  espíritu de la gente en todos los niveles de la
  organización para asegurar la innovación, la
  difusión   continua   de    conocimientos,   el
  experimentar nuevas maneras de hacer las
  cosas que es lo que Henry Mintzberg llamó el
  enfoque del aprendizaje de la gerencia
  estratégica.
Y qué sigue????’
 • Reformular Principios

 • Replantear la Competencia

 • Replantear el Control y la Complejidad

 • Reformular el liderazgo

 • Redefinir Mercados

 • Redefinir el Mundo
 • Es decir ……………………………
   PROSPECTIVA
"...la velocidad será crucial. Los competidores se mueven
rápido. Las apariciones de la oportunidad en el mercado son
cada vez más cortas y los clientes quieren las cosas ya."




                                 Philip Kotler
IMPORTANCIA DE LA PLANEACIÓN
• Sin planes, los administradores no pueden
  saber cómo organizar los recursos; ni siquiera
  tendrán la idea clara de qué es lo que
  necesitan organizar.

• Sin un plan, no pueden dirigir con confianza o
  esperar que otros los sigan.

• Y sin un plan, los directivos y sus seguidores
  tienen muy pocas probabilidades de lograr sus
  metas o de saber cuándo y dónde se están
  desviando de su camino.
EXISTEN DOS TIPOS DE PLANES
 • Los planes estratégicos son diseñados
   por    los   altos ejecutivos  y   los
   administradores de mandos medios para
   lograr las metas generales de la
   organización.

 • los planes operacionales indican serán
   implantados los planes estratégicos
   mediante las actividades diarias.
DIFERENCIAS ENTRE PLANES
 ESTRATÉGICOS Y OPERATIVOS

• Los horizontes temporales.
• El alma. (metas y objetivos)
• Complejidad e impacto.
• Independencia.
¿QUÉ REQUERIMOS PARA FORMULAR UNA
BUENA ESTRATEGIA?

 • El desarrollo de una estrategia de negocio
   debe aplicar la misma relación de la formula
   de Tomas A. Edison para producir un invento
   genial: "1% de inspiración y 99% de
   transpiración".
MODELO GENERAL DE PLANEACIÓN
ESTRATÉGICA
Un modelo más simple

      ANÁLISIS EXTERNO                                       ANÁLISIS INTERNO




AMENAZAS Y OPORTUNIDADES                               FORTALEZAS Y DEBILIDADES




                                    MISIÓN
                                 ¿Que quiero ser?




                                  OBJETIVOS
                                ¿Que debo hacer?



                                  ESTRATEGIAS
                               ¿Como lo voy a hacer?
HORIZONTE TÍPICO DE LA
PLANIFICACIÓN
MISIÓN
      Es una afirmación que describe el concepto de la empresa, la
      naturaleza del negocio, el porqué se está en el, a quien sirve y
      los principios y valores bajo los que se pretende funcionar.

      La definición de la misión debe tener una orientación hacia el
      consumidor más que hacia el producto o servicio que ofrecen los
      negocios. Un negocio se define por las necesidades de los
      clientes que satisface con los productos o servicios que
      proporciona.
         Una misión debe contener los siguientes elementos:




A que se dedica la organización?                               Mercado al que concurre



                            Productos o servicios que ofrece
MISIÓN
    CARACTERISTICAS BASICAS
•   Que exprese el quehacer fundamental. Se
    recomienda iniciar con un verbo en infinitivo.
•   Que sea trascendente y duradera.
•   Que sea inspiradora.
•   Que sea sencilla y comprensible.
•   Que indique la repercusión o beneficio
    social.
IMPORTANCIA DE UNA MISIÓN CLARA
DEL NEGOCIO
• Escuchemos la voz del cliente:
  ▫ No me ofrezcas cosas
  ▫ No me ofrezcas cosas, ofréceme medios para
    verme bien
  ▫ No me ofrezcas zapatos, ofréceme comodidad
    para los pies y placer al caminar
  ▫ No me ofrezcas una casa, ofréceme seguridad,
    comodidad y un lugar limpio y agradable
  ▫ No me ofrezcas libros, ofréceme horas de placer y
    la ventaja del conocimiento
▫ No me ofrezcas discos, ofréceme deleite y
  el sonido de la música
▫ No me ofrezcas herramientas, ofréceme la
  ventaja y el placer de hacer objetos bellos
▫ No me ofrezcas muebles, ofréceme
  comodidad y la tranquilidad de un lugar
  acogedor
▫ No me ofrezcas cosas, ofréceme ideas,
  emociones, ambiente, sentimientos y
  ventajas, pero por favor……
▫ No me ofrezcas cosas!!!
Elementos a considerar en la
     declaración de la misión
1.   Clientes
2.   Productos o servicios
3.   Mercados
4.   Tecnología
5.   Interés por la supervivencia, el crecimiento y la
     rentabilidad
6.   Filosofía
7.   Concepto de sí misma
8.   Interés por la imagen pública
9.   Interés por los empleados
LA MISIÓN ES LA RAZON DE SER DE LA EMPRESA
-Al definir la misión de la empresa se determina su estructura

La misión proporciona:

-La dirección orientadora para desarrollar la estrategia,
-Debe definir los factores necesarios de éxito,
-Tiene que buscar oportunidades clave,
-Permite seleccionar la asignación de recursos,
-Debe complacer a clientes e interesados en la empresa.
Misión UNID
• De los principios filosóficos se desprende como
  misión formar personas íntegras que, con una
  excelente calidad profesional y humana, sean
  capaces de promover el auténtico desarrollo del
  hombre y crear en su entorno social una
  corriente de cultura inspirada en los valores
  humanos, a partir de un modelo educativo
  orientado hacia el mercado de trabajo.
VISIÓN
¿Que es la Visión del negocio?:

Es una declaración de cómo se cree que deba ser el futuro para la
empresa ante los ojos de:
• Clientes
• Empleados
• Propietarios
• Accionistas
La Visión de la empresa es consecuencia de los valores y
convicciones de los miembros de la empresa.

La declaración de la Visión debe de ser: Breve, de fácil recordación,
que inspire retos, muestre los valores de la misión, que sea
integradora, muestre a donde quiere llegar y sobre todo que permita
flexibilidad y creatividad en su ejecución.
VISIÓN
•   La Visión es un sueño puesto en acción.
•   Las acciones sin Visión carecen de sentido.
•   La Visión sin acciones se vuelve ficción.
                 CARACTERÍSTICAS
•   Formulada por los líderes.
•   Compartida por los colaboradores.
•   Guiada por valores.
•   Positiva y alentadora.
•   Que oriente la transición de que es a lo que debe
    llegar a ser una institución.
VISIÓN
-¿Cómo quiero ver a la empresa en el futuro?

-¿Cómo quiero que los clientes la vean en el
futuro?

-¿Qué debo hacer para lograr lo anterior?

-¿Cómo lo voy a hacer para lograrlo?


-La visión debe ser: Tan grande, atrevida y audaz
que al expresarla olvidándose de llevarla acabo, tenga un efecto
revolucionario.
Las cosas comienzan a convertirse en lo que se quiere ser.
El sueño y la realidad se fusionan.
Visión UNID
• Al cumplir la misión, el Sistema UNID se
  consolidará en todo el país con una imagen
  institucional sólida y reconocida como una
  alternativa de educación superior de calidad, al
  formar profesionales y técnicos superiores
  universitarios líderes en sus áreas de
  conocimiento, con una sólida preparación ética
  que responda a las necesidades de las
  instituciones y empresas, tanto de México como
  de los países de habla hispana.
Análisis Interno y externo
• Análisis Interno:
 ▫ Fortalezas
 ▫ Debilidades
• Análisis Externo
 ▫ Oportunidades
 ▫ Amenazas
Factores externos
•CLIENTES: Las empresas se
crean con el propósito de ganar
dinero, sin embargo, la única forma
de lograrlo es a través del servicio al
cliente, ninguna empresa sin            •PROVEEDORES: Los
clientes tiene utilidades. Pero         proveedores de negocio son
¿ Quien es tu cliente?                  todos aquellos que le
                                        proporionan a éste los recursos
                                        materiales, humanos y
                                        financieros necesarios para su
 •COMPETIDORES: Son                     operación.
 aquellos que ofrecen productos
 o servicios que satisfacen la
 misma necesidad en el cliente
 que ustedes.
•FORTALEZAS: Todas
aquellas actividades que
sabemos hacer bien ,
que las hacemos mejor
que la competencia.
•DEBILIDADES:
Actividades en lo que no
somos buenos               •OPORTUNIDADES:
                           Eventos que de ser
                           aprovechados podrían ser
                           ventajas competitivas (lo que
                           te diferencia de tu
                           competencia).
                           •AMENAZAS: Eventos que
                           de ser ignorados, pueden de
                           manera negativa afectar el
                           desempeño de la empresa.
FACTORES EXTERNOS A
    CONSIDERAR EN EL ANÁLISIS FODA
•   SOCIALES
•   POLÍTICOS
•   ECONÓMICOS
•   CULTURALES
•   ECOLÓGICOS
•   DEMOGRÁFICOS
•   GUBERNAMENTALES
•   JURÍDICOS
•   TECNOLÓGICOS
Factores internos
 •RECURSOS: Los recursos
 son todos los bienes materiales,
 financieros y humanos.

 - Es indiscutible que la calidad y
 cantidad de los recursos permitirán
 una mayor cantidad o calidad de
 bienes o servicios que ofrezca el
 negocio. No es el valor del negocio,
 sino la capacidad de atender a las
 necesidades de los clientes de manera
 eficaz y eficiente.                     -     Los      sistemas      o
                                         procedimientos
                                         administrativos representan
                                         un recurso muy importante ya
                                         que     permiten    establecer
                                         procesos que facilitan el
                                         trabajo.
•LA ESTRUCTURA: Es la forma
en que se asignan las tareas, se
delega autoridad y se establecen los
canales de comunicación.


                                       La asignación de tareas.- Se
                                       deben identificar las actividades que
                                       se deben llevar a cabo para después
                                       asignar a cada persona estas
                                       actividades.

La delegación de                       La comunicación.- Cuando el
autoridad.- Significa darle a          negocio es pequeño casi siempre
los responsables de las áreas, las     es instantánea y de persona a
facultades para la toma de             persona. Sin embargo cuando el
decisiones independiente, de           negocio crece se hace cada vez
acuerdo a su criterio y                más      compleja     (Teléfono
experiencia.                           descompuesto).
•OTROS FACTORES :
- ECONOMICO.- La inflación , los
aumentos en los precios, las tasas de
interés, el sueldo de los clientes, la
decisión de ahorrar su dinero o
gastarlo.

                                         - TECNOLOGICO: Nuvos
                                         materiales, nuevas formas de
                                         comunicación, los equipos
                                         electrónicos, nuevos materiales
                                         de construcción , etc.

     - POLITICOS: La reforma en
     el campo, la construcción de        -SOCIOCULTURALES: Los
     redes de agua potable, las          cambios en las actitudes , gustos,
     elecciones , las reformas a la      preferencias, creencias de los
     educación, etc.                     consumidores.
EJEMPLO FODA:
                             MATRIZ FODA




         FORTALEZAS                           DEBILIDADES
 Recursos                                Mal servicio
   Estructura                             Quejas
     Producto                        Ausencia de controles internos
 Trayectoria de la Empresa                 Reprocesos

       OPORTUNIDADES                            AMENAZAS
    Nuevos mercados                  Competencia
   Avances Tecnológicos                 Política y Economía
Apoyos por parte del gobierno       Características socioculturales
                                     Condiciones climatológicas
OBJETIVOS ESTRATÉGICOS
• "La mera formulación de un problema es
  muchas veces más importante que su
  solución que puede ser un asunto de
  habilidad. Plantear nuevas cuestiones,
  nuevas posibilidades, considerar problemas
  viejos desde un ángulo, ello requiere
  imaginación creadora y marca los
  progresos reales de la ciencia."
                         ALBERT EINSTEIN
OBJETIVO ESTRATÉGICO
• Concepto que establece lo que se debe
  hacer para lograr el fin último de una
  organización mediante la definición de
  esfuerzos que son vitales y trascendentes
OBJETIVOS



Un objetivo debe cubrir tres requisitos:

Medible.- Debe especificar una fecha de cumplimiento o un tiempo para
Medible
completarlo.

Cuantificable.- Debe permitir saber en unidades o porcentajes el
Cuantificable
resultado a lograr.

Susceptible a realizarse.- Antes de comprometerse con un objetivo
se necesita conocer que recursos se requieren y si la empresa cuenta con ellos.
Un objetivo debe ser realista y factible, pero debe representar un reto importante.
ERRORES EN LA REDACCIÓN DE
OBJETIVOS
      AMBIGUO-GENERAL-SIN DUEÑO
• Apoyar las acciones de la secretaría de salud en la
  búsquedas del bien común.
• Dar respuesta adecuada a la inquietud ciudadana.
• Realizar las atribuciones propias de la secretaria.
• Fortalecer la función ejecutiva del gobernador,
  actuando en un irrestricto marco jurídico en todas
  las dependencias.
• Apoyar, respaldar y fortalecer la función ejecutiva
  del gobernador, aplicando de manera adecuada
  las políticas interiores y exteriores propias de la
  secretaría.
Errores…....
         EXTENSO-AMPLIO-DISCURSO
• Establecer conjuntamente con el ejecutivo las políticas adecuadas
  para detectar, manejar y resolver la problemática relativa a
  seguridad publica, participación de la ciudadanía y correcto
  manejo del marco legal en general .

• Realizar las labores propias de la dependencia con calidad y
  eficacia congruente con la política estatal para lograr que cada
  ciudadano, incremente su calidad de vida optimizando nuestros
  recursos para dar respuesta a la demanda de la ciudadanía y
  cumplir así nuestra contribución a la misión del poder ejecutivo
Verbos recomendados
•   Promover, Organizar, Efectuar Presentar
•   Autorizar, Diseñar, Coordinar, Integrar
•   Mejorar, Mantener, Difundir, Informar,
•   Instalar, Ser, Elaborar, Resolver, Apoyar
•   Satisfacer, Registrar, Actualizar Dirigir
•   Servir, Asumir, Comprometer Realizar,
    Lograr
MAS ALLA DE LOS OBJETIVOS
    ¿QUE QUEREMOS
    LOGRAR?
                                 ¿QUE DEBEMOS

 Los Objetivos                   HACER?

                               Las Estrategias
Posiciones o resultados que
pretendemos     lograr como    Curso de acciones a futuro
consecuencia de la ejecución   que se siguen con el
de determinadas acciones.      propósito de alcanzar los
                               objetivos.
                               ¿CÓMO LO VAMOS
                               HACER?



                               Las Tácticas o Tareas

                               Conjunto       de     acciones
                               específicas requeridas para
                               lograr, como partes de una
                               estrategia, un objetivo.
¿CÓMO MEDIR Y DAR SEGUIMIENTO?

• Para poder realizar una buena Planificación
  primero hay que saber que es lo que se desea
  planificar, es decir, deben conocerse las
  tareas en las que se descompone nuestro
  Proyecto.
Estrategia
               corporativa y
               empresarial

           Estrategia de operaciones
Análisis                               Análisis
           Misión                      interno
externo
           Competencia distintiva

           Objetivos

           Políticas


                Decisiones
                tácticas


                 Resultados
DIAGRAMA DE GANTT

                                     LOGRAR UN INCREMENTO EN EL NIVEL DE VENTAS DE UN 7% PASANDO
OBJETIVO:
                                     DE $124,000 A $132,680 COMPARANDO ENE-MZO 02 CON ENE-MZO 03


                                                      MES 1           %     MES 2           %     MES 3           %
                                           RESPON-    1   2   3   4   Ava   1   2   3   4   Ava   1   2   3   4   Ava   Total
ESTRATEGIA    TAREA
                                           SABLE
                                                                                                                        100%   Plan



              1. Actualizar el             Juan                                                                                Real
              registro de clientes         Pérez
                                                                                                                        100%   Plan



              2. Identificar               María                                                                               Real
              clientes potenciales         Medina

Elaborar un                                                                                                             100%   Plan
plan de       3. Mantener
ventas
              actualizado el               Mayte
              banco de datos               Gómez                                                                               Real

              clientes – prospectos
                                                                                                                        100%   Plan


              4. Diseñar y desarro-
                                           Carlos
              llar campañas pro-                                                                                               Real
                                           López
              mocionales




                           FIRMA DEL GRUPO IMPLANTADOR
Es importante considerar un análisis
más a fondo de la FODA
    • Se    recomienda       una      evaluación
      ponderada, sobre todo cuando el
      ambiente no es el más idóneo para el
      desarrollo de planes estratégicos
Matriz de Perfil Competitivo
                                                             Mo empresa                  Competidor No.1
         Factores Críticos De Éxito                                         Peso                       Peso
                                                    Peso   Calificación               Calificación
                                                                          Ponderado                  Ponderado
    Descuentos dominicales en el servicio de
     telefonía pública                              0.08        3           0.24           3           0.24
    Servicio
        Amabilidad                                 0.15        4           0.60           2           0.30
        Prontitud                                  0.10        3           0.30           3           0.30
        Horario                                    0.15        4           0.60           1           0.15
        Ubicación de las sucursales                0.10        3           0.30           4           0.30
        Servicios              complementarios                                            3
         (pronósticos,   SKY,     y    accesorios
         celulares)                                 0.07        3           0.21           3           0.21
    Imagen de la empresa
        Nombre                                     0.10        3           0.30           3           0.30
        Marca                                      0.08        2           0.16           4           0.32
        Limpieza                                   0.07        3           0.21           3           0.21
        Seguridad                                  0.10        3           0.30           3           0.30
                      Total                         1.00                    3.22                       2.63
FORTALEZAS                              DEBILIDADES
                                               1.   Marcada experiencia en el           1.   Poca capacidad de adquirir
                                                    negocio.                                 crédito bancario.
                                               2.   Empresa familiar donde todos        2.   Deficiente control en ventas,
                                                    trabajan según el horario que            costos y gastos.



Matriz FODA
                                                    se requiera.                        3.   Desconocimiento del idioma
                                               3.   Nombre               comercial           inglés por parte del personal.
                                                    perfectamente identificada por      4.   Falta de equipo de cómputo
                                                    la clientela.                            para eficientar actividades.
                                               4.   Conocimientos           básicos     5.   Poca disponibilidad de capital
                                                    gerenciales       de         la          para nuevas inversiones.
                                                    administración.

                  OPORTUNIDADES                           Estrategias FO                           Estrategias DO
         1.   La población de Chetumal que         Ofertar el uso de teléfonos             Contactar a la Secretaría de
              vive en colonias de nueva             celulares de base en las                 Desarrollo Económico para
              creación      está     creciendo      colonias de nueva creación               obtener un crédito de capital
              rápidamente.                          durante el período enero –               de trabajo a tasa preferente en
         2.   El mercado de la telefonía            junio de 2001.            (F1,F3,        el mes de marzo de 2001.
              celular es muy grande y ha            O1,O2).                                  (D1,D4,D5,O2,O4).
              sido poco atacado.                   Anunciar la empresa los fines           Ofrecer bonificaciones sobre
         3.   Existe un mercado de turismo          de semana de todo el año                 ventas al personal a partir de
              que se verá venir para visitar        2001, ofreciendo descuentos              la primera quincena de febrero
              la Costa Maya.                        en     llamadas      de   caseta.        de 2001. (D2, O2,O5,O6).
         4.   Deficiencias en la calidad del        (F2,F4,O1,O4).
              servicio de la competencia.          Detectar áreas estratégicas en
         5.   Servicio       digital    CDMA        Calderitas y Subteniente López
              disponible en nuestra marca.          para establecer sucursales y
         6.   Nuevos modelos de teléfonos           ofertar el servicio de teléfonos
              disponibles.                          celulares de base en mayo y
                                                    julio           del        2001,
                                                    respectivamente.
                                                    (F1,F2,F3,F4,O2,O5).
                      AMENAZAS                            Estrategias FA                           Estrategias DA
         1.   Posible entrada de nuevas            Contactar a un consultor de             Implementar un programa de
              empresas celulares.                   calidad para implementar un              control de flujo de caja,
         2.   Alta competencia de negocios          sistema de mejora continua a             inventarios y pasivos a corto
              de    telefonía   pública     que     mas tardar el mes de abril de            plazo a mas tardar en febrero
              operan informalmente.                 2001. (F1,F4,A1,A2).                     de 2001. (D2, A3,A3).
         3.   Alto    costo    del     servicio    Competir       en     El  Premio        Adoptar un sistema de control
              telefónico       celular        y     Quintana Roo a la Calidad para           computarizado para llamadas
              convencional.                         reforzar      nuestro    proceso         telefónicas de caseta a mas
         4.   Oferta    de    nuevas     líneas     referencial y reafirmar los              tardar el mes de marzo de
              telefónicas por parte de la           valores de la empresa durante            2001. (D2,D4,A2,A3,A4).
              empresa TELMEX.                       todo       el       año    2001.        Implementar el servicio de
         5.   Creciente uso       del correo        (F1,F4,A2,A4,A5)                         correo electrónico y chat, a
              electrónico y chat.                                                            mas tardar en el mes de
                                                                                             agosto        de        2001.
                                                                                             (D3,D4,A2,A3,A5).
Procedimiento para planeación
estratégica
Definición de Misión
Definición de Visión
Enunciar Oportunidades y Amenazas
Enunciar Fortalezas y Debilidades
Diseñar la matriz FODA
Diseñar Estrategias
Evaluar Estrategias
Priorizar Estrategias
Caso Práctico 2
• Realizar el caso de acuerdo a lo establecido y con
  los formatos que se proporcionan
“No se puede mejorar lo que no se controla;

No se puede controlar lo que no se mide;

No se puede medir lo que no se define”

                    Edward Deming
                 (Consultor en Calidad)
V.W. SEDAN (1939-2003) 64 años


                           Con tan solo 53 unidades diarias de
                           producción en la planta de Puebla y
                           destinado solo al mercado nacional,
                           el “vochito” deja de ensamblarse (10 de
                           julio del 2003), al sucumbir ante la
                           competencia de otras marcas y el rezago
                           en su tecnología.


Las compañías deben reinventarse cada 6 ó 7 años”
(Bill Gates, Empresario)
Cada organización debe volverse tan activa
como el cambio mismo. (Gary Hamel,
Catedrático)
Estrategia significa crear opciones. La esencia de la
estrategia es escoger la opción de desempeñar
actividades de manera diferente a la de la
competencia. (Michael Porter, Lider en pensamiento
administrativo)
Walter Elias Disney. (1901-1966)
                        *Dibujante, productor y director
                        de cine.
                        *En 1923 comenzó a producir dibujos
                        animados.
                        *En 1928 aparece el ratón Mickey.
                        *Fundador del cine sonoro en dibujos
                        animados.
                        *Disney se posicionó desde sus inicios
                        en el mercado infantil.
Las decisiones estratégicas más importantes
son definir un objetivo y el posicionamiento.
Una vez que se tienen, lo demás se va dando.
(Philip Kotler, Mercadólogo)
Prospectiva
Antes de iniciar…
• ¿Es lo mismo pronóstico y prospectiva?
Pronóstico
• Cuando hablamos acerca de algún pronóstico,
  significa que se ha establecido un enunciado
  claro sobre algo que es probable que suceda en el
  futuro, basándose en análisis y consideraciones
  de juicio. Medir esa probabilidad nos lleva
  directamente a consideraciones cuantitativas,
  que se consideran terreno propio de las
  matemáticas
Definición de Prospectiva
      “Anticipación para aclarar la acción”
 Es una disciplina intelectual que se preocupa de
  ver en profundo y extenso, una visión de largo
    plazo . En otros términos, la visión global,
   voluntariosa y a largo plazo se impone para
             darle sentido a la acción.
PROSPECTIVA es una palabra que proviene del
  latín"prospicere":mirar a lo lejos,mirar desde
     lejos...y filosóficamente,significa lo que
         concierne a anticipar el futuro...
• Como se hacía en los antiguos barcos de vela, donde
  colocaban a una persona en la parte alta del mástil
  para indicarle al capitán dónde se encontraban las
  rocas y guiaban el barco hacia los canales seguros,
  garantizando un paso tranquilo a través de aguas
  desconocidas, los prospectivistas hacen lo
  mismo para el país y el mundo utilizando los
  sistemas de previsión, para así poder
  indicarle a los políticos, empresarios,
  representantes             de         organismos
  internacionales y líderes en general dónde se
  encuentran problemas y las oportunidades.
Antecedentes
• Los primeros estudios serios sobre escenarios
  futuros comenzaron a desarrollarse en los Estados
  Unidos en la década de los años veinte, pero la
  recesión de 1929 y luego el inicio de la II Guerra
  Mundial, diluyó este primer intento de identificar
  escenarios futuros.
• Al finalizar la guerra, Japón inició la búsqueda de
  metodologías que le permitieran reactivar su
  industria,    y    re-descubrió    la    prospectiva,
  convirtiéndose en el primer país que emprendió con
  éxito su aplicación en el planeamiento de su
  industria manufacturera.
…antecedentes
• La experiencia exitosa del Japón convirtió a la
  prospectiva en una herramienta imprescindible para
  el planeamiento de las políticas públicas. Es así
  como, desde la década de los ochenta, casi todas las
  naciones de Europa y Asia vienen desarrollando sus
  Programas Nacionales de Prospectiva. Incluso, la
  Unión Europea y APEC tienen Centros
  Especializados en la formulación y ejecución de
  estudios de prospectiva: el Institute for Prospective
  Technological Studies (IPTS) en Sevilla (España) y
  el APEC Center of Technology Foresight en Bangkok
  (Tailandia), respectivamente.
…antecedentes
• América Latina no ha sido ajena a esta corriente.
  Gracias a la labor de ONUDI desde 1998 en
  Latinoamérica y el Caribe se vienen
  implementando los respectivos Programas
  Nacionales de Prospectiva. Brasil, Argentina,
  Venezuela, Colombia, Uruguay, Ecuador, Chile y
  México ya vienen ejecutando sus Programas
  Nacionales con singular éxito.
…antecedentes
• En la actualidad, la mayoría de las grandes
  empresas      internacionales,     desde    las
  automotrices hasta las líderes de la
  microelectrónica y las telecomunicaciones, así
  como bancos de inversión y trading companies,
  emplean la prospectiva para el planeamiento de
  mediano y largo plazo de sus operaciones
…antecedentes
• Vivimos una época en la que los cambios se suceden
  a un ritmo nunca antes visto, y por lo tanto, la labor
  de planeación se ve seriamente impactada por los
  desarrollos que suelen tomar los acontecimientos
  sociales, económicos, culturales y políticos.
• Por eso, ya no es posible realizar el planeamiento
  estratégico clásico, ni en lo político ni en lo
  empresarial, basados en una “visión” única y
  siempre deseable para la organización, sino que es
  preciso contar con estrategias robustas y planes
  contingentes basados en diferentes escenarios
  posibles y probables. Es aquí donde la prospectiva
  produce su mayor beneficio.
Marco Conceptual
• La prospectiva parte del concepto que el futuro
  aún no existe y “se puede concebir como una
  realizar múltiple” (Jouvenel, 1968) y que
  “depende solamente de la acción del hombre”
  (Godet, 1987). Por esa razón, el hombre puede
  construir el mejor futuro posible, para lo cual
  debe tomar las decisiones correctas en el
  momento apropiado.
¿Qué es la Prospectiva?
El principio de una aproximación prospectiva
                    es ACLARAR EL PORVENIR
 Para poder:

 • ANTICIPAR
 • OBTENER antes que los otros, proponer un producto nuevo
   y obtener un beneficio inmediato (identificar un nicho)
 • EVITAR de proponer un producto que al parecer será estéril,
   obsoleto o excesivo
 • CONSTRUIR EL PROVENIR ELABORANDO UNA
   ESTRATEGIA EFICAZ, adaptada y adaptable a la evolución
   permanente del entorno (un esquema de desarrollo, un plan
   de marketing, etc.)
La Prospectiva no es
   • Ni una bola de cristal
   • Ni futurología (no se imagina el
     porvenir)
   • Ni predicción (se propone, pero
     no se asegura el avanzar)
   • Ni     previsión,      ya   que
     contrariamente a esta última,
     ella no avanza con exactitudes
     cifradas     concernientes    al
     provenir
El desarrollo prospectivo descansa sobre la
     convicción que EL DEVENIR NO ESTA ESCRITO
         Es el instrumento que ayuda a los hombres
  a alcanzar su propio devenir sin someterse a la fatalidad
               y sin dejarse llevar por el azar.

Para el prospectivista:

• El devenir es dominio de la libertad, el devenir no está
  predeterminado: se tiene un margen de acción.
• El devenir es dominio de poder: yo puedo alcanzar dentro del
  devenir, yo puedo darme los medios de alcanzar.
• El devenir es dominio de la voluntad: yo puedo,… si quiero.
Un análisis prospectivo es regularmente
    costoso en tiempo y aveces en recursos
Ella debe entonces acompañarse de un objetivo preciso:

• Facilitar la elaboración o la reestructuración de una
  estrategia ó de una política. Esta se encuentra
  generalmente sujeta a un período determinado.
• Preceder la puesta en marcha de una política, de una
  estrategia o de un desarrollo nuevo para asegurarse la
  eficacia. Para movilizar los miembros de un equipo, de una
  colectividad, el que hacer toma conciencia de ciertas
  reglas, de la necesidad de una acción común.
La prospectiva se define por 8
                         características esenciales:
• Ella sitúa el objeto analizado en su ENTORNO GLOBAL (los
  modelos son producto de la edad, de la generación a la cual se
  pertenece, de la materia,...)
• Ella toma en cuenta su objetivo como un conjunto (un territorio
  es a la vez el suelo, los hombres, actividades humanas, una
  historia,...), es una APROXIMACIÓN SISTÉMICA (donde el
  todo es más que la suma del conjunto de las partes que lo
  componen)
• Ella toma en cuenta la dimensión del TIEMPO EXTENDIDO:
  pasado, presente y el devenir. Pasado, presente y futuro
  están unidos en sus causas y efecto
• Ella toma en consideración VARIOS DEVENIR posibles: el
  devenir puede, en efecto, estar más o menos blanco, rosado o
  negro
La prospectiva se define por 8
características esenciales:

 • Ella se esfuerza de avistar las RUPTURAS POSIBLES, ya que
   nadie evalúa una manera lineal con certeza
 • La prospectiva integra los ELEMENTOS CUALITATIVOS en la
   medida en que ella toma en cuenta de los comportamientos de
   los actores del sistema que examina (los oferentes y
   demandantes)
 • Es una aproximación que toma en cuenta los proyectos y los
   juegos de actores
 • Es una aproximación MULTIDISCIPLINARIA. Ella cruza la
   mirada de varios especialistas del objeto analizado:
   economistas, juristas, sociólogos, ingenieros,...
La prospectiva esclarece los diversos
                            componentes del presente
    Ella permite distinguir:
•   Las tendencias pesadas, o al menos irreductibles, para tomar en
    consideración. Una vez identificadas, ellas pueden ser consideradas como
    chances posibles pero también como inercias o frenos (ej.: el
    envejecimiento de la población)
•   Los “factores emergentes”, las innovaciones llamadas también “hechos
    portadores de devenir”, aún poco visibles pero que conviene examinar
    según el peso presente y futuro.
•   Las incertidumbres o los factores de incertidumbre (el crecimiento
    económico, la situación internacional…)
•   En fin, las actitudes y los proyectos de los actores (privados, públicos,...
    ofertores, demandantes,…)
    Distinguiendo las tendencias pesadas y los factores emergentes, las
    incertidumbres y los roles de actores, los actores pueden evaluar mejor
    sus propias posibilidades y oportunidades de intervención y de acción.
Implementar un análisis prospectivo es reunir un pequeño
  grupo de personas que representan los diferentes intereses
                           en un área de cierta envergadura.


• ¿QUE PODRIA OCURRIR que afectara el contexto o el sujeto
  de nuestro estudio, directa o indirectamente? ¿Cuáles son los
  factores susceptibles de modificarse? ¿De perdurar? ¿En estas
  condiciones, cuáles devenires son posibles?
• ¿QUE VAMOS A HACER para aprovechar lo mejor de esos
  futuros posibles?
• ¿CUAL SERÁ EL FUTURO QUE FAVORECEREMOS?
• ¿CUÁLES SERÁN NUESTROS MÁRGENES DE MANIOBRA?
  y a qué condiciones?

La simple búsqueda de respuestas a estas preguntas va
 inmediatamente a generar cinco consecuencias determinantes.
La búsqueda de respuestas a estas preguntas
      va a permitir que el trabajo de grupo:
 • Conozca mejor las EVOLUCIONES PASADAS (retrospectiva)
   que condicionan el presente;
 • Conozca mejor EL PRESENTE. La aproximación a los futuros
   muestra generalmente los vacíos de información en el
   presente, entonces ¿cómo perfilar el devenir sin conocer bien el
   presente? así, EL EFECTO DE ANÁLISIS DEL FUTURO ES
   INMEDIATAMENTE OPERACIONAL.
 • De CONOCER MEJOR LOS DEVENIRES POSIBLES.

   Pasado                                              Futuro
   El análisis del pasado permite
                                            Presente   El futuro es incierto, su
                                                       análisis permite identificar
   conocer las constantes del campo
                                                       los riesgos y oportunidades
   estudiado, de conocer mejor su
                                                       que se presentan y de
   capacidad de evolución y de anclar
                                                       definir mejor los roles y
    el proyecto en su realidad histórica.
                                                       desafíos del devenir anhelado.
El trabajo de grupo también permitirá:
• DESARROLLAR UN PROCESO COMÚN para los diferentes
  miembros del equipo de prospectiva. Este es un proceso
  PLURALISTA, DIVERSIFICADO Y GLOBAR, creará una
  SINERGÍA y favorecerá la búsqueda de un consenso necesario
  a la elaboración de una ESTRATEGIA operativa
  inmediatamente.
• Confrontar las CHANCES de éxito de la estrategia finalmente
  elaborada y de su adaptabilidad a los cambios.

            Reflexión                     Estrategia
            prospectiva

                     Mobilización colectiva
¿CÓMO UTILIZAMOS
LA PROSPECTIVA?
El Club de Roma
En 1968, se reunieron científicos, economistas,
hombres     de    negocios,   altos   funcionarios
internacionales y jefes de estado en ejercicio o
retiro y fundaron el Club de Roma. Desde esa
fecha, personalidades que van en aumento, vienen
combinando sus diversas experiencias y amplio
bagaje, a fin de alcanzar una comprensión más
profunda de la problemática mundial. El Club de
Roma es un Think Tank. La problemática mundial
que analizan, está proyectada hacia escenarios
posibles con horizontes que se extienden hacia los
próximos 50 años.
Estudios del Club de Roma
•   Deterioro del medioambiente físico,
•   Crisis de las instituciones,
•   Burocratización,
•   Enajenación de la juventud,
•   Violencia,
•   Educación inadecuada,
•   Brecha creciente entre países pobres e industrializados,
•   Crecimiento urbano incontrolado,
•   Inseguridad en el empleo,
•   Satisfacción decreciente obtenida en el trabajo,
•   Impugnación de los valores de la sociedad,
•   Indiferencia ante la ley y el orden,
•   Brecha creciente en los países entre ricos y pobres e
•   Inflación y disrupción monetaria
El Proyecto Millennium
Es un (think tank) tanque de pensamiento, de la
Universidad de las Naciones Unidas, que opera
geográfica e institucionalmente disperso y que reúne y
produce información sobre el futuro. El proyecto
Millennium Investiga el Futuro Global desde una visión y
análisis global.
En el participan más de 1,000 futuristas, investigadores,
planificadores de negocios y elaboradores de políticas
que trabajan para la ONU y otras organizaciones
internacionales, corporaciones, gobiernos, ONGs, y
universidades en más de 50 países.
Nodos del Proyecto Millennium
Fundamentos del Proyecto Millennium


La sociedad no puede controlar completamente el
futuro, pero puede tener influencia en el curso de la
historia. Por ello, el esfuerzo de considerar el balance
entre lo que queremos y lo que es posible, vale la pena.
Solicitar a la gente que coopere en la construcción de un
mañana mejor no es razonable sin una imagen
compartida, multifacética y clara del futuro. La manera
en que se instalan dichas imágenes influye seriamente
en la calidad del futuro.
La Prospectiva o Investigación de Futuros explora, crea
y prueba sistemáticamente ambas visiones o escenarios
del futuro: los posibles y el deseado.
Modelo de Prospectiva
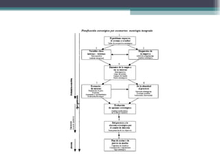
                                                       MATRIZ PROSPECTIVA Y ESTRATEGICA

                           RETROSPECTIVA Y
        VALORACIÓN            COYUNTURA                            PLANEACIÓN PROSPECTIVA                             PLANEACIÓN ESTRATÉGICA

                                    Análisis                          Escenarios 2007-20…
                                                                                                                      ESCENARIOS ESTRATEGICOS
   Indicadores   Índices   Pasado          Presente   Tendencial     Catastrófico    Utópico   Futurible       2007      2010     2015       2020   20…




                                                                                                                       ACCIONES ESTRATÉGICAS

                            Planeación Táctica                                                             1

                                                                                                           2

                                                                                                           3
                           Planeación Operativa

                                                                                                                          REQUERIMIENTOS Y
                                                                                                                       RECURSOS ECONÓMICOS,
                                                                                                               TECNOLÓGICOS, POLÍTICOS, SOCIALES,
                                                                                                                           MATERIALES, ETC

                                                                                                           1
                               seguimiento
                                                                                                           2

                                                                                                           3
                               REALIDAD


                              Evaluación y
Datos de Prospectiva(ciudades)
• Las ciudades en el 2025 Más de la mitad de
  los 6,6 millardos de personas en el mundo
  viven en entornos urbanos.
• Se están sentando las bases para que las
  ciudades mejoren por medio del cómputo
  ubicuo con inteligencia colectiva y con un
  conocimiento justo-a-tiempo para su mejor
  manejo.
• Los nanosensores y los transceptores que se
  encontrarán en prácticamente casi todo
  harán más fácil el manejo de una ciudad
  como un todo—desde el transporte hasta la
  seguridad
Salud…
• De acuerdo con la OMS, el promedio de la expectativa de vida
  en el mundo ha aumentado de los 48 años para aquellos
  nacidos en 1955, a 73 años para aquellos que nacerán en 2025.
  La población global está cambiando de una alta mortalidad y
  una alta fertilidad, a una baja mortalidad y una baja fertilidad.
  La población podría crecer otros 2,8 millardos para el 2050
  antes de que comience a caer, de acuerdo con la estimación
  más baja de la ONU; luego de eso, podría ser 5,5 millardos
  para el 2100—lo que representa 1 millardo de personas menos
  de las que se encuentran con vida hoy en día. Sin embargo, es
  probable que los avances tecnológicos cambien esta
  predicción en los próximos 50 años, ya que le darán a las
  personas unas vidas más largas y más productivas, mucho
  más de lo que la mayoría podría creer posible hoy.
Calentamiento global
• La creciente y aplastante evidencia sobre el
  calentamiento global, el éxito de la película de Al Gore
  “Una Verdad Inconveniente”, y China que ya sobrepasó a
  los Estado Unidos en lo que respecta a las emisiones de
  CO2, colocaron al cambio climático entre los problemas
  más importantes en el mundo en la actualidad. El Panel
  Intergubernamental de Expertos sobre el Cambio
  Climático (PICC) informó que las emisiones de CO2
  aumentaron con mayor rapidez que en su peor escenario
  durante 2000–04, y que sin nuevas acciones
  gubernamentales       los      gases       invernadero
  aumentarán entre un 25–90% por encima de los
  niveles del 2000 para el año 2030.
El agua
• Cuando los seres humanos agotaron los recursos naturales en el
  pasado, sólo migraron a nuevas áreas con más recursos. Esta
  estrategia no funcionará tan bien para el 40% de la humanidad que
  vive en la India y en China, a medida que sus suelos y fuentes de
  agua se vayan agotando. En 2025, 1,8 millardos de personas
  podrían estar viviendo en zonas con poca agua, lo
  suficientemente desesperadas para desencadenar una
  migración en masa. Debemos crear más agua, no sólo
  crear políticas de precio para redistribuir los recursos. La
  desanilización masiva será necesaria, así como también los
  programas de agricultura marina, junto con 24.000 kilómetros de
  líneas costeras desérticas para la producción de biocombustibles,
  alimentos para los humanos y animales, y pulpa para las industrias
  del papel— todo lo cual podría dejar libre agua dulce para otros
  propósitos mientras absorbe CO2.
Prevención de desastres
• El problema del cambio climático y otras formas de
  interdependencia global, tales como los lazos financieros y las
  enfermedades contagiosas, demostraron la necesidad de
  desarrollar sistemas de resiliencia—la capacidad de anticipar,
  responder y recuperarse de desastres tales como tsunamis,
  migraciones masivas debido a escasez de agua, cortes
  prolongados de energía eléctrica o de Internet, colapsos
  financieros, y conflictos.
• Podrían surgir nuevos sistemas de toma de decisión. La
  Organización Internacional para la Estandarización (que
  cuenta con más de 16.000 estándares ISO) y la Internet han
  demostrado ser medios efectivos para la toma de decisiones
  autoorganizada. Por lo tanto, sería sabio crear sistemas
  globales autoorganizados para los sistemas de resiliencia.
Computación
• En 25 años un computador podría alcanzar la
  capacidad de procesamiento del cerebro
  humano; en 25 años más, podrían tener la
  capacidad de procesamiento del total de los
  cerebros humanos. ¡Imagine cada individuo con
  un computador capaz de igualar la capacidad
  cerebral humana en la Tierra!
Tecnologías de la Información
• Se espera que el mundo produzca más datos de
  los que puede almacenar en 2007. Según el IDC
  (Centro de Datos de Internet), el mundo produjo
  161 exabytes (un millardo de gygabytes) en 2006,
  y tenía 185 exabytes de capacidad de
  almacenamiento.
• Con el uso en aumento de los sistemas
  multimedia como YouTube, la abundancia de
  cámaras de vigilancia, y las regulaciones sobre la
  retención de datos corporativos, 988 exabytes
  (cerca de 1 zettabyte) podrían ser producidos en
  2010, pero sólo se espera que 601 exabytes se
  encuentren disponibles para el almacenamiento
  para esa fecha.
Nano tecnología
•   Los impactos extraordinarios de la Ciencia y la Tecnología
•   durante los últimos 25 años parecerán triviales con lo que
•   posiblemente suceda en los próximos 25 años. Los
•   transistores son ahora más pequeños que las ondas luminosas
•   (65 nanómetros). Intel creó el primer chip de 1 Teraflop
•   programable capaz de realizar más de 1 trillón de operaciones
•   de punto flotante por segundo (Flops). La interfaz
    cerebrocomputador
•   ahora permite que los pensamientos muevan
•   software, y las nanopartículas y las fibras estimulan el
•   crecimiento neuronal. Además, mini computadores ayudan a
•   tratar células individuales específicas. Los fotones han sido
•   ralentizados y acelerados, las células madre adultas están
•   apareciendo para reparar el tejido dañado, y se demostraron
•   las celdas de combustible microbianas.
Comercio industrial
•   Algunos predicen que la
•   fabricación molecular y la
•   impresión 3D evolucionarán
•   eventualmente hasta el punto
•   donde la gente pueda imprimir
•   objetos de alta tecnología, que
•   antes se transportaban de todo el
•   mundo.
•   Si ese día alguna vez llega,
•   transportar bytes en lugar de
•   átomos alteraría de forma
•   dramática el comercio industrial
•   mundial.
Energia
•   La demanda de energía se incrementará en aproximadamente un
•   50% en las próximas décadas, a 335 MMbep en el 2030; en primer
•   lugar, por el incremento de la población mundial -de 6.5 billones
•   actuales a 8 billones en el 2030-. También contribuirá el acelerado
•   crecimiento económico que se pronostica en los países en vías de
•   desarrollo, muy particularmente en China, India y otros países
•   asiáticos, que demandarán energía adicional a un ritmo anual
•   cercano al 3.2% y que impulsarán el crecimiento económico global.
•   Así mismo, todas las predicciones que se tienen sobre la demanda
•   de energía, apuntan a que en el año 2030, los combustibles fósiles
•   seguirán dominando la estructura de demanda global de energía
•   primaria. Este año, se estima que aproximadamente entre el 75 a
•   80% de la demanda energética mundial continuará siendo
•   suministrada de fuentes fósiles que son el petróleo, gas natural y
•   carbón, mientras, se pronostica que únicamente, el restante 20 a
•   25% provenga de otras fuentes alternativas como la nuclear,
•   biocombustibles, solar, eólica, etc.
Salud Pública
•   Según la Organización Mundial de la Salud, a
•   medida que la gente viva más tiempo se
•   necesitarán 2,4 millones de doctores,
•   enfermeras, y parteras, así como también
•   telemedicina, sensores biochip para el
•   autodiagnóstico, y otros sistemas automatizados.
•   La amenaza del SARS ha sido eliminada gracias
•   a una respuesta humana coherente y bien
•   articulada. El mundo se prepara ahora para las
•   variaciones genéticas que puedan ocurrir en el
•   virus H5N1 causante de la gripe aviar, el cual
•   podría matar a 25 millones de personas,
•   deteniendo el transporte aéreo y llevando al
•   mundo a una depresión.
Internet
•   Por los momentos, más de un millardo de personas (17,5%
•   de todo el mundo) se encuentran conectados a la Internet.
•   La brecha digital se está cerrando y podría continuar
•   haciéndolo en la medida de que la demanda del computador
•   (XO-1) de 100$ (costo real es de 178$) del MIT (Instituto
•   Tecnológico de Massachussets) ha alcanzado pedidos de
•   lotes de 250.000 por Argentina, Uruguay, Brasil, Nigeria,
•   Libia, Pakistán, y Tailandia.
•   Mientas crece la integración entre teléfonos celulares, video
•   y la Internet los precios caerán, acelerando la globalización y
•   permitiéndole a grandes cantidades de personas unirse y
•   dividirse, coordinar acciones rápidamente y compartir
•   informaciones que van desde datos de la bolsa de valores, a
•   nuevas, audaces y contagiosas ideas.
Viajes interespaciales
•   La tripulación que sea elegida para viajar por primera
•   vez a Marte deberá aprender a sortear un obligado
•   confinamiento y a sobrevivir en medio de graves
•   amenazas ambientales por un largo período. Cada
•   noche estrellada, Marte aparece con su color rojo
•   amarillento avivando el fuego de quienes ansían
•   poner sus pies en él. Pero tras esa apariencia cálida,
•   la temperatura promedio de su superficie es de 53
•   grados bajo cero y su atmósfera está casi totalmente
•   compuesta por dióxido de carbono. El mayor reto es
•   el tiempo lejos de la Tierra, de unos tres años. Se
•   debería permanecer allí 18 meses antes de poder
•   regresar. Estar lejos por tanto tiempo y con sólo una
•   ruta de regreso puede ocasionar serios problemas
•   psicológicos.
Turismo en América
•   El continente americano recibirá un total
•   de 282,3 millones de turistas en 2020,
•   con un promedio de crecimiento anual
•   del 3,9 por ciento, según la Organización
•   Mundial del Turismo (OMT). A pesar de
•   ese crecimiento el promedio anual de
•   América "sufrirá un descenso en su
•   posición a nivel global".
Armas de Destrucción Masiva
• La cantidad de países libres pasó de 46 a 90 durante los
  últimos 30 años, lo que representa el 46% de la población
  mundial; y durante los últimos años el 64% de los países
  han adoptado una democracia electoral. Ya que las
  democracias tienden a no luchar entre sí, y debido a que
  las crisis humanitarias son más probables bajo regímenes
  autoritarios que democráticos, la tendencia hacia la
  democracia debería llevar a un futuro más pacífico entre
  los Estados Nación.
• Desafortunadamente, la capacidad de adquirir armas de
  destrucción masiva se encontrará a disposición de los
  particulares. La futura fabricación molecular de escritorio
  y farmacéutica casera y el acceso del crimen organizado a
  materiales nucleares permitirán que particulares
  fabriquen y utilicen armas de destrucción masiva—desde
  armas biológicas hasta bombas nucleares de bajo nivel.
Crimen organizado
•   El crimen organizado
•   transnacional continúa
•   creciendo. El total anual de sus
•   ganancias podría encontrarse
•   por encima de los 2 trillones de
•   dólares lo que le garantiza más
•   recursos financieros que todo el
•   presupuesto militar del mundo
•   entero.
Esclavitud
•   Existen más esclavos en el
•   mundo ahora que en el punto
•   más alto del comercio con
•   esclavos de África. Los
•   estimados varían desde 12,3
•   millones a 27 millones, donde la
•   mayoría son mujeres en Asia.
Trabajo
•   La OIT informa que los cargos legislativos, de oficial
•   superior, o gerenciales ocupados por mujeres han
•   aumentado lentamente desde un 25,6% en 1995 a un 28,3%
•   en la actualidad. A pesar de que la condena contra cualquier
•   forma de discriminación contra las mujeres es casi universal,
•   el progreso es mixto. Cerca de un 57% de las mujeres
•   trabajan en la economía informal, y sólo el 17% son
•   legisladoras nacionales. Existen ahora 94 niñas en escuela
•   primaria por cada 100 niños, superando las 92 del año 1999.
•   De los 181 países con datos del 2004 disponibles, cerca de
•   dos tercios han alcanzado la igualdad de géneros en
•   educación primaria. Sin embargo, sólo un tercio de los 177
•   países con datos disponibles han alcanzado la igualdad en el
•   caso de la educación secundaria. Cerca de 781 millones de
•   adultos no cuentan con el mínimo de las habilidades de
•   alfabetización; dos tercios son mujeres. La violencia contra
•   la mujer por parte de los hombres continúa causando más
•   fatalidades que las guerras de hoy.
Corrupción
•   El Banco Mundial estima que se paga más de
•   1 trillón de dólares cada año en sobornos
•   políticos, de los cuales de 20 a 40 millardos de
•   dólares son percibidos por oficiales públicos
•   de países en desarrollo, de 60 a 80 millardos
•   de dólares en los países más desarrollados.
•   A pesar de esto, la corrupción se expone cada
•   vez más por medio de noticias, blogs, cámaras
•   de teléfonos móviles, comisiones éticas, y
•   organizaciones como Transparencia
•   Internacional.
Política
•   Los políticos no han sido entrenados en teoría y
•   práctica con respecto al proceso de toma de
•   decisiones, y pocos conocen como podría
•   ayudarlos un software avanzado de soporte
•   para dicho proceso.
•   El adiestramiento formal en ética y toma de
•   decisiones para los políticos podría dar como
•   resultado una mejora significativa en la calidad
•   del proceso global de toma de decisiones.
•   Además se necesita desarrollar aún más un
•   proceso para establecer las prioridades locales,
•   nacionales e internacionales.
Direccion estrategica

Direccion estrategica

  • 1.
    Universidad Interamericana parael Desarrollo Sede Chetumal Planeación Estratégica y Prospectiva M. En C. José Manuel Riveroll Hoy jmrive@gmail.com
  • 2.
    Planeación Estratégica Alicia se encuentra de pronto en un lugar lleno de caminos de diversos colores, lo cual le causa confusión. Sin embargo, a lo lejos ve a un conejo que caminaba apurado, como si fuese a llegar tarde a algún lado, venciendo la sorpresa de ver al animalillo caminando y balbuceando palabras se atreve a preguntar: -Señor conejo, cuál camino debo tomar? -Eso depende a donde quieras llegar -A donde sea!!!! -Ah, entonces es fácil, toma cualquier camino Extracto del cuento Alicia en el País de las Maravillas
  • 3.
    PRIMERO QUE NADAREPASEMOS EL PROCESO ADMINISTRATIVO…. PLANEACIÓN ORGANIZACIÓN RETROALIMENTACIÓN CONTROL DIRECCIÓN
  • 4.
    ANTECEDENTES • Drucker proponeque el desempeño de un gerente se juzgue mediante el criterio de la eficacia (hacer las cosas "correctas“) y la eficiencia (hacerlas "correctamente“). • Estos dos criterios tienen un paralelo con los dos aspectos de la planeación: establecer las metas ‘correctas" y después elegir los medios "correctos" para alcanzar dichas metas. Ambos aspectos son vitales para el proceso administrativo.
  • 5.
    PROCESO EVOLUTIVO DELA PLANEACIÓN ESTRATÉGICA • El estilo de planeación, en el cual un futuro predecible se basaba en el análisis de lo probable (1970-1983). • El estilo visionario, en el cual un futuro impredecible se basaba en la imaginación de lo posible (1984-1991). • El estilo del aprendizaje, en el cual un futuro desconocido aparece de pronto y lo enfrentamos teniendo como base la comprensión de lo actual (1992-a la fecha).
  • 6.
    1. EL ESTILODE PLANEACIÓN • En la década de los 60´s y 70´s había un sentimiento general de seguridad y de estabilidad. • Fue una época de muchas empresas de éxito, una poderosa economía de postguerra y sociedades unidas por poderosas instituciones • Las empresas de esas décadas iban como viajando por una autopista sin límites y en un lujoso automóvil. Las empresas creían que el futuro les pertenecía y que podían conducir hacia él con piloto automático.
  • 7.
    1.1- Matriz BCG •Dimensiones de la matriz crecimiento- participación: ▫ El índice de crecimiento de la industria, indica la tasa de crecimiento anual del mercado de la industria a la que pertenece la empresa. ▫ La participación relativa en el mercado, se refiere a la participación en el mercado de la Unidad Estratégica de Negocios con relación a su competidor más importante. Se divide en alta y baja y se expresa en escala logarítmica.
  • 8.
    1.1- la matrizBCG • Aparece aquí el concepto de Unidad Estratégica de Negocios (UEN) la cual tiene tres características: ▫ Es un solo negocio de la empresa o un conjunto de sus negocios relacionados entre sí, al que la empresa puede hacerle planeamiento separadamente del resto de la compañía. ▫ La Unidad está a cargo de un gerente responsable de su operación y de sus resultados económicos, a quien la casa-base le asigna objetivos de planeación estratégica y recursos apropiados.
  • 9.
    1.1- La matrizBCG • La matriz crecimiento-participación busca establecer dos aspectos: ▫ La posición competitiva de la Unidad Estratégica de Negocios dentro de su industria. ▫ El flujo neto de efectivo necesario para operar la UEN.
  • 10.
    MATRIZ DEL BOSTONCONSULTING GROUP
  • 11.
    1.2.- Estilo visionario •Bien empleado, el estilo visionario llevó optimismo a unas fuerzas laborales sumidas en el pesimismo causado por la situación económica de la década anterior. • Este estilo creó en las empresas la sensación que tenían un norte, y en la gente un aliciente para luchar por el logro de sus aspiraciones. Sin embargo, como en el modelo de planeación, muchos gerentes fueron superficiales en la creación de la visión y su ligereza no le prestó un buen servicio al proceso. La visión que ellos trataron de vender fue tan ambigua, que no se distinguía de las declaraciones sobre la misión de la empresa, hasta el punto de ser ignorada o ridiculizada. •
  • 12.
    1.2- Estilo visionario •Los Juegos de Guerra de origen militar, se han usado para preparar a los lideres militares a enfrentarse a circunstancias imprevistas en el combate. Los usaron los antiguos griegos y en 1811 los Prusianos introdujeron los tableros de juego tridimensionales para añadirle realismo al juego. • En años recientes, con la ayuda de computadores y de programas inteligentes, los juegos de guerra previeron la caída de la Unión Soviética, determinaron las opciones para el uso de la fuerza militar en la campaña "Tormenta del Desierto" en Irak y el desembarco en Haití.
  • 13.
    1.3- Estilo deaprendizaje • Este enfoque permite constantemente estar monitoreando y reaccionando a lo que está ocurriendo, encauzando la inteligencia y el espíritu de la gente en todos los niveles de la organización para asegurar la innovación, la difusión continua de conocimientos, el experimentar nuevas maneras de hacer las cosas que es lo que Henry Mintzberg llamó el enfoque del aprendizaje de la gerencia estratégica.
  • 14.
    Y qué sigue????’ • Reformular Principios • Replantear la Competencia • Replantear el Control y la Complejidad • Reformular el liderazgo • Redefinir Mercados • Redefinir el Mundo • Es decir …………………………… PROSPECTIVA
  • 15.
    "...la velocidad serácrucial. Los competidores se mueven rápido. Las apariciones de la oportunidad en el mercado son cada vez más cortas y los clientes quieren las cosas ya." Philip Kotler
  • 16.
    IMPORTANCIA DE LAPLANEACIÓN • Sin planes, los administradores no pueden saber cómo organizar los recursos; ni siquiera tendrán la idea clara de qué es lo que necesitan organizar. • Sin un plan, no pueden dirigir con confianza o esperar que otros los sigan. • Y sin un plan, los directivos y sus seguidores tienen muy pocas probabilidades de lograr sus metas o de saber cuándo y dónde se están desviando de su camino.
  • 17.
    EXISTEN DOS TIPOSDE PLANES • Los planes estratégicos son diseñados por los altos ejecutivos y los administradores de mandos medios para lograr las metas generales de la organización. • los planes operacionales indican serán implantados los planes estratégicos mediante las actividades diarias.
  • 18.
    DIFERENCIAS ENTRE PLANES ESTRATÉGICOS Y OPERATIVOS • Los horizontes temporales. • El alma. (metas y objetivos) • Complejidad e impacto. • Independencia.
  • 19.
    ¿QUÉ REQUERIMOS PARAFORMULAR UNA BUENA ESTRATEGIA? • El desarrollo de una estrategia de negocio debe aplicar la misma relación de la formula de Tomas A. Edison para producir un invento genial: "1% de inspiración y 99% de transpiración".
  • 20.
    MODELO GENERAL DEPLANEACIÓN ESTRATÉGICA
  • 21.
    Un modelo mássimple ANÁLISIS EXTERNO ANÁLISIS INTERNO AMENAZAS Y OPORTUNIDADES FORTALEZAS Y DEBILIDADES MISIÓN ¿Que quiero ser? OBJETIVOS ¿Que debo hacer? ESTRATEGIAS ¿Como lo voy a hacer?
  • 22.
    HORIZONTE TÍPICO DELA PLANIFICACIÓN
  • 23.
    MISIÓN Es una afirmación que describe el concepto de la empresa, la naturaleza del negocio, el porqué se está en el, a quien sirve y los principios y valores bajo los que se pretende funcionar. La definición de la misión debe tener una orientación hacia el consumidor más que hacia el producto o servicio que ofrecen los negocios. Un negocio se define por las necesidades de los clientes que satisface con los productos o servicios que proporciona. Una misión debe contener los siguientes elementos: A que se dedica la organización? Mercado al que concurre Productos o servicios que ofrece
  • 24.
    MISIÓN CARACTERISTICAS BASICAS • Que exprese el quehacer fundamental. Se recomienda iniciar con un verbo en infinitivo. • Que sea trascendente y duradera. • Que sea inspiradora. • Que sea sencilla y comprensible. • Que indique la repercusión o beneficio social.
  • 25.
    IMPORTANCIA DE UNAMISIÓN CLARA DEL NEGOCIO • Escuchemos la voz del cliente: ▫ No me ofrezcas cosas ▫ No me ofrezcas cosas, ofréceme medios para verme bien ▫ No me ofrezcas zapatos, ofréceme comodidad para los pies y placer al caminar ▫ No me ofrezcas una casa, ofréceme seguridad, comodidad y un lugar limpio y agradable ▫ No me ofrezcas libros, ofréceme horas de placer y la ventaja del conocimiento
  • 26.
    ▫ No meofrezcas discos, ofréceme deleite y el sonido de la música ▫ No me ofrezcas herramientas, ofréceme la ventaja y el placer de hacer objetos bellos ▫ No me ofrezcas muebles, ofréceme comodidad y la tranquilidad de un lugar acogedor ▫ No me ofrezcas cosas, ofréceme ideas, emociones, ambiente, sentimientos y ventajas, pero por favor…… ▫ No me ofrezcas cosas!!!
  • 27.
    Elementos a consideraren la declaración de la misión 1. Clientes 2. Productos o servicios 3. Mercados 4. Tecnología 5. Interés por la supervivencia, el crecimiento y la rentabilidad 6. Filosofía 7. Concepto de sí misma 8. Interés por la imagen pública 9. Interés por los empleados
  • 28.
    LA MISIÓN ESLA RAZON DE SER DE LA EMPRESA -Al definir la misión de la empresa se determina su estructura La misión proporciona: -La dirección orientadora para desarrollar la estrategia, -Debe definir los factores necesarios de éxito, -Tiene que buscar oportunidades clave, -Permite seleccionar la asignación de recursos, -Debe complacer a clientes e interesados en la empresa.
  • 29.
    Misión UNID • Delos principios filosóficos se desprende como misión formar personas íntegras que, con una excelente calidad profesional y humana, sean capaces de promover el auténtico desarrollo del hombre y crear en su entorno social una corriente de cultura inspirada en los valores humanos, a partir de un modelo educativo orientado hacia el mercado de trabajo.
  • 30.
    VISIÓN ¿Que es laVisión del negocio?: Es una declaración de cómo se cree que deba ser el futuro para la empresa ante los ojos de: • Clientes • Empleados • Propietarios • Accionistas La Visión de la empresa es consecuencia de los valores y convicciones de los miembros de la empresa. La declaración de la Visión debe de ser: Breve, de fácil recordación, que inspire retos, muestre los valores de la misión, que sea integradora, muestre a donde quiere llegar y sobre todo que permita flexibilidad y creatividad en su ejecución.
  • 31.
    VISIÓN • La Visión es un sueño puesto en acción. • Las acciones sin Visión carecen de sentido. • La Visión sin acciones se vuelve ficción. CARACTERÍSTICAS • Formulada por los líderes. • Compartida por los colaboradores. • Guiada por valores. • Positiva y alentadora. • Que oriente la transición de que es a lo que debe llegar a ser una institución.
  • 32.
    VISIÓN -¿Cómo quiero vera la empresa en el futuro? -¿Cómo quiero que los clientes la vean en el futuro? -¿Qué debo hacer para lograr lo anterior? -¿Cómo lo voy a hacer para lograrlo? -La visión debe ser: Tan grande, atrevida y audaz que al expresarla olvidándose de llevarla acabo, tenga un efecto revolucionario. Las cosas comienzan a convertirse en lo que se quiere ser. El sueño y la realidad se fusionan.
  • 34.
    Visión UNID • Alcumplir la misión, el Sistema UNID se consolidará en todo el país con una imagen institucional sólida y reconocida como una alternativa de educación superior de calidad, al formar profesionales y técnicos superiores universitarios líderes en sus áreas de conocimiento, con una sólida preparación ética que responda a las necesidades de las instituciones y empresas, tanto de México como de los países de habla hispana.
  • 35.
    Análisis Interno yexterno • Análisis Interno: ▫ Fortalezas ▫ Debilidades • Análisis Externo ▫ Oportunidades ▫ Amenazas
  • 36.
    Factores externos •CLIENTES: Lasempresas se crean con el propósito de ganar dinero, sin embargo, la única forma de lograrlo es a través del servicio al cliente, ninguna empresa sin •PROVEEDORES: Los clientes tiene utilidades. Pero proveedores de negocio son ¿ Quien es tu cliente? todos aquellos que le proporionan a éste los recursos materiales, humanos y financieros necesarios para su •COMPETIDORES: Son operación. aquellos que ofrecen productos o servicios que satisfacen la misma necesidad en el cliente que ustedes.
  • 37.
    •FORTALEZAS: Todas aquellas actividadesque sabemos hacer bien , que las hacemos mejor que la competencia. •DEBILIDADES: Actividades en lo que no somos buenos •OPORTUNIDADES: Eventos que de ser aprovechados podrían ser ventajas competitivas (lo que te diferencia de tu competencia). •AMENAZAS: Eventos que de ser ignorados, pueden de manera negativa afectar el desempeño de la empresa.
  • 38.
    FACTORES EXTERNOS A CONSIDERAR EN EL ANÁLISIS FODA • SOCIALES • POLÍTICOS • ECONÓMICOS • CULTURALES • ECOLÓGICOS • DEMOGRÁFICOS • GUBERNAMENTALES • JURÍDICOS • TECNOLÓGICOS
  • 39.
    Factores internos •RECURSOS:Los recursos son todos los bienes materiales, financieros y humanos. - Es indiscutible que la calidad y cantidad de los recursos permitirán una mayor cantidad o calidad de bienes o servicios que ofrezca el negocio. No es el valor del negocio, sino la capacidad de atender a las necesidades de los clientes de manera eficaz y eficiente. - Los sistemas o procedimientos administrativos representan un recurso muy importante ya que permiten establecer procesos que facilitan el trabajo.
  • 40.
    •LA ESTRUCTURA: Esla forma en que se asignan las tareas, se delega autoridad y se establecen los canales de comunicación. La asignación de tareas.- Se deben identificar las actividades que se deben llevar a cabo para después asignar a cada persona estas actividades. La delegación de La comunicación.- Cuando el autoridad.- Significa darle a negocio es pequeño casi siempre los responsables de las áreas, las es instantánea y de persona a facultades para la toma de persona. Sin embargo cuando el decisiones independiente, de negocio crece se hace cada vez acuerdo a su criterio y más compleja (Teléfono experiencia. descompuesto).
  • 41.
    •OTROS FACTORES : -ECONOMICO.- La inflación , los aumentos en los precios, las tasas de interés, el sueldo de los clientes, la decisión de ahorrar su dinero o gastarlo. - TECNOLOGICO: Nuvos materiales, nuevas formas de comunicación, los equipos electrónicos, nuevos materiales de construcción , etc. - POLITICOS: La reforma en el campo, la construcción de -SOCIOCULTURALES: Los redes de agua potable, las cambios en las actitudes , gustos, elecciones , las reformas a la preferencias, creencias de los educación, etc. consumidores.
  • 42.
    EJEMPLO FODA: MATRIZ FODA FORTALEZAS DEBILIDADES Recursos Mal servicio Estructura Quejas Producto Ausencia de controles internos Trayectoria de la Empresa Reprocesos OPORTUNIDADES AMENAZAS Nuevos mercados Competencia Avances Tecnológicos Política y Economía Apoyos por parte del gobierno Características socioculturales Condiciones climatológicas
  • 43.
    OBJETIVOS ESTRATÉGICOS • "Lamera formulación de un problema es muchas veces más importante que su solución que puede ser un asunto de habilidad. Plantear nuevas cuestiones, nuevas posibilidades, considerar problemas viejos desde un ángulo, ello requiere imaginación creadora y marca los progresos reales de la ciencia." ALBERT EINSTEIN
  • 44.
    OBJETIVO ESTRATÉGICO • Conceptoque establece lo que se debe hacer para lograr el fin último de una organización mediante la definición de esfuerzos que son vitales y trascendentes
  • 45.
    OBJETIVOS Un objetivo debecubrir tres requisitos: Medible.- Debe especificar una fecha de cumplimiento o un tiempo para Medible completarlo. Cuantificable.- Debe permitir saber en unidades o porcentajes el Cuantificable resultado a lograr. Susceptible a realizarse.- Antes de comprometerse con un objetivo se necesita conocer que recursos se requieren y si la empresa cuenta con ellos. Un objetivo debe ser realista y factible, pero debe representar un reto importante.
  • 46.
    ERRORES EN LAREDACCIÓN DE OBJETIVOS AMBIGUO-GENERAL-SIN DUEÑO • Apoyar las acciones de la secretaría de salud en la búsquedas del bien común. • Dar respuesta adecuada a la inquietud ciudadana. • Realizar las atribuciones propias de la secretaria. • Fortalecer la función ejecutiva del gobernador, actuando en un irrestricto marco jurídico en todas las dependencias. • Apoyar, respaldar y fortalecer la función ejecutiva del gobernador, aplicando de manera adecuada las políticas interiores y exteriores propias de la secretaría.
  • 47.
    Errores….... EXTENSO-AMPLIO-DISCURSO • Establecer conjuntamente con el ejecutivo las políticas adecuadas para detectar, manejar y resolver la problemática relativa a seguridad publica, participación de la ciudadanía y correcto manejo del marco legal en general . • Realizar las labores propias de la dependencia con calidad y eficacia congruente con la política estatal para lograr que cada ciudadano, incremente su calidad de vida optimizando nuestros recursos para dar respuesta a la demanda de la ciudadanía y cumplir así nuestra contribución a la misión del poder ejecutivo
  • 48.
    Verbos recomendados • Promover, Organizar, Efectuar Presentar • Autorizar, Diseñar, Coordinar, Integrar • Mejorar, Mantener, Difundir, Informar, • Instalar, Ser, Elaborar, Resolver, Apoyar • Satisfacer, Registrar, Actualizar Dirigir • Servir, Asumir, Comprometer Realizar, Lograr
  • 49.
    MAS ALLA DELOS OBJETIVOS ¿QUE QUEREMOS LOGRAR? ¿QUE DEBEMOS Los Objetivos HACER? Las Estrategias Posiciones o resultados que pretendemos lograr como Curso de acciones a futuro consecuencia de la ejecución que se siguen con el de determinadas acciones. propósito de alcanzar los objetivos. ¿CÓMO LO VAMOS HACER? Las Tácticas o Tareas Conjunto de acciones específicas requeridas para lograr, como partes de una estrategia, un objetivo.
  • 50.
    ¿CÓMO MEDIR YDAR SEGUIMIENTO? • Para poder realizar una buena Planificación primero hay que saber que es lo que se desea planificar, es decir, deben conocerse las tareas en las que se descompone nuestro Proyecto.
  • 51.
    Estrategia corporativa y empresarial Estrategia de operaciones Análisis Análisis Misión interno externo Competencia distintiva Objetivos Políticas Decisiones tácticas Resultados
  • 52.
    DIAGRAMA DE GANTT LOGRAR UN INCREMENTO EN EL NIVEL DE VENTAS DE UN 7% PASANDO OBJETIVO: DE $124,000 A $132,680 COMPARANDO ENE-MZO 02 CON ENE-MZO 03 MES 1 % MES 2 % MES 3 % RESPON- 1 2 3 4 Ava 1 2 3 4 Ava 1 2 3 4 Ava Total ESTRATEGIA TAREA SABLE 100% Plan 1. Actualizar el Juan Real registro de clientes Pérez 100% Plan 2. Identificar María Real clientes potenciales Medina Elaborar un 100% Plan plan de 3. Mantener ventas actualizado el Mayte banco de datos Gómez Real clientes – prospectos 100% Plan 4. Diseñar y desarro- Carlos llar campañas pro- Real López mocionales FIRMA DEL GRUPO IMPLANTADOR
  • 53.
    Es importante considerarun análisis más a fondo de la FODA • Se recomienda una evaluación ponderada, sobre todo cuando el ambiente no es el más idóneo para el desarrollo de planes estratégicos
  • 56.
    Matriz de PerfilCompetitivo Mo empresa Competidor No.1 Factores Críticos De Éxito Peso Peso Peso Calificación Calificación Ponderado Ponderado  Descuentos dominicales en el servicio de telefonía pública 0.08 3 0.24 3 0.24  Servicio  Amabilidad 0.15 4 0.60 2 0.30  Prontitud 0.10 3 0.30 3 0.30  Horario 0.15 4 0.60 1 0.15  Ubicación de las sucursales 0.10 3 0.30 4 0.30  Servicios complementarios 3 (pronósticos, SKY, y accesorios celulares) 0.07 3 0.21 3 0.21  Imagen de la empresa  Nombre 0.10 3 0.30 3 0.30  Marca 0.08 2 0.16 4 0.32  Limpieza 0.07 3 0.21 3 0.21  Seguridad 0.10 3 0.30 3 0.30 Total 1.00 3.22 2.63
  • 57.
    FORTALEZAS DEBILIDADES 1. Marcada experiencia en el 1. Poca capacidad de adquirir negocio. crédito bancario. 2. Empresa familiar donde todos 2. Deficiente control en ventas, trabajan según el horario que costos y gastos. Matriz FODA se requiera. 3. Desconocimiento del idioma 3. Nombre comercial inglés por parte del personal. perfectamente identificada por 4. Falta de equipo de cómputo la clientela. para eficientar actividades. 4. Conocimientos básicos 5. Poca disponibilidad de capital gerenciales de la para nuevas inversiones. administración. OPORTUNIDADES Estrategias FO Estrategias DO 1. La población de Chetumal que  Ofertar el uso de teléfonos  Contactar a la Secretaría de vive en colonias de nueva celulares de base en las Desarrollo Económico para creación está creciendo colonias de nueva creación obtener un crédito de capital rápidamente. durante el período enero – de trabajo a tasa preferente en 2. El mercado de la telefonía junio de 2001. (F1,F3, el mes de marzo de 2001. celular es muy grande y ha O1,O2). (D1,D4,D5,O2,O4). sido poco atacado.  Anunciar la empresa los fines  Ofrecer bonificaciones sobre 3. Existe un mercado de turismo de semana de todo el año ventas al personal a partir de que se verá venir para visitar 2001, ofreciendo descuentos la primera quincena de febrero la Costa Maya. en llamadas de caseta. de 2001. (D2, O2,O5,O6). 4. Deficiencias en la calidad del (F2,F4,O1,O4). servicio de la competencia.  Detectar áreas estratégicas en 5. Servicio digital CDMA Calderitas y Subteniente López disponible en nuestra marca. para establecer sucursales y 6. Nuevos modelos de teléfonos ofertar el servicio de teléfonos disponibles. celulares de base en mayo y julio del 2001, respectivamente. (F1,F2,F3,F4,O2,O5). AMENAZAS Estrategias FA Estrategias DA 1. Posible entrada de nuevas  Contactar a un consultor de  Implementar un programa de empresas celulares. calidad para implementar un control de flujo de caja, 2. Alta competencia de negocios sistema de mejora continua a inventarios y pasivos a corto de telefonía pública que mas tardar el mes de abril de plazo a mas tardar en febrero operan informalmente. 2001. (F1,F4,A1,A2). de 2001. (D2, A3,A3). 3. Alto costo del servicio  Competir en El Premio  Adoptar un sistema de control telefónico celular y Quintana Roo a la Calidad para computarizado para llamadas convencional. reforzar nuestro proceso telefónicas de caseta a mas 4. Oferta de nuevas líneas referencial y reafirmar los tardar el mes de marzo de telefónicas por parte de la valores de la empresa durante 2001. (D2,D4,A2,A3,A4). empresa TELMEX. todo el año 2001.  Implementar el servicio de 5. Creciente uso del correo (F1,F4,A2,A4,A5) correo electrónico y chat, a electrónico y chat. mas tardar en el mes de agosto de 2001. (D3,D4,A2,A3,A5).
  • 58.
    Procedimiento para planeación estratégica Definiciónde Misión Definición de Visión Enunciar Oportunidades y Amenazas Enunciar Fortalezas y Debilidades Diseñar la matriz FODA Diseñar Estrategias Evaluar Estrategias Priorizar Estrategias
  • 59.
    Caso Práctico 2 •Realizar el caso de acuerdo a lo establecido y con los formatos que se proporcionan
  • 61.
    “No se puedemejorar lo que no se controla; No se puede controlar lo que no se mide; No se puede medir lo que no se define” Edward Deming (Consultor en Calidad)
  • 62.
    V.W. SEDAN (1939-2003)64 años Con tan solo 53 unidades diarias de producción en la planta de Puebla y destinado solo al mercado nacional, el “vochito” deja de ensamblarse (10 de julio del 2003), al sucumbir ante la competencia de otras marcas y el rezago en su tecnología. Las compañías deben reinventarse cada 6 ó 7 años” (Bill Gates, Empresario)
  • 63.
    Cada organización debevolverse tan activa como el cambio mismo. (Gary Hamel, Catedrático)
  • 64.
    Estrategia significa crearopciones. La esencia de la estrategia es escoger la opción de desempeñar actividades de manera diferente a la de la competencia. (Michael Porter, Lider en pensamiento administrativo)
  • 65.
    Walter Elias Disney.(1901-1966) *Dibujante, productor y director de cine. *En 1923 comenzó a producir dibujos animados. *En 1928 aparece el ratón Mickey. *Fundador del cine sonoro en dibujos animados. *Disney se posicionó desde sus inicios en el mercado infantil. Las decisiones estratégicas más importantes son definir un objetivo y el posicionamiento. Una vez que se tienen, lo demás se va dando. (Philip Kotler, Mercadólogo)
  • 66.
  • 67.
    Antes de iniciar… •¿Es lo mismo pronóstico y prospectiva?
  • 68.
    Pronóstico • Cuando hablamosacerca de algún pronóstico, significa que se ha establecido un enunciado claro sobre algo que es probable que suceda en el futuro, basándose en análisis y consideraciones de juicio. Medir esa probabilidad nos lleva directamente a consideraciones cuantitativas, que se consideran terreno propio de las matemáticas
  • 69.
    Definición de Prospectiva “Anticipación para aclarar la acción” Es una disciplina intelectual que se preocupa de ver en profundo y extenso, una visión de largo plazo . En otros términos, la visión global, voluntariosa y a largo plazo se impone para darle sentido a la acción. PROSPECTIVA es una palabra que proviene del latín"prospicere":mirar a lo lejos,mirar desde lejos...y filosóficamente,significa lo que concierne a anticipar el futuro...
  • 70.
    • Como sehacía en los antiguos barcos de vela, donde colocaban a una persona en la parte alta del mástil para indicarle al capitán dónde se encontraban las rocas y guiaban el barco hacia los canales seguros, garantizando un paso tranquilo a través de aguas desconocidas, los prospectivistas hacen lo mismo para el país y el mundo utilizando los sistemas de previsión, para así poder indicarle a los políticos, empresarios, representantes de organismos internacionales y líderes en general dónde se encuentran problemas y las oportunidades.
  • 71.
    Antecedentes • Los primerosestudios serios sobre escenarios futuros comenzaron a desarrollarse en los Estados Unidos en la década de los años veinte, pero la recesión de 1929 y luego el inicio de la II Guerra Mundial, diluyó este primer intento de identificar escenarios futuros. • Al finalizar la guerra, Japón inició la búsqueda de metodologías que le permitieran reactivar su industria, y re-descubrió la prospectiva, convirtiéndose en el primer país que emprendió con éxito su aplicación en el planeamiento de su industria manufacturera.
  • 72.
    …antecedentes • La experienciaexitosa del Japón convirtió a la prospectiva en una herramienta imprescindible para el planeamiento de las políticas públicas. Es así como, desde la década de los ochenta, casi todas las naciones de Europa y Asia vienen desarrollando sus Programas Nacionales de Prospectiva. Incluso, la Unión Europea y APEC tienen Centros Especializados en la formulación y ejecución de estudios de prospectiva: el Institute for Prospective Technological Studies (IPTS) en Sevilla (España) y el APEC Center of Technology Foresight en Bangkok (Tailandia), respectivamente.
  • 73.
    …antecedentes • América Latinano ha sido ajena a esta corriente. Gracias a la labor de ONUDI desde 1998 en Latinoamérica y el Caribe se vienen implementando los respectivos Programas Nacionales de Prospectiva. Brasil, Argentina, Venezuela, Colombia, Uruguay, Ecuador, Chile y México ya vienen ejecutando sus Programas Nacionales con singular éxito.
  • 74.
    …antecedentes • En laactualidad, la mayoría de las grandes empresas internacionales, desde las automotrices hasta las líderes de la microelectrónica y las telecomunicaciones, así como bancos de inversión y trading companies, emplean la prospectiva para el planeamiento de mediano y largo plazo de sus operaciones
  • 75.
    …antecedentes • Vivimos unaépoca en la que los cambios se suceden a un ritmo nunca antes visto, y por lo tanto, la labor de planeación se ve seriamente impactada por los desarrollos que suelen tomar los acontecimientos sociales, económicos, culturales y políticos. • Por eso, ya no es posible realizar el planeamiento estratégico clásico, ni en lo político ni en lo empresarial, basados en una “visión” única y siempre deseable para la organización, sino que es preciso contar con estrategias robustas y planes contingentes basados en diferentes escenarios posibles y probables. Es aquí donde la prospectiva produce su mayor beneficio.
  • 76.
    Marco Conceptual • Laprospectiva parte del concepto que el futuro aún no existe y “se puede concebir como una realizar múltiple” (Jouvenel, 1968) y que “depende solamente de la acción del hombre” (Godet, 1987). Por esa razón, el hombre puede construir el mejor futuro posible, para lo cual debe tomar las decisiones correctas en el momento apropiado.
  • 77.
    ¿Qué es laProspectiva?
  • 78.
    El principio deuna aproximación prospectiva es ACLARAR EL PORVENIR Para poder: • ANTICIPAR • OBTENER antes que los otros, proponer un producto nuevo y obtener un beneficio inmediato (identificar un nicho) • EVITAR de proponer un producto que al parecer será estéril, obsoleto o excesivo • CONSTRUIR EL PROVENIR ELABORANDO UNA ESTRATEGIA EFICAZ, adaptada y adaptable a la evolución permanente del entorno (un esquema de desarrollo, un plan de marketing, etc.)
  • 79.
    La Prospectiva noes • Ni una bola de cristal • Ni futurología (no se imagina el porvenir) • Ni predicción (se propone, pero no se asegura el avanzar) • Ni previsión, ya que contrariamente a esta última, ella no avanza con exactitudes cifradas concernientes al provenir
  • 80.
    El desarrollo prospectivodescansa sobre la convicción que EL DEVENIR NO ESTA ESCRITO Es el instrumento que ayuda a los hombres a alcanzar su propio devenir sin someterse a la fatalidad y sin dejarse llevar por el azar. Para el prospectivista: • El devenir es dominio de la libertad, el devenir no está predeterminado: se tiene un margen de acción. • El devenir es dominio de poder: yo puedo alcanzar dentro del devenir, yo puedo darme los medios de alcanzar. • El devenir es dominio de la voluntad: yo puedo,… si quiero.
  • 81.
    Un análisis prospectivoes regularmente costoso en tiempo y aveces en recursos Ella debe entonces acompañarse de un objetivo preciso: • Facilitar la elaboración o la reestructuración de una estrategia ó de una política. Esta se encuentra generalmente sujeta a un período determinado. • Preceder la puesta en marcha de una política, de una estrategia o de un desarrollo nuevo para asegurarse la eficacia. Para movilizar los miembros de un equipo, de una colectividad, el que hacer toma conciencia de ciertas reglas, de la necesidad de una acción común.
  • 82.
    La prospectiva sedefine por 8 características esenciales: • Ella sitúa el objeto analizado en su ENTORNO GLOBAL (los modelos son producto de la edad, de la generación a la cual se pertenece, de la materia,...) • Ella toma en cuenta su objetivo como un conjunto (un territorio es a la vez el suelo, los hombres, actividades humanas, una historia,...), es una APROXIMACIÓN SISTÉMICA (donde el todo es más que la suma del conjunto de las partes que lo componen) • Ella toma en cuenta la dimensión del TIEMPO EXTENDIDO: pasado, presente y el devenir. Pasado, presente y futuro están unidos en sus causas y efecto • Ella toma en consideración VARIOS DEVENIR posibles: el devenir puede, en efecto, estar más o menos blanco, rosado o negro
  • 83.
    La prospectiva sedefine por 8 características esenciales: • Ella se esfuerza de avistar las RUPTURAS POSIBLES, ya que nadie evalúa una manera lineal con certeza • La prospectiva integra los ELEMENTOS CUALITATIVOS en la medida en que ella toma en cuenta de los comportamientos de los actores del sistema que examina (los oferentes y demandantes) • Es una aproximación que toma en cuenta los proyectos y los juegos de actores • Es una aproximación MULTIDISCIPLINARIA. Ella cruza la mirada de varios especialistas del objeto analizado: economistas, juristas, sociólogos, ingenieros,...
  • 84.
    La prospectiva esclarecelos diversos componentes del presente Ella permite distinguir: • Las tendencias pesadas, o al menos irreductibles, para tomar en consideración. Una vez identificadas, ellas pueden ser consideradas como chances posibles pero también como inercias o frenos (ej.: el envejecimiento de la población) • Los “factores emergentes”, las innovaciones llamadas también “hechos portadores de devenir”, aún poco visibles pero que conviene examinar según el peso presente y futuro. • Las incertidumbres o los factores de incertidumbre (el crecimiento económico, la situación internacional…) • En fin, las actitudes y los proyectos de los actores (privados, públicos,... ofertores, demandantes,…) Distinguiendo las tendencias pesadas y los factores emergentes, las incertidumbres y los roles de actores, los actores pueden evaluar mejor sus propias posibilidades y oportunidades de intervención y de acción.
  • 85.
    Implementar un análisisprospectivo es reunir un pequeño grupo de personas que representan los diferentes intereses en un área de cierta envergadura. • ¿QUE PODRIA OCURRIR que afectara el contexto o el sujeto de nuestro estudio, directa o indirectamente? ¿Cuáles son los factores susceptibles de modificarse? ¿De perdurar? ¿En estas condiciones, cuáles devenires son posibles? • ¿QUE VAMOS A HACER para aprovechar lo mejor de esos futuros posibles? • ¿CUAL SERÁ EL FUTURO QUE FAVORECEREMOS? • ¿CUÁLES SERÁN NUESTROS MÁRGENES DE MANIOBRA? y a qué condiciones? La simple búsqueda de respuestas a estas preguntas va inmediatamente a generar cinco consecuencias determinantes.
  • 86.
    La búsqueda derespuestas a estas preguntas va a permitir que el trabajo de grupo: • Conozca mejor las EVOLUCIONES PASADAS (retrospectiva) que condicionan el presente; • Conozca mejor EL PRESENTE. La aproximación a los futuros muestra generalmente los vacíos de información en el presente, entonces ¿cómo perfilar el devenir sin conocer bien el presente? así, EL EFECTO DE ANÁLISIS DEL FUTURO ES INMEDIATAMENTE OPERACIONAL. • De CONOCER MEJOR LOS DEVENIRES POSIBLES. Pasado Futuro El análisis del pasado permite Presente El futuro es incierto, su análisis permite identificar conocer las constantes del campo los riesgos y oportunidades estudiado, de conocer mejor su que se presentan y de capacidad de evolución y de anclar definir mejor los roles y el proyecto en su realidad histórica. desafíos del devenir anhelado.
  • 87.
    El trabajo degrupo también permitirá: • DESARROLLAR UN PROCESO COMÚN para los diferentes miembros del equipo de prospectiva. Este es un proceso PLURALISTA, DIVERSIFICADO Y GLOBAR, creará una SINERGÍA y favorecerá la búsqueda de un consenso necesario a la elaboración de una ESTRATEGIA operativa inmediatamente. • Confrontar las CHANCES de éxito de la estrategia finalmente elaborada y de su adaptabilidad a los cambios. Reflexión Estrategia prospectiva Mobilización colectiva
  • 88.
  • 89.
    El Club deRoma En 1968, se reunieron científicos, economistas, hombres de negocios, altos funcionarios internacionales y jefes de estado en ejercicio o retiro y fundaron el Club de Roma. Desde esa fecha, personalidades que van en aumento, vienen combinando sus diversas experiencias y amplio bagaje, a fin de alcanzar una comprensión más profunda de la problemática mundial. El Club de Roma es un Think Tank. La problemática mundial que analizan, está proyectada hacia escenarios posibles con horizontes que se extienden hacia los próximos 50 años.
  • 90.
    Estudios del Clubde Roma • Deterioro del medioambiente físico, • Crisis de las instituciones, • Burocratización, • Enajenación de la juventud, • Violencia, • Educación inadecuada, • Brecha creciente entre países pobres e industrializados, • Crecimiento urbano incontrolado, • Inseguridad en el empleo, • Satisfacción decreciente obtenida en el trabajo, • Impugnación de los valores de la sociedad, • Indiferencia ante la ley y el orden, • Brecha creciente en los países entre ricos y pobres e • Inflación y disrupción monetaria
  • 91.
    El Proyecto Millennium Esun (think tank) tanque de pensamiento, de la Universidad de las Naciones Unidas, que opera geográfica e institucionalmente disperso y que reúne y produce información sobre el futuro. El proyecto Millennium Investiga el Futuro Global desde una visión y análisis global. En el participan más de 1,000 futuristas, investigadores, planificadores de negocios y elaboradores de políticas que trabajan para la ONU y otras organizaciones internacionales, corporaciones, gobiernos, ONGs, y universidades en más de 50 países.
  • 92.
  • 93.
    Fundamentos del ProyectoMillennium La sociedad no puede controlar completamente el futuro, pero puede tener influencia en el curso de la historia. Por ello, el esfuerzo de considerar el balance entre lo que queremos y lo que es posible, vale la pena. Solicitar a la gente que coopere en la construcción de un mañana mejor no es razonable sin una imagen compartida, multifacética y clara del futuro. La manera en que se instalan dichas imágenes influye seriamente en la calidad del futuro. La Prospectiva o Investigación de Futuros explora, crea y prueba sistemáticamente ambas visiones o escenarios del futuro: los posibles y el deseado.
  • 94.
    Modelo de Prospectiva MATRIZ PROSPECTIVA Y ESTRATEGICA RETROSPECTIVA Y VALORACIÓN COYUNTURA PLANEACIÓN PROSPECTIVA PLANEACIÓN ESTRATÉGICA Análisis Escenarios 2007-20… ESCENARIOS ESTRATEGICOS Indicadores Índices Pasado Presente Tendencial Catastrófico Utópico Futurible 2007 2010 2015 2020 20… ACCIONES ESTRATÉGICAS Planeación Táctica 1 2 3 Planeación Operativa REQUERIMIENTOS Y RECURSOS ECONÓMICOS, TECNOLÓGICOS, POLÍTICOS, SOCIALES, MATERIALES, ETC 1 seguimiento 2 3 REALIDAD Evaluación y
  • 96.
    Datos de Prospectiva(ciudades) •Las ciudades en el 2025 Más de la mitad de los 6,6 millardos de personas en el mundo viven en entornos urbanos. • Se están sentando las bases para que las ciudades mejoren por medio del cómputo ubicuo con inteligencia colectiva y con un conocimiento justo-a-tiempo para su mejor manejo. • Los nanosensores y los transceptores que se encontrarán en prácticamente casi todo harán más fácil el manejo de una ciudad como un todo—desde el transporte hasta la seguridad
  • 97.
    Salud… • De acuerdocon la OMS, el promedio de la expectativa de vida en el mundo ha aumentado de los 48 años para aquellos nacidos en 1955, a 73 años para aquellos que nacerán en 2025. La población global está cambiando de una alta mortalidad y una alta fertilidad, a una baja mortalidad y una baja fertilidad. La población podría crecer otros 2,8 millardos para el 2050 antes de que comience a caer, de acuerdo con la estimación más baja de la ONU; luego de eso, podría ser 5,5 millardos para el 2100—lo que representa 1 millardo de personas menos de las que se encuentran con vida hoy en día. Sin embargo, es probable que los avances tecnológicos cambien esta predicción en los próximos 50 años, ya que le darán a las personas unas vidas más largas y más productivas, mucho más de lo que la mayoría podría creer posible hoy.
  • 98.
    Calentamiento global • Lacreciente y aplastante evidencia sobre el calentamiento global, el éxito de la película de Al Gore “Una Verdad Inconveniente”, y China que ya sobrepasó a los Estado Unidos en lo que respecta a las emisiones de CO2, colocaron al cambio climático entre los problemas más importantes en el mundo en la actualidad. El Panel Intergubernamental de Expertos sobre el Cambio Climático (PICC) informó que las emisiones de CO2 aumentaron con mayor rapidez que en su peor escenario durante 2000–04, y que sin nuevas acciones gubernamentales los gases invernadero aumentarán entre un 25–90% por encima de los niveles del 2000 para el año 2030.
  • 99.
    El agua • Cuandolos seres humanos agotaron los recursos naturales en el pasado, sólo migraron a nuevas áreas con más recursos. Esta estrategia no funcionará tan bien para el 40% de la humanidad que vive en la India y en China, a medida que sus suelos y fuentes de agua se vayan agotando. En 2025, 1,8 millardos de personas podrían estar viviendo en zonas con poca agua, lo suficientemente desesperadas para desencadenar una migración en masa. Debemos crear más agua, no sólo crear políticas de precio para redistribuir los recursos. La desanilización masiva será necesaria, así como también los programas de agricultura marina, junto con 24.000 kilómetros de líneas costeras desérticas para la producción de biocombustibles, alimentos para los humanos y animales, y pulpa para las industrias del papel— todo lo cual podría dejar libre agua dulce para otros propósitos mientras absorbe CO2.
  • 100.
    Prevención de desastres •El problema del cambio climático y otras formas de interdependencia global, tales como los lazos financieros y las enfermedades contagiosas, demostraron la necesidad de desarrollar sistemas de resiliencia—la capacidad de anticipar, responder y recuperarse de desastres tales como tsunamis, migraciones masivas debido a escasez de agua, cortes prolongados de energía eléctrica o de Internet, colapsos financieros, y conflictos. • Podrían surgir nuevos sistemas de toma de decisión. La Organización Internacional para la Estandarización (que cuenta con más de 16.000 estándares ISO) y la Internet han demostrado ser medios efectivos para la toma de decisiones autoorganizada. Por lo tanto, sería sabio crear sistemas globales autoorganizados para los sistemas de resiliencia.
  • 101.
    Computación • En 25años un computador podría alcanzar la capacidad de procesamiento del cerebro humano; en 25 años más, podrían tener la capacidad de procesamiento del total de los cerebros humanos. ¡Imagine cada individuo con un computador capaz de igualar la capacidad cerebral humana en la Tierra!
  • 102.
    Tecnologías de laInformación • Se espera que el mundo produzca más datos de los que puede almacenar en 2007. Según el IDC (Centro de Datos de Internet), el mundo produjo 161 exabytes (un millardo de gygabytes) en 2006, y tenía 185 exabytes de capacidad de almacenamiento. • Con el uso en aumento de los sistemas multimedia como YouTube, la abundancia de cámaras de vigilancia, y las regulaciones sobre la retención de datos corporativos, 988 exabytes (cerca de 1 zettabyte) podrían ser producidos en 2010, pero sólo se espera que 601 exabytes se encuentren disponibles para el almacenamiento para esa fecha.
  • 103.
    Nano tecnología • Los impactos extraordinarios de la Ciencia y la Tecnología • durante los últimos 25 años parecerán triviales con lo que • posiblemente suceda en los próximos 25 años. Los • transistores son ahora más pequeños que las ondas luminosas • (65 nanómetros). Intel creó el primer chip de 1 Teraflop • programable capaz de realizar más de 1 trillón de operaciones • de punto flotante por segundo (Flops). La interfaz cerebrocomputador • ahora permite que los pensamientos muevan • software, y las nanopartículas y las fibras estimulan el • crecimiento neuronal. Además, mini computadores ayudan a • tratar células individuales específicas. Los fotones han sido • ralentizados y acelerados, las células madre adultas están • apareciendo para reparar el tejido dañado, y se demostraron • las celdas de combustible microbianas.
  • 104.
    Comercio industrial • Algunos predicen que la • fabricación molecular y la • impresión 3D evolucionarán • eventualmente hasta el punto • donde la gente pueda imprimir • objetos de alta tecnología, que • antes se transportaban de todo el • mundo. • Si ese día alguna vez llega, • transportar bytes en lugar de • átomos alteraría de forma • dramática el comercio industrial • mundial.
  • 105.
    Energia • La demanda de energía se incrementará en aproximadamente un • 50% en las próximas décadas, a 335 MMbep en el 2030; en primer • lugar, por el incremento de la población mundial -de 6.5 billones • actuales a 8 billones en el 2030-. También contribuirá el acelerado • crecimiento económico que se pronostica en los países en vías de • desarrollo, muy particularmente en China, India y otros países • asiáticos, que demandarán energía adicional a un ritmo anual • cercano al 3.2% y que impulsarán el crecimiento económico global. • Así mismo, todas las predicciones que se tienen sobre la demanda • de energía, apuntan a que en el año 2030, los combustibles fósiles • seguirán dominando la estructura de demanda global de energía • primaria. Este año, se estima que aproximadamente entre el 75 a • 80% de la demanda energética mundial continuará siendo • suministrada de fuentes fósiles que son el petróleo, gas natural y • carbón, mientras, se pronostica que únicamente, el restante 20 a • 25% provenga de otras fuentes alternativas como la nuclear, • biocombustibles, solar, eólica, etc.
  • 106.
    Salud Pública • Según la Organización Mundial de la Salud, a • medida que la gente viva más tiempo se • necesitarán 2,4 millones de doctores, • enfermeras, y parteras, así como también • telemedicina, sensores biochip para el • autodiagnóstico, y otros sistemas automatizados. • La amenaza del SARS ha sido eliminada gracias • a una respuesta humana coherente y bien • articulada. El mundo se prepara ahora para las • variaciones genéticas que puedan ocurrir en el • virus H5N1 causante de la gripe aviar, el cual • podría matar a 25 millones de personas, • deteniendo el transporte aéreo y llevando al • mundo a una depresión.
  • 107.
    Internet • Por los momentos, más de un millardo de personas (17,5% • de todo el mundo) se encuentran conectados a la Internet. • La brecha digital se está cerrando y podría continuar • haciéndolo en la medida de que la demanda del computador • (XO-1) de 100$ (costo real es de 178$) del MIT (Instituto • Tecnológico de Massachussets) ha alcanzado pedidos de • lotes de 250.000 por Argentina, Uruguay, Brasil, Nigeria, • Libia, Pakistán, y Tailandia. • Mientas crece la integración entre teléfonos celulares, video • y la Internet los precios caerán, acelerando la globalización y • permitiéndole a grandes cantidades de personas unirse y • dividirse, coordinar acciones rápidamente y compartir • informaciones que van desde datos de la bolsa de valores, a • nuevas, audaces y contagiosas ideas.
  • 108.
    Viajes interespaciales • La tripulación que sea elegida para viajar por primera • vez a Marte deberá aprender a sortear un obligado • confinamiento y a sobrevivir en medio de graves • amenazas ambientales por un largo período. Cada • noche estrellada, Marte aparece con su color rojo • amarillento avivando el fuego de quienes ansían • poner sus pies en él. Pero tras esa apariencia cálida, • la temperatura promedio de su superficie es de 53 • grados bajo cero y su atmósfera está casi totalmente • compuesta por dióxido de carbono. El mayor reto es • el tiempo lejos de la Tierra, de unos tres años. Se • debería permanecer allí 18 meses antes de poder • regresar. Estar lejos por tanto tiempo y con sólo una • ruta de regreso puede ocasionar serios problemas • psicológicos.
  • 109.
    Turismo en América • El continente americano recibirá un total • de 282,3 millones de turistas en 2020, • con un promedio de crecimiento anual • del 3,9 por ciento, según la Organización • Mundial del Turismo (OMT). A pesar de • ese crecimiento el promedio anual de • América "sufrirá un descenso en su • posición a nivel global".
  • 110.
    Armas de DestrucciónMasiva • La cantidad de países libres pasó de 46 a 90 durante los últimos 30 años, lo que representa el 46% de la población mundial; y durante los últimos años el 64% de los países han adoptado una democracia electoral. Ya que las democracias tienden a no luchar entre sí, y debido a que las crisis humanitarias son más probables bajo regímenes autoritarios que democráticos, la tendencia hacia la democracia debería llevar a un futuro más pacífico entre los Estados Nación. • Desafortunadamente, la capacidad de adquirir armas de destrucción masiva se encontrará a disposición de los particulares. La futura fabricación molecular de escritorio y farmacéutica casera y el acceso del crimen organizado a materiales nucleares permitirán que particulares fabriquen y utilicen armas de destrucción masiva—desde armas biológicas hasta bombas nucleares de bajo nivel.
  • 111.
    Crimen organizado • El crimen organizado • transnacional continúa • creciendo. El total anual de sus • ganancias podría encontrarse • por encima de los 2 trillones de • dólares lo que le garantiza más • recursos financieros que todo el • presupuesto militar del mundo • entero.
  • 112.
    Esclavitud • Existen más esclavos en el • mundo ahora que en el punto • más alto del comercio con • esclavos de África. Los • estimados varían desde 12,3 • millones a 27 millones, donde la • mayoría son mujeres en Asia.
  • 113.
    Trabajo • La OIT informa que los cargos legislativos, de oficial • superior, o gerenciales ocupados por mujeres han • aumentado lentamente desde un 25,6% en 1995 a un 28,3% • en la actualidad. A pesar de que la condena contra cualquier • forma de discriminación contra las mujeres es casi universal, • el progreso es mixto. Cerca de un 57% de las mujeres • trabajan en la economía informal, y sólo el 17% son • legisladoras nacionales. Existen ahora 94 niñas en escuela • primaria por cada 100 niños, superando las 92 del año 1999. • De los 181 países con datos del 2004 disponibles, cerca de • dos tercios han alcanzado la igualdad de géneros en • educación primaria. Sin embargo, sólo un tercio de los 177 • países con datos disponibles han alcanzado la igualdad en el • caso de la educación secundaria. Cerca de 781 millones de • adultos no cuentan con el mínimo de las habilidades de • alfabetización; dos tercios son mujeres. La violencia contra • la mujer por parte de los hombres continúa causando más • fatalidades que las guerras de hoy.
  • 114.
    Corrupción • El Banco Mundial estima que se paga más de • 1 trillón de dólares cada año en sobornos • políticos, de los cuales de 20 a 40 millardos de • dólares son percibidos por oficiales públicos • de países en desarrollo, de 60 a 80 millardos • de dólares en los países más desarrollados. • A pesar de esto, la corrupción se expone cada • vez más por medio de noticias, blogs, cámaras • de teléfonos móviles, comisiones éticas, y • organizaciones como Transparencia • Internacional.
  • 115.
    Política • Los políticos no han sido entrenados en teoría y • práctica con respecto al proceso de toma de • decisiones, y pocos conocen como podría • ayudarlos un software avanzado de soporte • para dicho proceso. • El adiestramiento formal en ética y toma de • decisiones para los políticos podría dar como • resultado una mejora significativa en la calidad • del proceso global de toma de decisiones. • Además se necesita desarrollar aún más un • proceso para establecer las prioridades locales, • nacionales e internacionales.