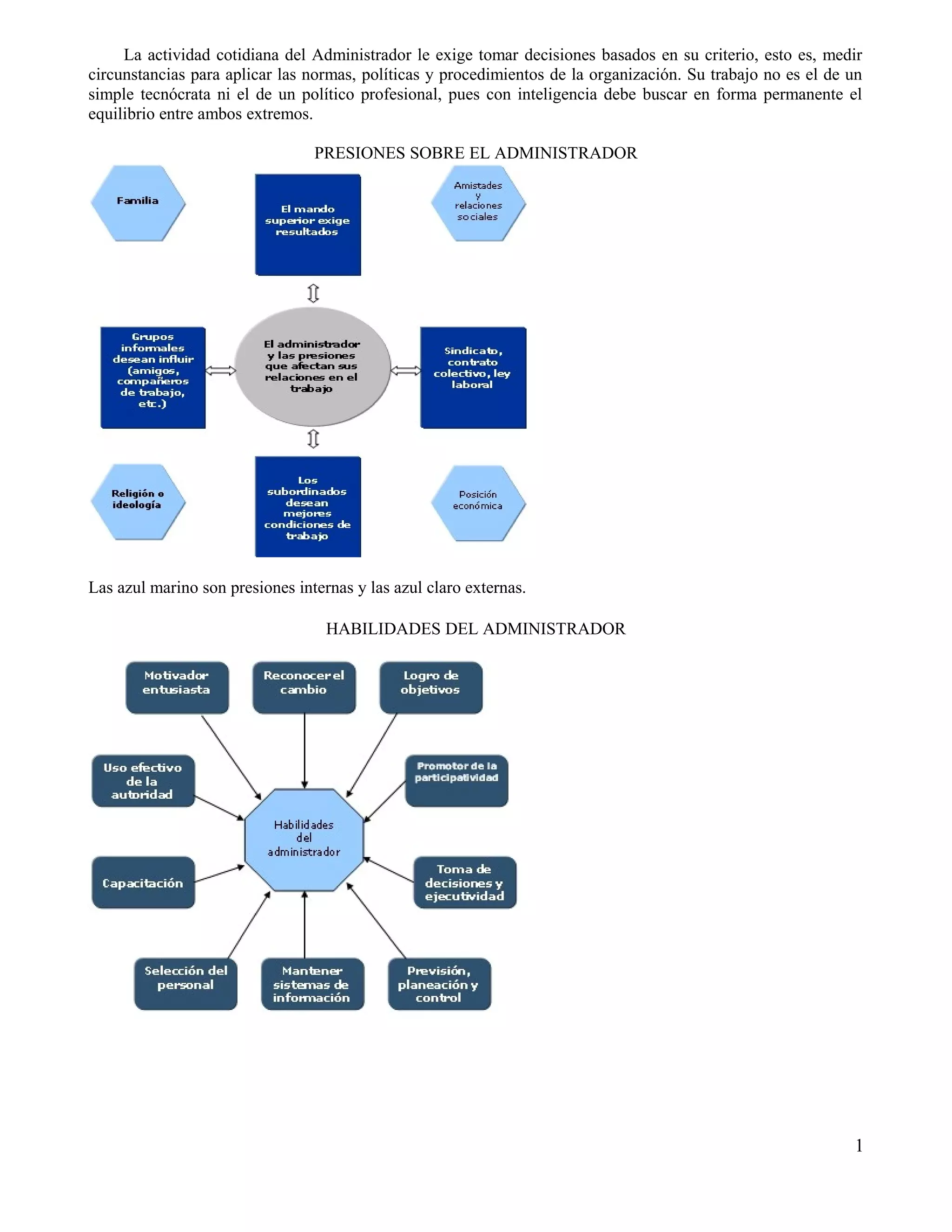
La actividad cotidiana del Administrador le exige tomar decisiones basados en su criterio, esto es, medir
circunstancias para aplicar las normas, políticas y procedimientos de la organización. Su trabajo no es el de un
simple tecnócrata ni el de un político profesional, pues con inteligencia debe buscar en forma permanente el
equilibrio entre ambos extremos.
PRESIONES SOBRE EL ADMINISTRADOR
Las azul marino son presiones internas y las azul claro externas.
HABILIDADES DEL ADMINISTRADOR
1
¿QUÉ ES EL PENSAMIENTO ESTRATÉGICO Y POR QUÉ ES IMPORTANTE?
El pensamiento estratégico individual incluye la aplicación del juicio basado en la experiencia para
determinar las direcciones futuras. El pensamiento estratégico de empresa es la coordinación de mentes creativas
dentro de una perspectiva común que le permita a un negocio avanzar hacia el futuro de una manera satisfactoria
para todos.
El propósito del pensamiento estratégico es ayudarle a explotar los muchos desafíos futuros, tanto
previsibles como imprevisibles, más que prepararlo para un probable mañana único.
El pensamiento estratégico es importante debido a que:
1. El juicio razonado, aunque suele basarse en información inadecuada, es lo más importante que cualquier
empresa espera de sus directores.
2. Para ser efectivo, el juicio colectivo depende de que quienes toman las decisiones importantes tengan una
visión clara y consistente de lo que debe ser la administración futura de la empresa.
3. La visión de la empresa se basa más en la forma en la que los que deciden vean y sientan que en los
resultados de cualquier análisis sistemático.
4. El pensamiento estratégico incorpora valores, misión, visión y estrategia que tienden a ser elementos
intuitivos (basados en los sentimientos) más que analíticos (basados en la información).
5. Llegar a un acuerdo sobre estos elementos entre los miembros de su equipo administrativo es un
prerrequisito esencial para la planeación efectiva.
El pensamiento estratégico es el cimiento para la toma de decisiones estratégicas. Sin este fundamento, las
decisiones y acciones subsecuentes quizás sean fragmentadas e inconsistentes con la salud a largo plazo de
la empresa.
QUÉ ES LA PLANEACIÓN TÁCTICA Y POR QUÉ ES IMPORTANTE?
La planeación táctica es el compromiso presente de gerentes y empleados importantes para elaborar planes
para la empresa como un todo, así como para sus unidades independientes. Su propósito es asegurar que el
rendimiento de la empresa en la producción de resultados a corto plazo sea consistente con la dirección
estratégica, además de lograr el uso más efectivo de los recursos disponibles.
Es importante porque:
1. Transforma el pensamiento estratégico y la planeación a largo plazo en resultados específicos susceptibles de
medición.
2. Acentúa la planeación del equipo que da a los participantes posesión en el plan y los resultados proyectados.
3. Proporciona un medio para llevar a cabo los planes a corto plazo y para asegurar la compresión y el compromiso
hacia ellos.
4. Es diferente del pensamiento estratégico y de la planeación a largo plazo en que es, en gran medida, analítico
con un considerable énfasis en la toma de decisiones basadas en la información.
5. Esta más centrado y es más especifico y detallado que el pensamiento estratégico y la planeación a largo plazo.
6. Por lo general, tiene un horizonte de un año, aunque apoya la administración futura.
7. Se utiliza como un proceso progresivo para dirigir los problemas o las oportunidades, así como para establecer
planes anuales.
8. Es una fuente vital de información ante la preparación del presupuesto.
2
9. Lo emplean los colaboradores en la planeación así como las unidades de trabajo, los departamentos, las
divisiones y toda la empresa.
La planeación táctica es el proceso que le ayuda a aspirar a oportunidades que valgan la pena, a mejorar los
resultados, a evitar o minimizar sus pérdidas y a proporcionar retroalimentación continua para que tomar
acciones correctivas cuando sea necesario.
La DIRECCIÓN ESTRATÉGICA es el instrumento que hace posible la adecuación de la
empresa a los cambios del medio en que se desenvuelve. Pretende identificar de forma precoz los
cambios externos e internos para instrumentar respuestas rápidas, procurando que el nivel de sorpresa
de los impactos sea el menor posible.
Los Fundamentos de Dirección o Gestión de Empresas son un conjunto de habilidades que a menudo son
pasados por alto. Sin embargo, conocer los fundamentos pueden ser todo lo que separa a un negocio del éxito al
fracaso. Tal vez usted es un administrador de empresas y cuestiona la importancia de estos aspectos
fundamentales para su negocio.
Muchos de los gerentes de empresas los ignoran, por lo que creen (ellos) lo hacen muy bien. Detrás de cada
director de un buen negocio hay una persona que ha aprendido y dominado los fundamentos mismos de su
programa de gestión empresarial.
Si usted es uno de los que no han aprendido estos fundamentos, es el momento para que usted pueda tomar
algún tiempo y hacerlo. No sólo la formación beneficia a su negocio, sino que tendrá un efecto positivo en su
carrera de negocios.
Fundamento de Dirección o Gestión de Empresas # 1: No trate de ser amado
La mayoría de los gerentes de empresas quieren estar en el lado bueno de sus empleados. Si bien esto es
una gran cosa que quiera, no es una buena idea para que sea el foco principal de lo que está haciendo. En última
instancia, lo más importante es asegurarse de que el negocio funciona de una manera efectiva. Ser amigo de sus
empleados no siempre hará esto.
Asegúrese de que “se imponga la ley” y decirle a sus empleados exactamente lo que necesita y espera de
ellos. No trate de mimarlos o de ser demasiado comprensible con ellos. Obviamente usted no será muy popular,
pero es lo que se necesita para forjar un negocio exitoso. Después de un tiempo, sus empleados comprenderán y
lo respetarán, simplemente por el hecho de que usted ha elegido hacer lo mejor para el negocio.
Fundamento de Dirección o Gestión de Empresas # 2: Las cosas cambian según sea necesario
Los gerentes proactivos de negocios son un gran activo para cualquier empresa para la que trabajan. Ellos
hacen lo que tienen que hacer para que el negocio prospere. Ellos abogan por el cambio cuando sea necesario.
El cambio es una parte necesaria del negocio, que algunos tratan de evitar. Los gerentes de negocios no
puede dejarse convencer por aquellos empleados que pueden cuestionar su plan. Los que dan a perder el respeto
de sus empleados, que ven un jefe que no puede ponerse de pie. No seas el jefe que pone el cambio sólo para
complacer a algunos críticos en una pobre gestión de competencias. En cambio el jefe hace lo que se necesita
para mejorar la gestión del conocimiento y todo el negocio!
Fundamento de Dirección o Gestión de Empresas N º 3: Representación
Dar a conocer que los empleados que maneja son responsables. En vez de decir “ellos” no le va a gustar si
una tarea no se completa a tiempo, hacen hincapié en que el negocio como un todo (“nosotros”) no nos va a
gustar si la tarea no se ha completado. Como gerente de negocios, es importante representar la empresa en su
conjunto en todos los niveles.
Fundamento de Dirección o Gestión de Empresas N º 4: ser optimista y realista
3
La negatividad puede matar a un negocio. Un gerente negativo puede contagiar a sus empleados, creando
así un ambiente de trabajo negativo que reduce la productividad del negocio. Incluso cuando en los tiempos
malos de la empresa, trate de ser optimista. Cuando las cosas van bien, trate de ser optimista y realista. Esta
actitud positiva hacia la gestión empresarial contagiará a los empleados, lo que aumentará la productividad de su
empresa.
4

Direccion estrategica

  • 1.
    La actividad cotidianadel Administrador le exige tomar decisiones basados en su criterio, esto es, medir circunstancias para aplicar las normas, políticas y procedimientos de la organización. Su trabajo no es el de un simple tecnócrata ni el de un político profesional, pues con inteligencia debe buscar en forma permanente el equilibrio entre ambos extremos. PRESIONES SOBRE EL ADMINISTRADOR Las azul marino son presiones internas y las azul claro externas. HABILIDADES DEL ADMINISTRADOR 1
  • 2.
    ¿QUÉ ES ELPENSAMIENTO ESTRATÉGICO Y POR QUÉ ES IMPORTANTE? El pensamiento estratégico individual incluye la aplicación del juicio basado en la experiencia para determinar las direcciones futuras. El pensamiento estratégico de empresa es la coordinación de mentes creativas dentro de una perspectiva común que le permita a un negocio avanzar hacia el futuro de una manera satisfactoria para todos. El propósito del pensamiento estratégico es ayudarle a explotar los muchos desafíos futuros, tanto previsibles como imprevisibles, más que prepararlo para un probable mañana único. El pensamiento estratégico es importante debido a que: 1. El juicio razonado, aunque suele basarse en información inadecuada, es lo más importante que cualquier empresa espera de sus directores. 2. Para ser efectivo, el juicio colectivo depende de que quienes toman las decisiones importantes tengan una visión clara y consistente de lo que debe ser la administración futura de la empresa. 3. La visión de la empresa se basa más en la forma en la que los que deciden vean y sientan que en los resultados de cualquier análisis sistemático. 4. El pensamiento estratégico incorpora valores, misión, visión y estrategia que tienden a ser elementos intuitivos (basados en los sentimientos) más que analíticos (basados en la información). 5. Llegar a un acuerdo sobre estos elementos entre los miembros de su equipo administrativo es un prerrequisito esencial para la planeación efectiva. El pensamiento estratégico es el cimiento para la toma de decisiones estratégicas. Sin este fundamento, las decisiones y acciones subsecuentes quizás sean fragmentadas e inconsistentes con la salud a largo plazo de la empresa. QUÉ ES LA PLANEACIÓN TÁCTICA Y POR QUÉ ES IMPORTANTE? La planeación táctica es el compromiso presente de gerentes y empleados importantes para elaborar planes para la empresa como un todo, así como para sus unidades independientes. Su propósito es asegurar que el rendimiento de la empresa en la producción de resultados a corto plazo sea consistente con la dirección estratégica, además de lograr el uso más efectivo de los recursos disponibles. Es importante porque: 1. Transforma el pensamiento estratégico y la planeación a largo plazo en resultados específicos susceptibles de medición. 2. Acentúa la planeación del equipo que da a los participantes posesión en el plan y los resultados proyectados. 3. Proporciona un medio para llevar a cabo los planes a corto plazo y para asegurar la compresión y el compromiso hacia ellos. 4. Es diferente del pensamiento estratégico y de la planeación a largo plazo en que es, en gran medida, analítico con un considerable énfasis en la toma de decisiones basadas en la información. 5. Esta más centrado y es más especifico y detallado que el pensamiento estratégico y la planeación a largo plazo. 6. Por lo general, tiene un horizonte de un año, aunque apoya la administración futura. 7. Se utiliza como un proceso progresivo para dirigir los problemas o las oportunidades, así como para establecer planes anuales. 8. Es una fuente vital de información ante la preparación del presupuesto. 2
  • 3.
    9. Lo empleanlos colaboradores en la planeación así como las unidades de trabajo, los departamentos, las divisiones y toda la empresa. La planeación táctica es el proceso que le ayuda a aspirar a oportunidades que valgan la pena, a mejorar los resultados, a evitar o minimizar sus pérdidas y a proporcionar retroalimentación continua para que tomar acciones correctivas cuando sea necesario. La DIRECCIÓN ESTRATÉGICA es el instrumento que hace posible la adecuación de la empresa a los cambios del medio en que se desenvuelve. Pretende identificar de forma precoz los cambios externos e internos para instrumentar respuestas rápidas, procurando que el nivel de sorpresa de los impactos sea el menor posible. Los Fundamentos de Dirección o Gestión de Empresas son un conjunto de habilidades que a menudo son pasados por alto. Sin embargo, conocer los fundamentos pueden ser todo lo que separa a un negocio del éxito al fracaso. Tal vez usted es un administrador de empresas y cuestiona la importancia de estos aspectos fundamentales para su negocio. Muchos de los gerentes de empresas los ignoran, por lo que creen (ellos) lo hacen muy bien. Detrás de cada director de un buen negocio hay una persona que ha aprendido y dominado los fundamentos mismos de su programa de gestión empresarial. Si usted es uno de los que no han aprendido estos fundamentos, es el momento para que usted pueda tomar algún tiempo y hacerlo. No sólo la formación beneficia a su negocio, sino que tendrá un efecto positivo en su carrera de negocios. Fundamento de Dirección o Gestión de Empresas # 1: No trate de ser amado La mayoría de los gerentes de empresas quieren estar en el lado bueno de sus empleados. Si bien esto es una gran cosa que quiera, no es una buena idea para que sea el foco principal de lo que está haciendo. En última instancia, lo más importante es asegurarse de que el negocio funciona de una manera efectiva. Ser amigo de sus empleados no siempre hará esto. Asegúrese de que “se imponga la ley” y decirle a sus empleados exactamente lo que necesita y espera de ellos. No trate de mimarlos o de ser demasiado comprensible con ellos. Obviamente usted no será muy popular, pero es lo que se necesita para forjar un negocio exitoso. Después de un tiempo, sus empleados comprenderán y lo respetarán, simplemente por el hecho de que usted ha elegido hacer lo mejor para el negocio. Fundamento de Dirección o Gestión de Empresas # 2: Las cosas cambian según sea necesario Los gerentes proactivos de negocios son un gran activo para cualquier empresa para la que trabajan. Ellos hacen lo que tienen que hacer para que el negocio prospere. Ellos abogan por el cambio cuando sea necesario. El cambio es una parte necesaria del negocio, que algunos tratan de evitar. Los gerentes de negocios no puede dejarse convencer por aquellos empleados que pueden cuestionar su plan. Los que dan a perder el respeto de sus empleados, que ven un jefe que no puede ponerse de pie. No seas el jefe que pone el cambio sólo para complacer a algunos críticos en una pobre gestión de competencias. En cambio el jefe hace lo que se necesita para mejorar la gestión del conocimiento y todo el negocio! Fundamento de Dirección o Gestión de Empresas N º 3: Representación Dar a conocer que los empleados que maneja son responsables. En vez de decir “ellos” no le va a gustar si una tarea no se completa a tiempo, hacen hincapié en que el negocio como un todo (“nosotros”) no nos va a gustar si la tarea no se ha completado. Como gerente de negocios, es importante representar la empresa en su conjunto en todos los niveles. Fundamento de Dirección o Gestión de Empresas N º 4: ser optimista y realista 3
  • 4.
    La negatividad puedematar a un negocio. Un gerente negativo puede contagiar a sus empleados, creando así un ambiente de trabajo negativo que reduce la productividad del negocio. Incluso cuando en los tiempos malos de la empresa, trate de ser optimista. Cuando las cosas van bien, trate de ser optimista y realista. Esta actitud positiva hacia la gestión empresarial contagiará a los empleados, lo que aumentará la productividad de su empresa. 4