Servicio de asesoría y resolución de ejercicios ciencias_help@hotmail.com
www.maestronline.com
Solicita una cotización a través de nuestros
correos.
Maestros Online
Electrónica 2
Apoyo en
ejercicios
Servicio de asesorías y solución de ejercicios
Ciencias_help@hotmail.com
Servicio de asesoría y resolución de ejercicios ciencias_help@hotmail.com
www.maestronline.com
Instrucciones:
Utilizando los conceptos mostrados a lo largo de este tema, resuelve los siguientes
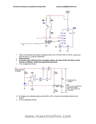
ejercicios apoyándote en el libro de texto u otras fuentes confiables
1. Obtén lo solicitado en cada inciso, utilizando los conceptos mostrados a lo largo de este tema:
a) Encuentra el voltaje de entrada para un amplificador operacional cuya salida es de 5 volts, R1=
2 MΩ, R2=100 MΩ. (Cuide el signo)
b) En el circuito anterior ¿qué voltaje obtendrá si se le aplica un voltaje de 4 mVolts?
c) Encuentra el voltaje de entrada para un amplificador operacional cuya salida es de 5 volts, R1= 6
KΩ, R2=480 KΩ.
d) En el circuito anterior si se aplica un voltaje de 10 mV a la entrada ¿qué salida se obtendría?
2. Si tienes el siguiente circuito:
Servicio de asesoría y resolución de ejercicios ciencias_help@hotmail.com
www.maestronline.com
a) ¿Qué resistencia de Thevenin se presenta a la entrada?
b) ¿Cuál es el voltaje de Thevenin?
c) ¿Cuál es la corriente que circula por RL?
Instrucciones:
Utilizando los conceptos mostrados a lo largo de este tema resuelve los siguientes
ejercicios apoyándote en el libro de texto u otras fuentes confiables.
1. Para el circuito de la figura:
a. Resuelve la expresión de la tensión de salida Vo en términos de las tensiones de entrada
V1 y V2.
b. Calcula y representa gráficamente el valor de Vo sí V1=0.3 Sen ωt y V2 = 1 volt.
c. Si el OPAm es capaz de proporcionar una intensidad de salida de máxima de 50 mA,
establece los rangos de valores permitidos RL.
2.Determina la tensión de salida del siguiente amplificador.
3.Encuentra la ganancia de salida del siguiente circuito.
Servicio de asesoría y resolución de ejercicios ciencias_help@hotmail.com
www.maestronline.com
Instrucciones:
Utilizando los conceptos mostrados a lo largo de este tema resuelve los siguientes
ejercicios apoyándote en el libro de texto u otras fuentes confiables
1. Calcula la CMRR (en dB) para el circuito con medidas de Vd=1.5mV, Vo=600mV y Vc=0.25mV, y
una Vo=2.5 μV.
2. Determina el voltaje de salida de un OPAm para los voltajes de entrada de Vi1=220 μV y Vi2=110
μV. El amplificador tiene una ganancia diferencial de Ad=6000 y el valor de CMRR es: a) 100 b) 106
3. Calcula CMRR para las mediciones realizadas en el siguiente OPAm de cada inciso:
a)
Salida modo diferencial 4 Volts; salida modo común 120 mVolts
b)
Salida de modo diferencial 5 volts; salida modo común 15 volts.
4. Para las siguientes ganancias define el valor en decibeles:
a) 10 b) 10,000 c) 100,000 d) 10M
Servicio de asesoría y resolución de ejercicios ciencias_help@hotmail.com
www.maestronline.com
5. Para las siguientes ganancias en dB define la ganancia absoluta
a) 20 dB b) 60 dB c) 118 dB
6. Si un amplificador tiene una ganancia de lazo abierto es 120 dB y el punto 3 dB es en 10 KHz,
¿en qué punto será la ganancia de crossover unitaria si la atenuación progresiva es de -40
dB/década?
Instrucciones:
Utilizando los conceptos mostrados a lo largo de este tema resuelve los siguientes
ejercicios apoyándote en el libro de texto u otras fuentes confiables.
1. Calcula la corriente de polarización de entrada en cada terminal de entrada de un OPAm que
tenga valores especificados de IIO=3 nA e IB=25 nA.
2. Si la respuesta a un escalón de un OPAm es la mostrada:
¿Cuál es el la velocidad de respuesta de este OPAm, slew rate (SR)?
3. Los amplificadores inversor y no inversor de las figuras 1 y 2 han sido realizados con
el OPAm 741. Si Vi es una onda sinusoidal de 0.3 V de amplitud, calcula la frecuencia máxima de
operación de ambos amplificadores si está limitada por la frecuencia de corte superior o por el slew
rate. Determina la amplitud de entrada para la cual la frecuencia de corte del amplificador y la
frecuencia limitada por el slew rate coinciden.
Servicio de asesoría y resolución de ejercicios ciencias_help@hotmail.com
www.maestronline.com
Figura 1 Figura 2
Envía el ejercicio a tu tutor, en formato de práctica de ejercicios.
Instrucciones:
De acuerdo a los conceptos vistos, así como al contenido del libro de texto u otras fuentes
confiables, realiza los siguientes ejercicios:
1) Determina la histéresis del diagrama mostrado arriba. Considera los siguientes parámetros:
R1=30KΩ y R2=150KΩ,. Sea +VSAT=VH=15V y VL=-VSAT=-15V.
2) Analiza el circuito anterior considera: VREF= 7V, V1=10sen150πt, R1=R2=10KΩ.
3) Determina el valor de las resistencias y dibuja la gráfica con el voltaje a la salida versus tiempo.
Servicio de asesoría y resolución de ejercicios ciencias_help@hotmail.com
www.maestronline.com
4) Determina el voltaje a la salida. Para el voltaje de entrada de
Vi=5sen150pt
Para los valores de
Vsat= 15 V, R1=60 KΩ y R2=240 KΩ.
Presenta en una misma gráfica del voltaje de salida versus tiempo con el voltaje de entrada versus
tiempo y el patrón de Lissajous en otra gráfica.
Instrucciones:
Tomando como referencia los conceptos vistos, así como el libro de texto u otras fuentes
confiables, realiza los siguientes ejercicios:
I. Analiza el siguiente circuito:
Servicio de asesoría y resolución de ejercicios ciencias_help@hotmail.com
www.maestronline.com
Considera que PCI=+4.5V y PCS=+5.75V. Si Vsat=15V y la entrada es una onda sinusoidal con un
valor de pico de 12V, ¿cuál es la forma de onda de la salida?
II. Analiza el siguiente circuito:
Considera que la resistencia 2R se cambia a 8R, y la resistencia 3R se cambia a 12R. ¿Cuáles son
los nuevos voltajes de referencia?
III. Analiza el siguiente circuito:
Servicio de asesoría y resolución de ejercicios ciencias_help@hotmail.com
www.maestronline.com
Considerando que el voltaje V1 es una onda sinusoidal y el voltaje 2 es una onda sinusoidal con un
medio de la frecuencia del voltaje 1. ¿Qué voltaje se obtiene a la salida? (Realiza una gráfica).
IV. Analiza el siguiente circuito:
Si el voltaje de entrada Vin, procede de un transductor cuya función es revisar el nivel de líquido de
un tanque y en base a este produce un voltaje variable. Analiza el circuito y determina el voltaje de
entrada al cual se realiza una transición en el voltaje de salida.
Instrucciones:
Tomando como referencia los conceptos estudiados, así como el libro de texto u otras
fuentes confiables, realiza los siguientes ejercicios:
I. En el siguiente filtro:
Servicio de asesoría y resolución de ejercicios ciencias_help@hotmail.com
www.maestronline.com
Considera: R1=R2=75 kΩ, C1= 90 pF, C2=110 pF. ¿Cuál es la frecuencia del polo? ¿Cuál es el valor
de Q? ¿Cuál es el valor de f3dB?
II. En el siguiente filtro:
Considera: R1= 90 kΩ, R2=25 kΩ, C1=C2=900 pF. ¿Cuál es la frecuencia del polo? ¿Cuál es el valor
de Q? ¿Cuál es el valor de f3dB?
III. En el siguiente filtro:
Considera: R1=75kΩ, R2=15 kΩ, y C1=C2=600 pF. Calcula la ganancia, el valor de Q y la frecuencia
central.
Servicio de asesoría y resolución de ejercicios ciencias_help@hotmail.com
www.maestronline.com
IV. En el siguiente filtro:
Considera: R1= 30 kΩ, R2= 20 kΩ R3=R4=100 kΩ, R5=R4/2, C1=C2=380 pF.
Instrucciones:
Con referencia a los conceptos vistos, así como el libro de texto u otras fuentes confiables,
realiza los siguientes ejercicios:
1. Analiza el lazo de retroalimentación y calcula β del siguiente circuito:
2. Calcula la frecuencia y la fase para la siguiente señal:
Servicio de asesoría y resolución de ejercicios ciencias_help@hotmail.com
www.maestronline.com
3. Representa los siguientes voltajes como fasores:
Instrucciones:
Tomando como referencia los conceptos vistos, así como el libro de texto u otras fuentes
confiables, realiza los siguientes ejercicios:
1. Analiza el siguiente circuito:
a. ¿Qué tipo de oscilador es?
b. ¿Cuál es el rango de frecuencias de operación?
Servicio de asesoría y resolución de ejercicios ciencias_help@hotmail.com
www.maestronline.com
c. ¿Qué fase tiene la señal de salida?
2. Analiza el siguiente circuito:
a. ¿Qué frecuencia de operación presenta?
b. ¿Qué tipo de oscilador es?
c. Presenta graficada la forma de onda del voltaje de salida.
3. Analiza el siguiente circuito:
a. Si los interruptores J3 y S3 se encuentran accionados y los potenciómetros se encuentran
en su mínimo nivel. ¿Cuál es la frecuencia de operación?
Instrucciones:
Tomando como referencia los conceptos estudiados, así como el libro de texto u otras
fuentes confiables, realiza los siguientes ejercicios:
1. Analiza el circuito:
Servicio de asesoría y resolución de ejercicios ciencias_help@hotmail.com
www.maestronline.com
a. Dibuja la señal de salida.
b. ¿Qué voltaje de pico se encuentra a la salida?
c. ¿Qué frecuencia presenta la señal de salida?
d. Si se cambia el capacitor por uno de mayor valor ¿qué sucede?
e. Instrucciones:
f. Tomando como referencia los conceptos estudiados, así como el libro de texto u
otras fuentes confiables, resuelve los siguientes ejercicios:
g. 1. Para el circuito de abajo, el capacitor tiene un valor de 100 nf. Determina los valores
apropiados para las resistencias, de manera que el circuito realice una repetición de pulsos
con una frecuencia de 300 kHz y con un ciclo de trabajo del 50%.
h. 2. Para el siguiente circuito:
Servicio de asesoría y resolución de ejercicios ciencias_help@hotmail.com
www.maestronline.com
i. Tiene una corriente de colector constante de 0.5 mA. Si VCC=10V y C=47nF ¿cuál es el
valor de pico? y ¿cuál es el período?
j. Instrucciones:
k. Tomando como referencia los conceptos vistos, así como el libro de texto u otras
fuentes confiables, realiza los siguientes ejercicios.
l. I. En el siguiente circuito:
m. El voltaje en la entrada puede variar de 25 a 35 V ¿Cuál es la corriente máxima en el
Zener?
n. II. En el siguiente circuito:
Servicio de asesoría y resolución de ejercicios ciencias_help@hotmail.com
www.maestronline.com
o. El voltaje de entrada es de 30 V R3=10Ω Vz=7Vy RL=60Ω. Si R1=2.7kΩ y R2=3.2 kΩ
¿Cuáles son los valores aproximados de voltaje de salida, corriente de entrada, corriente
en la carga y corriente de colector?
p. Instrucciones:
q. Avance del proyecto final:
r. I. En una clínica de rehabilitación se desea contratar a un ingeniero en electrónica
para diseñar un circuito electrónico que sea capaz de operar un aparato de
ultrasonido utilizado para la rehabilitación física.
s. Se desea que se propongan circuitos electrónicos que cumplan con las siguientes
especificaciones:
t. Control de intensidad a la salida.
Frecuencia de salida de 3 MegaHertz (MHz) con una desviación máxima de 2.9 a
3.1 Mhz.
u. Se te invita a realizar una propuesta de diseño para adjudicarte el trabajo, ¿cuál
sería tu propuesta?
v. Realiza el diagrama esquemático del circuito electrónico propuesto, así como los
argumentos del porque de la selección de configuraciones (Inversor, no inversor,
integrador, comparador, etc.) y dispositivos utilizados en el diseño.
w. Entrega del proyecto final:
x. II. Para la propuesta realizada anteriormente, diseña el circuito:
y. Ajuste de tiempo de operación de 1 hasta 10 minutos.
z. Para generar la señal de 1 Mhz y 3 Mhz
aa. Una fuente de alimentación compacta para proveer de los voltajes de alimentación
necesario en los circuitos diseñados.
bb. Presenta los diagramas esquemáticos junto con los argumentos que te llevaron a
tomar las decisiones pertinentes. Además, realiza una simulación de tus circuitos
en Multisim y envía el archivo para su revisión.

Electrónica 2

  • 1.
    Servicio de asesoríay resolución de ejercicios ciencias_help@hotmail.com www.maestronline.com Solicita una cotización a través de nuestros correos. Maestros Online Electrónica 2 Apoyo en ejercicios Servicio de asesorías y solución de ejercicios Ciencias_help@hotmail.com
  • 2.
    Servicio de asesoríay resolución de ejercicios ciencias_help@hotmail.com www.maestronline.com Instrucciones: Utilizando los conceptos mostrados a lo largo de este tema, resuelve los siguientes ejercicios apoyándote en el libro de texto u otras fuentes confiables 1. Obtén lo solicitado en cada inciso, utilizando los conceptos mostrados a lo largo de este tema: a) Encuentra el voltaje de entrada para un amplificador operacional cuya salida es de 5 volts, R1= 2 MΩ, R2=100 MΩ. (Cuide el signo) b) En el circuito anterior ¿qué voltaje obtendrá si se le aplica un voltaje de 4 mVolts? c) Encuentra el voltaje de entrada para un amplificador operacional cuya salida es de 5 volts, R1= 6 KΩ, R2=480 KΩ. d) En el circuito anterior si se aplica un voltaje de 10 mV a la entrada ¿qué salida se obtendría? 2. Si tienes el siguiente circuito:
  • 3.
    Servicio de asesoríay resolución de ejercicios ciencias_help@hotmail.com www.maestronline.com a) ¿Qué resistencia de Thevenin se presenta a la entrada? b) ¿Cuál es el voltaje de Thevenin? c) ¿Cuál es la corriente que circula por RL? Instrucciones: Utilizando los conceptos mostrados a lo largo de este tema resuelve los siguientes ejercicios apoyándote en el libro de texto u otras fuentes confiables. 1. Para el circuito de la figura: a. Resuelve la expresión de la tensión de salida Vo en términos de las tensiones de entrada V1 y V2. b. Calcula y representa gráficamente el valor de Vo sí V1=0.3 Sen ωt y V2 = 1 volt. c. Si el OPAm es capaz de proporcionar una intensidad de salida de máxima de 50 mA, establece los rangos de valores permitidos RL. 2.Determina la tensión de salida del siguiente amplificador. 3.Encuentra la ganancia de salida del siguiente circuito.
  • 4.
    Servicio de asesoríay resolución de ejercicios ciencias_help@hotmail.com www.maestronline.com Instrucciones: Utilizando los conceptos mostrados a lo largo de este tema resuelve los siguientes ejercicios apoyándote en el libro de texto u otras fuentes confiables 1. Calcula la CMRR (en dB) para el circuito con medidas de Vd=1.5mV, Vo=600mV y Vc=0.25mV, y una Vo=2.5 μV. 2. Determina el voltaje de salida de un OPAm para los voltajes de entrada de Vi1=220 μV y Vi2=110 μV. El amplificador tiene una ganancia diferencial de Ad=6000 y el valor de CMRR es: a) 100 b) 106 3. Calcula CMRR para las mediciones realizadas en el siguiente OPAm de cada inciso: a) Salida modo diferencial 4 Volts; salida modo común 120 mVolts b) Salida de modo diferencial 5 volts; salida modo común 15 volts. 4. Para las siguientes ganancias define el valor en decibeles: a) 10 b) 10,000 c) 100,000 d) 10M
  • 5.
    Servicio de asesoríay resolución de ejercicios ciencias_help@hotmail.com www.maestronline.com 5. Para las siguientes ganancias en dB define la ganancia absoluta a) 20 dB b) 60 dB c) 118 dB 6. Si un amplificador tiene una ganancia de lazo abierto es 120 dB y el punto 3 dB es en 10 KHz, ¿en qué punto será la ganancia de crossover unitaria si la atenuación progresiva es de -40 dB/década? Instrucciones: Utilizando los conceptos mostrados a lo largo de este tema resuelve los siguientes ejercicios apoyándote en el libro de texto u otras fuentes confiables. 1. Calcula la corriente de polarización de entrada en cada terminal de entrada de un OPAm que tenga valores especificados de IIO=3 nA e IB=25 nA. 2. Si la respuesta a un escalón de un OPAm es la mostrada: ¿Cuál es el la velocidad de respuesta de este OPAm, slew rate (SR)? 3. Los amplificadores inversor y no inversor de las figuras 1 y 2 han sido realizados con el OPAm 741. Si Vi es una onda sinusoidal de 0.3 V de amplitud, calcula la frecuencia máxima de operación de ambos amplificadores si está limitada por la frecuencia de corte superior o por el slew rate. Determina la amplitud de entrada para la cual la frecuencia de corte del amplificador y la frecuencia limitada por el slew rate coinciden.
  • 6.
    Servicio de asesoríay resolución de ejercicios ciencias_help@hotmail.com www.maestronline.com Figura 1 Figura 2 Envía el ejercicio a tu tutor, en formato de práctica de ejercicios. Instrucciones: De acuerdo a los conceptos vistos, así como al contenido del libro de texto u otras fuentes confiables, realiza los siguientes ejercicios: 1) Determina la histéresis del diagrama mostrado arriba. Considera los siguientes parámetros: R1=30KΩ y R2=150KΩ,. Sea +VSAT=VH=15V y VL=-VSAT=-15V. 2) Analiza el circuito anterior considera: VREF= 7V, V1=10sen150πt, R1=R2=10KΩ. 3) Determina el valor de las resistencias y dibuja la gráfica con el voltaje a la salida versus tiempo.
  • 7.
    Servicio de asesoríay resolución de ejercicios ciencias_help@hotmail.com www.maestronline.com 4) Determina el voltaje a la salida. Para el voltaje de entrada de Vi=5sen150pt Para los valores de Vsat= 15 V, R1=60 KΩ y R2=240 KΩ. Presenta en una misma gráfica del voltaje de salida versus tiempo con el voltaje de entrada versus tiempo y el patrón de Lissajous en otra gráfica. Instrucciones: Tomando como referencia los conceptos vistos, así como el libro de texto u otras fuentes confiables, realiza los siguientes ejercicios: I. Analiza el siguiente circuito:
  • 8.
    Servicio de asesoríay resolución de ejercicios ciencias_help@hotmail.com www.maestronline.com Considera que PCI=+4.5V y PCS=+5.75V. Si Vsat=15V y la entrada es una onda sinusoidal con un valor de pico de 12V, ¿cuál es la forma de onda de la salida? II. Analiza el siguiente circuito: Considera que la resistencia 2R se cambia a 8R, y la resistencia 3R se cambia a 12R. ¿Cuáles son los nuevos voltajes de referencia? III. Analiza el siguiente circuito:
  • 9.
    Servicio de asesoríay resolución de ejercicios ciencias_help@hotmail.com www.maestronline.com Considerando que el voltaje V1 es una onda sinusoidal y el voltaje 2 es una onda sinusoidal con un medio de la frecuencia del voltaje 1. ¿Qué voltaje se obtiene a la salida? (Realiza una gráfica). IV. Analiza el siguiente circuito: Si el voltaje de entrada Vin, procede de un transductor cuya función es revisar el nivel de líquido de un tanque y en base a este produce un voltaje variable. Analiza el circuito y determina el voltaje de entrada al cual se realiza una transición en el voltaje de salida. Instrucciones: Tomando como referencia los conceptos estudiados, así como el libro de texto u otras fuentes confiables, realiza los siguientes ejercicios: I. En el siguiente filtro:
  • 10.
    Servicio de asesoríay resolución de ejercicios ciencias_help@hotmail.com www.maestronline.com Considera: R1=R2=75 kΩ, C1= 90 pF, C2=110 pF. ¿Cuál es la frecuencia del polo? ¿Cuál es el valor de Q? ¿Cuál es el valor de f3dB? II. En el siguiente filtro: Considera: R1= 90 kΩ, R2=25 kΩ, C1=C2=900 pF. ¿Cuál es la frecuencia del polo? ¿Cuál es el valor de Q? ¿Cuál es el valor de f3dB? III. En el siguiente filtro: Considera: R1=75kΩ, R2=15 kΩ, y C1=C2=600 pF. Calcula la ganancia, el valor de Q y la frecuencia central.
  • 11.
    Servicio de asesoríay resolución de ejercicios ciencias_help@hotmail.com www.maestronline.com IV. En el siguiente filtro: Considera: R1= 30 kΩ, R2= 20 kΩ R3=R4=100 kΩ, R5=R4/2, C1=C2=380 pF. Instrucciones: Con referencia a los conceptos vistos, así como el libro de texto u otras fuentes confiables, realiza los siguientes ejercicios: 1. Analiza el lazo de retroalimentación y calcula β del siguiente circuito: 2. Calcula la frecuencia y la fase para la siguiente señal:
  • 12.
    Servicio de asesoríay resolución de ejercicios ciencias_help@hotmail.com www.maestronline.com 3. Representa los siguientes voltajes como fasores: Instrucciones: Tomando como referencia los conceptos vistos, así como el libro de texto u otras fuentes confiables, realiza los siguientes ejercicios: 1. Analiza el siguiente circuito: a. ¿Qué tipo de oscilador es? b. ¿Cuál es el rango de frecuencias de operación?
  • 13.
    Servicio de asesoríay resolución de ejercicios ciencias_help@hotmail.com www.maestronline.com c. ¿Qué fase tiene la señal de salida? 2. Analiza el siguiente circuito: a. ¿Qué frecuencia de operación presenta? b. ¿Qué tipo de oscilador es? c. Presenta graficada la forma de onda del voltaje de salida. 3. Analiza el siguiente circuito: a. Si los interruptores J3 y S3 se encuentran accionados y los potenciómetros se encuentran en su mínimo nivel. ¿Cuál es la frecuencia de operación? Instrucciones: Tomando como referencia los conceptos estudiados, así como el libro de texto u otras fuentes confiables, realiza los siguientes ejercicios: 1. Analiza el circuito:
  • 14.
    Servicio de asesoríay resolución de ejercicios ciencias_help@hotmail.com www.maestronline.com a. Dibuja la señal de salida. b. ¿Qué voltaje de pico se encuentra a la salida? c. ¿Qué frecuencia presenta la señal de salida? d. Si se cambia el capacitor por uno de mayor valor ¿qué sucede? e. Instrucciones: f. Tomando como referencia los conceptos estudiados, así como el libro de texto u otras fuentes confiables, resuelve los siguientes ejercicios: g. 1. Para el circuito de abajo, el capacitor tiene un valor de 100 nf. Determina los valores apropiados para las resistencias, de manera que el circuito realice una repetición de pulsos con una frecuencia de 300 kHz y con un ciclo de trabajo del 50%. h. 2. Para el siguiente circuito:
  • 15.
    Servicio de asesoríay resolución de ejercicios ciencias_help@hotmail.com www.maestronline.com i. Tiene una corriente de colector constante de 0.5 mA. Si VCC=10V y C=47nF ¿cuál es el valor de pico? y ¿cuál es el período? j. Instrucciones: k. Tomando como referencia los conceptos vistos, así como el libro de texto u otras fuentes confiables, realiza los siguientes ejercicios. l. I. En el siguiente circuito: m. El voltaje en la entrada puede variar de 25 a 35 V ¿Cuál es la corriente máxima en el Zener? n. II. En el siguiente circuito:
  • 16.
    Servicio de asesoríay resolución de ejercicios ciencias_help@hotmail.com www.maestronline.com o. El voltaje de entrada es de 30 V R3=10Ω Vz=7Vy RL=60Ω. Si R1=2.7kΩ y R2=3.2 kΩ ¿Cuáles son los valores aproximados de voltaje de salida, corriente de entrada, corriente en la carga y corriente de colector? p. Instrucciones: q. Avance del proyecto final: r. I. En una clínica de rehabilitación se desea contratar a un ingeniero en electrónica para diseñar un circuito electrónico que sea capaz de operar un aparato de ultrasonido utilizado para la rehabilitación física. s. Se desea que se propongan circuitos electrónicos que cumplan con las siguientes especificaciones: t. Control de intensidad a la salida. Frecuencia de salida de 3 MegaHertz (MHz) con una desviación máxima de 2.9 a 3.1 Mhz. u. Se te invita a realizar una propuesta de diseño para adjudicarte el trabajo, ¿cuál sería tu propuesta? v. Realiza el diagrama esquemático del circuito electrónico propuesto, así como los argumentos del porque de la selección de configuraciones (Inversor, no inversor, integrador, comparador, etc.) y dispositivos utilizados en el diseño. w. Entrega del proyecto final: x. II. Para la propuesta realizada anteriormente, diseña el circuito: y. Ajuste de tiempo de operación de 1 hasta 10 minutos. z. Para generar la señal de 1 Mhz y 3 Mhz aa. Una fuente de alimentación compacta para proveer de los voltajes de alimentación necesario en los circuitos diseñados. bb. Presenta los diagramas esquemáticos junto con los argumentos que te llevaron a tomar las decisiones pertinentes. Además, realiza una simulación de tus circuitos en Multisim y envía el archivo para su revisión.