Pisco, Perú - 2013
Razonamiento Verbal
RAZONAMIENTOVERBAL
SINONIMOS
ANTONIMOS
ANALOGIAS
CONECTORES
LOGICOS
TERMINOS
EXCLUIDOS
PLAN DE REDACCION
ORACIONES
INCOMPLETAS
ORACIONES
ELIMINADAS
COMPRENSION DE
LECTURA
LA PALABRA
Para trabajar cada capítulo, siempre se va a
trabajar con los siguientes términos.
ESTRATEGIAS Y
TECNICAS DE
LECTURA
COMPRENSIVA
TERMINOS
INCLUIDOS
NIVELES DE LECTURA
EL CAMPO
SEMANTICO
SIGNO LINGUISTICO
EL TEXTO
Aspectos que nos
van a llevar a una
buena resolución
del problema
planteado.
ELESTUDIANTE
RAZONA,HACEUSO
DESUIMAGINACION.
Acá el estudiante va a tener un
conocimiento correcto de las
expresiones ajenas y facilitar
una buena comprensión.
SINONIMOS
Provienedelasvocesgriegas:SYN:
igual,ONOMA:palabra;quetiene
elmismosignificado.
ESTRATEGIA
CLASES DE
SINONIMOS
SINONIMIA
OBJETIVOS
Suelen dividirse en
niveles, ya que cada
nivel se clasifica para
interpretar mejor
COHIPONIMOS
HIPONIMOS
Lineales
Inclusión
Se relaciona en:
HIPERONIMO
conceptuales
contextuales
connotativos
referencial
Libres o distantes
Siempre para cualquier
palabra se utiliza
estrategias(métodos y
técnicas) para una buena
resolución del problema.
Objetivos
ANTONIMOS
Análisis Mental
Clases de
Antónimos
Conocer más
palabras
Disciplina importante ya
que su significado es
opuesto y su escritura
diferente
Desarrollar
métodosSignifica: Anti:
Contrario;
Onoma: nombre.
Generales
Tipos
Estructurales
Partedeunaestructura
Morfológicos
Lexicales
Textual
Contextual
Relativos
Absolutos
SentidodeunapalabraAtravésdeuntexto
Estrategias
Tienecomoobjetivodar
sentidológicoalas
palabrasuoraciones.
CONJUNCION
SUBORDINANTES
COORDINANTES Cuyafinalidadconsiste
endarmayor
importanciaadestacar
unaidearespectoaotra.
Sufinalidadconsiste
enestablecerun
vínculoentrelas
palabras.
PREPOSICION
Sontérminosdepalabrasquese
relacionandeunamaneralógica,
paraquelaoracióntenga
coherencia.
Conectores
Plan de Redacción
Esta disciplina nos enseña cómo
se debe redactar, qué criterios
se utilizan para ordenar las
oraciones.
Objetivos
Se Referencian
por un :
Su Estructura
es:
Estrategia
Organizar ideas, esto va a
permitir desarrollar nuestra
atención y espíritu crítico.
Texto
Alternativas
Enunciados
Titulo
Leer las alternativas
Leer las oraciones
Leer el titulo
Discurso
Términos Excluidos
Son palabras que por razones semánticas
no presentan ninguna relación con los
otros términos.
Objetivo
Se entiende por:
Su estructura son:
Sus clases son:
Adquirir una habilidad para establecer criterio
que unifiquen la abundancia de elementos.
Campo Semántico
Al habito de aplicación de un conjunto
de palabras con semas comunes
SINONIMIA
ANTONIMIA
HIPERONIMIA
HIPONIMIA
COHIPONIMIA
Todo es referente a la
palabra
 Afinidad semántica
 Genero a especie
 Cogeneridad
 Casualidad
 Relación múltiple
Basada en la sinonimia
Tienen como:
obje
Oraciones Incompletas
Objetivos Clases Estrategias
Son oraciones en la cual no tiene coherencia, por
que dicho termino es omitido, en la cual deseamos
identificar en las alternativas.
Dar una idea clara y ayudar a
usar palabras dentro de una
oración.
 Consistencia lógica
 Corrección gramatical
 Precisión semántica
Esto se da a través de
un fondo y una forma
Una de las estrategias es
identificar alternativas,
eligiendo solo una, para
que la oración tenga
coherencia
Entre ellos tenemos:
Oraciones Eliminadas
Tiene como objetivo, identificar a
la oración que presenta dicho
causal.
Son ejercicios que vamos a
desarrollar mentalmente, para
que la oración tenga coherencia.
Para el estudio de oraciones eliminadas
encontramos las :
Elaborados
por:
Dressler
Linguistas
Beau Grandel
Disociación
Contradicción
Redundancia
Criterios
Estos criterios nos va a ayudar
a resolver los problemas
planteados
Estructura
Frases
Enunciados
Oraciones
Se da a través de:
Consideraciones
Compresión Lectora
Tipos
Leer es un proceso de
interacción (reciproca)
Textos orales: abarca una
voz pasiva.
Ideas principales
Función de las ideas principales
Idea Secundaria
Tema
Titulo
La lectura: encontramos
lo físico y mental.
El lector: encontraremos
las características de un
buen lector.
Son preguntas de :
Aspectos
Clases de texto
Estructura del
texto son:
Se dividen
en:
Textos escritos: sintaxis
más elaborada
 Comprensión
 Traducción
 Interpretación
 Extra población

Esquemas del libro

  • 1.
  • 2.
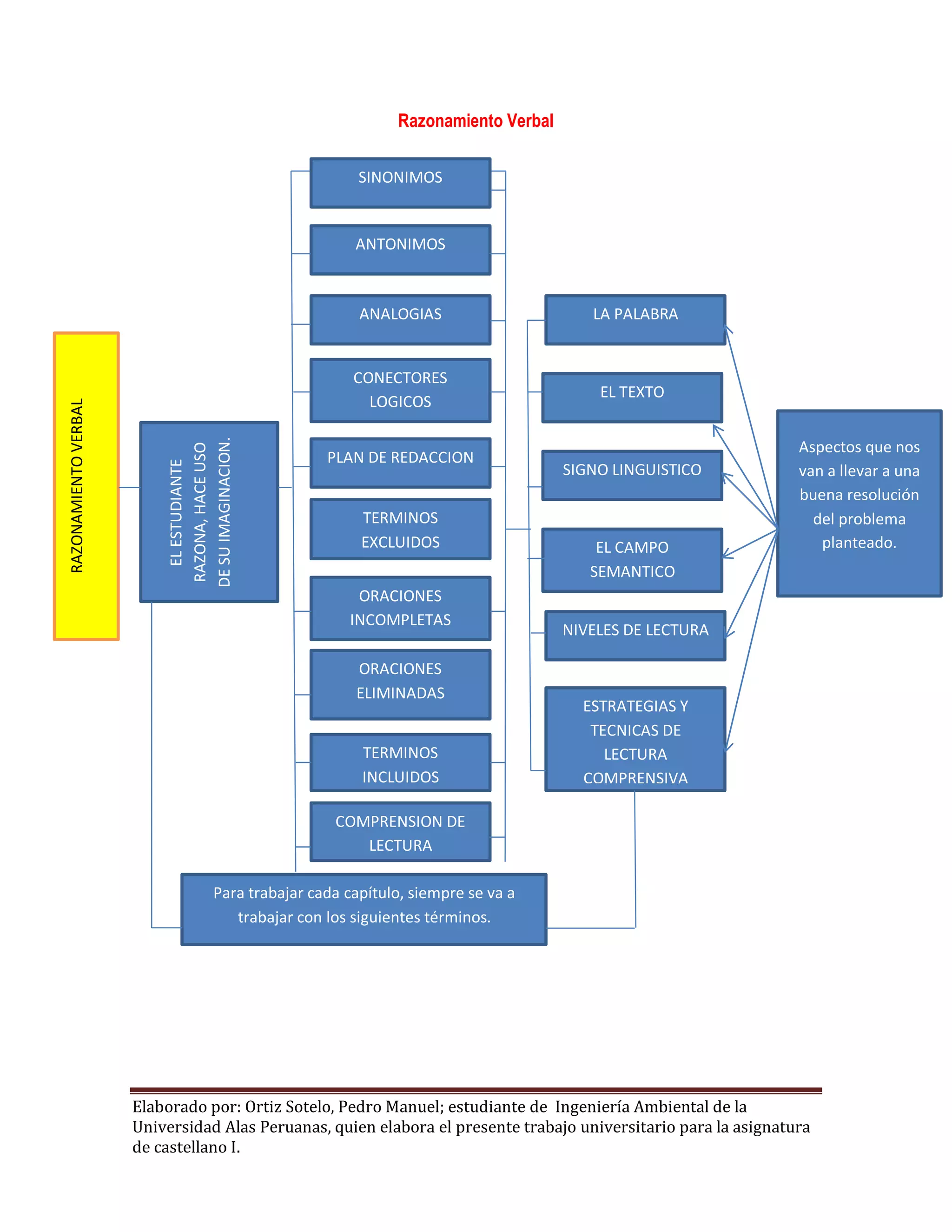
    Razonamiento Verbal RAZONAMIENTOVERBAL SINONIMOS ANTONIMOS ANALOGIAS CONECTORES LOGICOS TERMINOS EXCLUIDOS PLAN DEREDACCION ORACIONES INCOMPLETAS ORACIONES ELIMINADAS COMPRENSION DE LECTURA LA PALABRA Para trabajar cada capítulo, siempre se va a trabajar con los siguientes términos. ESTRATEGIAS Y TECNICAS DE LECTURA COMPRENSIVA TERMINOS INCLUIDOS NIVELES DE LECTURA EL CAMPO SEMANTICO SIGNO LINGUISTICO EL TEXTO Aspectos que nos van a llevar a una buena resolución del problema planteado. ELESTUDIANTE RAZONA,HACEUSO DESUIMAGINACION.
  • 3.
    Acá el estudianteva a tener un conocimiento correcto de las expresiones ajenas y facilitar una buena comprensión. SINONIMOS Provienedelasvocesgriegas:SYN: igual,ONOMA:palabra;quetiene elmismosignificado. ESTRATEGIA CLASES DE SINONIMOS SINONIMIA OBJETIVOS Suelen dividirse en niveles, ya que cada nivel se clasifica para interpretar mejor COHIPONIMOS HIPONIMOS Lineales Inclusión Se relaciona en: HIPERONIMO conceptuales contextuales connotativos referencial Libres o distantes Siempre para cualquier palabra se utiliza estrategias(métodos y técnicas) para una buena resolución del problema.
  • 4.
    Objetivos ANTONIMOS Análisis Mental Clases de Antónimos Conocermás palabras Disciplina importante ya que su significado es opuesto y su escritura diferente Desarrollar métodosSignifica: Anti: Contrario; Onoma: nombre. Generales Tipos Estructurales Partedeunaestructura Morfológicos Lexicales Textual Contextual Relativos Absolutos SentidodeunapalabraAtravésdeuntexto Estrategias
  • 5.
  • 6.
    Plan de Redacción Estadisciplina nos enseña cómo se debe redactar, qué criterios se utilizan para ordenar las oraciones. Objetivos Se Referencian por un : Su Estructura es: Estrategia Organizar ideas, esto va a permitir desarrollar nuestra atención y espíritu crítico. Texto Alternativas Enunciados Titulo Leer las alternativas Leer las oraciones Leer el titulo Discurso
  • 7.
    Términos Excluidos Son palabrasque por razones semánticas no presentan ninguna relación con los otros términos. Objetivo Se entiende por: Su estructura son: Sus clases son: Adquirir una habilidad para establecer criterio que unifiquen la abundancia de elementos. Campo Semántico Al habito de aplicación de un conjunto de palabras con semas comunes SINONIMIA ANTONIMIA HIPERONIMIA HIPONIMIA COHIPONIMIA Todo es referente a la palabra  Afinidad semántica  Genero a especie  Cogeneridad  Casualidad  Relación múltiple Basada en la sinonimia Tienen como: obje
  • 8.
    Oraciones Incompletas Objetivos ClasesEstrategias Son oraciones en la cual no tiene coherencia, por que dicho termino es omitido, en la cual deseamos identificar en las alternativas. Dar una idea clara y ayudar a usar palabras dentro de una oración.  Consistencia lógica  Corrección gramatical  Precisión semántica Esto se da a través de un fondo y una forma Una de las estrategias es identificar alternativas, eligiendo solo una, para que la oración tenga coherencia Entre ellos tenemos:
  • 9.
    Oraciones Eliminadas Tiene comoobjetivo, identificar a la oración que presenta dicho causal. Son ejercicios que vamos a desarrollar mentalmente, para que la oración tenga coherencia. Para el estudio de oraciones eliminadas encontramos las : Elaborados por: Dressler Linguistas Beau Grandel Disociación Contradicción Redundancia Criterios Estos criterios nos va a ayudar a resolver los problemas planteados Estructura Frases Enunciados Oraciones Se da a través de: Consideraciones
  • 10.
    Compresión Lectora Tipos Leer esun proceso de interacción (reciproca) Textos orales: abarca una voz pasiva. Ideas principales Función de las ideas principales Idea Secundaria Tema Titulo La lectura: encontramos lo físico y mental. El lector: encontraremos las características de un buen lector. Son preguntas de : Aspectos Clases de texto Estructura del texto son: Se dividen en: Textos escritos: sintaxis más elaborada  Comprensión  Traducción  Interpretación  Extra población