FATLA
                        Fundación para la Actualización Tecnológica de Latinoamérica
                                Programa de Experto en Procesos Elearning
                                 Módulo 5 - Modelo PACIE – Capacitación

                                                   Proyecto

Implementación de un programa de capacitación docente institucional. Universidad Beta – Panamá.
                           Equipo: Consultores Asociados en Innovación Educativa.

                            Slogan: Calidad en Entornos Virtuales de Aprendizaje


                                            Ramiro Aduviri Velasco

1.   INTRODUCCION

Los docentes necesitan estar preparados para empoderar a los estudiantes con las ventajas que les aportan las
TIC. Escuelas y aulas –ya sean presenciales o virtuales– deben contar con docentes que posean las
competencias y los recursos necesarios en materia de TIC y que puedan enseñar de manera eficaz las
asignaturas exigidas, integrando al mismo tiempo en su enseñanza conceptos y habilidades de estas.

La manera de enseñar y de aprender debe estar acorde al contexto en que se vive, pero también debe responder
a las demandas de la sociedad de la información en la que nos desenvolvemos y la sociedad del conocimiento a
la que aspiramos. El cambio de siglo deja profundas confusiones en las generaciones que lo transitan. Debemos
estar preparados para vencer retos y adversidades; entre ellas están el dominio de los códigos digitales que son
a la vez nuevos códigos de interacción y colaboración.


2.   PROBLEMA

2.1. Planteamiento del Problema
Las instituciones educativas del siglo XXI, se encuentran paulatinamente renovándose en función de las
exigibilidades del contexto local y global, para dar respuesta y/o innovar los aspectos que los seres humanos en
equilibrio con la naturaleza quieren promover en busca de la equidad en la calidad de vida de todos los seres
Humanos.

Consecuente los organismos que direccionan, evalúan y auditan los procesos académicos y administrativos de
las universidades se encuentran en permanente observancia del cumplimiento de las normativas legales y
lineamientos técnico-académicos que lleven a plantearse progresivamente a las instituciones de educación
superior en entes generadores de cambio y renovación social en este cambio de época del cual somos parte
todos.

Varios son los indicadores de calidad de la Educación Superior pero la orientación fundamental está en la
esencia misma o la razón de ser las Universidades, que son: la docencia, la investigación y la vinculación con la
comunidad. Al constituirse en uno de los ejes de la estructura universitaria la labor académica de los catedráticos
universitarios, el enfoque de la base del trabajo se dirige hacia ellos.

El docente universitario en relación a las exigentes demandas sociales debe innovarse permanentemente, no
solo en su conocimiento científico sino también en herramientas que apoyen su gestión en un ambiente de
trabajo que procure motivación hacia el aprendizaje, dado que los estudiantes de hoy son verdaderos nativos de
la tecnología y si el perfil del estudiante cambió en función de aquello, los docentes de igual manera deben
plantearse la renovación de su perfil y consecuentemente fortalecer sus competencias en la gestión académica
con instrumentos y herramientas tecnológicas que de mayor viabilidad a sus propósitos de formar individuos
socialmente integrados y en un equilibrio y desequilibrio de aprendizaje.

La Universidad Beta – Panamá, tiene una amplia trayectoria de servicio en educación superior cuya misión y visión
son:
MISION: "Formar seres humanos integrales con capacidad emprendedora y de liderazgo, mediante una
  educación de calidad, impulsando la investigación para contribuir al desarrollo de la sociedad.

  VISION: " Ser líderes y referentes en Innovación Educativa en el contexto del siglo XXI"

  La Universidad Beta de Panamá, ofrece posgrado en tres sedes a 160 docentes

  -     La institución cuenta con 2 plataformas Moodle para educación virtual, pero no están configuradas ni han
  sido usadas.
  -     El 60% de los docentes no tienen destrezas informáticas.
  -     El 70% de los docentes tienen un ordenador personal con conexión a internet.
  -     1 de los núcleos no tienen conexión de banda ancha a internet.
  -     Tienen 12 meses para capacitar a todos sus docentes en el manejo de las TIC.

  2.2. Análisis FODA

  DEBILIDADES

  -    Una mayoría de los docentes no tienen destrezas informáticas
  -    Escasa capacitación en TIC
  -    Desconocimiento de la modalidad e-learning
  -    Falta de implementación y Gestión de Plataformas Moodle

  OPORTUNIDADES

  -    Implementación de programas de postgrado en tiempo adecuado
  -    Inserción eficiente de las TIC en la docencia
  -    Nuevas estrategias didácticas con TIC
  -    Formación de Tutores Virtuales, para próximos Cursos de Capacitación

  FORTALEZAS

  -    Disponibilidad de plataformas educativas Moodle
  -    Acceso a Internet mayoritario de los docentes
  -    Tiempo adecuado para capacitación en el manejo de las TIC
  -    Tenencia de computadoras personales de una mayoría de los docentes

  AMENAZAS

  -    La globalización en la educación superior
  -    Alta competitividad de Universidades a nivel nacional e internacional
  -    Nuevas formas de aprendizaje a través de Internet
  -    Acreditación de instituciones de Educación Superior

Dado que el proyecto, es en la modalidad totalmente e-Learning, se hace necesario un análisis FODA del
mismo.
Fortalezas (Foda)                                           Debilidades (foDa)
   Fácil acceso a la información.                                   Posibles problemas si no hay experiencia en el
   Se puede aprender en cualquier momento.                           uso del PC / Internet.
   Se puede aprender en cualquier lugar (oficina, tren, en          El alumno debe tener siempre a su disposición
    casa...).                                                         apoyo de primera línea (ayuda, tutoriales,
   Centrado en las necesidades reales, aprendo lo que                soporte técnico, profesor...) para evitar
    necesito para mi trabajo. (Suficiente).                           abandonos.
   No se pierde el tiempo en temas que ya se dominan.               Es necesario que el alumno sea disciplinado.
   Efectividad elevada combinada con la motivación.                 Alta inversión inicial en hardware y software.
   El alumno está en el centro.                                     Se necesita banda ancha.
   Posibilidad de una gran variedad de métodos de                   El profesor tiene pocas posibilidades de
    aprendizaje por medio de Internet/PC.                             improvisación.
   Interactividad pre/post tests, foro de discusión /grupos de
    noticias, preguntas más frecuentes, navegación por la
    información, uso adaptado de recursos multimedia (ni
    excesivo ni demasiado poco).
   Aumenta la productividad.
   Los contenidos deben estar bien preparados y
    desarrollados.
                     Oportunidades (fOda)                                            Amenazas (fodA)
    Puede usarse como impulsor de la gestión de                     En una empresa sin cultura de aprendizaje se
     competencias.                                                    asustará a los empleados, ya que el tiempo de
    Posibilidad de hacer un seguimiento de las actividades           aprendizaje se considerará tiempo perdido (esto
     de aprendizaje para obtener un feedback cualitativo en           también sucede con otros métodos de
     cuanto a la formación.                                           aprendizaje).
    Ayuda a promover el aprendizaje continuo                        Se necesita una atención especial para el
    Una cultura de aprendizaje positiva dentro de la empresa         desarrollo de módulos de e-learning.
     estimula a los trabajadores para que fortalezcan sus            El e-learning no se puede ver como una manera
     competencias dentro de su función y su carrera.                  de trasladar la responsabilidad del aprendizaje al
    Contenidos de los que aprender ilimitados disponibles en         empleado o a su tiempo libre.
     Internet.                                                       Cuando se calculan los rendimientos de la
    Aumenta la productividad.                                        inversión es necesario conocer también el
    La formación está disponible 24 horas al día, 7 días a la        impacto sobre la mejora de resultados.
     semana.                                                         Falta de disciplina y perseverancia del
    Apoyo teórico para aprender de la experiencia                    estudiante.
    La administración en línea permite seguir los niveles de        Quienes no creen en este método siguen
     habilidad.                                                       considerando que el aprendizaje en las aulas es
    Reducción de costes en desplazamiento, formación,                el mejor método disponible.
     aulas y profesores.

     Se plantea un posgrado, que tiene como propósito que los participantes (principalmente educadores y
     gestores de proyectos educativos) desarrollen, apliquen y evalúen proyectos de innovación
     pedagógica apoyados por Tecnologías de Información y de Comunicación.

     El Posgrado está orientado a docentes o profesionales de la educación de los niveles de enseñanza
     superior científico-humanista, medio técnico profesional, que postulen o trabajen en instituciones
     educativas del País.

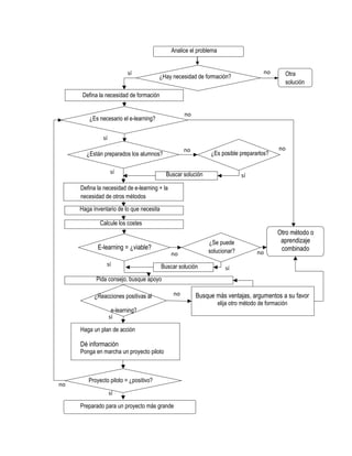
     El siguiente organigrama muestra los distintos pasos que se pueden seguir para poner en marcha un
     proyecto de e-learning.
Analice el problema


                            sí                                                         no        Otra
                                        ¿Hay necesidad de formación?
                                                                                                 solución

      Defina la necesidad de formación


                                                    no
         ¿Es necesario el e-learning?


               sí
                                                    no                                        no
       ¿Están preparados los alumnos?                          ¿Es posible prepararlos?

                    sí                      Buscar solución                   sí

     Defina la necesidad de e-learning + la
     necesidad de otros métodos
     Haga inventario de lo que necesita

             Calcule los costes
                                                                                             Otro método o
                                                              ¿Se puede                       aprendizaje
            E-learning = ¿viable?                                                             combinado
                                              no              solucionar?           no
                sí                        Buscar solución              sí
            Pida consejo, busque apoyo

           ¿Reacciones positivas al            no        Busque más ventajas, argumentos a su favor
                                                                    elija otro método de formación
                     e-learning?
                    sí

     Haga un plan de acción

     Dé información
     Ponga en marcha un proyecto piloto

     Evalúe el proyecto piloto

        Proyecto piloto = ¿positivo?
no
                    sí

     Preparado para un proyecto más grande
3.   OBJETIVOS

El objetivo general del posgrado, es capacitar en la elaboración y evaluación de la integración de la TIC en aula y
proyectos de innovación pedagógica con uso de las Tecnologías de Información y Comunicación (TIC).

Los objetivos específicos son:

       -     Identificar herramientas informáticas disponibles y reconocer su potencial educativo
       -     Analizar diversas estrategias metodológicas para la enseñanza y aprendizaje e integrar las
             Tecnologías de la Información y Comunicación
       -     Identificar los diferentes elementos de proyectos de innovación pedagógica que incorporen recursos
             TIC al proceso de Enseñanza – Aprendizaje
       -     Diseñar un proyecto de innovación pedagógica que incorporen recursos TIC.
       -     Conocer los roles, características y aspectos operativos de la moderación en ambientes de
             aprendizaje con TIC

4.   METODOLOGIA

Se proponen 400 horas cronológicas conformadas por 4 módulos temáticos, con una duración de dos meses por
modulo, con el propósito de facilitar una programación organizada y conducida desde el ámbito educativo
inmediato, fomentando la participación activa de los alumnos, el aprendizaje autónomo, colaborativo y
significativo.
La metodología de enseñanza-aprendizaje para el posgrado, es la metodología de proyectos que ha sido
diseñada sobre el modelo de integración de Tecnología, Pedagogía y Conocimiento Disciplinar, denominado
TPACK.
Los participantes desarrollarán su trabajo a distancia a través de la plataforma de educación implementada en
Moodle para tales efectos, además de desarrollar diferentes actividades, las cuales serán retroalimentadas por el
Tutor     vía   mensajería,    Foros,    Chat     entre    otros,  en         la   plataforma     disponible  en
http://proyectoelearning.edumoot.com. Para ingresar, debe introducirse el login alumno y el password alumno.
Asimismo, los participantes podrán participar a través de sus Escenarios Personales de Aprendizaje,
compartiendo los aprendizajes. Se hará énfasis en la aplicación de videoconferencias, con la finalidad de
compartir sus opiniones y experiencias con profesores latinoamericanos.
Se contempla la elaboración de un proyecto final de graduación del Diplomado, que comprenda la planificación,
diseño, implementación, gestión y evaluación de escenarios virtuales de aprendizaje.
Evaluación

Se aplicará una evaluación reflexiva sobre la base de una práctica cotidiana a lo largo del curso, acompañando
todo el proceso con una actitud ética, seria y rigurosa. Las unidades serán evaluadas a través de dos estrategias:
      Evaluación Formativa: Esta evaluación está orientada a apoyar, corregir y potenciar las actividades que los
profesionales participantes realicen durante las sesiones (presenciales y a distancia). En esta evaluación se
incluirá: aprendizajes desarrollados tanto individual como grupalmente, incentivando tanto la autoevaluación
como la coevaluación.
    Evaluación Sumativa: Esta evaluación corresponderá a los aprendizajes terminales de las competencias de
cada unidad.

5.   PLAN DE ESTUDIOS

Módulo 1: INDUCCIÓN E INTRODUCCIÓN A LAS TIC

Contenido:

      Tecnologías de la Información y Comunicación en educación: Proceso de Integración.
      Aplicaciones TIC en la educación: Participación, Evaluación y Moderación.
      Herramientas Web 2.0
      Aprendizaje con aplicaciones TIC
Módulo 2: ESTRATEGIAS METODOLÓGICAS E INNOVACIÓN CON TIC

Contenido:

      Estrategias metodológicas y Herramientas TIC
      Modelo educativo TPACK
      Aprendizaje basado en Problemas y Proyectos
      Metodología WebQuest

Módulo 3: PROYECTOS DE INNOVACIÓN PEDAGÓGICA CON TIC


Contenido:

      Ejemplos de proyectos de innovación pedagógica con TIC con el modelo TPACK.
      Definición y planificación del proyecto
      Elaboración del proyecto
      Gestión y control del proyecto
      Evaluación de proyectos


Módulo 4: MODERACION EN AMBIENTES DE APRENDIZAJE CON TIC


Contenido:

      Características de la Moderación con TIC
      Comunicación en los ambientes de aprendizaje con TIC
      Aspectos operativos de la Moderación con TIC
      Evaluación en Ambientes de Aprendizaje con TIC

6.   CONCLUSIONES

Se ratifica la importancia de la capacitación en Innovación Educativa con TIC, en la Universidad Beta – Panama,
siendo factible el proyecto una vez analizado La Fortalezas, Oportunidades, Debilidades y Amenazas, de la
situación la institución y del e-learning como modalidad.

Es trascendental integrar las TIC, en las actividades didácticas, estableciendo una combinación de Conocimiento
Disciplinar, Conocimiento Pedagógico y Conocimiento de las Tecnologías.

Finalmente, es de relevancia el rol del tutor, moderador o facilitador virtual, para un acompañamiento con calidad
y calidez.

7.   REFERENCIAS DE CONSULTA

       -     Curso Abierto, Ramiro Aduviri Velasco, http://cursoabierto.blogspot.com
       -     Escenarios Virtuales de Aprendizaje, Ramiro Aduviri Velasco, http://proyectoelearning.edumoot.com
       -     Experto en procesos e-Learning http://fatla.org
       -     Aprendiendo             a           hacer              una           Planificación          Didáctica
             http://www.unav.es/educacion/didactica2/TRABAJO/PlanificacioNDidacticA.html
       -     Competencias       profesionales    del      docente     en    la    sociedad      del  siglo    XXI
             http://www.uclm.es/profesorado/ricardo/cursos/competenciaprofesionales.pdf
       -     Diseño de Actividades Didácticas con TIC, Jordi Adell http://www.slideshare.net/epdrntr/jordi-adell-
             el-diseo-de-actividades-didcticas-con-tic-jedi2010-bilbao
Integrantes del Equipo G

       -   Ramiro Aduviri Velasco
       -   Esmeire Chiquinquirá Atencio Monagas
       -   Christiam Santiago Garzon Pico
       -   Eduardo Mauricio Campaña Ortega
       -   Fernando Sandino Jaramillo Cartagena

FATLA MPC PROYECTO

  • 1.
    FATLA Fundación para la Actualización Tecnológica de Latinoamérica Programa de Experto en Procesos Elearning Módulo 5 - Modelo PACIE – Capacitación Proyecto Implementación de un programa de capacitación docente institucional. Universidad Beta – Panamá. Equipo: Consultores Asociados en Innovación Educativa. Slogan: Calidad en Entornos Virtuales de Aprendizaje Ramiro Aduviri Velasco 1. INTRODUCCION Los docentes necesitan estar preparados para empoderar a los estudiantes con las ventajas que les aportan las TIC. Escuelas y aulas –ya sean presenciales o virtuales– deben contar con docentes que posean las competencias y los recursos necesarios en materia de TIC y que puedan enseñar de manera eficaz las asignaturas exigidas, integrando al mismo tiempo en su enseñanza conceptos y habilidades de estas. La manera de enseñar y de aprender debe estar acorde al contexto en que se vive, pero también debe responder a las demandas de la sociedad de la información en la que nos desenvolvemos y la sociedad del conocimiento a la que aspiramos. El cambio de siglo deja profundas confusiones en las generaciones que lo transitan. Debemos estar preparados para vencer retos y adversidades; entre ellas están el dominio de los códigos digitales que son a la vez nuevos códigos de interacción y colaboración. 2. PROBLEMA 2.1. Planteamiento del Problema Las instituciones educativas del siglo XXI, se encuentran paulatinamente renovándose en función de las exigibilidades del contexto local y global, para dar respuesta y/o innovar los aspectos que los seres humanos en equilibrio con la naturaleza quieren promover en busca de la equidad en la calidad de vida de todos los seres Humanos. Consecuente los organismos que direccionan, evalúan y auditan los procesos académicos y administrativos de las universidades se encuentran en permanente observancia del cumplimiento de las normativas legales y lineamientos técnico-académicos que lleven a plantearse progresivamente a las instituciones de educación superior en entes generadores de cambio y renovación social en este cambio de época del cual somos parte todos. Varios son los indicadores de calidad de la Educación Superior pero la orientación fundamental está en la esencia misma o la razón de ser las Universidades, que son: la docencia, la investigación y la vinculación con la comunidad. Al constituirse en uno de los ejes de la estructura universitaria la labor académica de los catedráticos universitarios, el enfoque de la base del trabajo se dirige hacia ellos. El docente universitario en relación a las exigentes demandas sociales debe innovarse permanentemente, no solo en su conocimiento científico sino también en herramientas que apoyen su gestión en un ambiente de trabajo que procure motivación hacia el aprendizaje, dado que los estudiantes de hoy son verdaderos nativos de la tecnología y si el perfil del estudiante cambió en función de aquello, los docentes de igual manera deben plantearse la renovación de su perfil y consecuentemente fortalecer sus competencias en la gestión académica con instrumentos y herramientas tecnológicas que de mayor viabilidad a sus propósitos de formar individuos socialmente integrados y en un equilibrio y desequilibrio de aprendizaje. La Universidad Beta – Panamá, tiene una amplia trayectoria de servicio en educación superior cuya misión y visión son:
  • 2.
    MISION: "Formar sereshumanos integrales con capacidad emprendedora y de liderazgo, mediante una educación de calidad, impulsando la investigación para contribuir al desarrollo de la sociedad. VISION: " Ser líderes y referentes en Innovación Educativa en el contexto del siglo XXI" La Universidad Beta de Panamá, ofrece posgrado en tres sedes a 160 docentes - La institución cuenta con 2 plataformas Moodle para educación virtual, pero no están configuradas ni han sido usadas. - El 60% de los docentes no tienen destrezas informáticas. - El 70% de los docentes tienen un ordenador personal con conexión a internet. - 1 de los núcleos no tienen conexión de banda ancha a internet. - Tienen 12 meses para capacitar a todos sus docentes en el manejo de las TIC. 2.2. Análisis FODA DEBILIDADES - Una mayoría de los docentes no tienen destrezas informáticas - Escasa capacitación en TIC - Desconocimiento de la modalidad e-learning - Falta de implementación y Gestión de Plataformas Moodle OPORTUNIDADES - Implementación de programas de postgrado en tiempo adecuado - Inserción eficiente de las TIC en la docencia - Nuevas estrategias didácticas con TIC - Formación de Tutores Virtuales, para próximos Cursos de Capacitación FORTALEZAS - Disponibilidad de plataformas educativas Moodle - Acceso a Internet mayoritario de los docentes - Tiempo adecuado para capacitación en el manejo de las TIC - Tenencia de computadoras personales de una mayoría de los docentes AMENAZAS - La globalización en la educación superior - Alta competitividad de Universidades a nivel nacional e internacional - Nuevas formas de aprendizaje a través de Internet - Acreditación de instituciones de Educación Superior Dado que el proyecto, es en la modalidad totalmente e-Learning, se hace necesario un análisis FODA del mismo.
  • 3.
    Fortalezas (Foda) Debilidades (foDa)  Fácil acceso a la información.  Posibles problemas si no hay experiencia en el  Se puede aprender en cualquier momento. uso del PC / Internet.  Se puede aprender en cualquier lugar (oficina, tren, en  El alumno debe tener siempre a su disposición casa...). apoyo de primera línea (ayuda, tutoriales,  Centrado en las necesidades reales, aprendo lo que soporte técnico, profesor...) para evitar necesito para mi trabajo. (Suficiente). abandonos.  No se pierde el tiempo en temas que ya se dominan.  Es necesario que el alumno sea disciplinado.  Efectividad elevada combinada con la motivación.  Alta inversión inicial en hardware y software.  El alumno está en el centro.  Se necesita banda ancha.  Posibilidad de una gran variedad de métodos de  El profesor tiene pocas posibilidades de aprendizaje por medio de Internet/PC. improvisación.  Interactividad pre/post tests, foro de discusión /grupos de noticias, preguntas más frecuentes, navegación por la información, uso adaptado de recursos multimedia (ni excesivo ni demasiado poco).  Aumenta la productividad.  Los contenidos deben estar bien preparados y desarrollados. Oportunidades (fOda) Amenazas (fodA)  Puede usarse como impulsor de la gestión de  En una empresa sin cultura de aprendizaje se competencias. asustará a los empleados, ya que el tiempo de  Posibilidad de hacer un seguimiento de las actividades aprendizaje se considerará tiempo perdido (esto de aprendizaje para obtener un feedback cualitativo en también sucede con otros métodos de cuanto a la formación. aprendizaje).  Ayuda a promover el aprendizaje continuo  Se necesita una atención especial para el  Una cultura de aprendizaje positiva dentro de la empresa desarrollo de módulos de e-learning. estimula a los trabajadores para que fortalezcan sus  El e-learning no se puede ver como una manera competencias dentro de su función y su carrera. de trasladar la responsabilidad del aprendizaje al  Contenidos de los que aprender ilimitados disponibles en empleado o a su tiempo libre. Internet.  Cuando se calculan los rendimientos de la  Aumenta la productividad. inversión es necesario conocer también el  La formación está disponible 24 horas al día, 7 días a la impacto sobre la mejora de resultados. semana.  Falta de disciplina y perseverancia del  Apoyo teórico para aprender de la experiencia estudiante.  La administración en línea permite seguir los niveles de  Quienes no creen en este método siguen habilidad. considerando que el aprendizaje en las aulas es  Reducción de costes en desplazamiento, formación, el mejor método disponible. aulas y profesores. Se plantea un posgrado, que tiene como propósito que los participantes (principalmente educadores y gestores de proyectos educativos) desarrollen, apliquen y evalúen proyectos de innovación pedagógica apoyados por Tecnologías de Información y de Comunicación. El Posgrado está orientado a docentes o profesionales de la educación de los niveles de enseñanza superior científico-humanista, medio técnico profesional, que postulen o trabajen en instituciones educativas del País. El siguiente organigrama muestra los distintos pasos que se pueden seguir para poner en marcha un proyecto de e-learning.
  • 4.
    Analice el problema sí no Otra ¿Hay necesidad de formación? solución Defina la necesidad de formación no ¿Es necesario el e-learning? sí no no ¿Están preparados los alumnos? ¿Es posible prepararlos? sí Buscar solución sí Defina la necesidad de e-learning + la necesidad de otros métodos Haga inventario de lo que necesita Calcule los costes Otro método o ¿Se puede aprendizaje E-learning = ¿viable? combinado no solucionar? no sí Buscar solución sí Pida consejo, busque apoyo ¿Reacciones positivas al no Busque más ventajas, argumentos a su favor elija otro método de formación e-learning? sí Haga un plan de acción Dé información Ponga en marcha un proyecto piloto Evalúe el proyecto piloto Proyecto piloto = ¿positivo? no sí Preparado para un proyecto más grande
  • 5.
    3. OBJETIVOS El objetivo general del posgrado, es capacitar en la elaboración y evaluación de la integración de la TIC en aula y proyectos de innovación pedagógica con uso de las Tecnologías de Información y Comunicación (TIC). Los objetivos específicos son: - Identificar herramientas informáticas disponibles y reconocer su potencial educativo - Analizar diversas estrategias metodológicas para la enseñanza y aprendizaje e integrar las Tecnologías de la Información y Comunicación - Identificar los diferentes elementos de proyectos de innovación pedagógica que incorporen recursos TIC al proceso de Enseñanza – Aprendizaje - Diseñar un proyecto de innovación pedagógica que incorporen recursos TIC. - Conocer los roles, características y aspectos operativos de la moderación en ambientes de aprendizaje con TIC 4. METODOLOGIA Se proponen 400 horas cronológicas conformadas por 4 módulos temáticos, con una duración de dos meses por modulo, con el propósito de facilitar una programación organizada y conducida desde el ámbito educativo inmediato, fomentando la participación activa de los alumnos, el aprendizaje autónomo, colaborativo y significativo. La metodología de enseñanza-aprendizaje para el posgrado, es la metodología de proyectos que ha sido diseñada sobre el modelo de integración de Tecnología, Pedagogía y Conocimiento Disciplinar, denominado TPACK. Los participantes desarrollarán su trabajo a distancia a través de la plataforma de educación implementada en Moodle para tales efectos, además de desarrollar diferentes actividades, las cuales serán retroalimentadas por el Tutor vía mensajería, Foros, Chat entre otros, en la plataforma disponible en http://proyectoelearning.edumoot.com. Para ingresar, debe introducirse el login alumno y el password alumno. Asimismo, los participantes podrán participar a través de sus Escenarios Personales de Aprendizaje, compartiendo los aprendizajes. Se hará énfasis en la aplicación de videoconferencias, con la finalidad de compartir sus opiniones y experiencias con profesores latinoamericanos. Se contempla la elaboración de un proyecto final de graduación del Diplomado, que comprenda la planificación, diseño, implementación, gestión y evaluación de escenarios virtuales de aprendizaje. Evaluación Se aplicará una evaluación reflexiva sobre la base de una práctica cotidiana a lo largo del curso, acompañando todo el proceso con una actitud ética, seria y rigurosa. Las unidades serán evaluadas a través de dos estrategias:  Evaluación Formativa: Esta evaluación está orientada a apoyar, corregir y potenciar las actividades que los profesionales participantes realicen durante las sesiones (presenciales y a distancia). En esta evaluación se incluirá: aprendizajes desarrollados tanto individual como grupalmente, incentivando tanto la autoevaluación como la coevaluación.  Evaluación Sumativa: Esta evaluación corresponderá a los aprendizajes terminales de las competencias de cada unidad. 5. PLAN DE ESTUDIOS Módulo 1: INDUCCIÓN E INTRODUCCIÓN A LAS TIC Contenido:  Tecnologías de la Información y Comunicación en educación: Proceso de Integración.  Aplicaciones TIC en la educación: Participación, Evaluación y Moderación.  Herramientas Web 2.0  Aprendizaje con aplicaciones TIC
  • 6.
    Módulo 2: ESTRATEGIASMETODOLÓGICAS E INNOVACIÓN CON TIC Contenido:  Estrategias metodológicas y Herramientas TIC  Modelo educativo TPACK  Aprendizaje basado en Problemas y Proyectos  Metodología WebQuest Módulo 3: PROYECTOS DE INNOVACIÓN PEDAGÓGICA CON TIC Contenido:  Ejemplos de proyectos de innovación pedagógica con TIC con el modelo TPACK.  Definición y planificación del proyecto  Elaboración del proyecto  Gestión y control del proyecto  Evaluación de proyectos Módulo 4: MODERACION EN AMBIENTES DE APRENDIZAJE CON TIC Contenido:  Características de la Moderación con TIC  Comunicación en los ambientes de aprendizaje con TIC  Aspectos operativos de la Moderación con TIC  Evaluación en Ambientes de Aprendizaje con TIC 6. CONCLUSIONES Se ratifica la importancia de la capacitación en Innovación Educativa con TIC, en la Universidad Beta – Panama, siendo factible el proyecto una vez analizado La Fortalezas, Oportunidades, Debilidades y Amenazas, de la situación la institución y del e-learning como modalidad. Es trascendental integrar las TIC, en las actividades didácticas, estableciendo una combinación de Conocimiento Disciplinar, Conocimiento Pedagógico y Conocimiento de las Tecnologías. Finalmente, es de relevancia el rol del tutor, moderador o facilitador virtual, para un acompañamiento con calidad y calidez. 7. REFERENCIAS DE CONSULTA - Curso Abierto, Ramiro Aduviri Velasco, http://cursoabierto.blogspot.com - Escenarios Virtuales de Aprendizaje, Ramiro Aduviri Velasco, http://proyectoelearning.edumoot.com - Experto en procesos e-Learning http://fatla.org - Aprendiendo a hacer una Planificación Didáctica http://www.unav.es/educacion/didactica2/TRABAJO/PlanificacioNDidacticA.html - Competencias profesionales del docente en la sociedad del siglo XXI http://www.uclm.es/profesorado/ricardo/cursos/competenciaprofesionales.pdf - Diseño de Actividades Didácticas con TIC, Jordi Adell http://www.slideshare.net/epdrntr/jordi-adell- el-diseo-de-actividades-didcticas-con-tic-jedi2010-bilbao
  • 7.
    Integrantes del EquipoG - Ramiro Aduviri Velasco - Esmeire Chiquinquirá Atencio Monagas - Christiam Santiago Garzon Pico - Eduardo Mauricio Campaña Ortega - Fernando Sandino Jaramillo Cartagena