Incrustar presentación
Descargado 73 veces

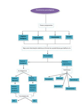
El documento describe cómo el sistema nervioso, el sistema endocrino y factores biológicos, cognitivos y sociales interactúan de manera sistémica para formar las características de la personalidad humana, incluyendo el pensamiento, la memoria, la percepción y la atención.
