FILOSOFIA GRECORROMANA.
 En términos generales, la filosofía adquiere características
típicamente romanas: se vuelve más práctica, orientada a la vida
y a la acción. EL eclecticismo es también un rasgo romano,
aunque por otra parte, el agotamiento de las disputas entre las
diferentes escuelas, comienza a ponerse en evidencia. Podría
decirse que el romano busca lo que une, propicia la asimilación y
valora el "consentimiento universal de todos los hombres".
La filosofía griega es un periodo de la historia de la filosofía
comprendido aproximadamente, entre el surgimiento de la
filosofía occidental en el periodo presocrático (sigloVI a. C.) y la
filosofía helenística, que finalizaría, según la fecha
convencionalmente aceptada, en el año 30 a. C.. En ocasiones se
denomina filosofía clásica o filosofía antigua, si bien ese período
podría incluir también el pensamiento romano.
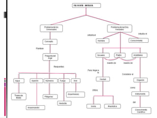
 La definición de la filosofía es muy
compleja, tiene diversidad de significados;
para unas personas significa una cosa y
para otras otra. Es por eso, que esta
ciencia no tiene un campo especifico de
investigación, sino que se ocupa del
mundo, de la totalidad de la realidad
FILOSOFIA : es visión teoría
interpretación, de la realidad del ser
humano o de uno mismo
Tiene una clara función
CRITICA: de análisis puesta en
cuestionamiento no dar nada
por aceptado demostrado o
definitivamente verdadero
Entran los PREJUICIOS q nos
llevan a dar por verdadero un
juicio o un hecho antes de
conocerlos correctamente
La filosofía sirve para abrir nuevos
pensamientos como acceder a un modo
diferente de ver las cosas, mas amplio
 Se denomina así por pertenecer a la PenínsulaÁtica (Grecia Peninsular), donde
posteriormente, en Atenas, tendrá lugar la edad de oro de la filosofía griega.
Este período pre-ático tiene como marco geográfico las colonias griegas de
Mileto, y Éfeso en el Asia Menor y el Sur de Italia, Sicilia,Abdera.
la etapa preatica, la cual es fundamentalmente filosofía de la naturaleza o del
mundo. Se postula para ella una ley interna que asegura la uniformidad del
acaecer de los fenómenos: la misma causa determina siempre, en todas partes
y sin excepción alguna, los mismos efectos. Sin este postulado no hay ciencia,
ni racionalidad, ni lógica. Los representantes de la filosofía preatica son:Tales
de Mileto,Anaximandro,Anaximenes, intentan fijar el ser último de la
naturaleza: agua, aire caos; Heraclito señala hacia un fuego cósmico inteligente
y Parmenides y su discípulo Zenón enfatizan que lo que es tiene que ser
inmutable e inmóvil; en consecuencia las cosas perecederas no son el ser como
tal; son apariencias y apariciones inconsistentes. Los preaticos posteriores:
Demócrito,Anaxágoras y Empedocles continúan la línea deTales de Mileto: su
doctrina de la naturaleza, es realista y materializante: son los cuatro elementos
que constituyen el mundo.
 TALES DE MILETO (624-546 A,C. )
 ANAXIMANDRO DE MILETO (610-546
A.C)
 eran aquellos miembros seguidores de la escuela
pitagórica, una organización griega
de astrónomos, músicos, matemáticos y filósofos,
que creían que todas las cosas son, en
esencia, números. El grupo mantuvo en secreto el
descubrimiento de los números irracionales, y la
leyenda cuenta que un miembro fue ahogado por no
mantener el secreto (véase Hipaso de Meta ponto).
 El pentagrama (estrella de cinco puntas) fue un
importante símbolo religioso usado por los
pitagóricos, que lo denominaban "salud". Los
pitagóricos deben su nombre a la influencia que
sobre ellos tuvo el filósofo presocrático Pitágoras
PENTRAGAMA ESTRELLA RELIGIOSA DE
LOS PITAFORICOS
 corriente filosofica que tuvo apogeo en los siglosVI yV A.C. el
pensamiento eleatico se opone tanto a la filosofia materialista de
la escuela jónica como a la teoria de un flujo universal formulada
por el filosofo griego heraclito. los eleáticos dicen que el universo
es escencia una unidad inmutable ya que es infinita en espacio y
tiempo esta mas alla de la cognición proporcionada por los
sentidos humanos. el nombre eleatas viene de la ciudad griega
elea situada al sur de italia hogar de parmenides y zenon
máximos exponentes de la escuela eleática. los eruditos difieren
a que la escuela fue fundada por jenofanes o parmenides.
muchas de las doctrinas eleaticas se basron en las enseñanzas de
jenofanes mientras que parmenides desarrollo sus enseñanzas en
un sistema de metafisica.
la tendencia idealista propia de la filosofia de los eleatas se
acentuó a medida que se desarrollo la escuela los principales
representantes de la escuela fueron jenofanes, parmenidez,
zenon de elea y melisos de la isla de salmos.
 Filosofía «ática» es lo mismo que «Filosofía Griega», en
general, es la filosofía del centro de Grecia (Atenas, Pireo,
Eleusis, Megara, Laurión, Maratón y las islas de Salamina,
Egina, Poros, Hidra, Spetses, Citera y Anticitera) y, en
particular, a la FILOSOFÍAATENIENSE...
De los clásicos mencionamos a Sócrates, Platón y
Aristóteles (que eran de Atenas)...y en cuanto a los sofistas
(NINGUNO de los cuales era originario de Atenas),
podemos mencionar a Gorgias, Protágoras yTrasímaco
(que concentraban su labor en Atenas, porque era
considerado uno de los mayores centros culturales)...
FILOSOFIA HELENISTICO ROMANA
 FILOSOFIA - La filosofía helenístico-romana
 El período de la filosofía helenísticorromana se extiende desde la muerte de Aristóteles (322 a.
 de J. C.) hasta la muerte de Plotino (270 d. de J. C.). Dos hechos internacionales caracterizan las
 relaciones externas de esta época: las conquistas de Alejandro Magno, que pusieron al
 pensamiento griego en contacto con el mundo oriental, y el auge y consolidación del
 imperialismo romano. A mediados del siglo n a. de J. C. Roma somete a la nación griega y
 absorbe su cultura, helenizándose. Pero gracias al Imperio la cultura se desborda de su cauce
 nacional y se inicia la romanización. La cultura griega constituye el elemento plástico de este
 importante hecho. Grecia ha pagado la realización de su destino con la pérdida de su
 independencia política. Con el vuelo imperial de las águilas romanas se convirtieron los griegos
 en los maestros del mundo.
 Además deAtenas y otras ciudades griegas, que continúan brillando por su actividad artística y
 filosófica, se convierten en focos de la cultura de la época la ciudad de Alejandría, en el norte de
 Africa, y la de Roma, en la península itálica.
 La filosofía precedente (en particular las concepciones de Demócrito, Platón y Aristóteles) había
 llegado a descubrir las formas típicas y antitéticas de la concepción general del mundo.
EPICUREOS
 El epicureísmo es un sistema filosófico que defiende
la búsqueda de una vida buena y feliz mediante la
administración inteligente de placeres y dolores,
la ataraxia ("ausencia de turbación") y los vínculos de
amistad entre sus correligionarios.
 Para los epicureistas los besos con amor eran la base
de todo, ya que para ellos el amor era lo que le daba
alegría a las personas. Fue enseñada por Epicuro de
Samos, filósofo ateniense del siglo IV a. C. que fundó
una academia llamada el Jardín y cuyo pensamiento
fue seguido después por otros filósofos,
llamados epicúreos.
ESTOICOS
 El estoicismo es uno de los movimientos
filosóficos que, dentro del periodo helenístico,
adquirió mayor importancia y difusión. Fundado
por Zenón de Citio en el 301 a. C., adquirió gran
difusión por todo el mundo grecorromano,
gozando de especial popularidad entre las élites
romanas. Su período de preeminencia va del
siglo III a. C. hasta finales del siglo II d. C.Tras
esto, dio signos de agotamiento que coincidieron
con la descomposición social delalto Imperio
romano y el auge del cristianismo.
Busto de Zenón de Citio, fundador del
estoicismo, en Atenas, Grecia.
ESCEPTICOS
 Pirrón fue el creador del escepticismo. Un
gran viajero que conoció muchas culturas con
los ejércitos de Alejandro Magno, cosa que le
permitió dudar de las verdades evidentes y
tradiciones de su cultura. Se dice que Pirrón
llevó al extremo la suspensión de juicio, hasta
el punto de sacarse las cuerdas vocales.
PIRRON
NEOPLATONISMO
 FUNDADOR.
PLOTINO (203-169/270 de nuestra era) fue el fundador del último de los grandes sistemas
filosóficos de laAntigüedad. Nació en Licópolis (Egipto) y en Alejandría pasó su juventud.A los
cuarenta años se trasladó a Roma. Pasó por la vida ajeno a los asuntos terrenos y materiales de la
vida, absorbido totalmente por los asuntos espirituales.Tanta era su "espiritualidad" que decía
tener vergüenza de poseer el cuerpo, como lo describe su discípulo y biógrafo, Porfirio.
 2. ESENCIA DE NEOPLATONISMO.
El neoplatonismo era un sistema teocéntrico, basado en la filosofía alejandrina, pero
suficientemente autónomo, ya que no aludía directamente a religión alguna, fundamentándose
exclusivamente en la reflexión filosófica. No obstante, su postura era profundamente religiosa,
compartiendo con las religiones los mismos fines. Por otro lado, se presentaba como un sistema
filosófico acabado y pleno, ya que abarcaba, la parte de la cosmología y psicología, los asuntos de
la teoría del conocimiento, de la ética y estética.
El rasgo principal de la filosofía de Plotino es el monismo. Monismo en sí, no es una concepción
nueva, ya que fue concebida anteriormente por los hilozoístas y materialistas; ellos derivaban el
ser superior del inferior, mientras que el neoplatonismo al revés: afirmaba que el ser inferior deriva
del ser superior, divino. Ésta fue una nueva forma de panteísmo en el que las cosas emanan del ser
absoluto.
El neoplatonismo, en el sentido estricto, no fue el resultado de una investigación científica; fue,
más bien, una fantasía intelectual, ya que no tenía ninguna conexión con la experimentación.
PLOTINO
FILOSOFIA MEDIEVAL
 Se denomina filosofía medieval a
la filosofía dada en Europa y el Oriente Medio
durante el período conocido como Edad
Media, periodo que se extiende desde la
caída del Imperio Romano de Occidente en el
sigloV hasta el descubrimiento de América en
el año 1492.
HISTORIA DE LA
FILOSOFIA
MEDIEVAL
LA
PATRISTICA
LA FILOSOFIA
ARABA SIGLO
(X-XI)
LA POLERMICA
DIALECTOS
ANTIDIALECTO
S SIGLO XI
EL PROBLEMA
DE LOS
UNIVERSALES
SIGLOXI
LA EDAD DE
ORO DE LA
FILOSOFIA
MEDIEVAL
LA RUPTURA
ENTRE LA FEY
LA RAZON
SIGLOXIV
LA RELACION
ENTRE LA
FILOSOFIAY EL
CRISTIANISMO
(JUSTINO,
TACIANO
,TERTULIANO..E
TC.
LA ETERNIDAD
DEL MUNDO Y LA
NOCION DE
CREACION, EL
INTELECTO
AGENTEY EL
INTELECTO
PACIENTE.
EL PAPEL
(POSITIVO,
NEGATIVO) DE LA
RAZON EN LA
INTERPRETACION
DE LA BIBLIAY LA
TEOLOGIA
LA RELACION
ENTRE EL
ORDEN
LOGICO Y EL
ORDEN
ONTOLOGICO
LA RECEPCION DE
ARISTOTELES
EN OCCIDENTE. LA
FUNDACION DE
LAS
UNIVERSIDADES
EL IMPIRISMO, EL
NOMINALISMO
LA DISOLUCION DE
LA METAFISICA LA
CRITICA DE LA
TEOCRACIA
REALISMO
EXAGERADO
NOMINALISMO
REALISMO
MODERADO
RACIONALISTAS
ANTIRRACIONALISTA
SEMIRRACIONALISTA
PATRISTICA
 Lo fundamental sobre la patrística es saber que es, por llamarlo
de algún modo, el movimiento, tanto literario y filosófico como
cultural, que imperó en la Edad Media. Es el movimiento de
asentamiento del cristianismo en la sociedad (sobre todo
occidental) desbancando a las otras religiones paganas
añadiendo que la religión cristiana era la única y verdadera
porque era la “Palabra de Dios”. Este movimiento tuvo tres
etapas fundamentales, la Primera Patrística (ss. II y III), la Alta
Patrística (ss. IV yV) y finalmente la PatrísticaTardía (ss.VI yVII).
(((LA PRIMERA PATRÍSTICA (ss. II y III)))
La primera patrística se desarrolló simultáneamente en dos
ámbitos distintos, Oriente, representado por Grecia y Occidente
por Roma. Estéticamente se produce un cambio sustancial entre
la concepción pagana de los antiguos poetas griegos y la nueva
literatura religiosa.
SAN AGUSTIN
es el movimiento teológico y filosófico que intentó utilizar
la filosofía grecolatina clásica para comprender la revelación
religiosa del cristianismo.
La escolástica fue la corriente teológico-filosófica dominante del
pensamiento medieval, tras la patrística de la Antigüedad tardía, y
se basó en la coordinación entre fe y razón, que en cualquier caso
siempre suponía una clara subordinación de la razón a la fe
(Philosophia ancilla theologiae -la filosofía es sierva de la teología-).
Dominó en las escuelas catedralicias y en los estudios generales
que dieron lugar a las universidades medievales europeas, en
especial entre mediados del siglo XI y mediados del XV.
#2 EPISTEMOLOGIA
 La epistemología (del griego ἐπιστήμη (episteme), "conocimiento", y λόγος (logos),
"estudio") es la rama de la filosofía cuyo objeto de estudio es el conocimiento.
 La epistemología, como teoría del conocimiento, se ocupa de problemas tales como
las circunstancias históricas, psicológicas y sociológicas que llevan a la obtención del
conocimiento, y los criterios por los cuales se le justifica o invalida, así como la
definición clara y precisa de los conceptos epistémicos más usuales, tales
como verdad, objetividad, realidad o justificación. La epistemología encuentra ya sus
primeras formas en la Grecia Antigua, primero en filósofos
como Parménides o Platón.
 En Grecia, el tipo de conocimiento llamado episteme se oponía al conocimiento
denominado doxa. La doxa era el conocimiento vulgar u ordinario del ser humano, no
sometido a una rigurosa reflexión crítica. La episteme era el conocimiento reflexivo
elaborado con rigor. Hoy en día, sin embargo, el término "epistemología" ha ido
ampliando su significado y se utiliza como sinónimo de "teoría del conocimiento". Así,
las teorías del conocimiento específicas son también epistemología; por ejemplo, la
epistemología científica general, epistemología de las ciencias físicas o de las ciencias
psicológicas
RELACION FILOSOFIA Y TEOLOGIA
 Filosofía yTeología se asemejan en el hecho de representar
ambas una visión profunda de temas que a todo ser
humano interesan. Se distinguen, no obstante, por su
diferente base (de fe y razón respectivamente) y por la
mayor profundidad de algunos temas deTeología, que
exceden el alcance de la Filosofía.
 La estrecha relación entre Filosofía yTeología ha quedado
demostrada históricamente por el gran número de filósofos
que fueron al mismo tiempo hombres de profunda fe
religiosa y que en sus escritos pasaron continuamente del
campo filosófico al teológico y viceversa. Bastaría para ello
recordar que los filósofos cristianos – católicos y
protestantes – por ejemplo, representan la gran mayoría de
los pensadores.
CONOCIMIENTO RACIONAL
 Conocimiento o pensamiento racional es un grado más elevado que el
conocimiento sensorial. Pensarse a sí mismopara reconstruirse. El ser humano se
reconoce a sí mismo como racional por su capacidad de controlar o dominar a su
propia naturaleza en primera instancia y a la naturaleza en general, para después
derivar ese dominio a los grupos sociales. En fenomenología del espíritu de
Hegel puedes encontrar esa gradación. Donde el pensamiento racional es el
tránsito para poder acceder de la conciencia en sí a la conciencia para sí. Hablar
de pensamiento o conocimiento racional es hablar también de intencionalidad.
Para el sociólogo alemán MaxWeber, existen dos tipos de racionalidad, la
instrumental o con arreglo a fines y la sustantiva. Cuando el ser humano actua
persiguiendo un objetivo o un fin se habla de racionalidad instrumental, cuando
la acción humana carece de intención se habla de racionalidad sustantiva por
ejemplo, en 1945 el presidenteTruman toma una desición racional instrumental
al ordenar el bombardeo a Hiroshima y Nagazaki. Mientras que los primeros
científicos que investigaron acerca de la fisión atómica lo único que querían era
conocer el fenómeno físico por lo tanto su actuación era racional pero
sustantiva.
Hay muchos autores que hablan sobre razón y pensamiento racional desde
Nietzche, por ejemplo en El nacimiento de la tragedia destaca la importancia
que tenía para la Grecia antigua el pensamiento racional traducido en términos
de dominio.
LA MAYEUTICA
 La mayéutica (del griego μαιευτικη, por analogía a Maya, una de las pléyades de
la mitología griega) es una técnica que consiste en interrogar a una persona para hacer
que llegue al conocimiento a través de sus propias conclusiones y no a través de un
conocimiento aprendido y concepto pre conceptualizado. La mayéutica se basa en la
capacidad intrínseca de cada individuo, la cual supone la idea de que la verdad está oculta
en el interior de uno mismo.
 La técnica consiste en preguntar al interlocutor acerca de algo (un problema, por ejemplo)
y luego se procede a debatir la respuesta dada por medio del establecimiento
de conceptos generales. El debate lleva al interlocutor a un concepto nuevo desarrollado a
partir del anterior. Por lo general la mayéutica suele confundirse con la ironía o método
socrático y se atribuye a Sócrates.1
 La invención de este método del conocimiento se remonta al siglo IV a.C. y se atribuye por
lo general a Sócrates histórico en referencia a la obra Teeteto de Platón. Pero el Sócrates
histórico empleó la llamada ironía socrática para hacer comprender al interlocutor que lo
que se cree saber no está en lo que se pensaba como creencia y que su conocimiento
estaba basado enprejuicios. La mayéutica, contrariamente a la ironía, se apoya sobre una
teoría de la reminiscencia. Es decir, si la ironía parte de la idea que el conocimiento del
interlocutor se basa en prejuicios, la mayéutica cree que el conocimiento se encuentra
latente de manera natural en el alma y que es necesario descubrirlo. Este proceso de
descubrimiento del propio conocimiento se conoce como dialéctica y es de
carácter inductivo.
#3 EXPLICACION CIENTIFICA
 Una explicación científica es una explicación de
un fenómeno a partir de una teoría científica.
Una explicación satisfactoria de un fenómeno
debe poder dar cuenta de por qué ese fenómeno,
y no otro, era de esperarse. Según esta
perspectiva, una explicación científica de un
fenómeno F es una respuesta a la pregunta «¿por
qué sucedió F?», aunque algunos autores
sostienen que una explicación es una respuesta a
la pregunta «¿cómo sucedió F?».1
EL METODO CIENTIFICO
 Es un método de investigación usado principalmente
en la producción de conocimiento en las ciencias.
Para ser llamado científico, un método de
investigación n debe basarse en la empírica y en
la medición, sujeto a los principios específicos de
las pruebas de razonamiento. El método científico
está sustentado por dos pilares fundamentales. El
primero de ellos es la reproducibilidad, es decir, la
capacidad de repetir un determinado experimento,
en cualquier lugar y por cualquier persona. Este pilar
se basa, esencialmente, en la comunicación y
publicidad de los resultados obtenidos (por ej. en
forma de artículo científico
FILOSOFIA
FILOSOFIA

FILOSOFIA

  • 2.
    FILOSOFIA GRECORROMANA.  Entérminos generales, la filosofía adquiere características típicamente romanas: se vuelve más práctica, orientada a la vida y a la acción. EL eclecticismo es también un rasgo romano, aunque por otra parte, el agotamiento de las disputas entre las diferentes escuelas, comienza a ponerse en evidencia. Podría decirse que el romano busca lo que une, propicia la asimilación y valora el "consentimiento universal de todos los hombres". La filosofía griega es un periodo de la historia de la filosofía comprendido aproximadamente, entre el surgimiento de la filosofía occidental en el periodo presocrático (sigloVI a. C.) y la filosofía helenística, que finalizaría, según la fecha convencionalmente aceptada, en el año 30 a. C.. En ocasiones se denomina filosofía clásica o filosofía antigua, si bien ese período podría incluir también el pensamiento romano.
  • 3.
     La definiciónde la filosofía es muy compleja, tiene diversidad de significados; para unas personas significa una cosa y para otras otra. Es por eso, que esta ciencia no tiene un campo especifico de investigación, sino que se ocupa del mundo, de la totalidad de la realidad
  • 4.
    FILOSOFIA : esvisión teoría interpretación, de la realidad del ser humano o de uno mismo Tiene una clara función CRITICA: de análisis puesta en cuestionamiento no dar nada por aceptado demostrado o definitivamente verdadero Entran los PREJUICIOS q nos llevan a dar por verdadero un juicio o un hecho antes de conocerlos correctamente La filosofía sirve para abrir nuevos pensamientos como acceder a un modo diferente de ver las cosas, mas amplio
  • 5.
     Se denominaasí por pertenecer a la PenínsulaÁtica (Grecia Peninsular), donde posteriormente, en Atenas, tendrá lugar la edad de oro de la filosofía griega. Este período pre-ático tiene como marco geográfico las colonias griegas de Mileto, y Éfeso en el Asia Menor y el Sur de Italia, Sicilia,Abdera. la etapa preatica, la cual es fundamentalmente filosofía de la naturaleza o del mundo. Se postula para ella una ley interna que asegura la uniformidad del acaecer de los fenómenos: la misma causa determina siempre, en todas partes y sin excepción alguna, los mismos efectos. Sin este postulado no hay ciencia, ni racionalidad, ni lógica. Los representantes de la filosofía preatica son:Tales de Mileto,Anaximandro,Anaximenes, intentan fijar el ser último de la naturaleza: agua, aire caos; Heraclito señala hacia un fuego cósmico inteligente y Parmenides y su discípulo Zenón enfatizan que lo que es tiene que ser inmutable e inmóvil; en consecuencia las cosas perecederas no son el ser como tal; son apariencias y apariciones inconsistentes. Los preaticos posteriores: Demócrito,Anaxágoras y Empedocles continúan la línea deTales de Mileto: su doctrina de la naturaleza, es realista y materializante: son los cuatro elementos que constituyen el mundo.
  • 7.
     TALES DEMILETO (624-546 A,C. )  ANAXIMANDRO DE MILETO (610-546 A.C)
  • 9.
     eran aquellosmiembros seguidores de la escuela pitagórica, una organización griega de astrónomos, músicos, matemáticos y filósofos, que creían que todas las cosas son, en esencia, números. El grupo mantuvo en secreto el descubrimiento de los números irracionales, y la leyenda cuenta que un miembro fue ahogado por no mantener el secreto (véase Hipaso de Meta ponto).  El pentagrama (estrella de cinco puntas) fue un importante símbolo religioso usado por los pitagóricos, que lo denominaban "salud". Los pitagóricos deben su nombre a la influencia que sobre ellos tuvo el filósofo presocrático Pitágoras
  • 10.
  • 11.
     corriente filosoficaque tuvo apogeo en los siglosVI yV A.C. el pensamiento eleatico se opone tanto a la filosofia materialista de la escuela jónica como a la teoria de un flujo universal formulada por el filosofo griego heraclito. los eleáticos dicen que el universo es escencia una unidad inmutable ya que es infinita en espacio y tiempo esta mas alla de la cognición proporcionada por los sentidos humanos. el nombre eleatas viene de la ciudad griega elea situada al sur de italia hogar de parmenides y zenon máximos exponentes de la escuela eleática. los eruditos difieren a que la escuela fue fundada por jenofanes o parmenides. muchas de las doctrinas eleaticas se basron en las enseñanzas de jenofanes mientras que parmenides desarrollo sus enseñanzas en un sistema de metafisica. la tendencia idealista propia de la filosofia de los eleatas se acentuó a medida que se desarrollo la escuela los principales representantes de la escuela fueron jenofanes, parmenidez, zenon de elea y melisos de la isla de salmos.
  • 13.
     Filosofía «ática»es lo mismo que «Filosofía Griega», en general, es la filosofía del centro de Grecia (Atenas, Pireo, Eleusis, Megara, Laurión, Maratón y las islas de Salamina, Egina, Poros, Hidra, Spetses, Citera y Anticitera) y, en particular, a la FILOSOFÍAATENIENSE... De los clásicos mencionamos a Sócrates, Platón y Aristóteles (que eran de Atenas)...y en cuanto a los sofistas (NINGUNO de los cuales era originario de Atenas), podemos mencionar a Gorgias, Protágoras yTrasímaco (que concentraban su labor en Atenas, porque era considerado uno de los mayores centros culturales)...
  • 15.
    FILOSOFIA HELENISTICO ROMANA FILOSOFIA - La filosofía helenístico-romana  El período de la filosofía helenísticorromana se extiende desde la muerte de Aristóteles (322 a.  de J. C.) hasta la muerte de Plotino (270 d. de J. C.). Dos hechos internacionales caracterizan las  relaciones externas de esta época: las conquistas de Alejandro Magno, que pusieron al  pensamiento griego en contacto con el mundo oriental, y el auge y consolidación del  imperialismo romano. A mediados del siglo n a. de J. C. Roma somete a la nación griega y  absorbe su cultura, helenizándose. Pero gracias al Imperio la cultura se desborda de su cauce  nacional y se inicia la romanización. La cultura griega constituye el elemento plástico de este  importante hecho. Grecia ha pagado la realización de su destino con la pérdida de su  independencia política. Con el vuelo imperial de las águilas romanas se convirtieron los griegos  en los maestros del mundo.  Además deAtenas y otras ciudades griegas, que continúan brillando por su actividad artística y  filosófica, se convierten en focos de la cultura de la época la ciudad de Alejandría, en el norte de  Africa, y la de Roma, en la península itálica.  La filosofía precedente (en particular las concepciones de Demócrito, Platón y Aristóteles) había  llegado a descubrir las formas típicas y antitéticas de la concepción general del mundo.
  • 17.
    EPICUREOS  El epicureísmoes un sistema filosófico que defiende la búsqueda de una vida buena y feliz mediante la administración inteligente de placeres y dolores, la ataraxia ("ausencia de turbación") y los vínculos de amistad entre sus correligionarios.  Para los epicureistas los besos con amor eran la base de todo, ya que para ellos el amor era lo que le daba alegría a las personas. Fue enseñada por Epicuro de Samos, filósofo ateniense del siglo IV a. C. que fundó una academia llamada el Jardín y cuyo pensamiento fue seguido después por otros filósofos, llamados epicúreos.
  • 19.
    ESTOICOS  El estoicismoes uno de los movimientos filosóficos que, dentro del periodo helenístico, adquirió mayor importancia y difusión. Fundado por Zenón de Citio en el 301 a. C., adquirió gran difusión por todo el mundo grecorromano, gozando de especial popularidad entre las élites romanas. Su período de preeminencia va del siglo III a. C. hasta finales del siglo II d. C.Tras esto, dio signos de agotamiento que coincidieron con la descomposición social delalto Imperio romano y el auge del cristianismo.
  • 20.
    Busto de Zenónde Citio, fundador del estoicismo, en Atenas, Grecia.
  • 21.
    ESCEPTICOS  Pirrón fueel creador del escepticismo. Un gran viajero que conoció muchas culturas con los ejércitos de Alejandro Magno, cosa que le permitió dudar de las verdades evidentes y tradiciones de su cultura. Se dice que Pirrón llevó al extremo la suspensión de juicio, hasta el punto de sacarse las cuerdas vocales.
  • 22.
  • 23.
    NEOPLATONISMO  FUNDADOR. PLOTINO (203-169/270de nuestra era) fue el fundador del último de los grandes sistemas filosóficos de laAntigüedad. Nació en Licópolis (Egipto) y en Alejandría pasó su juventud.A los cuarenta años se trasladó a Roma. Pasó por la vida ajeno a los asuntos terrenos y materiales de la vida, absorbido totalmente por los asuntos espirituales.Tanta era su "espiritualidad" que decía tener vergüenza de poseer el cuerpo, como lo describe su discípulo y biógrafo, Porfirio.  2. ESENCIA DE NEOPLATONISMO. El neoplatonismo era un sistema teocéntrico, basado en la filosofía alejandrina, pero suficientemente autónomo, ya que no aludía directamente a religión alguna, fundamentándose exclusivamente en la reflexión filosófica. No obstante, su postura era profundamente religiosa, compartiendo con las religiones los mismos fines. Por otro lado, se presentaba como un sistema filosófico acabado y pleno, ya que abarcaba, la parte de la cosmología y psicología, los asuntos de la teoría del conocimiento, de la ética y estética. El rasgo principal de la filosofía de Plotino es el monismo. Monismo en sí, no es una concepción nueva, ya que fue concebida anteriormente por los hilozoístas y materialistas; ellos derivaban el ser superior del inferior, mientras que el neoplatonismo al revés: afirmaba que el ser inferior deriva del ser superior, divino. Ésta fue una nueva forma de panteísmo en el que las cosas emanan del ser absoluto. El neoplatonismo, en el sentido estricto, no fue el resultado de una investigación científica; fue, más bien, una fantasía intelectual, ya que no tenía ninguna conexión con la experimentación.
  • 24.
  • 25.
    FILOSOFIA MEDIEVAL  Sedenomina filosofía medieval a la filosofía dada en Europa y el Oriente Medio durante el período conocido como Edad Media, periodo que se extiende desde la caída del Imperio Romano de Occidente en el sigloV hasta el descubrimiento de América en el año 1492.
  • 26.
    HISTORIA DE LA FILOSOFIA MEDIEVAL LA PATRISTICA LAFILOSOFIA ARABA SIGLO (X-XI) LA POLERMICA DIALECTOS ANTIDIALECTO S SIGLO XI EL PROBLEMA DE LOS UNIVERSALES SIGLOXI LA EDAD DE ORO DE LA FILOSOFIA MEDIEVAL LA RUPTURA ENTRE LA FEY LA RAZON SIGLOXIV LA RELACION ENTRE LA FILOSOFIAY EL CRISTIANISMO (JUSTINO, TACIANO ,TERTULIANO..E TC. LA ETERNIDAD DEL MUNDO Y LA NOCION DE CREACION, EL INTELECTO AGENTEY EL INTELECTO PACIENTE. EL PAPEL (POSITIVO, NEGATIVO) DE LA RAZON EN LA INTERPRETACION DE LA BIBLIAY LA TEOLOGIA LA RELACION ENTRE EL ORDEN LOGICO Y EL ORDEN ONTOLOGICO LA RECEPCION DE ARISTOTELES EN OCCIDENTE. LA FUNDACION DE LAS UNIVERSIDADES EL IMPIRISMO, EL NOMINALISMO LA DISOLUCION DE LA METAFISICA LA CRITICA DE LA TEOCRACIA REALISMO EXAGERADO NOMINALISMO REALISMO MODERADO RACIONALISTAS ANTIRRACIONALISTA SEMIRRACIONALISTA
  • 27.
    PATRISTICA  Lo fundamentalsobre la patrística es saber que es, por llamarlo de algún modo, el movimiento, tanto literario y filosófico como cultural, que imperó en la Edad Media. Es el movimiento de asentamiento del cristianismo en la sociedad (sobre todo occidental) desbancando a las otras religiones paganas añadiendo que la religión cristiana era la única y verdadera porque era la “Palabra de Dios”. Este movimiento tuvo tres etapas fundamentales, la Primera Patrística (ss. II y III), la Alta Patrística (ss. IV yV) y finalmente la PatrísticaTardía (ss.VI yVII). (((LA PRIMERA PATRÍSTICA (ss. II y III))) La primera patrística se desarrolló simultáneamente en dos ámbitos distintos, Oriente, representado por Grecia y Occidente por Roma. Estéticamente se produce un cambio sustancial entre la concepción pagana de los antiguos poetas griegos y la nueva literatura religiosa.
  • 28.
  • 29.
    es el movimientoteológico y filosófico que intentó utilizar la filosofía grecolatina clásica para comprender la revelación religiosa del cristianismo. La escolástica fue la corriente teológico-filosófica dominante del pensamiento medieval, tras la patrística de la Antigüedad tardía, y se basó en la coordinación entre fe y razón, que en cualquier caso siempre suponía una clara subordinación de la razón a la fe (Philosophia ancilla theologiae -la filosofía es sierva de la teología-). Dominó en las escuelas catedralicias y en los estudios generales que dieron lugar a las universidades medievales europeas, en especial entre mediados del siglo XI y mediados del XV.
  • 31.
    #2 EPISTEMOLOGIA  Laepistemología (del griego ἐπιστήμη (episteme), "conocimiento", y λόγος (logos), "estudio") es la rama de la filosofía cuyo objeto de estudio es el conocimiento.  La epistemología, como teoría del conocimiento, se ocupa de problemas tales como las circunstancias históricas, psicológicas y sociológicas que llevan a la obtención del conocimiento, y los criterios por los cuales se le justifica o invalida, así como la definición clara y precisa de los conceptos epistémicos más usuales, tales como verdad, objetividad, realidad o justificación. La epistemología encuentra ya sus primeras formas en la Grecia Antigua, primero en filósofos como Parménides o Platón.  En Grecia, el tipo de conocimiento llamado episteme se oponía al conocimiento denominado doxa. La doxa era el conocimiento vulgar u ordinario del ser humano, no sometido a una rigurosa reflexión crítica. La episteme era el conocimiento reflexivo elaborado con rigor. Hoy en día, sin embargo, el término "epistemología" ha ido ampliando su significado y se utiliza como sinónimo de "teoría del conocimiento". Así, las teorías del conocimiento específicas son también epistemología; por ejemplo, la epistemología científica general, epistemología de las ciencias físicas o de las ciencias psicológicas
  • 33.
    RELACION FILOSOFIA YTEOLOGIA  Filosofía yTeología se asemejan en el hecho de representar ambas una visión profunda de temas que a todo ser humano interesan. Se distinguen, no obstante, por su diferente base (de fe y razón respectivamente) y por la mayor profundidad de algunos temas deTeología, que exceden el alcance de la Filosofía.  La estrecha relación entre Filosofía yTeología ha quedado demostrada históricamente por el gran número de filósofos que fueron al mismo tiempo hombres de profunda fe religiosa y que en sus escritos pasaron continuamente del campo filosófico al teológico y viceversa. Bastaría para ello recordar que los filósofos cristianos – católicos y protestantes – por ejemplo, representan la gran mayoría de los pensadores.
  • 35.
    CONOCIMIENTO RACIONAL  Conocimientoo pensamiento racional es un grado más elevado que el conocimiento sensorial. Pensarse a sí mismopara reconstruirse. El ser humano se reconoce a sí mismo como racional por su capacidad de controlar o dominar a su propia naturaleza en primera instancia y a la naturaleza en general, para después derivar ese dominio a los grupos sociales. En fenomenología del espíritu de Hegel puedes encontrar esa gradación. Donde el pensamiento racional es el tránsito para poder acceder de la conciencia en sí a la conciencia para sí. Hablar de pensamiento o conocimiento racional es hablar también de intencionalidad. Para el sociólogo alemán MaxWeber, existen dos tipos de racionalidad, la instrumental o con arreglo a fines y la sustantiva. Cuando el ser humano actua persiguiendo un objetivo o un fin se habla de racionalidad instrumental, cuando la acción humana carece de intención se habla de racionalidad sustantiva por ejemplo, en 1945 el presidenteTruman toma una desición racional instrumental al ordenar el bombardeo a Hiroshima y Nagazaki. Mientras que los primeros científicos que investigaron acerca de la fisión atómica lo único que querían era conocer el fenómeno físico por lo tanto su actuación era racional pero sustantiva. Hay muchos autores que hablan sobre razón y pensamiento racional desde Nietzche, por ejemplo en El nacimiento de la tragedia destaca la importancia que tenía para la Grecia antigua el pensamiento racional traducido en términos de dominio.
  • 37.
    LA MAYEUTICA  Lamayéutica (del griego μαιευτικη, por analogía a Maya, una de las pléyades de la mitología griega) es una técnica que consiste en interrogar a una persona para hacer que llegue al conocimiento a través de sus propias conclusiones y no a través de un conocimiento aprendido y concepto pre conceptualizado. La mayéutica se basa en la capacidad intrínseca de cada individuo, la cual supone la idea de que la verdad está oculta en el interior de uno mismo.  La técnica consiste en preguntar al interlocutor acerca de algo (un problema, por ejemplo) y luego se procede a debatir la respuesta dada por medio del establecimiento de conceptos generales. El debate lleva al interlocutor a un concepto nuevo desarrollado a partir del anterior. Por lo general la mayéutica suele confundirse con la ironía o método socrático y se atribuye a Sócrates.1  La invención de este método del conocimiento se remonta al siglo IV a.C. y se atribuye por lo general a Sócrates histórico en referencia a la obra Teeteto de Platón. Pero el Sócrates histórico empleó la llamada ironía socrática para hacer comprender al interlocutor que lo que se cree saber no está en lo que se pensaba como creencia y que su conocimiento estaba basado enprejuicios. La mayéutica, contrariamente a la ironía, se apoya sobre una teoría de la reminiscencia. Es decir, si la ironía parte de la idea que el conocimiento del interlocutor se basa en prejuicios, la mayéutica cree que el conocimiento se encuentra latente de manera natural en el alma y que es necesario descubrirlo. Este proceso de descubrimiento del propio conocimiento se conoce como dialéctica y es de carácter inductivo.
  • 39.
    #3 EXPLICACION CIENTIFICA Una explicación científica es una explicación de un fenómeno a partir de una teoría científica. Una explicación satisfactoria de un fenómeno debe poder dar cuenta de por qué ese fenómeno, y no otro, era de esperarse. Según esta perspectiva, una explicación científica de un fenómeno F es una respuesta a la pregunta «¿por qué sucedió F?», aunque algunos autores sostienen que una explicación es una respuesta a la pregunta «¿cómo sucedió F?».1
  • 41.
    EL METODO CIENTIFICO Es un método de investigación usado principalmente en la producción de conocimiento en las ciencias. Para ser llamado científico, un método de investigación n debe basarse en la empírica y en la medición, sujeto a los principios específicos de las pruebas de razonamiento. El método científico está sustentado por dos pilares fundamentales. El primero de ellos es la reproducibilidad, es decir, la capacidad de repetir un determinado experimento, en cualquier lugar y por cualquier persona. Este pilar se basa, esencialmente, en la comunicación y publicidad de los resultados obtenidos (por ej. en forma de artículo científico