1
Historia de
la filosofía
2
Filosofía Griega
En el año 600 y el 200 a. C la filosofía griega constituyó el fundamento de toda
especulación filosófica en el mundo occidental. Las hipótesis intuitivas de los antiguos
griegos anunciaron diversas teorías de la ciencia moderna y muchas de las ideas
morales elaboradas por los filósofos griegos fueron incorporadas a la doctrina moral del
cristianismo. Estas ideas por los pensadores griegos han influenciado en muchos
líderes políticos a lo largo de los años.
Puede ser dividida entre aquellos filósofos que buscaban una explicación del mundo
físico y quienes subrayaban la importancia de las formas inmateriales o ideas. La
primera escuela importante de la filosofía griega, la jonia o milesia era materialista en
gran parte. Fundada por Tales de Mileto en el siglo VI a.C., y que Anaximandro elaboró
mejor la idea.
En la escuela pitagórica la división entre idealismo y materialismo se hizo más clara
con el paso del tiempo. Pitágoras destacó la importancia de la forma sobre la materia al
explicar la estructura material. Esta escuela también incidió mucho en la importancia
del alma, considerando al cuerpo como una simple cárcel del alma.
Pitágoras (c. 582-c. 500 a.C.), filósofo y matemático griego que sus doctrinas influyeron
mucho en Platón. Fue instruido en las enseñanzas de los primeros filósofos jonios
Tales de Mileto, Anaximandro y Anaxímenes. Hacia el 530 a.C. se instaló en Crotona,
una colonia griega al sur de Italia, donde fundó un movimiento con propósitos
religiosos, políticos y filosóficos, conocido como pitagorismo.
Los pitagóricos asumieron ciertos misterios, similares en muchos puntos a los enigmas
del orfismo (religión de la Antigua Grecia cuya fundación se atribuía a Orfeo). Además
realizaron investigaciones matemáticas, establecieron su base científica y de
astronomía.
La escuela eleática fue una corriente que tuvo su apogeo en los siglos VI y V a.C. El
pensamiento eleático se opone tanto a la filosofía materialista de la escuela jónica
como a la teoría del flujo universal formulada por el filósofo griego Heráclito.
El nombre de eleática viene de la ciudad griega de Elea, al sur de Italia, el hogar de
Parménides y Zenón, máximos exponentes de la misma escuela. Muchas de las
doctrinas eleáticas se basaron en las enseñanzas de Jenófanes.
Afirmaban que sólo a través de la reflexión filosófica se puede alcanzar la verdad
última. Además sirvió como base para el sistema metafísico de Platón. Según
Parménides, guía de la escuela eleática, la apariencia del movimiento y la existencia en
el mundo de objetos distintos son mera ilusión: sólo parecen existir. Las ideas de
3
Pitágoras y Parménides supusieron la base del idealismo que caracterizaría después a
la filosofía griega.
En esta época también aparecieron los sofistas (del griego sophi, 'experto', 'maestro
artífice', 'hombre de sabiduría'), en su origen, nombre aplicado por los antiguos griegos
a los hombres eruditos, fueron inspirados en su filosofía por el materialismo aplicado a
la vida diaria. Surgieron en el siglo V a.C. centrándose en la importancia de la
percepción humana.
Sofistas como Protágoras dudaban que la humanidad pudiera ser capaz de alcanzar
nunca la verdad objetiva a través de la razón y defendían que el éxito material, en lugar
de la verdad, debía ser el propósito de la vida:
Popularizaron las ideas de varios filósofos anteriores basándose en su interpretación
de pensamiento filosófico y concluyeron que la verdad y la moral eran en esencia
materias opinables. Además en sus enseñanzas tendían a enfatizar formas de
expresión persuasivas, como el arte de la retórica, que facilitaba a los discípulos
técnicas útiles para alcanzar el éxito en la vida, en especial en la vida pública.
Gozaron de popularidad durante un tiempo, sobre todo en Atenas; sin embargo, su
escepticismo de la verdad absoluta y la moral suscitó a la postre fuertes críticas.
Sócrates, Platón y Aristóteles pusieron en tela de juicio sus fundamentos filosóficos de
la enseñanza.
Específicamente Platón y Aristóteles les censuraron por aceptar dinero. Más tarde,
fueron acusados por el Estado de carecer de moral. Como consecuencia, la palabra
sofista adquirió un significado despectivo, al igual que el moderno término sofisma, que
puede ser definido como astuto y engañoso o como argumentación o razonamiento
falsos.
Sin embargo fueron de importancia menor en el desarrollo histórico del pensamiento
filosófico occidental y los primeros en sistematizar la educación. Entre los principales
sofistas del siglo IV a.C. destacan: Protágoras, Gorgias, Hipias de Elide y Prodicus de
Ceos.
La filosofía griega alcanzó la cima con Sócrates. Su método era dialéctico: después de
plantear una proposición, hacía una serie de preguntas destinadas a analizar y depurar
la proposición examinando sus consecuencias y comprobando si coincidía con los
hechos conocidos. Además consideró que el alma como una combinación de la
inteligencia y el carácter de un individuo.
Época de su vida la dedicó en los mercados y plazas públicas de Atenas, iniciando
diálogos y discusiones con todo aquel que quisiera escucharle y a quienes solía
4
responder mediante preguntas: método denominado mayéutica (lograr que el
interlocutor descubra sus propias verdades).
Además en los escritos de Platón y Aristóteles las tendencias dominantes de idealismo
y materialismo en la filosofía griega alcanzaron su más alta expresión dando lugar a un
cuerpo de pensamiento que sigue ejerciendo una fuerte influencia sobre la
investigación filosófica.
La filosofía griega posterior, que refleja un periodo histórico de agitación civil y de
inseguridad individual, se preocupó menos por la naturaleza del mundo que por los
problemas individuales. Durante ese periodo surgieron cuatro grandes escuelas
filosóficas, en gran parte materialistas e individualistas: la cínica, y la de los que se
adhirieron al epicureísmo, escepticismo y estoicismo.
El neoplatonismo fue una denominación colectiva de las doctrinas filosóficas y
religiosas de una escuela heterogénea de pensadores especulativos que buscó
desarrollar y sintetizar las ideas metafísicas de Platón sobre todo en su teoría de las
formas.
Esta síntesis se produjo de modo especial en Alejandría con el judaísmo helenista,
ejemplificado por el filósofo Filón de Alejandría, entre otras tendencias. La doctrina
conservó en esencia su carácter griego. El término se aplicó a teorías metafísicas
similares expuestas durante la edad media, el renacimiento y en épocas modernas.
En un sentido doctrinal, el neoplatonismo se caracteriza por la oposición categórica que
se plantea entre lo espiritual y lo carnal, elaborada a partir del dualismo platónico de
idea y materia.
5
Filosofía romana
Roma conquistó Macedonia (168 a. C), Grecia (146 a.C), Asia Menor (133 a.C) y así se
hizo dueña del mundo griego: su cultura y filosofía.
La apertura central data de la segunda guerra Púnica, cuando Marcelo y Escipión el
africano descubren en Sicilia el género de vida griego y cultural oral que florece bajo los
pórticos, gimnasios y palestras. La penetración del pensamiento helénico en Roma
significó el abandono de creencias tradicionales por parte de la clase alta. Los modelos
griegos fueron traducidos y leídos en textos originales. Séneca fue el primero en
reivindicar el derecho del pensamiento personal.
La filosofía griega empezó a difundirse por Roma y el Occidente a mediados del siglo II
a. C. La intensificación de las relaciones con Grecia, los desplazamientos de los sabios
griegos a Roma y los viajes a Hélade contribuyeron a influenciar en el arte, la ciencia y
la filosofía.
Durante los siglos I y II después de J. C. los emperadores Augusto, Trajano, Adriano,
Antonino Pío y Marco Aurelio cultivan la Filosofía. Los romanos prefirieron siempre ver
en la filosofía una norma de vida más que una reflexión racional y se sintieron más
cómodos ante los problemas de la moral y la psicología en vez de la metafísica y la
lógica.
Hubo, por supuesto, dos corrientes, la helenizante (el círculo de los Escipiones en torno
a Escipión Emiliano, el vencedor de Cartago y Numancia, amigo de Lelio, protector de
Polibio y del dramaturgo Terencio) y la resistencia, representada por Catón el Censor.
En el siglo I a. C., los dioses romanos comienzan a confundirse con los griegos. La
literatura adapta el paganismo helénico a las leyendas más variadas y más practicas.
La filosofía estoica se abre paso entre la clase privilegiada y también se difunden el
epicureísmo y el pirronismo (escepticismo).
Las obras de Cicerón, que contribuyeron a transmitir a los siglos siguientes el
conocimiento de la Filosofía griega, forman la medula de la naciente literatura filosófica
romana.
Cicerón, que dedicó sus últimos años (45-43 a. C.) a vulgarizar entre los lectores
romanos los resultados más importantes de la filosofía post aristotélica, satisfacía de
esta manera una necesidad muy extendida y vivamente sentida entre sus ciudadanos
con cierto grado de cultura.
6
Los escritores más leídos de esta época y que tienen que ver con la filosofía fueron:
Lucrecio, los estoicos Bruto, Plauto y Séneca. La escuela estoica era considerada
como la "escuela y cuna de espíritus levantiscos”.
En el reinado de Marco Aurelio alcanzaron su mayor influencia no sólo los filósofos,
sino también los filosofastros.
En Roma la filosofía se enseñaba en griego, ya en la primera mitad del siglo I a.C la
predicación y explicación filosófica exigía disponer la lengua latina a propósito. Pero el
latín tenía cierta pobreza de vocabulario filosófico en comparación al griego.
Era Cicerón la persona más preparada para hacer posible una enseñanza
genuinamente romana de la filosofía. El tenía fe en la lengua latina, además se dispuso
a demostrar que las doctrinas filosóficas podían expresarse adecuadamente en latín y
que la discusión filosófica en Roma podía ser de tanta calidad como en Grecia.
Séneca recibe fundamentalmente de Cicerón los procedimientos para dotar al latín de
las posibilidades expresivas en el campo filosófico.
Las escuelas filosóficas romanas
No pudo existir una escuela latina para la filosofía, porque ésta iba dirigida a una
minoría. La filosofía latina no es original, podríamos hablar de cuál era la escuela
dominante en Roma, al menos en la primera época.
Hubo una filosofía romana predominantemente pitagórica y luego epicúrea bajo la
República; estoica bajo el Imperio; neoplatónica en los siglos III al V. Incluso, después
de Cicerón, hasta aparecen filósofos que piensan y escriben en latín.
La escuela filosófica de los Sextios en realidad no era en Roma sino una modalidad del
estoicismo visto a través de la conciencia romana. Se disolvió al poco tiempo de
fundarse por carecer en lo esencial de entidad propia e independiente.
Las diversas escuelas filosóficas y especialmente a las que tuvieron una influencia más
decisiva en los escritores latinos fueron:
Pitagorismo: se debe la introducción en Roma del espiritualismo religioso y el
ascetismo racional.
Epicureísmo: fue prácticamente la primera doctrina griega que llegó a Roma, donde los
primeros fiiósofos -Anafinio, Rabirio y Cacio- optan por Epicuro. Cicerón es buena
fuente para conocer la difusión del epicureísmo en el siglo II a.C. Lucrecio se lamenta
de las resistencias a esta doctrina.
7
Estoicismo: su victoria en Roma se debe a la transformación que operaron en la secta
los dos filósofos llegados de Rodas, los representantes del pórtico medio, el
revolucionario Panecio y su discípulo disidente Posidonio.
El estoicismo es el centro de gravedad en la filosofía post aristotélica y refleja o invade
a las otras sectas. Se advierten tres etapas principales que corresponden exactamente
a los tres tiempos de la "transculturización" entre Grecia y Roma: antiguo o primer
estoicismo (fines del siglo IV al II, Zenón, Cleantes, Crisipo); medio o segundo
estoicismo (siglos II al I, importación de la doctrina a Roma, según queda dicho, por
Panecio de Rodas y Posidonio de Apamea en Siria); estoicismo del Imperio Romano,
sea griego o latino (Cornuto, Musonio Rufo, Dión Crisóstomo, Séneca, Epicteto, Marco
Aurelio).
Academia nueva y media: frente a las corrientes doctrinales dogmáticas se
desencadena una reacción de duda. El escepticismo se presenta en dos corrientes: la
de la academia y la de Pirrón de Élide y su escuela junto a la academia antigua
(Espeusipo, sobrino de Platón, Jenócrates, Polemón y Crates) distinguimos otra
academia media cuyos representantes destacados son Arcesilao (315-241 a.C.) y
Cayéades (214-129 a.C.) y una tercera academia: la academia nueva (Filón de Larisa).
La academia media representa un período escéptico y este no nace de un afán de
crítica estéril, sino de una duda metódica por el mismo amor a la verdad.
La academia nueva, en cambio, da un giro ecléctico. En su fase posterior conduce a
una actitud irénica respecto de todos los sistemas. Se afecta un poco al eclecticismo;
se busca lo bueno y lo verdadero.
Escepticismo pirrónico: constituye otra rama del pensamiento crítico. Su fundador es
Pirrón de Élide (ca. 360-270 a.C). Entre los escépticos pirrónicos posteriores esta
Enesidemo (s. I d.C.) y Sexto Empírico (S. I-II d.C.).
8
Filosofía medieval
Los primeros cristianos no pudieron evitar la confrontación dialéctica con su entorno
cultural, griego y judío, ante quienes defendieron una nueva fe que sostenía
afirmaciones difíciles para aquellos que habían sido formados en la tradición filosófica
griega, como el monoteísmo, la creación del mundo por Dios, la revalorización de la
creencia que para Platón formaba parte de la opinión y no de la ciencia, la resurrección
y la creencia de que Dios interviene directamente en la historia humana.
San Pablo condenó la sabiduría de los griegos, para quienes el cristianismo era locura,
afirmando que la locura de Dios es sabia y que la sabiduría de los hombres es locura
para Dios. Aquí se inicia uno de los temas que atravesarán la historia de la filosofía
occidental desde los primeros años de cristianismo hasta el final de la Edad Media, el
tema de la relación entre razón y fe.
La producción teórico-filosófica del cristianismo se inicia con los apologistas, sigue con
los Padres de la Iglesia (Patrística) y continúa con la escolástica.
Tanto en el período apologético como en el patrístico, los movimientos filosóficos
predominantes son el neoplatonismo y el estoicismo.
La mayoría de escuelas de estos movimientos filosóficos presentaban algún tipo de
explicación de la realidad que incluía alguna representación de la divinidad. Estas
explicaciones racionalmente articuladas establecían el discurso ético y teológico de la
cultura grecorromana.
Los apologistas ejercen su trabajo sobre todo a partir del siglo II y entre ellos destacan
San Hipólito, San Ireneo y Tertuliano. Ellos defendieron la fe cristiana ante las críticas
de los filósofos griegos (de ahí su denominación de ‘apologistas’) sostenían la absoluta
superioridad del cristianismo pero incorporaban elementos de la filosofía griega.
Entre los que sostienen el no rechazo a la filosofía está San Justino (110-163) que es el
primero que hace surgir expresamente el problema filosófico de la relación entre razón
y fe. Considera que no hay que rechazar la filosofía, a pesar de sus errores.
Los que la rechazaron fueron San Ireneo (140-190), obispo de Lyon, Quinto Septimio
Florens Tertuliano (150/160-220/260) jurista romano convertido al cristianismo y nacido
en Cartago, defiende la total suficiencia del cristianismo y su incompatibilidad con la
filosofía. Sostenía que la fe hace innecesaria cualquier recurso a la razón o a la
filosofía, que lo único que hace es obstaculizar la llegada a Dios.
Patrística: los escritores considerados Padres de la Iglesia cumplen ciertos criterios
antigüedad (hasta el siglo IV) santidad de vida, ortodoxia doctrinal, aprobación de la
autoridad eclesiástica. Entre ellos se cuentan San Ambrosio (339-397) San Agustín
9
(354-430) San Gregorio Magno (540-604) San Gregorio Nacianceno (330-390) San
Juan Crisóstomo (354-407). En ellos predomina el fondo platónico.
Sus puntos doctrinales más destacados son:
 El hombre es una criatura libre.
 Su esencia es alma, no cuerpo, pero el cuerpo no es cárcel del alma, sino un
instrumento para su salvación.
 Dios ha creado el mundo y lo gobierna aunque el hombre es responsable de sus
acciones y del mal que ocasiona: el bien moral consiste en cumplir la ley de
Dios. La conciencia es la voz de Dios y resuena en el interior de la mente
humana.
Las fuentes filosóficas propias de la patrística son el estoicismo, el platonismo ecléctico
popular y especialmente el neoplatonismo. San Agustín interpretó y perfeccionó la
doctrina platónica.
Por otro lado, Hipatia (370-415) considerada como la primera mujer filósofa, era
neoplatónica, investigaba en matemáticas y astronomía y desarrollaba su trabajo en la
famosa biblioteca de Alejandría. El obispo de la ciudad, Cirilo, estaba enfrentado con
ella, pues representaba la cultura pagana que debía ser suplantada por el cristianismo
emergente.
El año de su muerte, el 415, una muchedumbre fanática instigada por el obispo la
detuvo cuando se dirigía a la biblioteca; después de golpearla, despellejaron su cuerpo
con conchas marinas y quemaron el cadáver.
Cirilo fue reconocido como campeón de la fe y fue canonizado. Pero antes de que los
últimos libros de la biblioteca (ya desparecida para entonces) fuesen utilizados para
calentar los baños públicos bajo las órdenes del califa Omar en 642, ésta ya había
sufrido ataques por parte de fanáticos cristianos en 391.
La destrucción de esta biblioteca se considera como una de las grandes catástrofes
culturales sufridas porque hubo pérdida de obras diversas escritas por autores
clásicos, tanto griegos como romanos.
Se considera que la Edad Media se extiende desde el fin del Imperio Romano de
Occidente, con Rómulo Augusto, en 476 hasta la toma de Constantinopla por los turcos
en 1453 o bien hasta el inicio de la Reforma Protestante en 1517.
El desarrollo filosófico más destacado en la Edad Media es la Escolástica que se
desarrolla y domina desde el Renacimiento Carolingio (s. IX) hasta el Renacimiento
propiamente dicho (S. XIV, aunque su influencia perdura hasta el siglo XVI).
10
El padre y con quien se abre la escolástica es San Anselmo de Canterbury, un genio
especulativo que se destaca sobre sus contemporáneos, además fue una figura de
pensador fuertemente caracterizada e influenciada en el espíritu de San Agustín,
discute principalmente cuestiones filosóficas en relación con las doctrinas de la
Trinidad y de la Encarnación que constituyen el centro de la especulación teológica.
En la construcción intelectual de la alta Escolástica, o sea la desarrollada del siglo XIII,
tuvieron parte las fuentes nuevamente descubiertas de la filosofía aristotélica, arábigo-
judaica y neoplatónica, el nacimiento y formación de la Universidad de París y la activa
participación de las órdenes de los dominicos y los franciscanos en la vida científica.
La escolástica esta representada en la literatura filosófica por las Summas y las
Quaestiones. Además es caracterizada por emplear un método escolar específico
basado en el trivium y el quadrivium; combina la doctrina religiosa, el estudio de los
Padres de la Iglesia y el trabajo lógico y filosófico basado principalmente en Aristóteles
y sus comentaristas.
Se propone aplicar un método y una técnica específicos, rigurosos y precisos, para el
análisis de las Escrituras y de los problemas filosóficos en general.
Se estudiaron las siete artes liberales, propias de los libres (basado en la organización
heredada de los romanos) según el trivium (gramática, retórica y dialéctica) y el
quadrivium (aritmética, geometría, música y astronomía) y finalmente el estudio
profundo de la Sagrada Escritura.
La Escolástica se nutre de los textos. Era un método basado en la autoridad. La Biblia,
los Padres de la Iglesia, Platón, Aristóteles, constituían el material para trabajar.
Las obras de Aristóteles fueron de enorme utilidad para personajes como Santo Tomás
de Aquino, además, la escolástica permitió la creación de universidades en Bolonia y
París donde después de la muerte de Aquino se volvió a condenar el aristotelismo. Por
otro lado, también surgieron las órdenes religiosas principalmente de franciscanos y
dominicos.
Rasgo notable del final de la Edad Media es la lucha entre la Escolástica y el
Humanismo. Los humanistas (como Leonardo Bruni, Lorenzo Valla y otros) hicieron
dura crítica de la latinidad de las obras escolásticas, y en especial de las traducciones
de Aristóteles utilizadas por los escolásticos. Nuevas versiones de Aristóteles se
hicieron (por ejemplo de Leonardo Bruni, Gregorio de Trebisonda, Bessarion), en las
cuales los escolásticos echaban de menos la segura fidelidad filosófica.
11
Hacia mediados del siglo XIX se volvió nuevamente a la tradición del escolasticismo.
Este movimiento hizo surgir el Neo escolasticismo donde sus representantes piensan
en primer término en una reiteración o reproducción de la doctrina tomista.
Filosofía moderna
Los comienzos de la edad moderna se dieron aportes de la física y la astronomía y la
importancia de la observación, experimentación y la aprobación matemática en la
investigación científica. Entonces en esta época siglo XVII y XIX es donde surgen
nuevos conocimientos filosóficos más completos y constructivos.
Esta filosofía había conjugado en gran síntesis el pensamiento pagano platónico -
aristotélico con el pensamiento cristiano, armonizando la razón y la fe, nuevas
corrientes filosóficas proclamarían la absoluta independencia de la razón o aún la
pondrían en rebelión abierta contra lo sobrenatural.
Además exaltaba el método matemático científico en detrimento del espíritu metafísico
que había dominado, no sólo a la Edad Media, sino también entre los pensadores
paganos. Naturalmente estas nuevas doctrinas o corrientes de pensamiento
correspondían a nuevas situaciones políticas, culturales, sociales y religiosas; el
Renacimiento, la reforma protestante, el humanismo, el nacimiento de los estados
modernos, el auge de las ciencias.
También encontramos en la época moderna una tremenda dispersión doctrinal que
contrasta con la notable unidad del pensamiento cristiano de la Edad Media; también
se producen profundas divisiones en el espíritu occidental y en su concepción unitaria
del mundo, como consecuencia o secuela del enfrentamiento entre la razón teórica y la
razón práctica.
Concretamente en el campo de la filosofía podemos afirmar que mucho de la edad
moderna se encuentra en la Edad Media, particularmente en la Baja Escolástica, en lo
nominalistas, en Nicolás de Cusa y aún en Abelardo. De la misma manera, muchos
temas básicos de la filosofía medieval reviven en la época moderna.
12
Pero aunque el Renacimiento produjo notables humanistas, pintores, escultores,
arquitectos, hombres que fundaron la física moderna, en filosofía escasean los
verdaderos valores; es más bien un período de transición, un pórtico a través del cual
penetramos en el pensamiento moderno.
Es a René Descartes a quien se le considera como el padre de ésta. Es el primero de
esos atrevidos pensadores del siglo XVII y XVIII. Descartes, Leibniz, Spinoza, Locke,
Hume que introducen nuevos y revolucionarios estilos en la arquitectura del
pensamiento, organizándolo según planos y diseños ambiciosos y desconcertantes.
Pero Descartes se apoya todavía en la Escolástica, sin embargo, por haber introducido
en la filosofía la Duda Metódica, por su interpretación mecanicista de la naturaleza y
por su idealismo metafísico, se constituyó en la fuente de todos los subsiguientes
sistemas. Él exigió para el pensar filosófico una absoluta autonomía de modo que
vinieron a desarticularse la razón y la fe; por todo ello él es el padre de la filosofía
moderna.
En las nuevas construcciones filosóficas podemos distinguir dos estilos principales,
ambos derivados del Cartesianismo: El Racionalismo que evoluciona en idealismo y el
Empirismo con su consectario el Positivismo.
El empirismo (Bacon, Locke, Home) sosteniendo que el conocimiento científico era por
medio de la experiencia; el racionalismo (Descartes, Spinoza, Leibniz) que
correspondía a la razón y que rompe con la filosofía medieval.
El problema fundamental que va a tratar el racionalismo es el de aplicar
adecuadamente el método lógico para producir siempre conocimiento científico.
El renacimiento surge como reacción a la orientación filosófica medieval puesta en
crisis por las nuevas ideas del Renacimiento que, entre otras cosas renueva el
individualismo, el escepticismo de los antiguos; por el espíritu de la Reforma
protestante que mina el principio de autoridad doctrinal; y por los éxitos del método
científico impulsado por la revolución científica.
El empirismo es opuesta al racionalismo y representa la ruptura total con la metafísica
platónica- aristotélica de la escolástica.
Kant intenta una síntesis entre el racionalismo y empirismo, pero al pretender salvar la
metafísica cae en un agnosticismo destructor de todo valor metafísico. Sus discípulos
hunden sistemas atrevidos y complicados tratando de salvar los valores de verdad,
moralidad y religión comprometidos por el escepticismo empirista y el agnosticismo
Kantiano.
La filosofía moderna puede ser caracterizada como una filosofía que hace del sujeto y
de la subjetividad su centro de reflexión y de interés.
13
A medida que avanza la modernidad esta idea es cada vez más explicitada y se
extraen de ella consecuencias culturales y filosóficas sin precedentes en la cultura
occidental.
El racionalismo se desarrollo en Europa continental y el empirismo cultivado de modo
principal por filósofos británicos, ambos son diversos en razón de sus desarrollos
teóricos y de las tesis que se derivan del uno y del otro, también difieren en algunos
intereses filosóficos, aunque ambas escuelas terminaron a finales del siglo XVIII.
Otro elemento constitutivo de la filosofía de este periodo es el interés religioso que
muestran los distintos filósofos de estos siglos. Autores como Descartes, Pascal,
Malebranche, Spinoza y Leibniz pensaron que el problema de Dios se presenta como
una fuerza notable y encuentra en ellos una expresión especulativa importante.
Entonces otros movimientos culturales, como el libertarismo y algunas corrientes de la
Ilustración, los que se calificaron ateos. Pero lo que está claro es que la filosofía
moderna no se identifica ni con el libertarismo ni con el ateísmo de algunas corrientes
de la Ilustración.
Condillac y Voltaire acusarán al racionalismo de ser una construcción imaginaria y
artificial. La Ilustración del siglo XVIII miró, aunque no únicamente, hacia la filosofía
británica de corte empirista. Pero esta dirección del pensamiento terminó con el
escepticismo: la metafísica como conocimiento último de la realidad de las cosas será
sólo una quimera; la teología como ciencia, una contradicción; la moral objetiva se
convertirá en una ética hedonista y utilitarista.
14
Filosofía contemporánea
Esta filosofía se desarrolló en la mitad del siglo XIX y primera mitad del siglo XX. Se
debe relacionar con Hegel que es la cumbre de la evolución de la filosofía moderna.
Marxismo, positivismo, evolucionismo, irracionalismo, vitalismo y existencialismo son
muestras de la reacción anti hegeliana que el final del S.XIX y principios del S.XX
generará en el ámbito de la filosofía.
En esta época hubo una proliferación de puntos que, en gran medida, contribuyeron a
factores socioculturales como: la crisis contemporánea de los sistemas políticos, el
avance espectacular de las ciencias naturales (teoría de la relatividad y física cuántica)
y lógico-formales (filosofía analítica o positivismo lógico), y el desarrollo de las ciencias
humanas, cuyos métodos y resultados han comportado repercusiones y consecuencias
de interés en el campo y en los problemas de la filosofía (historicismo de Dilthey,
evolucionismo de Darwin, psicoanálisis de Freud, estructuralismo de Levi Strauss).
El siglo XIX comenzó con la confrontación entre idealismos y materialismos. Una de las
corrientes que se situó al margen de la misma fue el positivismo de Comte que
pretendió organizar la vida social mediante leyes científicas, observables y
cuantificables. Para este autor, el objetivo de la filosofía no era el de descubrir los
límites del entendimiento, ni el de tratar de encontrar un método que le ayudara al
hombre a llegar a la verdad.
Apareció en las primeras décadas del siglo XX, un poderoso movimiento teórico que
bajo el lema «hacia las cosas mismas», y con la exigencia de una objetividad cuasi-
idealista, propugnó una crítica radical a los excesos del irracionalismo vitalista de
finales de siglo: la fenomenología.
Este movimiento de carácter metodológico y filosófico se denominó así porque su
punto de partida y de llegada fue el análisis de los «fenómenos de conciencia», de los
«objetos de la intencionalidad consciente» que podían y debían ser analizados en su
transparente objetividad por el sujeto consciente.
Este método, utilizado por Edmund Husserl fue posteriormente aplicado de modo
renovador al análisis de la existencia humana por todo el existencialismo europeo (M.
Heidegger, K. Jaspers y J. P. Sartre, entre otros muchos).
También surge una nueva corriente de pensamiento que fue calificada como filosofía
analítica y cuyo mentor principal fue el filósofo inglés G. Moore: la filosofía analítica. Su
tesis principal, que con el tiempo sufrirá diversas reelaboraciones, fue de carácter
neopositivista y lógica.
15
Así, la filosofía únicamente puede consistir en una «clarificación del lenguaje» y no de
los hechos. Tras las aportaciones del grupo filosófico denominado Círculo de Viena
(c.1920), la filosofía analítica derivó hacia el neopositivismo o empirismo lógico, como
consecuencia, fundamentalmente, del pensamiento de L. Wittgenstein. En la
actualidad, la filosofía analítica engloba con mayor o menor acierto las tres grandes
corrientes de pensamiento que han ido configurando su propia historia interna:  El
análisis clásico (G. Moore, B. Russell y L. Wittgenstein)  La filosofía de la ciencia (Karl
Popper)  La filosofía lingüística (J. Wisdom y R. Rorty).
El estallido de la Segunda Guerra Mundial influyó mucho en la conciencia filosófica de
occidente: el existencialismo.
El existencialismo de posguerra, a través de la literatura (sobre todo, de la novela y del
teatro), y también del cine, elevó la categoría de «lo absurdo» a concepto universal de
la existencia. A. Camus, J. P. Sartre y E. Ionesco plasmaron en sus obras el absurdo
existencial y la angustia del europeo de su época.
Por otro lado los neo estructuralistas (M. Focault, J. Lyotard) se resistieron a admitir
una explicación única y cerrada de la historia y de la sociedad humana, y no aceptaron
un gran «metarrelato» unívoco como explicación totalizadora del mundo y del hombre.
Instalados en una permanente actitud de sospecha, pensaron que la época de esas
grandes narraciones universales dogmáticas había muerto definitivamente.
El fenómeno filosófico y cultural del posmodernismo refleja certeramente el clima
intelectual del hombre actual, que no encuentra espacio en los grandes sistemas de
explicación absoluta y coherente de todo lo humano y lo divino (marxismo o
cristianismo), pero que intuye también el peligro de un narcisismo asfixiante que anule
la solidaridad con los demás.
Y se va abriendo paso la razón narrativa entre las grandes corrientes filosóficas del
silo XXI que interpretan la realidad y los lenguajes desde posiciones que aceptan la
transición desde posiciones marxistas, que explican hechos de la realidad, desde
posiciones analíticas que tratan de descubrir en todas las formas las herramientas que
operan sobre la realidad.
16
17
Bibliografía
“Historia de la Filosofía”: http://www.culturageneral.net/Humanidades/Filosofia/Filosofia/
“Breve Historia de la filosofía griega”: http://www.filosofia.net/materiales/rec/griega.htm
“filosofía medieval”
http://iesvictoriomacho.com/web/assets/medievla_FilosofiaMedieval.pdf
“Filosofía moderna”
http://www.academia.edu/7202199/FILOSOFIA_MODERNA_SIGLO_XVII_AL_SIGLO_
XIX
http://afilosofarsehadicho.jimdo.com/filosofia-para-grado-once/filosof%C3%ADa-
moderna/
“Filosofía contemporánea”
http://iesdionisioaguado.org/joomla/Distancia/fil2/filosofiaXIX.pdf
http://salesianorosenthal.info/matricula2015/HISTORIADELAFILOSOFIA.pdf
18
Resúmenes
de clases
19
1. Problema fundamental de la filosofía
Aristóteles
Platón
Resuelven
SERES
• árboles, animales, piedras
SERES
MATEMÁTICOS
• números
SERES
IRREALES
• unicornio, sirena
Problemadel ser
(ontología,
metafísica,
teología)
Problema de
dios
Problema del
conocimiento
Problemadel conocimiento
Problema del lenguaje
Descartes
Humes
Kant
Problemas de los
universales, partículas,
círculo de Viena,
Wittgestein.
Problema del
hombre y sociedad:
ética, política,
lenguaje
Problema del hombre y la
libertad
Kant,Sartre,Nietzsche,
Marx
Problema de la moral y la organización de Estado
20
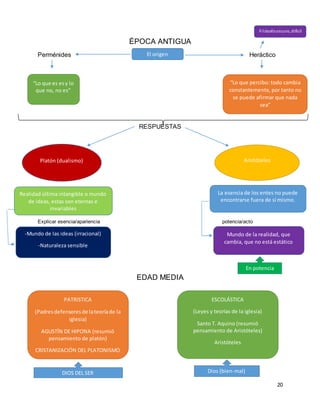
ÉPOCA ANTIGUA
Perménides Heráctico
RESPUESTAS
Explicar esencia/apariencia potencia/acto
EDAD MEDIA
El origen
“Lo que es esy lo
que no, no es”
“Lo que percibo: todo cambia
constantemente, por tanto no
se puede afirmar que nada
sea”
Filósofooscuro, difícil
Platón (dualismo) Aristóteles
Realidad última intangible o mundo
de ideas, estas son eternas e
invariables
La esencia de los entes no puede
encontrarse fuera de sí mismo.
-Mundo de las ideas (irracional)
-Naturaleza sensible
Mundo de la realidad, que
cambia, que no está estático
En potencia
PATRISTICA
(Padresdefensoresde lateoríade la
iglesia)
AGUSTÍN DE HIPONA (resumió
pensamiento de platón)
CRISTANIZACIÓN DEL PLATONISMO
ESCOLÁSTICA
(Leyes y teorías de la iglesia)
Santo T. Aquino (resumió
pensamiento de Aristóteles)
Aristóteles
DIOS DEL SER Dios (bien-mal)
21
EDAD MODERNA
R. Descartes D. Humes
racionalismo empirismo
-parte de la razón
-ideasinnatas
-“dudametódica”
-el cogitoergoseum
-límitesdel conocimientoestáen
lossentidos
-realidadvivade laexperiencia
Kant
Intentó conjugar ambas y superar
los problemas de cada una en el
siglo XIX
22
2. ¿Qué es el conocimiento? –Relación sujeto, objeto
El conocimiento es según Muñoz y Rivelora (2003): “la capacidad para resolver un
determinado conjunto de problemas”.
También es para Alavi y Leidner (2003) “la información que el individuo posee en su
mente personalizada y subjetiva”.
Pero el conocimiento es un conjunto de informaciones obtenidas al usar las facultades
intelectuales para observar y entender la naturaleza, cualidades, funciones y relaciones
de las cosas.
Contiene cuatro elementos que conjugan conceptos del yo y el universo:
 El sujeto que conoce
 El objeto conocido
 La operación de conocer
 El resultado o la información obtenida
Implica acerca
de
Los aspectos de la realidad son variados y permiten que el sujeto cognoscente sepa
acerca de estructura y comportamiento de los objetos.
CONOCER
-saber
-obtenerinformación
-noticia
-dato
OBJETO
Los datos de la relación sujeto-objeto permiten que el sujeto haga una representación
interna sin necesidad que el objeto esté presente.
Sujeto
(persona que
desarrolla una labor
de investigación,
recibe y capta la
impresión)
problema
OBJETO
23
De la interacción entre el sujeto y el objeto se derivan tres posturas ontológicas del
conocimiento que son:
 la del que conoce
 el objeto existe si se relaciona con el sujeto
 persistencia del objeto.
Cuando el objeto es representado como es en la conciencia del sujeto, este último
tiene un conocimiento verdadero, una creencia cierta; cuando el sujeto no representa
al objeto tal como éste es, el sujeto tiene creencias falsas de ese objeto
El conocimiento es objetivo porque reproduce intelectualmente a través de
explicaciones, teorías y modelos científicos lo real. Además es el puente entre la
realidad y la percepción de la misma convirtiéndose en una habilidad humana en la
cual se relaciona un sujeto y un objeto por conocer.
Y a partir del sujeto tiene su origen en tres fuentes: la experiencia es la percepción de
los sentidos, la razón permite inferir de unos conceptos enunciados y la intuición
definida como la comprensión profunda de algo.
24
3. Dialéctica y teoría del conocimiento
Quién piensa De qué se piensa
El origen del conocimiento surge :
 Racionalismo: el pensamiento, la razón.
 Empirismo: procede de la experiencia.
 Criticismo: del griego “distinguir”, “separar” o “dividir”.
CONOCIMIENTO DE PLATON
Muestra su teoría de las ideas como fundamento de conocimiento. El método para
llegar a estás ideas es la Dialéctica.
Para él existe dos mundos: el irreal y el real.
GNOSELOGÍA: estudia el valor del conocimiento y la razón descubridora del ser.
gnosis
(conocimiento)
logos
(razonamiento)
gnoseología
(teoría del
conocimiento)
EPISTEMOLOGÍA Griego episteme “conocimiento” y logos “teoría”. Rama de la
filosofía que estudia la teoría del conocimiento y las relaciones
entre el sujeto que conoce y el objeto conocido.
OBJETOSUJETO
25
Cualquier ser humano por su naturaleza desea saber:
Dialéctica:
1. Opinión
Realidad
Se asciende desde la mera
opinión (imaginación,
creencia) verdadero
conocimiento“episteme”de la
realidad.
Contemplación inmediata e
intuitiva de las ideas (eidós).
2.
Camino,
método
3. Exámen de las
distintas ideas y
relaciones entre
unas con otras
SEGÚNPLATÓN
FASES
Sensación: del
objeto particular
Intelección: abstracción
del universal
Ciencia: aplicación del
universal
TIPOS DE SABERES
-Experiencia:no
enseñable
-Técnica:enseñable.De lo
general ylocambiante.
-Ciencia:esenseñabley
demostrable.
26
“Lógica de la apariencia”
La razón rebasa los límites de toda experiencia posible.
SEGÚNKANT
Dialéctica entornoala materia(noa la idea) cuyafinalidadnoserálasimple teorizacióny
justificaciónde larealidadsinosutransformaciónrevolucionaria.
3 LEYES FUNDAMENTALES PORENGELS:
1. Leyde unidadylucha de contrarios(parejasde contrariosresidenenlamateria)
2. Leyde conversiónde lacantidadenlacualidady viceversa(lacantidadde materia
transformay cambiala cualidadde lascosas)
3. Leyde lanegaciónde la negación(tesis,antítesis,síntesis)
dialéctica
transformación
revolucionaria
SEGÚNMARX
Lo entiende desde dospuntosdistintos:“ontológicoylógicoconrelacióna sujeto-objeto”
Ontológico:larealidadcomooposiciónde contrarios,productode larazón
SEGÚNHEGEL
27
4. Los niveles del conocimiento
KANT
Fase I: SENSIBILIDAD
Percibir el mundo y lo que se encuentra.
Fase II: ENTENDIMIENTO
Facultad de pensar los fenómenos, se necesita intuición y concepto.
Fase III: RAZÓN
Unificación del conocimiento. Según Kat unifica el conocimiento a partir de lo que
llama ideas o conceptos puros de la razón.
Alma-mundo-dios.
NIVELES DE CONOCIMIENTO
Común o empírico:
Se adquiere por experiencia. Plantea que todas las características que estructuran el
pensamiento están dadas por el paso del tiempo.
Lógico o racional:
Se obtiene como resultado de juicios (abstractos) previos y no directamente de la
información de los sentidos.
GESTIONDEL CONOCIMIENTO
CREAR
IDENTIFICAR
CAPTURARADAPTAR
COMPARTIR
APLICAR
28
DIRECTOR DELCONOCIMIENTO
Es crear una organización que aprende y comparte lo aprendido, por lo que requiere un
conjunto de valores y conductas adquiridas por potenciación del capital humano que
aporta para toda organización.
El director debe:
 Que la información sea accesible y estar allí cuando se necesita.
 Motivar al personal para que participe en equipos.
 Incentivar a las personas para que aprendan una serie de destrezas que no
tienen siempre.
 Aprovechar oportunidades para fortalecer el capital intelectual.
GERENTE ACTUAL
Debe ser un líder, debe confiar en la gente y en el talento para valorarlo, nutrirlo,
desarrollarlo y ver a las personas como inversión y no como carga.
Además debe ejercer visión y misión, propósitos basados en creencias y valores
(honestidad, cooperación, respeto al ser humano, deseo de superación y logro de
metas).
Alma vegetativa Alma intelectiva Alma sensitiva
“La razón es la facultad soberana del alma. La fuente de todo conocimiento,
principio determinado de toda acción humana.”
Platón
29
5. El problema de la verdad
Las principales teorías de la verdad son:
Las de la correspondencia
De la coherencia
(coherentistas)
Las pragmáticas
Afirman que la verdad se da, cuando se produce una
correspondencia o conformidad entre lo que una proposición
afirma yel estadode cosaso el hecho al que se refiere. Se da la
falsedad cuando la correspondencia no se produce.
Partende que es imposible salirdel ámbitodel
pensamientoparacaptarel ámbitode hecho
independiente. Laverdadseríamás bienla
coherenciaque se daentre las creencias(oentre las
proposicionesque traducen lascreencias). Si se dana
coherenciaentre ellashabráunaverdad.
Sostiene que lascreenciasyaccionesson
herramientasparaserusadasy que son verdaderas
encuanto funcionany lohacen bien.El problemaes
que no explicanconprecisiónqué esloque entienden
cuandoafirmanque una teoría u opiniónesútil.Una
teoría esútil cuandoconduce predicciones
verdaderas.
SantoTomas Aquino:teoríade adecuación
(laverdadse da cuando existe adecuación
entre el intelectoylacosa.
No se aclara loque se entiendeporcosa
(físicoo pensado) ni porlode intelecto
B. Russell:“filosofíadel atomismo
lógico”.LA verdades loque hace una
proposiciónverdaderaofalsa:el
hecho.
Leibniz, Spinoza, Hegel y
Wittgenstein
Charles Sanders Pierce,
William James, John Dewey,
Willard van Orman Quine y
Richard Rorty.
30
6. Las categorías
Conforman el entramado lógico con el cual pensamos y hablamos.
Ordenamos:
 Experiencia
 Recuerdos
 Planes a futuro
Utilizamos categorías cada vez que nos comunicamos.
CATEGORÍAS ENLA METAFÍSICA DE ARISTOTELES
Kategoría: griego clásico significaba hablar en contra de algo o alguien.
Categoría (todo lo que se dice del sujeto) es una “predicación de alguna característica
con respecto a algo o alguien.
METAFÍSICA: son “cualidades” del sujeto.
Organizamos el mundo y nos
movemos dentro de el
Sustantivos
Adjetivos
Potencia, peso, precio, color, número,
puertas.
ética
belleza
31
Categoría 1: no tiene explicación (amor, alma, bondad)
Categoría 2: tienen explicación
SUSTANCIA COMO CATEGORÍA FUDAMENTAL
1. Sustancia: hombre, caballo
2. Cantidad: mucho
3. Cualidad: blanco, gramatical
4. Relación: doble, mitad, mayor
5. Dónde: en el liceo, en el ágora
6. Cuando: ayer, año pasado
7. Posición: yacer, estar sentado
8. Tener: va calzado, va armado
9. Hacer: cortar, quemar
10. Padecer: ser cortado, ser quemado

Historia de la filosofía y temas de la filosofía

  • 1.
  • 2.
    2 Filosofía Griega En elaño 600 y el 200 a. C la filosofía griega constituyó el fundamento de toda especulación filosófica en el mundo occidental. Las hipótesis intuitivas de los antiguos griegos anunciaron diversas teorías de la ciencia moderna y muchas de las ideas morales elaboradas por los filósofos griegos fueron incorporadas a la doctrina moral del cristianismo. Estas ideas por los pensadores griegos han influenciado en muchos líderes políticos a lo largo de los años. Puede ser dividida entre aquellos filósofos que buscaban una explicación del mundo físico y quienes subrayaban la importancia de las formas inmateriales o ideas. La primera escuela importante de la filosofía griega, la jonia o milesia era materialista en gran parte. Fundada por Tales de Mileto en el siglo VI a.C., y que Anaximandro elaboró mejor la idea. En la escuela pitagórica la división entre idealismo y materialismo se hizo más clara con el paso del tiempo. Pitágoras destacó la importancia de la forma sobre la materia al explicar la estructura material. Esta escuela también incidió mucho en la importancia del alma, considerando al cuerpo como una simple cárcel del alma. Pitágoras (c. 582-c. 500 a.C.), filósofo y matemático griego que sus doctrinas influyeron mucho en Platón. Fue instruido en las enseñanzas de los primeros filósofos jonios Tales de Mileto, Anaximandro y Anaxímenes. Hacia el 530 a.C. se instaló en Crotona, una colonia griega al sur de Italia, donde fundó un movimiento con propósitos religiosos, políticos y filosóficos, conocido como pitagorismo. Los pitagóricos asumieron ciertos misterios, similares en muchos puntos a los enigmas del orfismo (religión de la Antigua Grecia cuya fundación se atribuía a Orfeo). Además realizaron investigaciones matemáticas, establecieron su base científica y de astronomía. La escuela eleática fue una corriente que tuvo su apogeo en los siglos VI y V a.C. El pensamiento eleático se opone tanto a la filosofía materialista de la escuela jónica como a la teoría del flujo universal formulada por el filósofo griego Heráclito. El nombre de eleática viene de la ciudad griega de Elea, al sur de Italia, el hogar de Parménides y Zenón, máximos exponentes de la misma escuela. Muchas de las doctrinas eleáticas se basaron en las enseñanzas de Jenófanes. Afirmaban que sólo a través de la reflexión filosófica se puede alcanzar la verdad última. Además sirvió como base para el sistema metafísico de Platón. Según Parménides, guía de la escuela eleática, la apariencia del movimiento y la existencia en el mundo de objetos distintos son mera ilusión: sólo parecen existir. Las ideas de
  • 3.
    3 Pitágoras y Parménidessupusieron la base del idealismo que caracterizaría después a la filosofía griega. En esta época también aparecieron los sofistas (del griego sophi, 'experto', 'maestro artífice', 'hombre de sabiduría'), en su origen, nombre aplicado por los antiguos griegos a los hombres eruditos, fueron inspirados en su filosofía por el materialismo aplicado a la vida diaria. Surgieron en el siglo V a.C. centrándose en la importancia de la percepción humana. Sofistas como Protágoras dudaban que la humanidad pudiera ser capaz de alcanzar nunca la verdad objetiva a través de la razón y defendían que el éxito material, en lugar de la verdad, debía ser el propósito de la vida: Popularizaron las ideas de varios filósofos anteriores basándose en su interpretación de pensamiento filosófico y concluyeron que la verdad y la moral eran en esencia materias opinables. Además en sus enseñanzas tendían a enfatizar formas de expresión persuasivas, como el arte de la retórica, que facilitaba a los discípulos técnicas útiles para alcanzar el éxito en la vida, en especial en la vida pública. Gozaron de popularidad durante un tiempo, sobre todo en Atenas; sin embargo, su escepticismo de la verdad absoluta y la moral suscitó a la postre fuertes críticas. Sócrates, Platón y Aristóteles pusieron en tela de juicio sus fundamentos filosóficos de la enseñanza. Específicamente Platón y Aristóteles les censuraron por aceptar dinero. Más tarde, fueron acusados por el Estado de carecer de moral. Como consecuencia, la palabra sofista adquirió un significado despectivo, al igual que el moderno término sofisma, que puede ser definido como astuto y engañoso o como argumentación o razonamiento falsos. Sin embargo fueron de importancia menor en el desarrollo histórico del pensamiento filosófico occidental y los primeros en sistematizar la educación. Entre los principales sofistas del siglo IV a.C. destacan: Protágoras, Gorgias, Hipias de Elide y Prodicus de Ceos. La filosofía griega alcanzó la cima con Sócrates. Su método era dialéctico: después de plantear una proposición, hacía una serie de preguntas destinadas a analizar y depurar la proposición examinando sus consecuencias y comprobando si coincidía con los hechos conocidos. Además consideró que el alma como una combinación de la inteligencia y el carácter de un individuo. Época de su vida la dedicó en los mercados y plazas públicas de Atenas, iniciando diálogos y discusiones con todo aquel que quisiera escucharle y a quienes solía
  • 4.
    4 responder mediante preguntas:método denominado mayéutica (lograr que el interlocutor descubra sus propias verdades). Además en los escritos de Platón y Aristóteles las tendencias dominantes de idealismo y materialismo en la filosofía griega alcanzaron su más alta expresión dando lugar a un cuerpo de pensamiento que sigue ejerciendo una fuerte influencia sobre la investigación filosófica. La filosofía griega posterior, que refleja un periodo histórico de agitación civil y de inseguridad individual, se preocupó menos por la naturaleza del mundo que por los problemas individuales. Durante ese periodo surgieron cuatro grandes escuelas filosóficas, en gran parte materialistas e individualistas: la cínica, y la de los que se adhirieron al epicureísmo, escepticismo y estoicismo. El neoplatonismo fue una denominación colectiva de las doctrinas filosóficas y religiosas de una escuela heterogénea de pensadores especulativos que buscó desarrollar y sintetizar las ideas metafísicas de Platón sobre todo en su teoría de las formas. Esta síntesis se produjo de modo especial en Alejandría con el judaísmo helenista, ejemplificado por el filósofo Filón de Alejandría, entre otras tendencias. La doctrina conservó en esencia su carácter griego. El término se aplicó a teorías metafísicas similares expuestas durante la edad media, el renacimiento y en épocas modernas. En un sentido doctrinal, el neoplatonismo se caracteriza por la oposición categórica que se plantea entre lo espiritual y lo carnal, elaborada a partir del dualismo platónico de idea y materia.
  • 5.
    5 Filosofía romana Roma conquistóMacedonia (168 a. C), Grecia (146 a.C), Asia Menor (133 a.C) y así se hizo dueña del mundo griego: su cultura y filosofía. La apertura central data de la segunda guerra Púnica, cuando Marcelo y Escipión el africano descubren en Sicilia el género de vida griego y cultural oral que florece bajo los pórticos, gimnasios y palestras. La penetración del pensamiento helénico en Roma significó el abandono de creencias tradicionales por parte de la clase alta. Los modelos griegos fueron traducidos y leídos en textos originales. Séneca fue el primero en reivindicar el derecho del pensamiento personal. La filosofía griega empezó a difundirse por Roma y el Occidente a mediados del siglo II a. C. La intensificación de las relaciones con Grecia, los desplazamientos de los sabios griegos a Roma y los viajes a Hélade contribuyeron a influenciar en el arte, la ciencia y la filosofía. Durante los siglos I y II después de J. C. los emperadores Augusto, Trajano, Adriano, Antonino Pío y Marco Aurelio cultivan la Filosofía. Los romanos prefirieron siempre ver en la filosofía una norma de vida más que una reflexión racional y se sintieron más cómodos ante los problemas de la moral y la psicología en vez de la metafísica y la lógica. Hubo, por supuesto, dos corrientes, la helenizante (el círculo de los Escipiones en torno a Escipión Emiliano, el vencedor de Cartago y Numancia, amigo de Lelio, protector de Polibio y del dramaturgo Terencio) y la resistencia, representada por Catón el Censor. En el siglo I a. C., los dioses romanos comienzan a confundirse con los griegos. La literatura adapta el paganismo helénico a las leyendas más variadas y más practicas. La filosofía estoica se abre paso entre la clase privilegiada y también se difunden el epicureísmo y el pirronismo (escepticismo). Las obras de Cicerón, que contribuyeron a transmitir a los siglos siguientes el conocimiento de la Filosofía griega, forman la medula de la naciente literatura filosófica romana. Cicerón, que dedicó sus últimos años (45-43 a. C.) a vulgarizar entre los lectores romanos los resultados más importantes de la filosofía post aristotélica, satisfacía de esta manera una necesidad muy extendida y vivamente sentida entre sus ciudadanos con cierto grado de cultura.
  • 6.
    6 Los escritores másleídos de esta época y que tienen que ver con la filosofía fueron: Lucrecio, los estoicos Bruto, Plauto y Séneca. La escuela estoica era considerada como la "escuela y cuna de espíritus levantiscos”. En el reinado de Marco Aurelio alcanzaron su mayor influencia no sólo los filósofos, sino también los filosofastros. En Roma la filosofía se enseñaba en griego, ya en la primera mitad del siglo I a.C la predicación y explicación filosófica exigía disponer la lengua latina a propósito. Pero el latín tenía cierta pobreza de vocabulario filosófico en comparación al griego. Era Cicerón la persona más preparada para hacer posible una enseñanza genuinamente romana de la filosofía. El tenía fe en la lengua latina, además se dispuso a demostrar que las doctrinas filosóficas podían expresarse adecuadamente en latín y que la discusión filosófica en Roma podía ser de tanta calidad como en Grecia. Séneca recibe fundamentalmente de Cicerón los procedimientos para dotar al latín de las posibilidades expresivas en el campo filosófico. Las escuelas filosóficas romanas No pudo existir una escuela latina para la filosofía, porque ésta iba dirigida a una minoría. La filosofía latina no es original, podríamos hablar de cuál era la escuela dominante en Roma, al menos en la primera época. Hubo una filosofía romana predominantemente pitagórica y luego epicúrea bajo la República; estoica bajo el Imperio; neoplatónica en los siglos III al V. Incluso, después de Cicerón, hasta aparecen filósofos que piensan y escriben en latín. La escuela filosófica de los Sextios en realidad no era en Roma sino una modalidad del estoicismo visto a través de la conciencia romana. Se disolvió al poco tiempo de fundarse por carecer en lo esencial de entidad propia e independiente. Las diversas escuelas filosóficas y especialmente a las que tuvieron una influencia más decisiva en los escritores latinos fueron: Pitagorismo: se debe la introducción en Roma del espiritualismo religioso y el ascetismo racional. Epicureísmo: fue prácticamente la primera doctrina griega que llegó a Roma, donde los primeros fiiósofos -Anafinio, Rabirio y Cacio- optan por Epicuro. Cicerón es buena fuente para conocer la difusión del epicureísmo en el siglo II a.C. Lucrecio se lamenta de las resistencias a esta doctrina.
  • 7.
    7 Estoicismo: su victoriaen Roma se debe a la transformación que operaron en la secta los dos filósofos llegados de Rodas, los representantes del pórtico medio, el revolucionario Panecio y su discípulo disidente Posidonio. El estoicismo es el centro de gravedad en la filosofía post aristotélica y refleja o invade a las otras sectas. Se advierten tres etapas principales que corresponden exactamente a los tres tiempos de la "transculturización" entre Grecia y Roma: antiguo o primer estoicismo (fines del siglo IV al II, Zenón, Cleantes, Crisipo); medio o segundo estoicismo (siglos II al I, importación de la doctrina a Roma, según queda dicho, por Panecio de Rodas y Posidonio de Apamea en Siria); estoicismo del Imperio Romano, sea griego o latino (Cornuto, Musonio Rufo, Dión Crisóstomo, Séneca, Epicteto, Marco Aurelio). Academia nueva y media: frente a las corrientes doctrinales dogmáticas se desencadena una reacción de duda. El escepticismo se presenta en dos corrientes: la de la academia y la de Pirrón de Élide y su escuela junto a la academia antigua (Espeusipo, sobrino de Platón, Jenócrates, Polemón y Crates) distinguimos otra academia media cuyos representantes destacados son Arcesilao (315-241 a.C.) y Cayéades (214-129 a.C.) y una tercera academia: la academia nueva (Filón de Larisa). La academia media representa un período escéptico y este no nace de un afán de crítica estéril, sino de una duda metódica por el mismo amor a la verdad. La academia nueva, en cambio, da un giro ecléctico. En su fase posterior conduce a una actitud irénica respecto de todos los sistemas. Se afecta un poco al eclecticismo; se busca lo bueno y lo verdadero. Escepticismo pirrónico: constituye otra rama del pensamiento crítico. Su fundador es Pirrón de Élide (ca. 360-270 a.C). Entre los escépticos pirrónicos posteriores esta Enesidemo (s. I d.C.) y Sexto Empírico (S. I-II d.C.).
  • 8.
    8 Filosofía medieval Los primeroscristianos no pudieron evitar la confrontación dialéctica con su entorno cultural, griego y judío, ante quienes defendieron una nueva fe que sostenía afirmaciones difíciles para aquellos que habían sido formados en la tradición filosófica griega, como el monoteísmo, la creación del mundo por Dios, la revalorización de la creencia que para Platón formaba parte de la opinión y no de la ciencia, la resurrección y la creencia de que Dios interviene directamente en la historia humana. San Pablo condenó la sabiduría de los griegos, para quienes el cristianismo era locura, afirmando que la locura de Dios es sabia y que la sabiduría de los hombres es locura para Dios. Aquí se inicia uno de los temas que atravesarán la historia de la filosofía occidental desde los primeros años de cristianismo hasta el final de la Edad Media, el tema de la relación entre razón y fe. La producción teórico-filosófica del cristianismo se inicia con los apologistas, sigue con los Padres de la Iglesia (Patrística) y continúa con la escolástica. Tanto en el período apologético como en el patrístico, los movimientos filosóficos predominantes son el neoplatonismo y el estoicismo. La mayoría de escuelas de estos movimientos filosóficos presentaban algún tipo de explicación de la realidad que incluía alguna representación de la divinidad. Estas explicaciones racionalmente articuladas establecían el discurso ético y teológico de la cultura grecorromana. Los apologistas ejercen su trabajo sobre todo a partir del siglo II y entre ellos destacan San Hipólito, San Ireneo y Tertuliano. Ellos defendieron la fe cristiana ante las críticas de los filósofos griegos (de ahí su denominación de ‘apologistas’) sostenían la absoluta superioridad del cristianismo pero incorporaban elementos de la filosofía griega. Entre los que sostienen el no rechazo a la filosofía está San Justino (110-163) que es el primero que hace surgir expresamente el problema filosófico de la relación entre razón y fe. Considera que no hay que rechazar la filosofía, a pesar de sus errores. Los que la rechazaron fueron San Ireneo (140-190), obispo de Lyon, Quinto Septimio Florens Tertuliano (150/160-220/260) jurista romano convertido al cristianismo y nacido en Cartago, defiende la total suficiencia del cristianismo y su incompatibilidad con la filosofía. Sostenía que la fe hace innecesaria cualquier recurso a la razón o a la filosofía, que lo único que hace es obstaculizar la llegada a Dios. Patrística: los escritores considerados Padres de la Iglesia cumplen ciertos criterios antigüedad (hasta el siglo IV) santidad de vida, ortodoxia doctrinal, aprobación de la autoridad eclesiástica. Entre ellos se cuentan San Ambrosio (339-397) San Agustín
  • 9.
    9 (354-430) San GregorioMagno (540-604) San Gregorio Nacianceno (330-390) San Juan Crisóstomo (354-407). En ellos predomina el fondo platónico. Sus puntos doctrinales más destacados son:  El hombre es una criatura libre.  Su esencia es alma, no cuerpo, pero el cuerpo no es cárcel del alma, sino un instrumento para su salvación.  Dios ha creado el mundo y lo gobierna aunque el hombre es responsable de sus acciones y del mal que ocasiona: el bien moral consiste en cumplir la ley de Dios. La conciencia es la voz de Dios y resuena en el interior de la mente humana. Las fuentes filosóficas propias de la patrística son el estoicismo, el platonismo ecléctico popular y especialmente el neoplatonismo. San Agustín interpretó y perfeccionó la doctrina platónica. Por otro lado, Hipatia (370-415) considerada como la primera mujer filósofa, era neoplatónica, investigaba en matemáticas y astronomía y desarrollaba su trabajo en la famosa biblioteca de Alejandría. El obispo de la ciudad, Cirilo, estaba enfrentado con ella, pues representaba la cultura pagana que debía ser suplantada por el cristianismo emergente. El año de su muerte, el 415, una muchedumbre fanática instigada por el obispo la detuvo cuando se dirigía a la biblioteca; después de golpearla, despellejaron su cuerpo con conchas marinas y quemaron el cadáver. Cirilo fue reconocido como campeón de la fe y fue canonizado. Pero antes de que los últimos libros de la biblioteca (ya desparecida para entonces) fuesen utilizados para calentar los baños públicos bajo las órdenes del califa Omar en 642, ésta ya había sufrido ataques por parte de fanáticos cristianos en 391. La destrucción de esta biblioteca se considera como una de las grandes catástrofes culturales sufridas porque hubo pérdida de obras diversas escritas por autores clásicos, tanto griegos como romanos. Se considera que la Edad Media se extiende desde el fin del Imperio Romano de Occidente, con Rómulo Augusto, en 476 hasta la toma de Constantinopla por los turcos en 1453 o bien hasta el inicio de la Reforma Protestante en 1517. El desarrollo filosófico más destacado en la Edad Media es la Escolástica que se desarrolla y domina desde el Renacimiento Carolingio (s. IX) hasta el Renacimiento propiamente dicho (S. XIV, aunque su influencia perdura hasta el siglo XVI).
  • 10.
    10 El padre ycon quien se abre la escolástica es San Anselmo de Canterbury, un genio especulativo que se destaca sobre sus contemporáneos, además fue una figura de pensador fuertemente caracterizada e influenciada en el espíritu de San Agustín, discute principalmente cuestiones filosóficas en relación con las doctrinas de la Trinidad y de la Encarnación que constituyen el centro de la especulación teológica. En la construcción intelectual de la alta Escolástica, o sea la desarrollada del siglo XIII, tuvieron parte las fuentes nuevamente descubiertas de la filosofía aristotélica, arábigo- judaica y neoplatónica, el nacimiento y formación de la Universidad de París y la activa participación de las órdenes de los dominicos y los franciscanos en la vida científica. La escolástica esta representada en la literatura filosófica por las Summas y las Quaestiones. Además es caracterizada por emplear un método escolar específico basado en el trivium y el quadrivium; combina la doctrina religiosa, el estudio de los Padres de la Iglesia y el trabajo lógico y filosófico basado principalmente en Aristóteles y sus comentaristas. Se propone aplicar un método y una técnica específicos, rigurosos y precisos, para el análisis de las Escrituras y de los problemas filosóficos en general. Se estudiaron las siete artes liberales, propias de los libres (basado en la organización heredada de los romanos) según el trivium (gramática, retórica y dialéctica) y el quadrivium (aritmética, geometría, música y astronomía) y finalmente el estudio profundo de la Sagrada Escritura. La Escolástica se nutre de los textos. Era un método basado en la autoridad. La Biblia, los Padres de la Iglesia, Platón, Aristóteles, constituían el material para trabajar. Las obras de Aristóteles fueron de enorme utilidad para personajes como Santo Tomás de Aquino, además, la escolástica permitió la creación de universidades en Bolonia y París donde después de la muerte de Aquino se volvió a condenar el aristotelismo. Por otro lado, también surgieron las órdenes religiosas principalmente de franciscanos y dominicos. Rasgo notable del final de la Edad Media es la lucha entre la Escolástica y el Humanismo. Los humanistas (como Leonardo Bruni, Lorenzo Valla y otros) hicieron dura crítica de la latinidad de las obras escolásticas, y en especial de las traducciones de Aristóteles utilizadas por los escolásticos. Nuevas versiones de Aristóteles se hicieron (por ejemplo de Leonardo Bruni, Gregorio de Trebisonda, Bessarion), en las cuales los escolásticos echaban de menos la segura fidelidad filosófica.
  • 11.
    11 Hacia mediados delsiglo XIX se volvió nuevamente a la tradición del escolasticismo. Este movimiento hizo surgir el Neo escolasticismo donde sus representantes piensan en primer término en una reiteración o reproducción de la doctrina tomista. Filosofía moderna Los comienzos de la edad moderna se dieron aportes de la física y la astronomía y la importancia de la observación, experimentación y la aprobación matemática en la investigación científica. Entonces en esta época siglo XVII y XIX es donde surgen nuevos conocimientos filosóficos más completos y constructivos. Esta filosofía había conjugado en gran síntesis el pensamiento pagano platónico - aristotélico con el pensamiento cristiano, armonizando la razón y la fe, nuevas corrientes filosóficas proclamarían la absoluta independencia de la razón o aún la pondrían en rebelión abierta contra lo sobrenatural. Además exaltaba el método matemático científico en detrimento del espíritu metafísico que había dominado, no sólo a la Edad Media, sino también entre los pensadores paganos. Naturalmente estas nuevas doctrinas o corrientes de pensamiento correspondían a nuevas situaciones políticas, culturales, sociales y religiosas; el Renacimiento, la reforma protestante, el humanismo, el nacimiento de los estados modernos, el auge de las ciencias. También encontramos en la época moderna una tremenda dispersión doctrinal que contrasta con la notable unidad del pensamiento cristiano de la Edad Media; también se producen profundas divisiones en el espíritu occidental y en su concepción unitaria del mundo, como consecuencia o secuela del enfrentamiento entre la razón teórica y la razón práctica. Concretamente en el campo de la filosofía podemos afirmar que mucho de la edad moderna se encuentra en la Edad Media, particularmente en la Baja Escolástica, en lo nominalistas, en Nicolás de Cusa y aún en Abelardo. De la misma manera, muchos temas básicos de la filosofía medieval reviven en la época moderna.
  • 12.
    12 Pero aunque elRenacimiento produjo notables humanistas, pintores, escultores, arquitectos, hombres que fundaron la física moderna, en filosofía escasean los verdaderos valores; es más bien un período de transición, un pórtico a través del cual penetramos en el pensamiento moderno. Es a René Descartes a quien se le considera como el padre de ésta. Es el primero de esos atrevidos pensadores del siglo XVII y XVIII. Descartes, Leibniz, Spinoza, Locke, Hume que introducen nuevos y revolucionarios estilos en la arquitectura del pensamiento, organizándolo según planos y diseños ambiciosos y desconcertantes. Pero Descartes se apoya todavía en la Escolástica, sin embargo, por haber introducido en la filosofía la Duda Metódica, por su interpretación mecanicista de la naturaleza y por su idealismo metafísico, se constituyó en la fuente de todos los subsiguientes sistemas. Él exigió para el pensar filosófico una absoluta autonomía de modo que vinieron a desarticularse la razón y la fe; por todo ello él es el padre de la filosofía moderna. En las nuevas construcciones filosóficas podemos distinguir dos estilos principales, ambos derivados del Cartesianismo: El Racionalismo que evoluciona en idealismo y el Empirismo con su consectario el Positivismo. El empirismo (Bacon, Locke, Home) sosteniendo que el conocimiento científico era por medio de la experiencia; el racionalismo (Descartes, Spinoza, Leibniz) que correspondía a la razón y que rompe con la filosofía medieval. El problema fundamental que va a tratar el racionalismo es el de aplicar adecuadamente el método lógico para producir siempre conocimiento científico. El renacimiento surge como reacción a la orientación filosófica medieval puesta en crisis por las nuevas ideas del Renacimiento que, entre otras cosas renueva el individualismo, el escepticismo de los antiguos; por el espíritu de la Reforma protestante que mina el principio de autoridad doctrinal; y por los éxitos del método científico impulsado por la revolución científica. El empirismo es opuesta al racionalismo y representa la ruptura total con la metafísica platónica- aristotélica de la escolástica. Kant intenta una síntesis entre el racionalismo y empirismo, pero al pretender salvar la metafísica cae en un agnosticismo destructor de todo valor metafísico. Sus discípulos hunden sistemas atrevidos y complicados tratando de salvar los valores de verdad, moralidad y religión comprometidos por el escepticismo empirista y el agnosticismo Kantiano. La filosofía moderna puede ser caracterizada como una filosofía que hace del sujeto y de la subjetividad su centro de reflexión y de interés.
  • 13.
    13 A medida queavanza la modernidad esta idea es cada vez más explicitada y se extraen de ella consecuencias culturales y filosóficas sin precedentes en la cultura occidental. El racionalismo se desarrollo en Europa continental y el empirismo cultivado de modo principal por filósofos británicos, ambos son diversos en razón de sus desarrollos teóricos y de las tesis que se derivan del uno y del otro, también difieren en algunos intereses filosóficos, aunque ambas escuelas terminaron a finales del siglo XVIII. Otro elemento constitutivo de la filosofía de este periodo es el interés religioso que muestran los distintos filósofos de estos siglos. Autores como Descartes, Pascal, Malebranche, Spinoza y Leibniz pensaron que el problema de Dios se presenta como una fuerza notable y encuentra en ellos una expresión especulativa importante. Entonces otros movimientos culturales, como el libertarismo y algunas corrientes de la Ilustración, los que se calificaron ateos. Pero lo que está claro es que la filosofía moderna no se identifica ni con el libertarismo ni con el ateísmo de algunas corrientes de la Ilustración. Condillac y Voltaire acusarán al racionalismo de ser una construcción imaginaria y artificial. La Ilustración del siglo XVIII miró, aunque no únicamente, hacia la filosofía británica de corte empirista. Pero esta dirección del pensamiento terminó con el escepticismo: la metafísica como conocimiento último de la realidad de las cosas será sólo una quimera; la teología como ciencia, una contradicción; la moral objetiva se convertirá en una ética hedonista y utilitarista.
  • 14.
    14 Filosofía contemporánea Esta filosofíase desarrolló en la mitad del siglo XIX y primera mitad del siglo XX. Se debe relacionar con Hegel que es la cumbre de la evolución de la filosofía moderna. Marxismo, positivismo, evolucionismo, irracionalismo, vitalismo y existencialismo son muestras de la reacción anti hegeliana que el final del S.XIX y principios del S.XX generará en el ámbito de la filosofía. En esta época hubo una proliferación de puntos que, en gran medida, contribuyeron a factores socioculturales como: la crisis contemporánea de los sistemas políticos, el avance espectacular de las ciencias naturales (teoría de la relatividad y física cuántica) y lógico-formales (filosofía analítica o positivismo lógico), y el desarrollo de las ciencias humanas, cuyos métodos y resultados han comportado repercusiones y consecuencias de interés en el campo y en los problemas de la filosofía (historicismo de Dilthey, evolucionismo de Darwin, psicoanálisis de Freud, estructuralismo de Levi Strauss). El siglo XIX comenzó con la confrontación entre idealismos y materialismos. Una de las corrientes que se situó al margen de la misma fue el positivismo de Comte que pretendió organizar la vida social mediante leyes científicas, observables y cuantificables. Para este autor, el objetivo de la filosofía no era el de descubrir los límites del entendimiento, ni el de tratar de encontrar un método que le ayudara al hombre a llegar a la verdad. Apareció en las primeras décadas del siglo XX, un poderoso movimiento teórico que bajo el lema «hacia las cosas mismas», y con la exigencia de una objetividad cuasi- idealista, propugnó una crítica radical a los excesos del irracionalismo vitalista de finales de siglo: la fenomenología. Este movimiento de carácter metodológico y filosófico se denominó así porque su punto de partida y de llegada fue el análisis de los «fenómenos de conciencia», de los «objetos de la intencionalidad consciente» que podían y debían ser analizados en su transparente objetividad por el sujeto consciente. Este método, utilizado por Edmund Husserl fue posteriormente aplicado de modo renovador al análisis de la existencia humana por todo el existencialismo europeo (M. Heidegger, K. Jaspers y J. P. Sartre, entre otros muchos). También surge una nueva corriente de pensamiento que fue calificada como filosofía analítica y cuyo mentor principal fue el filósofo inglés G. Moore: la filosofía analítica. Su tesis principal, que con el tiempo sufrirá diversas reelaboraciones, fue de carácter neopositivista y lógica.
  • 15.
    15 Así, la filosofíaúnicamente puede consistir en una «clarificación del lenguaje» y no de los hechos. Tras las aportaciones del grupo filosófico denominado Círculo de Viena (c.1920), la filosofía analítica derivó hacia el neopositivismo o empirismo lógico, como consecuencia, fundamentalmente, del pensamiento de L. Wittgenstein. En la actualidad, la filosofía analítica engloba con mayor o menor acierto las tres grandes corrientes de pensamiento que han ido configurando su propia historia interna:  El análisis clásico (G. Moore, B. Russell y L. Wittgenstein)  La filosofía de la ciencia (Karl Popper)  La filosofía lingüística (J. Wisdom y R. Rorty). El estallido de la Segunda Guerra Mundial influyó mucho en la conciencia filosófica de occidente: el existencialismo. El existencialismo de posguerra, a través de la literatura (sobre todo, de la novela y del teatro), y también del cine, elevó la categoría de «lo absurdo» a concepto universal de la existencia. A. Camus, J. P. Sartre y E. Ionesco plasmaron en sus obras el absurdo existencial y la angustia del europeo de su época. Por otro lado los neo estructuralistas (M. Focault, J. Lyotard) se resistieron a admitir una explicación única y cerrada de la historia y de la sociedad humana, y no aceptaron un gran «metarrelato» unívoco como explicación totalizadora del mundo y del hombre. Instalados en una permanente actitud de sospecha, pensaron que la época de esas grandes narraciones universales dogmáticas había muerto definitivamente. El fenómeno filosófico y cultural del posmodernismo refleja certeramente el clima intelectual del hombre actual, que no encuentra espacio en los grandes sistemas de explicación absoluta y coherente de todo lo humano y lo divino (marxismo o cristianismo), pero que intuye también el peligro de un narcisismo asfixiante que anule la solidaridad con los demás. Y se va abriendo paso la razón narrativa entre las grandes corrientes filosóficas del silo XXI que interpretan la realidad y los lenguajes desde posiciones que aceptan la transición desde posiciones marxistas, que explican hechos de la realidad, desde posiciones analíticas que tratan de descubrir en todas las formas las herramientas que operan sobre la realidad.
  • 16.
  • 17.
    17 Bibliografía “Historia de laFilosofía”: http://www.culturageneral.net/Humanidades/Filosofia/Filosofia/ “Breve Historia de la filosofía griega”: http://www.filosofia.net/materiales/rec/griega.htm “filosofía medieval” http://iesvictoriomacho.com/web/assets/medievla_FilosofiaMedieval.pdf “Filosofía moderna” http://www.academia.edu/7202199/FILOSOFIA_MODERNA_SIGLO_XVII_AL_SIGLO_ XIX http://afilosofarsehadicho.jimdo.com/filosofia-para-grado-once/filosof%C3%ADa- moderna/ “Filosofía contemporánea” http://iesdionisioaguado.org/joomla/Distancia/fil2/filosofiaXIX.pdf http://salesianorosenthal.info/matricula2015/HISTORIADELAFILOSOFIA.pdf
  • 18.
  • 19.
    19 1. Problema fundamentalde la filosofía Aristóteles Platón Resuelven SERES • árboles, animales, piedras SERES MATEMÁTICOS • números SERES IRREALES • unicornio, sirena Problemadel ser (ontología, metafísica, teología) Problema de dios Problema del conocimiento Problemadel conocimiento Problema del lenguaje Descartes Humes Kant Problemas de los universales, partículas, círculo de Viena, Wittgestein. Problema del hombre y sociedad: ética, política, lenguaje Problema del hombre y la libertad Kant,Sartre,Nietzsche, Marx Problema de la moral y la organización de Estado
  • 20.
    20 ÉPOCA ANTIGUA Perménides Heráctico RESPUESTAS Explicaresencia/apariencia potencia/acto EDAD MEDIA El origen “Lo que es esy lo que no, no es” “Lo que percibo: todo cambia constantemente, por tanto no se puede afirmar que nada sea” Filósofooscuro, difícil Platón (dualismo) Aristóteles Realidad última intangible o mundo de ideas, estas son eternas e invariables La esencia de los entes no puede encontrarse fuera de sí mismo. -Mundo de las ideas (irracional) -Naturaleza sensible Mundo de la realidad, que cambia, que no está estático En potencia PATRISTICA (Padresdefensoresde lateoríade la iglesia) AGUSTÍN DE HIPONA (resumió pensamiento de platón) CRISTANIZACIÓN DEL PLATONISMO ESCOLÁSTICA (Leyes y teorías de la iglesia) Santo T. Aquino (resumió pensamiento de Aristóteles) Aristóteles DIOS DEL SER Dios (bien-mal)
  • 21.
    21 EDAD MODERNA R. DescartesD. Humes racionalismo empirismo -parte de la razón -ideasinnatas -“dudametódica” -el cogitoergoseum -límitesdel conocimientoestáen lossentidos -realidadvivade laexperiencia Kant Intentó conjugar ambas y superar los problemas de cada una en el siglo XIX
  • 22.
    22 2. ¿Qué esel conocimiento? –Relación sujeto, objeto El conocimiento es según Muñoz y Rivelora (2003): “la capacidad para resolver un determinado conjunto de problemas”. También es para Alavi y Leidner (2003) “la información que el individuo posee en su mente personalizada y subjetiva”. Pero el conocimiento es un conjunto de informaciones obtenidas al usar las facultades intelectuales para observar y entender la naturaleza, cualidades, funciones y relaciones de las cosas. Contiene cuatro elementos que conjugan conceptos del yo y el universo:  El sujeto que conoce  El objeto conocido  La operación de conocer  El resultado o la información obtenida Implica acerca de Los aspectos de la realidad son variados y permiten que el sujeto cognoscente sepa acerca de estructura y comportamiento de los objetos. CONOCER -saber -obtenerinformación -noticia -dato OBJETO Los datos de la relación sujeto-objeto permiten que el sujeto haga una representación interna sin necesidad que el objeto esté presente. Sujeto (persona que desarrolla una labor de investigación, recibe y capta la impresión) problema OBJETO
  • 23.
    23 De la interacciónentre el sujeto y el objeto se derivan tres posturas ontológicas del conocimiento que son:  la del que conoce  el objeto existe si se relaciona con el sujeto  persistencia del objeto. Cuando el objeto es representado como es en la conciencia del sujeto, este último tiene un conocimiento verdadero, una creencia cierta; cuando el sujeto no representa al objeto tal como éste es, el sujeto tiene creencias falsas de ese objeto El conocimiento es objetivo porque reproduce intelectualmente a través de explicaciones, teorías y modelos científicos lo real. Además es el puente entre la realidad y la percepción de la misma convirtiéndose en una habilidad humana en la cual se relaciona un sujeto y un objeto por conocer. Y a partir del sujeto tiene su origen en tres fuentes: la experiencia es la percepción de los sentidos, la razón permite inferir de unos conceptos enunciados y la intuición definida como la comprensión profunda de algo.
  • 24.
    24 3. Dialéctica yteoría del conocimiento Quién piensa De qué se piensa El origen del conocimiento surge :  Racionalismo: el pensamiento, la razón.  Empirismo: procede de la experiencia.  Criticismo: del griego “distinguir”, “separar” o “dividir”. CONOCIMIENTO DE PLATON Muestra su teoría de las ideas como fundamento de conocimiento. El método para llegar a estás ideas es la Dialéctica. Para él existe dos mundos: el irreal y el real. GNOSELOGÍA: estudia el valor del conocimiento y la razón descubridora del ser. gnosis (conocimiento) logos (razonamiento) gnoseología (teoría del conocimiento) EPISTEMOLOGÍA Griego episteme “conocimiento” y logos “teoría”. Rama de la filosofía que estudia la teoría del conocimiento y las relaciones entre el sujeto que conoce y el objeto conocido. OBJETOSUJETO
  • 25.
    25 Cualquier ser humanopor su naturaleza desea saber: Dialéctica: 1. Opinión Realidad Se asciende desde la mera opinión (imaginación, creencia) verdadero conocimiento“episteme”de la realidad. Contemplación inmediata e intuitiva de las ideas (eidós). 2. Camino, método 3. Exámen de las distintas ideas y relaciones entre unas con otras SEGÚNPLATÓN FASES Sensación: del objeto particular Intelección: abstracción del universal Ciencia: aplicación del universal TIPOS DE SABERES -Experiencia:no enseñable -Técnica:enseñable.De lo general ylocambiante. -Ciencia:esenseñabley demostrable.
  • 26.
    26 “Lógica de laapariencia” La razón rebasa los límites de toda experiencia posible. SEGÚNKANT Dialéctica entornoala materia(noa la idea) cuyafinalidadnoserálasimple teorizacióny justificaciónde larealidadsinosutransformaciónrevolucionaria. 3 LEYES FUNDAMENTALES PORENGELS: 1. Leyde unidadylucha de contrarios(parejasde contrariosresidenenlamateria) 2. Leyde conversiónde lacantidadenlacualidady viceversa(lacantidadde materia transformay cambiala cualidadde lascosas) 3. Leyde lanegaciónde la negación(tesis,antítesis,síntesis) dialéctica transformación revolucionaria SEGÚNMARX Lo entiende desde dospuntosdistintos:“ontológicoylógicoconrelacióna sujeto-objeto” Ontológico:larealidadcomooposiciónde contrarios,productode larazón SEGÚNHEGEL
  • 27.
    27 4. Los nivelesdel conocimiento KANT Fase I: SENSIBILIDAD Percibir el mundo y lo que se encuentra. Fase II: ENTENDIMIENTO Facultad de pensar los fenómenos, se necesita intuición y concepto. Fase III: RAZÓN Unificación del conocimiento. Según Kat unifica el conocimiento a partir de lo que llama ideas o conceptos puros de la razón. Alma-mundo-dios. NIVELES DE CONOCIMIENTO Común o empírico: Se adquiere por experiencia. Plantea que todas las características que estructuran el pensamiento están dadas por el paso del tiempo. Lógico o racional: Se obtiene como resultado de juicios (abstractos) previos y no directamente de la información de los sentidos. GESTIONDEL CONOCIMIENTO CREAR IDENTIFICAR CAPTURARADAPTAR COMPARTIR APLICAR
  • 28.
    28 DIRECTOR DELCONOCIMIENTO Es crearuna organización que aprende y comparte lo aprendido, por lo que requiere un conjunto de valores y conductas adquiridas por potenciación del capital humano que aporta para toda organización. El director debe:  Que la información sea accesible y estar allí cuando se necesita.  Motivar al personal para que participe en equipos.  Incentivar a las personas para que aprendan una serie de destrezas que no tienen siempre.  Aprovechar oportunidades para fortalecer el capital intelectual. GERENTE ACTUAL Debe ser un líder, debe confiar en la gente y en el talento para valorarlo, nutrirlo, desarrollarlo y ver a las personas como inversión y no como carga. Además debe ejercer visión y misión, propósitos basados en creencias y valores (honestidad, cooperación, respeto al ser humano, deseo de superación y logro de metas). Alma vegetativa Alma intelectiva Alma sensitiva “La razón es la facultad soberana del alma. La fuente de todo conocimiento, principio determinado de toda acción humana.” Platón
  • 29.
    29 5. El problemade la verdad Las principales teorías de la verdad son: Las de la correspondencia De la coherencia (coherentistas) Las pragmáticas Afirman que la verdad se da, cuando se produce una correspondencia o conformidad entre lo que una proposición afirma yel estadode cosaso el hecho al que se refiere. Se da la falsedad cuando la correspondencia no se produce. Partende que es imposible salirdel ámbitodel pensamientoparacaptarel ámbitode hecho independiente. Laverdadseríamás bienla coherenciaque se daentre las creencias(oentre las proposicionesque traducen lascreencias). Si se dana coherenciaentre ellashabráunaverdad. Sostiene que lascreenciasyaccionesson herramientasparaserusadasy que son verdaderas encuanto funcionany lohacen bien.El problemaes que no explicanconprecisiónqué esloque entienden cuandoafirmanque una teoría u opiniónesútil.Una teoría esútil cuandoconduce predicciones verdaderas. SantoTomas Aquino:teoríade adecuación (laverdadse da cuando existe adecuación entre el intelectoylacosa. No se aclara loque se entiendeporcosa (físicoo pensado) ni porlode intelecto B. Russell:“filosofíadel atomismo lógico”.LA verdades loque hace una proposiciónverdaderaofalsa:el hecho. Leibniz, Spinoza, Hegel y Wittgenstein Charles Sanders Pierce, William James, John Dewey, Willard van Orman Quine y Richard Rorty.
  • 30.
    30 6. Las categorías Conformanel entramado lógico con el cual pensamos y hablamos. Ordenamos:  Experiencia  Recuerdos  Planes a futuro Utilizamos categorías cada vez que nos comunicamos. CATEGORÍAS ENLA METAFÍSICA DE ARISTOTELES Kategoría: griego clásico significaba hablar en contra de algo o alguien. Categoría (todo lo que se dice del sujeto) es una “predicación de alguna característica con respecto a algo o alguien. METAFÍSICA: son “cualidades” del sujeto. Organizamos el mundo y nos movemos dentro de el Sustantivos Adjetivos Potencia, peso, precio, color, número, puertas. ética belleza
  • 31.
    31 Categoría 1: notiene explicación (amor, alma, bondad) Categoría 2: tienen explicación SUSTANCIA COMO CATEGORÍA FUDAMENTAL 1. Sustancia: hombre, caballo 2. Cantidad: mucho 3. Cualidad: blanco, gramatical 4. Relación: doble, mitad, mayor 5. Dónde: en el liceo, en el ágora 6. Cuando: ayer, año pasado 7. Posición: yacer, estar sentado 8. Tener: va calzado, va armado 9. Hacer: cortar, quemar 10. Padecer: ser cortado, ser quemado