Diseñando una experiencia de aprendizaje mediada por TIC
Maritza Cuartas Jaramillo
MAESTRÍA EN EDUCACIÓN MEDIADA POR LA TIC CURSO DE HERRAMIENTAS DE CIUDADANÍA DIGITAL
2019
Nombre de la experiencia:
Meteorólogos en la convivencia ¿Cómo influye el clima en la convivencia?
Grado:
10°
Duración:
3 sesiones de 1 hora cada una
Descripción de la experiencia:
El proyecto Meteorólogos en convivencia responde a la necesidad de formar de manera significativa a los estudiantes en el uso de los medios de comunicación digital para alcanzar a través de la valoración de la
información que consultan, tomando como base la pregunta ¿Cómo influye el clima en la convivencia? una actitud crítica y ética para que aprendan a evaluar y seleccionar información confiable porque en
muchos casos, el desconocimiento de las normas legales y de criterios no les permitan la revisión de las fuentes de información y los autores de un sitio web para considerarla veraz y confiable, habilidades
indispensables para vivir, aprender y trabajar en un mundo interconectado.
Teniendo presente que la información consultada desde los aspectos conceptuales sobre el clima y la convivencia, necesitan de una valoración en su exactitud y validez; es allí cuando las herramientas TIC
colaborativas fortalecen el aprendizaje para alcanzar competencias en ciudadanía digital en este caso la consulta efectiva en internet y la evaluación de fuentes procedentes de internet; porque según
(ISTE.Org, 2017) “La ciudadanía digital es mucho más que la seguridad en línea o una larga lista de prohibiciones. También se trata de hacer qué ayudan a crear ciudadanos digitales reflexivos y empáticos
que puedan luchar con las cuestiones éticas importantes en la intersección de la tecnología y la humanidad. “convirtiéndolos en ciudadanos activos y responsables en las comunidades en línea,
convirtiéndose al mismo tiempo en una excusa para ir abriendo camino hacia la importancia de los derechos de autor y las obligaciones al usar un contenido que encuentran en la red.
Diseñando una experiencia de aprendizaje mediada por TIC
Objetivos de aprendizaje:
Ciudadano digital (ISTE.Org, 2017)
Los estudiantes reconocen los derechos, responsabilidades y oportunidades de vivir, aprender y trabajar en un mundo digital interconectado, y actúan y modelan de manera segura, legal y ética:
Los estudiantes se involucran en un comportamiento positivo, seguro, legal y ético al usar la tecnología, incluyendo interacciones sociales en línea o cuando usan dispositivos conectados en red al evaluar la
confiabilidad y veracidad de la información de los recursos digitales consultados
a. Los estudiantes demuestran una comprensión y respeto de los derechos y obligaciones de usar y compartir la propiedad intelectual empleando los criterios de valoración de la información encontrada en línea
Los estudiantes construyen colaborativamente un microrrelato como una forma compleja y elaborada de representación de lo consultado, valorando la importancia de la veracidad de la información.
b.
Actividades de aprendizaje:
1. MOMENTOS DE LA CLASE
ANTES Duración DURANTE Duración DESPUÉS Duración
Sesión 1
Actividad de entrada: Cada estudiante teniendo en
cuenta las sesiones anteriores responderá el cuadro
SPA para responder:
Actividad 1.
¿Qué sabe sobre el tema?
¿Qué quiere preguntar?
¿Qué ha aprendido hasta ahora sobre el tema?
10
minutos
Actividad 2:
-Presentación de video acerca de la búsqueda efectiva en
Internet:
La docente proyectará el video
https://www.youtube.com/watch?v=3wk5R3QmRUM con
una guía para completar búsqueda booleana con un
ejercicio práctico, que realizaran en los grupos
acompañados por el docente.(video dura 2.25minutos)
-Presentación de sitios de almacenamiento y marcadores
sociales: La docente proyectará el video
10 minutos Actividad 4
Se realiza el cierre de la primera sesión
realizando una lluvia de ideas sobre las
ventajas y desventajas de la búsqueda efectiva
en Internet y se pasa al segundo bloque
-
10 minutos
Diseñando una experiencia de aprendizaje mediada por TIC
Se reúnen en grupos de 3 estudiantes para socializar y
reflexionar los cuadros y las preguntas.
Para responder la primera pregunta partiremos de la
siguiente actividad (Google):
Actividad 1 (10 mins)
La docente copia las siguientes afirmaciones en el
pizarrón y solicita a los estudiantes que indiquen
Verdadero o Falso en sus carpetas.
La actividad se realiza mediante la herramienta
Google forms. Enlace:
https://docs.google.com/forms/ ¿Verdadero o Falso?
• Si puedo encontrarlo online, entonces debe ser
cierto.
• Siempre debo revisar las fuentes de información y
los autores de un sitio web.
• Hay un correo electrónico de contacto en el sitio
web, por lo tanto, debe ser un sitio legítimo.
• Hay un logo del gobierno en la parte superior de la
página. Puedo confiar en este sitio.
• Siempre debo comparar la información que
encuentro en internet con al menos dos fuentes
alternativas.
• Hay muchos gráficos y cuadros en el sitio, con toda
esta información debe ser confiable.
Es evidente quién escribió el contenido porque hay
información del contacto en el sitio, parece confiable
y sin errores. Por lo tanto, puedo usar esta
información para mis tareas escolares.
• El sitio web se ve oficial. La información que ofrece
debe ser confiable.
-
La segunda pregunta la realizan los estudiantes
teniendo como base sus inquietudes
https://www.youtube.com/watch?v=35Oxm_F-ip8 (12
minutos)
Se realiza la socialización de lo visto en el video y los
estudiantes se registran en Diigo
Actividad 3
Los estudiantes en sus grupos teniendo como base los
videos o recursos realizaran los siguientes ejercicios
prácticos:
La búsqueda de 3 páginas o fuentes sobre el clima de la
ciudad y 3 páginas sobre convivencia.
A cada sitio web o enlace almacenado asignar título, grado,
nombre de los participantes, descripción y mínimo tres
etiquetas relevantes.
20 minutos
10 minutos
Diseñando una experiencia de aprendizaje mediada por TIC
Y la Tercera pregunta la realizan al finalizar la sesión.
Sesión 2
-Actividad de entrada 5
Los estudiantes se reúnen en los grupos de trabajo ya
establecidos y comparten las fuentes almacenadas
para su trabajo y los contenidos relevantes.
Los estudiantes han aclarado sus dudas en los grupos
y con la orientación de la docente, revisando las
ventajas y desventajas de los sitios de
almacenamiento y marcadores sociales, así como los
criterios para realizar una búsqueda efectiva en la web
10 minutos
Actividad 6
-Criterios para evaluar fuentes de información
provenientes de Internet
c. Los estudiantes cuentan con la secuencia didáctica y se
ubican en la lista de Criterios para evaluar fuentes de
información provenientes de Internet y realizan el análisis
y valoración de las páginas seleccionadas y subidas a
DIIGO para evaluar la confiabilidad y veracidad de la
información de los recursos digitales consultados y asumir
una actitud crítica y ética sobre el respeto de los
derechos y obligaciones de usar y compartir la propiedad
intelectual empleando los criterios de valoración de la
información encontrada en línea
40 minutos
Actividad 7
La docente invita a los grupos a comentar las
ventajas y desventajas de los criterios para
evaluar las fuentes de información y cómo
esta valoración hace parte de las
competencias en ciudadanía digital
10 minutos
Sesión 3
Actividad 8
La docente invita a los estudiantes a realizar en sus
grupos por medio de un microrrelato en un comic por
medio de la herramienta PIXTON una situación que
represente la importancia de la valoración de la
información que encontramos en la web
10
Los estudiantes realizan el comic orientados por la
docente
30
Cada grupo socializa el comic realizado,
argumentando su posición; con ayuda del
video proyector interactivo
20
Estrategias de evaluación:
Diseñando una experiencia de aprendizaje mediada por TIC
La Evaluación de proyectos en este caso parte de un aprendizaje centrado en el estudiante y de la mejora en el aprendizaje sobre las destrezas para el siglo XXI y para ello es necesario fortalecer la evaluación formativa
para que los estudiantes asuman el papel activo en sus procesos de aprendizaje y fomentar la reflexión sobre sus avances y mejoras, por tanto se presenta desde:
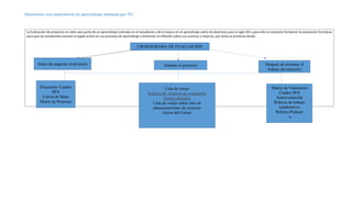
CRONOGRAMA DE EVALUACIÓN
Antes de empezar el proyecto Durante el proyecto Después de terminar el
trabajo del proyecto
Discusión- Cuadro
SPA
Lluvia de Ideas
Diario de Procesos
Lista de cotejo
Rubrica de criterios de evaluación
fuentes digitales
Lista de cotejo sobre sitio de
almacenamiento de recursos
Guion del Cómic
Matriz de Valoración
Cuadro SPA
Autoevaluación
Rubrica de trabajo
colaborativo
Rubrica Podcast
a
Diseñando una experiencia de aprendizaje mediada por TIC
Recursos:
Videos:
Diseñando una experiencia de aprendizaje mediada por TIC
https://www.youtube.com/watch?v=3wk5R3QmRUM
https://www.youtube.com/watch?v=35Oxm_F-ip8
Herramientas:
Google Drive
Diigo
Pixton
Otros recursos:
http://eduteka.icesi.edu.co/articulos/CMI_BitacoraEvaluacion
Video proyector
Secuencia didáctica
Computadores
Experiencias de aprendizaje de referencia dónde se promueve la ciudadanía digital:
Commonsense.org. (2015). Commonsense.org. Recuperado el 30 de julio de 2019, de https://www.commonsense.org/education/lesson/abc-searching-k-2 En esta página encuentró talleres para K12 sobre
diferentes temas de ciudadanía digital y que me permite el curriculo para dosificar los temas, por ejemplo yo tenía todo lo de derechos de autor y valoración de sitios web en una misma sesión y comprendí la
importancia de dosificar los temas.
(Telecom, 2015) Encontré mucho material de talleres y actividades de clase, entre ellos como enriquecer el proceso de formación en ciudadanía digital a través de los microrrelatos como el comic.
(Korowajczenko, 2017) En esta ponencia se puede observar diferentes conceptos sobre ciudadanía digital y respaldan los objetivos presentados en este plan de aula cuando la autora cita a “Proyecto IKANOS
(2013): Las competencias digitales básicas se refieren a las habilidades para usar la tecnología digital, las herramientas de comunicación y/o las redes para acceder, gestionar, integrar, evaluar, crear y
comunicar información ética y legalmente a fin de funcionar de una manera plena en la Sociedad de la información y del Conocimiento. (s/p)”
(Market, 2019) En este sitio encontré todo lo relacionado con la visión europea sobre ciudadanía digital y la posición del Expert group on Safer Internet for Children y me sirvió los indicadores que permiten
Diseñando una experiencia de aprendizaje mediada por TIC
tener conocimiento de fuente primaria sobre como La UE tiene un déficit creciente de habilidades profesionales en TIC, que se pronostica que alcanzará los 900,000 para 2020, lo que impulsa mi trabajo de
formación en habilidades de ciudadanía digital.
Referencias
Commonsense.org. (2015). Commonsense.org. Recuperado el 30 de julio de 2019, de https://www.commonsense.org/education/lesson/abc-searching-k-2
CRISTHIANFINK. (2018). https://cristhianfink.com/recursos-para-trabajar-sobre-ciudadania-digital-con-adolescentes/. Recuperado el 30 de julio de 2019
Google. (s.f.). Generación Digital Adolescentes seguros en la Web. Recuperado el 30 de julio de 2019, de https://icesi.instructure.com/courses/193/pages/u3-slash-semana-3
ISTE.Org. (2017). ISTE. Obtenido de https://www.iste.org/standards/for-students
Korowajczenko, K. T. (2017). IMPACTO DE LA CIUDADANÍA DIGITAL. Venezuela.
Market, D. S. (2019). Digital Single Market. Obtenido de https://ec.europa.eu/digital-single-market/en/news/expert-group-safer-internet-children
Telecom. (2015). http://www.nuestrolugar.com.ar/fichas_docentes/kits/cuadernillo_secundaria.pdf. Recuperado el 30 de julio de 2019

Formato actividadaprendizaje2018 maritzac2

  • 1.
    Diseñando una experienciade aprendizaje mediada por TIC Maritza Cuartas Jaramillo MAESTRÍA EN EDUCACIÓN MEDIADA POR LA TIC CURSO DE HERRAMIENTAS DE CIUDADANÍA DIGITAL 2019 Nombre de la experiencia: Meteorólogos en la convivencia ¿Cómo influye el clima en la convivencia? Grado: 10° Duración: 3 sesiones de 1 hora cada una Descripción de la experiencia: El proyecto Meteorólogos en convivencia responde a la necesidad de formar de manera significativa a los estudiantes en el uso de los medios de comunicación digital para alcanzar a través de la valoración de la información que consultan, tomando como base la pregunta ¿Cómo influye el clima en la convivencia? una actitud crítica y ética para que aprendan a evaluar y seleccionar información confiable porque en muchos casos, el desconocimiento de las normas legales y de criterios no les permitan la revisión de las fuentes de información y los autores de un sitio web para considerarla veraz y confiable, habilidades indispensables para vivir, aprender y trabajar en un mundo interconectado. Teniendo presente que la información consultada desde los aspectos conceptuales sobre el clima y la convivencia, necesitan de una valoración en su exactitud y validez; es allí cuando las herramientas TIC colaborativas fortalecen el aprendizaje para alcanzar competencias en ciudadanía digital en este caso la consulta efectiva en internet y la evaluación de fuentes procedentes de internet; porque según (ISTE.Org, 2017) “La ciudadanía digital es mucho más que la seguridad en línea o una larga lista de prohibiciones. También se trata de hacer qué ayudan a crear ciudadanos digitales reflexivos y empáticos que puedan luchar con las cuestiones éticas importantes en la intersección de la tecnología y la humanidad. “convirtiéndolos en ciudadanos activos y responsables en las comunidades en línea, convirtiéndose al mismo tiempo en una excusa para ir abriendo camino hacia la importancia de los derechos de autor y las obligaciones al usar un contenido que encuentran en la red.
  • 2.
    Diseñando una experienciade aprendizaje mediada por TIC Objetivos de aprendizaje: Ciudadano digital (ISTE.Org, 2017) Los estudiantes reconocen los derechos, responsabilidades y oportunidades de vivir, aprender y trabajar en un mundo digital interconectado, y actúan y modelan de manera segura, legal y ética: Los estudiantes se involucran en un comportamiento positivo, seguro, legal y ético al usar la tecnología, incluyendo interacciones sociales en línea o cuando usan dispositivos conectados en red al evaluar la confiabilidad y veracidad de la información de los recursos digitales consultados a. Los estudiantes demuestran una comprensión y respeto de los derechos y obligaciones de usar y compartir la propiedad intelectual empleando los criterios de valoración de la información encontrada en línea Los estudiantes construyen colaborativamente un microrrelato como una forma compleja y elaborada de representación de lo consultado, valorando la importancia de la veracidad de la información. b. Actividades de aprendizaje: 1. MOMENTOS DE LA CLASE ANTES Duración DURANTE Duración DESPUÉS Duración Sesión 1 Actividad de entrada: Cada estudiante teniendo en cuenta las sesiones anteriores responderá el cuadro SPA para responder: Actividad 1. ¿Qué sabe sobre el tema? ¿Qué quiere preguntar? ¿Qué ha aprendido hasta ahora sobre el tema? 10 minutos Actividad 2: -Presentación de video acerca de la búsqueda efectiva en Internet: La docente proyectará el video https://www.youtube.com/watch?v=3wk5R3QmRUM con una guía para completar búsqueda booleana con un ejercicio práctico, que realizaran en los grupos acompañados por el docente.(video dura 2.25minutos) -Presentación de sitios de almacenamiento y marcadores sociales: La docente proyectará el video 10 minutos Actividad 4 Se realiza el cierre de la primera sesión realizando una lluvia de ideas sobre las ventajas y desventajas de la búsqueda efectiva en Internet y se pasa al segundo bloque - 10 minutos
  • 3.
    Diseñando una experienciade aprendizaje mediada por TIC Se reúnen en grupos de 3 estudiantes para socializar y reflexionar los cuadros y las preguntas. Para responder la primera pregunta partiremos de la siguiente actividad (Google): Actividad 1 (10 mins) La docente copia las siguientes afirmaciones en el pizarrón y solicita a los estudiantes que indiquen Verdadero o Falso en sus carpetas. La actividad se realiza mediante la herramienta Google forms. Enlace: https://docs.google.com/forms/ ¿Verdadero o Falso? • Si puedo encontrarlo online, entonces debe ser cierto. • Siempre debo revisar las fuentes de información y los autores de un sitio web. • Hay un correo electrónico de contacto en el sitio web, por lo tanto, debe ser un sitio legítimo. • Hay un logo del gobierno en la parte superior de la página. Puedo confiar en este sitio. • Siempre debo comparar la información que encuentro en internet con al menos dos fuentes alternativas. • Hay muchos gráficos y cuadros en el sitio, con toda esta información debe ser confiable. Es evidente quién escribió el contenido porque hay información del contacto en el sitio, parece confiable y sin errores. Por lo tanto, puedo usar esta información para mis tareas escolares. • El sitio web se ve oficial. La información que ofrece debe ser confiable. - La segunda pregunta la realizan los estudiantes teniendo como base sus inquietudes https://www.youtube.com/watch?v=35Oxm_F-ip8 (12 minutos) Se realiza la socialización de lo visto en el video y los estudiantes se registran en Diigo Actividad 3 Los estudiantes en sus grupos teniendo como base los videos o recursos realizaran los siguientes ejercicios prácticos: La búsqueda de 3 páginas o fuentes sobre el clima de la ciudad y 3 páginas sobre convivencia. A cada sitio web o enlace almacenado asignar título, grado, nombre de los participantes, descripción y mínimo tres etiquetas relevantes. 20 minutos 10 minutos
  • 4.
    Diseñando una experienciade aprendizaje mediada por TIC Y la Tercera pregunta la realizan al finalizar la sesión. Sesión 2 -Actividad de entrada 5 Los estudiantes se reúnen en los grupos de trabajo ya establecidos y comparten las fuentes almacenadas para su trabajo y los contenidos relevantes. Los estudiantes han aclarado sus dudas en los grupos y con la orientación de la docente, revisando las ventajas y desventajas de los sitios de almacenamiento y marcadores sociales, así como los criterios para realizar una búsqueda efectiva en la web 10 minutos Actividad 6 -Criterios para evaluar fuentes de información provenientes de Internet c. Los estudiantes cuentan con la secuencia didáctica y se ubican en la lista de Criterios para evaluar fuentes de información provenientes de Internet y realizan el análisis y valoración de las páginas seleccionadas y subidas a DIIGO para evaluar la confiabilidad y veracidad de la información de los recursos digitales consultados y asumir una actitud crítica y ética sobre el respeto de los derechos y obligaciones de usar y compartir la propiedad intelectual empleando los criterios de valoración de la información encontrada en línea 40 minutos Actividad 7 La docente invita a los grupos a comentar las ventajas y desventajas de los criterios para evaluar las fuentes de información y cómo esta valoración hace parte de las competencias en ciudadanía digital 10 minutos Sesión 3 Actividad 8 La docente invita a los estudiantes a realizar en sus grupos por medio de un microrrelato en un comic por medio de la herramienta PIXTON una situación que represente la importancia de la valoración de la información que encontramos en la web 10 Los estudiantes realizan el comic orientados por la docente 30 Cada grupo socializa el comic realizado, argumentando su posición; con ayuda del video proyector interactivo 20 Estrategias de evaluación:
  • 5.
    Diseñando una experienciade aprendizaje mediada por TIC La Evaluación de proyectos en este caso parte de un aprendizaje centrado en el estudiante y de la mejora en el aprendizaje sobre las destrezas para el siglo XXI y para ello es necesario fortalecer la evaluación formativa para que los estudiantes asuman el papel activo en sus procesos de aprendizaje y fomentar la reflexión sobre sus avances y mejoras, por tanto se presenta desde: CRONOGRAMA DE EVALUACIÓN Antes de empezar el proyecto Durante el proyecto Después de terminar el trabajo del proyecto Discusión- Cuadro SPA Lluvia de Ideas Diario de Procesos Lista de cotejo Rubrica de criterios de evaluación fuentes digitales Lista de cotejo sobre sitio de almacenamiento de recursos Guion del Cómic Matriz de Valoración Cuadro SPA Autoevaluación Rubrica de trabajo colaborativo Rubrica Podcast a
  • 6.
    Diseñando una experienciade aprendizaje mediada por TIC Recursos: Videos:
  • 7.
    Diseñando una experienciade aprendizaje mediada por TIC https://www.youtube.com/watch?v=3wk5R3QmRUM https://www.youtube.com/watch?v=35Oxm_F-ip8 Herramientas: Google Drive Diigo Pixton Otros recursos: http://eduteka.icesi.edu.co/articulos/CMI_BitacoraEvaluacion Video proyector Secuencia didáctica Computadores Experiencias de aprendizaje de referencia dónde se promueve la ciudadanía digital: Commonsense.org. (2015). Commonsense.org. Recuperado el 30 de julio de 2019, de https://www.commonsense.org/education/lesson/abc-searching-k-2 En esta página encuentró talleres para K12 sobre diferentes temas de ciudadanía digital y que me permite el curriculo para dosificar los temas, por ejemplo yo tenía todo lo de derechos de autor y valoración de sitios web en una misma sesión y comprendí la importancia de dosificar los temas. (Telecom, 2015) Encontré mucho material de talleres y actividades de clase, entre ellos como enriquecer el proceso de formación en ciudadanía digital a través de los microrrelatos como el comic. (Korowajczenko, 2017) En esta ponencia se puede observar diferentes conceptos sobre ciudadanía digital y respaldan los objetivos presentados en este plan de aula cuando la autora cita a “Proyecto IKANOS (2013): Las competencias digitales básicas se refieren a las habilidades para usar la tecnología digital, las herramientas de comunicación y/o las redes para acceder, gestionar, integrar, evaluar, crear y comunicar información ética y legalmente a fin de funcionar de una manera plena en la Sociedad de la información y del Conocimiento. (s/p)” (Market, 2019) En este sitio encontré todo lo relacionado con la visión europea sobre ciudadanía digital y la posición del Expert group on Safer Internet for Children y me sirvió los indicadores que permiten
  • 8.
    Diseñando una experienciade aprendizaje mediada por TIC tener conocimiento de fuente primaria sobre como La UE tiene un déficit creciente de habilidades profesionales en TIC, que se pronostica que alcanzará los 900,000 para 2020, lo que impulsa mi trabajo de formación en habilidades de ciudadanía digital. Referencias Commonsense.org. (2015). Commonsense.org. Recuperado el 30 de julio de 2019, de https://www.commonsense.org/education/lesson/abc-searching-k-2 CRISTHIANFINK. (2018). https://cristhianfink.com/recursos-para-trabajar-sobre-ciudadania-digital-con-adolescentes/. Recuperado el 30 de julio de 2019 Google. (s.f.). Generación Digital Adolescentes seguros en la Web. Recuperado el 30 de julio de 2019, de https://icesi.instructure.com/courses/193/pages/u3-slash-semana-3 ISTE.Org. (2017). ISTE. Obtenido de https://www.iste.org/standards/for-students Korowajczenko, K. T. (2017). IMPACTO DE LA CIUDADANÍA DIGITAL. Venezuela. Market, D. S. (2019). Digital Single Market. Obtenido de https://ec.europa.eu/digital-single-market/en/news/expert-group-safer-internet-children Telecom. (2015). http://www.nuestrolugar.com.ar/fichas_docentes/kits/cuadernillo_secundaria.pdf. Recuperado el 30 de julio de 2019