UNIVERSIDAD NACIONAL DE CHIMBORAZO
FACULTAD CIENCIAS DE LA EDUCACIÓN HUMANAS
Y TECNOLOGÍAS.
CARRERA DE PSICOLOGÍA EDUCATIVA.
Estudiante: Diego Lema
Curso: Cuarto Semestre.
Paralelo: “A”
Docente: Mgs. Patricio Tobar.
Asignatura: DISEÑO CURRICULAR.
TEMA:
Indicadores de evaluación - Niveles y subniveles
educativos.
DESCRIPCIÓN DE LA CLASE
La clase de desarrollo de una manera ética y correcta la dinámica fue vital para entra en
confianza es decir que se estableció un nivel de confort entre expositor y alumnos entrando en el
tema netamente de exposición todo fue conciso y claro es decir que la información llego de
manera coherente a los expositores
El docente intervino en las pocas cosas que había de regular y las preguntas fueron acorde al
tema planteado
Lo que aprendí
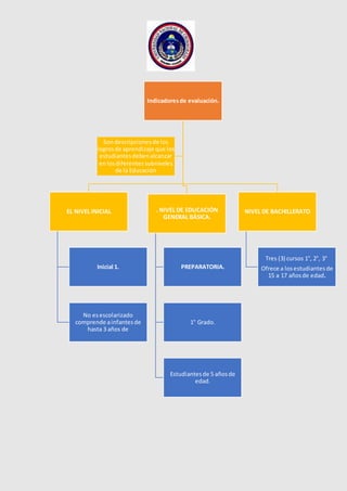
Indicadoresde evaluación.
EL NIVEL INICIAL
Inicial 1.
No esescolarizado
comprende ainfantesde
hasta 3 años de
. NIVEL DE EDUCACIÓN
GENERAL BÁSICA.
PREPARATORIA.
1° Grado.
Estudiantesde 5 añosde
edad.
NIVEL DE BACHILLERATO
Tres (3) cursos 1°, 2°, 3°
Ofrece a losestudiantesde
15 a 17 añosde edad.
Sondescripcionesde los
logrosde aprendizaje que los
estudiantesdebenalcanzar
enlosdiferentessubniveles
de la Educación
Grupo 3

Grupo 3

  • 1.
    UNIVERSIDAD NACIONAL DECHIMBORAZO FACULTAD CIENCIAS DE LA EDUCACIÓN HUMANAS Y TECNOLOGÍAS. CARRERA DE PSICOLOGÍA EDUCATIVA. Estudiante: Diego Lema Curso: Cuarto Semestre. Paralelo: “A” Docente: Mgs. Patricio Tobar. Asignatura: DISEÑO CURRICULAR. TEMA: Indicadores de evaluación - Niveles y subniveles educativos.
  • 2.
    DESCRIPCIÓN DE LACLASE La clase de desarrollo de una manera ética y correcta la dinámica fue vital para entra en confianza es decir que se estableció un nivel de confort entre expositor y alumnos entrando en el tema netamente de exposición todo fue conciso y claro es decir que la información llego de manera coherente a los expositores El docente intervino en las pocas cosas que había de regular y las preguntas fueron acorde al tema planteado Lo que aprendí
  • 3.
    Indicadoresde evaluación. EL NIVELINICIAL Inicial 1. No esescolarizado comprende ainfantesde hasta 3 años de . NIVEL DE EDUCACIÓN GENERAL BÁSICA. PREPARATORIA. 1° Grado. Estudiantesde 5 añosde edad. NIVEL DE BACHILLERATO Tres (3) cursos 1°, 2°, 3° Ofrece a losestudiantesde 15 a 17 añosde edad. Sondescripcionesde los logrosde aprendizaje que los estudiantesdebenalcanzar enlosdiferentessubniveles de la Educación