Solo en ALIANZAS podemos lograr un desarrollo sostenible
Desarrollo Rural y Seguridad Alimentaria INCAP
 
Identificación  de productores Organización con actitud emprendedora Identificación  de Mercados Compradores con actitud empresarial responsable Acceso a Servicios Básicos Cadenas de Valor Tierra Riego Caminos Asfaltados Infraestructura de Acopio Apoyo Municipal Educación Salud Acceso a Crédito Acceso a Mercados Asistencia Técnica Transferencia Tecnológica Innovación Sostenibilidad Inteligencia de mercados Certificaciones Nutrición/ S. Alimentaria Efectos Empleo Ingresos Reactivación Económica Nutrición Seguridad Alimentaria Reducción de Pobreza Competitividad Sostenibilidad Ambiental Sector Público Sector Privado Desarrollo Rural
Acceso a Mercados Comisiones 19 Sectores Alianzas Estratégicas Privadas Alianzas Estratégicas Públicas Programas de Apoyo Formación Técnica Alianzas con Cooperación Promoción  Comercial Plataforma de Fortalecimiento  Empresarial de PYMES INCAP
INOVACION, DISEÑO y TRANSFERENCIA TECNOLOGICA PROGRAMA DE MINIRIEGO ALIANZAS ESTRATÉGICAS BPA & BPM INOCUIDAD PROMOCION  COMERCIAL INFRAESTRUCTURA PRODUCTIVA EPA USDA HACCP, BPA,BPM,POES  Auditorías para la Inocuidad Alimentaria Programas en alianza PUBLICO & PRIVADA INCAP
Transferencia de conocimientos, tecnología, desarrollo local .  A través de potenciar el acceso a empleo, tecnología, innovación, capacitación y asistencia técnica. Seguridad alimentaria y nutrición .  En el sector agrícola se incrementará la productividad y calidad al mismo tiempo que se garantice la generación de ingresos para el acceso a la seguridad alimentaria y  a alimentos sanos y de calidad. Promover el desarrollo de las micro, pequeñas y medianas empresas rurales. capacidad local.  Tomar en cuenta las diferencias propiciando el acceso y la incorporación de la población en pobreza a las dinámicas económicas en su territorio, asegurando el acceso al conocimiento. Apoyar la generación de competitividad y productividad sistémica .  A   través de maximizar la inversión en infraestructura para la producción, reducir costos de transacción en la operación de las empresas a través de eliminar la tramitología, promover una cultura publica de servicios de calidad, y eficiencia del gobierno electrónico.  Estrategia:  Promover la inclusión de la población en pobreza en las cadenas de valor para la producción de bienes, servicios con alto valor agregado, ricos en innovación y conocimiento  en los que Guatemala tiene ventajas comparativas dinámicas que promuevan la creación de empleo de calidad, procurando el desarrollo de la población, la reducción de pobreza, el cuidado del ambiente y el uso racional de los recursos naturales. Objetivos
Diversificación productiva en base a demandas del mercado Asistencia técnica especializada, Gestión de financiamientos para capital de trabajo Incremento de la competitividad, desarrollo de habilidades empresariales Acceso a infraestructura de producción y comercialización La conformación de redes productivas y distributivas (cadenas y empresas). Instrumentos que posibilitan el Acceso a Mercados Hay diferentes instrumentos que logran el desarrollo de capacidades y vínculos entre productores, empresas y mercados locales, regionales, internacionales.  Uno de los Instrumentos principales para ampliar las oportunidades de acceso a mercados dinámicos son los  ENCADENAMIENTOS EMPRESARIALES ,  desarrollando aspectos claves como: :
Objetivos Sostenibilidad Ambiental Financiamiento Asistencia  Técnica Ingresos Empleo Generación de empleo e ingresos en comunidades en pobreza .   Creación de negocios exitosos donde todos ganan. Manejo Empresarial. Asistencia técnica e innovación tecnológica para pequeños productores. Gestión de acceso a financiamiento. Conservación ambiental y la gestión sostenible de los recursos naturales.
Identificación de Encadenamientos Eco-empresariales 60.000 US$ AT Identificación de Productores Identificación Comprador Plan de Inversión AT Plan de Negocios Diagnóstico línea basal Mercado Competitividad Oferta Productiva Potencial
Manejo Empresarial MIPYME Administración y gestión empresarial, Contabilidad, Costos,  Asesoría Jurídica. Cumplimiento de obligaciones tributarias Gestión de financiamiento, acceso a crédito formal. Estudios de Pre-inversión para solicitud de créditos bancarios. Liderazgo empresarial Liderazgo AT en procesos productivos y de calidad, BPA, BPM Diagnóstico, implementación y certificación de calidad. Capacitaciones en logística, procesamiento calidad y volúmen. Transferencia tecnológica, Giras de campo Viajes de intercambio Procesos de producción, trazabilidad, INOCUIDAD. Certificaciones Comercialización Desarrollo de prototipos, diversificación de productos. Desarrollo de Marcas Logotipos, diseño de empaques, material informativo de productos, páginas WEB, catálogos Acceso a tecnologías de información comercial, Viajes internacionales (de promoción comercial. Liderazgo empresarial. Asociatividad. Rol de Juntas Directivas. Tipos de liderazgo. Nueva empresarialidad rural. Roles en la empresa. Riesgos comerciales. Manejo del poder. Gobernanza empresarial asociativa. Productividad Liderazgo
Seguridad Alimentaria Los  puntos básicos de la seguridad alimentaria. Importancia de la nutrición en el desarrollo humano. Seguridad alimentaria y productividad. Inocuidad e higiene de los alimentos. Alternativas para mejorar el acceso a alimentos. Alternativas para combatir la desnutrición. Mujeres Rurales Sensibilización y Capacitación a coordinadores y técnicos. Diagnósticos con inclusión de la Mujer. Identificación de Líderes y Necesidades Proveer herramientas para el fortalecimiento técnico y personal Network y Buenas Prácticas. Liderazgo empresarial asociativo. Manejo ambiental con enfoque de micro-cuenca. Buenas prácticas agrícolas. BPA. Buenas prácticas de manufactura. BPM. Certificaciones. Producción limpia. Estudios ambientales. Gestión ambiental local. Identificación de tecnologías alternativas. Transferencia tecnológica. Adaptación y mitigación del cambio climático. Iniciativas REDD. Participación en redes. Prevención de riesgos. Eco-empresas Cambio Climático y Transferencia Tecnológica
Competitividad para el Desarrollo Rural INOCUIDAD TECNOLOGI A CERTIFICACIÓN DIVERSIFICACIÓN PRODUCTIVA GESTIÓN DE FINANCIAMIENTO NUTRICION S. ALIMENTARIA INFRAESTRUCTURA PROMOCIÓN COMERCIAL
Medición de Resultados: Indicadores Reducción de Pobreza Desarrollo Económico Empleos Generados Ventas Facturadas Otros indicadores relevantes de: Nutrición, S. Alimentaria, Género, Ambiente, etc.
90 familias de Magdalena La Abundancia Sacapulas, El Quiché  involucradas en el Encadenamiento Empresarial 21.17 ha de producción de  cebolla  blanca y amarilla 8,791 quintales  de cebolla producidas. Generación de 10,600 jornales  Implementación de BPA’s  Ventas alcanzadas durante la intervención de US$230,674 Plan de reforestación  con especies frutales  para generación de ingresos para o auto con sumo a las familias de la zona. Acceso a mercado formal a través de la cadena de supermercados.  Participación en ferias nacionales e internacionales agrícolas. Imagen Empresarial Desarollo de Material Promocional Página  web: www.adieslaabundancia.com Acceso a Mercados Generación de empleo en la zona Encadenamiento empresarial Producción y comercialización de Cebolla  Sostenibilidad y Desarrollo Económico
Encadenamiento empresarial Producción y comercialización de Arveja China y Dulce Asociación conformada por 12 agroaldeas de la región Ixil. 280  familias involuradas 35 ha. producción de  arveja china y dulce.  Producción de 6,020 quintales de arveja. Implementación de BPA’s  y sistema de gestión de la calidad. Obtención de  la Certificación GLOBALGAP y TESCO Ventas alcanzadasde US$194,966 Construcción del Centro de Acopio Manejo ambiental con especies maderables para reforestación Generación de empleo Sostenibilidad y Desarrollo Económico Acceso a Mercados Acceso al Mercado  internacional a través de la agroexportadora SIESA Página web:  www.agrosixil.com
Encadenamiento empresarial Producción y comercialización de Ejote Francés y Arvejas Acceso a Mercados Generación de empleo Sostenibilidad y Desarrollo Económico Ventas alcanzadas de  US$ 625,000  Implementación de herramientas administrativas, contables y financieras  Enfoque empresarial Implementación de  BPA’s Relación comercial con la agroexportadora 4 Pinos Página Web:  www.cinasem.org 330 familias de la Aldea Chola, Uspantán, El Quiché. Generación de 8,451 jornales 200 ha de cultivo de ejote francés  Producción de 30,000quintales de ejote francés.
Ventas alcanzadas de  US$ 346,635.00 Implementación de Bpa’s  y Sistema de Gestión de la Calidad (SGC) Logro de recertificación de Global GAP y Tesco Asistencia técnica especializada en el cultivo Encadenamiento empresarial Producción y comercialización de Arveja China y Dulce Generación de empleo Sostenibilidad Acceso a Mercados 480 familias de  la  Aldea Los Volcancitos de San Sebastián, Huehuetenango. Generación de 8,451 jornales 22.5 ha de cultivo de arveja  Producción de 8, 400 quintales de arveja.  Participación en ferias agrícolas nacionales e internacionales Desarrollo de la Imagen Empresarial Página web: www.asomam.com
Encadenamiento   Empresarial Asociación Campesina Pochuteca  -ASOCAMPO-, San Miguel Pochuta, Chimaltenango ASOCAMPO COOPERATIVA CUATRO PINOS Ejote Francés 50 Manzanas 720,000 Libras de Ejote Francés  producidas y vendidas por año 112 productores destinarán 50 manzanas para la producción de Ejote Francés que venderán a la Cooperativa 4 Pinos que lo exporta a diferentes mercados. BPA & BPM INOCUIDAD HACCP, BPA,BPM,POES  Auditorías para la Inocuidad Alimentaria
Encadenamiento eco-empresarial Producción y mercadeo  de Macadamia Acceso al comercio Justo y Solidario Finca de pequeños productores, café y macadamia orgánica certificada.  Eco-hotel, producción de agua y biocombustible. Inscripción Como Reserva Natural Comunitaria  Inscripción al Programa de Incentivos Forestales. 120 productores/as. Certificación Orgánica EEUU y UE Acceso a Mercado Justo 154 TM Plan Maestro de Recursos Naturales para el aprovechamiento de los recursos.
Planta de Deshidratación Solar Palo Amontonado Comercialización de Productos Naturales Planta de Deshidratación en Palo Amontonado Utilización de Energía Solar Desarrollo de Nuevos Productos Ingreso a Mercados México, EEUU, Europa Productores locales Generación de empleo  en área rural Medio Ambiente Desarrollo económico
Xate  certificado  Empresas compradoras Generación de empleo en zonas protegidas La alianza comercial entre Mayan Palms, empresa comercializadora de productos no maderables como el xate, de las concesiones forestales de Uaxactún, Carmelita y Afisap ubicadas en Flores y San Andrés, Petén, con Encadenamiento  con Comunidades  de  las concesiones forestales de Petén, que  comercializan Xate y crean empleos e ingresos para el desarrollo de su comunidad. Plantas  Arcoiris Producción de Xate (Palma Ornamental) para mercados de exportación ACOFOP
Desarrollo de 5 nuevas líneas de productos  con diseños y colores innovadores según las tendencias del mercado internacional  Implementación de herramientas para el control de procesos administrativos, de comercialización y de producción.  Implementación de Plan de Negocios y Plan de Comercialización Asesorías técnicas en procesos productivos y de calidad. Encadenamiento empresarial Diseño e Innovación de Líneas  de Artesanías Textiles de Artesanas Mayas Generación de empleo Sostenibilidad Acceso a Mercados 188 familias  beneficiadas  de  los departamentos de Alta Verapaz, chimaltenango y Sololá  15 comunidades atendidas Ventas alcanzadas de  US$ 375,745.00 Establecimiento de  sala de ventas en la sede de Aj Quen Participación en misiones comerciales y  ferias  nacionales e internacionales Desarrollo de la Imagen Empresarial Página web:  ww.ajquen.com
Impacto Social Circuito Cultural y Natural 5 Asociaciones Tour operadores Mercado Turistas Internacionales Promoción y Mejoramiento de Servicios Turísticos Comunitarios de San Juan  la Laguna, Sololá. http://www.sanjuanlalaguna.org/flash/home2.html   Manejo Sostenible de los Recursos Naturales
Programa  de Acceso a Mercados para MIPYMES Rurales Asociativas en Centroamérica Producción Asociativa Mercados Servicios Transformación
La reconversión agrícola mejora el ingreso familiar Fuente: Cooperativa 4 Pinos. Departamento de Desarrollo. En Quetzales.
ASILCOM /FEDECOVERA GRUPOS ACUÍCOLAS/MAYASAL  AURSA ALIANZA LABORATORIOS MABELI CRISTAL MUEBLES Y MAS COOPERATIVA CHIRREPEC ALIMENTOS CAMPESTRES SAN JUAN LA LAGUNA  FUNDAECO ASOFLORSA OMYC ACODIHUE AJ QUEN KIEJ DE LOS BOSQUES FORESCOM APRORECH GUATEMALA 365 COOPERATIVA NAHUALÁ  ACOFOP/BIOSFERA MAYA FUNDACIÓN LACHUÁ CONSORCIO TUCURÚ APROCHILCO COMERCIALIZADORA DE EMPRESAS RURALES S.A. VISIÓN MAYA COMER. DE CACAO “FUNDALACHUA, AMEN Y ADEC” REDD FUNDAECO GUSANO DE SEDA COOP. MUJERES 4 PINOS WAKAMI APODIP ACDI CICOMI APIC ADEPAS AMUTEJ COOPERATIVA IXOQUI  AJ KEM  ASOCIACIÓN SANTA TERESA ASOCIACIÓN FLOR DE ALGODON ASOCIACIÓN DE AGRICULTORES JALAPANECOS/ASIAJ ASOCAMPO AGRISEM XIQUIN SANAHI, LA NUEVA BENDICIÓN, AJ SAMAJELA ADIBA / ASINKADI ADINSE, CIPRESALES COOPERATIVA TECUN UMAN GRUPO T-XE-JOJ ASOMAM ADIAP/FLOR DE AMERICA EL BUEN SEMBRADOR, EL PARAISO AGROVERDE LAS AREAS ASOCIACIÓN RENACIMIENTO ASOCIATIVA LAS PAMACAS GRUPO COMUNAL CAAL CACAO COOPERATIVA NUEVA ESPERANZA R.L. GRUPO INTEGRAL COMUNITARIO ALI AJAW GRUPO INTEGRAL LA ESPERANZA CHIYO ASOCIACIÓN ADIES ASOCIACIÓN DE AGRICULTORES DE LAS AGROALDEAS DEL IXIL COOPERATIVA SAN BARTOLO GRUPO FLOR DE LAS ROSAS GRUPO EL CIPRESALÓN ADINCI ASOCIACIÓN DE AGRICULTORES LA MANZANITA ASOCIACIÓN DE COMITÉS DE DESARROLLO RURAL TEMALENSE -ACODERT- COOPERATIVA LAS CANOAS ASOCIACIÓN ADESIGUA COMITÉ DE PRODUCTORES AGRÍCOLAS DE SAN LORENZO SAN MARCOS ASOCIACIÓN INTEGRAL DE AGRICULTORES ASOINAP COOPERATIVA MAYA I ASOC. AGRI. RIOS DE AGUA VIVA 3 PARAJES. ADEAGROFANSI ADINA AGRIUF AIDA CAFÉ IXIL LOS PARAJES ASIDEC ASDICHO ADIP 80 Encadenamientos 1 2 3 4 5 6 11 1 4 7 5 6 3 2 8 9 10 12 23 1 20 12 16 11 18 2 3 4 5 6 7 14 13 15 10 8 9 19 17 24 7 8 13 14 15 16 17 18 19 20 21 22 23 24 25 26 27 28 29 30 31 32 33 34 37 35 38 36 39 40 25 26 27 28 29 30 31 32
 
 
 
17 de mayo 2011 nos recertificaron  por segundo año “ PYMES rurales  generan empleo, ingresos haciendo negocios exitosos basados en la conservación ambiental y la gestión sostenible de los recursos naturales ”.   RECERTIFICACION ISO 9001-2008
“ PYMES rurales  generan empleo, ingresos haciendo negocios exitosos basados en la conservación ambiental y la gestión sostenible de los recursos naturales ”.   www.encadenamientosempresariales.com Armonización, Transparencia, Monitoreo y Rendición de Cuentas
MINEDUC Fortalecer la institucionalidad Pública del Desarrollo Rural Fortalecer la institucionalidad Privada del Desarrollo Rural Alinear la estrategia de apoyo de la Institucionalidad de la Cooperación
COHESION SCIAL Consolidar y Ampliar el Programa con Alianzas Encuentros Agrícolas Promoción Comercial
 
A través de Capacitaciones Especializadas  Capacitaciones especializadas.  Conocimientos y habilidades para mejorar la competitividad de las MIPYMES rurales, para accesar a mercados nacionales e internacionales. Productividad.  Preparar a las  MIPYMES para iniciar o consolidar actividades de comercialización nacional e internacional. Inclusión.  Prioridad al productor local. Diversificación.  Opciones reales para la diversificación de su producción. Prevención de riesgos comerciales.  Reducción del riesgo agrícola por medio del escalonamiento, tecnificación, sostenibilidad de la producción, mitigación y prevención Cambio Climático. Asesoría para la exportación  dentro y fuera del área centroamericana. Asistencia Técnica Especializada.  Por ejemplo Buenas Prácticas Agrícolas,  cursos de apoyo logístico en las entregas para reducción de costos de transporte. Innovación y productividad.  Investigación y desarrollo constante de técnicos y pequeños empresarios. Cursos de transferencia tecnológica y productividad. Fortalecimiento de las capacidades empresariales de MIPYMES rurales. Capacitación a Técnicos del Estado . Priorizando en economías de mercado. Cursos para técnicos de manejo de BPA´S y BPM´S en busca de optimización de recursos a la vez que se garanticen los más altos estándares de calidad e inocuidad. Servicios de capacitación para técnicos de instituciones de gobierno.. Cursos y capacitaciones especializadas impartidas en los Departamentos
Para generar oferta productiva de clase mundial  se debe generar valor agregado  a los productos guatemaltecos, se necesita apoyar a las PYMES rurales para incorporar tecnologías apropiadas, con el fin de asegurar productos, previniendo plagas, efectos del cambio climático, produciendo de forma sostenible con el ambiente y a los requerimientos de los consumidores en los mercados.
 
Con recursos de USAID y en alianza con la Escuela de Comercio Exterior, se desarrollaron  6 Módulos de Empresarialidad rural para MIPYMES:  Liderazgo  Empresarial Mi PYME Organización de la Empresa Convertirnos en una Eco-Empresa Buenas prácticas de Calidad Seguridad Alimentaria Con recursos DANIDA se agregarán dos módulos más: 7. Reforestación  8. Cambio Climático Resultado II.  Servicios Eco-empresariales
Competitividad para el Desarrollo Rural Trabajando con responsabilidad social, empresarial y ambiental Gracias!!!
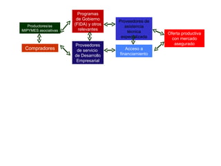
Compradores Productores/as MIPYMES asociativas Programas de Gobierno (FIDA) y otros relevantes Proveedores de servicio  de Desarrollo Empresarial Acceso a financiamiento Proveedores de asistencia técnica especializada Oferta productiva con mercado asegurado

Ivan Buitron - encadenamientos empresariales

  • 1.
  • 2.
  • 3.
    Solo en ALIANZASpodemos lograr un desarrollo sostenible
  • 4.
    Desarrollo Rural ySeguridad Alimentaria INCAP
  • 5.
  • 6.
    Identificación deproductores Organización con actitud emprendedora Identificación de Mercados Compradores con actitud empresarial responsable Acceso a Servicios Básicos Cadenas de Valor Tierra Riego Caminos Asfaltados Infraestructura de Acopio Apoyo Municipal Educación Salud Acceso a Crédito Acceso a Mercados Asistencia Técnica Transferencia Tecnológica Innovación Sostenibilidad Inteligencia de mercados Certificaciones Nutrición/ S. Alimentaria Efectos Empleo Ingresos Reactivación Económica Nutrición Seguridad Alimentaria Reducción de Pobreza Competitividad Sostenibilidad Ambiental Sector Público Sector Privado Desarrollo Rural
  • 7.
    Acceso a MercadosComisiones 19 Sectores Alianzas Estratégicas Privadas Alianzas Estratégicas Públicas Programas de Apoyo Formación Técnica Alianzas con Cooperación Promoción Comercial Plataforma de Fortalecimiento Empresarial de PYMES INCAP
  • 8.
    INOVACION, DISEÑO yTRANSFERENCIA TECNOLOGICA PROGRAMA DE MINIRIEGO ALIANZAS ESTRATÉGICAS BPA & BPM INOCUIDAD PROMOCION COMERCIAL INFRAESTRUCTURA PRODUCTIVA EPA USDA HACCP, BPA,BPM,POES Auditorías para la Inocuidad Alimentaria Programas en alianza PUBLICO & PRIVADA INCAP
  • 9.
    Transferencia de conocimientos,tecnología, desarrollo local . A través de potenciar el acceso a empleo, tecnología, innovación, capacitación y asistencia técnica. Seguridad alimentaria y nutrición . En el sector agrícola se incrementará la productividad y calidad al mismo tiempo que se garantice la generación de ingresos para el acceso a la seguridad alimentaria y a alimentos sanos y de calidad. Promover el desarrollo de las micro, pequeñas y medianas empresas rurales. capacidad local. Tomar en cuenta las diferencias propiciando el acceso y la incorporación de la población en pobreza a las dinámicas económicas en su territorio, asegurando el acceso al conocimiento. Apoyar la generación de competitividad y productividad sistémica . A través de maximizar la inversión en infraestructura para la producción, reducir costos de transacción en la operación de las empresas a través de eliminar la tramitología, promover una cultura publica de servicios de calidad, y eficiencia del gobierno electrónico. Estrategia: Promover la inclusión de la población en pobreza en las cadenas de valor para la producción de bienes, servicios con alto valor agregado, ricos en innovación y conocimiento en los que Guatemala tiene ventajas comparativas dinámicas que promuevan la creación de empleo de calidad, procurando el desarrollo de la población, la reducción de pobreza, el cuidado del ambiente y el uso racional de los recursos naturales. Objetivos
  • 10.
    Diversificación productiva enbase a demandas del mercado Asistencia técnica especializada, Gestión de financiamientos para capital de trabajo Incremento de la competitividad, desarrollo de habilidades empresariales Acceso a infraestructura de producción y comercialización La conformación de redes productivas y distributivas (cadenas y empresas). Instrumentos que posibilitan el Acceso a Mercados Hay diferentes instrumentos que logran el desarrollo de capacidades y vínculos entre productores, empresas y mercados locales, regionales, internacionales. Uno de los Instrumentos principales para ampliar las oportunidades de acceso a mercados dinámicos son los ENCADENAMIENTOS EMPRESARIALES , desarrollando aspectos claves como: :
  • 11.
    Objetivos Sostenibilidad AmbientalFinanciamiento Asistencia Técnica Ingresos Empleo Generación de empleo e ingresos en comunidades en pobreza . Creación de negocios exitosos donde todos ganan. Manejo Empresarial. Asistencia técnica e innovación tecnológica para pequeños productores. Gestión de acceso a financiamiento. Conservación ambiental y la gestión sostenible de los recursos naturales.
  • 12.
    Identificación de EncadenamientosEco-empresariales 60.000 US$ AT Identificación de Productores Identificación Comprador Plan de Inversión AT Plan de Negocios Diagnóstico línea basal Mercado Competitividad Oferta Productiva Potencial
  • 13.
    Manejo Empresarial MIPYMEAdministración y gestión empresarial, Contabilidad, Costos, Asesoría Jurídica. Cumplimiento de obligaciones tributarias Gestión de financiamiento, acceso a crédito formal. Estudios de Pre-inversión para solicitud de créditos bancarios. Liderazgo empresarial Liderazgo AT en procesos productivos y de calidad, BPA, BPM Diagnóstico, implementación y certificación de calidad. Capacitaciones en logística, procesamiento calidad y volúmen. Transferencia tecnológica, Giras de campo Viajes de intercambio Procesos de producción, trazabilidad, INOCUIDAD. Certificaciones Comercialización Desarrollo de prototipos, diversificación de productos. Desarrollo de Marcas Logotipos, diseño de empaques, material informativo de productos, páginas WEB, catálogos Acceso a tecnologías de información comercial, Viajes internacionales (de promoción comercial. Liderazgo empresarial. Asociatividad. Rol de Juntas Directivas. Tipos de liderazgo. Nueva empresarialidad rural. Roles en la empresa. Riesgos comerciales. Manejo del poder. Gobernanza empresarial asociativa. Productividad Liderazgo
  • 14.
    Seguridad Alimentaria Los puntos básicos de la seguridad alimentaria. Importancia de la nutrición en el desarrollo humano. Seguridad alimentaria y productividad. Inocuidad e higiene de los alimentos. Alternativas para mejorar el acceso a alimentos. Alternativas para combatir la desnutrición. Mujeres Rurales Sensibilización y Capacitación a coordinadores y técnicos. Diagnósticos con inclusión de la Mujer. Identificación de Líderes y Necesidades Proveer herramientas para el fortalecimiento técnico y personal Network y Buenas Prácticas. Liderazgo empresarial asociativo. Manejo ambiental con enfoque de micro-cuenca. Buenas prácticas agrícolas. BPA. Buenas prácticas de manufactura. BPM. Certificaciones. Producción limpia. Estudios ambientales. Gestión ambiental local. Identificación de tecnologías alternativas. Transferencia tecnológica. Adaptación y mitigación del cambio climático. Iniciativas REDD. Participación en redes. Prevención de riesgos. Eco-empresas Cambio Climático y Transferencia Tecnológica
  • 15.
    Competitividad para elDesarrollo Rural INOCUIDAD TECNOLOGI A CERTIFICACIÓN DIVERSIFICACIÓN PRODUCTIVA GESTIÓN DE FINANCIAMIENTO NUTRICION S. ALIMENTARIA INFRAESTRUCTURA PROMOCIÓN COMERCIAL
  • 16.
    Medición de Resultados:Indicadores Reducción de Pobreza Desarrollo Económico Empleos Generados Ventas Facturadas Otros indicadores relevantes de: Nutrición, S. Alimentaria, Género, Ambiente, etc.
  • 17.
    90 familias deMagdalena La Abundancia Sacapulas, El Quiché involucradas en el Encadenamiento Empresarial 21.17 ha de producción de cebolla blanca y amarilla 8,791 quintales de cebolla producidas. Generación de 10,600 jornales Implementación de BPA’s Ventas alcanzadas durante la intervención de US$230,674 Plan de reforestación con especies frutales para generación de ingresos para o auto con sumo a las familias de la zona. Acceso a mercado formal a través de la cadena de supermercados. Participación en ferias nacionales e internacionales agrícolas. Imagen Empresarial Desarollo de Material Promocional Página web: www.adieslaabundancia.com Acceso a Mercados Generación de empleo en la zona Encadenamiento empresarial Producción y comercialización de Cebolla Sostenibilidad y Desarrollo Económico
  • 18.
    Encadenamiento empresarial Produccióny comercialización de Arveja China y Dulce Asociación conformada por 12 agroaldeas de la región Ixil. 280 familias involuradas 35 ha. producción de arveja china y dulce. Producción de 6,020 quintales de arveja. Implementación de BPA’s y sistema de gestión de la calidad. Obtención de la Certificación GLOBALGAP y TESCO Ventas alcanzadasde US$194,966 Construcción del Centro de Acopio Manejo ambiental con especies maderables para reforestación Generación de empleo Sostenibilidad y Desarrollo Económico Acceso a Mercados Acceso al Mercado internacional a través de la agroexportadora SIESA Página web: www.agrosixil.com
  • 19.
    Encadenamiento empresarial Produccióny comercialización de Ejote Francés y Arvejas Acceso a Mercados Generación de empleo Sostenibilidad y Desarrollo Económico Ventas alcanzadas de US$ 625,000 Implementación de herramientas administrativas, contables y financieras Enfoque empresarial Implementación de BPA’s Relación comercial con la agroexportadora 4 Pinos Página Web: www.cinasem.org 330 familias de la Aldea Chola, Uspantán, El Quiché. Generación de 8,451 jornales 200 ha de cultivo de ejote francés Producción de 30,000quintales de ejote francés.
  • 20.
    Ventas alcanzadas de US$ 346,635.00 Implementación de Bpa’s y Sistema de Gestión de la Calidad (SGC) Logro de recertificación de Global GAP y Tesco Asistencia técnica especializada en el cultivo Encadenamiento empresarial Producción y comercialización de Arveja China y Dulce Generación de empleo Sostenibilidad Acceso a Mercados 480 familias de la Aldea Los Volcancitos de San Sebastián, Huehuetenango. Generación de 8,451 jornales 22.5 ha de cultivo de arveja Producción de 8, 400 quintales de arveja. Participación en ferias agrícolas nacionales e internacionales Desarrollo de la Imagen Empresarial Página web: www.asomam.com
  • 21.
    Encadenamiento Empresarial Asociación Campesina Pochuteca -ASOCAMPO-, San Miguel Pochuta, Chimaltenango ASOCAMPO COOPERATIVA CUATRO PINOS Ejote Francés 50 Manzanas 720,000 Libras de Ejote Francés producidas y vendidas por año 112 productores destinarán 50 manzanas para la producción de Ejote Francés que venderán a la Cooperativa 4 Pinos que lo exporta a diferentes mercados. BPA & BPM INOCUIDAD HACCP, BPA,BPM,POES Auditorías para la Inocuidad Alimentaria
  • 22.
    Encadenamiento eco-empresarial Produccióny mercadeo de Macadamia Acceso al comercio Justo y Solidario Finca de pequeños productores, café y macadamia orgánica certificada. Eco-hotel, producción de agua y biocombustible. Inscripción Como Reserva Natural Comunitaria Inscripción al Programa de Incentivos Forestales. 120 productores/as. Certificación Orgánica EEUU y UE Acceso a Mercado Justo 154 TM Plan Maestro de Recursos Naturales para el aprovechamiento de los recursos.
  • 23.
    Planta de DeshidrataciónSolar Palo Amontonado Comercialización de Productos Naturales Planta de Deshidratación en Palo Amontonado Utilización de Energía Solar Desarrollo de Nuevos Productos Ingreso a Mercados México, EEUU, Europa Productores locales Generación de empleo en área rural Medio Ambiente Desarrollo económico
  • 24.
    Xate certificado Empresas compradoras Generación de empleo en zonas protegidas La alianza comercial entre Mayan Palms, empresa comercializadora de productos no maderables como el xate, de las concesiones forestales de Uaxactún, Carmelita y Afisap ubicadas en Flores y San Andrés, Petén, con Encadenamiento con Comunidades de las concesiones forestales de Petén, que comercializan Xate y crean empleos e ingresos para el desarrollo de su comunidad. Plantas Arcoiris Producción de Xate (Palma Ornamental) para mercados de exportación ACOFOP
  • 25.
    Desarrollo de 5nuevas líneas de productos con diseños y colores innovadores según las tendencias del mercado internacional Implementación de herramientas para el control de procesos administrativos, de comercialización y de producción. Implementación de Plan de Negocios y Plan de Comercialización Asesorías técnicas en procesos productivos y de calidad. Encadenamiento empresarial Diseño e Innovación de Líneas de Artesanías Textiles de Artesanas Mayas Generación de empleo Sostenibilidad Acceso a Mercados 188 familias beneficiadas de los departamentos de Alta Verapaz, chimaltenango y Sololá 15 comunidades atendidas Ventas alcanzadas de US$ 375,745.00 Establecimiento de sala de ventas en la sede de Aj Quen Participación en misiones comerciales y ferias nacionales e internacionales Desarrollo de la Imagen Empresarial Página web: ww.ajquen.com
  • 26.
    Impacto Social CircuitoCultural y Natural 5 Asociaciones Tour operadores Mercado Turistas Internacionales Promoción y Mejoramiento de Servicios Turísticos Comunitarios de San Juan la Laguna, Sololá. http://www.sanjuanlalaguna.org/flash/home2.html Manejo Sostenible de los Recursos Naturales
  • 27.
    Programa deAcceso a Mercados para MIPYMES Rurales Asociativas en Centroamérica Producción Asociativa Mercados Servicios Transformación
  • 28.
    La reconversión agrícolamejora el ingreso familiar Fuente: Cooperativa 4 Pinos. Departamento de Desarrollo. En Quetzales.
  • 29.
    ASILCOM /FEDECOVERA GRUPOSACUÍCOLAS/MAYASAL AURSA ALIANZA LABORATORIOS MABELI CRISTAL MUEBLES Y MAS COOPERATIVA CHIRREPEC ALIMENTOS CAMPESTRES SAN JUAN LA LAGUNA FUNDAECO ASOFLORSA OMYC ACODIHUE AJ QUEN KIEJ DE LOS BOSQUES FORESCOM APRORECH GUATEMALA 365 COOPERATIVA NAHUALÁ ACOFOP/BIOSFERA MAYA FUNDACIÓN LACHUÁ CONSORCIO TUCURÚ APROCHILCO COMERCIALIZADORA DE EMPRESAS RURALES S.A. VISIÓN MAYA COMER. DE CACAO “FUNDALACHUA, AMEN Y ADEC” REDD FUNDAECO GUSANO DE SEDA COOP. MUJERES 4 PINOS WAKAMI APODIP ACDI CICOMI APIC ADEPAS AMUTEJ COOPERATIVA IXOQUI AJ KEM ASOCIACIÓN SANTA TERESA ASOCIACIÓN FLOR DE ALGODON ASOCIACIÓN DE AGRICULTORES JALAPANECOS/ASIAJ ASOCAMPO AGRISEM XIQUIN SANAHI, LA NUEVA BENDICIÓN, AJ SAMAJELA ADIBA / ASINKADI ADINSE, CIPRESALES COOPERATIVA TECUN UMAN GRUPO T-XE-JOJ ASOMAM ADIAP/FLOR DE AMERICA EL BUEN SEMBRADOR, EL PARAISO AGROVERDE LAS AREAS ASOCIACIÓN RENACIMIENTO ASOCIATIVA LAS PAMACAS GRUPO COMUNAL CAAL CACAO COOPERATIVA NUEVA ESPERANZA R.L. GRUPO INTEGRAL COMUNITARIO ALI AJAW GRUPO INTEGRAL LA ESPERANZA CHIYO ASOCIACIÓN ADIES ASOCIACIÓN DE AGRICULTORES DE LAS AGROALDEAS DEL IXIL COOPERATIVA SAN BARTOLO GRUPO FLOR DE LAS ROSAS GRUPO EL CIPRESALÓN ADINCI ASOCIACIÓN DE AGRICULTORES LA MANZANITA ASOCIACIÓN DE COMITÉS DE DESARROLLO RURAL TEMALENSE -ACODERT- COOPERATIVA LAS CANOAS ASOCIACIÓN ADESIGUA COMITÉ DE PRODUCTORES AGRÍCOLAS DE SAN LORENZO SAN MARCOS ASOCIACIÓN INTEGRAL DE AGRICULTORES ASOINAP COOPERATIVA MAYA I ASOC. AGRI. RIOS DE AGUA VIVA 3 PARAJES. ADEAGROFANSI ADINA AGRIUF AIDA CAFÉ IXIL LOS PARAJES ASIDEC ASDICHO ADIP 80 Encadenamientos 1 2 3 4 5 6 11 1 4 7 5 6 3 2 8 9 10 12 23 1 20 12 16 11 18 2 3 4 5 6 7 14 13 15 10 8 9 19 17 24 7 8 13 14 15 16 17 18 19 20 21 22 23 24 25 26 27 28 29 30 31 32 33 34 37 35 38 36 39 40 25 26 27 28 29 30 31 32
  • 30.
  • 31.
  • 32.
  • 33.
    17 de mayo2011 nos recertificaron por segundo año “ PYMES rurales generan empleo, ingresos haciendo negocios exitosos basados en la conservación ambiental y la gestión sostenible de los recursos naturales ”. RECERTIFICACION ISO 9001-2008
  • 34.
    “ PYMES rurales generan empleo, ingresos haciendo negocios exitosos basados en la conservación ambiental y la gestión sostenible de los recursos naturales ”. www.encadenamientosempresariales.com Armonización, Transparencia, Monitoreo y Rendición de Cuentas
  • 35.
    MINEDUC Fortalecer lainstitucionalidad Pública del Desarrollo Rural Fortalecer la institucionalidad Privada del Desarrollo Rural Alinear la estrategia de apoyo de la Institucionalidad de la Cooperación
  • 36.
    COHESION SCIAL Consolidary Ampliar el Programa con Alianzas Encuentros Agrícolas Promoción Comercial
  • 37.
  • 38.
    A través deCapacitaciones Especializadas Capacitaciones especializadas. Conocimientos y habilidades para mejorar la competitividad de las MIPYMES rurales, para accesar a mercados nacionales e internacionales. Productividad. Preparar a las MIPYMES para iniciar o consolidar actividades de comercialización nacional e internacional. Inclusión. Prioridad al productor local. Diversificación. Opciones reales para la diversificación de su producción. Prevención de riesgos comerciales. Reducción del riesgo agrícola por medio del escalonamiento, tecnificación, sostenibilidad de la producción, mitigación y prevención Cambio Climático. Asesoría para la exportación dentro y fuera del área centroamericana. Asistencia Técnica Especializada. Por ejemplo Buenas Prácticas Agrícolas, cursos de apoyo logístico en las entregas para reducción de costos de transporte. Innovación y productividad. Investigación y desarrollo constante de técnicos y pequeños empresarios. Cursos de transferencia tecnológica y productividad. Fortalecimiento de las capacidades empresariales de MIPYMES rurales. Capacitación a Técnicos del Estado . Priorizando en economías de mercado. Cursos para técnicos de manejo de BPA´S y BPM´S en busca de optimización de recursos a la vez que se garanticen los más altos estándares de calidad e inocuidad. Servicios de capacitación para técnicos de instituciones de gobierno.. Cursos y capacitaciones especializadas impartidas en los Departamentos
  • 39.
    Para generar ofertaproductiva de clase mundial se debe generar valor agregado a los productos guatemaltecos, se necesita apoyar a las PYMES rurales para incorporar tecnologías apropiadas, con el fin de asegurar productos, previniendo plagas, efectos del cambio climático, produciendo de forma sostenible con el ambiente y a los requerimientos de los consumidores en los mercados.
  • 40.
  • 41.
    Con recursos deUSAID y en alianza con la Escuela de Comercio Exterior, se desarrollaron 6 Módulos de Empresarialidad rural para MIPYMES: Liderazgo Empresarial Mi PYME Organización de la Empresa Convertirnos en una Eco-Empresa Buenas prácticas de Calidad Seguridad Alimentaria Con recursos DANIDA se agregarán dos módulos más: 7. Reforestación 8. Cambio Climático Resultado II. Servicios Eco-empresariales
  • 42.
    Competitividad para elDesarrollo Rural Trabajando con responsabilidad social, empresarial y ambiental Gracias!!!
  • 43.
    Compradores Productores/as MIPYMESasociativas Programas de Gobierno (FIDA) y otros relevantes Proveedores de servicio de Desarrollo Empresarial Acceso a financiamiento Proveedores de asistencia técnica especializada Oferta productiva con mercado asegurado