La memoria 1º Terapia Ocupacional Psicología Myriam Marcos, Lucía Saiz y Sonia Pozo
ANTECEDENTES DE LA MEMORIA
PRIMERAS INVESTIGACIONES Finales del siglo XIX . Psicólogo Hermann Ebbinghaus  Estudió cómo se retienen las sílabas sin sentido  Defendió que para memorizar se necesita una única actividad:  repetición
Más tarde…. Frederic Barlett  Estudió la memoria utilizando historias  Introdujo en la psicología la teoría de  LOS ESQUEMAS   Son conocimientos almacenados en la memoria como  consecuencia de las experiencias pasadas
En 1956 … George Miller  << El mágico número siete, más o menos dos: algunos límites de nuestra capacidad para procesar información>>   Publicó Demostró Las personas pueden retener aprox. de 5 a 7  ELEMENTOS  a la vez en la memoria a C/P.  Unidad de información: una letra, nº, una palabra.
La psicología cognitiva actual  El ser humano  Interpreta la información en función  de sus conocimientos previos  Construye sus recuerdos
¿QUÉ ES LA MEMORIA?
LA MEMORIA  La capacidad de adquirir, almacenar y recuperar la información
Funciones  Proporcionar al ser humano una base de conocimiento Conserva y reelabora los recuerdos Actualiza nuestras ideas, planes y habilidades en un mundo cambiante. Asimilar las situaciones que vivimos
Componentes de la memoria  Guardan distintos tipos de información Datos autobiográficos  Recuerdos de la infancia Imágenes Conocimientos Habilidades aprendidas.  Estos sistemas almacenan información desde unos segundos a toda la vida.
El problema de la memoria  No siempre se comporta  como quisiéramos  Guarda información  que no necesitamos  Olvida cosas que nos gustaría recordar
TIPOS DE MEMORIA
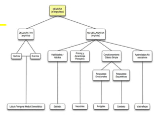
SISTEMAS DE MEMORIA  SEGÚN ATKINSON Y SCHIFFRIIN MS MCP MLP MODELO TRIALMACÉN
LOS REGISTROS SENSORIALES:  impresiones pasajeras   Toda la información sensorial entrante hace una breve parada en la memoria sensorial. REGISTRO VISUAL Y AUDITIVO Las imágenes visuales permanecen en el subsistema visual (memoria icónica) como máximo medio segundo.  Las imágenes auditivas permanecen en el subsistema auditivo (memoria ecoica) hasta dos segundos.
Primer contenedor de la información Selección de la información importante Entrada de bombardeo de información que registran los sentidos  La información que no pasa rápidamente a la memoria a corto plazo,  desaparece para siempre  MEMORIA  SENSORIAL ATENCIÓN
MEMORIA A CORTO PLAZO:   el cuaderno de apuntes Contiene todo aquello en lo que estamos pensando Almacena brevemente la información y la procesa El material pasa de ser una imagen sensorial a una palabra o frase Si no se transfiere a la MLP, se desvanece. Imagen sensorial   palabra o frase
La MCP también... Recibe la información que se recupera desde la MLP para uso momentáneo. Convirtiéndose así en el equivalente mental de un cuaderno de trabajo.
CAPACIDAD  MCP Según George Miller   La MCP solo retiene la información que pueda repetirse o repasarse 1,5 y 2 s. Solamente  puede retener unos pocos elementos  Algunos investigadores lo han cuestionado y se llego a la siguiente conclusión: La capacidad de la MCP  es de unas pocas agrupaciones de elementos:  segmentación Palabras Frases  Imágenes visuales
MEMORIA A LARGO PLAZO :  el destino final Más o menos permanente. Almacena todo lo que sabemos. Capacidad: Puede almacenar durante muchos años gran cantidad de información. Codificación: La mayor parte en términos de significado.
ORGANIZACIÓN MLP La información se encuentra agrupada en categorías semánticas. Silla pertenece a la categoría semántica muebles.  También se agrupa de acuerdo con su sonido o apariencia.
Tipos de MLP Memoria procedimental: Habilidades motoras y hábitos. Memoria explícita: Recuerdos de los que tenemos conciencia. Se divide en dos:  La  memoria semántica   Hechos y conceptos que no están ligados a un momento particular.  La memoria  episódica  Almacena recuerdos de acontecimientos experimentados en un momento particular. Memoria implícita: Recuerdos que no guardamos intencionadamente
 
BIOLOGIA DE LA MEMORIA  ¿QUÉ OCURRE EN EL CEREBRO?
CAMBIOS EN NEURONAS Y SINAPSIS Formación de un recuerdo Implica MCP MLP Alteración temporal de la capacidad de las neuronas para liberar neurotransmisores cambios estructurales y duraderos en el cerebro Muy lentos
POTENCIACIÓN A LARGO PLAZO ¿Qué es? Aplicación de  estímulos eléctricos de alta frecuencia a un grupo de neuronas en el cerebro de animales. ¿Para qué sirve? Para construir un modelo de lo que ocurre durante la formación de recuerdos permanentes ¿Cual es el resultado? Las neuronas receptoras se vuelven más receptivas a la siguiente señal. Las dendritas crecen y se ramifican, aumentando  nº de algunos tipos de sinapsis
LOCALIZAR LOS RECUERDOS No existe un lugar en el que se almacenan todos los recuerdos. Según investigaciones... MCP: corteza prefrontal y lóbulo temporal. MLP:Estructuras subcorticales y corticales Memorias semántica y episódica: lóbulos frontal y temporal Memoria procedimental: cerebelo.
 
HORMONAS Y MEMORIA ¿Alguna vez el olor de la comida le ha traído una escena de la infancia? Las hormonas liberadas por las glándulas suprarrenales durante los estados de activación emocional y estrés, que incluyen adrenalina y algunos esteroides, mejoran el recuerdo. HORMONAS
CÓMO RECORDAMOS
MANTENER MCP Mediante el repaso mecánico Retenemos la información en la MCP por 1 min o 2 repitiéndola una y otra vez No promueve la memorización a largo plazo
MANTENER MLP Repaso mecánico: Útil para conservar información en MLP. Nº de teléfono ,etc. Repaso elaborativo: Asociar la información nueva con la que ya conocemos o con otros datos nuevos. Procesar en profundidad: Procesar el significado de la información
La Mnemotecnia Estrategias y trucos muy antiguos para: Codificar Registrar Mantener la información Algunas son: Rimas fácilmente memorizables Fórmulas  Imágenes visuales Asociaciones de palabras.
EL OLVIDO
Los psicólogos han propuesto 5: Decaimiento. Sustitución. Interferencia. Olvido dependiente del contexto. Amnesia psicógena debida a la represión. MECANISMOS PARA EXPLICAR EL OLVIDO
Teoría del decaimiento Los recuerdos se deterioran por la acción del paso del tiempo si no se “ refrescan” de vez en cuando No es una explicación suficiente  porque... Olvidamos cosas que ocurrieron ayer y recordamos otras que sucedieron hace años. Hay recuerdos que permanecen accesibles toda la vida. Si aprendes a andar en bicicleta no se te olvida...
SUSTITUCIÓN La nueva información que accede a la memoria puede borrar la ya existente
INTERFERENCIA Cuando elementos parecidos de información compiten entre sí. Tipos: Retroactiva: la nueva información interfiere con la antigua. Proactiva: La información antigua interfiere con la nueva
OLVIDO DEPENDIENTE DE CLAVES Cuando necesitamos recordar algo, nos apoyamos en claves de recuerdo o pistas que nos ayudan a encontrar en la memoria la información que estamos buscando.
LA CONTROVERSIA EN TORNO A LA REPRESIÓN Relacionada con la  amnesia psicógena   La incapacidad para recordar los acontecimientos muy dolorosos o traumáticos
TEMAS ESPECIALES SOBRE LA MEMORIA
MEMORIA AUTOBIOGRÁFICA Se refiere al recuerdo de eventos que sucedieron en nuestra vida y del momento en que ocurrieron  (Koriat, Golsmith y Pansky, 2000)
AMNESIA INFANTIL No se recuerdan los sucesos ocurridos antes de los dos años. (Eacott, 1999; Kihlström y Harackiewicz, 1982; Newcombe et al., 2000)
MEMORIA EXTRAORDINARIA Personas que han desarrollado cuidadosamente técnicas de memoria. Imaginería eidética: Permite que algunas personas vean con sumo detalle una imagen.
DESTELLOS DE MEMORIA La mayoría de la gente puede describir lo que estaba exactamente dónde y qué estaba haciendo en el momento en que se enteró de los ataques terroristas del 11 de septiembre de 2001 La teoría “imprima ahora” Se activa un mecanismo en el encéfalo. Captura el recuerdo. Lo imprime como una fotografía. Lo almacena durante largo periodo de tiempo. DESTELLOS DE MEMORIA
TESTIMONIO OCULAR Los jurados tienden a confiar en gente que vio un acontecimiento con sus propios ojos. Sin embargo, ahora existe evidencia consciente de que esta fe en los testimonios oculares a menudo  no pueden identificar la diferencia entre: Lo presenciado. Lo escuchado. Lo imaginado .
RECUERDOS RECUPERADOS Es posible que la gente experimente un evento, luego pierda todo recuerdo del mismo y más tarde lo recupere. Existe amplia evidencia de que la gente puede ser inducida a “recordar” hechos que nunca sucedieron .
INFLUENCIAS CULTURALES DE LA MEMORIA Los valores y prácticas culturales influyen: En qué tipos de cosas recordamos. La facilidad con que lo hacemos.
PATOLOGÍAS DE  LA MEMORIA
AMNESIA ¿QUÉ ES? Incapacidad para recordar la información personal importante. Puede ser  Estable, como resultado de enfermedades o lesiones cerebrales.  Transitoria, normalmente consecuencia inmediata de traumatismos físicos graves, como accidentes de coche
AMNESIA: TIPOS Amnesia anterógrada:  imposibilidad para asimilar nueva información. Amnesia retrógada: incapacidad para evocar hechos previamente almacenados.
AMNESIA EN JÓVENES Usualmente causada por traumatismos craneanos
PERSONAS MAYORES Amnesia acompaña al síndrome de demencia. Forma más común de demencia es el  Alzheimer.
ALZHEIMER Enfermedad neurodegenerativa. MANIFESTACIÓN Deterioro cognitivo  Trastornos conductuales CARACTERÍSTICAS Pérdida progresiva de la memoria. Las neuronas mueren y diferentes zonas del cerebro se atrofian.

La memoria

  • 1.
    La memoria 1ºTerapia Ocupacional Psicología Myriam Marcos, Lucía Saiz y Sonia Pozo
  • 2.
  • 3.
    PRIMERAS INVESTIGACIONES Finalesdel siglo XIX . Psicólogo Hermann Ebbinghaus Estudió cómo se retienen las sílabas sin sentido Defendió que para memorizar se necesita una única actividad: repetición
  • 4.
    Más tarde…. FredericBarlett Estudió la memoria utilizando historias Introdujo en la psicología la teoría de LOS ESQUEMAS Son conocimientos almacenados en la memoria como consecuencia de las experiencias pasadas
  • 5.
    En 1956 …George Miller << El mágico número siete, más o menos dos: algunos límites de nuestra capacidad para procesar información>> Publicó Demostró Las personas pueden retener aprox. de 5 a 7 ELEMENTOS a la vez en la memoria a C/P. Unidad de información: una letra, nº, una palabra.
  • 6.
    La psicología cognitivaactual El ser humano Interpreta la información en función de sus conocimientos previos Construye sus recuerdos
  • 7.
    ¿QUÉ ES LAMEMORIA?
  • 8.
    LA MEMORIA La capacidad de adquirir, almacenar y recuperar la información
  • 9.
    Funciones Proporcionaral ser humano una base de conocimiento Conserva y reelabora los recuerdos Actualiza nuestras ideas, planes y habilidades en un mundo cambiante. Asimilar las situaciones que vivimos
  • 10.
    Componentes de lamemoria Guardan distintos tipos de información Datos autobiográficos Recuerdos de la infancia Imágenes Conocimientos Habilidades aprendidas. Estos sistemas almacenan información desde unos segundos a toda la vida.
  • 11.
    El problema dela memoria No siempre se comporta como quisiéramos Guarda información que no necesitamos Olvida cosas que nos gustaría recordar
  • 12.
  • 13.
    SISTEMAS DE MEMORIA SEGÚN ATKINSON Y SCHIFFRIIN MS MCP MLP MODELO TRIALMACÉN
  • 14.
    LOS REGISTROS SENSORIALES: impresiones pasajeras Toda la información sensorial entrante hace una breve parada en la memoria sensorial. REGISTRO VISUAL Y AUDITIVO Las imágenes visuales permanecen en el subsistema visual (memoria icónica) como máximo medio segundo. Las imágenes auditivas permanecen en el subsistema auditivo (memoria ecoica) hasta dos segundos.
  • 15.
    Primer contenedor dela información Selección de la información importante Entrada de bombardeo de información que registran los sentidos La información que no pasa rápidamente a la memoria a corto plazo, desaparece para siempre MEMORIA SENSORIAL ATENCIÓN
  • 16.
    MEMORIA A CORTOPLAZO: el cuaderno de apuntes Contiene todo aquello en lo que estamos pensando Almacena brevemente la información y la procesa El material pasa de ser una imagen sensorial a una palabra o frase Si no se transfiere a la MLP, se desvanece. Imagen sensorial palabra o frase
  • 17.
    La MCP también...Recibe la información que se recupera desde la MLP para uso momentáneo. Convirtiéndose así en el equivalente mental de un cuaderno de trabajo.
  • 18.
    CAPACIDAD MCPSegún George Miller La MCP solo retiene la información que pueda repetirse o repasarse 1,5 y 2 s. Solamente puede retener unos pocos elementos Algunos investigadores lo han cuestionado y se llego a la siguiente conclusión: La capacidad de la MCP es de unas pocas agrupaciones de elementos: segmentación Palabras Frases Imágenes visuales
  • 19.
    MEMORIA A LARGOPLAZO : el destino final Más o menos permanente. Almacena todo lo que sabemos. Capacidad: Puede almacenar durante muchos años gran cantidad de información. Codificación: La mayor parte en términos de significado.
  • 20.
    ORGANIZACIÓN MLP Lainformación se encuentra agrupada en categorías semánticas. Silla pertenece a la categoría semántica muebles. También se agrupa de acuerdo con su sonido o apariencia.
  • 21.
    Tipos de MLPMemoria procedimental: Habilidades motoras y hábitos. Memoria explícita: Recuerdos de los que tenemos conciencia. Se divide en dos: La memoria semántica Hechos y conceptos que no están ligados a un momento particular. La memoria episódica Almacena recuerdos de acontecimientos experimentados en un momento particular. Memoria implícita: Recuerdos que no guardamos intencionadamente
  • 22.
  • 23.
    BIOLOGIA DE LAMEMORIA ¿QUÉ OCURRE EN EL CEREBRO?
  • 24.
    CAMBIOS EN NEURONASY SINAPSIS Formación de un recuerdo Implica MCP MLP Alteración temporal de la capacidad de las neuronas para liberar neurotransmisores cambios estructurales y duraderos en el cerebro Muy lentos
  • 25.
    POTENCIACIÓN A LARGOPLAZO ¿Qué es? Aplicación de estímulos eléctricos de alta frecuencia a un grupo de neuronas en el cerebro de animales. ¿Para qué sirve? Para construir un modelo de lo que ocurre durante la formación de recuerdos permanentes ¿Cual es el resultado? Las neuronas receptoras se vuelven más receptivas a la siguiente señal. Las dendritas crecen y se ramifican, aumentando nº de algunos tipos de sinapsis
  • 26.
    LOCALIZAR LOS RECUERDOSNo existe un lugar en el que se almacenan todos los recuerdos. Según investigaciones... MCP: corteza prefrontal y lóbulo temporal. MLP:Estructuras subcorticales y corticales Memorias semántica y episódica: lóbulos frontal y temporal Memoria procedimental: cerebelo.
  • 27.
  • 28.
    HORMONAS Y MEMORIA¿Alguna vez el olor de la comida le ha traído una escena de la infancia? Las hormonas liberadas por las glándulas suprarrenales durante los estados de activación emocional y estrés, que incluyen adrenalina y algunos esteroides, mejoran el recuerdo. HORMONAS
  • 29.
  • 30.
    MANTENER MCP Medianteel repaso mecánico Retenemos la información en la MCP por 1 min o 2 repitiéndola una y otra vez No promueve la memorización a largo plazo
  • 31.
    MANTENER MLP Repasomecánico: Útil para conservar información en MLP. Nº de teléfono ,etc. Repaso elaborativo: Asociar la información nueva con la que ya conocemos o con otros datos nuevos. Procesar en profundidad: Procesar el significado de la información
  • 32.
    La Mnemotecnia Estrategiasy trucos muy antiguos para: Codificar Registrar Mantener la información Algunas son: Rimas fácilmente memorizables Fórmulas Imágenes visuales Asociaciones de palabras.
  • 33.
  • 34.
    Los psicólogos hanpropuesto 5: Decaimiento. Sustitución. Interferencia. Olvido dependiente del contexto. Amnesia psicógena debida a la represión. MECANISMOS PARA EXPLICAR EL OLVIDO
  • 35.
    Teoría del decaimientoLos recuerdos se deterioran por la acción del paso del tiempo si no se “ refrescan” de vez en cuando No es una explicación suficiente porque... Olvidamos cosas que ocurrieron ayer y recordamos otras que sucedieron hace años. Hay recuerdos que permanecen accesibles toda la vida. Si aprendes a andar en bicicleta no se te olvida...
  • 36.
    SUSTITUCIÓN La nuevainformación que accede a la memoria puede borrar la ya existente
  • 37.
    INTERFERENCIA Cuando elementosparecidos de información compiten entre sí. Tipos: Retroactiva: la nueva información interfiere con la antigua. Proactiva: La información antigua interfiere con la nueva
  • 38.
    OLVIDO DEPENDIENTE DECLAVES Cuando necesitamos recordar algo, nos apoyamos en claves de recuerdo o pistas que nos ayudan a encontrar en la memoria la información que estamos buscando.
  • 39.
    LA CONTROVERSIA ENTORNO A LA REPRESIÓN Relacionada con la amnesia psicógena La incapacidad para recordar los acontecimientos muy dolorosos o traumáticos
  • 40.
  • 41.
    MEMORIA AUTOBIOGRÁFICA Serefiere al recuerdo de eventos que sucedieron en nuestra vida y del momento en que ocurrieron (Koriat, Golsmith y Pansky, 2000)
  • 42.
    AMNESIA INFANTIL Nose recuerdan los sucesos ocurridos antes de los dos años. (Eacott, 1999; Kihlström y Harackiewicz, 1982; Newcombe et al., 2000)
  • 43.
    MEMORIA EXTRAORDINARIA Personasque han desarrollado cuidadosamente técnicas de memoria. Imaginería eidética: Permite que algunas personas vean con sumo detalle una imagen.
  • 44.
    DESTELLOS DE MEMORIALa mayoría de la gente puede describir lo que estaba exactamente dónde y qué estaba haciendo en el momento en que se enteró de los ataques terroristas del 11 de septiembre de 2001 La teoría “imprima ahora” Se activa un mecanismo en el encéfalo. Captura el recuerdo. Lo imprime como una fotografía. Lo almacena durante largo periodo de tiempo. DESTELLOS DE MEMORIA
  • 45.
    TESTIMONIO OCULAR Losjurados tienden a confiar en gente que vio un acontecimiento con sus propios ojos. Sin embargo, ahora existe evidencia consciente de que esta fe en los testimonios oculares a menudo no pueden identificar la diferencia entre: Lo presenciado. Lo escuchado. Lo imaginado .
  • 46.
    RECUERDOS RECUPERADOS Esposible que la gente experimente un evento, luego pierda todo recuerdo del mismo y más tarde lo recupere. Existe amplia evidencia de que la gente puede ser inducida a “recordar” hechos que nunca sucedieron .
  • 47.
    INFLUENCIAS CULTURALES DELA MEMORIA Los valores y prácticas culturales influyen: En qué tipos de cosas recordamos. La facilidad con que lo hacemos.
  • 48.
    PATOLOGÍAS DE LA MEMORIA
  • 49.
    AMNESIA ¿QUÉ ES?Incapacidad para recordar la información personal importante. Puede ser Estable, como resultado de enfermedades o lesiones cerebrales. Transitoria, normalmente consecuencia inmediata de traumatismos físicos graves, como accidentes de coche
  • 50.
    AMNESIA: TIPOS Amnesiaanterógrada: imposibilidad para asimilar nueva información. Amnesia retrógada: incapacidad para evocar hechos previamente almacenados.
  • 51.
    AMNESIA EN JÓVENESUsualmente causada por traumatismos craneanos
  • 52.
    PERSONAS MAYORES Amnesiaacompaña al síndrome de demencia. Forma más común de demencia es el Alzheimer.
  • 53.
    ALZHEIMER Enfermedad neurodegenerativa.MANIFESTACIÓN Deterioro cognitivo Trastornos conductuales CARACTERÍSTICAS Pérdida progresiva de la memoria. Las neuronas mueren y diferentes zonas del cerebro se atrofian.