Electrónica Lic. Robert Portocarrero Gamboa
1
INSTITUCIÓN EDUCATIVA TECNICO INDUSTRIAL
CARLOS HOLGUIN MALLARINO
ÁREA MANTENIMIENTO ELECTRÓNICO
GRADO 11°
Laboratorio: PARÁMETROS DEL DIODO SEMICONDUCTOR
Nombres: _____________________________________________________________
_____________________________________________________________
_____________________________________________________________
OBJETIVOS:
1. Identificar las características de los diodos semiconductores
2. Determinar el estado de un diodo
3. Identificar las formas de polarización de un diodo
PROCEDIMIENTO
1. Para determinar si el diodo se encuentra en buen estado o tiene algún defecto, basta probar simplemente si se
encuentra en: corto, abierto o si presentan fugas excesivas.
Medir los diodos como lo muestra la figura 1 y anotar cada una de las lecturas obtenidas en la tabla No. 1
Polarización directa Polarización Inversa
Figura 1
Tabla 1
Referencia
Polarización Directa Polarización Inversa
Escala en  Escala Diodo Escala en  Escala Diodo
Si: 1N4004
Ge: 1N100
2. Montar el circuito de la figura 2
Diagrama esquemático P
Electrónica Lic. Robert Portocarrero Gamboa
2
Medición de corriente Medición de Voltaje
3. Medir y anotar en la tabla No.2 los valores de VD e ID para cada valor de entrada de Vin utilizando el diodo.
Tabla 2: Diodo de Si
Vin (v) 0.0 0.1 0.2 0.3 0.4 0.5 0.6 0.7 0.8 0.9 1.0 1.2 1.5 2.0
VD(v)
ID(mA)
4. Graficar los datos de las tablas 3 en un par de ejes (corriente en función del voltaje del diodo VD)
5. Montar el circuito de la figura 3 con el led Rojo. Medir (como lo muestra la figura 4) y consignar lo indicado en la
tabla 5
6. Para el circuito de la figura 2, Cambie el led por el indicado en la tabal 5 y mida el valor de la corriente, el voltaje en la
resistencia y el voltaje en el diodo
Tabla 5: Voltaje del LED
LED VR VD ID
Rojo
Amarillo
Azul
Blanco
Infrarrojo
Figura 4
Figura 3
Terminales
de la fuente
Terminales
del Tester
Figura 2
Electrónica Lic. Robert Portocarrero Gamboa
3
ID (mA)
VD(V)
Electrónica Lic. Robert Portocarrero Gamboa
4
INSTITUTO TÉCNICO INDUSTRIAL
CARLOS HOLGUIN MALLARINO
ELECTRÓNICA Grado 11°
Laboratorio El transistor Bipolar ó BJT
Nombres: ___________________________________________________________________
___________________________________________________________________
___________________________________________________________________
OBJETIVOS
1. Identificar el funcionamiento del transistor
2. Implementar el circuito detector de oscuridad con BJT
PROCEDIMIENTO
1. Identificar los terminales del transistor utilizando el manual ECG.
2. Comprobar el estado del transistor utilizando el tester:
Se empleará un multímetro digital y las medidas se efectuarán colocando el instrumento en la escala de diodo
. Antes de aplicar las puntas al transistor es conveniente cerciorarse del tipo de transistor, ya que si es
NPN se procederá de forma contraria que si se trata de un PNP.
Si el transistor es NPN se situará la punta roja (positivo)
del multímetro sobre el terminal de la base y se aplicará la
punta negra sobre las patitas correspondientes al emisor y
colector. Con esto se habrá aplicado entre la base y el
emisor o colector, una polarización directa, lo que traerá
como consecuencia la entrada en conducción de ambas
uniones, marcando en el multímetro el valor
correspondiente a 700 aproximadamente
A continuación se invertirá la posición de las puntas del
instrumento, colocando la punta negra (negativo) sobre la
base y la punta roja sobre el emisor y después sobre el
colector. De esta manera el transistor recibirá una tensión
inversa sobre sus uniones con lo que circulará por él una corriente muy débil, traduciéndose en una medida
infinita. Si se tratara de un transistor PNP el método a seguir es justamente el opuesto al descripto, ya que las
polaridades directas e inversas de las uniones son las
contrarias a las del tipo NPN.
Las comprobaciones anteriores se completan con una
medida, situando el multímetro entre los terminales
de emisor y colector en las dos posibles
combinaciones que puede existir; la indicación del
instrumento será muy similar a la que se obtuvo en el
caso de aplicar polarización inversa (valor infinito),
debido a que al dejar la base sin conexión el
transistor estará bloqueado. Esta comprobación no
debe olvidarse, ya que se puede detectar un
cortocircuito entre emisor y colector y en muchas
700
Directa
-1
Electrónica Lic. Robert Portocarrero Gamboa
5
ocasiones no se descubre con las medidas anteriores.
Referencia Tipo
VBE (mV) VBC (mV) VCE (mV)
Directo Inverso Directo Inverso Directo Inverso
2N3904
2N3906
3. Comprobación del estado de la fotorresistencia. Mida el valor de la fotorresistencia (en ohmios)
con el tester a plena luz y sin luz directa (tapar la fotorresistencia). Anotar en la tabla 1
Tabla 1
Valor de la resistencia a plena luz Valor de la resistencia sin Luz
4. Montar el siguiente circuito (Figura 1)
Figura 1
-1
-1
Fotorresistencia
Potenciómetro
Electrónica Lic. Robert Portocarrero Gamboa
6
5. Medir la corriente de base y la corriente de colector con luz y sin luz. Llenar la tabla 2.
Tabla 2
IB (mA) IC (mA) VCE (v)
Con luz
Sin Luz
6. Montar en el Protoboard el circuito de la figura2
Figura 2
7. Medir los valores indicados en la tabla 3
Tabla 3
VB(V) VBE(V) Vc(V) VE(V) VCE(V) IC (mA) IE(mA) IB(mA)
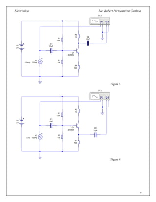
8. Aplicar señal análoga a la entrada del circuito, por medio de un generador de señal y un
condensador, como lo muestra el diagrama de la figura 3.
9. Medir la señal de entrada y la señal de salida con el osciloscopio.
10. Dibujar la gráfica que se muestra en el osciloscopio.
11. Cambie la medida del osciloscopio como lo muestra la figura 4
12. Medir la señal de entrada y la señal de salida con el osciloscopio.
VE
VCE
VC
VB
VBE
IC
IB
IE
Electrónica Lic. Robert Portocarrero Gamboa
7
Figura 3
Figura 4
Electrónica Lic. Robert Portocarrero Gamboa
8

Lab el diodo

  • 1.
    Electrónica Lic. RobertPortocarrero Gamboa 1 INSTITUCIÓN EDUCATIVA TECNICO INDUSTRIAL CARLOS HOLGUIN MALLARINO ÁREA MANTENIMIENTO ELECTRÓNICO GRADO 11° Laboratorio: PARÁMETROS DEL DIODO SEMICONDUCTOR Nombres: _____________________________________________________________ _____________________________________________________________ _____________________________________________________________ OBJETIVOS: 1. Identificar las características de los diodos semiconductores 2. Determinar el estado de un diodo 3. Identificar las formas de polarización de un diodo PROCEDIMIENTO 1. Para determinar si el diodo se encuentra en buen estado o tiene algún defecto, basta probar simplemente si se encuentra en: corto, abierto o si presentan fugas excesivas. Medir los diodos como lo muestra la figura 1 y anotar cada una de las lecturas obtenidas en la tabla No. 1 Polarización directa Polarización Inversa Figura 1 Tabla 1 Referencia Polarización Directa Polarización Inversa Escala en  Escala Diodo Escala en  Escala Diodo Si: 1N4004 Ge: 1N100 2. Montar el circuito de la figura 2 Diagrama esquemático P
  • 2.
    Electrónica Lic. RobertPortocarrero Gamboa 2 Medición de corriente Medición de Voltaje 3. Medir y anotar en la tabla No.2 los valores de VD e ID para cada valor de entrada de Vin utilizando el diodo. Tabla 2: Diodo de Si Vin (v) 0.0 0.1 0.2 0.3 0.4 0.5 0.6 0.7 0.8 0.9 1.0 1.2 1.5 2.0 VD(v) ID(mA) 4. Graficar los datos de las tablas 3 en un par de ejes (corriente en función del voltaje del diodo VD) 5. Montar el circuito de la figura 3 con el led Rojo. Medir (como lo muestra la figura 4) y consignar lo indicado en la tabla 5 6. Para el circuito de la figura 2, Cambie el led por el indicado en la tabal 5 y mida el valor de la corriente, el voltaje en la resistencia y el voltaje en el diodo Tabla 5: Voltaje del LED LED VR VD ID Rojo Amarillo Azul Blanco Infrarrojo Figura 4 Figura 3 Terminales de la fuente Terminales del Tester Figura 2
  • 3.
    Electrónica Lic. RobertPortocarrero Gamboa 3 ID (mA) VD(V)
  • 4.
    Electrónica Lic. RobertPortocarrero Gamboa 4 INSTITUTO TÉCNICO INDUSTRIAL CARLOS HOLGUIN MALLARINO ELECTRÓNICA Grado 11° Laboratorio El transistor Bipolar ó BJT Nombres: ___________________________________________________________________ ___________________________________________________________________ ___________________________________________________________________ OBJETIVOS 1. Identificar el funcionamiento del transistor 2. Implementar el circuito detector de oscuridad con BJT PROCEDIMIENTO 1. Identificar los terminales del transistor utilizando el manual ECG. 2. Comprobar el estado del transistor utilizando el tester: Se empleará un multímetro digital y las medidas se efectuarán colocando el instrumento en la escala de diodo . Antes de aplicar las puntas al transistor es conveniente cerciorarse del tipo de transistor, ya que si es NPN se procederá de forma contraria que si se trata de un PNP. Si el transistor es NPN se situará la punta roja (positivo) del multímetro sobre el terminal de la base y se aplicará la punta negra sobre las patitas correspondientes al emisor y colector. Con esto se habrá aplicado entre la base y el emisor o colector, una polarización directa, lo que traerá como consecuencia la entrada en conducción de ambas uniones, marcando en el multímetro el valor correspondiente a 700 aproximadamente A continuación se invertirá la posición de las puntas del instrumento, colocando la punta negra (negativo) sobre la base y la punta roja sobre el emisor y después sobre el colector. De esta manera el transistor recibirá una tensión inversa sobre sus uniones con lo que circulará por él una corriente muy débil, traduciéndose en una medida infinita. Si se tratara de un transistor PNP el método a seguir es justamente el opuesto al descripto, ya que las polaridades directas e inversas de las uniones son las contrarias a las del tipo NPN. Las comprobaciones anteriores se completan con una medida, situando el multímetro entre los terminales de emisor y colector en las dos posibles combinaciones que puede existir; la indicación del instrumento será muy similar a la que se obtuvo en el caso de aplicar polarización inversa (valor infinito), debido a que al dejar la base sin conexión el transistor estará bloqueado. Esta comprobación no debe olvidarse, ya que se puede detectar un cortocircuito entre emisor y colector y en muchas 700 Directa -1
  • 5.
    Electrónica Lic. RobertPortocarrero Gamboa 5 ocasiones no se descubre con las medidas anteriores. Referencia Tipo VBE (mV) VBC (mV) VCE (mV) Directo Inverso Directo Inverso Directo Inverso 2N3904 2N3906 3. Comprobación del estado de la fotorresistencia. Mida el valor de la fotorresistencia (en ohmios) con el tester a plena luz y sin luz directa (tapar la fotorresistencia). Anotar en la tabla 1 Tabla 1 Valor de la resistencia a plena luz Valor de la resistencia sin Luz 4. Montar el siguiente circuito (Figura 1) Figura 1 -1 -1 Fotorresistencia Potenciómetro
  • 6.
    Electrónica Lic. RobertPortocarrero Gamboa 6 5. Medir la corriente de base y la corriente de colector con luz y sin luz. Llenar la tabla 2. Tabla 2 IB (mA) IC (mA) VCE (v) Con luz Sin Luz 6. Montar en el Protoboard el circuito de la figura2 Figura 2 7. Medir los valores indicados en la tabla 3 Tabla 3 VB(V) VBE(V) Vc(V) VE(V) VCE(V) IC (mA) IE(mA) IB(mA) 8. Aplicar señal análoga a la entrada del circuito, por medio de un generador de señal y un condensador, como lo muestra el diagrama de la figura 3. 9. Medir la señal de entrada y la señal de salida con el osciloscopio. 10. Dibujar la gráfica que se muestra en el osciloscopio. 11. Cambie la medida del osciloscopio como lo muestra la figura 4 12. Medir la señal de entrada y la señal de salida con el osciloscopio. VE VCE VC VB VBE IC IB IE
  • 7.
    Electrónica Lic. RobertPortocarrero Gamboa 7 Figura 3 Figura 4
  • 8.
    Electrónica Lic. RobertPortocarrero Gamboa 8