La aventura de innovar, el cambio en las escuelas
(DIAGRAMA)
Todo lo antes mencionado es referente a la forma de relación de la escuela con su entorno, la
manera en que esta se desenvuelve con su exterior, el papel tan importante que esta institución
juega como tal y cm parte de la sociedad formativa de futuros ciudadanos.
INNOVAR
Hace referencia al
"Cambio" de:
Pensamientos
pedagicos
la manera en que el
docente innova o cambia
su manera de oensar con
respcto a su entorno
laboral
Pedagogia
progresista
el progreso o avance que tiene
el campo de la pegagogia
, como ha cambiado el modelo
pedagoico tradicional al
modelo pedaoico activo.
La vigencia de las
pedagogias innovadoras
Hay que saber identificar
hasta que punto dejar de
aplicar nuestras tecnicas
innovadoras, porque son
eso, hasta un
determinado momento
Autonomia
pedagogica
La capacidad que tiene el
prfesorado cmo individuos
independientes para poder
renovarsus actitudes y
metas, que tan capaces son para
poder complemnetar nuevas
estrateias.
La aventura de innovar, el cambio en las escuelas
(COMENTARIO PERSONAL)
Es un texto para reflexionar sobre las innovaciones que debemos tener en nuestro desempeño de docentes. Influyen en
el ámbito de enseñar, las mejoras y técnicas que realizamos como seres autónomos para poder desempeñar un papel
extraordinario. La palabra “innovar” se refiere nada más y nada menos que al cambio. No precisamente a las reformas
educativas si no a las técnicas y herramientas que implementaremos como docentes.
Los cambios que vamos realizando en nuestro evolución serán siempre haciendo referencia a la mejora de la educación
actual, es decir, para poder hacer cambios a nuestras técnicas debemos primeramente evaluar la situación a la que nos
estamos enfrentando. Una vez realizado eso verificar si nuestros planes van por buen camino. Durante un tiempo y
proceso determinado este innovación puede aplicarse pero, hasta cierto punto, es decir, después de un cierto lapso,
debemos tomar en cuenta que esa innovación ya es anticuada, abra que volver evaluar la situación y nuevamente crear
los cambios correspondientes con forme nos indiquen nuestros parámetros; en este punto hacemos referencia a lo que
corresponde la vigencia de las pedagogías innovadoras.
Como docentes debemos de tener autonomía a la hora de innovar, ya que durante nuestro desempeño nadie nos dirá
que hacer ni como, posiblemente solo existan auxiliares, pero serán solo eso, personas que nos guíen durante el
proceso, debemos tener la capacidad de manejar todo tipo de situaciones, para esto es indispensables las
actualizaciones en el docente, para tener conocimiento de lo nuevo, las herramientas, procesos y demás
correspondientes al ámbito educativo, para planificar los cambios que aremos a nuestro trabajo, siempre y cuando
busquemos tener la mejor manera de obtener resultados apropiados y adecuados para tanto nuestro entorno laboral
como personal.
REDES SOCIALES
Espacio que se crea entre las interacciones de la vida cotodiana, en
este caso, en la escuela.
Red vincular
La relacion que cada persona
establece y la manera en que os
relacionamos.
Red Nocional
La relacion y contruccion
realizada tambien por otro
elemento al mismo tiempo.
Sistema abierto
Incluyen ingreso y egreso de
informacion y cambios de funciones en
la redes sociales
Multicentralidad de
la red
Donde todo debe girar a partir
de un punto centrico.
RELACIONES
Se forman con el intercambio de información en las interacciones que se tienen con los miembros de la sociedad en
general. Hablando de la escuela, son las relaciones que se forman mediante la socialización.
Factores que complementan las relaciones
sociales
Se complementan con diversos
aspectos, como los siguientes:
Familia
La interaccion entre los docentes y la
familia del niño es de suma
importancia.n mediante la
psicopedagogia podemos estudiar mas
cerca estos vilculos.
Docentes
La relacion entre los maestros
tambien es indispansable, les
permite cambiar tecnicas, ideas y
mejorar el panorama ecolar.
Sociedad
Las relaciones socuales, engloban
todo, la familia, maestros y
niños, recordando que es un
trabajo en equipo.
Redes sociales, familia y escuela
(DIAGRAMA)
Redes sociales, familia y escuela
(COMENTARIO PERSONAL)
Las interacciones que tiene cada elemento de la sociedad con otro, es relativamente importante para el resto de la
sociedad. Cada rama de relaciones que se generan debemos utilizarlas e invertirlas para el mejoramiento de la formación
de los futuros ciudadanos. Al decir redes sociales se hace referencia a las interacciones y relaciones que se forman de
interacción entre varios individuos. La manera de socializar de cada persona es diferente a otra; en el ámbito escolar esto
es de suma importancia, ya que de ello depende en muchos factores el desempeño del niño. La red social en la escuela
es considerada como para portadora de valores, normas y organización de la misma institución. Algunos aspectos a
considerar en las redes sociales son los siguientes:
El proyecto institucional
Capacitación a los docentes (participación activa, la validación de sus acciones, aplicación de los escenarios,
construcción de las redes a partir de la lecturas, conclusión sistemática, construcción de redes a partir de la lectura
e Inclusión sistemática)
Aprendizaje en el aula
La convivencia
Una red social se complemente con el intercambio de información mediante las relaciones sociales, la participación
sistemática de los miembros que estén dentro de ésta, los intercambios de experiencias acerca de las innovaciones del
momento contribuyen a una mejor alianza y mejoramiento en los resultados esperados.
Para que un trabajo psicopedagógico esta completo se requiere del trabajo familiar. Conocer la vida del niño o laniña y
escuchar al grupo familiar. Establecer una relación con la familia del niño permite al docente conocer mas haya de lo que
sus ojos pueden observar, se puede poner ala practica con familias de las que no se habían encontrado temas
desarrollados referente al aprendizaje y la escuela.
Vivencias de maestros y
maestras (ESQUEMA)
En el intercambio de
experiencias se
encuentran 4 ejes:
VIVENCIAS DE MAESTROS Y MAESTRAS
COMPARTIR DESDE LA PRÁCTICA EDUCATIVA
F. Imbernón
Dar la voz al
profesorado
Narrar en que consiste la
enseñanza y como se vive para
entenderla mejor
Se motiva al profesorado
para que le enseñe al
alumno mas alla de sus
propias creencias y deje
todo sus prejuicios fuera
del aula y les motive a
que alcanzen un nivel
máximo de
conocimientos con un
proposito
El método de la experiencia
personal de los maestros como
método de enseñanza rebasando
los modelos propuestos y que
delimitan la utonomia del
profesorado y retrasan el avance
en las escuelas
1.- coincidencia en la importancia del trabajo en equipo de los
docentes.
2.-atencion a la diversidad, el proyecto de trabajo y la necesida de
reflexión, dialogo y cooperación-colaboracion-compromiso.
3.- emoción interna en la tarea de enseñar y externa en la forma de
relatar
4.-autonomia docente y la participación en la comunidad.
Quien narra
Se da una muestra de
los relatos que
cuentan distintos
maestros y lo que han
aprendido
Educación
infantil
Aunque
seamos de
infantil
Aquí se narran las
experiencias de los
docentes y lo que dejan
aprendido es:
La irrupción de profesorado
nuevo en un centro puede
ayudar a la reflexión sobre
el proyecto educativo de
este
La escuela y su diversidad
La rigidez curricular
y organizativa
La falta de recursos
Vivencias de maestros y maestras
(COMENTARIO PERSONAL)
En este libro se intenta mostrar de manera distinta la escuela y la profesión de ser docente o más bien como poder verla
o hacerla para mejorar el proceso educativo en los niños. A lo largo del tiempo el modo de enseñanza se ha convertido
en un cliché y todo se ha resumido en darles a los niños los conocimientos a tal punto que simplemente hace que el niño
memorice esos conocimientos o no les encuentre el fin porque no disfruta aprenderlos.
El sistema educativo ha robotizado a los profesores diciéndoles exactamente lo que tienen que enseñar, siguiendo
programas falsos que disfrazan el conocimiento, haciendo que el profesor pierda autonomía de su propia visión de
enseñar y hacer que flaquee con lo que era su meta y propósito bien definido de impartir conocimiento.
Lo que ha generado la escuela es mostrarle a los alumnos que si consiguen una carrera podrán vivir bien pero no les dan
lo mas importante; la importancia de ser educado. Porque educar es desarrollar habilidades y capacidades para crear
algo ya sea para el mismo y para las personas que lo rodean.
Lo que se pretende en este escrito es intentar hacer conciencia de como seria la escuela si se tomaran los horizontes
mas amplios de lo que es ser un profesor, coincido con este autor al decir que un maestro no solo te da conocimientos
vacíos si no tienen un propósito, sino que te ayuda a la experiencia, valores y puede dejarte huellas
Se tiene otra visión del profesor dándole importancia a experiencias y vivencias que tienen los maestros y que se
relacionan hasta cierto punto con la escuela, al escuchar también estamos aprendiendo, escuchar experiencias te hacen
reflexionar y te pueden hacer cambiar ciertos aspectos de tu vida o si por circunstancias distintas la narración que te
toque escuchar se relaciona de como te sientes en ese momento, te ayuda a sentirte mejor o ver lo que estas haciendo
mal.
No solo son experiencias si las vives, la única diferencia es que al vivirlas tu puedes tomarlas para intentar enseñarlas a
los demás y si no es así lo tomas como un referente.
Los tiempos están cambiando constantemente y las narraciones de los profesores toman otro contexto que no pueden
ser recibidos en un aula donde los adolescentes carecen de valor moral aunque estas narraciones pretenden mejorar
moralmente irónicamente, porque estas narraciones serian causa de burlas y que no te tomen en cuenta, hay que saber
como ir introduciendo a los alumnos el arte de escuchar.
Si en el aula se permitiera el intercambio de experiencias la escuela se elevaría al mas alto grado de excelencia, se
podría hablar, respetar, escuchar, reflexionar, enseñar, aprender llegando asi a que el alumno comprenda el propósito de
la educación y puede interferir hasta en su propósito de la vida, en la adolescencia por experiencia no necesitamos que
nos digan lo que nosotros observamos pero creen que no, necesitamos que nos escuchen.
Creo ciegamente que para tener conocimientos intelectuales que es cultura, primero hay que tener un conocimiento que
te mejore como persona que es pasión, no como lo buen profesionista que serás, me he llegado a preguntar de que te
sirve una carrera, lo único que consigues es tener una vida cómoda, y tener bienes materiales, de que te sirve ir a la
oficina si no dedicas tiempo a tu familia, de que te sirve tener dinero cada quincena si no lo aprovechas como se debe, de
que te sirve trabajar toda tu vida si la vida es corta y no puedes vivirla plenamente, pero cual es el propósito del hombre,
dicen por ahí que todo eso te sirve para ser alguien en la vida, pero ser alguien como los demás , las personas que hacen
la diferencia tienen calidad humana, lo único que me reconforta es que en la profesión docente si desempeñas la
profesión como se debe , serás inmortal en la mente de los alumnos, dejaras tu huella en el mundo.
LA INTERPRETACIÓN DE LAS CULTURAS
(ESQUEMA)Debemos tener una mejor
información y
conceptualización para saber
indagar sobre el valor y el
sentido de las cosas que
queremos interpretar.
Max Weber cree que la cultura
es una ciencias interpretativa en
busca de significaciones.
La cultura tiene que tener
coherencia y a su vez
determinar la validez de dicha
comprensión para poder
aplicarla en cada campo.
La etnografía se caracteriza por
dos rasgos muy importantes en
los cuales debe ser
interpretativa y descriptiva
Llegar al análisis de que la
cultura se compone de
estructuras psicológicas
mediante las cuales la sociedad
guía su conducta.
INTERPRETACIÓN DE LA
CULTURA
Se habla más que nada d la
forma de saber interpretar las
ideas sobre la cultura que a su
vez puede ser interpretativa de
distintos puntos de vista.
La cultura se interpreta como
un modo de vida del pueblo, un
legado social de un individuo,
pensar, sentir, crecer; ya que
son mecanismos y técnicas de
adaptarse.
Nos damos cuenta del papel
que desempeña la cultura en la
vida social y como debería
estudiarse adecuadamente
Interpretación de las culturas
(COMENTARIO PERSONAL)
En este artículo nos damos cuenta de las distintas maneras en las cuales podemos interpretar cada uno de los conceptos
de la cultura y esto depende de la situación en la que nos encontramos. Por ejemplo nos cita ejemplos en los cuales se
refieren a distinguir los gestos fingidos de los que son ocasionados de manera natural de las personas; sin embargo
cabe mencionar que a partir de una análisis bien detallado sobre el concepto de cultura podemos llegar a un nivel crítico
de comprender a lo que realmente nos referimos, de tal manera que podamos entender la situación o saber interpretarla
del análisis ya tomado en cuenta.
Por otra parte cabe mencionar que existen ciertas dificultades en las cuales nos interesan de gran manera ya que estas
nos conllevan a reflexionar en el ámbito filosófico para elaborar críticas de este concepto, además unas de las maneras
en las que podemos interpretar el concepto “cultura” es la forma de vida de un pueblo, el legado social de un individuo,
es más que nada pensar, sentir y hacer crecer mecanismos para crear técnicas en las cuales nos podamos adaptar
también a la situación en la que nos encontremos.
LA TEORIA Y EL ANALISIS DE LA CULTURA.
CULTURA Y REEPRESENTACIONES SOCIALES
Dificultades sobre la
polivalencia del concepto
cultura y sus disciplinas.
Las representaciones de la
cultura se deben dominar,
explotar y ver los efectos
de la cultura.
Se basa en un
fundamento de ideas a
partir de un análisis
crítico.
Aportación de críticas
filosóficas para el ámbito
de la cultura.
La teoría tiene perspectivas
acerca de las diferentes
posturas producidas por
disciplinas tradicionales.
Los autores como Thurn,
Establet y Cirese abundan y
constatan sus posturas sobre
la perspectiva de la cultura.
Giménez aporta la idea que
la cultura es un conjunto de
hechos simbólicos presentes
en una sociedad.
Bourdieu menciona que la
cultura tiene funciones
cognitivas, identificadoras, y
orientadas en la vida social.
Es muy válido interpretar
el término cultura
dependiendo de la
situación en la que nos
encontramos.
Otros términos
LA TEORÍA Y EL ANÁLISIS DE LA CULTURA. CULTURA Y
REEPRESENTACIONES SOCIALES
(ESQUEMA)
LA TEORIA Y EL ANALISIS DE LA CULTURA. CULTURA Y REEPRESENTACIONES SOCIALES
(COMENTARIO PERSONAL)
El articulo nos hace mención sobre las diferentes maneras en las cuales podemos analizar el concepto
de cultura uno de los ejemplos es que cada individuo lo interpreta en la situación en la que se
encuentre, es decir lo vemos desde nuestro punto de vista sin embargo se menciona que la cultura se
representa de una manera singular en estos casos es importante mencionar que se debe dominar,
explotar al máximo, y ver los efectos de lo que causa la propia cultura así pues de alguna manera se
está estableciendo cada uno de las disciplinas producidas por las perspectivas de cada teoría.
Por otra parte es importante mencionar que las teorías filosóficas tienden a colaborar en el ámbito de la
cultura ya que hacen críticas interesantes para formular una teoría, además una de los conceptos
importantes en esta cuestión es interpretar el modo en el que se éste aplicando el concepto porque
puede ser en diferentes campos y de allí en fuera tiende a llegar ser muy extenso este concepto.
SER MAESTRO: PRÁCTICAS, PROCESOS Y
RITUALES EN LA ESCUELA NORMAL
SER MAESTRO
Aprender a ser maestro es el resultado de una compleja
red de situaciones en la que se anudan propuesta
curricular y conjunto de tradiciones, valores, creencias y
simbolos.
FORMARSE
*Requiere un largo proceso de escolarizacion.
*los estudiantes adquieran los saberes que
requiere la profesion.
*adquirir conocimientos, habilidades y
destrezas.
*Interiorizacion y apropiacion de valores y
tradiciones.
CULTURA E IDENTIDAD
*Las reglas y las normas que
rigen la vida de los grupos
mantienen una relacion social y
cultural.
*La identidad tiene como uno
de sus principios basicos la
distinguibilidad.
ETICIDAD
*esfuerzo de realizacion de valores.
*La institucion es una forma de
organizacion social (conjunto de
valores, normas, roles y relacion)
PRÁCTICAS, PROCESOS Y RITUALES
la accion ritual resulta fundamental para la
integracion psicosocial que lleva al desarrollo
de la personalidad.
el rito establece una relacion entre
centro, perifieria, clasifica, y comunica
informacion.
las prácticas pedagógicas son vistas como
actividades que permiten al futuro maestro
conocer la realidad de la práctica docente.
LA CONSTRUCCION DE MÉTODO
*La etnografía se trata de una
estrategia que posibilita dar cuenta
de la articulacion entre los actores y
sus sentidos.
*Las técnicas que resultan mas
adecuadas para el acopio de
informacion son las
cualitativas.(entrevista)
Ser maestro, prácticas,
procesos y rituales en la
normal
(ESQUEMA)
SER MAESTRO: PRÁCTICAS, PROCESOS Y RITUALES EN LA ESCUELA NORMAL
(COMENTARIO)
El llegar a ser maestro no solo implica una larga formación académica, obtener los conocimientos y competencias que se
necesitan para desarrollar ese papel, también se debe tener una formación personal, en el que el maestro desarrolla sus
valores, creencias y costumbres de una manera adecuada y en conjunto del conocimiento que se le impartió en su
formación como docente sin afectar a la institución y a la comunidad, y adaptándose también a ellas, respetando las
diferentes ideologías de las personas del círculo social de la comunidad.
El maestro, es humano por lo tanto cada uno se distingue por su individualidad, características, aptitudes que forjan su
identidad y los hacen únicos, y es lo que los distinguen unos de otros, ya que cada maestro aplica diferentes técnicas de
enseñanza, diferentes modos de convivencia, y diferente forma de relacionarse tanto con sus compañeros como con los
alumnos y comunidad.
La escuela y el aula debe llevar un reglamento que rija la convivencia para un mejor ambiente laboral, como seres
sociales cada uno cuenta con sus propios principios, valores, creencias, costumbres y tradiciones lo que nos hace ser
muy diferentes y en algunas ocasiones suelen surgir conflictos, los cuales se pueden prevenir si se siguen una serie de
normas y reglas que lo que lograran llevar una mejor convivencia.
Para que el maestro llegue a ser totalmente maestro en toda la extensión de la palabra debe adquirir los conocimientos
académicos, forjarse con valores, respetar diferentes formas, creencias y costumbres de las suyas, pero sobre todo
deben tener practica en su trabajo, practicar demasiado para que por medio de las distintas situaciones a las que se
enfrente en el camino pueda entender el significado de esta profesión, que los errores lo hagan mejorar, y que sus
aciertos, los mejore aun mas al paso del tiempo.
El maestro no es una simple profesión, es un arte, el arte de ser humano; de ser mejor persona para poder forjar
ciudadanos de bien y con capacidades para enfrentar al mundo.
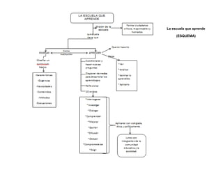
La escuela que aprende
(ESQUEMA)
La escuela que aprende
(COMENTARIO PERSONAL)
La misión fundamental de la escuela es formar un buen ciudadano con valores, con pensamiento crítico,
que sea responsable y honrado. En esta lectura hace mucho énfasis en que la escuela debe de
aprender a enseñar, y que esta enseñanza le funcione para la formación de los alumnos. Y que tengan
un propio aprendizaje.
Con ayuda del curriculum básico se diseña como se trabajara dentro de la escuela, y que este conlleva
las características de las necesidades y exigencias de los alumnos y profesores. Se trata de que todos
los que involucra la escuela, trabajen en equipo y forme su propio aprendizaje.
Cuando no se logran los resultados esperados se culpa al alumno por las diversas situaciones en las
que se encuentra, o porque es menos inteligente, etc. Para que haya un buen aprendizaje, este se debe
querer adquirir.
Se requiere una investigación precisa en donde contengan los diversos aspectos a analizar de la
escuela, y que de estos aspectos la esta aprenda. Siempre será a escuela, los profesores y la sociedad
quien trabaje en conjunto para el desarrollo de la escuela.

Lecturas completo equipo 7 lecturas

  • 1.
    La aventura deinnovar, el cambio en las escuelas (DIAGRAMA) Todo lo antes mencionado es referente a la forma de relación de la escuela con su entorno, la manera en que esta se desenvuelve con su exterior, el papel tan importante que esta institución juega como tal y cm parte de la sociedad formativa de futuros ciudadanos. INNOVAR Hace referencia al "Cambio" de: Pensamientos pedagicos la manera en que el docente innova o cambia su manera de oensar con respcto a su entorno laboral Pedagogia progresista el progreso o avance que tiene el campo de la pegagogia , como ha cambiado el modelo pedagoico tradicional al modelo pedaoico activo. La vigencia de las pedagogias innovadoras Hay que saber identificar hasta que punto dejar de aplicar nuestras tecnicas innovadoras, porque son eso, hasta un determinado momento Autonomia pedagogica La capacidad que tiene el prfesorado cmo individuos independientes para poder renovarsus actitudes y metas, que tan capaces son para poder complemnetar nuevas estrateias.
  • 2.
    La aventura deinnovar, el cambio en las escuelas (COMENTARIO PERSONAL) Es un texto para reflexionar sobre las innovaciones que debemos tener en nuestro desempeño de docentes. Influyen en el ámbito de enseñar, las mejoras y técnicas que realizamos como seres autónomos para poder desempeñar un papel extraordinario. La palabra “innovar” se refiere nada más y nada menos que al cambio. No precisamente a las reformas educativas si no a las técnicas y herramientas que implementaremos como docentes. Los cambios que vamos realizando en nuestro evolución serán siempre haciendo referencia a la mejora de la educación actual, es decir, para poder hacer cambios a nuestras técnicas debemos primeramente evaluar la situación a la que nos estamos enfrentando. Una vez realizado eso verificar si nuestros planes van por buen camino. Durante un tiempo y proceso determinado este innovación puede aplicarse pero, hasta cierto punto, es decir, después de un cierto lapso, debemos tomar en cuenta que esa innovación ya es anticuada, abra que volver evaluar la situación y nuevamente crear los cambios correspondientes con forme nos indiquen nuestros parámetros; en este punto hacemos referencia a lo que corresponde la vigencia de las pedagogías innovadoras. Como docentes debemos de tener autonomía a la hora de innovar, ya que durante nuestro desempeño nadie nos dirá que hacer ni como, posiblemente solo existan auxiliares, pero serán solo eso, personas que nos guíen durante el proceso, debemos tener la capacidad de manejar todo tipo de situaciones, para esto es indispensables las actualizaciones en el docente, para tener conocimiento de lo nuevo, las herramientas, procesos y demás correspondientes al ámbito educativo, para planificar los cambios que aremos a nuestro trabajo, siempre y cuando busquemos tener la mejor manera de obtener resultados apropiados y adecuados para tanto nuestro entorno laboral como personal.
  • 3.
    REDES SOCIALES Espacio quese crea entre las interacciones de la vida cotodiana, en este caso, en la escuela. Red vincular La relacion que cada persona establece y la manera en que os relacionamos. Red Nocional La relacion y contruccion realizada tambien por otro elemento al mismo tiempo. Sistema abierto Incluyen ingreso y egreso de informacion y cambios de funciones en la redes sociales Multicentralidad de la red Donde todo debe girar a partir de un punto centrico. RELACIONES Se forman con el intercambio de información en las interacciones que se tienen con los miembros de la sociedad en general. Hablando de la escuela, son las relaciones que se forman mediante la socialización. Factores que complementan las relaciones sociales Se complementan con diversos aspectos, como los siguientes: Familia La interaccion entre los docentes y la familia del niño es de suma importancia.n mediante la psicopedagogia podemos estudiar mas cerca estos vilculos. Docentes La relacion entre los maestros tambien es indispansable, les permite cambiar tecnicas, ideas y mejorar el panorama ecolar. Sociedad Las relaciones socuales, engloban todo, la familia, maestros y niños, recordando que es un trabajo en equipo. Redes sociales, familia y escuela (DIAGRAMA)
  • 4.
    Redes sociales, familiay escuela (COMENTARIO PERSONAL) Las interacciones que tiene cada elemento de la sociedad con otro, es relativamente importante para el resto de la sociedad. Cada rama de relaciones que se generan debemos utilizarlas e invertirlas para el mejoramiento de la formación de los futuros ciudadanos. Al decir redes sociales se hace referencia a las interacciones y relaciones que se forman de interacción entre varios individuos. La manera de socializar de cada persona es diferente a otra; en el ámbito escolar esto es de suma importancia, ya que de ello depende en muchos factores el desempeño del niño. La red social en la escuela es considerada como para portadora de valores, normas y organización de la misma institución. Algunos aspectos a considerar en las redes sociales son los siguientes: El proyecto institucional Capacitación a los docentes (participación activa, la validación de sus acciones, aplicación de los escenarios, construcción de las redes a partir de la lecturas, conclusión sistemática, construcción de redes a partir de la lectura e Inclusión sistemática) Aprendizaje en el aula La convivencia Una red social se complemente con el intercambio de información mediante las relaciones sociales, la participación sistemática de los miembros que estén dentro de ésta, los intercambios de experiencias acerca de las innovaciones del momento contribuyen a una mejor alianza y mejoramiento en los resultados esperados. Para que un trabajo psicopedagógico esta completo se requiere del trabajo familiar. Conocer la vida del niño o laniña y escuchar al grupo familiar. Establecer una relación con la familia del niño permite al docente conocer mas haya de lo que sus ojos pueden observar, se puede poner ala practica con familias de las que no se habían encontrado temas desarrollados referente al aprendizaje y la escuela.
  • 5.
    Vivencias de maestrosy maestras (ESQUEMA) En el intercambio de experiencias se encuentran 4 ejes: VIVENCIAS DE MAESTROS Y MAESTRAS COMPARTIR DESDE LA PRÁCTICA EDUCATIVA F. Imbernón Dar la voz al profesorado Narrar en que consiste la enseñanza y como se vive para entenderla mejor Se motiva al profesorado para que le enseñe al alumno mas alla de sus propias creencias y deje todo sus prejuicios fuera del aula y les motive a que alcanzen un nivel máximo de conocimientos con un proposito El método de la experiencia personal de los maestros como método de enseñanza rebasando los modelos propuestos y que delimitan la utonomia del profesorado y retrasan el avance en las escuelas 1.- coincidencia en la importancia del trabajo en equipo de los docentes. 2.-atencion a la diversidad, el proyecto de trabajo y la necesida de reflexión, dialogo y cooperación-colaboracion-compromiso. 3.- emoción interna en la tarea de enseñar y externa en la forma de relatar 4.-autonomia docente y la participación en la comunidad. Quien narra Se da una muestra de los relatos que cuentan distintos maestros y lo que han aprendido Educación infantil Aunque seamos de infantil Aquí se narran las experiencias de los docentes y lo que dejan aprendido es: La irrupción de profesorado nuevo en un centro puede ayudar a la reflexión sobre el proyecto educativo de este La escuela y su diversidad La rigidez curricular y organizativa La falta de recursos
  • 6.
    Vivencias de maestrosy maestras (COMENTARIO PERSONAL) En este libro se intenta mostrar de manera distinta la escuela y la profesión de ser docente o más bien como poder verla o hacerla para mejorar el proceso educativo en los niños. A lo largo del tiempo el modo de enseñanza se ha convertido en un cliché y todo se ha resumido en darles a los niños los conocimientos a tal punto que simplemente hace que el niño memorice esos conocimientos o no les encuentre el fin porque no disfruta aprenderlos. El sistema educativo ha robotizado a los profesores diciéndoles exactamente lo que tienen que enseñar, siguiendo programas falsos que disfrazan el conocimiento, haciendo que el profesor pierda autonomía de su propia visión de enseñar y hacer que flaquee con lo que era su meta y propósito bien definido de impartir conocimiento. Lo que ha generado la escuela es mostrarle a los alumnos que si consiguen una carrera podrán vivir bien pero no les dan lo mas importante; la importancia de ser educado. Porque educar es desarrollar habilidades y capacidades para crear algo ya sea para el mismo y para las personas que lo rodean. Lo que se pretende en este escrito es intentar hacer conciencia de como seria la escuela si se tomaran los horizontes mas amplios de lo que es ser un profesor, coincido con este autor al decir que un maestro no solo te da conocimientos vacíos si no tienen un propósito, sino que te ayuda a la experiencia, valores y puede dejarte huellas Se tiene otra visión del profesor dándole importancia a experiencias y vivencias que tienen los maestros y que se relacionan hasta cierto punto con la escuela, al escuchar también estamos aprendiendo, escuchar experiencias te hacen reflexionar y te pueden hacer cambiar ciertos aspectos de tu vida o si por circunstancias distintas la narración que te toque escuchar se relaciona de como te sientes en ese momento, te ayuda a sentirte mejor o ver lo que estas haciendo mal.
  • 7.
    No solo sonexperiencias si las vives, la única diferencia es que al vivirlas tu puedes tomarlas para intentar enseñarlas a los demás y si no es así lo tomas como un referente. Los tiempos están cambiando constantemente y las narraciones de los profesores toman otro contexto que no pueden ser recibidos en un aula donde los adolescentes carecen de valor moral aunque estas narraciones pretenden mejorar moralmente irónicamente, porque estas narraciones serian causa de burlas y que no te tomen en cuenta, hay que saber como ir introduciendo a los alumnos el arte de escuchar. Si en el aula se permitiera el intercambio de experiencias la escuela se elevaría al mas alto grado de excelencia, se podría hablar, respetar, escuchar, reflexionar, enseñar, aprender llegando asi a que el alumno comprenda el propósito de la educación y puede interferir hasta en su propósito de la vida, en la adolescencia por experiencia no necesitamos que nos digan lo que nosotros observamos pero creen que no, necesitamos que nos escuchen. Creo ciegamente que para tener conocimientos intelectuales que es cultura, primero hay que tener un conocimiento que te mejore como persona que es pasión, no como lo buen profesionista que serás, me he llegado a preguntar de que te sirve una carrera, lo único que consigues es tener una vida cómoda, y tener bienes materiales, de que te sirve ir a la oficina si no dedicas tiempo a tu familia, de que te sirve tener dinero cada quincena si no lo aprovechas como se debe, de que te sirve trabajar toda tu vida si la vida es corta y no puedes vivirla plenamente, pero cual es el propósito del hombre, dicen por ahí que todo eso te sirve para ser alguien en la vida, pero ser alguien como los demás , las personas que hacen la diferencia tienen calidad humana, lo único que me reconforta es que en la profesión docente si desempeñas la profesión como se debe , serás inmortal en la mente de los alumnos, dejaras tu huella en el mundo.
  • 8.
    LA INTERPRETACIÓN DELAS CULTURAS (ESQUEMA)Debemos tener una mejor información y conceptualización para saber indagar sobre el valor y el sentido de las cosas que queremos interpretar. Max Weber cree que la cultura es una ciencias interpretativa en busca de significaciones. La cultura tiene que tener coherencia y a su vez determinar la validez de dicha comprensión para poder aplicarla en cada campo. La etnografía se caracteriza por dos rasgos muy importantes en los cuales debe ser interpretativa y descriptiva Llegar al análisis de que la cultura se compone de estructuras psicológicas mediante las cuales la sociedad guía su conducta. INTERPRETACIÓN DE LA CULTURA Se habla más que nada d la forma de saber interpretar las ideas sobre la cultura que a su vez puede ser interpretativa de distintos puntos de vista. La cultura se interpreta como un modo de vida del pueblo, un legado social de un individuo, pensar, sentir, crecer; ya que son mecanismos y técnicas de adaptarse. Nos damos cuenta del papel que desempeña la cultura en la vida social y como debería estudiarse adecuadamente
  • 9.
    Interpretación de lasculturas (COMENTARIO PERSONAL) En este artículo nos damos cuenta de las distintas maneras en las cuales podemos interpretar cada uno de los conceptos de la cultura y esto depende de la situación en la que nos encontramos. Por ejemplo nos cita ejemplos en los cuales se refieren a distinguir los gestos fingidos de los que son ocasionados de manera natural de las personas; sin embargo cabe mencionar que a partir de una análisis bien detallado sobre el concepto de cultura podemos llegar a un nivel crítico de comprender a lo que realmente nos referimos, de tal manera que podamos entender la situación o saber interpretarla del análisis ya tomado en cuenta. Por otra parte cabe mencionar que existen ciertas dificultades en las cuales nos interesan de gran manera ya que estas nos conllevan a reflexionar en el ámbito filosófico para elaborar críticas de este concepto, además unas de las maneras en las que podemos interpretar el concepto “cultura” es la forma de vida de un pueblo, el legado social de un individuo, es más que nada pensar, sentir y hacer crecer mecanismos para crear técnicas en las cuales nos podamos adaptar también a la situación en la que nos encontremos.
  • 10.
    LA TEORIA YEL ANALISIS DE LA CULTURA. CULTURA Y REEPRESENTACIONES SOCIALES Dificultades sobre la polivalencia del concepto cultura y sus disciplinas. Las representaciones de la cultura se deben dominar, explotar y ver los efectos de la cultura. Se basa en un fundamento de ideas a partir de un análisis crítico. Aportación de críticas filosóficas para el ámbito de la cultura. La teoría tiene perspectivas acerca de las diferentes posturas producidas por disciplinas tradicionales. Los autores como Thurn, Establet y Cirese abundan y constatan sus posturas sobre la perspectiva de la cultura. Giménez aporta la idea que la cultura es un conjunto de hechos simbólicos presentes en una sociedad. Bourdieu menciona que la cultura tiene funciones cognitivas, identificadoras, y orientadas en la vida social. Es muy válido interpretar el término cultura dependiendo de la situación en la que nos encontramos. Otros términos LA TEORÍA Y EL ANÁLISIS DE LA CULTURA. CULTURA Y REEPRESENTACIONES SOCIALES (ESQUEMA)
  • 11.
    LA TEORIA YEL ANALISIS DE LA CULTURA. CULTURA Y REEPRESENTACIONES SOCIALES (COMENTARIO PERSONAL) El articulo nos hace mención sobre las diferentes maneras en las cuales podemos analizar el concepto de cultura uno de los ejemplos es que cada individuo lo interpreta en la situación en la que se encuentre, es decir lo vemos desde nuestro punto de vista sin embargo se menciona que la cultura se representa de una manera singular en estos casos es importante mencionar que se debe dominar, explotar al máximo, y ver los efectos de lo que causa la propia cultura así pues de alguna manera se está estableciendo cada uno de las disciplinas producidas por las perspectivas de cada teoría. Por otra parte es importante mencionar que las teorías filosóficas tienden a colaborar en el ámbito de la cultura ya que hacen críticas interesantes para formular una teoría, además una de los conceptos importantes en esta cuestión es interpretar el modo en el que se éste aplicando el concepto porque puede ser en diferentes campos y de allí en fuera tiende a llegar ser muy extenso este concepto.
  • 12.
    SER MAESTRO: PRÁCTICAS,PROCESOS Y RITUALES EN LA ESCUELA NORMAL SER MAESTRO Aprender a ser maestro es el resultado de una compleja red de situaciones en la que se anudan propuesta curricular y conjunto de tradiciones, valores, creencias y simbolos. FORMARSE *Requiere un largo proceso de escolarizacion. *los estudiantes adquieran los saberes que requiere la profesion. *adquirir conocimientos, habilidades y destrezas. *Interiorizacion y apropiacion de valores y tradiciones. CULTURA E IDENTIDAD *Las reglas y las normas que rigen la vida de los grupos mantienen una relacion social y cultural. *La identidad tiene como uno de sus principios basicos la distinguibilidad. ETICIDAD *esfuerzo de realizacion de valores. *La institucion es una forma de organizacion social (conjunto de valores, normas, roles y relacion) PRÁCTICAS, PROCESOS Y RITUALES la accion ritual resulta fundamental para la integracion psicosocial que lleva al desarrollo de la personalidad. el rito establece una relacion entre centro, perifieria, clasifica, y comunica informacion. las prácticas pedagógicas son vistas como actividades que permiten al futuro maestro conocer la realidad de la práctica docente. LA CONSTRUCCION DE MÉTODO *La etnografía se trata de una estrategia que posibilita dar cuenta de la articulacion entre los actores y sus sentidos. *Las técnicas que resultan mas adecuadas para el acopio de informacion son las cualitativas.(entrevista) Ser maestro, prácticas, procesos y rituales en la normal (ESQUEMA)
  • 13.
    SER MAESTRO: PRÁCTICAS,PROCESOS Y RITUALES EN LA ESCUELA NORMAL (COMENTARIO) El llegar a ser maestro no solo implica una larga formación académica, obtener los conocimientos y competencias que se necesitan para desarrollar ese papel, también se debe tener una formación personal, en el que el maestro desarrolla sus valores, creencias y costumbres de una manera adecuada y en conjunto del conocimiento que se le impartió en su formación como docente sin afectar a la institución y a la comunidad, y adaptándose también a ellas, respetando las diferentes ideologías de las personas del círculo social de la comunidad. El maestro, es humano por lo tanto cada uno se distingue por su individualidad, características, aptitudes que forjan su identidad y los hacen únicos, y es lo que los distinguen unos de otros, ya que cada maestro aplica diferentes técnicas de enseñanza, diferentes modos de convivencia, y diferente forma de relacionarse tanto con sus compañeros como con los alumnos y comunidad. La escuela y el aula debe llevar un reglamento que rija la convivencia para un mejor ambiente laboral, como seres sociales cada uno cuenta con sus propios principios, valores, creencias, costumbres y tradiciones lo que nos hace ser muy diferentes y en algunas ocasiones suelen surgir conflictos, los cuales se pueden prevenir si se siguen una serie de normas y reglas que lo que lograran llevar una mejor convivencia. Para que el maestro llegue a ser totalmente maestro en toda la extensión de la palabra debe adquirir los conocimientos académicos, forjarse con valores, respetar diferentes formas, creencias y costumbres de las suyas, pero sobre todo deben tener practica en su trabajo, practicar demasiado para que por medio de las distintas situaciones a las que se
  • 14.
    enfrente en elcamino pueda entender el significado de esta profesión, que los errores lo hagan mejorar, y que sus aciertos, los mejore aun mas al paso del tiempo. El maestro no es una simple profesión, es un arte, el arte de ser humano; de ser mejor persona para poder forjar ciudadanos de bien y con capacidades para enfrentar al mundo.
  • 15.
    La escuela queaprende (ESQUEMA)
  • 16.
    La escuela queaprende (COMENTARIO PERSONAL) La misión fundamental de la escuela es formar un buen ciudadano con valores, con pensamiento crítico, que sea responsable y honrado. En esta lectura hace mucho énfasis en que la escuela debe de aprender a enseñar, y que esta enseñanza le funcione para la formación de los alumnos. Y que tengan un propio aprendizaje. Con ayuda del curriculum básico se diseña como se trabajara dentro de la escuela, y que este conlleva las características de las necesidades y exigencias de los alumnos y profesores. Se trata de que todos los que involucra la escuela, trabajen en equipo y forme su propio aprendizaje. Cuando no se logran los resultados esperados se culpa al alumno por las diversas situaciones en las que se encuentra, o porque es menos inteligente, etc. Para que haya un buen aprendizaje, este se debe querer adquirir. Se requiere una investigación precisa en donde contengan los diversos aspectos a analizar de la escuela, y que de estos aspectos la esta aprenda. Siempre será a escuela, los profesores y la sociedad quien trabaje en conjunto para el desarrollo de la escuela.