Servicios Educativos
de Quintana Roo
Centro Regional de
Educación Normal
Clave: 23DNE0002D
Licenciatura en
    Observación y análisis de la práctica escolar.
Educación Preescolar

    Coordinadora: Ninfa Margely Monje Catzín.
  “Mapa conceptual de la lectura: La interpretación
               de las culturas”.
                Autora: Mariel Zapata Rodríguez

                             II SEMESTRE
                               GRUPO: B

                CICLO ESCOLAR:2012-2013
    FELIPE CARRILLO PUERTO, QUINTANA ROO A 22 DE FEBRERO DEL 2013
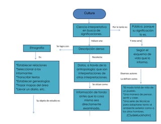
Cultura



                                                 Ciencia interpretativa       Por lo tanto es:     Pública, porque
                                                      en busca de                                  su significación
                                                    significaciones.                                     lo es.

                                                           Induce una:                           Y esta varía:

                                 Se logra con:
         Etnografía                               Descripción densa                                   Según el
                                                                                                    esquema de
               Es:                                          Recolecta:
                                                                                                     vida que lo
                                                                                                       informa.
*Establecer relaciones                            Datos, a través de la
*Seleccionar a los                               antropología; que son
informantes                                       interpretaciones de                 Diversos autores
*Transcribir textos                              otras interpretaciones.              La definen como:
*Establecer genealogías
*Trazar mapas del área                                      Se sitúan como:
                                                                                         *El modo total de vida de
*Llevar un diario, etc.
                                                                                         un pueblo.
                                                 Información de fondo
                                                                                         *Una manera de pensar,
                                                   antes que la cosa                     sentir y creer.
             Su objeto de estudio es:                   misma sea                        *Una serie de técnicas
                                                      directamente                       para adaptarse tanto al
                                                       examinada.                        ambiente exterior como a
                                                                                         los otros hombres.
                                                                                            (Clydekluckhohn)
*La cultura está
 Una jerarquía                                                     situada en el
estratificada de                                                   entendimiento y en
   estructuras                     Al analizarse se pretende:      el corazón de los
 significativas.                                                   hombres.
                          Desentrañar sus
                                                                         (Ward
                           estructuras de
                                                                      Goodenough)
                         significación y en
                       determinar su campo
                        social y su alcance.


                                    Por lo tanto:

                   Su análisis penetra en el cuerpo
                      mismo del objeto, es decir
                     “comenzamos con nuestras
                    propias interpretaciones de lo
                   que nuestros informantes son o
                     piensan que son y luego las
                           sistematizamos”.




                                                        Mariel Zapata Rodríguez 1°B

Mc clifford geertz_marielzapata

  • 1.
    Servicios Educativos de QuintanaRoo Centro Regional de Educación Normal Clave: 23DNE0002D Licenciatura en Observación y análisis de la práctica escolar. Educación Preescolar Coordinadora: Ninfa Margely Monje Catzín. “Mapa conceptual de la lectura: La interpretación de las culturas”. Autora: Mariel Zapata Rodríguez II SEMESTRE GRUPO: B CICLO ESCOLAR:2012-2013 FELIPE CARRILLO PUERTO, QUINTANA ROO A 22 DE FEBRERO DEL 2013
  • 2.
    Cultura Ciencia interpretativa Por lo tanto es: Pública, porque en busca de su significación significaciones. lo es. Induce una: Y esta varía: Se logra con: Etnografía Descripción densa Según el esquema de Es: Recolecta: vida que lo informa. *Establecer relaciones Datos, a través de la *Seleccionar a los antropología; que son informantes interpretaciones de Diversos autores *Transcribir textos otras interpretaciones. La definen como: *Establecer genealogías *Trazar mapas del área Se sitúan como: *El modo total de vida de *Llevar un diario, etc. un pueblo. Información de fondo *Una manera de pensar, antes que la cosa sentir y creer. Su objeto de estudio es: misma sea *Una serie de técnicas directamente para adaptarse tanto al examinada. ambiente exterior como a los otros hombres. (Clydekluckhohn)
  • 3.
    *La cultura está Una jerarquía situada en el estratificada de entendimiento y en estructuras Al analizarse se pretende: el corazón de los significativas. hombres. Desentrañar sus (Ward estructuras de Goodenough) significación y en determinar su campo social y su alcance. Por lo tanto: Su análisis penetra en el cuerpo mismo del objeto, es decir “comenzamos con nuestras propias interpretaciones de lo que nuestros informantes son o piensan que son y luego las sistematizamos”. Mariel Zapata Rodríguez 1°B