Incrustar presentación
Descargado 1834 veces


































































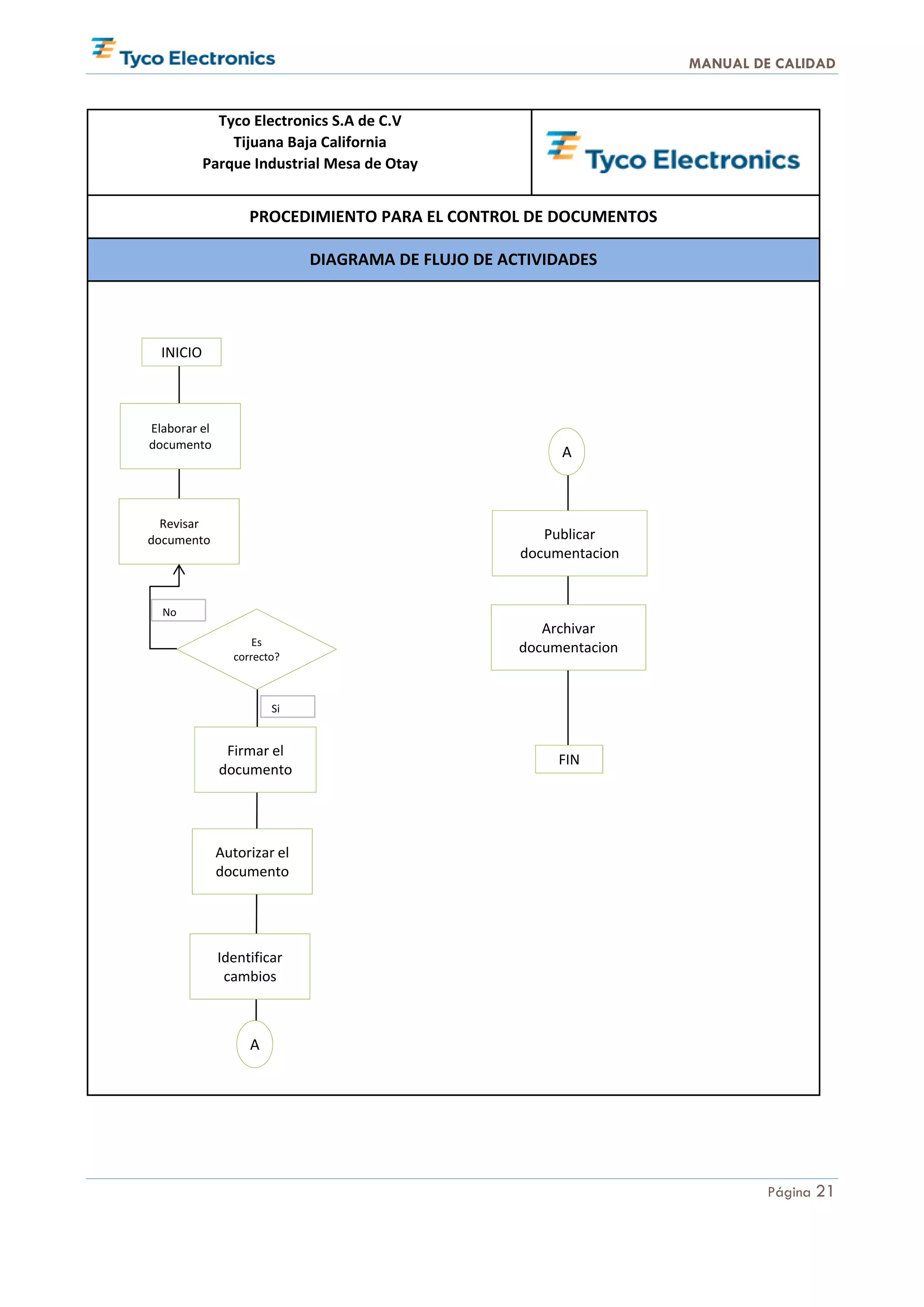
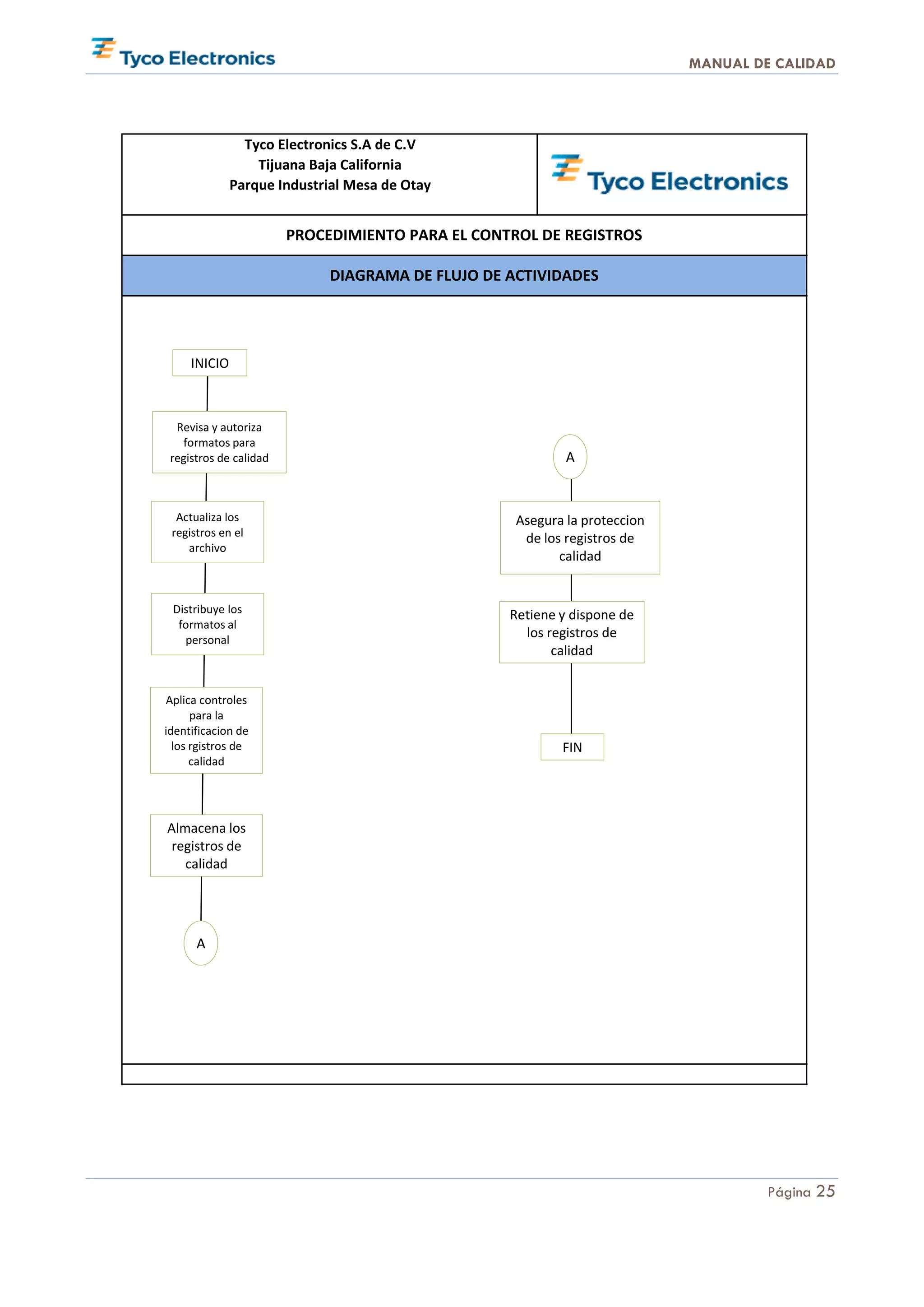
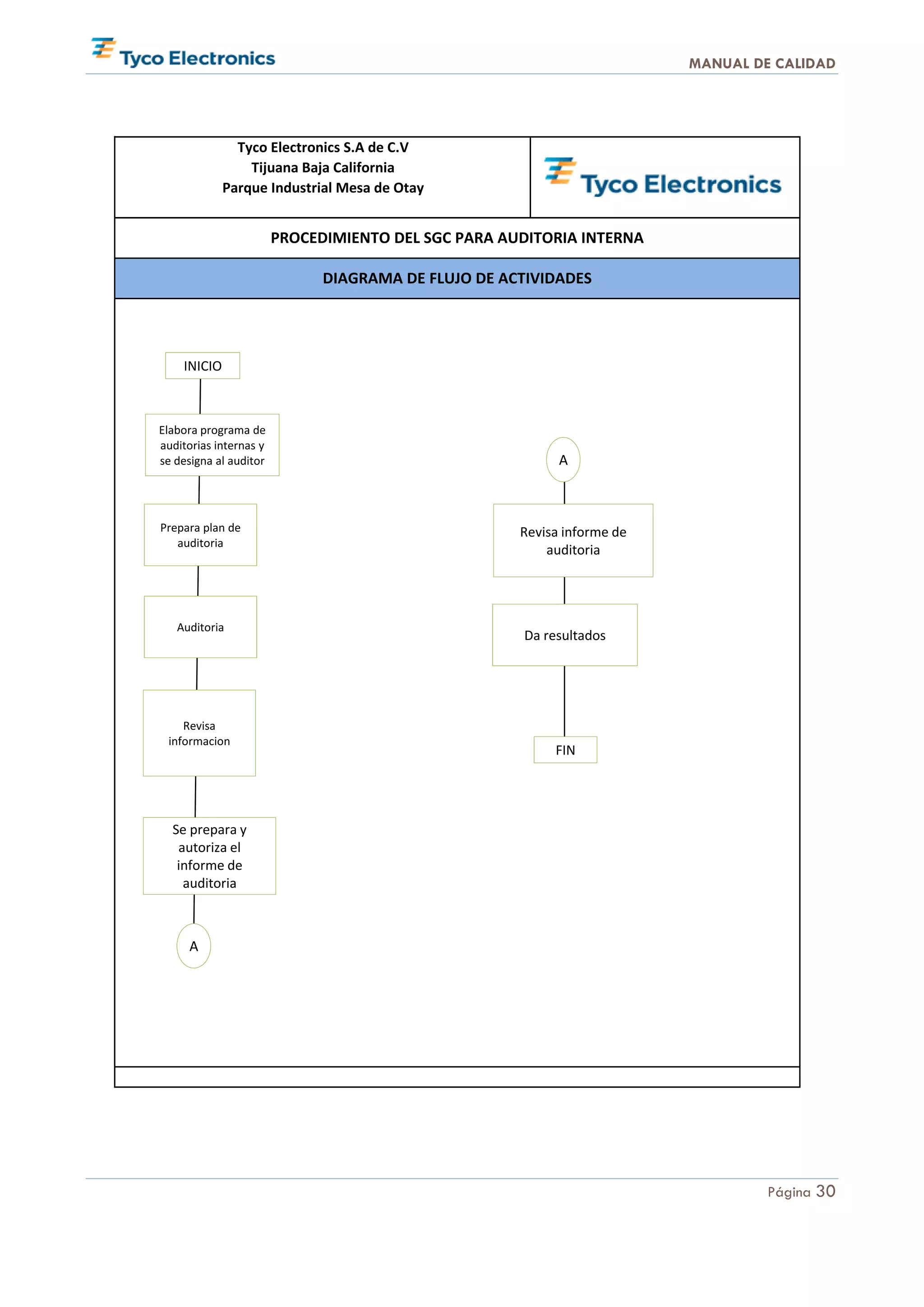
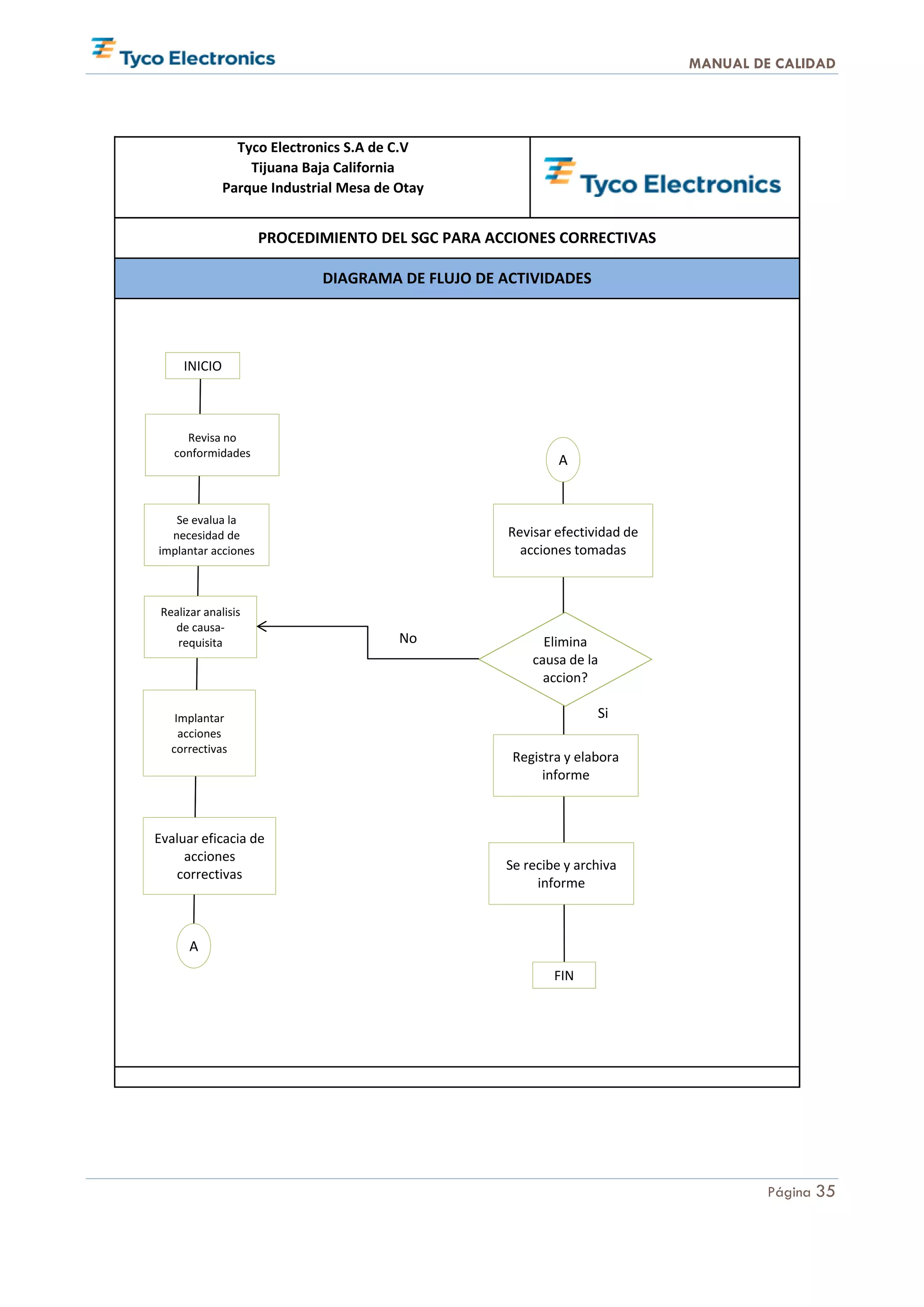
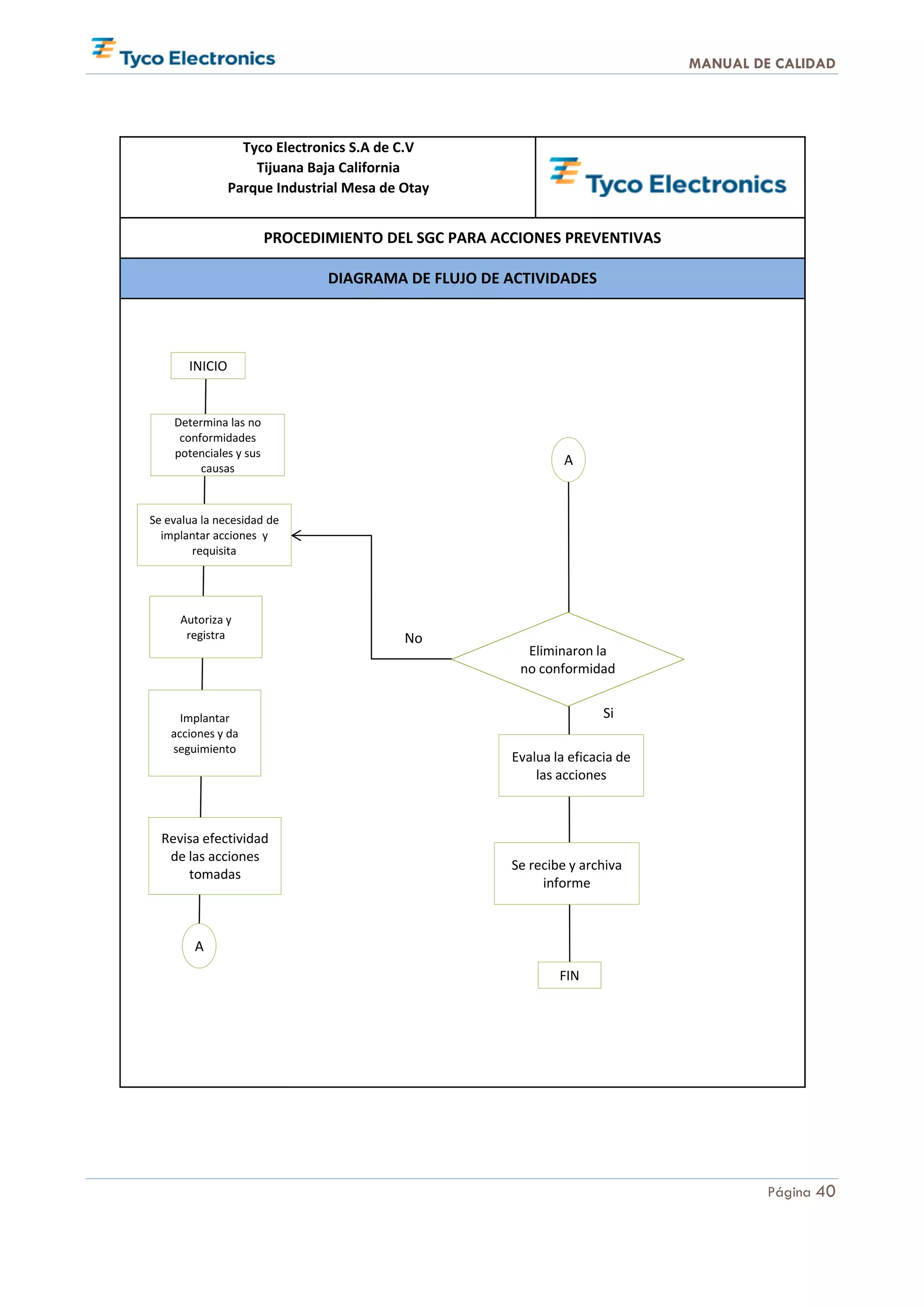
Este documento presenta un manual de calidad para el Sistema de Gestión de Calidad (SGC) de acuerdo con la norma ISO 9001-2000. Describe los requisitos del SGC incluyendo la documentación, control de documentos, control de registros, responsabilidades de la dirección y compromiso con la mejora continua y satisfacción del cliente. El objetivo general es garantizar procesos efectivos para cumplir con los requisitos de calidad de los clientes.
































































