Sonia Guadalupe Piñón Castillo. 4ºE Soporte y Mantenimiento.
1
Sonia Guadalupe Piñón Castillo. 4ºE Soporte y Mantenimiento.
2
“INDICE”
Contenido
“INDICE”.................................................................................................................................................................2
“OBJETIVO DEL MANUAL”...............................................................................................................................5
“ORGANIGRAMA” ................................................................................................................................................6
“POLITICAS DE LA EMPRESA”........................................................................................................................7
“PROCEDIMIENTOS DE MANTENIMIENTO PREVENTIVO DE SOFTWARE” .................................9
“PROCEDIMIENTOS DE MANTENIMIENTO PREVENTIVO DE HARDWARE” ..............................10
“PROCEDIMIENTOS DE MANTENIMIENTO CORRECTIVO DE SOFTWARE” ...............................11
“PROCEDIMIENTOS DE PROBLEMAS DE SOFTWARE”........................................................................13
“PROCEDIMIENTOS DE PROBLEMAS DE HARDWARE” ......................................................................21
“BITÁCORA”.........................................................................................................................................................27
“REPORTE”...........................................................................................................................................................28
“PROGRAMACION DE MANTENIMIENTOS”............................................................................................29
“RAS”......................................................................................................................................................................35
“HELP DESK”.......................................................................................................................................................36
Características del software: ................................................................................................................................36
“NIVELES DE SOPORTE”.................................................................................................................................38
“PAGINA DE LA EMPRESA”............................................................................................................................39
“DATOS DE CONTACTO” .................................................................................................................................40
PAGINA DE FACEBOOK: ........................................................................................................................................40
TWITTER: ..............................................................................................................................................................40
CANAL DE YOUTUBE:............................................................................................................................................40
BLOG ON BLOGSPOT: ...........................................................................................................................................40
E-MAIL (HOTMAIL):...............................................................................................................................................40
E-MAL (G-MAIL):...................................................................................................................................................40
SKYPE:...................................................................................................................................................................40
“CONCLUSIONES” .............................................................................................................................................41
Sonia Guadalupe Piñón Castillo. 4ºE Soporte y Mantenimiento.
3
Misión
Nuestra misión es brindar el apoyo y la asesoría necesarios para mantener las
computadoras en su óptimo funcionamiento alrededor del mundo así como
ofrecer servicios de instalación y reparación de software y hardware para que su
equipo funcione con toda la calidad que Moonlight Enterprises tiene para usted.
Visión
Nuestra visión es dar un servicio de calidad mediante nuestro conocimiento
adquirido en nuestro nivel académico. Queremos que todos nuestros clientes
estén satisfechos con el servicio brindado, así como esperamos ser de ayuda en
los problemas sencillos que pudieran resolverse desde la comodidad de su
hogar con la ayuda de nuestros tutoriales.
Valores
Nuestros valores son: Honestidad, responsabilidad y servicio. De esta manera le
aseguramos un integro y eficaz trato tanto a usted, como a su equipo.
Sonia Guadalupe Piñón Castillo. 4ºE Soporte y Mantenimiento.
4
Sonia Guadalupe Piñón Castillo. 4ºE Soporte y Mantenimiento.
5
“OBJETIVO DEL MANUAL”
El objetivo del manual de procedimientos es repasar todo el conocimiento
aprendido a lo largo del semestre Febrero-Junio del año cursante (2015), así
como recabar toda la información reunida en el mismo. Esto con el fin de tener
acceso rápido a ella cuando se presente el momento en el que llegue a ser
necesaria en futuros mantenimientos, ya sean del grado presencial o distancial.
Sonia Guadalupe Piñón Castillo. 4ºE Soporte y Mantenimiento.
6
“ORGANIGRAMA”
Sonia Guadalupe Piñón Castillo. 4ºE Soporte y Mantenimiento.
7
“POLITICAS DE LA EMPRESA”
Horarios de atención.
 Lunes a Viernes
 8:00 a 8:00 (horario corrido)
 Sábado y domingo
 10:00 a 4:00
Forma en la que se deben de dirigir al cliente.
 Siempre hay que mirar a los ojos para mostrar seguridad.
 Siempre hay que dirigirse al cliente de manera formal, sin importar la edad.
 Jamás hay que hacer esperar al cliente (tolerancia cero).
 NO establecer una conversación que pueda incomodar al interlocutor. Evitar hablar de temas
sensibles o que generen controversia.
Tiempos promedios de atención al cliente.
 Preventivo 3 días.
 Correctivo se establece el tiempo según la falla (mantener informado al cliente de cualquier
cambio que se presente en el tiempo estimado).
Presentación del personal.
 Mantener una buena higiene personal
 Utilizar ropa adecuada
 No actuar de una forma inapropiada
Servicios que se ofrecen.
 Mantenimiento preventivo presencial.- es el destinado a la conservación de equipos o
instalaciones mediante realización de revisión y reparación que garanticen su buen
funcionamiento y fiabilidad.
 Mantenimiento correctivo presencial.- corrige los defectos observados en los equipamientos
o instalaciones, es la forma más básica de mantenimiento y consiste en localizar averías o
defectos y corregirlos o repararlos.
 Mantenimiento preventivo a distancia.- es el destinado a la conservación de equipos o
instalaciones mediante realización de revisión y reparación que garanticen su buen
funcionamiento mediante vía telefónica, internet o por tutoriales.
 Mantenimiento correctivo a distancia.- corrige los defectos observados en los equipamientos
o instalaciones, es la forma más básica de mantenimiento y consiste en localizar averías o
defectos y corregirlos o repararlos mediante vía telefónica, internet o por tutoriales.
 Venta de piezas y accesorios así como de equipos.- esto es para que el cliente no batalle
Tiempos de solución del problema.
 Preventivo: 3 días
 Correctivo: el tiempo que el técnico indique
Sonia Guadalupe Piñón Castillo. 4ºE Soporte y Mantenimiento.
8
Presupuestos y Precios
Revisión de Equipo:
$50.00
Reinstalación de Sistema Operativo, incluye (Office 2007 y Antivirus)
$350.00
Instalación de Antivirus
$100.00
Mantenimiento Preventivo
$250.00
Instalación de Programas otorgados por el cliente
$100.00
Instalación de Programas
$150.00
Garantías
Aquellas reparaciones que hayan sido efectuadas por Moonlight Enterprises están sometidas
a unas condiciones con el objetivo de garantizar la calidad del servicio. Estas condiciones son
las siguientes:
 La garantía tendrá una validez mínima de tres meses desde la fecha de la entrega del
aparato.
 La garantía tendrá validez siempre y cuando el aparato no sea manipulado o reparado por
terceros.
 La garantía no será válida cuando la avería se produzca por un uso inadecuado del aparato,
o por causas de fuerza mayor.
 Todos los Servicios de Asistencia Técnica estarán obligados a devolver a los usuarios los
aparatos en el mismo estado en que fueron entregados, salvo con las lógicas modificaciones
que hayan sido consecuencia de las reparaciones y/o servicios que sobre el mismo se hayan
realizado.
 Si durante el periodo de validez de la garantía se produce una nueva avería y no está muy
claro si la avería entra o no en garantía el cliente podrá elegir entre dos opciones:
1. Continuar utilizando los servicios del taller que hasta ahora había empleado
2. Cambiar a otro servicio de asistencia técnica. En este caso el usuario deberá avisar al
servicio de asistencia técnica que le prestó la garantía con antelación para que, de este modo,
pueda intervenir en el nuevo proceso de reparación. Realizada ésta y de persistir la falta de
acuerdo, el usuario deberá satisfacer el importe. Con posterioridad, el usuario podrá presentar
la correspondiente denuncia ante los servicios competentes.
 La garantía es sobre el total de la reparación se entiende total sobre la reparación
perpetrada. Así, afecta a todos los gastos que se puedan ocasionar incluyendo:
1. El transporte que la reparación exija y el desplazamiento de los operarios que hubieran de
efectuar dicha reparación
2. Las piezas de repuesto y material de cualquier clase que hubiera de utilizarse.
Sonia Guadalupe Piñón Castillo. 4ºE Soporte y Mantenimiento.
9
“PROCEDIMIENTOS DE MANTENIMIENTO
PREVENTIVO DE SOFTWARE”
ALGORITMO:
 Recibimos el equipo
 Revisamos el equipo
 Realizar informe
-¿Enciende?
 Sí)
Respaldar información y
controladores
Archivos temporales
Desfragmentar
Instalar antivirus
Realizar actualizaciones
Finalizar informe
Entregar al cliente
 No)
Notificar al cliente.
-¿Desea mantenimiento?
 No)
Llevársela.
 Sí)
 Realizar pasos
anteriores.
Sonia Guadalupe Piñón Castillo. 4ºE Soporte y Mantenimiento.
10
“PROCEDIMIENTOS DE MANTENIMIENTO
PREVENTIVO DE HARDWARE”
ALGORITMO:
 Se recibe el equipo de
cómputo
 Se levanta reporte
 Encender el equipo
 ¿Enciende?
-Si)
 Desconectar los dispositivos
externos
 Abrir el gabinete
 Realizar inventario de los
componentes de HW.
 Se quitan los dispositivos de la
tarjeta madre
 Limpiar dispositivos
 Sopetear gabinete
 Verificar fuente de poder
 Ensamblar componentes
 Conectar y entregar una vez
que funcione
-No)
 Realizar mantenimiento
correctivo si el cliente lo desea
Sonia Guadalupe Piñón Castillo. 4ºE Soporte y Mantenimiento.
11
“PROCEDIMIENTOS DE MANTENIMIENTO
CORRECTIVO DE SOFTWARE”
Algoritmo:
 Se realiza
prueba de
funcionamiento
- ¿El equipo
encendió?
- SI)
- Proseguir con
el mantenimiento.
- NO)
- Notificar al
cliente.
 Se diagnostica
la falla.
 Desfragmentar
los discos duros
 Realizar
respaldos de los
datos almacenados.
 Instalar las
actualizaciones de
seguridad de nuestro sistema operativo.
 Limpiar nuestros datos de navegación cada cierto tiempo.
 Instalar alguna herramienta antimalware
 Se termina de llenar el reporte.
 Se predice el precio el servicio.
 Se cierra reporte.
 Se entrega el equipo al cliente.
Sonia Guadalupe Piñón Castillo. 4ºE Soporte y Mantenimiento.
12
“PROCEDIMIENTOS DE MANTENIMIENTO
CORRECTIVO DE HARDWARE”
Algoritmo:
 Detecta la falla al
equipo
 Reporta la falla a
soporte técnico
 Detecta la falla al
equipo de computo
 ¿Mantenimiento
correctivo externo?
o NO)
 Reparar el equipo
personal de soporte
técnico
 (1)
o SI)
 verificar si es
correctivo por garantía o
contrato
 ¿Garantía de
compra?
o NO)
 Reportar para que
se le de seguimiento
 (2)
o SI)
 Reporta al proveedor para hacer efectiva la garantía
 Revisar equipo y trasladar al laboratorio
 1.-Entregar equipo a soporte técnico.
 2.-Recibe y revisa cotización
 Procede a la reparación del equipo
 Recibe el equipo y da el visto bueno
 Entrega el equipo al cliente
 Recibe el equipo reparado
 Se cierra reporte
Sonia Guadalupe Piñón Castillo. 4ºE Soporte y Mantenimiento.
13
“PROCEDIMIENTOS DE PROBLEMAS DE
SOFTWARE”
Algoritmo:
 Entrar a inicio.
 Entrar a equipo.
 Verificar el disco local que se
esté utilizando.
 Dar click derecho y entrar a
propiedades para ver su estado.
- ¿Está saturado o
fragmentado?
 SI)
 Eliminar algunas cosas
o documentos para liberar
espacio/defragmentar.
 NO)
 Su problema puede
ser causado por virus.
 Verificar el antivirus del
equipo.
- ¿Está en
funcionamiento?
 NO)
 Instalar uno nuevo o llevar a cabo las actualizaciones necesarias.
 Si su problema era por virus se resuelve.
 SI)
 Problema mayor
 Formateo del equipo y nueva instalación del sistema operativo.
 Fin.
Sonia Guadalupe Piñón Castillo. 4ºE Soporte y Mantenimiento.
14
Algoritmo:
 Verifique que el dispositivo esté bien instalado.
 SI)
 Problemas con los controladores.
- ¿Tiene instalado el controlador de dispositivo?
- SI) actualícelo/descargue el controlador de la compañía.
- NO) descárguelo. Preferentemente de la página del fabricante.
 NO)
 Agregue el hardware manualmente.
 Fin.
Sonia Guadalupe Piñón Castillo. 4ºE Soporte y Mantenimiento.
15
Algoritmo:
- ¿Tiene un antivirus o
antispyware?
 SI)
 Abrimos nuestro programa de
antivirus/antispyware
 Escaneamos el equipo.
 Una vez encontrado el problema
lo eliminamos/vacunamos.
 NO)
 Instalar uno.
 Fin.
Algoritmo:
- ¿Se tiene un buen antivirus?
 NO)
 Instálelo
 SI)
 Escanear la pc contra virus y
spyware.
 Eliminar los virus encontrados
 Instalar la aplicación de “Adblock
Plus” en el navegador
 Escanear periódicamente el equipo
contra amenazas
 Fin.
Sonia Guadalupe Piñón Castillo. 4ºE Soporte y Mantenimiento.
16
Algoritmo:
- ¿El modem funciona?
 SI)
 Actualizar manualmente el controlador del adaptador de red.
 NO)
 Reiniciarlo
- ¿Funciona?
- NO)
- Contactar con la compañía.
- SI)
- ¿El equipo conecta a internet?
- NO) => Ir al paso 1. Categoría 1.
 Fin.
Sonia Guadalupe Piñón Castillo. 4ºE Soporte y Mantenimiento.
17
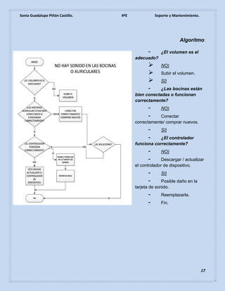
Algoritmo:
- ¿El volumen es el
adecuado?
 NO)
 Subir el volumen.
 SI)
- ¿Las bocinas están
bien conectadas o funcionan
correctamente?
- NO)
- Conectar
correctamente/ comprar nuevos.
- SI)
- ¿El controlador
funciona correctamente?
- NO)
- Descargar / actualizar
el controlador de dispositivo.
- SI)
- Posible daño en la
tarjeta de sonido.
- Reemplazarla.
- Fin.
Sonia Guadalupe Piñón Castillo. 4ºE Soporte y Mantenimiento.
18
Algoritmo:
- ¿Se tiene antivirus?
 SI)
 Revisar si el antivirus funciona
 Si requiere actualización,
actualizar.
 NO)
 Descargar o comprar antivirus
 Instalarlo
 Ejecutar en la computadora
 Esperar a que el antivirus analice
el ordenador
 Borrar los virus detectados.
- ¿Se borraron todos los
virus?
 NO)
 Analice de nuevo.
 SI)
 Ejecutar algún programa
 Revisar si lo abre sin
problemas
 Encargarse de realizar un
análisis de manera periódica.
Sonia Guadalupe Piñón Castillo. 4ºE Soporte y Mantenimiento.
19
Algoritmo:
 Revisar la secuencia de
arranque
- ¿Esta puesta en
otra unidad?
 SI)
 Quitar la opción de
CD/DVD y ponerlo en la
correcta.
 NO)
 Intentar iniciando de
nuevo dando F8, y
seleccionando ”modo seguro” o
“ultima configuración buena
conocida”
- ¿Inicio?
 NO)
 Reinstale el sistema
operativo
 SI)
 FIN.
Sonia Guadalupe Piñón Castillo. 4ºE Soporte y Mantenimiento.
20
Algoritmo:
 Iniciar el sistema y correr el antivirus.
- ¿Se detectó alguno?
 SI)
 Eliminar todo virus del equipo.
 NO)
 Revisar el interior del gabinete
- ¿Hay obstrucción de polvo
en los componentes/ fuente de poder?
 SI)
 Realizar mantenimiento de HW.
 NO)
 Posible daño en la tarjeta
 Realizar mantenimiento correctivo de
HW.
Algoritmo:
 Haz una copia de seguridad de tu disco
duro.
 Crea un disco de arranque de
emergencia
 ¿Se solucionó?
 SI) FIN.
 NO)
 Revisa el administrador de dispositivos
 Haga click en el dispositivo mal
instalado que indica la bandera.
 Haz click en “recursos” y desactiva “use
la configuración automática”.
 Entre a “tipos de recursos”.
 Haz click en los puertos y bloques de
memoria superior que presentan
conflicto con otros dispositivos
 Click en aceptar.
 Reinicia
 Fin.
Sonia Guadalupe Piñón Castillo. 4ºE Soporte y Mantenimiento.
21
“PROCEDIMIENTOS DE PROBLEMAS DE
HARDWARE”
Algoritmo:
 Abrir el gabinete
- ¿Están bien puestas las
tarjetas?
 NO)
 Colocarlas bien
 SI)
 Ver que no estén dañadas
 Si no están dañadas es posible
que lo que no sirve es la tarjeta madre
 Cambiarla si este es el caso
 Si están dañadas remplazar la o
las memorias
 Conectar a corriente
 Si funciona cerrar el gabinete
 Entregar al cliente
Algoritmo:
 Desconectar la computadora de la
electricidad
 Abrir el gabinete
 Retirar el ventilador
 Quitar el procesador
 ¿Está en buen estado?
 SI)
 Revisar un posible problema con el
zoquet o tarjeta madre
 Remplazarlo
 NO)
 Enderezar un pin si eso es lo que falla
 Cambiar el procesador en caso de que
se requiera
 Si Funciona ordenar las piezas del
gabinete
 Cerrar y entregar al cliente
Sonia Guadalupe Piñón Castillo. 4ºE Soporte y Mantenimiento.
22
Algoritmo:
 Abrir el gabinete
 Verificar que la tarjeta
este bien conectada
 ¿Está bien conectada?
 SI)
 Cambiar tarjeta
 NO)
 Conectar bien
 Verificar el
funcionamiento
 ¿Funcionó?
 NO)
 Considerar daño en la
tarjeta madre y un posible
cambio.
 SI)
 Finalizar y entregar
equipo al cliente.
Algoritmo:
 Abrir el gabinete
 Ver que nos componentes estén
conectados
 ¿Están bien conectados?
 NO)
 conectar correctamente
 SI)
 Ver si la tarjeta principal tiene
algún daño
 ¿Va a repararse?
 NO)
 Comprar una nueva
 Cambiarla
 SI)
 Conseguir un buen equipo de
electrónica y soldadura.
 Ver que el equipo funcione
correctamente y entregar al
cliente.
Sonia Guadalupe Piñón Castillo. 4ºE Soporte y Mantenimiento.
23
Algoritmo:
 Probar la fuente
 ¿Enciende?
 SI)
 Revise que no tenga ningún corto
 ¿Funciona?
 SI )
 1)
 NO)
 Remplace la fuente
 NO)
 Retirar la fuente del CPU
 Abrir la fuente
 ¿Está el fusible bien?
 SI)
 Ir a paso 2
 NO)
 ¿Se puede cambiar?
 SI)
 Cámbielo
 NO)
 Remplace
 Pruebe y cierre una vez que
funcione.
Sonia Guadalupe Piñón Castillo. 4ºE Soporte y Mantenimiento.
24
Algoritmo:
 Retire el disco duro del CPU y vuélvalo
a colocar
 Revise el cable de la conexión
 Configure correctamente el
Slave/máster
 Revise que ninguno de los pines del
disco duro este dañado
 ¿Funciona?
 SI)
 FIN.
 NO)
 Dejar enfriar el disco duro
 Probarlo nuevamente
 ¿Funciona?
 NO )
 Remplácelo
 FIN.
 SI)
 Respaldar información de manera
precavida.
 Cambiarlo
 FIN.
Algoritmo:
 ¿Lee los discos?
 SI)
o Dejar como esta
 NO)
o Abrir el gabinete
o Verificar que los cables estén
bien conectados.
 ¿Están conectados
correctamente?
 SI)
 Cambiar CD/DVD
 Funciona correctamente
 NO)
 Conectarlos bien
 Verificar el correcto
funcionamiento.
Sonia Guadalupe Piñón Castillo. 4ºE Soporte y Mantenimiento.
25
Algoritmo:
 Abrir gabinete
 Revisar en donde está la falla
 ¿El cable está dañado?
 SI)
 Remplazarlo
 Revisar que funcione
 NO)
 Revisar entrada
 ¿Se encuentra dañada la
entrada?
 SI)
 Posible daño en la tarjeta,
considerar cambiarla.
 Revisar que sirva
Algoritmo:
 Desconectar el CPU de la
electricidad
 Retirar la pila
 Remplazar con una pila
funcional o nueva
 ¿Funciona?
 NO)
 Cambiar zoquet de pila o la
tarjeta madre
 SI)
 Cerrar gabinete y entregar
al cliente
Sonia Guadalupe Piñón Castillo. 4ºE Soporte y Mantenimiento.
26
Algoritmo:
 Detectar el problema
 ¿Gira?
 NO)
 Cambiarlo por otro
 SI)
 Si gira de forma lenta limpiarlo
 Si no se soluciona el problema es probable que tenga los cables dañados
 Cambiarlo si no se puede reparar
 Colocar y ver que funcione
 Cerrar gabinete
 Entregar al cliente
Sonia Guadalupe Piñón Castillo. 4ºE Soporte y Mantenimiento.
27
“BITÁCORA”
Sonia Guadalupe Piñón Castillo. 4ºE Soporte y Mantenimiento.
28
“REPORTE”
Sonia Guadalupe Piñón Castillo. 4ºE Soporte y Mantenimiento.
29
“PROGRAMACION DE MANTENIMIENTOS”
PLAN DE MANTENIMIENTO DE EQUIPO DE CÓMPUTO
1. DIAGNOSTICO SITUACIONAL
1.1 Hardware:
 30 computadoras: - Gabinete, monitor, teclado, mouse y regulador.
 6 impresoras con scanner.
1.2Comunicaciones:
 6 Router.
2. LEVANTAMIENTO DE INVENTARIO
3. MANTENIMIENTO PREVENTIVO DE EQUIPO DE CÓMPUTO.
El área de soporte técnico definirá el mantenimiento en dos aspectos:
a. Para los equipos que están fuera de garantía será realizado por personal de
soporte técnico, tales como pruebas, ajustes, reemplazo, reinstalación, etc.
Tomando como base el inventario actualizado de los equipos de cómputo con
los que cuenta la empresa.
b. Para equipos de cómputo que cuentan con garantía el mantenimiento será
realizado por personal de la empresa de donde se adquirió el bien o de acuerdo
a los contratos estipulados de las adquisiciones.
c. Este servicio se brindara en el equipo de cómputo tres veces al año.
Si no se da el apropiado mantenimiento preventivo a las computadoras, estos
aparatos suelen presentar un comportamiento inestable, motivo por el cual se debe
prever y por consiguiente realizar el mantenimiento respectivo periódicamente.
Un apropiado mantenimiento preventivo puede ayudar a extender la vida de una PC, y
mantenerla operando por más tiempo, evitando así que la reparación sea más costosa.
Sonia Guadalupe Piñón Castillo. 4ºE Soporte y Mantenimiento.
30
Las rutinas de mantenimiento a realizar varían de acuerdo al tipo de equipos, sin
embargo en forma general deberán cubrir los siguientes aspectos:
CPUs:
 Revisión de errores.
 Desmontaje, limpieza interna, aspirado, verificación de tarjetas, limpieza de
drives, limpieza externa.
 Limpieza y revisión de teclado.
 Limpieza y revisión de monitor.
 Desfragmentación, scan disk y diagnósticos del fabricante.
Para realizar el mantenimiento respectivo de los equipos de cómputo debemos de
considerar cada uno de los siguientes componentes:
1. Gabinete.
2. Monitor.
3. Teclado.
4. Mouse.
5. Impresora.
6. Regulador o supresor de picos.
4. MANTENIMIENTO CORRECTIVO DE EQUIPO DE COMPUTO
En esta parte el mantenimiento correctivo es por agotamiento de vida útil de los
equipos, en el que se da solución inmediata de cualquier circunstancia no prevista la
cual consiste en la reparación y/o cambio de piezas defectuosas permitiendo su
recuperación, restauración o renovación.
En caso que no se pueda dar solución inmediata por que no existan piezas, se le
asignara equipo en calidad de préstamo con las características iguales y/o semejantes
con la finalidad que no afecte la continuidad del trabajo, teniendo que actuar de
forma emergente y, en el mejor de los casos, bajo un plan contingente existente en el
área.
El área de soporte técnico deberá realizar un informe técnico del mantenimiento
correctivo en el que se plasme el trabajo realizado, así como los datos completos de
los equipos revisados y la conformidad del usuario.
Sonia Guadalupe Piñón Castillo. 4ºE Soporte y Mantenimiento.
31
5. CRONOGRAMA DE EJECUCIÓN DE MANTENIMIENTO PREVENTIVO.
El mantenimiento preventivo será realizado en las fechas que se describen a
continuación:
PRIMER PERIODO
SEGUNDO PERIODO
Sonia Guadalupe Piñón Castillo. 4ºE Soporte y Mantenimiento.
32
TERCER PERIODO
CUARTO PERIODO
QUINTO PERIODO
Sonia Guadalupe Piñón Castillo. 4ºE Soporte y Mantenimiento.
33
OTRAS TAREAS DE MANTENIMIENTO PREVENTIVO
TAREA DE MANTENIMIENTO PREVENTIVO FRECUENCIA RESPONSABLE
Cotejar el funcionamiento global del
computador
Semanal Ruby Cayente
Observar de donde provienen los ruidos
extraños (si lo hay)
Cuando sea prudente Sonia Piñón
Mantener una buena presentación de hardware Semanal Rosalba Solano
Analizar las unidades ópticas y de
almacenamiento
Semanal Rosalba Solano
Revisar que los puntos de red y canaletas Semanal Ruby Cayente
Desfragmentar y liberar espacio en el disco
duro
Mensual Sonia Piñón
Liberar memoria RAM Mensual Sonia Piñón
Ejecutar antivirus y scandisk Semanal Ruby Cayente
Medir el trabajo global del sistema operativo Mensual Rosalba Solano
6. NUMERO DE RECURSOS HUMANOS
 3 Técnicos en soporte.
7. MATERIALES NECESARIOS PARA REALIZAR EL MANTENIMIENTO ES EL
SIGUIENTE:
 Aire comprimido o aspiradora.
 Kit de desarmadores.
 Mascarilla
 Guantes
 Spray limpia contactos
 Pulsera antiestática.
8. SEGUIMIENTO Y MONITOREO.
El desarrollo del mantenimiento se efectuara, según el cronograma establecido , en el
cual se detallan las fechas a realizarlo, además de avisar anticipadamente al personal
que está haciendo uso del equipo para que puedan programar un tiempo idóneo para
Sonia Guadalupe Piñón Castillo. 4ºE Soporte y Mantenimiento.
34
la realización del mantenimiento, esto para anticipar contratiempos en cuanto a la
disposición del equipo.
9. SUGERENCIAS
 Poder contar con todos los accesorios indicados.
 Hacer buen uso de los recursos de cómputo.
 Comunicar previamente al usuario, el movimiento o traslado del equipo de
cómputo.
 No realizar otros trabajos solo en caso de emergencia.
 Dar las indicaciones respectivas al usuario como:
 No comer encima del teclado.
 Limpiar los equipos.
 No colocar papeles encima gabinete monitor, ya que estos obstruyen la
ventilación.
 Apagar correctamente el equipo (no apagar sin antes salir correctamente
del sistema).
 Consultar con el personal de redes o cómputo cualquier duda o situación
que se presente en el equipo.
Sonia Guadalupe Piñón Castillo. 4ºE Soporte y Mantenimiento.
35
“RAS”
SOFTWARE A ELEGIR: ShowMyPC.
Es una empresa que proporciona la herramienta gratuita e integra a todos los usuarios.
ShowMyPC depende de muchas tecnologías abiertas y ofrece sus servicios gratuitos a
todos. Además, ofrece servicios premium ShowMyPC y muchas opciones de
integración para continuar el crecimiento, la investigación y el desarrollo.
ShowMyPC tiene la intención de mantener el impulso actual para ofrecer servicios
gratuitos y mejorar la conectividad en cada área geográfica remota del mundo.
Instalación y ejecución:
1. Buscamos en el motor de búsqueda Show My pc y abrimos el primer resultado.
2. Clicamos la opción del software que deseamos descargar.
3. Esperamos a realizar la descarga.
4. Ejecutamos el setup.
5. Una vez que está abierto, ingresamos el código generado con anterioridad por el
otro usuario.
6. Ahora podemos controlar el ordenador de una forma fácil y rápida.
Sonia Guadalupe Piñón Castillo. 4ºE Soporte y Mantenimiento.
36
“HELP DESK”
Características del software:
Sonia Guadalupe Piñón Castillo. 4ºE Soporte y Mantenimiento.
37
Instalación y ejecución:
 Se va a la página http://www.spiceworks.com/free-help-desk-software/
 Click en descargar.
 Ingresamos un correo y una contraseña con una mayúscula.
 Nos damos de alta.
 Se inicia la descarga (esperamos)
 Ejecutamos.
 Seguimos la instalación cancelando otros software
 Una vez terminada iniciamos sesión.
 Desbloqueamos.
 Podemos ingresar a la página y editar los tickets.
 Contiene nuevas aplicaciones.
 Podemos cambiar prioridades así como elegir el técnico que se hará cargo de la
reparación.
Sonia Guadalupe Piñón Castillo. 4ºE Soporte y Mantenimiento.
38
“NIVELES DE SOPORTE”
Nivel 1
Consiste en dar al cliente orientación telefónica a nivel de usuario y operacional.
Nivel 2
Es un servicio que consiste en dar soporte técnico en los problemas de uso de aplicaciones.
El objetivo de este tipo de servicio es mantener recursos especializados disponibles con
cobertura horaria.
Nivel 3
Consiste en la intervención e investigación por parte de nuestros especialistas a nivel de
arquitectura de software.
Soporte telefónico.
Modalidad de soporte que consiste en uno o más números habilitados desde donde el cliente
obtendrá orientación básica sobre el problema, esto será a través de un numero celular o red
fija.
Sonia Guadalupe Piñón Castillo. 4ºE Soporte y Mantenimiento.
39
“PAGINA DE LA EMPRESA”
http://moonlightenterprises.wix.com/page
Sonia Guadalupe Piñón Castillo. 4ºE Soporte y Mantenimiento.
40
“DATOS DE CONTACTO”
PAGINA DE FACEBOOK:
https://www.facebook.com/MoonlightEnterprises.96
TWITTER:
https://twitter.com/Moonlight_Etps
CANAL DE YOUTUBE:
https://www.youtube.com/channel/UCwLmInH6Bus72JWQUvHBzTg
BLOG ON BLOGSPOT:
http://moonlight-enterprises.blogspot.mx
E-MAIL (HOTMAIL):
moonlight_enterprises@hotmail.com
E-MAL (G-MAIL):
moonlight.enterprises98@gmail.com
SKYPE:
USUARIO: Moonlight Enterprises.
Sonia Guadalupe Piñón Castillo. 4ºE Soporte y Mantenimiento.
41
“CONCLUSIONES”
Con el aumento de la demanda laboral es necesario también un aumento proporcional de
técnicos correctamente capacitados en cada una de las áreas del soporte en equipos de
cómputo. La tecnología (ahora una parte indispensable de nuestra vida diaria) va
avanzando a niéveles estratosféricos; y es necesario que con ella avancen personas
capaces de seguirles el paso.
Dentro de las finalidades de este proyecto está el de repasar los conocimientos adquiridos
a lo largo del semestre que fueron recabados con diversas técnicas de estudio y
recolección de información.
Una de las finalidades primarias de este manual es que cualquier persona tenga una
fuente de información útil para cualquier problema que se le presente en su ordenador, ya
sea alguien con conocimientos previos sobre informática, o una persona que se encuentre
casi o completamente en ceros. Como empresa (y también como técnicos individuales) ya
contamos con los conocimientos necesarios para atender a cada uno de nuestros clientes
de manera ideal. Así como para también resolver los problemas a surgir a lo largo del uso
de los equipos informáticos. Este proyecto habla de nosotros como empresa, ya que
contiene nuestro modo de trabajo, nuestras políticas y reglas, en él, les es permitido a
todos los lectores dar un vistazo dentro de Moonlight Enterprises.
Seguimos preparándonos, y haciendo todo lo posible por permanecer a la vanguardia en
la protección y reparación de computadoras, así que recuerde “Sencillamente ¡Háblenos!
¡Somos Empresas Moonlight!”

Manual De Procedimientos - Sonia Piñón Castillo. 4ºE

  • 1.
    Sonia Guadalupe PiñónCastillo. 4ºE Soporte y Mantenimiento. 1
  • 2.
    Sonia Guadalupe PiñónCastillo. 4ºE Soporte y Mantenimiento. 2 “INDICE” Contenido “INDICE”.................................................................................................................................................................2 “OBJETIVO DEL MANUAL”...............................................................................................................................5 “ORGANIGRAMA” ................................................................................................................................................6 “POLITICAS DE LA EMPRESA”........................................................................................................................7 “PROCEDIMIENTOS DE MANTENIMIENTO PREVENTIVO DE SOFTWARE” .................................9 “PROCEDIMIENTOS DE MANTENIMIENTO PREVENTIVO DE HARDWARE” ..............................10 “PROCEDIMIENTOS DE MANTENIMIENTO CORRECTIVO DE SOFTWARE” ...............................11 “PROCEDIMIENTOS DE PROBLEMAS DE SOFTWARE”........................................................................13 “PROCEDIMIENTOS DE PROBLEMAS DE HARDWARE” ......................................................................21 “BITÁCORA”.........................................................................................................................................................27 “REPORTE”...........................................................................................................................................................28 “PROGRAMACION DE MANTENIMIENTOS”............................................................................................29 “RAS”......................................................................................................................................................................35 “HELP DESK”.......................................................................................................................................................36 Características del software: ................................................................................................................................36 “NIVELES DE SOPORTE”.................................................................................................................................38 “PAGINA DE LA EMPRESA”............................................................................................................................39 “DATOS DE CONTACTO” .................................................................................................................................40 PAGINA DE FACEBOOK: ........................................................................................................................................40 TWITTER: ..............................................................................................................................................................40 CANAL DE YOUTUBE:............................................................................................................................................40 BLOG ON BLOGSPOT: ...........................................................................................................................................40 E-MAIL (HOTMAIL):...............................................................................................................................................40 E-MAL (G-MAIL):...................................................................................................................................................40 SKYPE:...................................................................................................................................................................40 “CONCLUSIONES” .............................................................................................................................................41
  • 3.
    Sonia Guadalupe PiñónCastillo. 4ºE Soporte y Mantenimiento. 3 Misión Nuestra misión es brindar el apoyo y la asesoría necesarios para mantener las computadoras en su óptimo funcionamiento alrededor del mundo así como ofrecer servicios de instalación y reparación de software y hardware para que su equipo funcione con toda la calidad que Moonlight Enterprises tiene para usted. Visión Nuestra visión es dar un servicio de calidad mediante nuestro conocimiento adquirido en nuestro nivel académico. Queremos que todos nuestros clientes estén satisfechos con el servicio brindado, así como esperamos ser de ayuda en los problemas sencillos que pudieran resolverse desde la comodidad de su hogar con la ayuda de nuestros tutoriales. Valores Nuestros valores son: Honestidad, responsabilidad y servicio. De esta manera le aseguramos un integro y eficaz trato tanto a usted, como a su equipo.
  • 4.
    Sonia Guadalupe PiñónCastillo. 4ºE Soporte y Mantenimiento. 4
  • 5.
    Sonia Guadalupe PiñónCastillo. 4ºE Soporte y Mantenimiento. 5 “OBJETIVO DEL MANUAL” El objetivo del manual de procedimientos es repasar todo el conocimiento aprendido a lo largo del semestre Febrero-Junio del año cursante (2015), así como recabar toda la información reunida en el mismo. Esto con el fin de tener acceso rápido a ella cuando se presente el momento en el que llegue a ser necesaria en futuros mantenimientos, ya sean del grado presencial o distancial.
  • 6.
    Sonia Guadalupe PiñónCastillo. 4ºE Soporte y Mantenimiento. 6 “ORGANIGRAMA”
  • 7.
    Sonia Guadalupe PiñónCastillo. 4ºE Soporte y Mantenimiento. 7 “POLITICAS DE LA EMPRESA” Horarios de atención.  Lunes a Viernes  8:00 a 8:00 (horario corrido)  Sábado y domingo  10:00 a 4:00 Forma en la que se deben de dirigir al cliente.  Siempre hay que mirar a los ojos para mostrar seguridad.  Siempre hay que dirigirse al cliente de manera formal, sin importar la edad.  Jamás hay que hacer esperar al cliente (tolerancia cero).  NO establecer una conversación que pueda incomodar al interlocutor. Evitar hablar de temas sensibles o que generen controversia. Tiempos promedios de atención al cliente.  Preventivo 3 días.  Correctivo se establece el tiempo según la falla (mantener informado al cliente de cualquier cambio que se presente en el tiempo estimado). Presentación del personal.  Mantener una buena higiene personal  Utilizar ropa adecuada  No actuar de una forma inapropiada Servicios que se ofrecen.  Mantenimiento preventivo presencial.- es el destinado a la conservación de equipos o instalaciones mediante realización de revisión y reparación que garanticen su buen funcionamiento y fiabilidad.  Mantenimiento correctivo presencial.- corrige los defectos observados en los equipamientos o instalaciones, es la forma más básica de mantenimiento y consiste en localizar averías o defectos y corregirlos o repararlos.  Mantenimiento preventivo a distancia.- es el destinado a la conservación de equipos o instalaciones mediante realización de revisión y reparación que garanticen su buen funcionamiento mediante vía telefónica, internet o por tutoriales.  Mantenimiento correctivo a distancia.- corrige los defectos observados en los equipamientos o instalaciones, es la forma más básica de mantenimiento y consiste en localizar averías o defectos y corregirlos o repararlos mediante vía telefónica, internet o por tutoriales.  Venta de piezas y accesorios así como de equipos.- esto es para que el cliente no batalle Tiempos de solución del problema.  Preventivo: 3 días  Correctivo: el tiempo que el técnico indique
  • 8.
    Sonia Guadalupe PiñónCastillo. 4ºE Soporte y Mantenimiento. 8 Presupuestos y Precios Revisión de Equipo: $50.00 Reinstalación de Sistema Operativo, incluye (Office 2007 y Antivirus) $350.00 Instalación de Antivirus $100.00 Mantenimiento Preventivo $250.00 Instalación de Programas otorgados por el cliente $100.00 Instalación de Programas $150.00 Garantías Aquellas reparaciones que hayan sido efectuadas por Moonlight Enterprises están sometidas a unas condiciones con el objetivo de garantizar la calidad del servicio. Estas condiciones son las siguientes:  La garantía tendrá una validez mínima de tres meses desde la fecha de la entrega del aparato.  La garantía tendrá validez siempre y cuando el aparato no sea manipulado o reparado por terceros.  La garantía no será válida cuando la avería se produzca por un uso inadecuado del aparato, o por causas de fuerza mayor.  Todos los Servicios de Asistencia Técnica estarán obligados a devolver a los usuarios los aparatos en el mismo estado en que fueron entregados, salvo con las lógicas modificaciones que hayan sido consecuencia de las reparaciones y/o servicios que sobre el mismo se hayan realizado.  Si durante el periodo de validez de la garantía se produce una nueva avería y no está muy claro si la avería entra o no en garantía el cliente podrá elegir entre dos opciones: 1. Continuar utilizando los servicios del taller que hasta ahora había empleado 2. Cambiar a otro servicio de asistencia técnica. En este caso el usuario deberá avisar al servicio de asistencia técnica que le prestó la garantía con antelación para que, de este modo, pueda intervenir en el nuevo proceso de reparación. Realizada ésta y de persistir la falta de acuerdo, el usuario deberá satisfacer el importe. Con posterioridad, el usuario podrá presentar la correspondiente denuncia ante los servicios competentes.  La garantía es sobre el total de la reparación se entiende total sobre la reparación perpetrada. Así, afecta a todos los gastos que se puedan ocasionar incluyendo: 1. El transporte que la reparación exija y el desplazamiento de los operarios que hubieran de efectuar dicha reparación 2. Las piezas de repuesto y material de cualquier clase que hubiera de utilizarse.
  • 9.
    Sonia Guadalupe PiñónCastillo. 4ºE Soporte y Mantenimiento. 9 “PROCEDIMIENTOS DE MANTENIMIENTO PREVENTIVO DE SOFTWARE” ALGORITMO:  Recibimos el equipo  Revisamos el equipo  Realizar informe -¿Enciende?  Sí) Respaldar información y controladores Archivos temporales Desfragmentar Instalar antivirus Realizar actualizaciones Finalizar informe Entregar al cliente  No) Notificar al cliente. -¿Desea mantenimiento?  No) Llevársela.  Sí)  Realizar pasos anteriores.
  • 10.
    Sonia Guadalupe PiñónCastillo. 4ºE Soporte y Mantenimiento. 10 “PROCEDIMIENTOS DE MANTENIMIENTO PREVENTIVO DE HARDWARE” ALGORITMO:  Se recibe el equipo de cómputo  Se levanta reporte  Encender el equipo  ¿Enciende? -Si)  Desconectar los dispositivos externos  Abrir el gabinete  Realizar inventario de los componentes de HW.  Se quitan los dispositivos de la tarjeta madre  Limpiar dispositivos  Sopetear gabinete  Verificar fuente de poder  Ensamblar componentes  Conectar y entregar una vez que funcione -No)  Realizar mantenimiento correctivo si el cliente lo desea
  • 11.
    Sonia Guadalupe PiñónCastillo. 4ºE Soporte y Mantenimiento. 11 “PROCEDIMIENTOS DE MANTENIMIENTO CORRECTIVO DE SOFTWARE” Algoritmo:  Se realiza prueba de funcionamiento - ¿El equipo encendió? - SI) - Proseguir con el mantenimiento. - NO) - Notificar al cliente.  Se diagnostica la falla.  Desfragmentar los discos duros  Realizar respaldos de los datos almacenados.  Instalar las actualizaciones de seguridad de nuestro sistema operativo.  Limpiar nuestros datos de navegación cada cierto tiempo.  Instalar alguna herramienta antimalware  Se termina de llenar el reporte.  Se predice el precio el servicio.  Se cierra reporte.  Se entrega el equipo al cliente.
  • 12.
    Sonia Guadalupe PiñónCastillo. 4ºE Soporte y Mantenimiento. 12 “PROCEDIMIENTOS DE MANTENIMIENTO CORRECTIVO DE HARDWARE” Algoritmo:  Detecta la falla al equipo  Reporta la falla a soporte técnico  Detecta la falla al equipo de computo  ¿Mantenimiento correctivo externo? o NO)  Reparar el equipo personal de soporte técnico  (1) o SI)  verificar si es correctivo por garantía o contrato  ¿Garantía de compra? o NO)  Reportar para que se le de seguimiento  (2) o SI)  Reporta al proveedor para hacer efectiva la garantía  Revisar equipo y trasladar al laboratorio  1.-Entregar equipo a soporte técnico.  2.-Recibe y revisa cotización  Procede a la reparación del equipo  Recibe el equipo y da el visto bueno  Entrega el equipo al cliente  Recibe el equipo reparado  Se cierra reporte
  • 13.
    Sonia Guadalupe PiñónCastillo. 4ºE Soporte y Mantenimiento. 13 “PROCEDIMIENTOS DE PROBLEMAS DE SOFTWARE” Algoritmo:  Entrar a inicio.  Entrar a equipo.  Verificar el disco local que se esté utilizando.  Dar click derecho y entrar a propiedades para ver su estado. - ¿Está saturado o fragmentado?  SI)  Eliminar algunas cosas o documentos para liberar espacio/defragmentar.  NO)  Su problema puede ser causado por virus.  Verificar el antivirus del equipo. - ¿Está en funcionamiento?  NO)  Instalar uno nuevo o llevar a cabo las actualizaciones necesarias.  Si su problema era por virus se resuelve.  SI)  Problema mayor  Formateo del equipo y nueva instalación del sistema operativo.  Fin.
  • 14.
    Sonia Guadalupe PiñónCastillo. 4ºE Soporte y Mantenimiento. 14 Algoritmo:  Verifique que el dispositivo esté bien instalado.  SI)  Problemas con los controladores. - ¿Tiene instalado el controlador de dispositivo? - SI) actualícelo/descargue el controlador de la compañía. - NO) descárguelo. Preferentemente de la página del fabricante.  NO)  Agregue el hardware manualmente.  Fin.
  • 15.
    Sonia Guadalupe PiñónCastillo. 4ºE Soporte y Mantenimiento. 15 Algoritmo: - ¿Tiene un antivirus o antispyware?  SI)  Abrimos nuestro programa de antivirus/antispyware  Escaneamos el equipo.  Una vez encontrado el problema lo eliminamos/vacunamos.  NO)  Instalar uno.  Fin. Algoritmo: - ¿Se tiene un buen antivirus?  NO)  Instálelo  SI)  Escanear la pc contra virus y spyware.  Eliminar los virus encontrados  Instalar la aplicación de “Adblock Plus” en el navegador  Escanear periódicamente el equipo contra amenazas  Fin.
  • 16.
    Sonia Guadalupe PiñónCastillo. 4ºE Soporte y Mantenimiento. 16 Algoritmo: - ¿El modem funciona?  SI)  Actualizar manualmente el controlador del adaptador de red.  NO)  Reiniciarlo - ¿Funciona? - NO) - Contactar con la compañía. - SI) - ¿El equipo conecta a internet? - NO) => Ir al paso 1. Categoría 1.  Fin.
  • 17.
    Sonia Guadalupe PiñónCastillo. 4ºE Soporte y Mantenimiento. 17 Algoritmo: - ¿El volumen es el adecuado?  NO)  Subir el volumen.  SI) - ¿Las bocinas están bien conectadas o funcionan correctamente? - NO) - Conectar correctamente/ comprar nuevos. - SI) - ¿El controlador funciona correctamente? - NO) - Descargar / actualizar el controlador de dispositivo. - SI) - Posible daño en la tarjeta de sonido. - Reemplazarla. - Fin.
  • 18.
    Sonia Guadalupe PiñónCastillo. 4ºE Soporte y Mantenimiento. 18 Algoritmo: - ¿Se tiene antivirus?  SI)  Revisar si el antivirus funciona  Si requiere actualización, actualizar.  NO)  Descargar o comprar antivirus  Instalarlo  Ejecutar en la computadora  Esperar a que el antivirus analice el ordenador  Borrar los virus detectados. - ¿Se borraron todos los virus?  NO)  Analice de nuevo.  SI)  Ejecutar algún programa  Revisar si lo abre sin problemas  Encargarse de realizar un análisis de manera periódica.
  • 19.
    Sonia Guadalupe PiñónCastillo. 4ºE Soporte y Mantenimiento. 19 Algoritmo:  Revisar la secuencia de arranque - ¿Esta puesta en otra unidad?  SI)  Quitar la opción de CD/DVD y ponerlo en la correcta.  NO)  Intentar iniciando de nuevo dando F8, y seleccionando ”modo seguro” o “ultima configuración buena conocida” - ¿Inicio?  NO)  Reinstale el sistema operativo  SI)  FIN.
  • 20.
    Sonia Guadalupe PiñónCastillo. 4ºE Soporte y Mantenimiento. 20 Algoritmo:  Iniciar el sistema y correr el antivirus. - ¿Se detectó alguno?  SI)  Eliminar todo virus del equipo.  NO)  Revisar el interior del gabinete - ¿Hay obstrucción de polvo en los componentes/ fuente de poder?  SI)  Realizar mantenimiento de HW.  NO)  Posible daño en la tarjeta  Realizar mantenimiento correctivo de HW. Algoritmo:  Haz una copia de seguridad de tu disco duro.  Crea un disco de arranque de emergencia  ¿Se solucionó?  SI) FIN.  NO)  Revisa el administrador de dispositivos  Haga click en el dispositivo mal instalado que indica la bandera.  Haz click en “recursos” y desactiva “use la configuración automática”.  Entre a “tipos de recursos”.  Haz click en los puertos y bloques de memoria superior que presentan conflicto con otros dispositivos  Click en aceptar.  Reinicia  Fin.
  • 21.
    Sonia Guadalupe PiñónCastillo. 4ºE Soporte y Mantenimiento. 21 “PROCEDIMIENTOS DE PROBLEMAS DE HARDWARE” Algoritmo:  Abrir el gabinete - ¿Están bien puestas las tarjetas?  NO)  Colocarlas bien  SI)  Ver que no estén dañadas  Si no están dañadas es posible que lo que no sirve es la tarjeta madre  Cambiarla si este es el caso  Si están dañadas remplazar la o las memorias  Conectar a corriente  Si funciona cerrar el gabinete  Entregar al cliente Algoritmo:  Desconectar la computadora de la electricidad  Abrir el gabinete  Retirar el ventilador  Quitar el procesador  ¿Está en buen estado?  SI)  Revisar un posible problema con el zoquet o tarjeta madre  Remplazarlo  NO)  Enderezar un pin si eso es lo que falla  Cambiar el procesador en caso de que se requiera  Si Funciona ordenar las piezas del gabinete  Cerrar y entregar al cliente
  • 22.
    Sonia Guadalupe PiñónCastillo. 4ºE Soporte y Mantenimiento. 22 Algoritmo:  Abrir el gabinete  Verificar que la tarjeta este bien conectada  ¿Está bien conectada?  SI)  Cambiar tarjeta  NO)  Conectar bien  Verificar el funcionamiento  ¿Funcionó?  NO)  Considerar daño en la tarjeta madre y un posible cambio.  SI)  Finalizar y entregar equipo al cliente. Algoritmo:  Abrir el gabinete  Ver que nos componentes estén conectados  ¿Están bien conectados?  NO)  conectar correctamente  SI)  Ver si la tarjeta principal tiene algún daño  ¿Va a repararse?  NO)  Comprar una nueva  Cambiarla  SI)  Conseguir un buen equipo de electrónica y soldadura.  Ver que el equipo funcione correctamente y entregar al cliente.
  • 23.
    Sonia Guadalupe PiñónCastillo. 4ºE Soporte y Mantenimiento. 23 Algoritmo:  Probar la fuente  ¿Enciende?  SI)  Revise que no tenga ningún corto  ¿Funciona?  SI )  1)  NO)  Remplace la fuente  NO)  Retirar la fuente del CPU  Abrir la fuente  ¿Está el fusible bien?  SI)  Ir a paso 2  NO)  ¿Se puede cambiar?  SI)  Cámbielo  NO)  Remplace  Pruebe y cierre una vez que funcione.
  • 24.
    Sonia Guadalupe PiñónCastillo. 4ºE Soporte y Mantenimiento. 24 Algoritmo:  Retire el disco duro del CPU y vuélvalo a colocar  Revise el cable de la conexión  Configure correctamente el Slave/máster  Revise que ninguno de los pines del disco duro este dañado  ¿Funciona?  SI)  FIN.  NO)  Dejar enfriar el disco duro  Probarlo nuevamente  ¿Funciona?  NO )  Remplácelo  FIN.  SI)  Respaldar información de manera precavida.  Cambiarlo  FIN. Algoritmo:  ¿Lee los discos?  SI) o Dejar como esta  NO) o Abrir el gabinete o Verificar que los cables estén bien conectados.  ¿Están conectados correctamente?  SI)  Cambiar CD/DVD  Funciona correctamente  NO)  Conectarlos bien  Verificar el correcto funcionamiento.
  • 25.
    Sonia Guadalupe PiñónCastillo. 4ºE Soporte y Mantenimiento. 25 Algoritmo:  Abrir gabinete  Revisar en donde está la falla  ¿El cable está dañado?  SI)  Remplazarlo  Revisar que funcione  NO)  Revisar entrada  ¿Se encuentra dañada la entrada?  SI)  Posible daño en la tarjeta, considerar cambiarla.  Revisar que sirva Algoritmo:  Desconectar el CPU de la electricidad  Retirar la pila  Remplazar con una pila funcional o nueva  ¿Funciona?  NO)  Cambiar zoquet de pila o la tarjeta madre  SI)  Cerrar gabinete y entregar al cliente
  • 26.
    Sonia Guadalupe PiñónCastillo. 4ºE Soporte y Mantenimiento. 26 Algoritmo:  Detectar el problema  ¿Gira?  NO)  Cambiarlo por otro  SI)  Si gira de forma lenta limpiarlo  Si no se soluciona el problema es probable que tenga los cables dañados  Cambiarlo si no se puede reparar  Colocar y ver que funcione  Cerrar gabinete  Entregar al cliente
  • 27.
    Sonia Guadalupe PiñónCastillo. 4ºE Soporte y Mantenimiento. 27 “BITÁCORA”
  • 28.
    Sonia Guadalupe PiñónCastillo. 4ºE Soporte y Mantenimiento. 28 “REPORTE”
  • 29.
    Sonia Guadalupe PiñónCastillo. 4ºE Soporte y Mantenimiento. 29 “PROGRAMACION DE MANTENIMIENTOS” PLAN DE MANTENIMIENTO DE EQUIPO DE CÓMPUTO 1. DIAGNOSTICO SITUACIONAL 1.1 Hardware:  30 computadoras: - Gabinete, monitor, teclado, mouse y regulador.  6 impresoras con scanner. 1.2Comunicaciones:  6 Router. 2. LEVANTAMIENTO DE INVENTARIO 3. MANTENIMIENTO PREVENTIVO DE EQUIPO DE CÓMPUTO. El área de soporte técnico definirá el mantenimiento en dos aspectos: a. Para los equipos que están fuera de garantía será realizado por personal de soporte técnico, tales como pruebas, ajustes, reemplazo, reinstalación, etc. Tomando como base el inventario actualizado de los equipos de cómputo con los que cuenta la empresa. b. Para equipos de cómputo que cuentan con garantía el mantenimiento será realizado por personal de la empresa de donde se adquirió el bien o de acuerdo a los contratos estipulados de las adquisiciones. c. Este servicio se brindara en el equipo de cómputo tres veces al año. Si no se da el apropiado mantenimiento preventivo a las computadoras, estos aparatos suelen presentar un comportamiento inestable, motivo por el cual se debe prever y por consiguiente realizar el mantenimiento respectivo periódicamente. Un apropiado mantenimiento preventivo puede ayudar a extender la vida de una PC, y mantenerla operando por más tiempo, evitando así que la reparación sea más costosa.
  • 30.
    Sonia Guadalupe PiñónCastillo. 4ºE Soporte y Mantenimiento. 30 Las rutinas de mantenimiento a realizar varían de acuerdo al tipo de equipos, sin embargo en forma general deberán cubrir los siguientes aspectos: CPUs:  Revisión de errores.  Desmontaje, limpieza interna, aspirado, verificación de tarjetas, limpieza de drives, limpieza externa.  Limpieza y revisión de teclado.  Limpieza y revisión de monitor.  Desfragmentación, scan disk y diagnósticos del fabricante. Para realizar el mantenimiento respectivo de los equipos de cómputo debemos de considerar cada uno de los siguientes componentes: 1. Gabinete. 2. Monitor. 3. Teclado. 4. Mouse. 5. Impresora. 6. Regulador o supresor de picos. 4. MANTENIMIENTO CORRECTIVO DE EQUIPO DE COMPUTO En esta parte el mantenimiento correctivo es por agotamiento de vida útil de los equipos, en el que se da solución inmediata de cualquier circunstancia no prevista la cual consiste en la reparación y/o cambio de piezas defectuosas permitiendo su recuperación, restauración o renovación. En caso que no se pueda dar solución inmediata por que no existan piezas, se le asignara equipo en calidad de préstamo con las características iguales y/o semejantes con la finalidad que no afecte la continuidad del trabajo, teniendo que actuar de forma emergente y, en el mejor de los casos, bajo un plan contingente existente en el área. El área de soporte técnico deberá realizar un informe técnico del mantenimiento correctivo en el que se plasme el trabajo realizado, así como los datos completos de los equipos revisados y la conformidad del usuario.
  • 31.
    Sonia Guadalupe PiñónCastillo. 4ºE Soporte y Mantenimiento. 31 5. CRONOGRAMA DE EJECUCIÓN DE MANTENIMIENTO PREVENTIVO. El mantenimiento preventivo será realizado en las fechas que se describen a continuación: PRIMER PERIODO SEGUNDO PERIODO
  • 32.
    Sonia Guadalupe PiñónCastillo. 4ºE Soporte y Mantenimiento. 32 TERCER PERIODO CUARTO PERIODO QUINTO PERIODO
  • 33.
    Sonia Guadalupe PiñónCastillo. 4ºE Soporte y Mantenimiento. 33 OTRAS TAREAS DE MANTENIMIENTO PREVENTIVO TAREA DE MANTENIMIENTO PREVENTIVO FRECUENCIA RESPONSABLE Cotejar el funcionamiento global del computador Semanal Ruby Cayente Observar de donde provienen los ruidos extraños (si lo hay) Cuando sea prudente Sonia Piñón Mantener una buena presentación de hardware Semanal Rosalba Solano Analizar las unidades ópticas y de almacenamiento Semanal Rosalba Solano Revisar que los puntos de red y canaletas Semanal Ruby Cayente Desfragmentar y liberar espacio en el disco duro Mensual Sonia Piñón Liberar memoria RAM Mensual Sonia Piñón Ejecutar antivirus y scandisk Semanal Ruby Cayente Medir el trabajo global del sistema operativo Mensual Rosalba Solano 6. NUMERO DE RECURSOS HUMANOS  3 Técnicos en soporte. 7. MATERIALES NECESARIOS PARA REALIZAR EL MANTENIMIENTO ES EL SIGUIENTE:  Aire comprimido o aspiradora.  Kit de desarmadores.  Mascarilla  Guantes  Spray limpia contactos  Pulsera antiestática. 8. SEGUIMIENTO Y MONITOREO. El desarrollo del mantenimiento se efectuara, según el cronograma establecido , en el cual se detallan las fechas a realizarlo, además de avisar anticipadamente al personal que está haciendo uso del equipo para que puedan programar un tiempo idóneo para
  • 34.
    Sonia Guadalupe PiñónCastillo. 4ºE Soporte y Mantenimiento. 34 la realización del mantenimiento, esto para anticipar contratiempos en cuanto a la disposición del equipo. 9. SUGERENCIAS  Poder contar con todos los accesorios indicados.  Hacer buen uso de los recursos de cómputo.  Comunicar previamente al usuario, el movimiento o traslado del equipo de cómputo.  No realizar otros trabajos solo en caso de emergencia.  Dar las indicaciones respectivas al usuario como:  No comer encima del teclado.  Limpiar los equipos.  No colocar papeles encima gabinete monitor, ya que estos obstruyen la ventilación.  Apagar correctamente el equipo (no apagar sin antes salir correctamente del sistema).  Consultar con el personal de redes o cómputo cualquier duda o situación que se presente en el equipo.
  • 35.
    Sonia Guadalupe PiñónCastillo. 4ºE Soporte y Mantenimiento. 35 “RAS” SOFTWARE A ELEGIR: ShowMyPC. Es una empresa que proporciona la herramienta gratuita e integra a todos los usuarios. ShowMyPC depende de muchas tecnologías abiertas y ofrece sus servicios gratuitos a todos. Además, ofrece servicios premium ShowMyPC y muchas opciones de integración para continuar el crecimiento, la investigación y el desarrollo. ShowMyPC tiene la intención de mantener el impulso actual para ofrecer servicios gratuitos y mejorar la conectividad en cada área geográfica remota del mundo. Instalación y ejecución: 1. Buscamos en el motor de búsqueda Show My pc y abrimos el primer resultado. 2. Clicamos la opción del software que deseamos descargar. 3. Esperamos a realizar la descarga. 4. Ejecutamos el setup. 5. Una vez que está abierto, ingresamos el código generado con anterioridad por el otro usuario. 6. Ahora podemos controlar el ordenador de una forma fácil y rápida.
  • 36.
    Sonia Guadalupe PiñónCastillo. 4ºE Soporte y Mantenimiento. 36 “HELP DESK” Características del software:
  • 37.
    Sonia Guadalupe PiñónCastillo. 4ºE Soporte y Mantenimiento. 37 Instalación y ejecución:  Se va a la página http://www.spiceworks.com/free-help-desk-software/  Click en descargar.  Ingresamos un correo y una contraseña con una mayúscula.  Nos damos de alta.  Se inicia la descarga (esperamos)  Ejecutamos.  Seguimos la instalación cancelando otros software  Una vez terminada iniciamos sesión.  Desbloqueamos.  Podemos ingresar a la página y editar los tickets.  Contiene nuevas aplicaciones.  Podemos cambiar prioridades así como elegir el técnico que se hará cargo de la reparación.
  • 38.
    Sonia Guadalupe PiñónCastillo. 4ºE Soporte y Mantenimiento. 38 “NIVELES DE SOPORTE” Nivel 1 Consiste en dar al cliente orientación telefónica a nivel de usuario y operacional. Nivel 2 Es un servicio que consiste en dar soporte técnico en los problemas de uso de aplicaciones. El objetivo de este tipo de servicio es mantener recursos especializados disponibles con cobertura horaria. Nivel 3 Consiste en la intervención e investigación por parte de nuestros especialistas a nivel de arquitectura de software. Soporte telefónico. Modalidad de soporte que consiste en uno o más números habilitados desde donde el cliente obtendrá orientación básica sobre el problema, esto será a través de un numero celular o red fija.
  • 39.
    Sonia Guadalupe PiñónCastillo. 4ºE Soporte y Mantenimiento. 39 “PAGINA DE LA EMPRESA” http://moonlightenterprises.wix.com/page
  • 40.
    Sonia Guadalupe PiñónCastillo. 4ºE Soporte y Mantenimiento. 40 “DATOS DE CONTACTO” PAGINA DE FACEBOOK: https://www.facebook.com/MoonlightEnterprises.96 TWITTER: https://twitter.com/Moonlight_Etps CANAL DE YOUTUBE: https://www.youtube.com/channel/UCwLmInH6Bus72JWQUvHBzTg BLOG ON BLOGSPOT: http://moonlight-enterprises.blogspot.mx E-MAIL (HOTMAIL): moonlight_enterprises@hotmail.com E-MAL (G-MAIL): moonlight.enterprises98@gmail.com SKYPE: USUARIO: Moonlight Enterprises.
  • 41.
    Sonia Guadalupe PiñónCastillo. 4ºE Soporte y Mantenimiento. 41 “CONCLUSIONES” Con el aumento de la demanda laboral es necesario también un aumento proporcional de técnicos correctamente capacitados en cada una de las áreas del soporte en equipos de cómputo. La tecnología (ahora una parte indispensable de nuestra vida diaria) va avanzando a niéveles estratosféricos; y es necesario que con ella avancen personas capaces de seguirles el paso. Dentro de las finalidades de este proyecto está el de repasar los conocimientos adquiridos a lo largo del semestre que fueron recabados con diversas técnicas de estudio y recolección de información. Una de las finalidades primarias de este manual es que cualquier persona tenga una fuente de información útil para cualquier problema que se le presente en su ordenador, ya sea alguien con conocimientos previos sobre informática, o una persona que se encuentre casi o completamente en ceros. Como empresa (y también como técnicos individuales) ya contamos con los conocimientos necesarios para atender a cada uno de nuestros clientes de manera ideal. Así como para también resolver los problemas a surgir a lo largo del uso de los equipos informáticos. Este proyecto habla de nosotros como empresa, ya que contiene nuestro modo de trabajo, nuestras políticas y reglas, en él, les es permitido a todos los lectores dar un vistazo dentro de Moonlight Enterprises. Seguimos preparándonos, y haciendo todo lo posible por permanecer a la vanguardia en la protección y reparación de computadoras, así que recuerde “Sencillamente ¡Háblenos! ¡Somos Empresas Moonlight!”