1


                CALENDARIO DE ACTIVIDADES PARA EL SEMESTRE 2012-2
                    LABORATORIO DE QUÍMICA ORGÁNICA II (1411)

   SEMANA       SESIÓN                                 ACTIVIDAD
                  No.
ENERO-FEBRERO
    30-03         1            Medidas de seguridad en el laboratorio.
                               Lectura de los reglamentos de laboratorio.
                               Repaso de cálculos estequiométricos.
                               Explicación de las prácticas 1 y 2 (SN2 y SN1).
                               Introducción a la espectroscopía: Discusión de los espectros de las
                                prácticas 1 y 2.
   FEBRERO
     06-10        2      Elaboración de la Práctica 1:
    Feriado:             SUSTITUCIÓN NUCLEOFÍLICA BIMOLECULAR:
    Lunes 6              Obtención de bromuro de n-butilo.
     13-17        3      Elaboración de la Práctica 2:
                         SUSTITUCIÓN NUCLEOFÍLICA UNIMOLECULAR:
                         Obtención de cloruro de t-butilo.
    20-24         4           Seminario de las prácticas 1 y 2.
                              Examen de las prácticas 1 y 2.
                              Explicación de la Práctica 3:
                                DESHIDRATACIÓN DE ALCOHOLES: Preparación de
                                ciclohexeno.
                             Discusión de los espectros de la práctica 3.
FEBRERO-MARZO
     27-02        5      Elaboración de la Práctica 3:
                         DESHIDRATACIÓN DE ALCOHOLES: Preparación de ciclohexeno.
    05-09         6           Seminario de la práctica 3.
                              Examen de la práctica 3.
    Feriado:                  Explicación de la práctica 4:
   Jueves 8*                    PROPIEDADES DE COMPUESTOS CARBONÍLICOS:
                                Identificación de aldehídos y cetonas.
                             Discusión de los espectros de la práctica 4.
    12-16         7      Elaboración de la Práctica 4:
                         PROPIEDADES DE COMPUESTOS CARBONÍLICOS: Identificación de
                         aldehídos y cetonas.
                              Posibilidad, de acuerdo al tiempo, de identificar una
                                muestra problema, puede ser una forma de evaluar esta
                                práctica en vez de un examen escrito.
    19-23         8           Examen de la práctica 4 (En caso de que sea escrito).
                              Explicación de la práctica 5:
   Feriado:                     Condensación de Claisen-Schmidt: Obtención de
   Lunes 19                     dibenzalacetona.
2



 SEMANA      SESIÓN                                ACTIVIDAD
               No.
  ABRIL
                          Discusión de los espectros de la práctica 5.
                          Elaboración de la Práctica 5.
  26-30        9          Explicación de la práctica 6:
                           Obtención del ácido acetilsalicílico por medio de un proceso
                           de química verde.
                          Discusión de los espectros de la práctica 6.
                          Elaboración de la Práctica 6.
                          Examen de la Práctica 5.
  02-06                                     SEMANA           SANTA
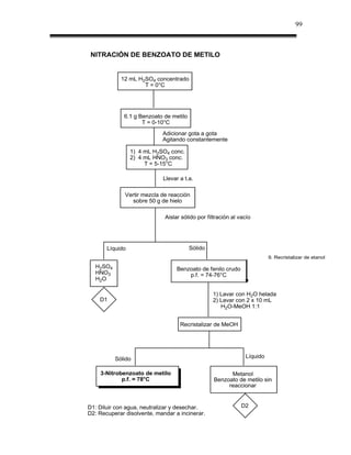
  09-13        10            Explicación de la práctica 7.
                             Discusión de los espectros de la práctica 7.
                             Elaboración de la práctica 7:
                              SUSTITUCIÓN ELECTROFÍLICA AROMÁTICA:
                              Nitración de benzoato de metilo: Obtención de 3-
                              nitrobenzoato de metilo.
  16-20        11            Examen de las Prácticas 6 y 7.
                             Explicación de la práctica 8:
                              SUSTITUCIÓN NUCLEOFÍLICA AROMÁTICA:
                         a)   Obtención de 2,4-dinitrofenilhidrazina.
                         b)   Obtención de 2,4-dinitrofenilanilina.
                          Discusión de los espectros de la práctica 8.
  23-27        12         Elaboración de la Práctica 8:
                           SUSTITUCIÓN NUCLEOFÍLICA AROMÁTICA:
                           a) Obtención de 2,4-dinitrofenilhidrazina.
                           b) Obtención de 2,4-dinitrofenilanilina.
                          Discusión de la práctica 8.
                          Examen de la práctica 8.
ABRIL-MAYO
   30-04       13          Explicación de la Práctica de reposición:
                             OXIDACIÓN DE ALCOHOLES: Oxidación de n-butanol a n-
                             butiraldehído.
                           Elaboración de la práctica de reposición.
                           Evaluación de la Práctica de reposición de acuerdo al
                             criterio del profesor.
  07-11               ENTREGA DE CALIFICACIONES A LOS ALUMNOS Y A LA SECCIÓN
  14-18               ENTREGA DE CALIFICACIONES A LOS PROFESORES DE TEORÍA
   25                 FIN DE CURSOS
3



SUSPENSIONES: Lunes 6 de febrero, Jueves 8 de marzo*, Lunes 19 de marzo.
* Suspensión únicamente para el personal administrativo.


                 CIUDAD UNIVERSITARIA, D.F., 19 DE ENERO DE 2011


                      PROFRA. G. YAZMÍN ARELLANO SALAZAR
                              JEFE DE LABORATORIO
4




TALLER DE
ESPECTROSCOPÍA

I. OBJETIVOS
   a) Conocer los principios fundamentales que rigen la interacción energía-
      materia (radiación electromagnética-moléculas) en uno de los métodos
      espectroscópicos más comunes en Química Orgánica: Infrarrojo (IR)

   b) Comprender la información contenida en los espectros correspondientes,
      a fin de identificar los grupos funcionales más comunes.

   c) Manejar las tablas de absorción correspondientes con el fin de resolver
      ejemplos sencillos de elucidación estructural de algunos compuestos
      orgánicos.


II. MATERIAL
    Colección de espectros de infrarrojo.


III. INFORMACIÓN
          La espectroscopía es el estudio de la interacción de la radiación con
    la materia. La radiación electromagnética es una amplia gama de diferentes
    contenidos energéticos y comprende valores que van desde los rayos
                  14                                  -6
    cósmicos (10 cal/mol) hasta la radiofrecuencia (10 cal/mol).

          Toda onda electromagnética está constituida por una onda eléctrica
    y una onda magnética. Cada onda electromagnética posee un valor de
    energía (E), así como de frecuencia ( ), longitud de onda ( ) y un número
    de onda ( ); que se relacionan entre sí a través de las siguientes
    expresiones:
                                                                      -1
            E=h          =c /       E = h (c /   )   =1 /      (en cm )

          Por otro lado, la energía total de un sistema molecular está dada por:
5



                       ET = Etrans + Erot + Evibr + Eelectr

Donde:

Etrans   =   Energía de translación, que es la energía cinética que posee una
             molécula debido a su movimiento de translación en el espacio.
Erot     =   Energía de rotación, que es la energía cinética que posee debido
             a la rotación alrededor de sus ejes que convergen en su centro
             de masa.
Evibr    =   Energía de vibración, que es la energía potencial y la energía
             cinética que posee debido al movimiento vibracional de sus
             enlaces.
Eelectr =    Energía electrónica, que es la energía potencial y energía
             cinética de sus electrones.


ESPECTROSCOPÍA DE INFRARROJO

       Es una técnica analítica instrumental que permite conocer los
principales grupos funcionales de la estructura molecular de un compuesto.

      Esta información se obtiene a partir del espectro de absorción de
dicho compuesto al haberlo sometido a la acción de la radiación infrarroja
en un espectrofotómetro.

       La región del espectro IR normal queda comprendida entre 2.5 m a
15 m, medido en unidades de longitud de onda, que corresponde a 4,000
    -1         -1
cm y 666 cm respectivamente si se expresa en número de onda (que es
                                     -1
el inverso de la longitud de onda, cm ).

CARACTERÍSTICAS DE UN ESPECTRO

       El espectro de infrarrojo de un compuesto es una representación
                                                       -1
gráfica de los valores de onda ( m) o de frecuencia (cm ) contra los valores
de por ciento de transmitancia (%T).

       La absorción de radiación IR por un compuesto a una longitud de
onda dada, origina un descenso en el %T, lo que se pone de manifiesto en
el espectro en forma de un pico o banda de absorción.
6



  100.0

     90

     80

     70

     60

     50
%T
     40

     30

     20

     10
     3.9
      4000.0        3000          2000            1500          1000       605.0
                                           cm-1


                                Figura 1



VIBRACIÓN MOLECULAR
   Las moléculas poseen movimiento vibracional continuo. Las vibraciones
suceden a valores cuantizados de energía.

    Las frecuencias de vibración de los diferentes enlaces en una molécula
dependen de la masa de los átomos involucrados y de la fuerza de unión entre
ellos.

   En términos generales, las vibraciones pueden ser de dos tipos:
estiramiento (stretching) y flexión (bending).

   Las vibraciones de estiramiento son aquéllas en las que los átomos de un
enlace oscilan alargando y acortando la distancia del mismo sin modificar el
eje ni el ángulo de enlace.

               VIBRACIONES DE ESTIRAMIENTO O TENSIÓN
7




                                Figura 2

      Las vibraciones de flexión son aquellas que modifican continuamente
el ángulo de enlace.

                      VIBRACIONES DE FLEXIÓN




            Tijera: Vibraciones de deformación en el plano




          Sacudida: Vibraciones de deformación en el plano




                   Balanceo: Vibraciones de deformación fuera del
                                   plano
8




         Torsión: Vibraciones de deformación fuera del plano

Nota: + y - se refieren a vibraciones perpendiculares al plano del papel.
                                  Figura 3
9


ABSORCIÓN DE ENERGÍA
           Para que sea posible la absorción de la energía infrarroja por parte
de una sustancia, es necesario que la energía que incide sobre ella sea del
mismo valor que la energía de vibración que poseen las moléculas de esa
sustancia. Ya que en una molécula existen diferentes átomos que forman
distintos enlaces, en el espectro de infrarrojo aparecerán bandas de absorción
a distintos valores de frecuencia y de longitud de onda. La región situada entre
                   -1
1,400 y 4,000 cm , es de especial utilidad para la identificación de la mayoría
de los grupos funcionales presentes en las moléculas orgánicas.

        Las absorciones que aparecen en esta                  zona,        proceden
fundamentalmente de las vibraciones de estiramiento.
                                                         -1
          La zona situada a la derecha de 1,400 cm es, por lo general,
compleja, debido a que en ella aparecen vibraciones tanto de estiramiento
como de flexión. Cada compuesto tiene una absorción característica en esta
región, esta parte del especto se denomina como la región de las huellas
dactilares.


ABSORCIONES DE GRUPOS FUNCIONALES EN EL IR


HIDROCARBUROS

          La absorción por estiramiento (stretching) carbono-hidrógeno (C-H),
está relacionada con la hibridación del carbono.

     Csp3   ______     H (-CH, alcanos):           2,800-3,000 cm
                                                                      -1

     Csp2   ______     H (=CH, alquenos):          3,000-3,300 cm
                                                                  -1

     Csp2   ______     H (=CH, aromático):            3,030 cm
                                                               -1

                                                               -1
     Csp    ______     H (=CH, alquinos):             3,300 cm

                                     Tabla 1
10



ALCANOS

                                              -1
C-H      Vibración de estiramiento 3,000 cm
                                                                         -1
        a)     En alcanos la absorción ocurre a la derecha de 3,000 cm .
        b)     Si un compuesto tiene hidrógenos vinílicos, aromáticos o
                                                                                -1
               acetilénicos, la absorción del –CH es a la izquierda de 3,000 cm .
                                                                                  -1
-CH2     Los metilenos tienen una absorción característica de 1,450-1,485 cm
                                           -1
         (flexión). La banda de 720 cm se presenta cuando hay más de 4
         metilenos juntos.
                                                                             -1
-CH3     Los metilos tienen una absorción característica de 1,375-1,380 cm .
                                  -1
         La banda de 1,380 cm , característica de metilos se dobletea cuando
         hay isopropilos o ter-butilos, apareciendo también las siguientes
         señales:

                                 Tabla 2


H 3C
                                                      -1                     -1
                   1,380 doblete           1,170 cm               1,145 cm
       CH

 H3C




       CH3                                            -1                     -1
                   1,380 doblete           1,255 cm               1,210 cm
H3C    C

       CH3


                                 Tabla 3
11




                       Figura 4
Espectro del heptano mostrando las vibraciones de tensión
12



ALQUENOS

                                                                      -1
=C-H   Vibración de estiramiento (stretching), ocurre a 3,000-3,300 cm .
C=C    Vibración de estiramiento (stretching), en la región de 1,600-1,675
          -1
       cm , a menudo son bandas débiles.
=C-H   Vibración de flexión (bending) fuera del plano en la región de
                     -1
       1,000-650 cm .

                              Tabla 4




                             Figura 5
                       Espectro del 1-octeno
13



ALQUINOS

                                                     -1
 C-H       Vibración de estiramiento ocurre a 3,300 cm .
                                                      -1
C C        Vibración de estiramiento cerca de 2,150 cm .
           La conjugación desplaza el alargamiento C-C a la derecha.

                                   Tabla 5




                                  Figura 6
                             Espectro del 1-decino
14



AROMÁTICOS

                                                                    -1
=C-H   La absorción por estiramiento es a la izquierda de 3,000 cm .
                                                            -1
C-H    Flexión fuera del plano en la región de 690-900 cm , este tipo de
       absorción permite determinar el tipo de sustitución en el anillo. Ver
       tabla.
                                                                 -1
C=C    Existen absorciones que ocurren en pares a 1,600 cm y 1,450
       cm-1 y son características del anillo aromático.

                                 Tabla 6




                             Figura 8
15




 Flexión C-H      Fuera del plano en la región 690-900 cm-1
                    cm-1                                  cm-1
Monosustitución    770-730        1,3,5-Trisustitución    840
                   710-690        1,2,4-Trisustitución  825-805
1,2-               770-735                              885-870
Disustitución
                                      1,2,3,4-           810-800
1,3-              710-690             Tetrasustitución
Disustitución     810-750             1,2,4,5-           870-855
                                      Tetrasustitución
1,4-              840-810             1,2,3,5-           850-840
Disustitución                         Tetrasustitución
1,2,3-            780-760             Pentasustitución    870
Trisustitución    745-705


                            Tabla 7




                         Figura 9
                    Espectro del tolueno
16


ALCOHOLES

-OH    Vibración de estiramiento.
       Para un alcohol asociado la característica es una banda intensa y
                                             -1
       ancha en la región de 3,000-3,700 cm .
                                                                    -1
       Un alcohol monomérico da una banda aguda en 3610-3640 cm .
                                                             -1
C-O    Vibración de estiramiento localizada en 1,000-1,200 cm .
                                              -1
C-OH   Flexión en el plano en 1,200-1,500 cm .
                                              -1
C-OH   Flexión fuera del plano en 250-650 cm .

                               Tabla 8




                             Figura 10
                   Espectro del alcohol sec-butílico
17


AMINAS

                                                            -1
N-H   Bandas de estiramiento en la zona de 3,300-3,500 cm .
      Las aminas primarias presentan dos bandas.
      Las aminas secundarias presentan una banda, a menudo débil.
      Las aminas terciarias no presentan banda de estiramiento N-H.
C-N   La banda de alargamiento es débil y se observa en la zona de 1,000-
              -1
      1,350 cm .
                                                                          -1
N-H   Banda de flexión (tijera) se observa en la zona de 1,640-1,560 cm ,
      banda ancha.
                                                                             -
N-H   Banda de flexión fuera del plano, se observa en la zona de 650-900 cm
      1
       .

                                Tabla 9




                              Figura 11
                     Espectro de la sec-butilamina
18



COMPUESTOS CARBONÍLICOS
           Los aldehídos, las cetonas, los ácidos carboxílicos y sus derivados,
dan la banda del carbonilo, este grupo es uno de los que absorben con una
                                                                        -1
alta intensidad en la región del infrarrojo en la zona de 1,850-1,650 cm .

                                    Posición de la absorción:
                                               -1
         Grupo funcional                    cm                  m
Aldehído               RCHO             1,720-1,740       5.75-5.80
Cetona                 RCOR             1,705-1,750       5.70-5.87
Ácido Carboxílico      RCOOH            1,700-1,725       5.80-5.88
Éster                  RCOOR            1,735-1,750       5.71-5.76
R= grupo saturado y alifático
          Vibraciones de estiramiento de compuestos carbonílicos
                                 Tabla 10

ALDEHÍDOS
                                                 -1
C=O        Banda de estiramiento en 1,725 cm . La conjugación con dobles
           enlaces mueve la absorción a la derecha.
                                                                     -1
C-H        Banda de estiramiento del hidrógeno aldehídico en 2,750 cm y
                   -1
           2,850 cm .
                                Tabla 11




                                Figura 12
                        Espectro del n-butiraldehído
19


CETONAS
                                                      -1
 C=O   Banda de alargamiento aproximadamente a 1,715 cm . La
       conjugación mueve la absorción a la derecha.

                         Tabla 12




                           Figura 13
                    Espectro de la 2-butanona
20



ÁCIDOS

O-H   Banda de estiramiento, generalmente muy ancha (debido a la
                                                                      -1
      asociación por puente de hidrógeno) en la zona de 3,000-2,500 cm ,
      a menudo interfiere con la absorción del C-H.
                                                               -1
C=O   Banda de estiramiento ancha en la zona de 1,730-1,700 cm .
                                                                -1
C-O   Banda de estiramiento fuerte en la zona de 1,320-1,210 cm .

                               Tabla 13




                              Figura 14
                     Espectro del ácido propiónico
21



ÉSTERES
                                                   -1
C=O      Banda de estiramiento cercana a 1,735 cm .
C-O      Banda de estiramiento, aparecen 2 bandas o más, una más fuerte
                                                    -1
         que las otras, en la zona de 1,300-1,000 cm .

                                   Tabla 14




  E

                                  Figura 15
                         Espectro del acetato de metilo



IV. PROCEDIMIENTO
   En la serie de espectros de infrarrojo que se presentan al final de cada
práctica señale las bandas de absorción características que le darán la pauta
para identificar un compuesto, señale además el tipo de vibración que
corresponde a la banda.
22


V. ANTECEDENTES
1) Estructura molecular de alcanos, alquenos, alquinos, compuestos
aromáticos, alcoholes, aldehídos, cetonas, aminas, ácidos carboxílicos y
ésteres.


VI. CUESTIONARIO
1) ¿Cuáles son las principales bandas de absorción para un alcano en un
    espectro de IR?

2) ¿Cómo distingue un grupo isopropilo de un grupo ter-butilo en un espectro
    de IR?

3) Cuando un alcano tiene más de 4 metilenos en una cadena lineal, ¿cómo
    se le distingue en un espectro de IR?

4) ¿Cómo distingue un alcano, un alqueno y un alquino en un espectro de IR?

5) ¿Cómo distingue un aldehído de una cetona en un espectro de IR?

6) ¿Qué vibraciones características presenta un ácido carboxílico para
    localizarlo en un espectro de IR?

7) ¿Qué bandas le dan la pauta para diferenciar un éster de una cetona? ¿A
    qué vibración corresponde cada una de ellas?

8) ¿Cómo distingue una amina primaria de una secundaria en un espectro de
    IR?
23


LISTA DE ESPECTROS DE INFRARROJO


1)    n-octano
2)    Hexadecano
3)    2,3-dimetilbutano
4)    1-hexeno
5)     cis-2-hexeno
6)     trans-estilbeno
7)     1-hexino
8)     Tolueno
9)     o-xileno
10) m-xileno
11) p-xileno
12) Terbutilbenceno
13) 1-decanol
14) 2-metil-1-propanol
15) o-cresol
16) 2,6-dimetoxifenol
17) Tetrahidrofurano
18) 3-octanona
19) Linoleato de etilo
20) Ftalato de dioctilo
21) Ácido propiónico
22) 2-etil-butiraldehído
23) 1,4-diaminobutano
24) N-metilanilina
24


           Espectros de IR
 100.0

     90

     80                                                                          721.43

     70
                                                                1379.67
     60

     50
%T
                                                          1464.42
     40

     30
                   2960.00    2874.24
     20                                                                               1
                                 2855.99
     10                          2925.00

     0.0
      4000.0          3000                 2000          1500             1000            400.0
                                                  cm-1



 100.0

      90

      80

      70
                                                                1379.40
      60                                                                         720.44

      50
%T
      40

      30
                                                          1464.95
      20
                   2957.1
                                                                                 2
                              2852.5
      10           9
                  2924.99     8

     0.0
       4000.0          3000                2000          1500             1000            400.0
                                                  cm-1
25



 100.0

     90

     80                                                                          1126.15
                                                                                    1038.69
     70

     60
                                                                    1379.91
                                                                        1370.23
     50
%T
                                                                1463.12
     40

     30

                         2875.27
                                                                                                            3
     20

     10
                2962.50

     0.0
      4000.0       3000                  2000                  1500                  1000                     400.0
                                                       cm-1



 100.0

     90
                                                                                                            554.14
                                                    1821.10               1295.36
     80                                                                             1103.10        741.83

     70
                                                                                                       631.67
     60
                                                                       1379.95
     50
%T
               3079.67
     40
                                                          1640.75
     30                                                                                993.51
                                                                 1462.99                                4
     20
                 2961.98
                                   2860.98
     10         2927.48     2874.61
                                                                                              909.64
     0.0
      4000.0        3000                     2000               1500                   1000                     400.0
                                                        cm-1
26


 100.0

     90

     80

     70

     60
                                               1658.88
     50
%T
     40
                                                               1404.93
     30                                                             1379.50

                           2871.39
     20
                             2960.65
                                                          1459.14
                                                                                       690.55
                                                                                                5
     10                      2934.99
                 3015.49
     0.0
      4000.0       3000                2000             1500                  1000                  400.0
                                              cm-1

 100.0

     90

     80
                                              1579.95
                3079.47
     70
                3060.03
     60                                          1599.69

                   3025.05
     50
%T
     40
                                                     1495.91
     30
                                                          1454.69
     20

     10                                                                  965.80 769.28 699.09   6
     0.0
       4000.0      3000                2000             1500                  1000                  400.0
                                              cm-1
27


 100.0

     90

     80

     70

     60

     50                                     2116.87                                1249.84
%T
                                                                         1380.25
     40
                                                                          1433.98
     30                                                                                               644.91
                                                                   1467.48
     20
                                                                                                         7
     10                           2871.84
               3305.00
     0.0                     2961.19
      4000.0               3000              2000                 1500                 1000                    400.0
                                                        cm-1



 100.0

     90
                                                                                                          520.55
                                                        1735.31
     80

     70                                           1857.71
                                               1942.00 1802.48
     60
                                                                         1379.83
     50
%T
     40                           2871.89

     30          3085.04
                                                            1604.33
                   3061.15                                               1460.23
     20
                              2920.43

     10                                                                                      728.51            8
                   3027.49                                        1495.06
     0.0                                                                                              694.71
      4000.0               3000              2000                 1500                 1000                    400.0
                                                        cm-1
28


 100.0

     90
                                             1900.03
     80                                          1788.51

     70                                                 1604.71

     60
                                                                    1384.76
               3064.60          2877.17
     50
%T
     40
                                                                    1455.36
     30        3016.08        2920.90
                            2939.87                                1465.18
     20
                         2970.14                            1495.23
                                                                                                    9
     10                                                                                      742.29

     0.0
      4000.0             3000             2000              1500                1000                    400.0
                                                    cm-1



 100.0

     90
                                            1931.46
                                               1852.47
     80                                           1770.73

     70

     60                                                             1377.18


     50                         2863.63
%T
                                                                      1460.22
     40
                                                            1492.99
     30             3015.82                             1610.98

                          2920.83                                                          690.79
     20

     10
                                                                                                10
                                                                                  769.19

     0.0
      4000.0             3000             2000              1500                1000                    400.0
                                                    cm-1
29


       100.0

           90
                                                             1792.56
           80                                                        1629.92
                                                        1890.01
           70
                                                                                 1379.35
           60

           50
      %T
                                                                               1454.77
           40
                         3044.92      2868.17
           30
                                                                                                                            11
                         3019.66
           20
                                2999.71
           10                       2922.11                                 1515.57                               794.92

           0.0
            4000.0             3000                  2000                    1500                 1000                      400.0
                                                                   cm-1



 100.0

     90
                                                         1667.75
                                                1940.421739.89 1533.80
     80                                           1865.81
                                                     1796.04
     70
                                                                                     1201.14
     60                                                                    1393.91

     50              3084.73                                   1600.01
%T
     40              3021.02
                     3057.42                                       1469.60                 1029.91
     30                                                                         1268.29
                                                                          1445.00
     20
                                2865.43                                                                                12
                                                                             1364.87
                               2901.38
     10                                                              1494.97
                               2957.11                                                               759.85
     0.0                                                                                                      694.67
      4000.0            3000                  2000                   1500                  1000                        400.0
                                                            cm-1
30


 100.0

     90

     80

     70                                                                                1122.34
                                                                                                      720.11
     60
                                                                             1379.83
     50
%T
     40
                                                                       1468.23             1058.01
     30
                    3332.05
     20
                                                                                                      13
     10
                                     2856.76
     0.0                       2926.37
      4000.0                 3000                2000                 1500                    1000        605.0
                                                        cm-1



 100.0

      90

      80

      70

      60

      50
%T
      40                                                              1379.03

      30
                                                                                   1040.23
                                                                                                     14
      20
                                    2878.52
                                                                1461.42
      10                  2965.00 2934.04                                                957.29
                3368.33
     0.0
       4000.0              3000                2000            1500                    1000               400.0
                                                        cm-1
31


 100.0

     90

     80

     70

     60

                              2922.85
     50                    3034.08
%T
     40

     30
                                                                                                      15
                                                                  1330.33
     20
                 3450.00                            1593.56
     10                                               1493.99                                    751.61
                                                           1464.71
     0.0                                                         1242.26
      4000.0                3000           2000            1500               1000                        400.0
                                                  cm-1



 100.0

      90

      80

      70                                                                              890.55
                          3004.40                                                       823.04
      60

                                 2840.36
      50                     2942.83                                           1031.07
%T
      40
                3507.83
                                                                                             716.97
      30                                                                                  764.23
                                                               1362.70
      20
                                                     1617.38 1465.04
                                                      1507.68
                                                                                                  16
      10                                                 1480.78 1284.87
                                                                1240.53         1103.03
     0.0                                                                1214.53
       4000.0               3000           2000            1500                1000                       400.0
                                                  cm-1
32


 100.0

     90

     80

     70                                                                                         658.42
                                                                  1364.77
     60                                                              1289.04

     50                                                      1459.76
%T
     40

     30

     20
                                                                                                    17
     10                            2859.99                                 1067.72
                  2974.46
                                                                                       911.07
     0.0
      4000.0             3000                2000          1500                  1000                    400.0
                                                    cm-1



 100.0

     90        3413.45

     80

     70

     60

                                                                             1105.45
     50
%T
                                                                 1413.99
     40

     30
                                                             1460.99
     20
                                2877.73                         1377.16                          18
     10                         2936.46
                                                       1713.39
     0.0                 2962.55
      4000.0             3000                2000          1500                  1000                    400.0
                                                    cm-1
33


 100.0

     90        3468.77

     80
                                                           1656.89
     70

     60

     50
%T
     40
                                                                                                    724.48
     30

                                                                                    1035.98
     20
                   3013.44                                             1374.63
                                                                                                        19
     10             2924.99 2858.88                              1464.14
                                                 1743.21
     0.0                                                                     1184.54
      4000.0             3000             2000                  1500                 1000                    400.0
                                                      cm-1



 100.0

     90
                    3065.05
     80                                                     1599.70                        955.44
                                                             1579.93
     70
                                                                                       1038.53
     60                                                              1380.39

                                                                                                 739.77
     50
%T
                                                                 1463.01
     40

     30
                                2869.73
                                                                                                       20
     20
                                                                                 1121.16
     10            2957.66                                   1727.45
                         2929.23                                          1273.08
     0.0
      4000.0             3000             2000                  1500                 1000                    400.0
                                                      cm-1
34


 100.0

     90

     80

     70

     60
                                                                                    934.46
     50                                                              1385.04            845.94
%T
                                                                               1078.25
     40

     30                                                       1466.34
                                                                 1416.41                         21
     20
                         2986.52
                            2947.50                                      1239.37
     10                                                    1717.50

     0.0
      4000.0             3000                2000             1500                 1000               400.0
                                                    cm-1



 100.0

     90
               3432.54
     80

     70

     60                                                           1384.59

     50
%T
                                                               1460.72
     40                            2709.17

     30                         2810.55
                                                                                            22
     20
                                                    1727.34
     10          2966.17        2879.90

     0.0                        2936.17
      4000.0             3000                2000             1500                 1000               400.0
                                                    cm-1
35


 100.0

     90

     80

     70

     60
                                                       1474.19
                                                             1389.80 1071.38
                                                           1450.24
     50
%T
     40        3364.17                          1604.76

     30         3285.79

                                                                                   840.09
                                                                                            23
     20

     10          2928.79
                            2854.26
     0.0
      4000.0         3000             2000          1500                1000                     400.0
                                             cm-1



 100.0

     90

     80

     70
                                                                            985.78
     60                                                1446.17                  868.31
                   3021.99 2797.66                        1420.42
                                                                        1068.92
     50                     2888.33
%T
                                                                      1149.77
     40
               3372.03                                               1175.68
     30                                                                                     24
                                                                  1259.80
     20
                                                            1318.69
     10
                                                        1512.96                         690.60
     0.0                                     1598.16                                 749.62
      4000.0         3000             2000          1500                    1000                 400.0
                                             cm-1
36


   VII. BIBLIOGRAFÍA

a) Allinger, N.L. (1984). Química Orgánica. (2ª ed.). Barcelona; México: Reverte.

b) Bruice, P.Y. (2008). Química Orgánica. (5ª ed.). México: Pearson Educación.
Carey, F.A. (2006). Química Orgánica. (6ª ed.). México: McGraw-Hill
Interamiericana.

c) McMurry, J. (2008). Química Orgánica. (7ª ed.). México: Cengage Learning.

d) Morrison, R.T. y Boyd, R.N. (1988). Química Orgánica. (5ª ed.). Boston,
Massachussets: Addison-Wesley Iberoamericana.

e) Pine, S. (1988). Química Orgánica. (2ª ed.). México: McGraw-Hill.

f) Pretsch, E., Bühlmann, P. and Badertscher, M. (2009). Structure Determination
of Organic Compounds: Tables of Spectral Data. (4th rev. and enl. ed.). Berlin:
Springer Verlag.

g) Roberts, J.D. (1967). Modern Organic Chemistry. New York: W.A. Benjamin.

h) Solomons, T.W.G. (1999). Química Orgánica. (2ª ed.). México: Limusa-Wiley.

i) Wade, L.G.Jr. (2004). Química Orgánica. (5ª ed.). España: Prentice Hall.
37




PRÁCTICA
                                                                        1
SUSTITUCIÓN                                   NUCLEOFÍLICA
BIMOLECULAR
OBTENCIÓN DE BROMURO DE n-BUTILO
I. OBJETIVOS


       a) Obtener un haluro de alquilo primario a partir de un alcohol primario
          mediante una reacción de sustitución nucleofílica.

       b) Investigar el mecanismo y las reacciones competitivas que ocurren
          durante la reacción.

       c) Identificar el halogenuro obtenido a través de reacciones sencillas.



II. REACCIÓN



           OH + NaBr + H2SO4
            H                                               Br + NaHSO4 + H2O



                                        n-Butanol          Bromuro de n-butilo
Masa molar (g/mol)
Densidad (g/mL)
Punto de fusión o ebullición (°C)
Masa (g)
Volumen (mL)
Cantidad de sustancia (mol)
38



III. MATERIAL
Agitador de vidrio                       1   Pipeta de 10 mL                         1
Anillo metálico                          1   Porta termómetro                        1
Baño de agua eléctrico                   1   Probeta graduada 25 mL                  1
Colector                                 1   Recipiente de peltre                    1
Columna Vigreaux                         1   Refrigerante                            1
Embudo de adición                        1   “T” de destilación                      1
Espátula de acero inoxidable             1   “T” de vacío                            1
Manguera de hule para conexión           1   Tapón esmerilado 14/23                  1
Mangueras p/refrigerante                 2   Tapón para matraz Erlenmeyer de         1
                                             50mL
Matraz bola QF de 25 mL                  1   Tela de alambre c/asbesto               1
Matraz Erlenmeyer de 50 mL               2   Termómetro -10 a 400 ºC                 1
Matraz Kitazato                          1   Tubo de vidrio de 20 cm con             1
                                             manguera
Matraz pera de dos bocas de 50 mL        1   Tubos de ensaye                         2
Mechero con manguera                     1   Vaso de pp de 250 mL                    1
Pinzas para tubo de ensaye               1   Vidrio de reloj                         1
Pinzas de tres dedos con nuez            3


IV. REACTIVOS
 Ácido              sulfúrico   5.0 mL        Disolución de NaHCO3       10.0 mL
 concentrado                                  10%
 Alcohol n-butílico             5.0 mL        Disolución de NaOH 10%     15.0 mL
 Bromuro de sodio                7.0 g        Disolución de nitrato de    1 mL
                                              plata al 5%
 Disolución de Br2 en CCl4       1 mL         Etanol                       1 mL
                                              Sulfato de sodio anhidro     5.0 g



IV. INFORMACIÓN
     Los halogenuros de alquilo son todos los compuestos de fórmula general R-
  X, donde R- es un grupo alquilo y –X es un halógeno.

     La conversión de alcoholes en haluros de alquilo se puede efectuar por
  varios procedimientos. Con alcoholes primarios y secundarios se usan
  frecuentemente cloruro de tionilo o haluros de fósforo; también se pueden
  obtener calentando el alcohol con ácido clorhídrico concentrado y cloruro de
  zinc anhidro, o usando ácido sulfúrico concentrado y bromuro de sodio. Los
  alcoholes terciarios se convierten al haluro de alquilo correspondiente sólo con
  ácido clorhídrico y en algunos casos sin necesidad de calentar.
39


VI. PROCEDIMIENTO
           En un matraz pera de dos bocas de 50 mL coloque 5 mL de agua,
    añada 7 g de bromuro de sodio, agite, y adicione 5 mL de n-butanol. Mezcle
    perfectamente, añada cuerpos de ebullición, adapte un sistema de
    destilación fraccionada, y adapte una trampa de disolución de sosa (25 mL),
    como lo indica la figura 16.

           Enfríe el matraz en un baño de hielo y pasados unos minutos
    adicione por la boca lateral del matraz 5 mL de ácido sulfúrico concentrado
    en porciones de aproximadamente 1 mL cada vez mediante un embudo de
    adición, (Nota 1). Terminada la adición, retire el baño de hielo y el embudo
    de adición y tape la boca lateral del matraz de pera con el tapón
    esmerilado.
                                                Caliente la mezcla de reacción
                                         suavemente empleando un baño de
                                         aire. Se empieza a notar el progreso de
                                         la reacción por la aparición de dos
                                         fases, siendo la fase inferior la que
                                         contiene el bromuro de n-butilo (Nota
                                         2). Reciba el destilado en un recipiente
                                         enfriado en un baño de hielo (Nota 3).
                                         Continúe el calentamiento hasta que el
                                         destilado sea claro y no contenga gotas
                                         aceitosas (Nota 4).

                                               Pase el destilado al embudo de
                                       separación y separe la fase acuosa.
                                       Lave dos veces la fase orgánica con
                                       porciones de 5 mL de solución de
                                       bicarbonato de sodio al 10% cada vez,
                   Figura 16           verifique que el pH no sea ácido (en
                                       caso necesario haga otro lavado).
    Haga un lavado final con 5 mL de agua, transfiera el bromuro de n-butilo
    húmedo a un matraz Erlenmeyer de 50 mL y séquelo con sulfato de sodio
    anhidro. Mida el volumen obtenido y determine el rendimiento.

NOTAS
   1) ¡CUIDADO! El ácido sulfúrico causa severas quemaduras. Use lentes de
      seguridad y agite después de cada adición.
   2) La densidad del bromuro de n-butilo es de 1.286 g/mL a 24 °C.
   3) En el condensador se forma una mezcla aceitosa de agua con bromuro
      de n-butilo.
   4) Analice cuidadosamente cada uno de los pasos involucrados en este
      procedimiento; trabaje con ventilación adecuada ya que puede haber
      desprendimiento de HBr.
40


PRUEBAS DE IDENTIFICACIÓN
1. Identificación de Halógenos: En un tubo de ensaye limpio y seco, coloque tres
gotas del halogenuro obtenido, adicione 0.5 mL de etanol y 5 gotas de solución de
nitrato de plata al 5%. Agite y caliente en baño María por 5 min. La prueba es
positiva si se forma un precipitado blanco insoluble en ácido nítrico.

2. Presencia de insaturaciones: En un tubo de ensaye limpio y seco coloque 5
gotas del haluro obtenido y adicione 1 mL de solución de bromo en CCl4 y agite,
observe e interprete los resultados.

VII. ANTECEDENTES
      1) Sustitución nucleofílica alifática.
      2) Reacciones de alcoholes con halogenuros de hidrógeno.
      3) Utilidad industrial de la sustitución nucleofílica alifática como método de
          síntesis de diferentes materias primas.
      4) Escriba un cuadro comparativo de las reacciones tipo SN1 y SN2
          respecto a:
         a) Orden de reacción
         b) Estereoquímica
         c) Condiciones de reacción
         d) Sustrato
         e) Reacciones en competencia
         f) Subproductos y productos orgánicos colaterales
      5) Propiedades físicas, químicas y toxicidad de reactivos y productos.

VIII. CUESTIONARIO

      1) Clasifique los siguientes halogenuros como primarios, secundarios,
         terciarios, arílicos o bencílicos.


a)                 b)                  c)                  d)
              Cl
                                                                    Cl
                        Et      Cl
                                                          e)                      Cl
                                            Cl



      2) De las siguientes reacciones dé las estructuras de los productos de
         sustitución (si los hay), y diga bajo qué mecanismo proceden.
41

                                                         Cl
a)   CH3CH2CH2I + HCl                   b)                        -
                                                              +       OH/H2O, T° ambiente




c)   H2C   CH    CH(CH3)2   + HCl        d)
                                                                              -
                                                                          +       OH/H2O



                                                         Br

      3) Prediga cuál de los siguientes alcoholes reaccionará más rápido frente a
         HBr:
         a) Alcohol bencílico
         b) Alcohol p-metil-bencílico
         c) Alcohol p-nitrobencílico
      4) Escriba el mecanismo de la reacción de sustitución nucleofílica alifática
         entre el ter-butanol y HBr.
      5) ¿Dónde se encontraba la fase orgánica cuando la separó de la mezcla
         de reacción? ¿Y cuándo la lavó? ¿Cómo lo supo?
      6) ¿Qué sustancias contienen los residuos de este experimento? ¿Qué
         tratamiento previo se les debe de dar antes de desecharlos al drenaje?
      7) Asigne las bandas principales a los grupos funcionales presentes en los
         espectros de IR de reactivos y productos.
42


     Espectros de IR

     a) n-Butanol

 100.0

     90

     80                                                                                                  899.44

     70

     60
                                                                           1214.52
%T 50
                                                                                                    844.91
     40                                                                                                734.91
                                                                          1112.03                        645.00
     30
                                                                       1379.43                           950.32
     20         3347.50          2942.50                                                    1042.33
                                                         1464.07           1072.21                       989.69
  10.2
      4000.0              3000                 2000             1500                   1000                       500       295.0
                                                         cm-1




     a) Bromuro de n-butilo

 100.0
     90                                                                                    1078.42
                                                                                                          796.71
     80                                                                                    994.05
     70                                                                                    951.72
     60
     50                                                                      1294.94          915.04
%T                                                                                                     866.70
     40
                                                                           1380.11                         740.44       562.31
     30
                                                                                                                   643.68
     20                                                  1464.53
                                   2933.80                             1438.05                  1216.12
     10           2960.37                                                        1261.72
     2.0                                     2873.55

       4000.0               3000                  2000             1500                        1000                          450.0
                                                          cm-1
43


                              H2O + NaBr
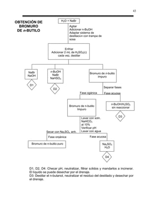
OBTENCIÓN DE
  BROMURO                           Agitar
 DE n-BUTILO                        Adicionar n-BuOH
                                    Adaptar sistema de
                                    destilación con trampa de
                                    sosa


                                Enfriar
                      Adicionar 2 mL de H2SO4(c)
                           cada vez, destilar




     NaBr            n-BuOH
                                                   Bromuro de n-butilo
     NaOH             NaBr
                                                        impuro
                     NaHSO4

      D1
                                                                Separar fases
                       D2
                                            Fase ogánica         Fase acuosa


                                                                      n-BuOH/H2SO4
                                    Bromuro de n-butilo
                                                                      sin reaccionar
                                         Impuro

                                                                           D3
                                             Lavar con soln.
                                             NaHCO3
                                             al 10%
                                             Verificar pH
                  Secar con Na2SO4 anh.      Lavar con agua
                      ANH.AN  ANA
                    Fase orgánica                  Fase acuosa

       Bromuro de n-butilo puro                                 Na2SO4
                                                                 H2O


                                                                 D4



      D1, D2, D4: Checar pH, neutralizar, filtrar sólidos y mandarlos a incinerar.
      El líquido se puede desechar por el drenaje.
      D3: Destilar el n-butanol, neutralizar el residuo del destilado y desechar por
      el drenaje.
44




                PRUEBAS DE IDENTIFICACIÓN




                          Bromuro de n-butilo


                                            Tomar muestras




              1) EtOH
                                                                  1) Br2/CCl4
              2) AgNO3 5%



pp blanco insoluble                               Bromuro de n-butilo
        +                                                 +
   Ácido nítrico                                      Br2/CCl4

                                                             D6
         D5




    D5: Filtrar la solución y el filtrado se neutraliza para poder
    desecharlo.
    D6: Mandar a incineración.
45


IX. BIBLIOGRAFÍA


a) Allinger, N.L. (1984). Química Orgánica. (2ª ed.). Barcelona; México: Reverte.

b) Ávila, A.J.G. et al. (2009). Química Orgánica. Experimentos con un enfoque
ecológico. (2ª ed.). México: UNAM, Dirección General de Publicaciones y Fomento
Editorial.

c) Brewster, R.Q., Vanderweft, C.A. and Mc-Ewen, W.E. (1970). Curso Práctico de
Química Orgánica. Madrid: Alhambra.

d) Bruice, P.Y. (2008). Química Orgánica. (5ª ed.). México: Pearson Educación.
Carey, F.A. (2006). Química Orgánica. (6ª ed.). México: McGraw-Hill
Interamiericana.

e) Fieser, L.F. (1992). Organic Experiments. (7th ed.). Lexington, Massachusetts:
D.C. Heath.

f) Lehman, J.W. (1999). Operational Organic Chemistry: A Problem-Solving
Approach to the Laboratory Course. (3rd ed.). Upper Saddle River, New Jersey:
SunSoft: Prentice Hall Title.

g) McMurry, J. (2008). Química Orgánica. (7ª ed.). México: Cengage Learning.

h) Mohring, J.R. and Neckers, D.C. (1973). Laboratory Experiments in Organic
Chemistry. (2nd ed). New York: D. van Nostrand Company, Inc.

i) Morrison, R.T. y Boyd, R.N. (1988). Química Orgánica. (5ª ed.). Boston,
Massachussets: Addison-Wesley Iberoamericana.

j) Pavia, D.L. (2007). Introduction to Organic Laboratory Techniques: A Microscale
Approach. Belmont California: Thomson Brooks/Cole. Laboratory Series for
Organic Chemistry.

k) Pavia, D.L., Lampman, G.M. and Kriz, G.S. (1988). Introduction to Organic
Laboratory techniques: A Contemporary approach. Phildelphia: Saunders College.

l) Pine, S. (1988). Química Orgánica. (2ª ed.). México: McGraw-Hill.

m) Pretsch, E., Bühlmann, P. and Badertscher, M. (2009). Structure Determination
of Organic Compounds: Tables of Spectral Data. (4th rev. and enl. ed.). Berlin:
Springer Verlag.

n) Roberts, J.D. (1967). Modern Organic Chemistry. New York: W.A. Benjamin.
46



o) Solomons, T.W.G. (1999). Química Orgánica. (2ª ed.). México: Limusa-Wiley.

p) Vogel, A.I. (1989). A Textbook of Practical Organic Chemistry. (5th ed.) New
York: Longmans Scientifical and Technical.

q) Vogel, Q.I. (1978). Vogel´s Textbook of Practical Organic Chemistry, including
Qualitative Organic Analysis. (4th rev. ed.). London: Lonngman.

r) Wade, L.G.Jr. (2004). Química Orgánica. (5ª ed.). España: Prentice Hall.
47




PRÁCTICA
                                                                     2
SUSTITUCIÓN                                  NUCLEOFÍLICA
UNIMOLECULAR:
OBTENCIÓN DE CLORURO DE TERBUTILO

I. OBJETIVOS
    a) Obtener un haluro de alquilo terciario a partir de un alcohol terciario
    mediante una reacción de sustitución nucleofílica.

    b) Investigar el mecanismo y las reacciones competitivas que ocurren durante
    la reacción.


II. REACCIÓN


       CH3                                       CH3
         CH3                                       CH3
                    +     HCl                                  +     H 2O
 CH3      OH                               CH3       Cl


                                         t-Butanol         Cloruro de t-butilo
Masa molar (g/mol)
Densidad (g/mL)
Punto de fusión o ebullición (°C)
Masa (g)
Volumen (mL)
Cantidad de sustancia (mol)
48



III. MATERIAL
Agitador magnético                    1   Pinzas de tres dedos con nuez                  3
Baño de agua eléctrico                1   Pipeta de 10 mL                                1
Barra de agitación magnética          1   Portatermómetro                                1
Colector                              1   Probeta graduada 25 mL                         1
Embudo de separación                  1   Recipiente de peltre                           1
Embudo de filtración rápida           1   Refrigerante                                   1
Espátula de acero inoxidable          1   Vaso de pp de 250 mL                           1
Colector                              1   “T” de destilación                             1
Mangueras p/refrigerante              2   Tapón de corcho (No. 5)                        1
Matraz bola QF de 25 mL               1   Tapón esmerilado 14/23                         1
Matraz Erlenmeyer de 50 mL            3   Termómetro -10 a 400 ºC                        1
Matraz Erlenmeyer de 125 mL           1   Tubos de ensaye                                2
Pinzas para tubo de ensaye            1   Vidrio de reloj                                1


IV. REACTIVOS
 Ácido clorhídrico concentrado    18 mL     Solución de carbonato de sodio     10 mL
                                            al 5 %
 Alcohol terbutílico               6 mL     Sulfato de sodio anhidro                1g
 Cloruro de calcio                  2g



V. INFORMACIÓN
             Los halogenuros de alquilo son todos los compuestos de fórmula
     general R-X, donde R es un grupo alquilo y –X es un halógeno.

             La conversión de alcoholes en haluros de alquilo se puede efectuar
     por varios procedimientos. Con alcoholes primarios y secundarios se usan
     frecuentemente cloruro de tionilo o haluros de fósforo; también se pueden
     obtener calentando el alcohol con ácido clorhídrico concentrado y cloruro de
     zinc anhidro, o usando ácido sulfúrico concentrado y bromuro de sodio. Los
     alcoholes terciarios se convierten al haluro de alquilo correspondiente sólo
     con ácido clorhídrico y en algunos casos sin necesidad de calentar.
49




VI. PROCEDIMIENTO
              En un matraz Erlenmeyer de 125 mL con tapón coloque 6 mL de
     terbutanol, 18 mL de ácido clorhídrico concentrado, 2.0 g de cloruro de calcio
     y mézclelos con agitación vigorosa por medio de un agitador magnético
     durante 15 minutos. Transfiera el contenido del matraz a un embudo de
     separación, deje reposar hasta la separación de fases, elimine la capa
     inferior (Nota 1), lave el cloruro de ter-butilo formado con 5 mL de una
     solución de carbonato de sodio al 5% (Nota 2). Seque el cloruro de ter-butilo
     con sulfato de sodio anhidro y purifíquelo por destilación simple (Nota 3).
     Recoja la fracción que destila entre 42-45 ºC. De ser necesario, vuélvala a
     secar con sulfato de sodio anhidro.

NOTAS
     1) La densidad del cloruro de ter-butilo es de 0.851 g/mL a 25 °C.
     2) Durante los lavados el cloruro de ter-butilo queda en la fase superior.
        Checar que el pH de la fase acuosa sea neutro, de no ser así, realice un
        lavado más, hasta verificar que el pH sea neutro.
     3) Use un sistema de destilación sencilla, caliente el matraz sumergido en
        un baño María. Reciba el destilado en un matraz sumergido en un baño
        de hielo.

PRUEBAS DE IDENTIFICACIÓN
1. Identificación de Halógenos: En un tubo de ensaye limpio y seco, coloque tres
gotas del halogenuro obtenido, adicione 0.5 mL de etanol y 5 gotas de solución de
nitrato de plata al 5%. Agite y caliente en baño María por 5 min. La prueba es
positiva si se forma un precipitado blanco insoluble en ácido nítrico.

2. Presencia de insaturaciones: En un tubo de ensaye limpio y seco coloque 5
gotas del haluro obtenido y adicione 1 mL de agua de bromo y agite, observe e
interprete los resultados.
50



VII. ANTECEDENTES
       1) Sustitución nucleofílica alifática.
       2) Reacciones de alcoholes con halogenuros de hidrógeno.
       3) Utilidad industrial de la sustitución nucleofílica alifática como método de
           síntesis de diferentes materias primas.
       4) Escriba un cuadro comparativo de las reacciones tipo SN1 y
          SN2 respecto a:
          a) Orden de reacción
          b) Estereoquímica
          c) Condiciones de reacción
          d) Sustrato
          e) Reacciones en competencia
          f) Subproductos y productos orgánicos colaterales
       5) Propiedades físicas, químicas y toxicidad de los reactivos y productos.

VIII. CUESTIONARIO

      1) Clasifique los siguientes halogenuros como primarios, secundarios,
         terciarios, arílicos o bencílicos.


a)                    b)                c)                  d)
                Cl
                                                                            Cl
                           Et      Cl
                                                           e)                                 Cl
                                              Cl


      2) De las siguientes reacciones dé las estructuras de los productos de
         sustitución (si los hay), y diga bajo qué mecanismo proceden.
                                                           Cl
a)   CH3CH2CH2I + HCl                        b)                      -
                                                                 +       OH/H2O, T° ambiente




c)   H2C   CH        CH(CH3)2   + HCl        d)
                                                                                 -
                                                                             +       OH/H2O



                                                            Br
51



3) Prediga cuál de los siguientes alcoholes reaccionará más rápido frente a
   HBr:
   a) Alcohol bencílico
   b) Alcohol p-metilbencílico
   c) Alcohol p-nitrobencílico
4) Escriba el mecanismo de la reacción de sustitución nucleofílica alifática
   entre el n-butanol y HBr.
5) ¿Dónde se encontraba la fase orgánica cuando la separó de la mezcla
   de reacción? ¿Y cuándo la lavó? ¿Cómo lo supo?
6) ¿Qué sustancias contienen los residuos de este experimento? ¿Qué
   tratamiento previo se les debe de dar antes de desecharlos al drenaje?
7) Asigne las bandas principales a los grupos funcionales presentes en los
   espectros de IR de reactivos y productos.
52



Espectros de IR
a) ter-Butanol




b) Cloruro de terbutilo
53


                      OBTENCIÓN DEL CLORURO DE TERBUTILO



                                  Terbutanol
                                  HCl, CaCl2


                                            1) Agitar 15´
                                            2) Separar fases

             Fase orgánica                          Fase acuosa

           HCl                                            Cloruro de t-butilo
                                                          impuro, H2O, HCl

            D1

                                        Fase orgánica                    Fase acuosa

                                            Secar con Na2SO4

                       Líquido                       Sólido                     H2O, HCl,
                                                                                 t-BuOH
                 Cloruro de                      Na2SO4
                  terbutilo                       H2O
                                                                                  D2
                       Destilar                    D3




Cloruro de t-butilo           Residuos de
       puro                    destilado

                                  D4




     D1, D3: Checar pH, neutralizar y desechar por el drenaje.
     D2: Si contiene t-butanol, destilar el agua y mandar el residuo a incineración.
     D4: Mandar a incineración.
54




               PRUEBAS DE IDENTIFICACIÓN




                         Cloruro de t-butilo


                                           Tomar muestras




              1) EtOH
                                                                1) Br2/CCl4
              2) AgNO3 5%



pp blanco insoluble                               Cloruro de t-butilo
        +                                                  +
   Ácido nítrico                                       Br2/CCl4

                                                           D6
        D5




 D5: Filtrar la solución y el filtrado se neutraliza para poder desecharlo.
 D6: Mandar a incineración.
55



IX. BIBLIOGRAFÍA

a) Allinger, N.L. (1984). Química Orgánica. (2ª ed.). Barcelona; México: Reverte.

b) Ávila, A.J.G. et al. (2009). Química Orgánica. Experimentos con un enfoque
ecológico. (2ª ed.). México: UNAM, Dirección General de Publicaciones y Fomento
Editorial.

c) Brewster, R.Q., Vanderweft, C.A. and Mc-Ewen, W.E. (1970). Curso Práctico de
Química Orgánica. Madrid: Alhambra.

d) Bruice, P.Y. (2008). Química Orgánica. (5ª ed.). México: Pearson Educación.
Carey, F.A. (2006). Química Orgánica. (6ª ed.). México: McGraw-Hill
Interamiericana.

e) Fieser, L.F. (1992). Organic Experiments. (7th ed.). Lexington, Massachusetts:
D.C. Heath.

f) Lehman, J.W. (1999). Operational Organic Chemistry: A Problem-Solving
Approach to the Laboratory Course. (3rd ed.). Upper Saddle River, New Jersey:
SunSoft: Prentice Hall Title.

g) McMurry, J. (2008). Química Orgánica. (7ª ed.). México: Cengage Learning.

h) Mohring, J.R. and Neckers, D.C. (1973). Laboratory Experiments in Organic
Chemistry. (2nd ed). New York: D. van Nostrand Company, Inc.

i) Morrison, R.T. y Boyd, R.N. (1988). Química Orgánica. (5ª ed.). Boston,
Massachussets: Addison-Wesley Iberoamericana.

j) Pavia, D.L. (2007). Introduction to Organic Laboratory Techniques: A Microscale
Approach. Belmont California: Thomson Brooks/Cole. Laboratory Series for
Organic Chemistry.

k) Pavia, D.L., Lampman, G.M. and Kriz, G.S. (1988). Introduction to Organic
Laboratory techniques: A Contemporary approach. Phildelphia: Saunders College.

l) Pine, S. (1988). Química Orgánica. (2ª ed.). México: McGraw-Hill.

m) Pretsch, E., Bühlmann, P. and Badertscher, M. (2009). Structure Determination
of Organic Compounds: Tables of Spectral Data. (4 th rev. and enl. ed.). Berlin:
Springer Verlag.

n) Roberts, J.D. (1967). Modern Organic Chemistry. New York: W.A. Benjamin.
56

o) Solomons, T.W.G. (1999). Química Orgánica. (2ª ed.). México: Limusa-Wiley.

p) Vogel, A.I. (1989). A Textbook of Practical Organic Chemistry. (5th ed.) New
York: Longmans Scientifical and Technical.

q) Vogel, Q.I. (1978). Vogel´s Textbook of Practical Organic Chemistry, including
Qualitative Organic Analysis. (4th rev. ed.). London: Lonngman.

r) Wade, L.G.Jr. (2004). Química Orgánica. (5ª ed.). España: Prentice Hall.
57




PRÁCTICA
                                                                    3
DESHIDRATACIÓN DE
ALCOHOLES:
PREPARACIÓN DE CICLOHEXENO

I. OBJETIVOS
    a) Preparar ciclohexeno por deshidratación catalítica de ciclohexanol.

    b) Comprender la influencia de factores experimentales que modifican una
    reacción reversible.


II. REACCIÓN


                   OH
                              H2SO4
                                                         +    H2O




                                          Ciclohexanol         Ciclohexeno
    Masa molar (g/mol)
    Densidad (g/mL)
    Punto de fusión o ebullición (°C)
    Masa (g)
    Volumen (mL)
    Cantidad de sustancia (mol)
58




III. MATERIAL
  Agitador de vidrio                  1     Pinzas para tubo de ensaye        1
  Anillo metálico                     1     Portatermómetro                   1
  Colector                            1     Probeta graduada de 25 mL         1
  Columna Vigreaux                    1     Recipiente de peltre              1
  Embudo de separación                1     Refrigerante                      1
  Embudo de tallo corto               1     “T” de destilación                1
  Espátula de acero inoxidable        1     “T” de vacío                      1
  Manguera de hule para conexión      1     Tapón esmerilado 14/23            1
  Mangueras para refrigerante         2     Tapón monohoradado                1
  Matraz bola QF de 25 mL             1     Tela de alambre con asbesto       1
  Matraz Erlenmeyer de 50 mL          2     Termómetro -10 a 400 ºC           1
  Matraz Kitazato                     1     Tubos de ensaye                   2
  Matraz pera de dos bocas de         1     Tubo de vidrio de 20 cm           1
  50 mL
  Mechero con manguera                1     Vaso de pp de 100 mL              1
  Pipeta graduada de 10 mL            1     Vaso de pp de 250 mL              1
  Pinzas de tres dedos con nuez       3     Vidrio de reloj                   1


IV. REACTIVOS
   Ácido sulfúrico concentrado     0.5 mL    Disoln. de Br2 en CCl4     1.0 mL
   Bicarbonato de sodio             2.0 g    Disoln. de KMnO4 al        25.0 mL
                                             0.2%
   Ciclohexanol                  10.0 mL     Sulfato de sodio anhidro      2.0 g
   Disoln. de NaHCO3 al 5%       15.0 mL     Tetracloruro de carbono      5.0 mL
   Disoln. saturada de           15.0 mL
   NaHCO3



V. INFORMACIÓN

    a) La reacción para obtener ciclohexeno a partir de ciclohexanol es
       reversible.

    b) La reversibilidad de una reacción se puede evitar:
         i) Si se elimina el producto del medio de reacción a medida que ésta
             progresa.
         ii) Si se aumenta la concentración de uno o varios de los reactivos.
         iii) Si se aumenta o disminuye la temperatura en el sentido
             que se favorezca la reacción directa, etc.
59

   c) Por lo tanto, las condiciones experimentales en las que se efectúa una
       reacción determinan los resultados de ésta, en cuanto a calidad y
       cantidad del producto obtenido.

VI. PROCEDIMIENTO

           Preparar el ciclohexeno a partir de ciclohexanol por dos
    procedimientos diferentes (Método A y Método B) y comparar los
    resultados obtenidos en cuanto a calidad y cantidad del producto, con el fin
    de determinar qué método es más eficiente.

            Luego se comprobará a través de reacciones específicas de
    identificación, la presencia de enlaces dobles C=C en el ciclohexeno
    obtenido (pruebas de insaturación).

   Método A. Por destilación fraccionada.

           Monte un equipo de destilación fraccionada (Nota 1).

            En el matraz pera de dos bocas de 50 mL coloque 10 mL de
    ciclohexanol, por una de las bocas adapte el embudo de separación y
    adicione gota a gota y agitando 0.5 mL de ácido sulfúrico concentrado,
    agregue cuerpos de ebullición y adapte el resto del equipo. Posteriormente
    vierta en la trampa 25 mL de la disolución de permanganato de potasio.

           Emplee un baño de aire y caliente moderadamente el vaso de
    precipitados con el mechero, a través de la tela de asbesto. Reciba el
    destilado en el matraz bola y colecte todo lo que destile entre 80-85 °C
    enfriando con un baño de hielo.
    Suspenda el calentamiento cuando sólo quede un pequeño residuo en el
    matraz o bien empiecen a aparecer vapores blancos de SO2 (Nota 2).

          Lave el producto 3 veces con una disolución de bicarbonato de sodio
    al 5% empleando porciones de 5 mL cada vez (Nota 3).

           Coloque la fase orgánica en un vaso de precipitados y séquela con
    sulfato de sodio anhidro. Esta fase orgánica debe ser ciclohexeno, el cual
    deberá purificar por destilación simple, empleando un baño de aire (Nota 4).
    Colecte la fracción que destila a la temperatura de ebullición del
    ciclohexeno (Nota 5) y séquela nuevamente con sulfato de sodio anhidro,
    mida el volumen obtenido y entréguelo al profesor. Calcule el rendimiento
    de la reacción.

          La cabeza y la cola de la destilación pueden utilizarse para hacer las
    pruebas de insaturación, que se indican al final de este procedimiento.
60



   Método B. Por reflujo directo.

          La realización de este método tiene por objeto establecer una
    comparación con el anterior en cuanto a los resultados que se obtengan.
    Por esta razón, sólo un alumno lo pondrá en práctica, en tanto que los
    demás deberán tomar en cuenta este resultado para hacer la comparación
    respectiva.

           Monte un equipo de reflujo directo. En el matraz pera de una boca
    coloque 10 mL de ciclohexanol, agregue gota a gota y agitando 0.5 mL de
    ácido sulfúrico concentrado, agregue cuerpos de ebullición y adapte el resto
    del equipo.

          Caliente el sistema con el mechero a través de la tela de alambre
    con asbesto, empleando un baño de aire, durante 45 minutos.

           Luego déjelo enfriar un poco y vierta la mezcla de reacción en 10 mL
    de una solución saturada de bicarbonato de sodio. Separe entonces la fase
    orgánica, lávela con 3 porciones de 5 mL de una solución saturada de
    bicarbonato de sodio y séquela con sulfato de sodio anhidro. Purifique el
    ciclohexeno obtenido por destilación simple empleando un baño de aire.

          Mida el volumen obtenido y entréguelo al profesor. Calcule el
    rendimiento de la reacción.


PRUEBAS DE IDENTIFICACIÓN

        1) Reacción con Br2/CCl4

           En un tubo de ensayo coloque 1 mL de disolución de bromo en
    tetracloruro de carbono, agregue 1 mL de ciclohexeno y agite. Observe e
    interprete los resultados. Escriba la reacción que se lleva a cabo.

        2) Reacción con KMnO4

           En un tubo de ensayo coloque 1 mL de disolución de permanganato
    de potasio, agregue 1 mL de ciclohexeno y agite. Observe e interprete los
    resultados. Escriba la reacción que se lleva a cabo.

         Resuma en el siguiente cuadro los datos experimentales de los dos
    métodos de obtención del ciclohexeno.
61



             Condiciones     Temperatura de    Volumen del     Rendimiento
  Método    Experimentales    la destilación    destilado     de la reacción
                                   (oC)            (mL)             (%)
    A


    B


                                   Tabla 15

NOTAS
        1) Para aumentar el gradiente de temperatura en la columna cúbrala
            exteriormente con fibra de vidrio.
        2) Enfríe muy bien el aparato antes de desmontar y coloque el matraz
            bola con su tapón en un baño de hielo.
        3) La densidad del ciclohexeno es de 0.811 g/mL a 25 °C.
        4) Tenga cuidado de utilizar el material bien limpio y seco.
                                                                o
        5) El punto de ebullición del ciclohexeno es de 83-84 C a 760 mm de Hg,
          y como la presión atmosférica en el D. F. es de 570-590 mm de Hg, el
                                                            o
          punto de ebullición del ciclohexeno es de 71-74 C.


VII. ANTECEDENTES
   1) Propiedades físicas, químicas y toxicidad de reactivos y productos.
   2) Deshidratación catalítica de alcoholes para obtener alquenos. Mecanismo
      de reacción.
   3) Influencia de las condiciones experimentales en la reversibilidad de una
      reacción.
   4) Reacciones de adición a dobles enlaces.


VIII. CUESTIONARIO
   1) Con base en los resultados obtenidos, ¿cuál de los dos métodos es el
      más eficiente para obtener ciclohexeno? Explique por qué.
   2) a) ¿Qué es una reacción reversible?
      b) ¿Qué es una reacción irreversible?
      c) ¿Qué es una reacción en equilibrio?
   3) ¿Cuáles fueron los principales factores experimentales que se controlaron
      en esta práctica?
   4) ¿Qué debe hacer con los residuos de la reacción depositados en el
      matraz pera antes de desecharlos por el drenaje?
62

    5) ¿Cuál es la toxicidad de los productos que se forman al realizar las
       pruebas de insaturación?
    6) Asigne las bandas principales a los grupos funcionales presentes en los
       espectros de IR de reactivos y productos.



Espectros de IR
a) Ciclohexanol

    100.1

        90
                                                                     1714.25                                       925.22
        80

        70
                                                                                                                            789.02
        60                                                                                         1139.78
                                                                                                  1174.81
        50
   %T                                             2668.41                                      1238.99
        40                                                                                                            889.53
                                                                                             1299.02
        30                                                                                                 1025.52
                                                                                                1259.61                844.61
        20
                              2935.10        2860.48                                                                968.32
         10                                                                  1453.51      1365.22
        3.9         3347.12                                                                                   1069.22
         4000.0                  3000                       2000                  1500                        1000                     605.0
                                                                   cm-1


b) Ciclohexeno


          100.0

              90
                                                                                                          810.29
              80                                                               1385.23
                                           2659.39                               1324.77
              70                                                   1654.88         1268.51
                                                                                              1039.06                  454.49
              60

              50
        %T                                                           1449.39                                                  405.97
              40                                                                          1139.62       877.40
                                                                                                 918.89
              30                                                                1440.19
                                                                                                             719.89
              20
                          2927.11                                                                                  643.34
               10               3021.68           2860.04
              3.8                       2839.50
               4000.0             3000                 2000             1500                     1000                       500        245.0
                                                                     cm-1
63

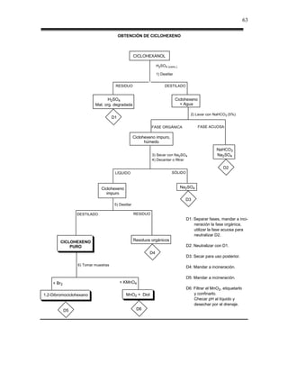
                                          OBTENCIÓN DE CICLOHEXENO



                                                    CICLOHEXANOL

                                                                 H2SO4 (conc.)

                                                                 1) Destilar


                                      RESIDUO                         DESTILADO


                                 H2SO4                                         Ciclohexeno
                          Mat. org. degradada                                    + Agua

                                                                                      2) Lavar con NaHCO3 (5%)
                                     D1

                                                              FASE ORGÁNICA                  FASE ACUOSA

                                                    Ciclohexeno impuro,
                                                          húmedo
                                                                                                     NaHCO3
                                                              3) Secar con Na2SO4                    Na2SO4
                                                              4) Decantar o filtrar

                                                                                                         D2
                                      LÍQUIDO                              SÓLIDO



                             Ciclohexeno                                         Na2SO4
                                impuro
                                                                                    D3
                                      5) Destilar

                 DESTILADO                          RESIDUO
                                                                                    D1: Separar fases, mandar a inci-
                                                                                        neración la fase orgánica,
                                                                                        utilizar la fase acuosa para
                                                                                        neutralizar D2.
        CICLOHEXENO                                 Residuos orgánicos
            PURO                                                                    D2: Neutralizar con D1.
                                                            D4
                                                                                    D3: Secar para uso posterior.

                 6) Tomar muestras
                                                                                    D4: Mandar a incineración.

                                                                                    D5: Mandar a incineración.
    + Br2                                 + KMnO4
                                                                                    D6: Filtrar el MnO2, etiquetarlo
1,2-Dibromociclohexano                       MnO2 + Diol                                y confinarlo.
                                                                                        Checar pH al líquido y
                                                                                        desechar por el drenaje.
            D5                                       D6
64



IX. BIBLIOGRAFÍA


a) Allinger, N.L. (1984). Química Orgánica. (2ª ed.). Barcelona; México: Reverte.

b) Ávila, A.J.G. et al. (2009). Química Orgánica. Experimentos con un enfoque
ecológico. (2ª ed.). México: UNAM, Dirección General de Publicaciones y Fomento
Editorial.

c) Brewster, R.Q., Vanderweft, C.A. and Mc-Ewen, W.E. (1970). Curso Práctico de
Química Orgánica. Madrid: Alhambra.

d) Bruice, P.Y. (2008). Química Orgánica. (5ª ed.). México: Pearson Educación.
Carey, F.A. (2006). Química Orgánica. (6ª ed.). México: McGraw-Hill
Interamiericana.

e) Fieser, L.F. (1992). Organic Experiments. (7th ed.). Lexington, Massachusetts:
D.C. Heath.

f) Lehman, J.W. (1999). Operational Organic Chemistry: A Problem-Solving
Approach to the Laboratory Course. (3rd ed.). Upper Saddle River, New Jersey:
SunSoft: Prentice Hall Title.

g) McMurry, J. (2008). Química Orgánica. (7ª ed.). México: Cengage Learning.

h) Mohring, J.R. and Neckers, D.C. (1973). Laboratory Experiments in Organic
Chemistry. (2nd ed). New York: D. van Nostrand Company, Inc.

i) Morrison, R.T. y Boyd, R.N. (1988). Química Orgánica. (5ª ed.). Boston,
Massachussets: Addison-Wesley Iberoamericana.

j) Pavia, D.L. (2007). Introduction to Organic Laboratory Techniques: A Microscale
Approach. Belmont California: Thomson Brooks/Cole. Laboratory Series for
Organic Chemistry.

k) Pavia, D.L., Lampman, G.M. and Kriz, G.S. (1988). Introduction to Organic
Laboratory techniques: A Contemporary approach. Phildelphia: Saunders College.

l) Pine, S. (1988). Química Orgánica. (2ª ed.). México: McGraw-Hill.

m) Pretsch, E., Bühlmann, P. and Badertscher, M. (2009). Structure Determination
of Organic Compounds: Tables of Spectral Data. (4th rev. and enl. ed.). Berlin:
Springer Verlag.

n) Roberts, J.D. (1967). Modern Organic Chemistry. New York: W.A. Benjamin.
65



o) Solomons, T.W.G. (1999). Química Orgánica. (2ª ed.). México: Limusa-Wiley.

p) Vogel, A.I. (1989). A Textbook of Practical Organic Chemistry. (5th ed.) New
York: Longmans Scientifical and Technical.

q) Vogel, Q.I. (1978). Vogel´s Textbook of Practical Organic Chemistry, including
Qualitative Organic Analysis. (4th rev. ed.). London: Lonngman.

r) Wade, L.G.Jr. (2004). Química Orgánica. (5ª ed.). España: Prentice Hall.
66




PRÁCTICA
PROPIEDADES DE LOS
                                                                       4
COMPUESTOS CARBONÍLICOS:
IDENTIFICACIÓN DE ALDEHÍDOS Y CETONAS

I. OBJETIVOS

      a) Identificar el grupo carbonilo de aldehídos y cetonas.

      b) Distinguir entre un aldehído y una cetona por medio de reacciones
         características y fáciles de llevar a cabo en el laboratorio.


II. MATERIAL
Agitador de vidrio                   1    Matraz Kitazato                  1
Anillo d hierro                      1    Pinza de 3 dedos con nuez        1
Baño de agua eléctrico               1    Pinzas para tubo de ensaye       1
Embudo          Büchner      con     1    Pipeta graduada de 10 mL         1
alargadera
Embudo de vidrio                     1    Probeta graduada de 25 mL         1
Espátula de acero inoxidable         1    Recipiente de peltre              1
Gradilla                             1    Tubos de ensaye                  20
Manguera para kitazato               1    Vaso de precipitados de 150 mL    1
Matraz Erlenmeyer de 50 mL           1    Vidrio de reloj                   1
67


III. REACTIVOS
Acetona destilada de KMnO4             1 mL    Disol. de NH4OH al 5%          5 mL
Acetofenona                             1g     Disol. de yodo/yoduro    de   15 mL
                                               potasio
Benzaldehído                            1 mL   Etanol                        20 mL
2-Butanona                               1g    Formaldehído                   1 mL
Dioxano                                 3 mL   HNO3 concentrado               5 mL
Disol. de 2,4-Dinitro-fenilhidrazina   10 mL   H2SO4 concentrado              5 mL
Disol. de ácido crómico                 1 mL   Metilisobutilcetona            1 mL
Disol. de AgNO3 al 5%                   2 mL   Propionaldehído                1 mL
Disol. de NaOH al 10%                  10 mL



IV. INFORMACIÓN
     a) El grupo carbonilo en aldehídos y cetonas reacciona con derivados del
        amoniaco produciendo compuestos sólidos de punto de fusión definido.
     b) El punto de fusión de los derivados de aldehídos y cetonas permite
        caracterizarlos cualitativamente.
     c) El grupo carbonilo de aldehídos se oxida fácilmente y el de las cetonas no
        se oxida.
     d) Las -hidroxicetonas, así como los azúcares reductores, reaccionan de
        manera semejante a los aldehídos.
     e) Las metilcetonas, los metilalcoholes y el acetaldehído dan una reacción
        positiva en la prueba del haloformo.


V. PROCEDIMIENTO

      Cada alumno debe elegir para trabajar un aldehído aromático, un aldehído
     alifático, una cetona aromática y una cetona alifática de entre las muestras
     patrón que se colocarán en la campana; y debe de realizar todas las pruebas
     a cada sustancia. Posteriormente se recibirá una muestra problema si el
     profesor de laboratorio lo considera conveniente.
68



a) Reacción de identificación del grupo carbonilo

     Preparación de 2,4-dinitrofenilhidrazonas de aldehídos y cetonas.



R                  H                             R        H
                                            +
     O +                                H
             H2N N               NO2                 C N N               NO2    + H2O
R'                                              R'
                   NO2                                    NO2


      Procedimiento para la reacción de identificación de grupo carbonilo.
         Disuelva 0.2 g ó 0.2 mL (4 gotas) del compuesto en 2 mL de etanol,
      adicione 2 mL de la disolución de 2,4-dinitrofenilhidrazina y caliente en
      baño de agua durante 5 minutos, deje enfriar e induzca la cristalización
      agregando una gota de agua y enfriando sobre hielo. La aparición de un
      precipitado indica prueba positiva y confirma la presencia de un grupo
      carbonilo. Filtre el precipitado, determine punto de fusión o
      descomposición y consulte las tablas de derivados.

b) Ensayo con ácido crómico

      Reacción positiva con aldehídos e hidroxicetonas y negativa para
      cetonas.



       3 R CH          2 CrO3      3 RCOOH + 3 H2O + Cr2(SO4)3
                       3 H2SO4
              O                                                 Verde



      Procedimiento para la reacción de identificación.

                 Disuelva 3 gotas o 150 mg del aldehído en 1 mL de acetona
           (Nota 1). Añada 0.5 mL de la disolución de ácido crómico recién
           preparada. Un resultado positivo será indicado por la formación de
           un precipitado verde o azul de sales de cromo.

           Con los aldehídos alifáticos la disolución se vuelve turbia en 5
           segundos y aparece un precipitado verde oscuro en unos 30
           segundos. Los aldehídos aromáticos requieren por lo general de 30 a
           90 segundos para la formación del precipitado.
69



c) Reacción de Tollens para identificación de aldehídos

   SE EFECTÚA SOLAMENTE ENCASO DE OBTENER PRUEBA POSITIVA
   CON ÁCIDO CRÓMICO PARA EVITAR PRUEBAS FALSAS O POSITIVAS
   ERRÓNEAS.



     R
                                                0               -   +
           O + 2 Ag(NH3)2OH                2 Ag      + RCOO NH4         + H2O + 3 NH3
    R'
                                           Espejo
                                            de
                                           plata

      R
      eacción positiva para aldehídos, negativa para cetonas.

      Procedimiento para la reacción de identificación.

      Preparación del reactivo de hidróxido de plata amoniacal.

                Este reactivo debe usarse recién preparado por cada alumno.

                En un tubo de ensayo limpio coloque 2 gotas de disolución de
      nitrato de plata al 5%, una a dos gotas de sosa al 10%, y gota a gota,
      con agitación, una disolución de hidróxido de amonio al 5%, justo hasta
      el punto en que se disuelva el óxido de plata que precipitó, evitando
      cualquier exceso.

               Al reactivo recién preparado agregue 0.1 g o 2 gotas de la
      sustancia, agite y caliente en baño de agua brevemente. La aparición
      de un espejo de plata indica prueba positiva. Una vez terminada la
      prueba, el tubo de ensayo deberá limpiarse con ácido nítrico.
70



      d) Prueba del yodoformo

       CH3                                           I 3C
                O + 3 I2 + 3 NaOH                                O   + 3 NaI + 3 H2O
         R'                                              R'



        I3C
                                             -   +
               O + NaOH               R'COO Na       +        CH3I
         R'
                                                         Yodoformo
                                                         (sólido amarillo)


                  Reacción positiva para metilcetonas y alcoholes precursores
         del tipo estructural R-CH-(OH)-CH3, (R=H, alquilo o arilo). El único
         aldehído que da prueba positiva es el acetaldehído.

         Procedimiento para la reacción de identificación.

                   En un tubo de ensayo coloque 0.1 g ó 2 a 3 gotas de la
         muestra, agregue 2 mL de agua y si la muestra no es soluble en ella
         adicione 3 mL de dioxano. Añada 1 mL de la disolución de NaOH al
         10% y después agregue gota a gota (4 a 5 mL) y con agitación, una
         disolución de yodo-yoduro de potasio justo hasta que el color café
         oscuro del yodo persista.

                  Caliente la mezcla en baño de agua durante dos minutos, si
         durante este tiempo el color café desaparece, agregue unas gotas más
         de la disolución yodo-yoduro de potasio hasta lograr que el color no
         desaparezca después de dos minutos de calentamiento.

                   Decolore la disolución agregando 3 a 4 gotas de sosa al 10%,
         diluya con agua hasta casi llenar el tubo. Deje reposar en baño de hielo.
         La formación de un precipitado amarillo correspondiente al yodoformo
         indica que la prueba es positiva (Nota 2).

Indicaciones de importancia

    1. Es importante que antes de llevar a cabo cada prueba, los tubos de
       ensaye y el material a emplear estén limpios.

    2. Deberá tener cuidado de no contaminar los reactivos al utilizarlos.
71

   3. El alumno deberá usar las cantidades de reactivos y problemas
      especificados en cada prueba, pues un exceso lo puede llevar a una
      interpretación falsa.


NOTAS
   1) La acetona que se usa debe ser pura para análisis, o de preferencia
      acetona que ha sido destilada sobre permanganato de potasio.
   2) El precipitado se filtrará y se determinará punto de fusión (119 ºC) sólo en
      caso de prueba dudosa.

VI. ANTECEDENTES
   1)   Propiedades físicas, químicas y toxicidad de reactivos y productos.
   2)   Formación de derivados para caracterización de aldehídos y cetonas.
   3)   Reacciones de identificación de aldehídos.
   4)   Reacciones de identificación de cetonas.

VII. CUESTIONARIO
   1) ¿Cómo identificó el grupo carbonilo en aldehídos y cetonas?
   2) Escriba la reacción que permitió hacer dicha identificación.
   3) ¿Cómo diferenció a un aldehído de una cetona?
   4) Escriba la(s) reacción(es) que le permitieron diferenciar uno de otro.
   5) ¿En qué consiste la reacción del haloformo y en qué casos se lleva a
      cabo?
   6) Escriba la reacción anterior.
   7) Complete el siguiente cuadro indicando sus resultados:

                Reacción con 2,4-      Reacción con    Reacción de    Reacción del
               dinitrofenilhidrazina   ácido crómico     Tollens       Yodoformo
               pf (°C) del derivado
Aldehído
Alifático
Aldehído
Aromático
Cetona
Alifática
Cetona
Aromática
Problema
                                        Tabla 17
72




             8) Asigne las bandas principales a los grupos funcionales presentes en los
                espectros de IR de reactivos y productos.


     Espectros de IR

     a) Propionaldehído

            100.0

               90
                                                                                                  1239.26
               80       3432.76
                                                                                                             1145.34
               70

               60
                                                                                               1384.59

           %T 50
               40
                                                 2709.19                                1460.71
               30

               20
                           2966.17
               10                           2879.91                       1727.33
              3.8
               4000.0                3000                     2000                      1500                    1000               600.0
                                                                        cm-1


     b) Benzaldehído

 100.0

     90

     80
                        3063.48                                                          1287.85 1071.76
     70                                                                                                                 714.10
                             2818.59                                   1653.69      1390.67                 1022.87
     60                                2736.53

     50                                                                          1455.36            1166.94
%T
     40                                                                                 1310.53                           649.80
                                                                                                            827.70
     30
                                                                                   1583.77                               688.04
     20                                                                  1596.75                                       745.69
                                                             1702.05                           1203.54
      10
     3.9
      4000.0              3000                        2000                       1500                    1000                       450.0
                                                                  cm-1
73




c) Acetona

   100.0

      90
                                                                                                          784.93
                3612.67
      80
                    3413.45
      70                                                                                           902.42
                                       2925.02
      60                                                                                 1092.84

      50                       3004.65
 %T
      40

      30                                                                         1222.49
                                                                         1421.04
      20                                                                   1362.92                                 530.19
                                                      1717.65
       10
      3.8
       4000.0                   3000               2000               1500                      1000                   450.0
                                                               cm-1




d) 2-Butanona

   100.0
      90
      80                  3414.58                                                1257.01
                3619.57                                                                                   759.79
      70                                                                                 1086.30             589.54
                                                                                                                  517.22
      60
                                                                                                 945.34
      50                                                          1459.74
 %T
      40
      30                                                              1416.71
                                         2939.60
      20              2979.46
                                                     1714.61                          1172.38
       10                                                                   1365.87
      3.8
       4000.0                   3000               2000               1500                      1000                   450.0
                                                               cm-1
74




e) Ciclohexanona

  100.0
     90
                                                                                                              648.73
     80                                                                                     968.39
                                                                                                       745.67      487.68
     70        3471.56
                                                                                                  860.64
                                                                                       1070.42
     60
                                                                    1423.40              1015.54
     50                                                                 1343.64                905.03
%T                                                                      1310.31
     40
                                                               1449.45
     30                                                                      1220.51
                                                                                        1117.04
     20
                                   2859.76                     1713.09
      10
     3.5            2933.01
      4000.0               3000               2000                1500                     1000                        400.0
                                                           cm-1




f) Acetofenona

  100.0

     90
                 3351.32
     80

     70                                                                                              927.24
                         3062.01    3004.18                                             1078.06
     60                                                                   1302.18
                                                                                 1179.83
     50                                                        1582.23
%T                                                                                      1024.02
     40
                                                                                                   955.31
     30                                                             1448.71
                                                               1598.45
     20
                                                     1683.09                       1265.82                    690.60
      10                                                           1359.20                        760.32          588.82
     3.8
      4000.0               3000               2000                 1500                     1000                       450.0
                                                           cm-1
75




g) Benzofenona

   101.2

     90
                                   1957.71
     80                                      1905.00                                         845.49
                                                 1814.63                                970.16
     70

     60                  3036.36                                                    999.92
                                                                                 1075.18
 %T 50                                                                                           810.01
                  3094.31
                                                                               1150.56
     40        3073.42                                      1579.86               1029.87           719.55
                                                                                                  764.25
     30                                                                     1178.55                    639.82
                                                             1602.53                    939.95       697.50
     20                                                               1319.54
                                                1662.50           1450.17     1277.50            920.41
   11.2
      3800.0     3000                    2000                     1500                  1000                    390.0
                                                           cm-1
76


                    IDENTIFICACIÓN DE ALDEHÍDOS Y CETONAS
a) Identificación del grupo carbonilo
                                                                                         Sólido

                                                                                             2,4-DNFHIDRAZONA
     Muestra            1) Calentar                                  3) Filtrar                    PURA
    problema                                 2,4-DNFHidrazona
        +                                                                                Líquido
                        2) Enfriar                 cruda            4) Recristalizar
    2,4-DNFH                                                                                  2,4-DNFHidrazina
                                                                                                   EtOH

                                                                                                       D1

b) Ensayo con ácido crómico



                        Muestra
                       problema
                           +                                      Precipitado
                       Acetona                                      verde
                                                                                        D2
                           +                                       Cr2(SO4)3
                      Reactivo de
                         Jones




c) Prueba de Tollens


          Muestra
         problema              1) Agitar                                      3) HNO3
             +                                    Espejo de Plata                              D3
        Reactivo de            2) Calentar
          Tollens



d) Prueba del yodoformo


     Muestra
    problema                                         2) Decolorar con NaOH
        +                                            10%                                 YODOFORMO
                      1) Calentar      Mezcla        3) Diluir con agua
    Dioxano
        +                               color
                                        café
                                                     4) Enfriar                          Soln. Yodo-
   NaOH 10%                                          5) Filtrar                           yodurada
        +                                                                                  NaOH
   Soln. yodo-
     yoduro
                                                                                                  D4



              D1: Adsorber sobre carbón activado hasta eliminar color. Desechar
                  la solución por el drenaje. Enviar a incineración el carbón utilizado.
              D2: Seguir el mismo tratamiento que para el D1 de la Obtención de
                  n-butiraldehído.
              D3: Guardar para posterior recuperación de la plata.
              D4: Filtrar el sólido y mandarlo a incineración. Adsorber la solución
                  sobre carbón activado, neutralizar y desechar por el drenaje.
                  Enviar a incineración el carbón utilizado.
77


VIII. BIBLIOGRAFÍA


a) Allinger, N.L. (1984). Química Orgánica. (2ª ed.). Barcelona; México: Reverte.

b) Ávila, A.J.G. et al. (2009). Química Orgánica. Experimentos con un enfoque
ecológico. (2ª ed.). México: UNAM, Dirección General de Publicaciones y Fomento
Editorial.

c) Brewster, R.Q., Vanderweft, C.A. and Mc-Ewen, W.E. (1970). Curso Práctico de
Química Orgánica. Madrid: Alhambra.

d) Bruice, P.Y. (2008). Química Orgánica. (5ª ed.). México: Pearson Educación.
Carey, F.A. (2006). Química Orgánica. (6ª ed.). México: McGraw-Hill
Interamiericana.

e) Fieser, L.F. (1992). Organic Experiments. (7th ed.). Lexington, Massachusetts:
D.C. Heath.

f) Lehman, J.W. (1999). Operational Organic Chemistry: A Problem-Solving
Approach to the Laboratory Course. (3rd ed.). Upper Saddle River, New Jersey:
SunSoft: Prentice Hall Title.

g) McMurry, J. (2008). Química Orgánica. (7ª ed.). México: Cengage Learning.

h) Mohring, J.R. and Neckers, D.C. (1973). Laboratory Experiments in Organic
Chemistry. (2nd ed). New York: D. van Nostrand Company, Inc.

i) Morrison, R.T. y Boyd, R.N. (1988). Química Orgánica. (5ª ed.). Boston,
Massachussets: Addison-Wesley Iberoamericana.

j) Pavia, D.L. (2007). Introduction to Organic Laboratory Techniques: A Microscale
Approach. Belmont California: Thomson Brooks/Cole. Laboratory Series for
Organic Chemistry.

k) Pavia, D.L., Lampman, G.M. and Kriz, G.S. (1988). Introduction to Organic
Laboratory techniques: A Contemporary approach. Phildelphia: Saunders College.

l) Pine, S. (1988). Química Orgánica. (2ª ed.). México: McGraw-Hill.

m) Pretsch, E., Bühlmann, P. and Badertscher, M. (2009). Structure Determination
of Organic Compounds: Tables of Spectral Data. (4 th rev. and enl. ed.). Berlin:
Springer Verlag.

n) Roberts, J.D. (1967). Modern Organic Chemistry. New York: W.A. Benjamin.
78



o) Solomons, T.W.G. (1999). Química Orgánica. (2ª ed.). México: Limusa-Wiley.

p) Vogel, A.I. (1989). A Textbook of Practical Organic Chemistry. (5th ed.) New
York: Longmans Scientifical and Technical.

q) Vogel, Q.I. (1978). Vogel´s Textbook of Practical Organic Chemistry, including
Qualitative Organic Analysis. (4th rev. ed.). London: Lonngman.

r) Wade, L.G.Jr. (2004). Química Orgánica. (5ª ed.). España: Prentice Hall.
79




PRÁCTICA
                                                                    5
CONDENSACIÓN                                     DE        CLAISEN-
SCHMIDT
OBTENCIÓN DE DIBENZALACETONA

I. OBJETIVOS
      a) Efectuar una condensación aldólica cruzada dirigida.

      b) Obtener un producto de uso comercial.

II. REACCIÓN

          H       O
              C                                            O
                          CH3
                      +               NaOH
      2                         C O
                          CH3



                                       Benzaldehído   Acetona   Dibenzalacetona
Masa molar (g/mol)
Densidad (g/mL)
Punto de fusión o ebullición (°C)
Masa (g)
Volumen (mL)
Cantidad de sustancia (mol)
80


III. MATERIAL
Agitador magnético                  1   Matraz Kitazato con manguera             1
Agitador de vidrio                  1   Pinzas de tres dedos con nuez            1
Barra para agitación magnética      1   Pipeta graduada de 10 mL                 1
Baño de agua eléctrico              1   Probeta graduada de 25 mL                1
Embudo Büchner con alargadera       1   Portaobjetos                             2
Embudo de filtración rápida         1   Recipiente de peltre                     1
Espátula de acero inoxidable        1   Termómetro de -100° a 400°C              1
Frasco para cromatografía           1   Vaso de pp de 150 mL                     1
Frascos viales                      2   Vaso de pp de 250 mL                     1
Matraz Erlenmeyer de125 mL          2   Vidrio de reloj                          1



IV. REACTIVOS
 Acetato de etilo             10 mL      Gel de sílice                    2g
 Acetona                      8 mL       Hexano                          3 mL
 Benzaldehído                1.25 mL     NaOH                           1.25 g
 Etanol                       70 mL      Yodo                           0.01g


V. INFORMACIÓN
       a) Los aldehídos y las cetonas con hidrógenos en el carbono       alfa al
          carbonilo sufren reacciones de condensación aldólica.

       b) Los hidrógenos en el carbono alfa al carbonilo son      hidrógenos
           ácidos.

       c) Las condensaciones aldólicas cruzadas producen una mezcla de
          productos.

       d) Las reacciones de condensación entre cetonas y aldehídos no
          enolizables producen un solo producto (condensaciones aldólicas
          cruzadas dirigidas).

       e) Los productos obtenidos por condensación aldólica sufren reacciones
           de crotonización.

       f) La acetona no se polimeriza pero se condensa en condiciones
          especiales, dando productos que pueden considerarse como derivados
          de una reacción de eliminación.
81


VI. PROCEDIMIENTO
           En un matraz Erlenmeyer de 125 mL coloque 1.25 g de NaOH, 12.5
    mL de agua y 10 mL de etanol. Posteriormente, agregue poco a poco y
    agitando 1.25 mL de benzaldehído y luego 0.5 mL de acetona. Continúe la
    agitación durante 20-30 minutos más, manteniendo la temperatura entre 20-
    25 oC utilizando baños de agua fría.

          Filtre el precipitado, lave con agua fría, seque y recristalice de etanol
    (Nota 1). Pese, determine punto de fusión y cromatoplaca comparando la
    materia prima y el producto.

   Datos cromatoplaca

    Suspensión: Gel de sílice al 35% en CHCl3/MeOH o en acetato de etilo.
    Disolvente: Acetona o acetato de etilo
    Eluyente:   Hexano/Acetona 3:1
    Revelador: I2 o luz U.V.

NOTA
    1) Si al recristalizar la solución se torna de un color rojo-naranja, puede que
       se encuentre demasiado alcalina, por lo que será necesario agregar
       ácido clorhídrico diluido 1:1, hasta que se tenga un pH entre 7 y 8.


VII. ANTECEDENTES
    a) Reacciones de condensación aldólica.
    b) Reacciones de condensación aldólica cruzada.
    c) Otros ejemplos de reacciones de condensación de Claisen-Schmidt
       (condensación aldólica cruzada dirigida).
    d) Usos de la dibenzalacetona
    e) Propiedades físicas, químicas y toxicidad de los reactivos y productos.


VIII. CUESTIONARIO
    1) Explique por qué debe adicionar primero el benzaldehído y después la
       acetona a la mezcla de la reacción.

    2) Explique por qué se obtiene un solo producto y no una mezcla de
      productos en esta práctica.

    3) Indique por qué se crotoniza fácilmente el aldol producido.
82

           4) ¿Por qué la solución no debe estar alcalina al recristalizar?

           5) Asigne las bandas principales presentes en los espectros de                       I.R.      a
             los grupos funcionales de reactivos y productos.




     Espectros de IR


           a) Benzaldehído

 100.0
     90
     80                  3414.58                                              1257.01
               3619.57                                                                                 759.79
     70                                                                               1086.30             589.54
                                                                                                               517.22
     60
                                                                                              945.34
     50                                                        1459.74
%T
     40
     30                                                            1416.71
                                      2939.60
     20              2979.46
                                                  1714.61                          1172.38
      10                                                                 1365.87
     3.8
      4000.0                   3000             2000               1500                      1000                  450.0
                                                            cm-1
83



               b) Acetona

 100.0
     90
                                                                                                              648.73
     80                                                                                     968.39
                                                                                                       745.67      487.68
     70         3471.56
                                                                                                  860.64
                                                                                       1070.42
     60
                                                                     1423.40             1015.54
     50                                                                  1343.64               905.03
%T                                                                       1310.31
     40
                                                                1449.45
     30                                                                      1220.51
                                                                                        1117.04
     20
                                   2859.76                      1713.09
      10
     3.5             2933.01
      4000.0                3000             2000                  1500                    1000                             400.0
                                                          cm-1


               c) Dibenzalacetona


 100.0

     90

     80
                          3052.40                                                             849.97            597.24
                               3025.40                                              1074.90
     70
                                                                           1284.23         923.27                558.25
     60                                                                   1307.45           883.66               527.82
                                                                  1494.45          1100.54
     50                                                             1447.10
%T
     40                                             1625.88                                                      479.35

     30                                                                   1343.21                 761.85

     20                                                              1573.88    1193.88              695.02
                                                1650.73                                    982.62
      10
     3.7                                                              1591.34
      4000.0                3000             2000                  1500                    1000                          450.0
                                                         cm-1
84




                    CONDENSACIÓN DE CLAISEN-SCHMIDT
                    OBTENCIÓN DE DIBENZALACETONA




                                          Benzaldehído
                                        + Acetona + H 2 O
                                        + NaOH + EtOH


                              T=20 a 25 ºC.            1) Agitar
                              en baño de agua          2) Filtrar y lavar con agua.


                              SOLUCIÓN                        SÓLIDO




              Acetona, NaOH, H 2 O                               Dibenzalacetona
               EtOH, Benzaldehido
                                                                              3) Recristalizar de etanol.

                            D1
                                                          SÓLIDO                     LÍQUIDO




                                                                                          Dibenzalacetona
                                      DIBENZALACETONA
                                                                                               EtOH

                                                                                                D2




D1: Filtrar para eliminar sólidos. Tratar con carbón activado hasta que la solución
    quede incolora. Checar pH y desechar por el drenaje. Los sólidos filtrados pue-
    den guardarse para utilizarse en prácticas de cristalización, o mandarse inci-
    nerar.

D2: Filtrar para eliminar sólidos. Recuperar el etanol por destilación. Si está diluido
    con agua, dar el mismo tratamiento que para D1. Los sólidos se tratan de
    la misma forma que en D1.
85


IX. BIBLIOGRAFíA

a) Allinger, N.L. (1984). Química Orgánica. (2ª ed.). Barcelona; México: Reverte.

b) Ávila, A.J.G. et al. (2009). Química Orgánica. Experimentos con un enfoque
ecológico. (2ª ed.). México: UNAM, Dirección General de Publicaciones y Fomento
Editorial.

c) Brewster, R.Q., Vanderweft, C.A. and Mc-Ewen, W.E. (1970). Curso Práctico de
Química Orgánica. Madrid: Alhambra.

d) Bruice, P.Y. (2008). Química Orgánica. (5ª ed.). México: Pearson Educación.
Carey, F.A. (2006). Química Orgánica. (6ª ed.). México: McGraw-Hill
Interamiericana.

e) Fieser, L.F. (1992). Organic Experiments. (7th ed.). Lexington, Massachusetts:
D.C. Heath.

f) Lehman, J.W. (1999). Operational Organic Chemistry: A Problem-Solving
Approach to the Laboratory Course. (3rd ed.). Upper Saddle River, New Jersey:
SunSoft: Prentice Hall Title.

g) McMurry, J. (2008). Química Orgánica. (7ª ed.). México: Cengage Learning.

h) Mohring, J.R. and Neckers, D.C. (1973). Laboratory Experiments in Organic
Chemistry. (2nd ed). New York: D. van Nostrand Company, Inc.

i) Morrison, R.T. y Boyd, R.N. (1988). Química Orgánica. (5ª ed.). Boston,
Massachussets: Addison-Wesley Iberoamericana.

j) Pavia, D.L. (2007). Introduction to Organic Laboratory Techniques: A Microscale
Approach. Belmont California: Thomson Brooks/Cole. Laboratory Series for
Organic Chemistry.

k) Pavia, D.L., Lampman, G.M. and Kriz, G.S. (1988). Introduction to Organic
Laboratory techniques: A Contemporary approach. Phildelphia: Saunders College.

l) Pine, S. (1988). Química Orgánica. (2ª ed.). México: McGraw-Hill.

m) Pretsch, E., Bühlmann, P. and Badertscher, M. (2009). Structure Determination
of Organic Compounds: Tables of Spectral Data. (4 th rev. and enl. ed.). Berlin:
Springer Verlag.

n) Roberts, J.D. (1967). Modern Organic Chemistry. New York: W.A. Benjamin.
86

o) Solomons, T.W.G. (1999). Química Orgánica. (2ª ed.). México: Limusa-Wiley.

p) Vogel, A.I. (1989). A Textbook of Practical Organic Chemistry. (5th ed.) New
York: Longmans Scientifical and Technical.

q) Vogel, Q.I. (1978). Vogel´s Textbook of Practical Organic Chemistry, including
Qualitative Organic Analysis. (4th rev. ed.). London: Lonngman.

r) Wade, L.G.Jr. (2004). Química Orgánica. (5ª ed.). España: Prentice Hall.
87




PRÁCTICA
                                                                       6
OBTENCIÓN      DEL     ÁCIDO
ACETILSALICÍLICO POR MEDIO DE
UN PROCESO DE QUÍMICA VERDE
   I. OBJETIVOS

           a) Efectuar la síntesis de un derivado de un ácido carboxílico
              como lo es un éster.
           b) Sintetizar ácido acetilsalicílico por un proceso de química
              verde.

   II. REACCIÓN

                                                  O
    OH    O
                         O       O                    O     O
                                     1)NaOH                                    O
              OH                       25°C
                   +         O                                    OH
                                     2) HCl                             +          OH



                                      Ácido           Anhídrido            Ácido
                                     salicílico        acético         acetilsalicílico
Masa molar (g/mol)
Densidad (g/mL)
Punto de fusión o ebullición (°C)
Masa (g)
Volumen (mL)
Cantidad de sustancia (mol)
88



  III. MATERIAL
 Agitador de vidrio                     1   Matraz Kitazato                    1
 Anillo de hierro                       1   Parrilla de calentamiento con      1
                                            agitación
 Barra de agitación magnética           1   Pinzas de tres dedos con nuez      1
 Embudo buchner con alargadera          1   Pipeta graduada de 10 mL           1
 Embudo de filtración rápida            1   Probeta graduada de 25 mL          1
 Espátula de acero inoxidable           1   Recipiente de peltre               1
 Manguera para Kitazato                 1   Vaso de precipitados de100 mL      2
 Matraz Erlenmeyer de 125 mL            1   Vidrio de reloj                    1

  IV.REACTIVOS
Ácido clorhídrico al 50%   10.0 mL   Carbonato de sodio             2.4 g
Ácido salicílico            0.56 g   Hexano                        10.0 mL
Anhídrido acético           1.2 mL   Hidróxido de potasio           1.0 g
Acetato de etilo           10.0 mL   Hidróxido de sodio             1.0 g

  V. INFORMACIÓN

             El ácido acetilsalicílico es una droga maravillosa por excelencia. Se
      utiliza ampliamente como analgésico (para disminuir el dolor) y como
      antipirético (para bajar la fiebre). También reduce la inflamación y aún es
      capaz de prevenir ataques cardiacos. No obstante que para algunas
      personas presenta pocos efectos laterales, se le considera lo bastante
      segura para ser vendida sin prescripción médica. Debido a que es fácil de
      preparar, la aspirina es uno de los fármacos disponibles menos costosos.
      Es producida en grandes cantidades, de hecho, la industria farmoquímica
      produce cerca de 200 toneladas de esta farmoquímico cada año.

            El objetivo de la química verde es desarrollar tecnologías químicas
      benignas al medio ambiente, utilizando en forma eficiente las materias
      primas (de preferencia renovables), eliminando la generación de desechos
      y evitando el uso de reactivos y disolventes tóxicos y/o peligrosos en la
      manufactura y aplicación de productos químicos.



  VI. PROCEDIMIENTO

            En un vaso de precipitados de 100 mL coloque 0.56 g (4 mmol) de
      ácido salicílico y 1.2 mL (1.3 g, 12.68 mmol) de anhídrido acético. Con un
      agitador de vidrio mezcle bien los dos reactivos. Una vez que se obtenga
      una mezcla homogénea, adicionar 4 lentejas de NaOH (o bien 4 lentejas
      de KOH o 2.4 g de carbonato de sodio) previamente molidas y agitar
89

      nuevamente la mezcla con el agitador de vidrio por 10 minutos. Adicionar
      lentamente 6 mL de agua destilada y posteriormente una disolución de
      ácido clorhídrico al 50% hasta que el pH de la disolución sea de 3. La
      mezcla se deja enfriar en un baño de hielo. El producto crudo se aísla por
      medio de una filtración al vacío. Bajar los cristales del ácido acetilsalicílico
      con agua fría (Nota 1).

            Determinar el rendimiento y el punto de fusión.


NOTA:
 1) Es importante que el agua esté bien fría, ya que de lo contrario el ácido
    acetilsalicílico se redisuelve en agua tibia.


VII. ANTECEDENTES
 1.    Reacciones de los fenoles.
 2.    Acilación de fenoles.
 3.    Acidez de los fenoles.
 4.    Formación de ésteres a partir de fenoles.
 5.    Reacciones de fenoles con anhídridos de ácidos carboxílicos.
 6.    Propiedades físicas, químicas y toxicidad de reactivos y productos.
90


   VIII. CUESTIONARIO

        1) Escriba la reacción efectuada y proponga un mecanismo para la
            misma.
        2) ¿Para qué se utiliza la base en la reacción?
        3) ¿Para qué se utiliza el anhídrido acético?
        4) ¿Se podría utilizar cloruro de acetilo en lugar del anhídrido acético?
        5) ¿Qué tratamiento daría a los residuos generados durante la reacción?
        6) Asigne las bandas principales a los grupos funcionales presentes en
          los espectros de IR de reactivos y productos.


   ESPECTROS DE IR

a) Ácido salicílico
91



b) Ácido acetilsalicílico
92



         OBTENCIÓN DE ÁCIDO ACETILSALICÍLICO



            0.56 g de ácido salicílico
                       +
          1.2 mL de anhídrido acético


                                Mezclar


                Agregar NaOH, KOH
                o carbonato de sodio


                                   1. Agitar 10 min
                                   2. Acidular con HCl al 50%
                                   3. Filtrar al vacío


                 Líquido        Sólido

   Anhídrido Acético,
                                       Ácido
      NaCl, KCl
                                   acetilsalicílico

           D1                    4. Lavar con agua helada
            1                    5. Filtrar al vacío
                                 6. Determinar rendimiento y p.f.


D1: Adicionar agua y posteriormente neutralizar.
93


   IX. BIBLIOGRAFÍA


a) Allinger, N.L. (1984). Química Orgánica. (2ª ed.). Barcelona; México: Reverte.

b) Ávila, A.J.G. et al. (2009). Química Orgánica. Experimentos con un enfoque
ecológico. (2ª ed.). México: UNAM, Dirección General de Publicaciones y Fomento
Editorial.

c) Brewster, R.Q., Vanderweft, C.A. and Mc-Ewen, W.E. (1970). Curso Práctico de
Química Orgánica. Madrid: Alhambra.

d) Bruice, P.Y. (2008). Química Orgánica. (5ª ed.). México: Pearson Educación.
Carey, F.A. (2006). Química Orgánica. (6ª ed.). México: McGraw-Hill
Interamiericana.

e) Fieser, L.F. (1992). Organic Experiments. (7th ed.). Lexington, Massachusetts:
D.C. Heath.

f) Lehman, J.W. (1999). Operational Organic Chemistry: A Problem-Solving
Approach to the Laboratory Course. (3rd ed.). Upper Saddle River, New Jersey:
SunSoft: Prentice Hall Title.

g) McMurry, J. (2008). Química Orgánica. (7ª ed.). México: Cengage Learning.

h) Mohring, J.R. and Neckers, D.C. (1973). Laboratory Experiments in Organic
Chemistry. (2nd ed). New York: D. van Nostrand Company, Inc.

i) Morrison, R.T. y Boyd, R.N. (1988). Química Orgánica. (5ª ed.). Boston,
Massachussets: Addison-Wesley Iberoamericana.

j) Pavia, D.L. (2007). Introduction to Organic Laboratory Techniques: A Microscale
Approach. Belmont California: Thomson Brooks/Cole. Laboratory Series for
Organic Chemistry.

k) Pavia, D.L., Lampman, G.M. and Kriz, G.S. (1988). Introduction to Organic
Laboratory techniques: A Contemporary approach. Phildelphia: Saunders College.

l) Pine, S. (1988). Química Orgánica. (2ª ed.). México: McGraw-Hill.

m) Pretsch, E., Bühlmann, P. and Badertscher, M. (2009). Structure Determination
of Organic Compounds: Tables of Spectral Data. (4 th rev. and enl. ed.). Berlin:
Springer Verlag.

n) Roberts, J.D. (1967). Modern Organic Chemistry. New York: W.A. Benjamin.
94



o) Solomons, T.W.G. (1999). Química Orgánica. (2ª ed.). México: Limusa-Wiley.

p) Vogel, A.I. (1989). A Textbook of Practical Organic Chemistry. (5th ed.) New
York: Longmans Scientifical and Technical.

q) Vogel, Q.I. (1978). Vogel´s Textbook of Practical Organic Chemistry, including
Qualitative Organic Analysis. (4th rev. ed.). London: Lonngman.

r) Wade, L.G.Jr. (2004). Química Orgánica. (5ª ed.). España: Prentice Hall.
95




PRÁCTICA
                                                                 7
SUSTITUCIÓN                               ELECTROFÍLICA
AROMÁTICA:
NITRACIÓN DE BENZOATO DE METILO
I. OBJETIVOS

    a) Conocer una reacción de sustitución electrofílica aromática y aplicar los
       conceptos de la sustitución al desarrollo experimental de la nitración del
       benceno.
    b) Utilizar las propiedades de los grupos orientadores a la posición meta del
       anillo aromático para sintetizar un derivado disustituido.



II. REACCIÓN

          HNO3   +   2H2SO4                 NO2+   +   2H2SO4- +    H3O+



                      COOCH3                                   COOCH3

                                  HNO3
                                  H2SO4


                                                       NO2

       Benzoato de metilo                     3-Nitrobenzoato de metilo
        p.e. = 199.6 °C                               p.f. = 78°C
96




                       Benzoato de        Ácido       Ácido        3-nitrobenzoato
                         metilo           nítrico    sulfúrico        de metilo
 Masa molar
 (g/mol)
 Volumen
 (mL)
 Densidad
 (g/mL)
 Masa (g)
 Cantidad de
 sustancia (mol)

III. MATERIAL
Agitador magnético                   1    Pinzas de tres dedos con nuez         1
Agitador de vidrio                   1    Pipetas graduadas de 10 mL            2
Embudo Büchner con alargadera        1    Probeta graduada de 25 mL             1
Embudo de tallo corto                1    Recipiente de peltre                  1
Espátula de acero inoxidable         1    Termómetro de -10 a 400°C             1
Matraz Erlenmeyer de 125 mL          1    Vasos de pp de 150 mL                 2
Matraz Kitazato con manguera         1    Vaso de pp de 250 mL                  1
Parrilla de agitación magnética      1    Vaso de pp de 400 mL                  1
                                          Vidrio de reloj                       1

IV. REACTIVOS
Ácido nítrico concentrado       2.5 mL    Benzoato de metilo               3.0 g
Ácido sulfúrico concentrado     5.0 mL    Metanol                         10.0 mL

VI. PROCEDIMIENTO
       A un matraz Erlenmeyer de 125 mL provisto con un agitador magnético y
montado sobre una parrilla de agitación, introducirlo en un baño de hielo (vaso de
pp de 400 mL) y adicionar 2.5 mL de ácido nítrico concentrado, mantener la
temperatura a 0°C y agregar 3.0 g de benzoato de metilo, cuidando de que la
temperatura oscile entre los 0° y 10°C. Posteriormente, adicionar muy lentamente
5 mL de ácido sulfúrico concentrado agitando constantemente y manteniendo la
temperatura entre 5° y 10°C (Nota 1). Al término de la adición, llevar la reacción a
temperatura ambiente por 15 minutos. Una vez terminado este tiempo, adicionar la
mezcla de reacción a un vaso de precipitados de 250 mL conteniendo 25 g de
hielo. Aislar el sólido obtenido por filtración al vacío y lavarlo con agua helada.
Realizar dos lavados de 10 mL cada uno con agua-metanol fríos y tomar una
pequeña muestra para la determinación del punto de fusión del producto crudo.
97

      El resto del producto crudo se recristaliza de metanol, determinar el
rendimiento y p.f.

p.f. producto crudo = 74-76°C

p.f. producto puro = 78°C


NOTA:
     1) En caso de ser necesario, adicionar pequeños granos de hielo a la mezcla
        de reacción, para facilitar la agitación de la misma.

VII. ANTECEDENTES

     1) Sustitución electrofílica aromática: nitración.

     2) Efecto de los grupos sustituyentes en el anillo en una reacción de
        sustitución electrofílica aromática.

     3) Reactividad del benzoato de metilo hacia la sustitución electrofílica
        aromática.

     4) Mecanismo de reacción.

     5) Condiciones experimentales necesarias para realizar la nitración.

     6) Variación en las condiciones experimentales en una nitración y sus
        consecuencias.

     7) Ejemplos de agentes nitrantes.

     8) Propiedades físicas, químicas y toxicidad de reactivos y productos.

VIII. CUESTIONARIO

     1) Explique la formación del ión nitronio a partir de la mezcla sulfonítrica.
     2) ¿Por qué es importante controlar la temperatura de la mezcla de
        reacción?
     3) ¿Por qué el benzoato de metilo se disuelve en ácido sulfúrico
        concentrado? Escribe una ecuación mostrando los iones que se
        producen.
     4) ¿Cuál sería la estructura que esperarías del éster dinitrado, considerando
        los efectos directores del grupo éster y que ya se intrudujo un primer
        grupo nitro?
     5) ¿Cuál será el orden de rapidez de la reacción en la mononitración de
        benceno, tolueno y el benzoato de metilo?
98


 6) Asigne las bandas principales a los grupos funcionales presentes en el
    espectro de IR siguiente:


IX. ESPECTROS DE IR
 a) Benzoato de metilo




    3-Nitrobenzoato de metilo
99




9. Recristalizar de etanol
100



IX. BIBLIOGRAFÍA


a) Allinger, N.L. (1984). Química Orgánica. (2ª ed.). Barcelona; México: Reverte.

b) Ávila, A.J.G. et al. (2009). Química Orgánica. Experimentos con un enfoque
ecológico. (2ª ed.). México: UNAM, Dirección General de Publicaciones y Fomento
Editorial.

c) Brewster, R.Q., Vanderweft, C.A. and Mc-Ewen, W.E. (1970). Curso Práctico de
Química Orgánica. Madrid: Alhambra.

d) Bruice, P.Y. (2008). Química Orgánica. (5ª ed.). México: Pearson Educación.
Carey, F.A. (2006). Química Orgánica. (6ª ed.). México: McGraw-Hill
Interamiericana.

e) Fieser, L.F. (1992). Organic Experiments. (7th ed.). Lexington, Massachusetts:
D.C. Heath.

f) Lehman, J.W. (1999). Operational Organic Chemistry: A Problem-Solving
Approach to the Laboratory Course. (3rd ed.). Upper Saddle River, New Jersey:
SunSoft: Prentice Hall Title.

g) McMurry, J. (2008). Química Orgánica. (7ª ed.). México: Cengage Learning.

h) Mohring, J.R. and Neckers, D.C. (1973). Laboratory Experiments in Organic
Chemistry. (2nd ed). New York: D. van Nostrand Company, Inc.

i) Morrison, R.T. y Boyd, R.N. (1988). Química Orgánica. (5ª ed.). Boston,
Massachussets: Addison-Wesley Iberoamericana.

j) Pavia, D.L. (2007). Introduction to Organic Laboratory Techniques: A Microscale
Approach. Belmont California: Thomson Brooks/Cole. Laboratory Series for
Organic Chemistry.

k) Pavia, D.L., Lampman, G.M. and Kriz, G.S. (1988). Introduction to Organic
Laboratory techniques: A Contemporary approach. Phildelphia: Saunders College.

l) Pine, S. (1988). Química Orgánica. (2ª ed.). México: McGraw-Hill.

m) Pretsch, E., Bühlmann, P. and Badertscher, M. (2009). Structure Determination
of Organic Compounds: Tables of Spectral Data. (4 th rev. and enl. ed.). Berlin:
Springer Verlag.

n) Roberts, J.D. (1967). Modern Organic Chemistry. New York: W.A. Benjamin.
101



o) Solomons, T.W.G. (1999). Química Orgánica. (2ª ed.). México: Limusa-Wiley.

p) Vogel, A.I. (1989). A Textbook of Practical Organic Chemistry. (5th ed.) New
York: Longmans Scientifical and Technical.

q) Vogel, Q.I. (1978). Vogel´s Textbook of Practical Organic Chemistry, including
Qualitative Organic Analysis. (4th rev. ed.). London: Lonngman.

r) Wade, L.G.Jr. (2004). Química Orgánica. (5ª ed.). España: Prentice Hall.
102




PRÁCTICA
                                                                8
SUSTITUCIÓN                                NUCLEOFÍLICA
AROMÁTICA:
SÍNTESIS DE 2,4-DINITROFENILHIDRAZINA Y
DE 2,4-DINITROFENILANILINA

I. OBJETIVOS

   a) Obtener la 2,4-dinitrofenilhidrazina y la 2,4-dinitrofenilanilina mediante
      reacciones de sustitución nucleofílica aromática.
   b) Analizar las características de los compuestos aromáticos susceptibles de
      reaccionar a través de reacciones de sustitución nucleofílica aromática.
   c) Buscar la aplicación de estos compuestos.


II. REACCIONES

           Cl                                   NH NH2
                  NO2                                 NO2
                          NH2 NH2                           +    HCl


           NO2                                  NO2


                                    2,4-Dinitrofenilhidrazina
103




                           NH2
       Cl
             NO2                                      NH
                                                                        +    HCl

                                       O2N             NO2
       NO2
                                          2,4-Dinitrofenilanilina
                                                                 2,4-            2,4-
                   2,4-Dinitroclo-   Hidrato de   Anilina    Dinitrofenil-   Dinitrofenil-
                     robenceno       hidrazina                hidrazina        anilina
  Masa molar
    (g/mol)
   Densidad
    (g/mL)
Punto de fusión
  o ebullición
      (°C)
   Masa (g)
 Volumen (mL)
  Cantidad de
sustancia (mol)



III. MATERIAL
Agitador de vidrio                    1   Matraces Erlenmeyer de 50 mL                    2
Anillo de hierro                      1   Parrilla de calentamiento con agitación         1
Baño de agua eléctrico                1   Pinzas de tres dedos con nuez                   1
Barra de agitación magnética          1   Pinzas para tubo de ensaye                      1
Cámara para cromatografía             1   Pipetas graduada de 10 mL                       2
Embudo Büchner con alargadera         1   Portaobjetos                                    2
Embudo de filtración rápida           1   Probeta graduada de 25 mL                       1
Frascos viales                        4   Termómetro -10 a 400 ºC                         1
Manguera para Kitazato                1   Vasos de precipitados de 100 mL                 2
Matraz Kitazato                       1   Vidrio de reloj                                 1
104


IV. REACTIVOS

      Anilina                         0.5 mL     Hexano                   30.0 mL
      Acetato de etilo               25.0 mL     Hidrato de hidrazina     0.7 mL
      2,4-Dinitroclorobenceno          0.5 g     Gel de sílice             5.0 g
      Etanol                         30.0 mL

V. INFORMACIÓN

             Los nucleófilos pueden desplazar a los iones haluro de los haluros de
    arilo, sobre todo si hay grupos orto- o para- respecto al haluro que sean
    fuertemente atractores de electrones. Como un grupo saliente del anillo
    aromático es sustituido por un nucleófilo, a este tipo de reacciones se les
    denomina sustituciones nucleofílicas aromáticas (SNAr).

VI. PROCEDIMIENTO

A. SÍNTESIS DE 2,4-DINITROFENILHIDRAZINA

             En un matraz Erlenmeyer de 50 mL disuelva 0.5 g del 2,4-
    dinitroclorobenceno en 5 mL de etanol al 96 % tibio. Agregue gota a gota 0.7
    mL de hidrato de hidrazina con agitación constante. Al terminar la adición,
    caliente la mezcla (sin que ebulla) por 10 minutos. Enfríe y filtre al vacío, el
    precipitado se lava en el mismo embudo con 3 mL de agua caliente y luego
    con 3 mL de alcohol tibio. Una vez obtenido el producto crudo tomar una
    pequeña muestra para posteriormente hacer una cromatografía en capa fina
    (ccf) y comparar su pureza con el producto puro.

              Seque al vacío, pese y calcule el rendimiento. Determine el punto de
    fusión.

           Realice una ccf para determinar la pureza del producto, comparando
    con la muestra del producto crudo que se separó con anterioridad, además
    de aplicar la materia prima disuelta en etanol. Mezcla de eluyentes:
    Hexano:AcOEt (70:30) y revelar mediante lámpara de UV.


B. SÍNTESIS DE 2,4-DINITROFENILANILINA

            En un matraz Erlenmeyer de 50 mL coloque 10 mL de etanol, 0.5 g
    de 2,4-dinitroclorobenceno y 0.5 mL de anilina con agitación constante.

           Caliente la mezcla de reacción en baño María durante 15 minutos
    agitando constantemente y sin llegar a ebullición. Enfríe y filtre el sólido
105

   formado con ayuda del vacío. En este momento tomar una muestra del
   producto crudo para compararla posteriormente a través de una ccf con el
   producto puro.

          Recristalice de etanol, filtre y seque el producto, pese, calcule el
   rendimiento y determine el punto de fusión.

           Realice una ccf para determinar la pureza del producto, comparando
   con la muestra del producto crudo que se separó con anterioridad, además
   de aplicar la materia prima, todas disueltas en acetato de etilo. Mezcla de
   eluyentes Hexano:AcOEt (60:40) y revelar mediante lámpara de UV.

VII. ANTECEDENTES

   1) Sustitución nucleofílica aromática, condiciones necesarias para que se
        efectúe.
   2)   Comparación de estas condiciones con las que se requieren para
        efectuar una sustitución electrofílica aromática.
   3)   Utilidad de la sustitución nucleofílica aromática.
   4)   Diferencias con la sustitución nucleofílica alifática.
   5)   Toxicidad de reactivos y productos.

VIII. CUESTIONARIO

   1) ¿Qué sustituyentes facilitan la sustitución nucleofílica aromática (SNAr)?
        Explique su respuesta.
   2) ¿Cómo se pueden preparar los haluros de arilo? Escriba las reacciones
        correspondientes.
   3) ¿Por qué la anilina es menos reactiva que la hidrazina en la S NAr? ¿A
        qué lo atribuye?
   4) Escriba las estructuras resonantes del 2,4-dinitroclorobenceno y
        proponga el mecanismo de la sustitución nucleofílica aromática que se
        lleva a cabo en la práctica.
   5) Escriba la fórmula de tres compuestos que puedan ser susceptibles de
        sufrir una sustitución nucleofílica aromática, fundamente su elección.
   6) ¿Por qué el 2,4-dinitroclorobenceno es irritante a la piel, a las mucosas y
        a los ojos?
   7) Asigne las bandas principales a los grupos funcionales presentes en los
        espectros de IR siguientes:
106



ESPECTROS DE IR
a) 2,4-Dinitroclorobenceno




b) 2,4-Dinitrofenilhidrazina
107



c) Anilina




d) 2,4-Dinitrofenilanilina
108


       OBTENCIÓN DE LA 2,4-DINITROFENILHIDRAZINA

                                          Disolver
                                           0.5 g d
                                  2,4-Dinitroclorobenceno
                                     En 5 mL de Et-OH


                                                   Adicionar gota a gota 0.7 mL
                                                   de hidrato de hidrazina


                                 Calentar la mezcla por 10 min
                                        Sin que ebulla




                                    Enfriar y filtrar al vacío


             Sólido                                                  Líquido



   Lavar el pp con 3 mL                                          2,4-Dinitroclorobenceno
      de EtOH tibio                                                       Etanol
                                                                        Hidrazina



  Secar al vacío, pesar y                                                   D1
   calcular rendimiento




Determinar p.f. y realizar ccf
 Para determinar la pureza
       del producto




D1: ¡Residuo tóxico! Puede contener 2.4-dinitroclorobenceno, se adsorbe por vía oral, cutánea
o respiratoria. El hidrato de hidrazina es corrosivo y puede causar cáncer en animales. Evite
usar exceso de este reactivo cuando haga la mezcla de reacción. Guarde el desecho para
enviar a incineración. Si la hidrazina (o sus derivados) no está mezclada con otros residuos,
puede tratarse con hipoclorito de sodio.
109


   OBTENCIÓN DE 2,4-DINITROFENILANILINA

                       Adicionar sin dejar de agitar:
                              10 mL de etanol
                       0.5 g 2,4-Dinitroclorobenceno
                             0.5 mL de anilina




                        Calentar mezcla de reacción
                       en baño María durante 15 min,
                            sin llegar a ebullición
                         y agitando constantemente


                                       Enfriar


                              Filtrar el sólido


              Sólido                                   Líquido



  Recristalizar de etanol                         2,4-Dinitroclorobenceno
                                                           Etanol
                                                           Anilina



      Pesar y calcular                                      D1
        rendimiento



 Determinar p.f. y realizar
  ccf para determinar la
   pureza del producto




D1: El residuo puede contener compuestos tóxicos e irritantes. Manéjese en la
campana. La solución puede absorberse sobre carbón activado hasta la eliminación
del color. La solución incolora contiene etanol, si la cantidad es grande, puede
recuperarse por destilación. Si es muy poca, puede desecharse por el drenaje. El
residuo del carbón activado se confina para incineración.
110



IX. BIBLIOGRAFÍA
a) Allinger, N.L. (1984). Química Orgánica. (2ª ed.). Barcelona; México: Reverte.

b) Ávila, A.J.G. et al. (2009). Química Orgánica. Experimentos con un enfoque
ecológico. (2ª ed.). México: UNAM, Dirección General de Publicaciones y Fomento
Editorial.

c) Brewster, R.Q., Vanderweft, C.A. and Mc-Ewen, W.E. (1970). Curso Práctico de
Química Orgánica. Madrid: Alhambra.

d) Bruice, P.Y. (2008). Química Orgánica. (5ª ed.). México: Pearson Educación.
Carey, F.A. (2006). Química Orgánica. (6ª ed.). México: McGraw-Hill
Interamiericana.

e) Fieser, L.F. (1992). Organic Experiments. (7th ed.). Lexington, Massachusetts:
D.C. Heath.

f) Lehman, J.W. (1999). Operational Organic Chemistry: A Problem-Solving
Approach to the Laboratory Course. (3rd ed.). Upper Saddle River, New Jersey:
SunSoft: Prentice Hall Title.

g) McMurry, J. (2008). Química Orgánica. (7ª ed.). México: Cengage Learning.

h) Mohring, J.R. and Neckers, D.C. (1973). Laboratory Experiments in Organic
Chemistry. (2nd ed). New York: D. van Nostrand Company, Inc.

i) Morrison, R.T. y Boyd, R.N. (1988). Química Orgánica. (5ª ed.). Boston,
Massachussets: Addison-Wesley Iberoamericana.

j) Pavia, D.L. (2007). Introduction to Organic Laboratory Techniques: A Microscale
Approach. Belmont California: Thomson Brooks/Cole. Laboratory Series for
Organic Chemistry.

k) Pavia, D.L., Lampman, G.M. and Kriz, G.S. (1988). Introduction to Organic
Laboratory techniques: A Contemporary approach. Phildelphia: Saunders College.

l) Pine, S. (1988). Química Orgánica. (2ª ed.). México: McGraw-Hill.

m) Pretsch, E., Bühlmann, P. and Badertscher, M. (2009). Structure Determination
of Organic Compounds: Tables of Spectral Data. (4 th rev. and enl. ed.). Berlin:
Springer Verlag.

n) Roberts, J.D. (1967). Modern Organic Chemistry. New York: W.A. Benjamin.
111



o) Solomons, T.W.G. (1999). Química Orgánica. (2ª ed.). México: Limusa-Wiley.

p) Vogel, A.I. (1989). A Textbook of Practical Organic Chemistry. (5th ed.) New
York: Longmans Scientifical and Technical.

q) Vogel, Q.I. (1978). Vogel´s Textbook of Practical Organic Chemistry, including
Qualitative Organic Analysis. (4th rev. ed.). London: Lonngman.

r) Wade, L.G.Jr. (2004). Química Orgánica. (5ª ed.). España: Prentice Hall.
112




PRÁCTICA DE
REPOSICIÓN
                                                               9
OXIDACIÓN DE ALCOHOLES:
OXIDACIÓN DE n-BUTANOL A
n-BUTIRALDEHÍDO

I. OBJETIVOS
      a) Ejemplificar un método para obtener aldehídos alifáticos       mediante
         la oxidación de alcoholes.

      b) Formar un derivado sencillo de aldehído para caracterizarlo.


II. REACCIÓN
                      K2Cr2O7
3                OH              3                 O + Cr2(SO4)3 + K2SO4 + 7H2O
                        H2SO4


                                     n-Butanol              n-Butiraldehído
Masa molar (g/mol)
Densidad (g/mL)
Punto de ebullición (°C)
Masa (g)
Volumen (mL)
Cantidad de sustancia (mol)
113



III. MATERIAL
Agitador de vidrio                       1   Pipeta graduada de 10 mL           1
Anillo metálico                          1   Pinzas de tres dedos con nuez      3
Baño de agua eléctrico                   1   Pinzas para tubo de ensaye         1
Colector                                 1   Portatermómetro                    1
Columna Vigreaux                         1   Probeta graduada de 25 mL          1
Embudo de adición                        1   Recipiente de peltre               1
Embudo Büchner con alargadera            1   Refrigerante                       1
Embudo de filtración rápida              1   “T” de destilación                 1
Espátula de acero inoxidable             1   Tapón esmerilado 14/23             1
Manguera para Kitazato                   1   Tela de alambre con asbesto        1
Mangueras para refrigerante              2   Termómetro -10 a 400 ºC            1
Matraces Erlenmeyer de 50 mL             2   Tubos de ensaye                    2
Matraz Kitazato                          1   Vaso de pp de 100 mL               1
Matraz pera de dos bocas de 50 mL        1   Vaso de pp de 250 mL               1
Mechero con manguera                     1   Vidrio de reloj                    1

IV. SUSTANCIAS
 Ácido sulfúrico concentrado            2.0 mL   Etanol                2.0 mL
 Dicromato de potasio                    1.9 g   n-Butanol             1.6 mL
 Disoln. de 2,4-Dinitrofenilhidrazina   0.5 mL


V. INFORMACIÓN

      a) La oxidación de alcoholes a aldehídos o cetonas es una reacción muy
         útil. El ácido crómico y diversos complejos de CrO 3 son los reactivos
         más útiles en los procesos de oxidación en el laboratorio.

      b) En el mecanismo de eliminación con ácido crómico se forma inicialmente
         un éster crómico el cual experimenta después una eliminación 1,2
         produciendo el enlace doble del grupo carbonilo.

      c) Los aldehídos son compuestos con punto de ebullición menor que el de
          los alcoholes y de los ácidos carboxílicos con masa molar semejantes.



VI. PROCEDIMIENTO
             A un matraz pera de dos bocas de 50 mL adapte por una de sus
      bocas un embudo de adición y por la otra un sistema de destilación
      fraccionada con una columna vigreaux.
114



           En un vaso de precipitados disuelva 1.2 g de dicromato de potasio
    dihidratado en 12 mL de agua, añada cuidadosamente y con agitación 1 mL
    de ácido sulfúrico concentrado (Nota 1).

           Adicione 1.6 mL de n-butanol al matraz pera (no olvide agregar
    cuerpos de ebullición), en el embudo de separación coloque la disolución
    de dicromato de potasio-ácido sulfúrico. Caliente a ebullición el n-butanol
    con flama suave usando un baño de aire, de manera que los vapores del
    alcohol lleguen a la columna de fraccionamiento. Agregue entonces, gota a
    gota, la disolución de dicromato de potasio-ácido sulfúrico en un lapso de
    15 minutos (Nota 2) de manera que la temperatura en la parte superior de
    la columna no exceda de 80-85 oC (Nota 3).

          Cuando se ha añadido todo el agente oxidante continúe calentando
    la mezcla suavemente por 15 minutos más y colecte la fracción que destila
    por abajo de los 90 oC (Nota 4).

          Pase el destilado a un embudo de separación (limpio), decante la
    fase acuosa y mida el volumen del n-butiraldehído obtenido para calcular el
    rendimiento.

            Agregue dos gotas del producto a 0.5 mL de una disolución de 2,4-
    dinitrofenilhidrazina en un tubo de ensaye y agite vigorosamente; al dejar
    reposar precipita el derivado del aldehído el cual puede purificar por
    recristalización de etanol-agua. El punto de fusión reportado para la 2,4-
    dinitrofenilhidrazona del n-butiraldehído es de 122 oC.


NOTAS:
    1) ¡PRECAUCIÓN! La reacción es exotérmica. Cuando se enfría la
        disolución el dicromato cristaliza, de ser así, caliente suavemente a la
        flama y pásela al embudo de separación en caliente. Continúe con la
        técnica.
    2) Más o menos dos gotas por segundo.
    3) La oxidación del alcohol se efectúa con producción de calor, pero puede
        ser necesario calentar la mezcla de vez en cuando para que la
        temperatura no baje de 75 oC.
    4) El matraz Erlenmeyer de 50 mL en el que reciba el destilado debe estar
        en baño de hielo.
115




VII. ANTECEDENTES
    1) Oxidación. Diferentes agentes oxidantes. Acción sobre alcoholes y grupo
        carbonilo de aldehídos y cetonas.

    2) Métodos de obtención de aldehídos y cetonas.

    3) Propiedades físicas, químicas y toxicidad de reactivos y productos.

    4) Principales derivados de aldehídos y cetonas usados para su
       caracterización (reactivos y reacciones).

VIII. CUESTIONARIO
    1) ¿Cuál es la finalidad de hacer la mezcla de dicromato de potasio, agua y
         ácido sulfúrico?
    2) Explique cómo evita que el n-butiraldehído obtenido en la práctica se
         oxide al ácido butírico.

    3) ¿Cómo puede comprobar que obtuvo el n-butiraldehído en la práctica?
    4) ¿Cómo deben desecharse los residuos de sales de cromo?
    5) Asigne las bandas principales a los grupos funcionales presentes en los
        espectros de IR de reactivos y productos.
116


   Espectros de IR
   a) n-Butanol
 100.0

    90

    80                                                                                                899.44

    70

    60
                                                                          1214.52
%T 50
                                                                                                844.91
    40                                                                                             734.91
                                                                         1112.03                     645.00
    30
                                                                      1379.43                         950.32
    20       3347.50            2942.50                                                   1042.33
                                                        1464.07           1072.21                     989.69
  10.2
    4000.0              3000                 2000              1500                   1000                     500   295.0
                                                        cm-1

   b) n-Butiraldehído



 100.0

   90

   80
             3432.38                                                                 1145.22
   70

   60                                                                           1384.58


%T 50
   40
                                          2709.28                     1460.71
   30

   20
              2966.17
    10                             2879.91              1727.34
   4.4
    4000.0               3000                   2000              1500                         1000              600.0
                                                       cm-1
117



                       OXIDACIÓN DE n-BUTANOL A n-BUTIRALDEHIDO


                                                n-Butanol


                                                      1) Calentar a ebullición.
            K 2 Cr 2 O 7 /H 2 SO 4
                                      (goteo)


                                                Mezcla de
                                                reacción

                                                      2) Destilar.
                                                         a 90ºC.


                                     RESIDUO            DESTILADO



                                                                 Butiraldehído
                  Sales de cromo
                                                                      H2O


                             D1                                           3) Separar.

                                                    FASE ACUOSA             FASE ORGÁNIC A




                                                      H2O               BUTIRALDEHÍDO


                                                      D2                               4) Tomar muestra.
                                                                                        + 2,4-dinitrofenil-
                                                                                              hidrazina
D1: A gregar bisulfito de sodio (s), para pasar
    todo el Cr 6+ a Cr 3+(Hacer esto en la cam-
    pana). Precipitar con legía de sosa. Filtrar
    el precipitado (Cr(OH) 3). Repetir la operación                       2,4-dinitrofe-
    hasta no tener precipitado. La solución debe                          nilhidrazona
    neutralizarse para ser desechada por el dre-
    naje. E l hidróxido debe mandarse a confina-
    miento controlado.                                                            D3

D2: Desechese por el drenaje.

D3: Filtrar. Mandar sólidos a incinerar. Tratar el
    líquido con carbón activado hasta la elimi-
    nación del color naranja.
118


IX. BIBLIOGRAFÍA
a) Allinger, N.L. (1984). Química Orgánica. (2ª ed.). Barcelona; México: Reverte.

b) Ávila, A.J.G. et al. (2009). Química Orgánica. Experimentos con un enfoque
ecológico. (2ª ed.). México: UNAM, Dirección General de Publicaciones y Fomento
Editorial.

c) Brewster, R.Q., Vanderweft, C.A. and Mc-Ewen, W.E. (1970). Curso Práctico de
Química Orgánica. Madrid: Alhambra.

d) Bruice, P.Y. (2008). Química Orgánica. (5ª ed.). México: Pearson Educación.
Carey, F.A. (2006). Química Orgánica. (6ª ed.). México: McGraw-Hill
Interamiericana.

e) Fieser, L.F. (1992). Organic Experiments. (7th ed.). Lexington, Massachusetts:
D.C. Heath.

f) Lehman, J.W. (1999). Operational Organic Chemistry: A Problem-Solving
Approach to the Laboratory Course. (3rd ed.). Upper Saddle River, New Jersey:
SunSoft: Prentice Hall Title.

g) McMurry, J. (2008). Química Orgánica. (7ª ed.). México: Cengage Learning.

h) Mohring, J.R. and Neckers, D.C. (1973). Laboratory Experiments in Organic
Chemistry. (2nd ed). New York: D. van Nostrand Company, Inc.

i) Morrison, R.T. y Boyd, R.N. (1988). Química Orgánica. (5ª ed.). Boston,
Massachussets: Addison-Wesley Iberoamericana.

j) Pavia, D.L. (2007). Introduction to Organic Laboratory Techniques: A Microscale
Approach. Belmont California: Thomson Brooks/Cole. Laboratory Series for
Organic Chemistry.

k) Pavia, D.L., Lampman, G.M. and Kriz, G.S. (1988). Introduction to Organic
Laboratory techniques: A Contemporary approach. Phildelphia: Saunders College.

l) Pine, S. (1988). Química Orgánica. (2ª ed.). México: McGraw-Hill.

m) Pretsch, E., Bühlmann, P. and Badertscher, M. (2009). Structure Determination
of Organic Compounds: Tables of Spectral Data. (4 th rev. and enl. ed.). Berlin:
Springer Verlag.

n) Roberts, J.D. (1967). Modern Organic Chemistry. New York: W.A. Benjamin.

o) Solomons, T.W.G. (1999). Química Orgánica. (2ª ed.). México: Limusa-Wiley.
119



p) Vogel, A.I. (1989). A Textbook of Practical Organic Chemistry. (5th ed.) New
York: Longmans Scientifical and Technical.

q) Vogel, Q.I. (1978). Vogel´s Textbook of Practical Organic Chemistry, including
Qualitative Organic Analysis. (4th rev. ed.). London: Lonngman.

r) Wade, L.G.Jr. (2004). Química Orgánica. (5ª ed.). España: Prentice Hall.

Manual qoii (1411) 2012 02

  • 1.
    1 CALENDARIO DE ACTIVIDADES PARA EL SEMESTRE 2012-2 LABORATORIO DE QUÍMICA ORGÁNICA II (1411) SEMANA SESIÓN ACTIVIDAD No. ENERO-FEBRERO 30-03 1  Medidas de seguridad en el laboratorio.  Lectura de los reglamentos de laboratorio.  Repaso de cálculos estequiométricos.  Explicación de las prácticas 1 y 2 (SN2 y SN1).  Introducción a la espectroscopía: Discusión de los espectros de las prácticas 1 y 2. FEBRERO 06-10 2 Elaboración de la Práctica 1: Feriado: SUSTITUCIÓN NUCLEOFÍLICA BIMOLECULAR: Lunes 6 Obtención de bromuro de n-butilo. 13-17 3 Elaboración de la Práctica 2: SUSTITUCIÓN NUCLEOFÍLICA UNIMOLECULAR: Obtención de cloruro de t-butilo. 20-24 4  Seminario de las prácticas 1 y 2.  Examen de las prácticas 1 y 2.  Explicación de la Práctica 3: DESHIDRATACIÓN DE ALCOHOLES: Preparación de ciclohexeno.  Discusión de los espectros de la práctica 3. FEBRERO-MARZO 27-02 5 Elaboración de la Práctica 3: DESHIDRATACIÓN DE ALCOHOLES: Preparación de ciclohexeno. 05-09 6  Seminario de la práctica 3.  Examen de la práctica 3. Feriado:  Explicación de la práctica 4: Jueves 8* PROPIEDADES DE COMPUESTOS CARBONÍLICOS: Identificación de aldehídos y cetonas.  Discusión de los espectros de la práctica 4. 12-16 7 Elaboración de la Práctica 4: PROPIEDADES DE COMPUESTOS CARBONÍLICOS: Identificación de aldehídos y cetonas.  Posibilidad, de acuerdo al tiempo, de identificar una muestra problema, puede ser una forma de evaluar esta práctica en vez de un examen escrito. 19-23 8  Examen de la práctica 4 (En caso de que sea escrito).  Explicación de la práctica 5: Feriado: Condensación de Claisen-Schmidt: Obtención de Lunes 19 dibenzalacetona.
  • 2.
    2 SEMANA SESIÓN ACTIVIDAD No. ABRIL  Discusión de los espectros de la práctica 5.  Elaboración de la Práctica 5. 26-30 9  Explicación de la práctica 6: Obtención del ácido acetilsalicílico por medio de un proceso de química verde.  Discusión de los espectros de la práctica 6.  Elaboración de la Práctica 6.  Examen de la Práctica 5. 02-06 SEMANA SANTA 09-13 10  Explicación de la práctica 7.  Discusión de los espectros de la práctica 7.  Elaboración de la práctica 7: SUSTITUCIÓN ELECTROFÍLICA AROMÁTICA: Nitración de benzoato de metilo: Obtención de 3- nitrobenzoato de metilo. 16-20 11  Examen de las Prácticas 6 y 7.  Explicación de la práctica 8: SUSTITUCIÓN NUCLEOFÍLICA AROMÁTICA: a) Obtención de 2,4-dinitrofenilhidrazina. b) Obtención de 2,4-dinitrofenilanilina.  Discusión de los espectros de la práctica 8. 23-27 12  Elaboración de la Práctica 8: SUSTITUCIÓN NUCLEOFÍLICA AROMÁTICA: a) Obtención de 2,4-dinitrofenilhidrazina. b) Obtención de 2,4-dinitrofenilanilina.  Discusión de la práctica 8.  Examen de la práctica 8. ABRIL-MAYO 30-04 13  Explicación de la Práctica de reposición: OXIDACIÓN DE ALCOHOLES: Oxidación de n-butanol a n- butiraldehído.  Elaboración de la práctica de reposición.  Evaluación de la Práctica de reposición de acuerdo al criterio del profesor. 07-11 ENTREGA DE CALIFICACIONES A LOS ALUMNOS Y A LA SECCIÓN 14-18 ENTREGA DE CALIFICACIONES A LOS PROFESORES DE TEORÍA 25 FIN DE CURSOS
  • 3.
    3 SUSPENSIONES: Lunes 6de febrero, Jueves 8 de marzo*, Lunes 19 de marzo. * Suspensión únicamente para el personal administrativo. CIUDAD UNIVERSITARIA, D.F., 19 DE ENERO DE 2011 PROFRA. G. YAZMÍN ARELLANO SALAZAR JEFE DE LABORATORIO
  • 4.
    4 TALLER DE ESPECTROSCOPÍA I. OBJETIVOS a) Conocer los principios fundamentales que rigen la interacción energía- materia (radiación electromagnética-moléculas) en uno de los métodos espectroscópicos más comunes en Química Orgánica: Infrarrojo (IR) b) Comprender la información contenida en los espectros correspondientes, a fin de identificar los grupos funcionales más comunes. c) Manejar las tablas de absorción correspondientes con el fin de resolver ejemplos sencillos de elucidación estructural de algunos compuestos orgánicos. II. MATERIAL Colección de espectros de infrarrojo. III. INFORMACIÓN La espectroscopía es el estudio de la interacción de la radiación con la materia. La radiación electromagnética es una amplia gama de diferentes contenidos energéticos y comprende valores que van desde los rayos 14 -6 cósmicos (10 cal/mol) hasta la radiofrecuencia (10 cal/mol). Toda onda electromagnética está constituida por una onda eléctrica y una onda magnética. Cada onda electromagnética posee un valor de energía (E), así como de frecuencia ( ), longitud de onda ( ) y un número de onda ( ); que se relacionan entre sí a través de las siguientes expresiones: -1 E=h =c / E = h (c / ) =1 / (en cm ) Por otro lado, la energía total de un sistema molecular está dada por:
  • 5.
    5 ET = Etrans + Erot + Evibr + Eelectr Donde: Etrans = Energía de translación, que es la energía cinética que posee una molécula debido a su movimiento de translación en el espacio. Erot = Energía de rotación, que es la energía cinética que posee debido a la rotación alrededor de sus ejes que convergen en su centro de masa. Evibr = Energía de vibración, que es la energía potencial y la energía cinética que posee debido al movimiento vibracional de sus enlaces. Eelectr = Energía electrónica, que es la energía potencial y energía cinética de sus electrones. ESPECTROSCOPÍA DE INFRARROJO Es una técnica analítica instrumental que permite conocer los principales grupos funcionales de la estructura molecular de un compuesto. Esta información se obtiene a partir del espectro de absorción de dicho compuesto al haberlo sometido a la acción de la radiación infrarroja en un espectrofotómetro. La región del espectro IR normal queda comprendida entre 2.5 m a 15 m, medido en unidades de longitud de onda, que corresponde a 4,000 -1 -1 cm y 666 cm respectivamente si se expresa en número de onda (que es -1 el inverso de la longitud de onda, cm ). CARACTERÍSTICAS DE UN ESPECTRO El espectro de infrarrojo de un compuesto es una representación -1 gráfica de los valores de onda ( m) o de frecuencia (cm ) contra los valores de por ciento de transmitancia (%T). La absorción de radiación IR por un compuesto a una longitud de onda dada, origina un descenso en el %T, lo que se pone de manifiesto en el espectro en forma de un pico o banda de absorción.
  • 6.
    6 100.0 90 80 70 60 50 %T 40 30 20 10 3.9 4000.0 3000 2000 1500 1000 605.0 cm-1 Figura 1 VIBRACIÓN MOLECULAR Las moléculas poseen movimiento vibracional continuo. Las vibraciones suceden a valores cuantizados de energía. Las frecuencias de vibración de los diferentes enlaces en una molécula dependen de la masa de los átomos involucrados y de la fuerza de unión entre ellos. En términos generales, las vibraciones pueden ser de dos tipos: estiramiento (stretching) y flexión (bending). Las vibraciones de estiramiento son aquéllas en las que los átomos de un enlace oscilan alargando y acortando la distancia del mismo sin modificar el eje ni el ángulo de enlace. VIBRACIONES DE ESTIRAMIENTO O TENSIÓN
  • 7.
    7 Figura 2 Las vibraciones de flexión son aquellas que modifican continuamente el ángulo de enlace. VIBRACIONES DE FLEXIÓN Tijera: Vibraciones de deformación en el plano Sacudida: Vibraciones de deformación en el plano Balanceo: Vibraciones de deformación fuera del plano
  • 8.
    8 Torsión: Vibraciones de deformación fuera del plano Nota: + y - se refieren a vibraciones perpendiculares al plano del papel. Figura 3
  • 9.
    9 ABSORCIÓN DE ENERGÍA Para que sea posible la absorción de la energía infrarroja por parte de una sustancia, es necesario que la energía que incide sobre ella sea del mismo valor que la energía de vibración que poseen las moléculas de esa sustancia. Ya que en una molécula existen diferentes átomos que forman distintos enlaces, en el espectro de infrarrojo aparecerán bandas de absorción a distintos valores de frecuencia y de longitud de onda. La región situada entre -1 1,400 y 4,000 cm , es de especial utilidad para la identificación de la mayoría de los grupos funcionales presentes en las moléculas orgánicas. Las absorciones que aparecen en esta zona, proceden fundamentalmente de las vibraciones de estiramiento. -1 La zona situada a la derecha de 1,400 cm es, por lo general, compleja, debido a que en ella aparecen vibraciones tanto de estiramiento como de flexión. Cada compuesto tiene una absorción característica en esta región, esta parte del especto se denomina como la región de las huellas dactilares. ABSORCIONES DE GRUPOS FUNCIONALES EN EL IR HIDROCARBUROS La absorción por estiramiento (stretching) carbono-hidrógeno (C-H), está relacionada con la hibridación del carbono. Csp3 ______ H (-CH, alcanos): 2,800-3,000 cm -1 Csp2 ______ H (=CH, alquenos): 3,000-3,300 cm -1 Csp2 ______ H (=CH, aromático): 3,030 cm -1 -1 Csp ______ H (=CH, alquinos): 3,300 cm Tabla 1
  • 10.
    10 ALCANOS -1 C-H Vibración de estiramiento 3,000 cm -1 a) En alcanos la absorción ocurre a la derecha de 3,000 cm . b) Si un compuesto tiene hidrógenos vinílicos, aromáticos o -1 acetilénicos, la absorción del –CH es a la izquierda de 3,000 cm . -1 -CH2 Los metilenos tienen una absorción característica de 1,450-1,485 cm -1 (flexión). La banda de 720 cm se presenta cuando hay más de 4 metilenos juntos. -1 -CH3 Los metilos tienen una absorción característica de 1,375-1,380 cm . -1 La banda de 1,380 cm , característica de metilos se dobletea cuando hay isopropilos o ter-butilos, apareciendo también las siguientes señales: Tabla 2 H 3C -1 -1 1,380 doblete 1,170 cm 1,145 cm CH H3C CH3 -1 -1 1,380 doblete 1,255 cm 1,210 cm H3C C CH3 Tabla 3
  • 11.
    11 Figura 4 Espectro del heptano mostrando las vibraciones de tensión
  • 12.
    12 ALQUENOS -1 =C-H Vibración de estiramiento (stretching), ocurre a 3,000-3,300 cm . C=C Vibración de estiramiento (stretching), en la región de 1,600-1,675 -1 cm , a menudo son bandas débiles. =C-H Vibración de flexión (bending) fuera del plano en la región de -1 1,000-650 cm . Tabla 4 Figura 5 Espectro del 1-octeno
  • 13.
    13 ALQUINOS -1 C-H Vibración de estiramiento ocurre a 3,300 cm . -1 C C Vibración de estiramiento cerca de 2,150 cm . La conjugación desplaza el alargamiento C-C a la derecha. Tabla 5 Figura 6 Espectro del 1-decino
  • 14.
    14 AROMÁTICOS -1 =C-H La absorción por estiramiento es a la izquierda de 3,000 cm . -1 C-H Flexión fuera del plano en la región de 690-900 cm , este tipo de absorción permite determinar el tipo de sustitución en el anillo. Ver tabla. -1 C=C Existen absorciones que ocurren en pares a 1,600 cm y 1,450 cm-1 y son características del anillo aromático. Tabla 6 Figura 8
  • 15.
    15 Flexión C-H Fuera del plano en la región 690-900 cm-1 cm-1 cm-1 Monosustitución 770-730 1,3,5-Trisustitución 840 710-690 1,2,4-Trisustitución 825-805 1,2- 770-735 885-870 Disustitución 1,2,3,4- 810-800 1,3- 710-690 Tetrasustitución Disustitución 810-750 1,2,4,5- 870-855 Tetrasustitución 1,4- 840-810 1,2,3,5- 850-840 Disustitución Tetrasustitución 1,2,3- 780-760 Pentasustitución 870 Trisustitución 745-705 Tabla 7 Figura 9 Espectro del tolueno
  • 16.
    16 ALCOHOLES -OH Vibración de estiramiento. Para un alcohol asociado la característica es una banda intensa y -1 ancha en la región de 3,000-3,700 cm . -1 Un alcohol monomérico da una banda aguda en 3610-3640 cm . -1 C-O Vibración de estiramiento localizada en 1,000-1,200 cm . -1 C-OH Flexión en el plano en 1,200-1,500 cm . -1 C-OH Flexión fuera del plano en 250-650 cm . Tabla 8 Figura 10 Espectro del alcohol sec-butílico
  • 17.
    17 AMINAS -1 N-H Bandas de estiramiento en la zona de 3,300-3,500 cm . Las aminas primarias presentan dos bandas. Las aminas secundarias presentan una banda, a menudo débil. Las aminas terciarias no presentan banda de estiramiento N-H. C-N La banda de alargamiento es débil y se observa en la zona de 1,000- -1 1,350 cm . -1 N-H Banda de flexión (tijera) se observa en la zona de 1,640-1,560 cm , banda ancha. - N-H Banda de flexión fuera del plano, se observa en la zona de 650-900 cm 1 . Tabla 9 Figura 11 Espectro de la sec-butilamina
  • 18.
    18 COMPUESTOS CARBONÍLICOS Los aldehídos, las cetonas, los ácidos carboxílicos y sus derivados, dan la banda del carbonilo, este grupo es uno de los que absorben con una -1 alta intensidad en la región del infrarrojo en la zona de 1,850-1,650 cm . Posición de la absorción: -1 Grupo funcional cm m Aldehído RCHO 1,720-1,740 5.75-5.80 Cetona RCOR 1,705-1,750 5.70-5.87 Ácido Carboxílico RCOOH 1,700-1,725 5.80-5.88 Éster RCOOR 1,735-1,750 5.71-5.76 R= grupo saturado y alifático Vibraciones de estiramiento de compuestos carbonílicos Tabla 10 ALDEHÍDOS -1 C=O Banda de estiramiento en 1,725 cm . La conjugación con dobles enlaces mueve la absorción a la derecha. -1 C-H Banda de estiramiento del hidrógeno aldehídico en 2,750 cm y -1 2,850 cm . Tabla 11 Figura 12 Espectro del n-butiraldehído
  • 19.
    19 CETONAS -1 C=O Banda de alargamiento aproximadamente a 1,715 cm . La conjugación mueve la absorción a la derecha. Tabla 12 Figura 13 Espectro de la 2-butanona
  • 20.
    20 ÁCIDOS O-H Banda de estiramiento, generalmente muy ancha (debido a la -1 asociación por puente de hidrógeno) en la zona de 3,000-2,500 cm , a menudo interfiere con la absorción del C-H. -1 C=O Banda de estiramiento ancha en la zona de 1,730-1,700 cm . -1 C-O Banda de estiramiento fuerte en la zona de 1,320-1,210 cm . Tabla 13 Figura 14 Espectro del ácido propiónico
  • 21.
    21 ÉSTERES -1 C=O Banda de estiramiento cercana a 1,735 cm . C-O Banda de estiramiento, aparecen 2 bandas o más, una más fuerte -1 que las otras, en la zona de 1,300-1,000 cm . Tabla 14 E Figura 15 Espectro del acetato de metilo IV. PROCEDIMIENTO En la serie de espectros de infrarrojo que se presentan al final de cada práctica señale las bandas de absorción características que le darán la pauta para identificar un compuesto, señale además el tipo de vibración que corresponde a la banda.
  • 22.
    22 V. ANTECEDENTES 1) Estructuramolecular de alcanos, alquenos, alquinos, compuestos aromáticos, alcoholes, aldehídos, cetonas, aminas, ácidos carboxílicos y ésteres. VI. CUESTIONARIO 1) ¿Cuáles son las principales bandas de absorción para un alcano en un espectro de IR? 2) ¿Cómo distingue un grupo isopropilo de un grupo ter-butilo en un espectro de IR? 3) Cuando un alcano tiene más de 4 metilenos en una cadena lineal, ¿cómo se le distingue en un espectro de IR? 4) ¿Cómo distingue un alcano, un alqueno y un alquino en un espectro de IR? 5) ¿Cómo distingue un aldehído de una cetona en un espectro de IR? 6) ¿Qué vibraciones características presenta un ácido carboxílico para localizarlo en un espectro de IR? 7) ¿Qué bandas le dan la pauta para diferenciar un éster de una cetona? ¿A qué vibración corresponde cada una de ellas? 8) ¿Cómo distingue una amina primaria de una secundaria en un espectro de IR?
  • 23.
    23 LISTA DE ESPECTROSDE INFRARROJO 1) n-octano 2) Hexadecano 3) 2,3-dimetilbutano 4) 1-hexeno 5) cis-2-hexeno 6) trans-estilbeno 7) 1-hexino 8) Tolueno 9) o-xileno 10) m-xileno 11) p-xileno 12) Terbutilbenceno 13) 1-decanol 14) 2-metil-1-propanol 15) o-cresol 16) 2,6-dimetoxifenol 17) Tetrahidrofurano 18) 3-octanona 19) Linoleato de etilo 20) Ftalato de dioctilo 21) Ácido propiónico 22) 2-etil-butiraldehído 23) 1,4-diaminobutano 24) N-metilanilina
  • 24.
    24 Espectros de IR 100.0 90 80 721.43 70 1379.67 60 50 %T 1464.42 40 30 2960.00 2874.24 20 1 2855.99 10 2925.00 0.0 4000.0 3000 2000 1500 1000 400.0 cm-1 100.0 90 80 70 1379.40 60 720.44 50 %T 40 30 1464.95 20 2957.1 2 2852.5 10 9 2924.99 8 0.0 4000.0 3000 2000 1500 1000 400.0 cm-1
  • 25.
    25 100.0 90 80 1126.15 1038.69 70 60 1379.91 1370.23 50 %T 1463.12 40 30 2875.27 3 20 10 2962.50 0.0 4000.0 3000 2000 1500 1000 400.0 cm-1 100.0 90 554.14 1821.10 1295.36 80 1103.10 741.83 70 631.67 60 1379.95 50 %T 3079.67 40 1640.75 30 993.51 1462.99 4 20 2961.98 2860.98 10 2927.48 2874.61 909.64 0.0 4000.0 3000 2000 1500 1000 400.0 cm-1
  • 26.
    26 100.0 90 80 70 60 1658.88 50 %T 40 1404.93 30 1379.50 2871.39 20 2960.65 1459.14 690.55 5 10 2934.99 3015.49 0.0 4000.0 3000 2000 1500 1000 400.0 cm-1 100.0 90 80 1579.95 3079.47 70 3060.03 60 1599.69 3025.05 50 %T 40 1495.91 30 1454.69 20 10 965.80 769.28 699.09 6 0.0 4000.0 3000 2000 1500 1000 400.0 cm-1
  • 27.
    27 100.0 90 80 70 60 50 2116.87 1249.84 %T 1380.25 40 1433.98 30 644.91 1467.48 20 7 10 2871.84 3305.00 0.0 2961.19 4000.0 3000 2000 1500 1000 400.0 cm-1 100.0 90 520.55 1735.31 80 70 1857.71 1942.00 1802.48 60 1379.83 50 %T 40 2871.89 30 3085.04 1604.33 3061.15 1460.23 20 2920.43 10 728.51 8 3027.49 1495.06 0.0 694.71 4000.0 3000 2000 1500 1000 400.0 cm-1
  • 28.
    28 100.0 90 1900.03 80 1788.51 70 1604.71 60 1384.76 3064.60 2877.17 50 %T 40 1455.36 30 3016.08 2920.90 2939.87 1465.18 20 2970.14 1495.23 9 10 742.29 0.0 4000.0 3000 2000 1500 1000 400.0 cm-1 100.0 90 1931.46 1852.47 80 1770.73 70 60 1377.18 50 2863.63 %T 1460.22 40 1492.99 30 3015.82 1610.98 2920.83 690.79 20 10 10 769.19 0.0 4000.0 3000 2000 1500 1000 400.0 cm-1
  • 29.
    29 100.0 90 1792.56 80 1629.92 1890.01 70 1379.35 60 50 %T 1454.77 40 3044.92 2868.17 30 11 3019.66 20 2999.71 10 2922.11 1515.57 794.92 0.0 4000.0 3000 2000 1500 1000 400.0 cm-1 100.0 90 1667.75 1940.421739.89 1533.80 80 1865.81 1796.04 70 1201.14 60 1393.91 50 3084.73 1600.01 %T 40 3021.02 3057.42 1469.60 1029.91 30 1268.29 1445.00 20 2865.43 12 1364.87 2901.38 10 1494.97 2957.11 759.85 0.0 694.67 4000.0 3000 2000 1500 1000 400.0 cm-1
  • 30.
    30 100.0 90 80 70 1122.34 720.11 60 1379.83 50 %T 40 1468.23 1058.01 30 3332.05 20 13 10 2856.76 0.0 2926.37 4000.0 3000 2000 1500 1000 605.0 cm-1 100.0 90 80 70 60 50 %T 40 1379.03 30 1040.23 14 20 2878.52 1461.42 10 2965.00 2934.04 957.29 3368.33 0.0 4000.0 3000 2000 1500 1000 400.0 cm-1
  • 31.
    31 100.0 90 80 70 60 2922.85 50 3034.08 %T 40 30 15 1330.33 20 3450.00 1593.56 10 1493.99 751.61 1464.71 0.0 1242.26 4000.0 3000 2000 1500 1000 400.0 cm-1 100.0 90 80 70 890.55 3004.40 823.04 60 2840.36 50 2942.83 1031.07 %T 40 3507.83 716.97 30 764.23 1362.70 20 1617.38 1465.04 1507.68 16 10 1480.78 1284.87 1240.53 1103.03 0.0 1214.53 4000.0 3000 2000 1500 1000 400.0 cm-1
  • 32.
    32 100.0 90 80 70 658.42 1364.77 60 1289.04 50 1459.76 %T 40 30 20 17 10 2859.99 1067.72 2974.46 911.07 0.0 4000.0 3000 2000 1500 1000 400.0 cm-1 100.0 90 3413.45 80 70 60 1105.45 50 %T 1413.99 40 30 1460.99 20 2877.73 1377.16 18 10 2936.46 1713.39 0.0 2962.55 4000.0 3000 2000 1500 1000 400.0 cm-1
  • 33.
    33 100.0 90 3468.77 80 1656.89 70 60 50 %T 40 724.48 30 1035.98 20 3013.44 1374.63 19 10 2924.99 2858.88 1464.14 1743.21 0.0 1184.54 4000.0 3000 2000 1500 1000 400.0 cm-1 100.0 90 3065.05 80 1599.70 955.44 1579.93 70 1038.53 60 1380.39 739.77 50 %T 1463.01 40 30 2869.73 20 20 1121.16 10 2957.66 1727.45 2929.23 1273.08 0.0 4000.0 3000 2000 1500 1000 400.0 cm-1
  • 34.
    34 100.0 90 80 70 60 934.46 50 1385.04 845.94 %T 1078.25 40 30 1466.34 1416.41 21 20 2986.52 2947.50 1239.37 10 1717.50 0.0 4000.0 3000 2000 1500 1000 400.0 cm-1 100.0 90 3432.54 80 70 60 1384.59 50 %T 1460.72 40 2709.17 30 2810.55 22 20 1727.34 10 2966.17 2879.90 0.0 2936.17 4000.0 3000 2000 1500 1000 400.0 cm-1
  • 35.
    35 100.0 90 80 70 60 1474.19 1389.80 1071.38 1450.24 50 %T 40 3364.17 1604.76 30 3285.79 840.09 23 20 10 2928.79 2854.26 0.0 4000.0 3000 2000 1500 1000 400.0 cm-1 100.0 90 80 70 985.78 60 1446.17 868.31 3021.99 2797.66 1420.42 1068.92 50 2888.33 %T 1149.77 40 3372.03 1175.68 30 24 1259.80 20 1318.69 10 1512.96 690.60 0.0 1598.16 749.62 4000.0 3000 2000 1500 1000 400.0 cm-1
  • 36.
    36 VII. BIBLIOGRAFÍA a) Allinger, N.L. (1984). Química Orgánica. (2ª ed.). Barcelona; México: Reverte. b) Bruice, P.Y. (2008). Química Orgánica. (5ª ed.). México: Pearson Educación. Carey, F.A. (2006). Química Orgánica. (6ª ed.). México: McGraw-Hill Interamiericana. c) McMurry, J. (2008). Química Orgánica. (7ª ed.). México: Cengage Learning. d) Morrison, R.T. y Boyd, R.N. (1988). Química Orgánica. (5ª ed.). Boston, Massachussets: Addison-Wesley Iberoamericana. e) Pine, S. (1988). Química Orgánica. (2ª ed.). México: McGraw-Hill. f) Pretsch, E., Bühlmann, P. and Badertscher, M. (2009). Structure Determination of Organic Compounds: Tables of Spectral Data. (4th rev. and enl. ed.). Berlin: Springer Verlag. g) Roberts, J.D. (1967). Modern Organic Chemistry. New York: W.A. Benjamin. h) Solomons, T.W.G. (1999). Química Orgánica. (2ª ed.). México: Limusa-Wiley. i) Wade, L.G.Jr. (2004). Química Orgánica. (5ª ed.). España: Prentice Hall.
  • 37.
    37 PRÁCTICA 1 SUSTITUCIÓN NUCLEOFÍLICA BIMOLECULAR OBTENCIÓN DE BROMURO DE n-BUTILO I. OBJETIVOS a) Obtener un haluro de alquilo primario a partir de un alcohol primario mediante una reacción de sustitución nucleofílica. b) Investigar el mecanismo y las reacciones competitivas que ocurren durante la reacción. c) Identificar el halogenuro obtenido a través de reacciones sencillas. II. REACCIÓN OH + NaBr + H2SO4 H Br + NaHSO4 + H2O n-Butanol Bromuro de n-butilo Masa molar (g/mol) Densidad (g/mL) Punto de fusión o ebullición (°C) Masa (g) Volumen (mL) Cantidad de sustancia (mol)
  • 38.
    38 III. MATERIAL Agitador devidrio 1 Pipeta de 10 mL 1 Anillo metálico 1 Porta termómetro 1 Baño de agua eléctrico 1 Probeta graduada 25 mL 1 Colector 1 Recipiente de peltre 1 Columna Vigreaux 1 Refrigerante 1 Embudo de adición 1 “T” de destilación 1 Espátula de acero inoxidable 1 “T” de vacío 1 Manguera de hule para conexión 1 Tapón esmerilado 14/23 1 Mangueras p/refrigerante 2 Tapón para matraz Erlenmeyer de 1 50mL Matraz bola QF de 25 mL 1 Tela de alambre c/asbesto 1 Matraz Erlenmeyer de 50 mL 2 Termómetro -10 a 400 ºC 1 Matraz Kitazato 1 Tubo de vidrio de 20 cm con 1 manguera Matraz pera de dos bocas de 50 mL 1 Tubos de ensaye 2 Mechero con manguera 1 Vaso de pp de 250 mL 1 Pinzas para tubo de ensaye 1 Vidrio de reloj 1 Pinzas de tres dedos con nuez 3 IV. REACTIVOS Ácido sulfúrico 5.0 mL Disolución de NaHCO3 10.0 mL concentrado 10% Alcohol n-butílico 5.0 mL Disolución de NaOH 10% 15.0 mL Bromuro de sodio 7.0 g Disolución de nitrato de 1 mL plata al 5% Disolución de Br2 en CCl4 1 mL Etanol 1 mL Sulfato de sodio anhidro 5.0 g IV. INFORMACIÓN Los halogenuros de alquilo son todos los compuestos de fórmula general R- X, donde R- es un grupo alquilo y –X es un halógeno. La conversión de alcoholes en haluros de alquilo se puede efectuar por varios procedimientos. Con alcoholes primarios y secundarios se usan frecuentemente cloruro de tionilo o haluros de fósforo; también se pueden obtener calentando el alcohol con ácido clorhídrico concentrado y cloruro de zinc anhidro, o usando ácido sulfúrico concentrado y bromuro de sodio. Los alcoholes terciarios se convierten al haluro de alquilo correspondiente sólo con ácido clorhídrico y en algunos casos sin necesidad de calentar.
  • 39.
    39 VI. PROCEDIMIENTO En un matraz pera de dos bocas de 50 mL coloque 5 mL de agua, añada 7 g de bromuro de sodio, agite, y adicione 5 mL de n-butanol. Mezcle perfectamente, añada cuerpos de ebullición, adapte un sistema de destilación fraccionada, y adapte una trampa de disolución de sosa (25 mL), como lo indica la figura 16. Enfríe el matraz en un baño de hielo y pasados unos minutos adicione por la boca lateral del matraz 5 mL de ácido sulfúrico concentrado en porciones de aproximadamente 1 mL cada vez mediante un embudo de adición, (Nota 1). Terminada la adición, retire el baño de hielo y el embudo de adición y tape la boca lateral del matraz de pera con el tapón esmerilado. Caliente la mezcla de reacción suavemente empleando un baño de aire. Se empieza a notar el progreso de la reacción por la aparición de dos fases, siendo la fase inferior la que contiene el bromuro de n-butilo (Nota 2). Reciba el destilado en un recipiente enfriado en un baño de hielo (Nota 3). Continúe el calentamiento hasta que el destilado sea claro y no contenga gotas aceitosas (Nota 4). Pase el destilado al embudo de separación y separe la fase acuosa. Lave dos veces la fase orgánica con porciones de 5 mL de solución de bicarbonato de sodio al 10% cada vez, Figura 16 verifique que el pH no sea ácido (en caso necesario haga otro lavado). Haga un lavado final con 5 mL de agua, transfiera el bromuro de n-butilo húmedo a un matraz Erlenmeyer de 50 mL y séquelo con sulfato de sodio anhidro. Mida el volumen obtenido y determine el rendimiento. NOTAS 1) ¡CUIDADO! El ácido sulfúrico causa severas quemaduras. Use lentes de seguridad y agite después de cada adición. 2) La densidad del bromuro de n-butilo es de 1.286 g/mL a 24 °C. 3) En el condensador se forma una mezcla aceitosa de agua con bromuro de n-butilo. 4) Analice cuidadosamente cada uno de los pasos involucrados en este procedimiento; trabaje con ventilación adecuada ya que puede haber desprendimiento de HBr.
  • 40.
    40 PRUEBAS DE IDENTIFICACIÓN 1.Identificación de Halógenos: En un tubo de ensaye limpio y seco, coloque tres gotas del halogenuro obtenido, adicione 0.5 mL de etanol y 5 gotas de solución de nitrato de plata al 5%. Agite y caliente en baño María por 5 min. La prueba es positiva si se forma un precipitado blanco insoluble en ácido nítrico. 2. Presencia de insaturaciones: En un tubo de ensaye limpio y seco coloque 5 gotas del haluro obtenido y adicione 1 mL de solución de bromo en CCl4 y agite, observe e interprete los resultados. VII. ANTECEDENTES 1) Sustitución nucleofílica alifática. 2) Reacciones de alcoholes con halogenuros de hidrógeno. 3) Utilidad industrial de la sustitución nucleofílica alifática como método de síntesis de diferentes materias primas. 4) Escriba un cuadro comparativo de las reacciones tipo SN1 y SN2 respecto a: a) Orden de reacción b) Estereoquímica c) Condiciones de reacción d) Sustrato e) Reacciones en competencia f) Subproductos y productos orgánicos colaterales 5) Propiedades físicas, químicas y toxicidad de reactivos y productos. VIII. CUESTIONARIO 1) Clasifique los siguientes halogenuros como primarios, secundarios, terciarios, arílicos o bencílicos. a) b) c) d) Cl Cl Et Cl e) Cl Cl 2) De las siguientes reacciones dé las estructuras de los productos de sustitución (si los hay), y diga bajo qué mecanismo proceden.
  • 41.
    41 Cl a) CH3CH2CH2I + HCl b) - + OH/H2O, T° ambiente c) H2C CH CH(CH3)2 + HCl d) - + OH/H2O Br 3) Prediga cuál de los siguientes alcoholes reaccionará más rápido frente a HBr: a) Alcohol bencílico b) Alcohol p-metil-bencílico c) Alcohol p-nitrobencílico 4) Escriba el mecanismo de la reacción de sustitución nucleofílica alifática entre el ter-butanol y HBr. 5) ¿Dónde se encontraba la fase orgánica cuando la separó de la mezcla de reacción? ¿Y cuándo la lavó? ¿Cómo lo supo? 6) ¿Qué sustancias contienen los residuos de este experimento? ¿Qué tratamiento previo se les debe de dar antes de desecharlos al drenaje? 7) Asigne las bandas principales a los grupos funcionales presentes en los espectros de IR de reactivos y productos.
  • 42.
    42 Espectros de IR a) n-Butanol 100.0 90 80 899.44 70 60 1214.52 %T 50 844.91 40 734.91 1112.03 645.00 30 1379.43 950.32 20 3347.50 2942.50 1042.33 1464.07 1072.21 989.69 10.2 4000.0 3000 2000 1500 1000 500 295.0 cm-1 a) Bromuro de n-butilo 100.0 90 1078.42 796.71 80 994.05 70 951.72 60 50 1294.94 915.04 %T 866.70 40 1380.11 740.44 562.31 30 643.68 20 1464.53 2933.80 1438.05 1216.12 10 2960.37 1261.72 2.0 2873.55 4000.0 3000 2000 1500 1000 450.0 cm-1
  • 43.
    43 H2O + NaBr OBTENCIÓN DE BROMURO Agitar DE n-BUTILO Adicionar n-BuOH Adaptar sistema de destilación con trampa de sosa Enfriar Adicionar 2 mL de H2SO4(c) cada vez, destilar NaBr n-BuOH Bromuro de n-butilo NaOH NaBr impuro NaHSO4 D1 Separar fases D2 Fase ogánica Fase acuosa n-BuOH/H2SO4 Bromuro de n-butilo sin reaccionar Impuro D3 Lavar con soln. NaHCO3 al 10% Verificar pH Secar con Na2SO4 anh. Lavar con agua ANH.AN ANA Fase orgánica Fase acuosa Bromuro de n-butilo puro Na2SO4 H2O D4 D1, D2, D4: Checar pH, neutralizar, filtrar sólidos y mandarlos a incinerar. El líquido se puede desechar por el drenaje. D3: Destilar el n-butanol, neutralizar el residuo del destilado y desechar por el drenaje.
  • 44.
    44 PRUEBAS DE IDENTIFICACIÓN Bromuro de n-butilo Tomar muestras 1) EtOH 1) Br2/CCl4 2) AgNO3 5% pp blanco insoluble Bromuro de n-butilo + + Ácido nítrico Br2/CCl4 D6 D5 D5: Filtrar la solución y el filtrado se neutraliza para poder desecharlo. D6: Mandar a incineración.
  • 45.
    45 IX. BIBLIOGRAFÍA a) Allinger,N.L. (1984). Química Orgánica. (2ª ed.). Barcelona; México: Reverte. b) Ávila, A.J.G. et al. (2009). Química Orgánica. Experimentos con un enfoque ecológico. (2ª ed.). México: UNAM, Dirección General de Publicaciones y Fomento Editorial. c) Brewster, R.Q., Vanderweft, C.A. and Mc-Ewen, W.E. (1970). Curso Práctico de Química Orgánica. Madrid: Alhambra. d) Bruice, P.Y. (2008). Química Orgánica. (5ª ed.). México: Pearson Educación. Carey, F.A. (2006). Química Orgánica. (6ª ed.). México: McGraw-Hill Interamiericana. e) Fieser, L.F. (1992). Organic Experiments. (7th ed.). Lexington, Massachusetts: D.C. Heath. f) Lehman, J.W. (1999). Operational Organic Chemistry: A Problem-Solving Approach to the Laboratory Course. (3rd ed.). Upper Saddle River, New Jersey: SunSoft: Prentice Hall Title. g) McMurry, J. (2008). Química Orgánica. (7ª ed.). México: Cengage Learning. h) Mohring, J.R. and Neckers, D.C. (1973). Laboratory Experiments in Organic Chemistry. (2nd ed). New York: D. van Nostrand Company, Inc. i) Morrison, R.T. y Boyd, R.N. (1988). Química Orgánica. (5ª ed.). Boston, Massachussets: Addison-Wesley Iberoamericana. j) Pavia, D.L. (2007). Introduction to Organic Laboratory Techniques: A Microscale Approach. Belmont California: Thomson Brooks/Cole. Laboratory Series for Organic Chemistry. k) Pavia, D.L., Lampman, G.M. and Kriz, G.S. (1988). Introduction to Organic Laboratory techniques: A Contemporary approach. Phildelphia: Saunders College. l) Pine, S. (1988). Química Orgánica. (2ª ed.). México: McGraw-Hill. m) Pretsch, E., Bühlmann, P. and Badertscher, M. (2009). Structure Determination of Organic Compounds: Tables of Spectral Data. (4th rev. and enl. ed.). Berlin: Springer Verlag. n) Roberts, J.D. (1967). Modern Organic Chemistry. New York: W.A. Benjamin.
  • 46.
    46 o) Solomons, T.W.G.(1999). Química Orgánica. (2ª ed.). México: Limusa-Wiley. p) Vogel, A.I. (1989). A Textbook of Practical Organic Chemistry. (5th ed.) New York: Longmans Scientifical and Technical. q) Vogel, Q.I. (1978). Vogel´s Textbook of Practical Organic Chemistry, including Qualitative Organic Analysis. (4th rev. ed.). London: Lonngman. r) Wade, L.G.Jr. (2004). Química Orgánica. (5ª ed.). España: Prentice Hall.
  • 47.
    47 PRÁCTICA 2 SUSTITUCIÓN NUCLEOFÍLICA UNIMOLECULAR: OBTENCIÓN DE CLORURO DE TERBUTILO I. OBJETIVOS a) Obtener un haluro de alquilo terciario a partir de un alcohol terciario mediante una reacción de sustitución nucleofílica. b) Investigar el mecanismo y las reacciones competitivas que ocurren durante la reacción. II. REACCIÓN CH3 CH3 CH3 CH3 + HCl + H 2O CH3 OH CH3 Cl t-Butanol Cloruro de t-butilo Masa molar (g/mol) Densidad (g/mL) Punto de fusión o ebullición (°C) Masa (g) Volumen (mL) Cantidad de sustancia (mol)
  • 48.
    48 III. MATERIAL Agitador magnético 1 Pinzas de tres dedos con nuez 3 Baño de agua eléctrico 1 Pipeta de 10 mL 1 Barra de agitación magnética 1 Portatermómetro 1 Colector 1 Probeta graduada 25 mL 1 Embudo de separación 1 Recipiente de peltre 1 Embudo de filtración rápida 1 Refrigerante 1 Espátula de acero inoxidable 1 Vaso de pp de 250 mL 1 Colector 1 “T” de destilación 1 Mangueras p/refrigerante 2 Tapón de corcho (No. 5) 1 Matraz bola QF de 25 mL 1 Tapón esmerilado 14/23 1 Matraz Erlenmeyer de 50 mL 3 Termómetro -10 a 400 ºC 1 Matraz Erlenmeyer de 125 mL 1 Tubos de ensaye 2 Pinzas para tubo de ensaye 1 Vidrio de reloj 1 IV. REACTIVOS Ácido clorhídrico concentrado 18 mL Solución de carbonato de sodio 10 mL al 5 % Alcohol terbutílico 6 mL Sulfato de sodio anhidro 1g Cloruro de calcio 2g V. INFORMACIÓN Los halogenuros de alquilo son todos los compuestos de fórmula general R-X, donde R es un grupo alquilo y –X es un halógeno. La conversión de alcoholes en haluros de alquilo se puede efectuar por varios procedimientos. Con alcoholes primarios y secundarios se usan frecuentemente cloruro de tionilo o haluros de fósforo; también se pueden obtener calentando el alcohol con ácido clorhídrico concentrado y cloruro de zinc anhidro, o usando ácido sulfúrico concentrado y bromuro de sodio. Los alcoholes terciarios se convierten al haluro de alquilo correspondiente sólo con ácido clorhídrico y en algunos casos sin necesidad de calentar.
  • 49.
    49 VI. PROCEDIMIENTO En un matraz Erlenmeyer de 125 mL con tapón coloque 6 mL de terbutanol, 18 mL de ácido clorhídrico concentrado, 2.0 g de cloruro de calcio y mézclelos con agitación vigorosa por medio de un agitador magnético durante 15 minutos. Transfiera el contenido del matraz a un embudo de separación, deje reposar hasta la separación de fases, elimine la capa inferior (Nota 1), lave el cloruro de ter-butilo formado con 5 mL de una solución de carbonato de sodio al 5% (Nota 2). Seque el cloruro de ter-butilo con sulfato de sodio anhidro y purifíquelo por destilación simple (Nota 3). Recoja la fracción que destila entre 42-45 ºC. De ser necesario, vuélvala a secar con sulfato de sodio anhidro. NOTAS 1) La densidad del cloruro de ter-butilo es de 0.851 g/mL a 25 °C. 2) Durante los lavados el cloruro de ter-butilo queda en la fase superior. Checar que el pH de la fase acuosa sea neutro, de no ser así, realice un lavado más, hasta verificar que el pH sea neutro. 3) Use un sistema de destilación sencilla, caliente el matraz sumergido en un baño María. Reciba el destilado en un matraz sumergido en un baño de hielo. PRUEBAS DE IDENTIFICACIÓN 1. Identificación de Halógenos: En un tubo de ensaye limpio y seco, coloque tres gotas del halogenuro obtenido, adicione 0.5 mL de etanol y 5 gotas de solución de nitrato de plata al 5%. Agite y caliente en baño María por 5 min. La prueba es positiva si se forma un precipitado blanco insoluble en ácido nítrico. 2. Presencia de insaturaciones: En un tubo de ensaye limpio y seco coloque 5 gotas del haluro obtenido y adicione 1 mL de agua de bromo y agite, observe e interprete los resultados.
  • 50.
    50 VII. ANTECEDENTES 1) Sustitución nucleofílica alifática. 2) Reacciones de alcoholes con halogenuros de hidrógeno. 3) Utilidad industrial de la sustitución nucleofílica alifática como método de síntesis de diferentes materias primas. 4) Escriba un cuadro comparativo de las reacciones tipo SN1 y SN2 respecto a: a) Orden de reacción b) Estereoquímica c) Condiciones de reacción d) Sustrato e) Reacciones en competencia f) Subproductos y productos orgánicos colaterales 5) Propiedades físicas, químicas y toxicidad de los reactivos y productos. VIII. CUESTIONARIO 1) Clasifique los siguientes halogenuros como primarios, secundarios, terciarios, arílicos o bencílicos. a) b) c) d) Cl Cl Et Cl e) Cl Cl 2) De las siguientes reacciones dé las estructuras de los productos de sustitución (si los hay), y diga bajo qué mecanismo proceden. Cl a) CH3CH2CH2I + HCl b) - + OH/H2O, T° ambiente c) H2C CH CH(CH3)2 + HCl d) - + OH/H2O Br
  • 51.
    51 3) Prediga cuálde los siguientes alcoholes reaccionará más rápido frente a HBr: a) Alcohol bencílico b) Alcohol p-metilbencílico c) Alcohol p-nitrobencílico 4) Escriba el mecanismo de la reacción de sustitución nucleofílica alifática entre el n-butanol y HBr. 5) ¿Dónde se encontraba la fase orgánica cuando la separó de la mezcla de reacción? ¿Y cuándo la lavó? ¿Cómo lo supo? 6) ¿Qué sustancias contienen los residuos de este experimento? ¿Qué tratamiento previo se les debe de dar antes de desecharlos al drenaje? 7) Asigne las bandas principales a los grupos funcionales presentes en los espectros de IR de reactivos y productos.
  • 52.
    52 Espectros de IR a)ter-Butanol b) Cloruro de terbutilo
  • 53.
    53 OBTENCIÓN DEL CLORURO DE TERBUTILO Terbutanol HCl, CaCl2 1) Agitar 15´ 2) Separar fases Fase orgánica Fase acuosa HCl Cloruro de t-butilo impuro, H2O, HCl D1 Fase orgánica Fase acuosa Secar con Na2SO4 Líquido Sólido H2O, HCl, t-BuOH Cloruro de Na2SO4 terbutilo H2O D2 Destilar D3 Cloruro de t-butilo Residuos de puro destilado D4 D1, D3: Checar pH, neutralizar y desechar por el drenaje. D2: Si contiene t-butanol, destilar el agua y mandar el residuo a incineración. D4: Mandar a incineración.
  • 54.
    54 PRUEBAS DE IDENTIFICACIÓN Cloruro de t-butilo Tomar muestras 1) EtOH 1) Br2/CCl4 2) AgNO3 5% pp blanco insoluble Cloruro de t-butilo + + Ácido nítrico Br2/CCl4 D6 D5 D5: Filtrar la solución y el filtrado se neutraliza para poder desecharlo. D6: Mandar a incineración.
  • 55.
    55 IX. BIBLIOGRAFÍA a) Allinger,N.L. (1984). Química Orgánica. (2ª ed.). Barcelona; México: Reverte. b) Ávila, A.J.G. et al. (2009). Química Orgánica. Experimentos con un enfoque ecológico. (2ª ed.). México: UNAM, Dirección General de Publicaciones y Fomento Editorial. c) Brewster, R.Q., Vanderweft, C.A. and Mc-Ewen, W.E. (1970). Curso Práctico de Química Orgánica. Madrid: Alhambra. d) Bruice, P.Y. (2008). Química Orgánica. (5ª ed.). México: Pearson Educación. Carey, F.A. (2006). Química Orgánica. (6ª ed.). México: McGraw-Hill Interamiericana. e) Fieser, L.F. (1992). Organic Experiments. (7th ed.). Lexington, Massachusetts: D.C. Heath. f) Lehman, J.W. (1999). Operational Organic Chemistry: A Problem-Solving Approach to the Laboratory Course. (3rd ed.). Upper Saddle River, New Jersey: SunSoft: Prentice Hall Title. g) McMurry, J. (2008). Química Orgánica. (7ª ed.). México: Cengage Learning. h) Mohring, J.R. and Neckers, D.C. (1973). Laboratory Experiments in Organic Chemistry. (2nd ed). New York: D. van Nostrand Company, Inc. i) Morrison, R.T. y Boyd, R.N. (1988). Química Orgánica. (5ª ed.). Boston, Massachussets: Addison-Wesley Iberoamericana. j) Pavia, D.L. (2007). Introduction to Organic Laboratory Techniques: A Microscale Approach. Belmont California: Thomson Brooks/Cole. Laboratory Series for Organic Chemistry. k) Pavia, D.L., Lampman, G.M. and Kriz, G.S. (1988). Introduction to Organic Laboratory techniques: A Contemporary approach. Phildelphia: Saunders College. l) Pine, S. (1988). Química Orgánica. (2ª ed.). México: McGraw-Hill. m) Pretsch, E., Bühlmann, P. and Badertscher, M. (2009). Structure Determination of Organic Compounds: Tables of Spectral Data. (4 th rev. and enl. ed.). Berlin: Springer Verlag. n) Roberts, J.D. (1967). Modern Organic Chemistry. New York: W.A. Benjamin.
  • 56.
    56 o) Solomons, T.W.G.(1999). Química Orgánica. (2ª ed.). México: Limusa-Wiley. p) Vogel, A.I. (1989). A Textbook of Practical Organic Chemistry. (5th ed.) New York: Longmans Scientifical and Technical. q) Vogel, Q.I. (1978). Vogel´s Textbook of Practical Organic Chemistry, including Qualitative Organic Analysis. (4th rev. ed.). London: Lonngman. r) Wade, L.G.Jr. (2004). Química Orgánica. (5ª ed.). España: Prentice Hall.
  • 57.
    57 PRÁCTICA 3 DESHIDRATACIÓN DE ALCOHOLES: PREPARACIÓN DE CICLOHEXENO I. OBJETIVOS a) Preparar ciclohexeno por deshidratación catalítica de ciclohexanol. b) Comprender la influencia de factores experimentales que modifican una reacción reversible. II. REACCIÓN OH H2SO4 + H2O Ciclohexanol Ciclohexeno Masa molar (g/mol) Densidad (g/mL) Punto de fusión o ebullición (°C) Masa (g) Volumen (mL) Cantidad de sustancia (mol)
  • 58.
    58 III. MATERIAL Agitador de vidrio 1 Pinzas para tubo de ensaye 1 Anillo metálico 1 Portatermómetro 1 Colector 1 Probeta graduada de 25 mL 1 Columna Vigreaux 1 Recipiente de peltre 1 Embudo de separación 1 Refrigerante 1 Embudo de tallo corto 1 “T” de destilación 1 Espátula de acero inoxidable 1 “T” de vacío 1 Manguera de hule para conexión 1 Tapón esmerilado 14/23 1 Mangueras para refrigerante 2 Tapón monohoradado 1 Matraz bola QF de 25 mL 1 Tela de alambre con asbesto 1 Matraz Erlenmeyer de 50 mL 2 Termómetro -10 a 400 ºC 1 Matraz Kitazato 1 Tubos de ensaye 2 Matraz pera de dos bocas de 1 Tubo de vidrio de 20 cm 1 50 mL Mechero con manguera 1 Vaso de pp de 100 mL 1 Pipeta graduada de 10 mL 1 Vaso de pp de 250 mL 1 Pinzas de tres dedos con nuez 3 Vidrio de reloj 1 IV. REACTIVOS Ácido sulfúrico concentrado 0.5 mL Disoln. de Br2 en CCl4 1.0 mL Bicarbonato de sodio 2.0 g Disoln. de KMnO4 al 25.0 mL 0.2% Ciclohexanol 10.0 mL Sulfato de sodio anhidro 2.0 g Disoln. de NaHCO3 al 5% 15.0 mL Tetracloruro de carbono 5.0 mL Disoln. saturada de 15.0 mL NaHCO3 V. INFORMACIÓN a) La reacción para obtener ciclohexeno a partir de ciclohexanol es reversible. b) La reversibilidad de una reacción se puede evitar: i) Si se elimina el producto del medio de reacción a medida que ésta progresa. ii) Si se aumenta la concentración de uno o varios de los reactivos. iii) Si se aumenta o disminuye la temperatura en el sentido que se favorezca la reacción directa, etc.
  • 59.
    59 c) Por lo tanto, las condiciones experimentales en las que se efectúa una reacción determinan los resultados de ésta, en cuanto a calidad y cantidad del producto obtenido. VI. PROCEDIMIENTO Preparar el ciclohexeno a partir de ciclohexanol por dos procedimientos diferentes (Método A y Método B) y comparar los resultados obtenidos en cuanto a calidad y cantidad del producto, con el fin de determinar qué método es más eficiente. Luego se comprobará a través de reacciones específicas de identificación, la presencia de enlaces dobles C=C en el ciclohexeno obtenido (pruebas de insaturación). Método A. Por destilación fraccionada. Monte un equipo de destilación fraccionada (Nota 1). En el matraz pera de dos bocas de 50 mL coloque 10 mL de ciclohexanol, por una de las bocas adapte el embudo de separación y adicione gota a gota y agitando 0.5 mL de ácido sulfúrico concentrado, agregue cuerpos de ebullición y adapte el resto del equipo. Posteriormente vierta en la trampa 25 mL de la disolución de permanganato de potasio. Emplee un baño de aire y caliente moderadamente el vaso de precipitados con el mechero, a través de la tela de asbesto. Reciba el destilado en el matraz bola y colecte todo lo que destile entre 80-85 °C enfriando con un baño de hielo. Suspenda el calentamiento cuando sólo quede un pequeño residuo en el matraz o bien empiecen a aparecer vapores blancos de SO2 (Nota 2). Lave el producto 3 veces con una disolución de bicarbonato de sodio al 5% empleando porciones de 5 mL cada vez (Nota 3). Coloque la fase orgánica en un vaso de precipitados y séquela con sulfato de sodio anhidro. Esta fase orgánica debe ser ciclohexeno, el cual deberá purificar por destilación simple, empleando un baño de aire (Nota 4). Colecte la fracción que destila a la temperatura de ebullición del ciclohexeno (Nota 5) y séquela nuevamente con sulfato de sodio anhidro, mida el volumen obtenido y entréguelo al profesor. Calcule el rendimiento de la reacción. La cabeza y la cola de la destilación pueden utilizarse para hacer las pruebas de insaturación, que se indican al final de este procedimiento.
  • 60.
    60 Método B. Por reflujo directo. La realización de este método tiene por objeto establecer una comparación con el anterior en cuanto a los resultados que se obtengan. Por esta razón, sólo un alumno lo pondrá en práctica, en tanto que los demás deberán tomar en cuenta este resultado para hacer la comparación respectiva. Monte un equipo de reflujo directo. En el matraz pera de una boca coloque 10 mL de ciclohexanol, agregue gota a gota y agitando 0.5 mL de ácido sulfúrico concentrado, agregue cuerpos de ebullición y adapte el resto del equipo. Caliente el sistema con el mechero a través de la tela de alambre con asbesto, empleando un baño de aire, durante 45 minutos. Luego déjelo enfriar un poco y vierta la mezcla de reacción en 10 mL de una solución saturada de bicarbonato de sodio. Separe entonces la fase orgánica, lávela con 3 porciones de 5 mL de una solución saturada de bicarbonato de sodio y séquela con sulfato de sodio anhidro. Purifique el ciclohexeno obtenido por destilación simple empleando un baño de aire. Mida el volumen obtenido y entréguelo al profesor. Calcule el rendimiento de la reacción. PRUEBAS DE IDENTIFICACIÓN 1) Reacción con Br2/CCl4 En un tubo de ensayo coloque 1 mL de disolución de bromo en tetracloruro de carbono, agregue 1 mL de ciclohexeno y agite. Observe e interprete los resultados. Escriba la reacción que se lleva a cabo. 2) Reacción con KMnO4 En un tubo de ensayo coloque 1 mL de disolución de permanganato de potasio, agregue 1 mL de ciclohexeno y agite. Observe e interprete los resultados. Escriba la reacción que se lleva a cabo. Resuma en el siguiente cuadro los datos experimentales de los dos métodos de obtención del ciclohexeno.
  • 61.
    61 Condiciones Temperatura de Volumen del Rendimiento Método Experimentales la destilación destilado de la reacción (oC) (mL) (%) A B Tabla 15 NOTAS 1) Para aumentar el gradiente de temperatura en la columna cúbrala exteriormente con fibra de vidrio. 2) Enfríe muy bien el aparato antes de desmontar y coloque el matraz bola con su tapón en un baño de hielo. 3) La densidad del ciclohexeno es de 0.811 g/mL a 25 °C. 4) Tenga cuidado de utilizar el material bien limpio y seco. o 5) El punto de ebullición del ciclohexeno es de 83-84 C a 760 mm de Hg, y como la presión atmosférica en el D. F. es de 570-590 mm de Hg, el o punto de ebullición del ciclohexeno es de 71-74 C. VII. ANTECEDENTES 1) Propiedades físicas, químicas y toxicidad de reactivos y productos. 2) Deshidratación catalítica de alcoholes para obtener alquenos. Mecanismo de reacción. 3) Influencia de las condiciones experimentales en la reversibilidad de una reacción. 4) Reacciones de adición a dobles enlaces. VIII. CUESTIONARIO 1) Con base en los resultados obtenidos, ¿cuál de los dos métodos es el más eficiente para obtener ciclohexeno? Explique por qué. 2) a) ¿Qué es una reacción reversible? b) ¿Qué es una reacción irreversible? c) ¿Qué es una reacción en equilibrio? 3) ¿Cuáles fueron los principales factores experimentales que se controlaron en esta práctica? 4) ¿Qué debe hacer con los residuos de la reacción depositados en el matraz pera antes de desecharlos por el drenaje?
  • 62.
    62 5) ¿Cuál es la toxicidad de los productos que se forman al realizar las pruebas de insaturación? 6) Asigne las bandas principales a los grupos funcionales presentes en los espectros de IR de reactivos y productos. Espectros de IR a) Ciclohexanol 100.1 90 1714.25 925.22 80 70 789.02 60 1139.78 1174.81 50 %T 2668.41 1238.99 40 889.53 1299.02 30 1025.52 1259.61 844.61 20 2935.10 2860.48 968.32 10 1453.51 1365.22 3.9 3347.12 1069.22 4000.0 3000 2000 1500 1000 605.0 cm-1 b) Ciclohexeno 100.0 90 810.29 80 1385.23 2659.39 1324.77 70 1654.88 1268.51 1039.06 454.49 60 50 %T 1449.39 405.97 40 1139.62 877.40 918.89 30 1440.19 719.89 20 2927.11 643.34 10 3021.68 2860.04 3.8 2839.50 4000.0 3000 2000 1500 1000 500 245.0 cm-1
  • 63.
    63 OBTENCIÓN DE CICLOHEXENO CICLOHEXANOL H2SO4 (conc.) 1) Destilar RESIDUO DESTILADO H2SO4 Ciclohexeno Mat. org. degradada + Agua 2) Lavar con NaHCO3 (5%) D1 FASE ORGÁNICA FASE ACUOSA Ciclohexeno impuro, húmedo NaHCO3 3) Secar con Na2SO4 Na2SO4 4) Decantar o filtrar D2 LÍQUIDO SÓLIDO Ciclohexeno Na2SO4 impuro D3 5) Destilar DESTILADO RESIDUO D1: Separar fases, mandar a inci- neración la fase orgánica, utilizar la fase acuosa para neutralizar D2. CICLOHEXENO Residuos orgánicos PURO D2: Neutralizar con D1. D4 D3: Secar para uso posterior. 6) Tomar muestras D4: Mandar a incineración. D5: Mandar a incineración. + Br2 + KMnO4 D6: Filtrar el MnO2, etiquetarlo 1,2-Dibromociclohexano MnO2 + Diol y confinarlo. Checar pH al líquido y desechar por el drenaje. D5 D6
  • 64.
    64 IX. BIBLIOGRAFÍA a) Allinger,N.L. (1984). Química Orgánica. (2ª ed.). Barcelona; México: Reverte. b) Ávila, A.J.G. et al. (2009). Química Orgánica. Experimentos con un enfoque ecológico. (2ª ed.). México: UNAM, Dirección General de Publicaciones y Fomento Editorial. c) Brewster, R.Q., Vanderweft, C.A. and Mc-Ewen, W.E. (1970). Curso Práctico de Química Orgánica. Madrid: Alhambra. d) Bruice, P.Y. (2008). Química Orgánica. (5ª ed.). México: Pearson Educación. Carey, F.A. (2006). Química Orgánica. (6ª ed.). México: McGraw-Hill Interamiericana. e) Fieser, L.F. (1992). Organic Experiments. (7th ed.). Lexington, Massachusetts: D.C. Heath. f) Lehman, J.W. (1999). Operational Organic Chemistry: A Problem-Solving Approach to the Laboratory Course. (3rd ed.). Upper Saddle River, New Jersey: SunSoft: Prentice Hall Title. g) McMurry, J. (2008). Química Orgánica. (7ª ed.). México: Cengage Learning. h) Mohring, J.R. and Neckers, D.C. (1973). Laboratory Experiments in Organic Chemistry. (2nd ed). New York: D. van Nostrand Company, Inc. i) Morrison, R.T. y Boyd, R.N. (1988). Química Orgánica. (5ª ed.). Boston, Massachussets: Addison-Wesley Iberoamericana. j) Pavia, D.L. (2007). Introduction to Organic Laboratory Techniques: A Microscale Approach. Belmont California: Thomson Brooks/Cole. Laboratory Series for Organic Chemistry. k) Pavia, D.L., Lampman, G.M. and Kriz, G.S. (1988). Introduction to Organic Laboratory techniques: A Contemporary approach. Phildelphia: Saunders College. l) Pine, S. (1988). Química Orgánica. (2ª ed.). México: McGraw-Hill. m) Pretsch, E., Bühlmann, P. and Badertscher, M. (2009). Structure Determination of Organic Compounds: Tables of Spectral Data. (4th rev. and enl. ed.). Berlin: Springer Verlag. n) Roberts, J.D. (1967). Modern Organic Chemistry. New York: W.A. Benjamin.
  • 65.
    65 o) Solomons, T.W.G.(1999). Química Orgánica. (2ª ed.). México: Limusa-Wiley. p) Vogel, A.I. (1989). A Textbook of Practical Organic Chemistry. (5th ed.) New York: Longmans Scientifical and Technical. q) Vogel, Q.I. (1978). Vogel´s Textbook of Practical Organic Chemistry, including Qualitative Organic Analysis. (4th rev. ed.). London: Lonngman. r) Wade, L.G.Jr. (2004). Química Orgánica. (5ª ed.). España: Prentice Hall.
  • 66.
    66 PRÁCTICA PROPIEDADES DE LOS 4 COMPUESTOS CARBONÍLICOS: IDENTIFICACIÓN DE ALDEHÍDOS Y CETONAS I. OBJETIVOS a) Identificar el grupo carbonilo de aldehídos y cetonas. b) Distinguir entre un aldehído y una cetona por medio de reacciones características y fáciles de llevar a cabo en el laboratorio. II. MATERIAL Agitador de vidrio 1 Matraz Kitazato 1 Anillo d hierro 1 Pinza de 3 dedos con nuez 1 Baño de agua eléctrico 1 Pinzas para tubo de ensaye 1 Embudo Büchner con 1 Pipeta graduada de 10 mL 1 alargadera Embudo de vidrio 1 Probeta graduada de 25 mL 1 Espátula de acero inoxidable 1 Recipiente de peltre 1 Gradilla 1 Tubos de ensaye 20 Manguera para kitazato 1 Vaso de precipitados de 150 mL 1 Matraz Erlenmeyer de 50 mL 1 Vidrio de reloj 1
  • 67.
    67 III. REACTIVOS Acetona destiladade KMnO4 1 mL Disol. de NH4OH al 5% 5 mL Acetofenona 1g Disol. de yodo/yoduro de 15 mL potasio Benzaldehído 1 mL Etanol 20 mL 2-Butanona 1g Formaldehído 1 mL Dioxano 3 mL HNO3 concentrado 5 mL Disol. de 2,4-Dinitro-fenilhidrazina 10 mL H2SO4 concentrado 5 mL Disol. de ácido crómico 1 mL Metilisobutilcetona 1 mL Disol. de AgNO3 al 5% 2 mL Propionaldehído 1 mL Disol. de NaOH al 10% 10 mL IV. INFORMACIÓN a) El grupo carbonilo en aldehídos y cetonas reacciona con derivados del amoniaco produciendo compuestos sólidos de punto de fusión definido. b) El punto de fusión de los derivados de aldehídos y cetonas permite caracterizarlos cualitativamente. c) El grupo carbonilo de aldehídos se oxida fácilmente y el de las cetonas no se oxida. d) Las -hidroxicetonas, así como los azúcares reductores, reaccionan de manera semejante a los aldehídos. e) Las metilcetonas, los metilalcoholes y el acetaldehído dan una reacción positiva en la prueba del haloformo. V. PROCEDIMIENTO Cada alumno debe elegir para trabajar un aldehído aromático, un aldehído alifático, una cetona aromática y una cetona alifática de entre las muestras patrón que se colocarán en la campana; y debe de realizar todas las pruebas a cada sustancia. Posteriormente se recibirá una muestra problema si el profesor de laboratorio lo considera conveniente.
  • 68.
    68 a) Reacción deidentificación del grupo carbonilo Preparación de 2,4-dinitrofenilhidrazonas de aldehídos y cetonas. R H R H + O + H H2N N NO2 C N N NO2 + H2O R' R' NO2 NO2 Procedimiento para la reacción de identificación de grupo carbonilo. Disuelva 0.2 g ó 0.2 mL (4 gotas) del compuesto en 2 mL de etanol, adicione 2 mL de la disolución de 2,4-dinitrofenilhidrazina y caliente en baño de agua durante 5 minutos, deje enfriar e induzca la cristalización agregando una gota de agua y enfriando sobre hielo. La aparición de un precipitado indica prueba positiva y confirma la presencia de un grupo carbonilo. Filtre el precipitado, determine punto de fusión o descomposición y consulte las tablas de derivados. b) Ensayo con ácido crómico Reacción positiva con aldehídos e hidroxicetonas y negativa para cetonas. 3 R CH 2 CrO3 3 RCOOH + 3 H2O + Cr2(SO4)3 3 H2SO4 O Verde Procedimiento para la reacción de identificación. Disuelva 3 gotas o 150 mg del aldehído en 1 mL de acetona (Nota 1). Añada 0.5 mL de la disolución de ácido crómico recién preparada. Un resultado positivo será indicado por la formación de un precipitado verde o azul de sales de cromo. Con los aldehídos alifáticos la disolución se vuelve turbia en 5 segundos y aparece un precipitado verde oscuro en unos 30 segundos. Los aldehídos aromáticos requieren por lo general de 30 a 90 segundos para la formación del precipitado.
  • 69.
    69 c) Reacción deTollens para identificación de aldehídos SE EFECTÚA SOLAMENTE ENCASO DE OBTENER PRUEBA POSITIVA CON ÁCIDO CRÓMICO PARA EVITAR PRUEBAS FALSAS O POSITIVAS ERRÓNEAS. R 0 - + O + 2 Ag(NH3)2OH 2 Ag + RCOO NH4 + H2O + 3 NH3 R' Espejo de plata R eacción positiva para aldehídos, negativa para cetonas. Procedimiento para la reacción de identificación. Preparación del reactivo de hidróxido de plata amoniacal. Este reactivo debe usarse recién preparado por cada alumno. En un tubo de ensayo limpio coloque 2 gotas de disolución de nitrato de plata al 5%, una a dos gotas de sosa al 10%, y gota a gota, con agitación, una disolución de hidróxido de amonio al 5%, justo hasta el punto en que se disuelva el óxido de plata que precipitó, evitando cualquier exceso. Al reactivo recién preparado agregue 0.1 g o 2 gotas de la sustancia, agite y caliente en baño de agua brevemente. La aparición de un espejo de plata indica prueba positiva. Una vez terminada la prueba, el tubo de ensayo deberá limpiarse con ácido nítrico.
  • 70.
    70 d) Prueba del yodoformo CH3 I 3C O + 3 I2 + 3 NaOH O + 3 NaI + 3 H2O R' R' I3C - + O + NaOH R'COO Na + CH3I R' Yodoformo (sólido amarillo) Reacción positiva para metilcetonas y alcoholes precursores del tipo estructural R-CH-(OH)-CH3, (R=H, alquilo o arilo). El único aldehído que da prueba positiva es el acetaldehído. Procedimiento para la reacción de identificación. En un tubo de ensayo coloque 0.1 g ó 2 a 3 gotas de la muestra, agregue 2 mL de agua y si la muestra no es soluble en ella adicione 3 mL de dioxano. Añada 1 mL de la disolución de NaOH al 10% y después agregue gota a gota (4 a 5 mL) y con agitación, una disolución de yodo-yoduro de potasio justo hasta que el color café oscuro del yodo persista. Caliente la mezcla en baño de agua durante dos minutos, si durante este tiempo el color café desaparece, agregue unas gotas más de la disolución yodo-yoduro de potasio hasta lograr que el color no desaparezca después de dos minutos de calentamiento. Decolore la disolución agregando 3 a 4 gotas de sosa al 10%, diluya con agua hasta casi llenar el tubo. Deje reposar en baño de hielo. La formación de un precipitado amarillo correspondiente al yodoformo indica que la prueba es positiva (Nota 2). Indicaciones de importancia 1. Es importante que antes de llevar a cabo cada prueba, los tubos de ensaye y el material a emplear estén limpios. 2. Deberá tener cuidado de no contaminar los reactivos al utilizarlos.
  • 71.
    71 3. El alumno deberá usar las cantidades de reactivos y problemas especificados en cada prueba, pues un exceso lo puede llevar a una interpretación falsa. NOTAS 1) La acetona que se usa debe ser pura para análisis, o de preferencia acetona que ha sido destilada sobre permanganato de potasio. 2) El precipitado se filtrará y se determinará punto de fusión (119 ºC) sólo en caso de prueba dudosa. VI. ANTECEDENTES 1) Propiedades físicas, químicas y toxicidad de reactivos y productos. 2) Formación de derivados para caracterización de aldehídos y cetonas. 3) Reacciones de identificación de aldehídos. 4) Reacciones de identificación de cetonas. VII. CUESTIONARIO 1) ¿Cómo identificó el grupo carbonilo en aldehídos y cetonas? 2) Escriba la reacción que permitió hacer dicha identificación. 3) ¿Cómo diferenció a un aldehído de una cetona? 4) Escriba la(s) reacción(es) que le permitieron diferenciar uno de otro. 5) ¿En qué consiste la reacción del haloformo y en qué casos se lleva a cabo? 6) Escriba la reacción anterior. 7) Complete el siguiente cuadro indicando sus resultados: Reacción con 2,4- Reacción con Reacción de Reacción del dinitrofenilhidrazina ácido crómico Tollens Yodoformo pf (°C) del derivado Aldehído Alifático Aldehído Aromático Cetona Alifática Cetona Aromática Problema Tabla 17
  • 72.
    72 8) Asigne las bandas principales a los grupos funcionales presentes en los espectros de IR de reactivos y productos. Espectros de IR a) Propionaldehído 100.0 90 1239.26 80 3432.76 1145.34 70 60 1384.59 %T 50 40 2709.19 1460.71 30 20 2966.17 10 2879.91 1727.33 3.8 4000.0 3000 2000 1500 1000 600.0 cm-1 b) Benzaldehído 100.0 90 80 3063.48 1287.85 1071.76 70 714.10 2818.59 1653.69 1390.67 1022.87 60 2736.53 50 1455.36 1166.94 %T 40 1310.53 649.80 827.70 30 1583.77 688.04 20 1596.75 745.69 1702.05 1203.54 10 3.9 4000.0 3000 2000 1500 1000 450.0 cm-1
  • 73.
    73 c) Acetona 100.0 90 784.93 3612.67 80 3413.45 70 902.42 2925.02 60 1092.84 50 3004.65 %T 40 30 1222.49 1421.04 20 1362.92 530.19 1717.65 10 3.8 4000.0 3000 2000 1500 1000 450.0 cm-1 d) 2-Butanona 100.0 90 80 3414.58 1257.01 3619.57 759.79 70 1086.30 589.54 517.22 60 945.34 50 1459.74 %T 40 30 1416.71 2939.60 20 2979.46 1714.61 1172.38 10 1365.87 3.8 4000.0 3000 2000 1500 1000 450.0 cm-1
  • 74.
    74 e) Ciclohexanona 100.0 90 648.73 80 968.39 745.67 487.68 70 3471.56 860.64 1070.42 60 1423.40 1015.54 50 1343.64 905.03 %T 1310.31 40 1449.45 30 1220.51 1117.04 20 2859.76 1713.09 10 3.5 2933.01 4000.0 3000 2000 1500 1000 400.0 cm-1 f) Acetofenona 100.0 90 3351.32 80 70 927.24 3062.01 3004.18 1078.06 60 1302.18 1179.83 50 1582.23 %T 1024.02 40 955.31 30 1448.71 1598.45 20 1683.09 1265.82 690.60 10 1359.20 760.32 588.82 3.8 4000.0 3000 2000 1500 1000 450.0 cm-1
  • 75.
    75 g) Benzofenona 101.2 90 1957.71 80 1905.00 845.49 1814.63 970.16 70 60 3036.36 999.92 1075.18 %T 50 810.01 3094.31 1150.56 40 3073.42 1579.86 1029.87 719.55 764.25 30 1178.55 639.82 1602.53 939.95 697.50 20 1319.54 1662.50 1450.17 1277.50 920.41 11.2 3800.0 3000 2000 1500 1000 390.0 cm-1
  • 76.
    76 IDENTIFICACIÓN DE ALDEHÍDOS Y CETONAS a) Identificación del grupo carbonilo Sólido 2,4-DNFHIDRAZONA Muestra 1) Calentar 3) Filtrar PURA problema 2,4-DNFHidrazona + Líquido 2) Enfriar cruda 4) Recristalizar 2,4-DNFH 2,4-DNFHidrazina EtOH D1 b) Ensayo con ácido crómico Muestra problema + Precipitado Acetona verde D2 + Cr2(SO4)3 Reactivo de Jones c) Prueba de Tollens Muestra problema 1) Agitar 3) HNO3 + Espejo de Plata D3 Reactivo de 2) Calentar Tollens d) Prueba del yodoformo Muestra problema 2) Decolorar con NaOH + 10% YODOFORMO 1) Calentar Mezcla 3) Diluir con agua Dioxano + color café 4) Enfriar Soln. Yodo- NaOH 10% 5) Filtrar yodurada + NaOH Soln. yodo- yoduro D4 D1: Adsorber sobre carbón activado hasta eliminar color. Desechar la solución por el drenaje. Enviar a incineración el carbón utilizado. D2: Seguir el mismo tratamiento que para el D1 de la Obtención de n-butiraldehído. D3: Guardar para posterior recuperación de la plata. D4: Filtrar el sólido y mandarlo a incineración. Adsorber la solución sobre carbón activado, neutralizar y desechar por el drenaje. Enviar a incineración el carbón utilizado.
  • 77.
    77 VIII. BIBLIOGRAFÍA a) Allinger,N.L. (1984). Química Orgánica. (2ª ed.). Barcelona; México: Reverte. b) Ávila, A.J.G. et al. (2009). Química Orgánica. Experimentos con un enfoque ecológico. (2ª ed.). México: UNAM, Dirección General de Publicaciones y Fomento Editorial. c) Brewster, R.Q., Vanderweft, C.A. and Mc-Ewen, W.E. (1970). Curso Práctico de Química Orgánica. Madrid: Alhambra. d) Bruice, P.Y. (2008). Química Orgánica. (5ª ed.). México: Pearson Educación. Carey, F.A. (2006). Química Orgánica. (6ª ed.). México: McGraw-Hill Interamiericana. e) Fieser, L.F. (1992). Organic Experiments. (7th ed.). Lexington, Massachusetts: D.C. Heath. f) Lehman, J.W. (1999). Operational Organic Chemistry: A Problem-Solving Approach to the Laboratory Course. (3rd ed.). Upper Saddle River, New Jersey: SunSoft: Prentice Hall Title. g) McMurry, J. (2008). Química Orgánica. (7ª ed.). México: Cengage Learning. h) Mohring, J.R. and Neckers, D.C. (1973). Laboratory Experiments in Organic Chemistry. (2nd ed). New York: D. van Nostrand Company, Inc. i) Morrison, R.T. y Boyd, R.N. (1988). Química Orgánica. (5ª ed.). Boston, Massachussets: Addison-Wesley Iberoamericana. j) Pavia, D.L. (2007). Introduction to Organic Laboratory Techniques: A Microscale Approach. Belmont California: Thomson Brooks/Cole. Laboratory Series for Organic Chemistry. k) Pavia, D.L., Lampman, G.M. and Kriz, G.S. (1988). Introduction to Organic Laboratory techniques: A Contemporary approach. Phildelphia: Saunders College. l) Pine, S. (1988). Química Orgánica. (2ª ed.). México: McGraw-Hill. m) Pretsch, E., Bühlmann, P. and Badertscher, M. (2009). Structure Determination of Organic Compounds: Tables of Spectral Data. (4 th rev. and enl. ed.). Berlin: Springer Verlag. n) Roberts, J.D. (1967). Modern Organic Chemistry. New York: W.A. Benjamin.
  • 78.
    78 o) Solomons, T.W.G.(1999). Química Orgánica. (2ª ed.). México: Limusa-Wiley. p) Vogel, A.I. (1989). A Textbook of Practical Organic Chemistry. (5th ed.) New York: Longmans Scientifical and Technical. q) Vogel, Q.I. (1978). Vogel´s Textbook of Practical Organic Chemistry, including Qualitative Organic Analysis. (4th rev. ed.). London: Lonngman. r) Wade, L.G.Jr. (2004). Química Orgánica. (5ª ed.). España: Prentice Hall.
  • 79.
    79 PRÁCTICA 5 CONDENSACIÓN DE CLAISEN- SCHMIDT OBTENCIÓN DE DIBENZALACETONA I. OBJETIVOS a) Efectuar una condensación aldólica cruzada dirigida. b) Obtener un producto de uso comercial. II. REACCIÓN H O C O CH3 + NaOH 2 C O CH3 Benzaldehído Acetona Dibenzalacetona Masa molar (g/mol) Densidad (g/mL) Punto de fusión o ebullición (°C) Masa (g) Volumen (mL) Cantidad de sustancia (mol)
  • 80.
    80 III. MATERIAL Agitador magnético 1 Matraz Kitazato con manguera 1 Agitador de vidrio 1 Pinzas de tres dedos con nuez 1 Barra para agitación magnética 1 Pipeta graduada de 10 mL 1 Baño de agua eléctrico 1 Probeta graduada de 25 mL 1 Embudo Büchner con alargadera 1 Portaobjetos 2 Embudo de filtración rápida 1 Recipiente de peltre 1 Espátula de acero inoxidable 1 Termómetro de -100° a 400°C 1 Frasco para cromatografía 1 Vaso de pp de 150 mL 1 Frascos viales 2 Vaso de pp de 250 mL 1 Matraz Erlenmeyer de125 mL 2 Vidrio de reloj 1 IV. REACTIVOS Acetato de etilo 10 mL Gel de sílice 2g Acetona 8 mL Hexano 3 mL Benzaldehído 1.25 mL NaOH 1.25 g Etanol 70 mL Yodo 0.01g V. INFORMACIÓN a) Los aldehídos y las cetonas con hidrógenos en el carbono alfa al carbonilo sufren reacciones de condensación aldólica. b) Los hidrógenos en el carbono alfa al carbonilo son hidrógenos ácidos. c) Las condensaciones aldólicas cruzadas producen una mezcla de productos. d) Las reacciones de condensación entre cetonas y aldehídos no enolizables producen un solo producto (condensaciones aldólicas cruzadas dirigidas). e) Los productos obtenidos por condensación aldólica sufren reacciones de crotonización. f) La acetona no se polimeriza pero se condensa en condiciones especiales, dando productos que pueden considerarse como derivados de una reacción de eliminación.
  • 81.
    81 VI. PROCEDIMIENTO En un matraz Erlenmeyer de 125 mL coloque 1.25 g de NaOH, 12.5 mL de agua y 10 mL de etanol. Posteriormente, agregue poco a poco y agitando 1.25 mL de benzaldehído y luego 0.5 mL de acetona. Continúe la agitación durante 20-30 minutos más, manteniendo la temperatura entre 20- 25 oC utilizando baños de agua fría. Filtre el precipitado, lave con agua fría, seque y recristalice de etanol (Nota 1). Pese, determine punto de fusión y cromatoplaca comparando la materia prima y el producto. Datos cromatoplaca Suspensión: Gel de sílice al 35% en CHCl3/MeOH o en acetato de etilo. Disolvente: Acetona o acetato de etilo Eluyente: Hexano/Acetona 3:1 Revelador: I2 o luz U.V. NOTA 1) Si al recristalizar la solución se torna de un color rojo-naranja, puede que se encuentre demasiado alcalina, por lo que será necesario agregar ácido clorhídrico diluido 1:1, hasta que se tenga un pH entre 7 y 8. VII. ANTECEDENTES a) Reacciones de condensación aldólica. b) Reacciones de condensación aldólica cruzada. c) Otros ejemplos de reacciones de condensación de Claisen-Schmidt (condensación aldólica cruzada dirigida). d) Usos de la dibenzalacetona e) Propiedades físicas, químicas y toxicidad de los reactivos y productos. VIII. CUESTIONARIO 1) Explique por qué debe adicionar primero el benzaldehído y después la acetona a la mezcla de la reacción. 2) Explique por qué se obtiene un solo producto y no una mezcla de productos en esta práctica. 3) Indique por qué se crotoniza fácilmente el aldol producido.
  • 82.
    82 4) ¿Por qué la solución no debe estar alcalina al recristalizar? 5) Asigne las bandas principales presentes en los espectros de I.R. a los grupos funcionales de reactivos y productos. Espectros de IR a) Benzaldehído 100.0 90 80 3414.58 1257.01 3619.57 759.79 70 1086.30 589.54 517.22 60 945.34 50 1459.74 %T 40 30 1416.71 2939.60 20 2979.46 1714.61 1172.38 10 1365.87 3.8 4000.0 3000 2000 1500 1000 450.0 cm-1
  • 83.
    83 b) Acetona 100.0 90 648.73 80 968.39 745.67 487.68 70 3471.56 860.64 1070.42 60 1423.40 1015.54 50 1343.64 905.03 %T 1310.31 40 1449.45 30 1220.51 1117.04 20 2859.76 1713.09 10 3.5 2933.01 4000.0 3000 2000 1500 1000 400.0 cm-1 c) Dibenzalacetona 100.0 90 80 3052.40 849.97 597.24 3025.40 1074.90 70 1284.23 923.27 558.25 60 1307.45 883.66 527.82 1494.45 1100.54 50 1447.10 %T 40 1625.88 479.35 30 1343.21 761.85 20 1573.88 1193.88 695.02 1650.73 982.62 10 3.7 1591.34 4000.0 3000 2000 1500 1000 450.0 cm-1
  • 84.
    84 CONDENSACIÓN DE CLAISEN-SCHMIDT OBTENCIÓN DE DIBENZALACETONA Benzaldehído + Acetona + H 2 O + NaOH + EtOH T=20 a 25 ºC. 1) Agitar en baño de agua 2) Filtrar y lavar con agua. SOLUCIÓN SÓLIDO Acetona, NaOH, H 2 O Dibenzalacetona EtOH, Benzaldehido 3) Recristalizar de etanol. D1 SÓLIDO LÍQUIDO Dibenzalacetona DIBENZALACETONA EtOH D2 D1: Filtrar para eliminar sólidos. Tratar con carbón activado hasta que la solución quede incolora. Checar pH y desechar por el drenaje. Los sólidos filtrados pue- den guardarse para utilizarse en prácticas de cristalización, o mandarse inci- nerar. D2: Filtrar para eliminar sólidos. Recuperar el etanol por destilación. Si está diluido con agua, dar el mismo tratamiento que para D1. Los sólidos se tratan de la misma forma que en D1.
  • 85.
    85 IX. BIBLIOGRAFíA a) Allinger,N.L. (1984). Química Orgánica. (2ª ed.). Barcelona; México: Reverte. b) Ávila, A.J.G. et al. (2009). Química Orgánica. Experimentos con un enfoque ecológico. (2ª ed.). México: UNAM, Dirección General de Publicaciones y Fomento Editorial. c) Brewster, R.Q., Vanderweft, C.A. and Mc-Ewen, W.E. (1970). Curso Práctico de Química Orgánica. Madrid: Alhambra. d) Bruice, P.Y. (2008). Química Orgánica. (5ª ed.). México: Pearson Educación. Carey, F.A. (2006). Química Orgánica. (6ª ed.). México: McGraw-Hill Interamiericana. e) Fieser, L.F. (1992). Organic Experiments. (7th ed.). Lexington, Massachusetts: D.C. Heath. f) Lehman, J.W. (1999). Operational Organic Chemistry: A Problem-Solving Approach to the Laboratory Course. (3rd ed.). Upper Saddle River, New Jersey: SunSoft: Prentice Hall Title. g) McMurry, J. (2008). Química Orgánica. (7ª ed.). México: Cengage Learning. h) Mohring, J.R. and Neckers, D.C. (1973). Laboratory Experiments in Organic Chemistry. (2nd ed). New York: D. van Nostrand Company, Inc. i) Morrison, R.T. y Boyd, R.N. (1988). Química Orgánica. (5ª ed.). Boston, Massachussets: Addison-Wesley Iberoamericana. j) Pavia, D.L. (2007). Introduction to Organic Laboratory Techniques: A Microscale Approach. Belmont California: Thomson Brooks/Cole. Laboratory Series for Organic Chemistry. k) Pavia, D.L., Lampman, G.M. and Kriz, G.S. (1988). Introduction to Organic Laboratory techniques: A Contemporary approach. Phildelphia: Saunders College. l) Pine, S. (1988). Química Orgánica. (2ª ed.). México: McGraw-Hill. m) Pretsch, E., Bühlmann, P. and Badertscher, M. (2009). Structure Determination of Organic Compounds: Tables of Spectral Data. (4 th rev. and enl. ed.). Berlin: Springer Verlag. n) Roberts, J.D. (1967). Modern Organic Chemistry. New York: W.A. Benjamin.
  • 86.
    86 o) Solomons, T.W.G.(1999). Química Orgánica. (2ª ed.). México: Limusa-Wiley. p) Vogel, A.I. (1989). A Textbook of Practical Organic Chemistry. (5th ed.) New York: Longmans Scientifical and Technical. q) Vogel, Q.I. (1978). Vogel´s Textbook of Practical Organic Chemistry, including Qualitative Organic Analysis. (4th rev. ed.). London: Lonngman. r) Wade, L.G.Jr. (2004). Química Orgánica. (5ª ed.). España: Prentice Hall.
  • 87.
    87 PRÁCTICA 6 OBTENCIÓN DEL ÁCIDO ACETILSALICÍLICO POR MEDIO DE UN PROCESO DE QUÍMICA VERDE I. OBJETIVOS a) Efectuar la síntesis de un derivado de un ácido carboxílico como lo es un éster. b) Sintetizar ácido acetilsalicílico por un proceso de química verde. II. REACCIÓN O OH O O O O O 1)NaOH O OH 25°C + O OH 2) HCl + OH Ácido Anhídrido Ácido salicílico acético acetilsalicílico Masa molar (g/mol) Densidad (g/mL) Punto de fusión o ebullición (°C) Masa (g) Volumen (mL) Cantidad de sustancia (mol)
  • 88.
    88 III.MATERIAL Agitador de vidrio 1 Matraz Kitazato 1 Anillo de hierro 1 Parrilla de calentamiento con 1 agitación Barra de agitación magnética 1 Pinzas de tres dedos con nuez 1 Embudo buchner con alargadera 1 Pipeta graduada de 10 mL 1 Embudo de filtración rápida 1 Probeta graduada de 25 mL 1 Espátula de acero inoxidable 1 Recipiente de peltre 1 Manguera para Kitazato 1 Vaso de precipitados de100 mL 2 Matraz Erlenmeyer de 125 mL 1 Vidrio de reloj 1 IV.REACTIVOS Ácido clorhídrico al 50% 10.0 mL Carbonato de sodio 2.4 g Ácido salicílico 0.56 g Hexano 10.0 mL Anhídrido acético 1.2 mL Hidróxido de potasio 1.0 g Acetato de etilo 10.0 mL Hidróxido de sodio 1.0 g V. INFORMACIÓN El ácido acetilsalicílico es una droga maravillosa por excelencia. Se utiliza ampliamente como analgésico (para disminuir el dolor) y como antipirético (para bajar la fiebre). También reduce la inflamación y aún es capaz de prevenir ataques cardiacos. No obstante que para algunas personas presenta pocos efectos laterales, se le considera lo bastante segura para ser vendida sin prescripción médica. Debido a que es fácil de preparar, la aspirina es uno de los fármacos disponibles menos costosos. Es producida en grandes cantidades, de hecho, la industria farmoquímica produce cerca de 200 toneladas de esta farmoquímico cada año. El objetivo de la química verde es desarrollar tecnologías químicas benignas al medio ambiente, utilizando en forma eficiente las materias primas (de preferencia renovables), eliminando la generación de desechos y evitando el uso de reactivos y disolventes tóxicos y/o peligrosos en la manufactura y aplicación de productos químicos. VI. PROCEDIMIENTO En un vaso de precipitados de 100 mL coloque 0.56 g (4 mmol) de ácido salicílico y 1.2 mL (1.3 g, 12.68 mmol) de anhídrido acético. Con un agitador de vidrio mezcle bien los dos reactivos. Una vez que se obtenga una mezcla homogénea, adicionar 4 lentejas de NaOH (o bien 4 lentejas de KOH o 2.4 g de carbonato de sodio) previamente molidas y agitar
  • 89.
    89 nuevamente la mezcla con el agitador de vidrio por 10 minutos. Adicionar lentamente 6 mL de agua destilada y posteriormente una disolución de ácido clorhídrico al 50% hasta que el pH de la disolución sea de 3. La mezcla se deja enfriar en un baño de hielo. El producto crudo se aísla por medio de una filtración al vacío. Bajar los cristales del ácido acetilsalicílico con agua fría (Nota 1). Determinar el rendimiento y el punto de fusión. NOTA: 1) Es importante que el agua esté bien fría, ya que de lo contrario el ácido acetilsalicílico se redisuelve en agua tibia. VII. ANTECEDENTES 1. Reacciones de los fenoles. 2. Acilación de fenoles. 3. Acidez de los fenoles. 4. Formación de ésteres a partir de fenoles. 5. Reacciones de fenoles con anhídridos de ácidos carboxílicos. 6. Propiedades físicas, químicas y toxicidad de reactivos y productos.
  • 90.
    90 VIII. CUESTIONARIO 1) Escriba la reacción efectuada y proponga un mecanismo para la misma. 2) ¿Para qué se utiliza la base en la reacción? 3) ¿Para qué se utiliza el anhídrido acético? 4) ¿Se podría utilizar cloruro de acetilo en lugar del anhídrido acético? 5) ¿Qué tratamiento daría a los residuos generados durante la reacción? 6) Asigne las bandas principales a los grupos funcionales presentes en los espectros de IR de reactivos y productos. ESPECTROS DE IR a) Ácido salicílico
  • 91.
  • 92.
    92 OBTENCIÓN DE ÁCIDO ACETILSALICÍLICO 0.56 g de ácido salicílico + 1.2 mL de anhídrido acético Mezclar Agregar NaOH, KOH o carbonato de sodio 1. Agitar 10 min 2. Acidular con HCl al 50% 3. Filtrar al vacío Líquido Sólido Anhídrido Acético, Ácido NaCl, KCl acetilsalicílico D1 4. Lavar con agua helada 1 5. Filtrar al vacío 6. Determinar rendimiento y p.f. D1: Adicionar agua y posteriormente neutralizar.
  • 93.
    93 IX. BIBLIOGRAFÍA a) Allinger, N.L. (1984). Química Orgánica. (2ª ed.). Barcelona; México: Reverte. b) Ávila, A.J.G. et al. (2009). Química Orgánica. Experimentos con un enfoque ecológico. (2ª ed.). México: UNAM, Dirección General de Publicaciones y Fomento Editorial. c) Brewster, R.Q., Vanderweft, C.A. and Mc-Ewen, W.E. (1970). Curso Práctico de Química Orgánica. Madrid: Alhambra. d) Bruice, P.Y. (2008). Química Orgánica. (5ª ed.). México: Pearson Educación. Carey, F.A. (2006). Química Orgánica. (6ª ed.). México: McGraw-Hill Interamiericana. e) Fieser, L.F. (1992). Organic Experiments. (7th ed.). Lexington, Massachusetts: D.C. Heath. f) Lehman, J.W. (1999). Operational Organic Chemistry: A Problem-Solving Approach to the Laboratory Course. (3rd ed.). Upper Saddle River, New Jersey: SunSoft: Prentice Hall Title. g) McMurry, J. (2008). Química Orgánica. (7ª ed.). México: Cengage Learning. h) Mohring, J.R. and Neckers, D.C. (1973). Laboratory Experiments in Organic Chemistry. (2nd ed). New York: D. van Nostrand Company, Inc. i) Morrison, R.T. y Boyd, R.N. (1988). Química Orgánica. (5ª ed.). Boston, Massachussets: Addison-Wesley Iberoamericana. j) Pavia, D.L. (2007). Introduction to Organic Laboratory Techniques: A Microscale Approach. Belmont California: Thomson Brooks/Cole. Laboratory Series for Organic Chemistry. k) Pavia, D.L., Lampman, G.M. and Kriz, G.S. (1988). Introduction to Organic Laboratory techniques: A Contemporary approach. Phildelphia: Saunders College. l) Pine, S. (1988). Química Orgánica. (2ª ed.). México: McGraw-Hill. m) Pretsch, E., Bühlmann, P. and Badertscher, M. (2009). Structure Determination of Organic Compounds: Tables of Spectral Data. (4 th rev. and enl. ed.). Berlin: Springer Verlag. n) Roberts, J.D. (1967). Modern Organic Chemistry. New York: W.A. Benjamin.
  • 94.
    94 o) Solomons, T.W.G.(1999). Química Orgánica. (2ª ed.). México: Limusa-Wiley. p) Vogel, A.I. (1989). A Textbook of Practical Organic Chemistry. (5th ed.) New York: Longmans Scientifical and Technical. q) Vogel, Q.I. (1978). Vogel´s Textbook of Practical Organic Chemistry, including Qualitative Organic Analysis. (4th rev. ed.). London: Lonngman. r) Wade, L.G.Jr. (2004). Química Orgánica. (5ª ed.). España: Prentice Hall.
  • 95.
    95 PRÁCTICA 7 SUSTITUCIÓN ELECTROFÍLICA AROMÁTICA: NITRACIÓN DE BENZOATO DE METILO I. OBJETIVOS a) Conocer una reacción de sustitución electrofílica aromática y aplicar los conceptos de la sustitución al desarrollo experimental de la nitración del benceno. b) Utilizar las propiedades de los grupos orientadores a la posición meta del anillo aromático para sintetizar un derivado disustituido. II. REACCIÓN HNO3 + 2H2SO4 NO2+ + 2H2SO4- + H3O+ COOCH3 COOCH3 HNO3 H2SO4 NO2 Benzoato de metilo 3-Nitrobenzoato de metilo p.e. = 199.6 °C p.f. = 78°C
  • 96.
    96 Benzoato de Ácido Ácido 3-nitrobenzoato metilo nítrico sulfúrico de metilo Masa molar (g/mol) Volumen (mL) Densidad (g/mL) Masa (g) Cantidad de sustancia (mol) III. MATERIAL Agitador magnético 1 Pinzas de tres dedos con nuez 1 Agitador de vidrio 1 Pipetas graduadas de 10 mL 2 Embudo Büchner con alargadera 1 Probeta graduada de 25 mL 1 Embudo de tallo corto 1 Recipiente de peltre 1 Espátula de acero inoxidable 1 Termómetro de -10 a 400°C 1 Matraz Erlenmeyer de 125 mL 1 Vasos de pp de 150 mL 2 Matraz Kitazato con manguera 1 Vaso de pp de 250 mL 1 Parrilla de agitación magnética 1 Vaso de pp de 400 mL 1 Vidrio de reloj 1 IV. REACTIVOS Ácido nítrico concentrado 2.5 mL Benzoato de metilo 3.0 g Ácido sulfúrico concentrado 5.0 mL Metanol 10.0 mL VI. PROCEDIMIENTO A un matraz Erlenmeyer de 125 mL provisto con un agitador magnético y montado sobre una parrilla de agitación, introducirlo en un baño de hielo (vaso de pp de 400 mL) y adicionar 2.5 mL de ácido nítrico concentrado, mantener la temperatura a 0°C y agregar 3.0 g de benzoato de metilo, cuidando de que la temperatura oscile entre los 0° y 10°C. Posteriormente, adicionar muy lentamente 5 mL de ácido sulfúrico concentrado agitando constantemente y manteniendo la temperatura entre 5° y 10°C (Nota 1). Al término de la adición, llevar la reacción a temperatura ambiente por 15 minutos. Una vez terminado este tiempo, adicionar la mezcla de reacción a un vaso de precipitados de 250 mL conteniendo 25 g de hielo. Aislar el sólido obtenido por filtración al vacío y lavarlo con agua helada. Realizar dos lavados de 10 mL cada uno con agua-metanol fríos y tomar una pequeña muestra para la determinación del punto de fusión del producto crudo.
  • 97.
    97 El resto del producto crudo se recristaliza de metanol, determinar el rendimiento y p.f. p.f. producto crudo = 74-76°C p.f. producto puro = 78°C NOTA: 1) En caso de ser necesario, adicionar pequeños granos de hielo a la mezcla de reacción, para facilitar la agitación de la misma. VII. ANTECEDENTES 1) Sustitución electrofílica aromática: nitración. 2) Efecto de los grupos sustituyentes en el anillo en una reacción de sustitución electrofílica aromática. 3) Reactividad del benzoato de metilo hacia la sustitución electrofílica aromática. 4) Mecanismo de reacción. 5) Condiciones experimentales necesarias para realizar la nitración. 6) Variación en las condiciones experimentales en una nitración y sus consecuencias. 7) Ejemplos de agentes nitrantes. 8) Propiedades físicas, químicas y toxicidad de reactivos y productos. VIII. CUESTIONARIO 1) Explique la formación del ión nitronio a partir de la mezcla sulfonítrica. 2) ¿Por qué es importante controlar la temperatura de la mezcla de reacción? 3) ¿Por qué el benzoato de metilo se disuelve en ácido sulfúrico concentrado? Escribe una ecuación mostrando los iones que se producen. 4) ¿Cuál sería la estructura que esperarías del éster dinitrado, considerando los efectos directores del grupo éster y que ya se intrudujo un primer grupo nitro? 5) ¿Cuál será el orden de rapidez de la reacción en la mononitración de benceno, tolueno y el benzoato de metilo?
  • 98.
    98 6) Asignelas bandas principales a los grupos funcionales presentes en el espectro de IR siguiente: IX. ESPECTROS DE IR a) Benzoato de metilo 3-Nitrobenzoato de metilo
  • 99.
  • 100.
    100 IX. BIBLIOGRAFÍA a) Allinger,N.L. (1984). Química Orgánica. (2ª ed.). Barcelona; México: Reverte. b) Ávila, A.J.G. et al. (2009). Química Orgánica. Experimentos con un enfoque ecológico. (2ª ed.). México: UNAM, Dirección General de Publicaciones y Fomento Editorial. c) Brewster, R.Q., Vanderweft, C.A. and Mc-Ewen, W.E. (1970). Curso Práctico de Química Orgánica. Madrid: Alhambra. d) Bruice, P.Y. (2008). Química Orgánica. (5ª ed.). México: Pearson Educación. Carey, F.A. (2006). Química Orgánica. (6ª ed.). México: McGraw-Hill Interamiericana. e) Fieser, L.F. (1992). Organic Experiments. (7th ed.). Lexington, Massachusetts: D.C. Heath. f) Lehman, J.W. (1999). Operational Organic Chemistry: A Problem-Solving Approach to the Laboratory Course. (3rd ed.). Upper Saddle River, New Jersey: SunSoft: Prentice Hall Title. g) McMurry, J. (2008). Química Orgánica. (7ª ed.). México: Cengage Learning. h) Mohring, J.R. and Neckers, D.C. (1973). Laboratory Experiments in Organic Chemistry. (2nd ed). New York: D. van Nostrand Company, Inc. i) Morrison, R.T. y Boyd, R.N. (1988). Química Orgánica. (5ª ed.). Boston, Massachussets: Addison-Wesley Iberoamericana. j) Pavia, D.L. (2007). Introduction to Organic Laboratory Techniques: A Microscale Approach. Belmont California: Thomson Brooks/Cole. Laboratory Series for Organic Chemistry. k) Pavia, D.L., Lampman, G.M. and Kriz, G.S. (1988). Introduction to Organic Laboratory techniques: A Contemporary approach. Phildelphia: Saunders College. l) Pine, S. (1988). Química Orgánica. (2ª ed.). México: McGraw-Hill. m) Pretsch, E., Bühlmann, P. and Badertscher, M. (2009). Structure Determination of Organic Compounds: Tables of Spectral Data. (4 th rev. and enl. ed.). Berlin: Springer Verlag. n) Roberts, J.D. (1967). Modern Organic Chemistry. New York: W.A. Benjamin.
  • 101.
    101 o) Solomons, T.W.G.(1999). Química Orgánica. (2ª ed.). México: Limusa-Wiley. p) Vogel, A.I. (1989). A Textbook of Practical Organic Chemistry. (5th ed.) New York: Longmans Scientifical and Technical. q) Vogel, Q.I. (1978). Vogel´s Textbook of Practical Organic Chemistry, including Qualitative Organic Analysis. (4th rev. ed.). London: Lonngman. r) Wade, L.G.Jr. (2004). Química Orgánica. (5ª ed.). España: Prentice Hall.
  • 102.
    102 PRÁCTICA 8 SUSTITUCIÓN NUCLEOFÍLICA AROMÁTICA: SÍNTESIS DE 2,4-DINITROFENILHIDRAZINA Y DE 2,4-DINITROFENILANILINA I. OBJETIVOS a) Obtener la 2,4-dinitrofenilhidrazina y la 2,4-dinitrofenilanilina mediante reacciones de sustitución nucleofílica aromática. b) Analizar las características de los compuestos aromáticos susceptibles de reaccionar a través de reacciones de sustitución nucleofílica aromática. c) Buscar la aplicación de estos compuestos. II. REACCIONES Cl NH NH2 NO2 NO2 NH2 NH2 + HCl NO2 NO2 2,4-Dinitrofenilhidrazina
  • 103.
    103 NH2 Cl NO2 NH + HCl O2N NO2 NO2 2,4-Dinitrofenilanilina 2,4- 2,4- 2,4-Dinitroclo- Hidrato de Anilina Dinitrofenil- Dinitrofenil- robenceno hidrazina hidrazina anilina Masa molar (g/mol) Densidad (g/mL) Punto de fusión o ebullición (°C) Masa (g) Volumen (mL) Cantidad de sustancia (mol) III. MATERIAL Agitador de vidrio 1 Matraces Erlenmeyer de 50 mL 2 Anillo de hierro 1 Parrilla de calentamiento con agitación 1 Baño de agua eléctrico 1 Pinzas de tres dedos con nuez 1 Barra de agitación magnética 1 Pinzas para tubo de ensaye 1 Cámara para cromatografía 1 Pipetas graduada de 10 mL 2 Embudo Büchner con alargadera 1 Portaobjetos 2 Embudo de filtración rápida 1 Probeta graduada de 25 mL 1 Frascos viales 4 Termómetro -10 a 400 ºC 1 Manguera para Kitazato 1 Vasos de precipitados de 100 mL 2 Matraz Kitazato 1 Vidrio de reloj 1
  • 104.
    104 IV. REACTIVOS Anilina 0.5 mL Hexano 30.0 mL Acetato de etilo 25.0 mL Hidrato de hidrazina 0.7 mL 2,4-Dinitroclorobenceno 0.5 g Gel de sílice 5.0 g Etanol 30.0 mL V. INFORMACIÓN Los nucleófilos pueden desplazar a los iones haluro de los haluros de arilo, sobre todo si hay grupos orto- o para- respecto al haluro que sean fuertemente atractores de electrones. Como un grupo saliente del anillo aromático es sustituido por un nucleófilo, a este tipo de reacciones se les denomina sustituciones nucleofílicas aromáticas (SNAr). VI. PROCEDIMIENTO A. SÍNTESIS DE 2,4-DINITROFENILHIDRAZINA En un matraz Erlenmeyer de 50 mL disuelva 0.5 g del 2,4- dinitroclorobenceno en 5 mL de etanol al 96 % tibio. Agregue gota a gota 0.7 mL de hidrato de hidrazina con agitación constante. Al terminar la adición, caliente la mezcla (sin que ebulla) por 10 minutos. Enfríe y filtre al vacío, el precipitado se lava en el mismo embudo con 3 mL de agua caliente y luego con 3 mL de alcohol tibio. Una vez obtenido el producto crudo tomar una pequeña muestra para posteriormente hacer una cromatografía en capa fina (ccf) y comparar su pureza con el producto puro. Seque al vacío, pese y calcule el rendimiento. Determine el punto de fusión. Realice una ccf para determinar la pureza del producto, comparando con la muestra del producto crudo que se separó con anterioridad, además de aplicar la materia prima disuelta en etanol. Mezcla de eluyentes: Hexano:AcOEt (70:30) y revelar mediante lámpara de UV. B. SÍNTESIS DE 2,4-DINITROFENILANILINA En un matraz Erlenmeyer de 50 mL coloque 10 mL de etanol, 0.5 g de 2,4-dinitroclorobenceno y 0.5 mL de anilina con agitación constante. Caliente la mezcla de reacción en baño María durante 15 minutos agitando constantemente y sin llegar a ebullición. Enfríe y filtre el sólido
  • 105.
    105 formado con ayuda del vacío. En este momento tomar una muestra del producto crudo para compararla posteriormente a través de una ccf con el producto puro. Recristalice de etanol, filtre y seque el producto, pese, calcule el rendimiento y determine el punto de fusión. Realice una ccf para determinar la pureza del producto, comparando con la muestra del producto crudo que se separó con anterioridad, además de aplicar la materia prima, todas disueltas en acetato de etilo. Mezcla de eluyentes Hexano:AcOEt (60:40) y revelar mediante lámpara de UV. VII. ANTECEDENTES 1) Sustitución nucleofílica aromática, condiciones necesarias para que se efectúe. 2) Comparación de estas condiciones con las que se requieren para efectuar una sustitución electrofílica aromática. 3) Utilidad de la sustitución nucleofílica aromática. 4) Diferencias con la sustitución nucleofílica alifática. 5) Toxicidad de reactivos y productos. VIII. CUESTIONARIO 1) ¿Qué sustituyentes facilitan la sustitución nucleofílica aromática (SNAr)? Explique su respuesta. 2) ¿Cómo se pueden preparar los haluros de arilo? Escriba las reacciones correspondientes. 3) ¿Por qué la anilina es menos reactiva que la hidrazina en la S NAr? ¿A qué lo atribuye? 4) Escriba las estructuras resonantes del 2,4-dinitroclorobenceno y proponga el mecanismo de la sustitución nucleofílica aromática que se lleva a cabo en la práctica. 5) Escriba la fórmula de tres compuestos que puedan ser susceptibles de sufrir una sustitución nucleofílica aromática, fundamente su elección. 6) ¿Por qué el 2,4-dinitroclorobenceno es irritante a la piel, a las mucosas y a los ojos? 7) Asigne las bandas principales a los grupos funcionales presentes en los espectros de IR siguientes:
  • 106.
    106 ESPECTROS DE IR a)2,4-Dinitroclorobenceno b) 2,4-Dinitrofenilhidrazina
  • 107.
  • 108.
    108 OBTENCIÓN DE LA 2,4-DINITROFENILHIDRAZINA Disolver 0.5 g d 2,4-Dinitroclorobenceno En 5 mL de Et-OH Adicionar gota a gota 0.7 mL de hidrato de hidrazina Calentar la mezcla por 10 min Sin que ebulla Enfriar y filtrar al vacío Sólido Líquido Lavar el pp con 3 mL 2,4-Dinitroclorobenceno de EtOH tibio Etanol Hidrazina Secar al vacío, pesar y D1 calcular rendimiento Determinar p.f. y realizar ccf Para determinar la pureza del producto D1: ¡Residuo tóxico! Puede contener 2.4-dinitroclorobenceno, se adsorbe por vía oral, cutánea o respiratoria. El hidrato de hidrazina es corrosivo y puede causar cáncer en animales. Evite usar exceso de este reactivo cuando haga la mezcla de reacción. Guarde el desecho para enviar a incineración. Si la hidrazina (o sus derivados) no está mezclada con otros residuos, puede tratarse con hipoclorito de sodio.
  • 109.
    109 OBTENCIÓN DE 2,4-DINITROFENILANILINA Adicionar sin dejar de agitar: 10 mL de etanol 0.5 g 2,4-Dinitroclorobenceno 0.5 mL de anilina Calentar mezcla de reacción en baño María durante 15 min, sin llegar a ebullición y agitando constantemente Enfriar Filtrar el sólido Sólido Líquido Recristalizar de etanol 2,4-Dinitroclorobenceno Etanol Anilina Pesar y calcular D1 rendimiento Determinar p.f. y realizar ccf para determinar la pureza del producto D1: El residuo puede contener compuestos tóxicos e irritantes. Manéjese en la campana. La solución puede absorberse sobre carbón activado hasta la eliminación del color. La solución incolora contiene etanol, si la cantidad es grande, puede recuperarse por destilación. Si es muy poca, puede desecharse por el drenaje. El residuo del carbón activado se confina para incineración.
  • 110.
    110 IX. BIBLIOGRAFÍA a) Allinger,N.L. (1984). Química Orgánica. (2ª ed.). Barcelona; México: Reverte. b) Ávila, A.J.G. et al. (2009). Química Orgánica. Experimentos con un enfoque ecológico. (2ª ed.). México: UNAM, Dirección General de Publicaciones y Fomento Editorial. c) Brewster, R.Q., Vanderweft, C.A. and Mc-Ewen, W.E. (1970). Curso Práctico de Química Orgánica. Madrid: Alhambra. d) Bruice, P.Y. (2008). Química Orgánica. (5ª ed.). México: Pearson Educación. Carey, F.A. (2006). Química Orgánica. (6ª ed.). México: McGraw-Hill Interamiericana. e) Fieser, L.F. (1992). Organic Experiments. (7th ed.). Lexington, Massachusetts: D.C. Heath. f) Lehman, J.W. (1999). Operational Organic Chemistry: A Problem-Solving Approach to the Laboratory Course. (3rd ed.). Upper Saddle River, New Jersey: SunSoft: Prentice Hall Title. g) McMurry, J. (2008). Química Orgánica. (7ª ed.). México: Cengage Learning. h) Mohring, J.R. and Neckers, D.C. (1973). Laboratory Experiments in Organic Chemistry. (2nd ed). New York: D. van Nostrand Company, Inc. i) Morrison, R.T. y Boyd, R.N. (1988). Química Orgánica. (5ª ed.). Boston, Massachussets: Addison-Wesley Iberoamericana. j) Pavia, D.L. (2007). Introduction to Organic Laboratory Techniques: A Microscale Approach. Belmont California: Thomson Brooks/Cole. Laboratory Series for Organic Chemistry. k) Pavia, D.L., Lampman, G.M. and Kriz, G.S. (1988). Introduction to Organic Laboratory techniques: A Contemporary approach. Phildelphia: Saunders College. l) Pine, S. (1988). Química Orgánica. (2ª ed.). México: McGraw-Hill. m) Pretsch, E., Bühlmann, P. and Badertscher, M. (2009). Structure Determination of Organic Compounds: Tables of Spectral Data. (4 th rev. and enl. ed.). Berlin: Springer Verlag. n) Roberts, J.D. (1967). Modern Organic Chemistry. New York: W.A. Benjamin.
  • 111.
    111 o) Solomons, T.W.G.(1999). Química Orgánica. (2ª ed.). México: Limusa-Wiley. p) Vogel, A.I. (1989). A Textbook of Practical Organic Chemistry. (5th ed.) New York: Longmans Scientifical and Technical. q) Vogel, Q.I. (1978). Vogel´s Textbook of Practical Organic Chemistry, including Qualitative Organic Analysis. (4th rev. ed.). London: Lonngman. r) Wade, L.G.Jr. (2004). Química Orgánica. (5ª ed.). España: Prentice Hall.
  • 112.
    112 PRÁCTICA DE REPOSICIÓN 9 OXIDACIÓN DE ALCOHOLES: OXIDACIÓN DE n-BUTANOL A n-BUTIRALDEHÍDO I. OBJETIVOS a) Ejemplificar un método para obtener aldehídos alifáticos mediante la oxidación de alcoholes. b) Formar un derivado sencillo de aldehído para caracterizarlo. II. REACCIÓN K2Cr2O7 3 OH 3 O + Cr2(SO4)3 + K2SO4 + 7H2O H2SO4 n-Butanol n-Butiraldehído Masa molar (g/mol) Densidad (g/mL) Punto de ebullición (°C) Masa (g) Volumen (mL) Cantidad de sustancia (mol)
  • 113.
    113 III. MATERIAL Agitador devidrio 1 Pipeta graduada de 10 mL 1 Anillo metálico 1 Pinzas de tres dedos con nuez 3 Baño de agua eléctrico 1 Pinzas para tubo de ensaye 1 Colector 1 Portatermómetro 1 Columna Vigreaux 1 Probeta graduada de 25 mL 1 Embudo de adición 1 Recipiente de peltre 1 Embudo Büchner con alargadera 1 Refrigerante 1 Embudo de filtración rápida 1 “T” de destilación 1 Espátula de acero inoxidable 1 Tapón esmerilado 14/23 1 Manguera para Kitazato 1 Tela de alambre con asbesto 1 Mangueras para refrigerante 2 Termómetro -10 a 400 ºC 1 Matraces Erlenmeyer de 50 mL 2 Tubos de ensaye 2 Matraz Kitazato 1 Vaso de pp de 100 mL 1 Matraz pera de dos bocas de 50 mL 1 Vaso de pp de 250 mL 1 Mechero con manguera 1 Vidrio de reloj 1 IV. SUSTANCIAS Ácido sulfúrico concentrado 2.0 mL Etanol 2.0 mL Dicromato de potasio 1.9 g n-Butanol 1.6 mL Disoln. de 2,4-Dinitrofenilhidrazina 0.5 mL V. INFORMACIÓN a) La oxidación de alcoholes a aldehídos o cetonas es una reacción muy útil. El ácido crómico y diversos complejos de CrO 3 son los reactivos más útiles en los procesos de oxidación en el laboratorio. b) En el mecanismo de eliminación con ácido crómico se forma inicialmente un éster crómico el cual experimenta después una eliminación 1,2 produciendo el enlace doble del grupo carbonilo. c) Los aldehídos son compuestos con punto de ebullición menor que el de los alcoholes y de los ácidos carboxílicos con masa molar semejantes. VI. PROCEDIMIENTO A un matraz pera de dos bocas de 50 mL adapte por una de sus bocas un embudo de adición y por la otra un sistema de destilación fraccionada con una columna vigreaux.
  • 114.
    114 En un vaso de precipitados disuelva 1.2 g de dicromato de potasio dihidratado en 12 mL de agua, añada cuidadosamente y con agitación 1 mL de ácido sulfúrico concentrado (Nota 1). Adicione 1.6 mL de n-butanol al matraz pera (no olvide agregar cuerpos de ebullición), en el embudo de separación coloque la disolución de dicromato de potasio-ácido sulfúrico. Caliente a ebullición el n-butanol con flama suave usando un baño de aire, de manera que los vapores del alcohol lleguen a la columna de fraccionamiento. Agregue entonces, gota a gota, la disolución de dicromato de potasio-ácido sulfúrico en un lapso de 15 minutos (Nota 2) de manera que la temperatura en la parte superior de la columna no exceda de 80-85 oC (Nota 3). Cuando se ha añadido todo el agente oxidante continúe calentando la mezcla suavemente por 15 minutos más y colecte la fracción que destila por abajo de los 90 oC (Nota 4). Pase el destilado a un embudo de separación (limpio), decante la fase acuosa y mida el volumen del n-butiraldehído obtenido para calcular el rendimiento. Agregue dos gotas del producto a 0.5 mL de una disolución de 2,4- dinitrofenilhidrazina en un tubo de ensaye y agite vigorosamente; al dejar reposar precipita el derivado del aldehído el cual puede purificar por recristalización de etanol-agua. El punto de fusión reportado para la 2,4- dinitrofenilhidrazona del n-butiraldehído es de 122 oC. NOTAS: 1) ¡PRECAUCIÓN! La reacción es exotérmica. Cuando se enfría la disolución el dicromato cristaliza, de ser así, caliente suavemente a la flama y pásela al embudo de separación en caliente. Continúe con la técnica. 2) Más o menos dos gotas por segundo. 3) La oxidación del alcohol se efectúa con producción de calor, pero puede ser necesario calentar la mezcla de vez en cuando para que la temperatura no baje de 75 oC. 4) El matraz Erlenmeyer de 50 mL en el que reciba el destilado debe estar en baño de hielo.
  • 115.
    115 VII. ANTECEDENTES 1) Oxidación. Diferentes agentes oxidantes. Acción sobre alcoholes y grupo carbonilo de aldehídos y cetonas. 2) Métodos de obtención de aldehídos y cetonas. 3) Propiedades físicas, químicas y toxicidad de reactivos y productos. 4) Principales derivados de aldehídos y cetonas usados para su caracterización (reactivos y reacciones). VIII. CUESTIONARIO 1) ¿Cuál es la finalidad de hacer la mezcla de dicromato de potasio, agua y ácido sulfúrico? 2) Explique cómo evita que el n-butiraldehído obtenido en la práctica se oxide al ácido butírico. 3) ¿Cómo puede comprobar que obtuvo el n-butiraldehído en la práctica? 4) ¿Cómo deben desecharse los residuos de sales de cromo? 5) Asigne las bandas principales a los grupos funcionales presentes en los espectros de IR de reactivos y productos.
  • 116.
    116 Espectros de IR a) n-Butanol 100.0 90 80 899.44 70 60 1214.52 %T 50 844.91 40 734.91 1112.03 645.00 30 1379.43 950.32 20 3347.50 2942.50 1042.33 1464.07 1072.21 989.69 10.2 4000.0 3000 2000 1500 1000 500 295.0 cm-1 b) n-Butiraldehído 100.0 90 80 3432.38 1145.22 70 60 1384.58 %T 50 40 2709.28 1460.71 30 20 2966.17 10 2879.91 1727.34 4.4 4000.0 3000 2000 1500 1000 600.0 cm-1
  • 117.
    117 OXIDACIÓN DE n-BUTANOL A n-BUTIRALDEHIDO n-Butanol 1) Calentar a ebullición. K 2 Cr 2 O 7 /H 2 SO 4 (goteo) Mezcla de reacción 2) Destilar. a 90ºC. RESIDUO DESTILADO Butiraldehído Sales de cromo H2O D1 3) Separar. FASE ACUOSA FASE ORGÁNIC A H2O BUTIRALDEHÍDO D2 4) Tomar muestra. + 2,4-dinitrofenil- hidrazina D1: A gregar bisulfito de sodio (s), para pasar todo el Cr 6+ a Cr 3+(Hacer esto en la cam- pana). Precipitar con legía de sosa. Filtrar el precipitado (Cr(OH) 3). Repetir la operación 2,4-dinitrofe- hasta no tener precipitado. La solución debe nilhidrazona neutralizarse para ser desechada por el dre- naje. E l hidróxido debe mandarse a confina- miento controlado. D3 D2: Desechese por el drenaje. D3: Filtrar. Mandar sólidos a incinerar. Tratar el líquido con carbón activado hasta la elimi- nación del color naranja.
  • 118.
    118 IX. BIBLIOGRAFÍA a) Allinger,N.L. (1984). Química Orgánica. (2ª ed.). Barcelona; México: Reverte. b) Ávila, A.J.G. et al. (2009). Química Orgánica. Experimentos con un enfoque ecológico. (2ª ed.). México: UNAM, Dirección General de Publicaciones y Fomento Editorial. c) Brewster, R.Q., Vanderweft, C.A. and Mc-Ewen, W.E. (1970). Curso Práctico de Química Orgánica. Madrid: Alhambra. d) Bruice, P.Y. (2008). Química Orgánica. (5ª ed.). México: Pearson Educación. Carey, F.A. (2006). Química Orgánica. (6ª ed.). México: McGraw-Hill Interamiericana. e) Fieser, L.F. (1992). Organic Experiments. (7th ed.). Lexington, Massachusetts: D.C. Heath. f) Lehman, J.W. (1999). Operational Organic Chemistry: A Problem-Solving Approach to the Laboratory Course. (3rd ed.). Upper Saddle River, New Jersey: SunSoft: Prentice Hall Title. g) McMurry, J. (2008). Química Orgánica. (7ª ed.). México: Cengage Learning. h) Mohring, J.R. and Neckers, D.C. (1973). Laboratory Experiments in Organic Chemistry. (2nd ed). New York: D. van Nostrand Company, Inc. i) Morrison, R.T. y Boyd, R.N. (1988). Química Orgánica. (5ª ed.). Boston, Massachussets: Addison-Wesley Iberoamericana. j) Pavia, D.L. (2007). Introduction to Organic Laboratory Techniques: A Microscale Approach. Belmont California: Thomson Brooks/Cole. Laboratory Series for Organic Chemistry. k) Pavia, D.L., Lampman, G.M. and Kriz, G.S. (1988). Introduction to Organic Laboratory techniques: A Contemporary approach. Phildelphia: Saunders College. l) Pine, S. (1988). Química Orgánica. (2ª ed.). México: McGraw-Hill. m) Pretsch, E., Bühlmann, P. and Badertscher, M. (2009). Structure Determination of Organic Compounds: Tables of Spectral Data. (4 th rev. and enl. ed.). Berlin: Springer Verlag. n) Roberts, J.D. (1967). Modern Organic Chemistry. New York: W.A. Benjamin. o) Solomons, T.W.G. (1999). Química Orgánica. (2ª ed.). México: Limusa-Wiley.
  • 119.
    119 p) Vogel, A.I.(1989). A Textbook of Practical Organic Chemistry. (5th ed.) New York: Longmans Scientifical and Technical. q) Vogel, Q.I. (1978). Vogel´s Textbook of Practical Organic Chemistry, including Qualitative Organic Analysis. (4th rev. ed.). London: Lonngman. r) Wade, L.G.Jr. (2004). Química Orgánica. (5ª ed.). España: Prentice Hall.