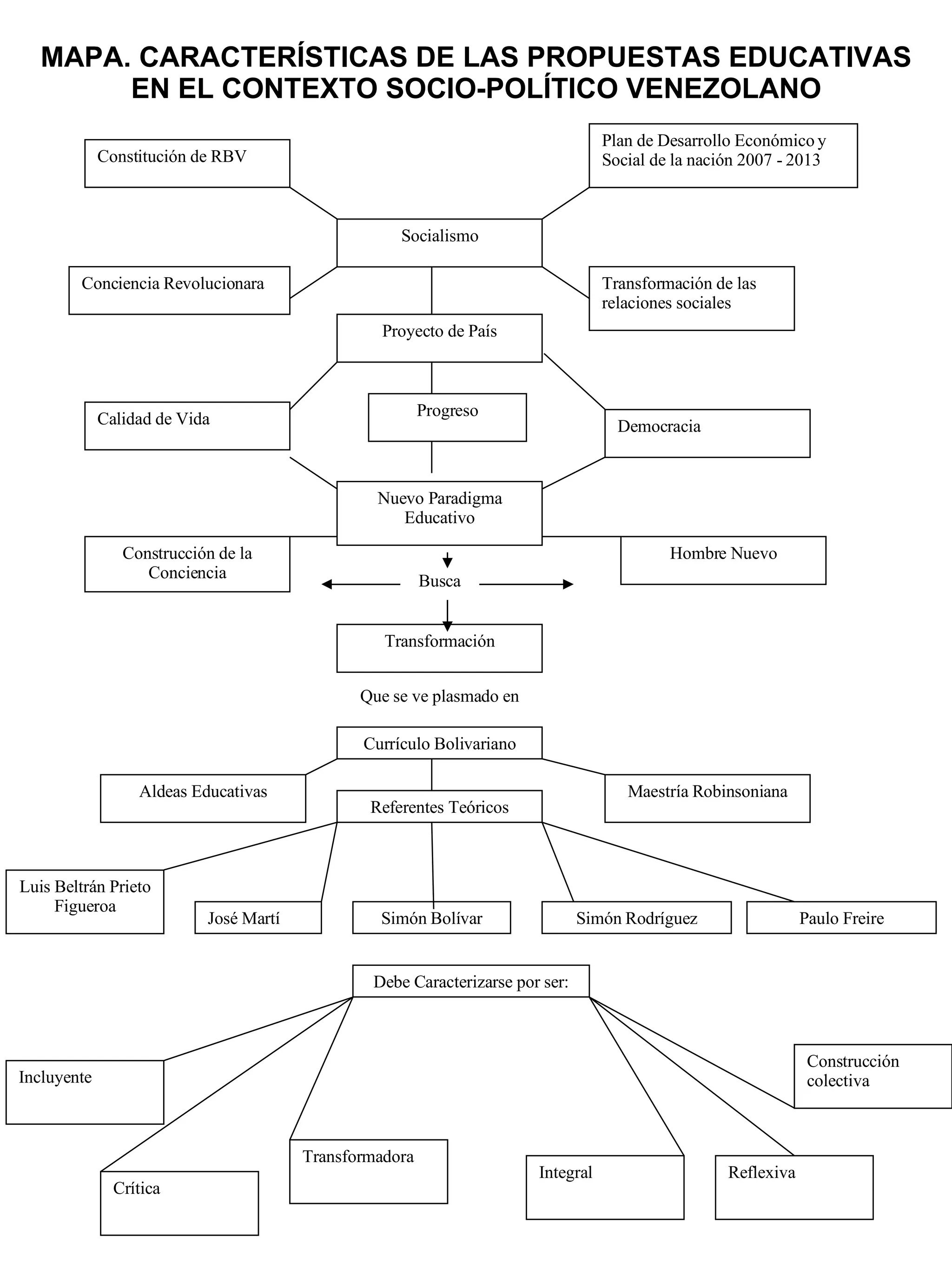
MAPA. CARACTERÍSTICAS DE LAS PROPUESTAS EDUCATIVAS EN EL CONTEXTO SOCIO-POLÍTICO VENEZOLANO Constitución de RBV Socialismo Plan de Desarrollo Económico y Social de la nación 2007 - 2013 Conciencia Revolucionara Transformación de las relaciones sociales Proyecto de País Calidad de Vida Democracia Nuevo Paradigma Educativo Progreso Construcción de la Conciencia Hombre Nuevo Transformación Busca Que se ve plasmado en Currículo Bolivariano Referentes Teóricos Maestría Robinsoniana Aldeas Educativas Simón Bolívar Simón Rodríguez Paulo Freire José Martí Luis Beltrán Prieto Figueroa Debe Caracterizarse por ser: Incluyente Crítica Transformadora Integral Reflexiva  Construcción colectiva
BASES TEÓRICAS CURRÍCULO NACIONAL Bases Epistemológicas: Sustituir paradigma enciclopedista, simplista por un paradigma complejo. Promoción de aprendizajes inter y transdiciplinarios. Apropiación activa y creadora, autoperfeccionamiento constante. Proceso de socialización, compromiso y responsabilidad.  Elaboración en colectivo y considerando el contexto histórico y cultural. Seres capaces frente a la complejidad de este mundo cambiante e intercultural. Luis Beltrán Prieto Figueroa:  Estado Docente: Educación como fenómeno colectivo regido por normas establecidas por un grupo social, razón por la cual el estado debe determinar los medios para satisfacerla. Belén San Juan : Educación Integral tiene como meta preparar para la vida y abarca todos los saberes y valoriza el trabajo. A demás forma un profundo sentimiento patriota mediante la cultura popular , las tradiciones, las costumbres Venezolanas, Latinoamericanas y caribeñas. Simón Rodríguez: Educación Popular. Inventamos o Erramos. Una educación con identidad Venezolana, latinoamericana, sintiendo amor por la patria, con orgullo de nuestras raíces. José Martí:  Educación con sentido critico, para la participación de todos, con conciencia, con compromiso social. Educación como un acto pedagógico permanente que concrete el crecimiento desde dentro. Paulo Freire: Educación Liberadora: Educación como un proceso que sirve para que los y las estudiantes, maestros y maestras aprendan a leer la realidad para escribir su historia. Supone que comprendan críticamente su mundo y actúen para transformarlo. Pensamiento Educativo: Bolívar, Miranda, Zamora Ideales de libertad, justicia, originalidad y emancipación. Inventar una nueva sociedad en la América. Lev Semenovich Vigotsky:  No hay aprendizaje sin un desarrollo previo y tampoco hay desarrollo sin aprendizaje. El aprendizaje es catalizador potenciador de los procesos evolutivos. El aprendizaje en los procesos desarrollados que aun no acumulado consolidarse y no  en los productos acabados.
EVOLUCIÓN HISTÓRICA 1999: *  Diagnóstico:  Se valoró reforma educativa de 1997 * Se concluye: un currículo no contextualizado, signado por el paradigma cognitivista que favoreció la fragmentación del conocimiento. *  Un sistema educativo donde hay exclusión y deserción.  *  Aprobación de la nueva Constitución Nacional : refundar la república, la formación de un ciudadano / ciudadana con principios y valores (libertad, cooperación, solidaridad, convivencia, unidad e integración)  *Educación Integral para todas y todos como base   de la transformación social y política Constituyente Educativa: 1999 * Comisión Nacional para elaborar propuestas de construcción curricular Programas Banderas: 2001-2008 * Simoncito, Escuelas Bolivarianas, Liceos Bolivarianos, Escuelas Técnicas Robinsonianas. * Misiones: Robinsón, Ribas, Sucre, Cultura y Universidad Bolivariana. Construcción de la Propuesta: * Congresos Regionales y Nacionales, con la participación de docentes de todo el país presentando sus experiencias significativas dentro de la experiencia de los programas bandera.  2006-2008. Sistematización y Discusión de la Propuesta Curricular de manera Masiva: *Jornadas Nacionales de Formación de Facilitadotes para la discusión y enriquecimiento de los documentos. CURRÍCULO NACIONAL

Mapa

  • 1.
    MAPA. CARACTERÍSTICAS DELAS PROPUESTAS EDUCATIVAS EN EL CONTEXTO SOCIO-POLÍTICO VENEZOLANO Constitución de RBV Socialismo Plan de Desarrollo Económico y Social de la nación 2007 - 2013 Conciencia Revolucionara Transformación de las relaciones sociales Proyecto de País Calidad de Vida Democracia Nuevo Paradigma Educativo Progreso Construcción de la Conciencia Hombre Nuevo Transformación Busca Que se ve plasmado en Currículo Bolivariano Referentes Teóricos Maestría Robinsoniana Aldeas Educativas Simón Bolívar Simón Rodríguez Paulo Freire José Martí Luis Beltrán Prieto Figueroa Debe Caracterizarse por ser: Incluyente Crítica Transformadora Integral Reflexiva Construcción colectiva
  • 2.
    BASES TEÓRICAS CURRÍCULONACIONAL Bases Epistemológicas: Sustituir paradigma enciclopedista, simplista por un paradigma complejo. Promoción de aprendizajes inter y transdiciplinarios. Apropiación activa y creadora, autoperfeccionamiento constante. Proceso de socialización, compromiso y responsabilidad. Elaboración en colectivo y considerando el contexto histórico y cultural. Seres capaces frente a la complejidad de este mundo cambiante e intercultural. Luis Beltrán Prieto Figueroa: Estado Docente: Educación como fenómeno colectivo regido por normas establecidas por un grupo social, razón por la cual el estado debe determinar los medios para satisfacerla. Belén San Juan : Educación Integral tiene como meta preparar para la vida y abarca todos los saberes y valoriza el trabajo. A demás forma un profundo sentimiento patriota mediante la cultura popular , las tradiciones, las costumbres Venezolanas, Latinoamericanas y caribeñas. Simón Rodríguez: Educación Popular. Inventamos o Erramos. Una educación con identidad Venezolana, latinoamericana, sintiendo amor por la patria, con orgullo de nuestras raíces. José Martí: Educación con sentido critico, para la participación de todos, con conciencia, con compromiso social. Educación como un acto pedagógico permanente que concrete el crecimiento desde dentro. Paulo Freire: Educación Liberadora: Educación como un proceso que sirve para que los y las estudiantes, maestros y maestras aprendan a leer la realidad para escribir su historia. Supone que comprendan críticamente su mundo y actúen para transformarlo. Pensamiento Educativo: Bolívar, Miranda, Zamora Ideales de libertad, justicia, originalidad y emancipación. Inventar una nueva sociedad en la América. Lev Semenovich Vigotsky: No hay aprendizaje sin un desarrollo previo y tampoco hay desarrollo sin aprendizaje. El aprendizaje es catalizador potenciador de los procesos evolutivos. El aprendizaje en los procesos desarrollados que aun no acumulado consolidarse y no en los productos acabados.
  • 3.
    EVOLUCIÓN HISTÓRICA 1999:* Diagnóstico: Se valoró reforma educativa de 1997 * Se concluye: un currículo no contextualizado, signado por el paradigma cognitivista que favoreció la fragmentación del conocimiento. * Un sistema educativo donde hay exclusión y deserción. * Aprobación de la nueva Constitución Nacional : refundar la república, la formación de un ciudadano / ciudadana con principios y valores (libertad, cooperación, solidaridad, convivencia, unidad e integración) *Educación Integral para todas y todos como base de la transformación social y política Constituyente Educativa: 1999 * Comisión Nacional para elaborar propuestas de construcción curricular Programas Banderas: 2001-2008 * Simoncito, Escuelas Bolivarianas, Liceos Bolivarianos, Escuelas Técnicas Robinsonianas. * Misiones: Robinsón, Ribas, Sucre, Cultura y Universidad Bolivariana. Construcción de la Propuesta: * Congresos Regionales y Nacionales, con la participación de docentes de todo el país presentando sus experiencias significativas dentro de la experiencia de los programas bandera. 2006-2008. Sistematización y Discusión de la Propuesta Curricular de manera Masiva: *Jornadas Nacionales de Formación de Facilitadotes para la discusión y enriquecimiento de los documentos. CURRÍCULO NACIONAL