Incrustar presentación
Descargar como DOCX, PPTX


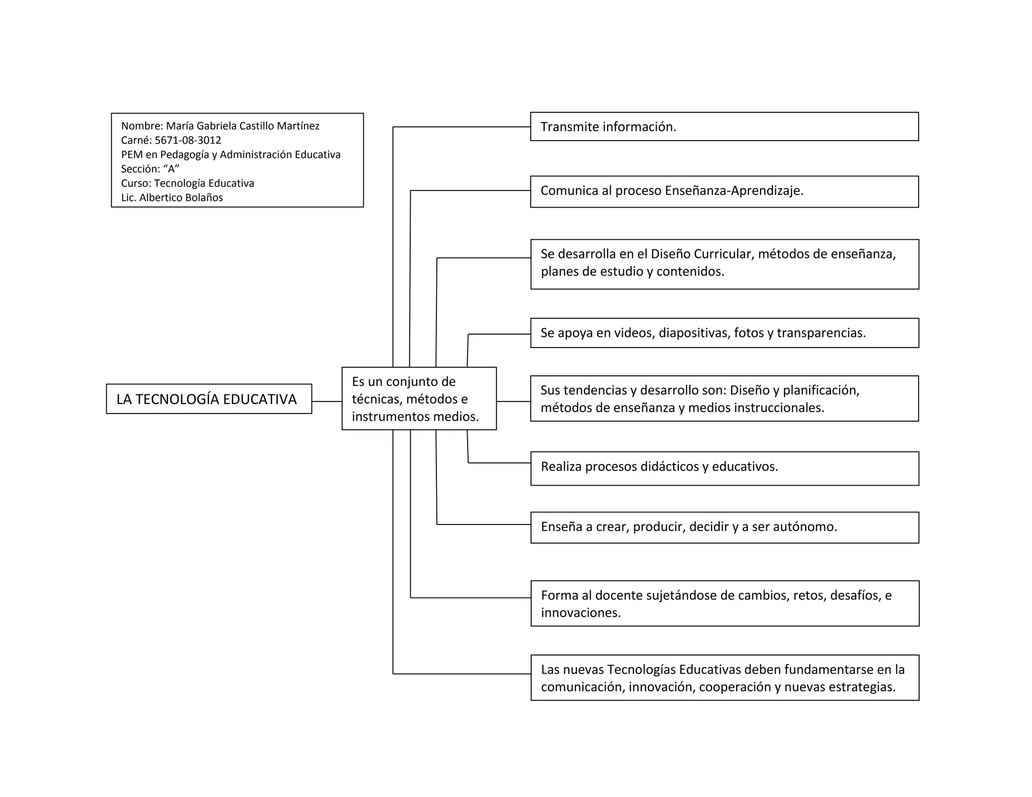
El documento presenta información sobre la tecnología educativa. Define la tecnología educativa como un conjunto de técnicas, métodos e instrumentos que comunican el proceso de enseñanza-aprendizaje a través del diseño curricular, métodos de enseñanza, planes de estudio y contenidos apoyados en videos, diapositivas y fotos. La tecnología educativa realiza procesos didácticos y educativos para enseñar a crear, producir y ser autónomo, y forma al docente para afrontar cambios, retos e
