ACTIVIDAD # 1.1: Mapa conceptual sobre Gerencia y Ciclo de Vida de los
Proyectos.
Estudiante
YUDI VANESA RODRIGUEZ PALACIOS
Trabajo presentado a
Profesor
Jorge Luis Escobar Reynel
Magister en Dirección Estratégica Especialidad en Tecnologías de la Información
Orientación en Empresas de Software (UNINI),
Módulo Gerencia de proyectos de tecnología educativa
MAESTRÍA EN GESTIÓN DE LA TECNOLOGÍA EDUCATIVA
UNIVERSIDAD DE SANTANDER UDES
CAMPUS VIRTUAL CV-UDES
SAN JOSE DEL PALMAR CHOCÓ
2018
INTRODUCCIÓN
En esta actividad se encuentran algunos de los conceptos relacionados con la
formulación, gestión, administración y determinación de ciclo o actividades que se
desarrollan en un proyecto de manera generalizada, para aterrizarlos a la tecnología
educativa; sintetizándolo en un mapa conceptual donde se nos proporcione una idea
resumida de cuáles son los ciclos y los eventos que tienen que ver con un proyecto
tecnológico.
Algunas veces miramos el proyecto como algo imposible de realizar, pero al realizar la
lectura de los LEM, gerencia de proyectos de tecnología educativa, nos damos cuenta que
en todo nuestro andar estamos tomando decisiones que son similares a los proyectos.
Por ejemplo, cuando decidimos tomar una carrera universitaria, nos ponemos a pensar con
anterioridad que queremos lograr y establecemos el plazo de cinco años que termina la
carrera para cumplir esa meta, pero cuando el estudiante por alguna razón pierde un
semestre o una asignatura, lo podemos tomar como los impases que a veces se ven en el
proyecto. Según PMBOK, 2008, dice que un proyecto tiene un ciclo de vida, o un inicio o
un final, pasa lo mismo cuando hacemos la carrera universitaria, que establecemos el inicio
y el final.
CONCLUSIÓN
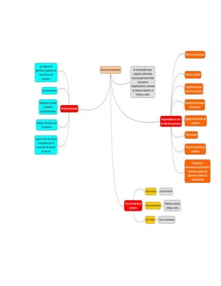
El ciclo de vida de un proyecto está directamente ligados al tipo de
organización que exista el desarrollo del proyecto, además, las fases van
directamente relacionadas a los factores principales del proyecto.
Los profesionales idóneos para la administrar un proyectos, son elegidos
conforme a la necesidad de la empresa, ya que si son profesionales externos,
nos vamos a encontrar con profesionales innovadores que ven problemáticas
que la organización ya tiene por costumbre y el caso de aplicar profesionales
que son de la misma organización, son profesionales que conocen la
organización y ayudan a controlar los procesos de la misma.
REFERENCIAS
Libro Electrónico Multimedial: Gerencia de Proyectos de Tecnología Educativa.
Cassanelli, A. N., Guarino, M. C. G., & Sánchez, G. F. (2014). PROYECTOS DE I+
D, CARACTERIZACIÓN DEL TIPO DE INVESTIGACIÓN Y EL ROL DE
GERENTE DE PROYECTOS. Iberoamerican Journal of Project Management, 5(2),
01-16. Recuperado de:
Proyectos de I+D, Caracterización del Tipo de Investigación y el Rol de Gerente de
Proyectos.

Mapa sobre Gerencia de proyectos

  • 1.
    ACTIVIDAD # 1.1:Mapa conceptual sobre Gerencia y Ciclo de Vida de los Proyectos. Estudiante YUDI VANESA RODRIGUEZ PALACIOS Trabajo presentado a Profesor Jorge Luis Escobar Reynel Magister en Dirección Estratégica Especialidad en Tecnologías de la Información Orientación en Empresas de Software (UNINI), Módulo Gerencia de proyectos de tecnología educativa MAESTRÍA EN GESTIÓN DE LA TECNOLOGÍA EDUCATIVA UNIVERSIDAD DE SANTANDER UDES CAMPUS VIRTUAL CV-UDES SAN JOSE DEL PALMAR CHOCÓ 2018
  • 2.
    INTRODUCCIÓN En esta actividadse encuentran algunos de los conceptos relacionados con la formulación, gestión, administración y determinación de ciclo o actividades que se desarrollan en un proyecto de manera generalizada, para aterrizarlos a la tecnología educativa; sintetizándolo en un mapa conceptual donde se nos proporcione una idea resumida de cuáles son los ciclos y los eventos que tienen que ver con un proyecto tecnológico. Algunas veces miramos el proyecto como algo imposible de realizar, pero al realizar la lectura de los LEM, gerencia de proyectos de tecnología educativa, nos damos cuenta que en todo nuestro andar estamos tomando decisiones que son similares a los proyectos. Por ejemplo, cuando decidimos tomar una carrera universitaria, nos ponemos a pensar con anterioridad que queremos lograr y establecemos el plazo de cinco años que termina la carrera para cumplir esa meta, pero cuando el estudiante por alguna razón pierde un semestre o una asignatura, lo podemos tomar como los impases que a veces se ven en el proyecto. Según PMBOK, 2008, dice que un proyecto tiene un ciclo de vida, o un inicio o un final, pasa lo mismo cuando hacemos la carrera universitaria, que establecemos el inicio y el final.
  • 4.
    CONCLUSIÓN El ciclo devida de un proyecto está directamente ligados al tipo de organización que exista el desarrollo del proyecto, además, las fases van directamente relacionadas a los factores principales del proyecto. Los profesionales idóneos para la administrar un proyectos, son elegidos conforme a la necesidad de la empresa, ya que si son profesionales externos, nos vamos a encontrar con profesionales innovadores que ven problemáticas que la organización ya tiene por costumbre y el caso de aplicar profesionales que son de la misma organización, son profesionales que conocen la organización y ayudan a controlar los procesos de la misma.
  • 5.
    REFERENCIAS Libro Electrónico Multimedial:Gerencia de Proyectos de Tecnología Educativa. Cassanelli, A. N., Guarino, M. C. G., & Sánchez, G. F. (2014). PROYECTOS DE I+ D, CARACTERIZACIÓN DEL TIPO DE INVESTIGACIÓN Y EL ROL DE GERENTE DE PROYECTOS. Iberoamerican Journal of Project Management, 5(2), 01-16. Recuperado de: Proyectos de I+D, Caracterización del Tipo de Investigación y el Rol de Gerente de Proyectos.