UNIVERSIDAD TÉCNICA DE AMBATO
FACULTAD DE CIENCIAS DE LA SALUD
CARRERA DE ENFERMERÍA
TEMA:
MAPAS CONCEPTUALES Y TAREAS EN CLASE
ASIGNATURA: SALUD ALIMENTARIA
ALUMNA:ELIZABETH PUCO
Docente:
Lic. ELIZABETH QUIROGA
UNIVERSIDAD TÉCNICA DE AMBATO
FACULTAD DE CIENCIAS DE LA SALUD
CARRERA DE ENFERMERÍA
TEMA:
ANALISIS DE LA PIRAMIDE NUTRICIONAL
ASIGNATURA: SALUD ALIMENTARIA
ALUMNA:ELIZABETH PUCO
Docente:
Lic. ELIZABETH QUIROGA
ANALISIS DE LAS PIRAMIDES
Después de realizar la comparación entre las dos pirámide, puedo acotar que a mi criterio la pirámide de la dieta mediterránea es más recomendable ya que
tiene una alimentación muy variada, en nutrientes y en vitaminas, las mismas que van a ayudar a un mejor estilo de vida. En la dieta antes mencionada
también hace notoria la necesidad de realizar ejercicio o actividad física ya sea activa o pasiva, diariamente, descanso prudente y la convivencia que siempre
ha sido necesaria e indispensable para una persona.
En cuanto a mi criterio pienso que es mejor la pirámide de la dieta mediterránea ya que no hay que exagerar en el consumo o la disminución de los
alimentos necesarios
UNIVERSIDAD TÉCNICA DE AMBATO
FACULTAD DE CIENCIAS DE LA SALUD
CARRERA DE ENFERMERÍA
TEMA:
DATOS NUTRICIONALES EN CLASE
ASIGNATURA: SALUD ALIMENTARIA
ALUMNA:ELIZABETH PUCO
Docente:
Lic. ELIZABETH QUIROGA
TRABAJO EN CLASE
DESGLOSE NUMERO DE PORCIONES
DESAYUNO
1 taza de café
2 panes
1 vaso de jugo
2 cucharas de azúcar
2 panes
1 cuchara de azucar
2 porciones CHO
4 porciones CHO
1 porcion CHO
MEDIA MAÑANA
choclo
1 taza de choclo 2 porciones de verdura
ALMUERZO
Sopa de fideo
arroz
½ taza de fideo
3 papas
1 taza de ensalada
1 taza de arroz
2 onzas de carne
1 por CHO
3 por CHO
1 por VERDURA
2 porCHO
2 por PROTEINA
MEDIA TARDE
½ litro de agua
MERIENDA
Arroz con carne
1 taza de cafe
3 tazas de arroz
1 onza de carne
2 cucharas de azucar
3 por CHO
1 por PROTEINAS
2 por CHO
NUTRIENTES PORCION
Carbohidratos
Proteínas
Grasa
frutas
18
3
3
UNIVERSIDAD TÉCNICA DE AMBATO
FACULTAD DE CIENCIAS DE LA SALUD
CARRERA DE ENFERMERÍA
TEMA:
MAPAS DE CARBOHIDRATOS
ASIGNATURA: SALUD ALIMENTARIA
ALUMNA:ELIZABETH PUCO
Docente:
Lic. ELIZABETH QUIROGA
CARBOHIDRATOS
Son una importante fuente de energía en la dieta.
Importantes para mantener la homeostasis glicémica y para la integridad y
función gastrointestinal.
SE CLASIFICA EN
SIMPLES COMPUESTOS FIBA ALIMENTARIA
SOLUBLE INSOLUBLE
Soluble en agua
Forma geles y espesas preparaciones
No soluble en agua
Ayuda a la reabsorción de agua-sales y
grasa
Fácil
absorción
Limpia el intestino y ayuda a
mejorar la digestión
Cascaras
Se utiliza para disminuir la diarrea, el
colesterol y los triglicéridos
Mandarina, naranja, piña
entre otras
Parte interna de frutas y cereales
(manzana, guayaba) (cebada, avena)
Absorción lenta,
beneficiosa para la
salud
Tienen muy poco
valor nutritivo
Es utilizado en caso de
constipación y hemorroides
Almidón, alimentos
sin refinar, cereales
integrales y
derivados
45% y el 65% de
las calorías
totales alimentos
Compuesto de
glucosa, fructosa
y sacarosa
UNIVERSIDAD TÉCNICA DE AMBATO
FACULTAD DE CIENCIAS DE LA SALUD
CARRERA DE ENFERMERÍA
TEMA:
MAPAS DE PROTEINAS
ASIGNATURA: SALUD ALIMENTARIA
ALUMNA:ELIZABETH PUCO
Docente:
Lic. ELIZABETH QUIROGA
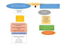
No necesitan ser
complementados
ALTO VALOR
BIOLOGICO
BAJO VALOR
BIOLOGICO
Su deficiencia puede causar desmedro,
perdida del cabello y uñas quebradizas
75%cereales + 25 %granos
secos
Arroz + lenteja
Tostado + chochos
No contiene
todos los
aminoácidos
esenciales
Necesitan ser complementados
Frutos secos(nueces, almendras,
mani, pistachos)
Granos secos(garbanzo, frejol y
tostado)
Aleoginosas(chocho y soya)
Origen animal
Leche-queso-huevos- todo en
carnes y mariscos
Tiene todos los
aminoácidos
esenciales
necesarios para el
cuerpo
Fortalecen el sistema inmunológico
Son importantes en la etapa del crecimiento
UNIVERSIDAD TÉCNICA DE AMBATO
FACULTAD DE CIENCIAS DE LA SALUD
CARRERA DE ENFERMERÍA
TEMA:
MAPAS CONSEPTUALES DE LAS GRASAS Y LIPIDOS
ASIGNATURA: SALUD ALIMENTARIA
ALUMNA:ELIZABETH PUCO
Docente:
Lic. ELIZABETH QUIROGA
Las grasas y los lípidos constituyen aproximadamente
el 34% de la energía de la dieta humana.
A partir de las grasas se formas hormonas
como los esteroides y se absorben vitaminas
como la VA, VE, VK
Estas se dividen en
SATURADAS POLISATURADASTRANS MONOINSATURADAS
Solidas a temperatura
ambiente
No esencialEsencialesHidrogenadas
industrialmente
Origen animal
Omega 9
Acido oleico
Lo encontramos
en aceite de
oliva, aguacate
aceitunas
Margarina, repostería,
donas, galletas,
aplanchados
Omega 3
Acido linolenico
Omega 6
Acido linoleico
Pescado, aceite de
hígado de bacalao
Aceite de soya,
maíz, girasol y
fruto secos
Colesterol
Triglicéridos
HDL
LDL
Manteca, cebo y piel de
pollo
Colesterol
Triglicéridos
HDL
LDL
Colesterol
Triglicéridos
HDL
LDL
Colesterol
Triglicéridos
HDL
LDL
Colesterol
Triglicéridos
HDL
LDL
UNIVERSIDAD TÉCNICA DE AMBATO
FACULTAD DE CIENCIAS DE LA SALUD
CARRERA DE ENFERMERÍA
TEMA:
MAPAS DE VITAMINAS HIDROSOLUBLES
ASIGNATURA: SALUD ALIMENTARIA
ALUMNA:ELIZABETH PUCO
Docente:
Lic. ELIZABETH QUIROGA
Son solubles en aguaSe absorben por difusión
simple con el consumo de
grandes cantidades
CONPLEJO B
Metaboliza mejor
los carbohidratos
B2 RIBOFLABINA
B5 ACIDO
PANTOTENICO
B6 PIRODOXINAB1 TIAMINA B3 NIACINA
Déficit: anorexia,
pérdida de peso
beriberi
Fuentes:
levaduras, hígado y
granos enteros
Exceso: supresión
del centro
respiratorio
Interviene en el SNC
a nivel de la neurona
IDR: 0,2- 1,4
mg/dia
UL
Mantenimiento de los tejidos,
produce glóbulos rojos
Déficit: perdida de la
agudeza visual
Exceso:
Fuentes: tubérculos,
carne y legumbres
IDR: 0,3- 1,6 mg/dia
UL:
Crecimiento, función
anabolitica
Déficit: dermatitis,
diarrea, demensia
Exceso: causa sofocos,
toxica para el hígado
Fuentes: fruta seca,
levadura y carne sin
grasa
IDR:2- 18 mg
UL:35mg
Metabolismo celular,
SNC e inmunitario
Deficit:
hipoglucemia, fatiga
Exeso: molestia
intestinal, leve y diarrea
Fuentes: cacahuates,
levadura de cerveza y
arroz integral
IDR:1,7- 7 mg/dia
UL: 10 g/ dia
Metabolismo del
glucogeno
Déficit: cambios
dermatológicos y
neurologicos
Exceso: neuropatía
periférica
Fuentes: carnes,
platano y atun
IDR:0,1- 2mg/dia
UL:100 mg
B9 ACIDO
FOLICO
B12
COBALAMINA
B8 BIOTINA
Produce glóbulos rojos
Déficit: dermatitis,
anorexia y depresión
Exceso:
Fuentes: soya, huevos,
yogurt
IDR:50 ug- adultos 30 ug
UL:
Traspaso del material
genético ADN-ARN
Déficit: reduce la división
celular
Exceso: convulsión
epileptiformes
Fuente: patatas, pan
integral y verduras
IDR: adulto. 400 ug/d-
embarazada.600ug/d-
lactante,800ug/d
UL:
Síntesis del ADN-ARN,
desarrollo intelectual
Déficit: anemia megaloblastica
caracteristica
Exceso:
Fuente: hígado, leche,
pescado
IDR:
UL: 300 ug
VITAMINA C ACIDO ASCORBICO
Formación de colágeno, respiración
celuar y cicatrizacion
Déficit: debilidad del sistema
inmune, escorbuto
Exeso: trastornos digestivos y
diarra
Fuentes: verduras frescas y
cítricos
IDR:13- 120 mg/dia
UL:
UNIVERSIDAD TÉCNICA DE AMBATO
FACULTAD DE CIENCIAS DE LA SALUD
CARRERA DE ENFERMERÍA
TEMA:
VITAMINAS LIPOSOLUBLES
ASIGNATURA: SALUD ALIMENTARIA
ALUMNA:ELIZABETH PUCO
Docente:
Lic. ELIZABETH QUIROGA
VITAMINAS LIPOSOLUBLES
VITAMINA A
VITAMINA D
CALCIFEROL
VITAMINA E
TACOFEROL
VITAMINA K
FILOQUINONA
RETINOL BETACAROTENO
Fuente animal
higado
Exceso: pigmentación de las
palmas de las manos y pies
Exceso:
Déficit:
Vegetales rojos y
amarillos
Déficit:
IDR
UL
UL:
IDR
Alimentos con calcio
Leche, queso yogurt
Déficit: osteopenia
Exceso: cálculos
renales
IDR:
UL:
Es antioxidante, ayudan a
la conservación de la piel
Déficit: produce problemas
cardiacos
Evita problemas cardiacos
reduce la placa de ateroma
Se encuentra en frutos secos
IDR:
Exceso:
UL:
Ayudan a la coagulación de
la sangre
Déficit: causa mala
cicatrizacion
Exceso: causa anemia y la
formación de coágulos
sanguineos
Se encuentran en hojas
de color verde obscuro
UNIVERSIDAD TÉCNICA DE AMBATO
FACULTAD DE CIENCIAS DE LA SALUD
CARRERA DE ENFERMERÍA
TEMA:
MAPAS DE LOS MINERALES
ASIGNATURA: SALUD ALIMENTARIA
ALUMNA:ELIZABETH PUCO
Docente:
Lic. ELIZABETH QUIROGA
MINERALES Ocupan del 5 % al 9%
del peso corporal o 2.8
a 3.5
Se clasifican en macro minerales y micro
minerales
HIERRO POTASIO HIERRO YODO
Se encuentra en el plasma
135-145 mEq/dl en valores
normales
Déficit: hiponatremia menor
de 135 mEq/dl
Exceso: hiperkalemia
Déficit: causa calambres
musculares
Heminico
Mejor
absorción y
biodisponibilid
ad
Se encuentra en el plasma de
3,5-5 mEq/dl
Ayuda al transporte de oxigeno Precursor para las hormonas
T3 y T4
Exceso: hipernatremia mayor
de 45 mEq/dl
Ayuda a la salud de los
músculos y la contracción
IDR:2-2.3gr
UL: 5-6 gr
Fuentes: berro y espinaca
Fuentes: papaya, naranja y
tomate de arbol
IDR:
UL
No heminico
Baja
biodisponibilid
ad
IDR: 14-18 años
11mg
UL:
Necesitan
potencializador
es de absorción
de vitamina C
Hígado,
vísceras, yema
de huevo,
carne roja
Origen animal
Déficit: alteraciones
cognitivas
Hojas verdes,
obscuras y
granos secos
IDR:
UL:
Exceso: bosio
IDR: 150 ug
varones
UL:
CALCIO
Déficit: osteoporosis,
osteopenia y raquitismo
Ayuda a los huesos y dientes
Se encuentra en la leche,
queso y yogurt
IDR:8 mg (mujeres) , 11 mg
(varones), 2 mg (lactantes)
UL:
Déficit: baja estatura
Apariencia de características
sexuales
Evita la caída del cabello
Ayuda al crecimiento
CINC
Exceso: hipercalcemia
IDR: 1300 mg (9 y 18 años)
1000 mg (19-50años)
UL:
Exceso: insuficiencia renal
Fuentes: carne, pescado y carne
de ave
UNIVERSIDAD TÉCNICA DE AMBATO
FACULTAD DE CIENCIAS DE LA SALUD
CARRERA DE ENFERMERÍA
TEMA:
MAPAS DEL AGUA
ASIGNATURA: SALUD ALIMENTARIA
ALUMNA:ELIZABETH PUCO
Docente:
Lic. ELIZABETH QUIROGA
AGUA
 Interviene en la composición de los
seres vivos  Representa las 2 terceras
partes del cuerpo  Principal fuente de
hidratación.
UTILIDAD
DISTRIBUCIÓN DEFICIT EXCESO
Composición corporal en el ciclo de vida:
Embrión: 97%, recién nacido 80% y un
adulto el 70%, anciano 50% del peso
corporal.
CUIDADOS
Regulación de T°
 Medio para procesos
de digestión,
absorción,
metabolismo,
excreción, secreción
 Transporte de
nutrientes, hormonas,
gases.
 Estructural.
 Lubricación y
amortiguador
 Funcionamiento de
los sentidos. 
Intercambio gaseoso
-El intracelular - El
plasma -El líquido
intersticial
Insuficiencia renal
crónica
 Insuficiencia cardiaca
 Enfermedades
pulmonares
 Insuficiencia hepática
 Trastornos de la
tiroides
Mayor aporte
de agua
Menor aporte
de agua
Fiebre
 Diarrea crónica
 Vomito
 Piolonefritis
 Infección de vías
urinarias.
Fiebre
Diarrea
Vomito
Hemorroides
Constipación
Insuficiencia
renal crónica
aguda
Glomerulonef
ritis
Insuficiencia
cardiaca
Mapas de salud alimentaria

Mapas de salud alimentaria

  • 1.
    UNIVERSIDAD TÉCNICA DEAMBATO FACULTAD DE CIENCIAS DE LA SALUD CARRERA DE ENFERMERÍA TEMA: MAPAS CONCEPTUALES Y TAREAS EN CLASE ASIGNATURA: SALUD ALIMENTARIA ALUMNA:ELIZABETH PUCO Docente: Lic. ELIZABETH QUIROGA
  • 2.
    UNIVERSIDAD TÉCNICA DEAMBATO FACULTAD DE CIENCIAS DE LA SALUD CARRERA DE ENFERMERÍA TEMA: ANALISIS DE LA PIRAMIDE NUTRICIONAL ASIGNATURA: SALUD ALIMENTARIA ALUMNA:ELIZABETH PUCO Docente: Lic. ELIZABETH QUIROGA
  • 6.
    ANALISIS DE LASPIRAMIDES Después de realizar la comparación entre las dos pirámide, puedo acotar que a mi criterio la pirámide de la dieta mediterránea es más recomendable ya que tiene una alimentación muy variada, en nutrientes y en vitaminas, las mismas que van a ayudar a un mejor estilo de vida. En la dieta antes mencionada también hace notoria la necesidad de realizar ejercicio o actividad física ya sea activa o pasiva, diariamente, descanso prudente y la convivencia que siempre ha sido necesaria e indispensable para una persona. En cuanto a mi criterio pienso que es mejor la pirámide de la dieta mediterránea ya que no hay que exagerar en el consumo o la disminución de los alimentos necesarios
  • 7.
    UNIVERSIDAD TÉCNICA DEAMBATO FACULTAD DE CIENCIAS DE LA SALUD CARRERA DE ENFERMERÍA TEMA: DATOS NUTRICIONALES EN CLASE ASIGNATURA: SALUD ALIMENTARIA ALUMNA:ELIZABETH PUCO Docente: Lic. ELIZABETH QUIROGA
  • 8.
    TRABAJO EN CLASE DESGLOSENUMERO DE PORCIONES DESAYUNO 1 taza de café 2 panes 1 vaso de jugo 2 cucharas de azúcar 2 panes 1 cuchara de azucar 2 porciones CHO 4 porciones CHO 1 porcion CHO MEDIA MAÑANA choclo 1 taza de choclo 2 porciones de verdura ALMUERZO Sopa de fideo arroz ½ taza de fideo 3 papas 1 taza de ensalada 1 taza de arroz 2 onzas de carne 1 por CHO 3 por CHO 1 por VERDURA 2 porCHO 2 por PROTEINA MEDIA TARDE ½ litro de agua MERIENDA Arroz con carne 1 taza de cafe 3 tazas de arroz 1 onza de carne 2 cucharas de azucar 3 por CHO 1 por PROTEINAS 2 por CHO NUTRIENTES PORCION Carbohidratos Proteínas Grasa frutas 18 3 3
  • 9.
    UNIVERSIDAD TÉCNICA DEAMBATO FACULTAD DE CIENCIAS DE LA SALUD CARRERA DE ENFERMERÍA TEMA: MAPAS DE CARBOHIDRATOS ASIGNATURA: SALUD ALIMENTARIA ALUMNA:ELIZABETH PUCO Docente: Lic. ELIZABETH QUIROGA
  • 10.
    CARBOHIDRATOS Son una importantefuente de energía en la dieta. Importantes para mantener la homeostasis glicémica y para la integridad y función gastrointestinal. SE CLASIFICA EN SIMPLES COMPUESTOS FIBA ALIMENTARIA SOLUBLE INSOLUBLE Soluble en agua Forma geles y espesas preparaciones No soluble en agua Ayuda a la reabsorción de agua-sales y grasa Fácil absorción Limpia el intestino y ayuda a mejorar la digestión Cascaras Se utiliza para disminuir la diarrea, el colesterol y los triglicéridos Mandarina, naranja, piña entre otras Parte interna de frutas y cereales (manzana, guayaba) (cebada, avena) Absorción lenta, beneficiosa para la salud Tienen muy poco valor nutritivo Es utilizado en caso de constipación y hemorroides Almidón, alimentos sin refinar, cereales integrales y derivados 45% y el 65% de las calorías totales alimentos Compuesto de glucosa, fructosa y sacarosa
  • 12.
    UNIVERSIDAD TÉCNICA DEAMBATO FACULTAD DE CIENCIAS DE LA SALUD CARRERA DE ENFERMERÍA TEMA: MAPAS DE PROTEINAS ASIGNATURA: SALUD ALIMENTARIA ALUMNA:ELIZABETH PUCO Docente: Lic. ELIZABETH QUIROGA
  • 13.
    No necesitan ser complementados ALTOVALOR BIOLOGICO BAJO VALOR BIOLOGICO Su deficiencia puede causar desmedro, perdida del cabello y uñas quebradizas 75%cereales + 25 %granos secos Arroz + lenteja Tostado + chochos No contiene todos los aminoácidos esenciales Necesitan ser complementados Frutos secos(nueces, almendras, mani, pistachos) Granos secos(garbanzo, frejol y tostado) Aleoginosas(chocho y soya) Origen animal Leche-queso-huevos- todo en carnes y mariscos Tiene todos los aminoácidos esenciales necesarios para el cuerpo Fortalecen el sistema inmunológico Son importantes en la etapa del crecimiento
  • 15.
    UNIVERSIDAD TÉCNICA DEAMBATO FACULTAD DE CIENCIAS DE LA SALUD CARRERA DE ENFERMERÍA TEMA: MAPAS CONSEPTUALES DE LAS GRASAS Y LIPIDOS ASIGNATURA: SALUD ALIMENTARIA ALUMNA:ELIZABETH PUCO Docente: Lic. ELIZABETH QUIROGA
  • 16.
    Las grasas ylos lípidos constituyen aproximadamente el 34% de la energía de la dieta humana. A partir de las grasas se formas hormonas como los esteroides y se absorben vitaminas como la VA, VE, VK Estas se dividen en SATURADAS POLISATURADASTRANS MONOINSATURADAS Solidas a temperatura ambiente No esencialEsencialesHidrogenadas industrialmente Origen animal Omega 9 Acido oleico Lo encontramos en aceite de oliva, aguacate aceitunas Margarina, repostería, donas, galletas, aplanchados Omega 3 Acido linolenico Omega 6 Acido linoleico Pescado, aceite de hígado de bacalao Aceite de soya, maíz, girasol y fruto secos Colesterol Triglicéridos HDL LDL Manteca, cebo y piel de pollo Colesterol Triglicéridos HDL LDL Colesterol Triglicéridos HDL LDL Colesterol Triglicéridos HDL LDL Colesterol Triglicéridos HDL LDL
  • 18.
    UNIVERSIDAD TÉCNICA DEAMBATO FACULTAD DE CIENCIAS DE LA SALUD CARRERA DE ENFERMERÍA TEMA: MAPAS DE VITAMINAS HIDROSOLUBLES ASIGNATURA: SALUD ALIMENTARIA ALUMNA:ELIZABETH PUCO Docente: Lic. ELIZABETH QUIROGA
  • 19.
    Son solubles enaguaSe absorben por difusión simple con el consumo de grandes cantidades CONPLEJO B Metaboliza mejor los carbohidratos B2 RIBOFLABINA B5 ACIDO PANTOTENICO B6 PIRODOXINAB1 TIAMINA B3 NIACINA Déficit: anorexia, pérdida de peso beriberi Fuentes: levaduras, hígado y granos enteros Exceso: supresión del centro respiratorio Interviene en el SNC a nivel de la neurona IDR: 0,2- 1,4 mg/dia UL Mantenimiento de los tejidos, produce glóbulos rojos Déficit: perdida de la agudeza visual Exceso: Fuentes: tubérculos, carne y legumbres IDR: 0,3- 1,6 mg/dia UL: Crecimiento, función anabolitica Déficit: dermatitis, diarrea, demensia Exceso: causa sofocos, toxica para el hígado Fuentes: fruta seca, levadura y carne sin grasa IDR:2- 18 mg UL:35mg Metabolismo celular, SNC e inmunitario Deficit: hipoglucemia, fatiga Exeso: molestia intestinal, leve y diarrea Fuentes: cacahuates, levadura de cerveza y arroz integral IDR:1,7- 7 mg/dia UL: 10 g/ dia Metabolismo del glucogeno Déficit: cambios dermatológicos y neurologicos Exceso: neuropatía periférica Fuentes: carnes, platano y atun IDR:0,1- 2mg/dia UL:100 mg
  • 20.
    B9 ACIDO FOLICO B12 COBALAMINA B8 BIOTINA Produceglóbulos rojos Déficit: dermatitis, anorexia y depresión Exceso: Fuentes: soya, huevos, yogurt IDR:50 ug- adultos 30 ug UL: Traspaso del material genético ADN-ARN Déficit: reduce la división celular Exceso: convulsión epileptiformes Fuente: patatas, pan integral y verduras IDR: adulto. 400 ug/d- embarazada.600ug/d- lactante,800ug/d UL: Síntesis del ADN-ARN, desarrollo intelectual Déficit: anemia megaloblastica caracteristica Exceso: Fuente: hígado, leche, pescado IDR: UL: 300 ug VITAMINA C ACIDO ASCORBICO Formación de colágeno, respiración celuar y cicatrizacion Déficit: debilidad del sistema inmune, escorbuto Exeso: trastornos digestivos y diarra Fuentes: verduras frescas y cítricos IDR:13- 120 mg/dia UL:
  • 22.
    UNIVERSIDAD TÉCNICA DEAMBATO FACULTAD DE CIENCIAS DE LA SALUD CARRERA DE ENFERMERÍA TEMA: VITAMINAS LIPOSOLUBLES ASIGNATURA: SALUD ALIMENTARIA ALUMNA:ELIZABETH PUCO Docente: Lic. ELIZABETH QUIROGA
  • 23.
    VITAMINAS LIPOSOLUBLES VITAMINA A VITAMINAD CALCIFEROL VITAMINA E TACOFEROL VITAMINA K FILOQUINONA RETINOL BETACAROTENO Fuente animal higado Exceso: pigmentación de las palmas de las manos y pies Exceso: Déficit: Vegetales rojos y amarillos Déficit: IDR UL UL: IDR Alimentos con calcio Leche, queso yogurt Déficit: osteopenia Exceso: cálculos renales IDR: UL: Es antioxidante, ayudan a la conservación de la piel Déficit: produce problemas cardiacos Evita problemas cardiacos reduce la placa de ateroma Se encuentra en frutos secos IDR: Exceso: UL: Ayudan a la coagulación de la sangre Déficit: causa mala cicatrizacion Exceso: causa anemia y la formación de coágulos sanguineos Se encuentran en hojas de color verde obscuro
  • 25.
    UNIVERSIDAD TÉCNICA DEAMBATO FACULTAD DE CIENCIAS DE LA SALUD CARRERA DE ENFERMERÍA TEMA: MAPAS DE LOS MINERALES ASIGNATURA: SALUD ALIMENTARIA ALUMNA:ELIZABETH PUCO Docente: Lic. ELIZABETH QUIROGA
  • 26.
    MINERALES Ocupan del5 % al 9% del peso corporal o 2.8 a 3.5 Se clasifican en macro minerales y micro minerales HIERRO POTASIO HIERRO YODO Se encuentra en el plasma 135-145 mEq/dl en valores normales Déficit: hiponatremia menor de 135 mEq/dl Exceso: hiperkalemia Déficit: causa calambres musculares Heminico Mejor absorción y biodisponibilid ad Se encuentra en el plasma de 3,5-5 mEq/dl Ayuda al transporte de oxigeno Precursor para las hormonas T3 y T4 Exceso: hipernatremia mayor de 45 mEq/dl Ayuda a la salud de los músculos y la contracción IDR:2-2.3gr UL: 5-6 gr Fuentes: berro y espinaca Fuentes: papaya, naranja y tomate de arbol IDR: UL No heminico Baja biodisponibilid ad IDR: 14-18 años 11mg UL: Necesitan potencializador es de absorción de vitamina C Hígado, vísceras, yema de huevo, carne roja Origen animal Déficit: alteraciones cognitivas Hojas verdes, obscuras y granos secos IDR: UL: Exceso: bosio IDR: 150 ug varones UL:
  • 27.
    CALCIO Déficit: osteoporosis, osteopenia yraquitismo Ayuda a los huesos y dientes Se encuentra en la leche, queso y yogurt IDR:8 mg (mujeres) , 11 mg (varones), 2 mg (lactantes) UL: Déficit: baja estatura Apariencia de características sexuales Evita la caída del cabello Ayuda al crecimiento CINC Exceso: hipercalcemia IDR: 1300 mg (9 y 18 años) 1000 mg (19-50años) UL: Exceso: insuficiencia renal Fuentes: carne, pescado y carne de ave
  • 29.
    UNIVERSIDAD TÉCNICA DEAMBATO FACULTAD DE CIENCIAS DE LA SALUD CARRERA DE ENFERMERÍA TEMA: MAPAS DEL AGUA ASIGNATURA: SALUD ALIMENTARIA ALUMNA:ELIZABETH PUCO Docente: Lic. ELIZABETH QUIROGA
  • 30.
    AGUA  Interviene enla composición de los seres vivos  Representa las 2 terceras partes del cuerpo  Principal fuente de hidratación. UTILIDAD DISTRIBUCIÓN DEFICIT EXCESO Composición corporal en el ciclo de vida: Embrión: 97%, recién nacido 80% y un adulto el 70%, anciano 50% del peso corporal. CUIDADOS Regulación de T°  Medio para procesos de digestión, absorción, metabolismo, excreción, secreción  Transporte de nutrientes, hormonas, gases.  Estructural.  Lubricación y amortiguador  Funcionamiento de los sentidos.  Intercambio gaseoso -El intracelular - El plasma -El líquido intersticial Insuficiencia renal crónica  Insuficiencia cardiaca  Enfermedades pulmonares  Insuficiencia hepática  Trastornos de la tiroides Mayor aporte de agua Menor aporte de agua Fiebre  Diarrea crónica  Vomito  Piolonefritis  Infección de vías urinarias. Fiebre Diarrea Vomito Hemorroides Constipación Insuficiencia renal crónica aguda Glomerulonef ritis Insuficiencia cardiaca