Tema 13 Introducción al metabolismo
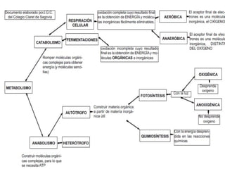
1.- DEFINICIÓN DE METABOLISMO El  metabolismo  comprende una serie de transformaciones químicas y procesos energéticos que ocurren en el ser vivo. Para que sucedan cada una de esas transformaciones se necesitan enzimas que originen sustancias que sean a su vez productos de otras reacciones. El conjunto de reacciones químicas y enzimáticas se denomina  ruta o vía metabólica .  En las  rutas metabólicas  se necesitan numerosas y específicas enzimas que van conformando los pasos y productos intermedios de las rutas. Pero, además, son necesarios varios tipos de moléculas indispensables para su desarrollo final:
1.- metabolitos  (moléculas que ingresan en la ruta para su degradación o para participar en la síntesis de otras sustancias   más  complejas)  2.-Transportadores de electrones ( nucleótidos que permiten la oxidación y reducción de   los metabolitos)  3.- moléculas energéticas  (ATP y GTP o la Coenzima A que, al almacenar o desprender fosfato de sus moléculas, liberan o almacenan   energía) 4 .- moléculas ambientales  (oxígeno, agua, dióxido de carbono, etc. que se encuentran al comienzo o final de algún proceso metabólico).
Naturalmente, muchas de las reacciones químicas, implican transformaciones energéticas, y los procesos que liberan energía (en general los catabólicos) se acoplan a los que la consumen (en general los anabólicos) Todos los procesos metabólicos se pueden clasificar en dos tipos: procesos  ANABÓLICOS  o de síntesis, y procesos  CATABÓLICOS   o de degradación.  Existen también rutas anfibólicas . : Son rutas mixtas, catabólicas y anabólicas, como el ciclo de Krebs que genera energía y poder reductor, y precursores para la biosíntesis
2.- CLASIFICACIÓN DE LOS ORGANISMOS SEGÚN LA FORMA DE NUTRICIÓN Los requisitos para la supervivencia de un organismo se reducen a cinco puntos básicos: a) Una fuente ambiental de carbono Dependiendo  de esta fuente se clasifican en: 1.- Autótrofos: si asimilan CO 2  ambiental 2.- Heterótrofos: utilizan moléculas orgánicas sencillas
b) Una fuente ambiental de hidrógeno - litótrofos: si el hidrógeno procede de sustancias inorgánicas - organótrofos: si precisan de moléculas más complejas c) Una fuente de energía: Fotósintéticos: Si aprovechan la luz Quimiosínteticos si obtienen la energía de reacciones químicas d) Un aceptor último de electrones Aerobios: si es el oxígeno Anaerobios: si no es el oxigeno  Los organismos anaerobios pueden dividirse en, organismos  anaerobios estrictos , que mueren en presencia de oxígeno;  organismos anaerobios facultativos , que pueden usar el oxígeno si está presente  e) Un suministro ambiental de agua, sales...
En la práctica estas clasificaciones  se reducen a 1.- Autótrofos 1.1 Fotoautótrofos: Bacterias fotosintéticas y vegetales con clorofila 1.2 Quimioautótrofos: Bacterias quimiosintéticas como las bacterias nitrificantes, las ferrobacterias, etc   2.- heterótrofos 2.1 Fotoheterótrofos: bacterias purpúreas 2.2 Quimioheterótrofos: ; algunas bacterias, protozoos, animales y hongos
 
3.- REACCIONES REDOX Todas las transformaciones que desprenden energía en los procesos catabólicos son reacciones de oxidación. Las reacciones de este tipo son aquellas en las que se transfiere electrones de una molécula a otra. En general la  oxidación  consiste en la  perdida de electrones  y la  reducción  en la  ganancia de electrones .. Toda oxidación requiere una reducción ( reaccciones redox).  Frecuentemente la perdida o ganancia de electrones va acompañada de la perdida o ganancia de hidrogeniones (H+), de forma que el efecto neto es la perdida o ganancia de hidrógenos  Las oxidaciones van acompañadas de pérdidas de átomos de hidrógeno. Las moléculas que ceden átomos de hidrógeno se oxidan , mientras que las que los aceptan se reducen AH +B   A + BH A (compuesto oxidado) BH (compuesto reducido
Las oxidaciones, también se denominan  combustiones  y en ellas se  desprende energía  mientras que en las  reducciones  se   requiere un  aporte energético La transferencia de electrones en un proceso catabólico se realiza en un orden preciso que viene determinado por el potencial de reducción de cada par redox, comenzando por el que tenga un potencial más negativo Cuanto mayor sea la diferencia entre el potencial de reducción del estado inicial y del estado final tanto mayor será la energía desprendida en el proceso Los átomos de hidrógeno liberados van acompañados de una gran producción de energía
4.- FUNCIÓN DE LOS COENZIMAS La célula almacena electrones o lo que es lo mismo poder reductor principalmente en dos compuestos: NADH y el NADPH. Las formas oxidadas son NAD+ y NADP +
Estos compuestos transportan electrones en forma de átomos de hidrógeno que aceptan de las moléculas  que se oxidan en las rutas catabólicas y posteriormente los ceden a otras moléculas reduciéndolas, en reacciones biosintéticas Otra coenzima es el FAD  y el FMN que también actúan como transportador de electrones desde el sustrato que se oxida hasta otra molécula que acepta los electrones. Intervienen en reacciones  en las que se origina un doble enlace. Su forma reducida es  como FADH2  y como FMNH2
5.- FUNCIÓN DEL ATP La célula almacena energía en forma de ATP o  en algunas ocasiones en forma de GTP Como ya vimos el enlace entre los grupos fosfatos un enlace de alta energía, de tal manera  que si  la célula necesita energía rompe el enlace para dar ADP y se libera energía y si necesita almacenarla forma ATP  a partir del ADP
Existen tres mecanismos de síntesis de ATP:  1.- Fosforilación a nivel de sustrato En este proceso , un grupo fosfato de alta energía es transferido en una única reacción química desde un compuesto determinado hasta el ADP para formar ATP
2.- Fosforilación oxidativa En este proceso, los electrones presentes en las moléculas de NADH y FADH2 descienden a favor de un gradiente de potencial de reducción, mediante unas moléculas transportadoras, hasta un compuesto aceptor final de electrones. Estos al caer a niveles más bajos , liberan energía que será acoplada a la fosforilación del ADP para obtener ATP
3.- Fotofosforilación:  En este proceso la energía almacenada en los fotones de luz se emplea para impulsar electrones de una molécula especial de clorofila que se llama centro de reacción Los electrones cedidos por el centro de reacción descienden por una serie de moléculas transportadoras hasta un aceptor final. Al caer la energía liberada sirve para obtener ATP

Metabolismo

  • 1.
    Tema 13 Introducciónal metabolismo
  • 2.
    1.- DEFINICIÓN DEMETABOLISMO El metabolismo comprende una serie de transformaciones químicas y procesos energéticos que ocurren en el ser vivo. Para que sucedan cada una de esas transformaciones se necesitan enzimas que originen sustancias que sean a su vez productos de otras reacciones. El conjunto de reacciones químicas y enzimáticas se denomina ruta o vía metabólica . En las rutas metabólicas se necesitan numerosas y específicas enzimas que van conformando los pasos y productos intermedios de las rutas. Pero, además, son necesarios varios tipos de moléculas indispensables para su desarrollo final:
  • 3.
    1.- metabolitos (moléculas que ingresan en la ruta para su degradación o para participar en la síntesis de otras sustancias más complejas) 2.-Transportadores de electrones ( nucleótidos que permiten la oxidación y reducción de los metabolitos) 3.- moléculas energéticas (ATP y GTP o la Coenzima A que, al almacenar o desprender fosfato de sus moléculas, liberan o almacenan energía) 4 .- moléculas ambientales (oxígeno, agua, dióxido de carbono, etc. que se encuentran al comienzo o final de algún proceso metabólico).
  • 4.
    Naturalmente, muchas delas reacciones químicas, implican transformaciones energéticas, y los procesos que liberan energía (en general los catabólicos) se acoplan a los que la consumen (en general los anabólicos) Todos los procesos metabólicos se pueden clasificar en dos tipos: procesos ANABÓLICOS o de síntesis, y procesos CATABÓLICOS o de degradación. Existen también rutas anfibólicas . : Son rutas mixtas, catabólicas y anabólicas, como el ciclo de Krebs que genera energía y poder reductor, y precursores para la biosíntesis
  • 5.
    2.- CLASIFICACIÓN DELOS ORGANISMOS SEGÚN LA FORMA DE NUTRICIÓN Los requisitos para la supervivencia de un organismo se reducen a cinco puntos básicos: a) Una fuente ambiental de carbono Dependiendo de esta fuente se clasifican en: 1.- Autótrofos: si asimilan CO 2 ambiental 2.- Heterótrofos: utilizan moléculas orgánicas sencillas
  • 6.
    b) Una fuenteambiental de hidrógeno - litótrofos: si el hidrógeno procede de sustancias inorgánicas - organótrofos: si precisan de moléculas más complejas c) Una fuente de energía: Fotósintéticos: Si aprovechan la luz Quimiosínteticos si obtienen la energía de reacciones químicas d) Un aceptor último de electrones Aerobios: si es el oxígeno Anaerobios: si no es el oxigeno Los organismos anaerobios pueden dividirse en, organismos anaerobios estrictos , que mueren en presencia de oxígeno; organismos anaerobios facultativos , que pueden usar el oxígeno si está presente e) Un suministro ambiental de agua, sales...
  • 7.
    En la prácticaestas clasificaciones se reducen a 1.- Autótrofos 1.1 Fotoautótrofos: Bacterias fotosintéticas y vegetales con clorofila 1.2 Quimioautótrofos: Bacterias quimiosintéticas como las bacterias nitrificantes, las ferrobacterias, etc 2.- heterótrofos 2.1 Fotoheterótrofos: bacterias purpúreas 2.2 Quimioheterótrofos: ; algunas bacterias, protozoos, animales y hongos
  • 8.
  • 9.
    3.- REACCIONES REDOXTodas las transformaciones que desprenden energía en los procesos catabólicos son reacciones de oxidación. Las reacciones de este tipo son aquellas en las que se transfiere electrones de una molécula a otra. En general la oxidación consiste en la perdida de electrones y la reducción en la ganancia de electrones .. Toda oxidación requiere una reducción ( reaccciones redox). Frecuentemente la perdida o ganancia de electrones va acompañada de la perdida o ganancia de hidrogeniones (H+), de forma que el efecto neto es la perdida o ganancia de hidrógenos Las oxidaciones van acompañadas de pérdidas de átomos de hidrógeno. Las moléculas que ceden átomos de hidrógeno se oxidan , mientras que las que los aceptan se reducen AH +B  A + BH A (compuesto oxidado) BH (compuesto reducido
  • 10.
    Las oxidaciones, tambiénse denominan combustiones y en ellas se desprende energía mientras que en las reducciones se requiere un aporte energético La transferencia de electrones en un proceso catabólico se realiza en un orden preciso que viene determinado por el potencial de reducción de cada par redox, comenzando por el que tenga un potencial más negativo Cuanto mayor sea la diferencia entre el potencial de reducción del estado inicial y del estado final tanto mayor será la energía desprendida en el proceso Los átomos de hidrógeno liberados van acompañados de una gran producción de energía
  • 11.
    4.- FUNCIÓN DELOS COENZIMAS La célula almacena electrones o lo que es lo mismo poder reductor principalmente en dos compuestos: NADH y el NADPH. Las formas oxidadas son NAD+ y NADP +
  • 12.
    Estos compuestos transportanelectrones en forma de átomos de hidrógeno que aceptan de las moléculas que se oxidan en las rutas catabólicas y posteriormente los ceden a otras moléculas reduciéndolas, en reacciones biosintéticas Otra coenzima es el FAD y el FMN que también actúan como transportador de electrones desde el sustrato que se oxida hasta otra molécula que acepta los electrones. Intervienen en reacciones en las que se origina un doble enlace. Su forma reducida es como FADH2 y como FMNH2
  • 13.
    5.- FUNCIÓN DELATP La célula almacena energía en forma de ATP o en algunas ocasiones en forma de GTP Como ya vimos el enlace entre los grupos fosfatos un enlace de alta energía, de tal manera que si la célula necesita energía rompe el enlace para dar ADP y se libera energía y si necesita almacenarla forma ATP a partir del ADP
  • 14.
    Existen tres mecanismosde síntesis de ATP: 1.- Fosforilación a nivel de sustrato En este proceso , un grupo fosfato de alta energía es transferido en una única reacción química desde un compuesto determinado hasta el ADP para formar ATP
  • 15.
    2.- Fosforilación oxidativaEn este proceso, los electrones presentes en las moléculas de NADH y FADH2 descienden a favor de un gradiente de potencial de reducción, mediante unas moléculas transportadoras, hasta un compuesto aceptor final de electrones. Estos al caer a niveles más bajos , liberan energía que será acoplada a la fosforilación del ADP para obtener ATP
  • 16.
    3.- Fotofosforilación: En este proceso la energía almacenada en los fotones de luz se emplea para impulsar electrones de una molécula especial de clorofila que se llama centro de reacción Los electrones cedidos por el centro de reacción descienden por una serie de moléculas transportadoras hasta un aceptor final. Al caer la energía liberada sirve para obtener ATP