IMPLEMENTACIÓN DE
RECOMENDACIONES PARA
LA GESTIÓN
DOCENTEDOCENTE
Abog. CPCC. JULIÁN
CONTRERAS LLALLICO
Lima - 2010
Contenidos
• Revisión de conceptos y generalidades
• Control Gubernamental
• Potestad sancionadora de la CGR
• Atribuciones del S.N.C.
• Postulados de la Auditoria Gubernamental
• Estructura del Informe de Auditoría
• Responsabilidades
• Responsabilidad de Alta Dirección y
funcionarios
• Estructura del Informe Especial
• Verificación y Seguimiento
• Marco normativo
• Recomendaciones de Auditoria
• Calificación del estado situacional
• Criterios para calificar el estado
• Informe de Seguimiento
Seguimiento de la Implantación de Medidas
Correctivas en las Entidades del Estado
REVISIÓN DE
CONCEPTOS Y
GENERALIDADES
CONTROL GUBERNAMENTAL
¿QUÉ ES CONTROL?
FUNCIONARIOSFUNCIONARIOS NORMASNORMAS
GOBERNADOSGOBERNADOSPODERPODER
ConsentimientoConsentimiento
LEGITIMIDADLEGITIMIDAD
•ObligatoriedadObligatoriedad
•En interés deEn interés de
FUNCIONES DEL PODER
Legislativas
Jurisdiccionales
Administrativas
Especiales : Control
Distribuído : varios detentadores
S/.S/.
CONTROL
ESTADO
“Control no es un ejercicio de mando con el que
se obliga o presiona a la gente o a las cosas para
que actúen de un modo deseado. Es más bien
cuestión de orientar un sistema hacia su mejor
funcionamiento”.
John Wiley
Control:
“Disponer las cosas de modo
que el sistema se regule a si
mismo.”
CONSTITUCIÓN POLÍTICA DE
1993 Artículo
82º
CONTRALORÍA GENERAL DE LA REPÚBLICA:
Entidad descentralizada.
Goza de autonomía.
Órgano Superior del SNC.
Supervisa la legalidad del Presupuesto del Estado,
de las operaciones de la deuda pública y de los
actos de las instituciones sujetas a control.
Ley Orgánica del Sistema Nacional
de Control y de la Contraloría
General de la República Nº 27785
publicada 23/07/2002
Ley
Nº
27785
Control Gubernamental
Prevenir y verificar
la correcta, eficiente
y transparente
Utilización y gestión
de recursos y
bienes del Estado.
El desarrollo
honesto
y probo de las
autoridades,
funcionarios y
servidores
públicos
Cumplimiento de metas
y resultados
Art. 2º Ley 27785
Entidades Sujetas a Control
 Gobierno Central, sus entidades y órganos.
 Gobiernos Regionales y Locales .
 Unidades Administrativas del Poder Legislativo,
Poder Judicial y Ministerio Público.
Art. 3º Ley 27785
Entidades Sujetas a Control
 Organismos Autónomos.
 Organismos reguladores de servicios
públicos.
 Empresas del Estado.
 Entidades privadas, no gubernamentales
(por recursos y bienes del Estado que
perciben administren)
Art. 3º Ley 27785
EL CONTROL GUBERNAMENTAL
De los actos y resultados de la
gestión pública , en atención al
grado de eficiencia, eficacia,
transparencia y economía en el uso
y destino de los recursos y bienes
del Estado.
El control gubernamental evalúa los
sistemas de administración, gerencia
y control, con fines de su
mejoramiento a través de la adopción
de acciones preventivas y correctivas
pertinentes.
Consiste en la:
Supervisión
Vigilancia
Verificación
Asimismo del
cumplimiento de:
Normas Legales
Lineamientos de
Política
Planes de Acción
CONTROL INTERNO - ART. 7°
Comprende acciones de cautela previa, simultánea y de
verificación posterior que realiza la entidad sujeta a
control, con la finalidad que la gestión de sus recursos,
bienes y operaciones se efectúe correcta y eficientemente.
CONTROL INTERNO
PREVIO Y SUMULTÁNEO
Es ejercido por los responsables
superiores del servidor o funcionario
público y por el órgano de control
institucional según sus planes y
programas anuales.
Compete exclusivamente a las
autoridades, funcionarios y servidores
públicos de las entidades como
responsabilidad propia de sus funciones
que le son inherentes.
POSTERIOR
ELEMENTOS DEL SISTEMA DE CONTROL
INTERNO
- Aplicación recomendaciones
de control interno.
- Mecanismos que faciliten el control
ciudadano.
- Sistemas modernos de
información.
- Métodos confiables para la
evaluación de la gestión.
- Programas de inducción,
capacitación y actualización.
- Simplificación y actualización
de normas.
- Evaluación del riesgo inherente
y de control.
- Establecimiento de los
objetivos y metas.
- Definición de políticas
como guías de acción.
- Adopción de un sistema de
organización adecuado.
- Delimitación precisa de
autoridad y responsabilidad.
- Adopción de normas para la
protección de los recursos.
- Sistema de méritos y
sanciones.
Responsables del Control Interno en la entidad
El control interno es efectuado por diversos niveles,
cada uno con responsabilidades importantes. Todos
los directivos, auditores internos y otros funcionarios
contribuyen a su efectividad, eficacia y economía.
El Titular de la entidad, es responsable de fomentar
y supervisar el funcionamiento y confiabilidad del
control interno para la evaluación de la gestión y el
efectivo ejercicio de la rendición de cuentas,
propendiendo a que éste contribuya con el logro de
la misión y objetivos de la entidad a su cargo (4to.
Párrafo del Art. 7° de la Ley N° 27785).
Responsables del Control Interno en
la entidad
Asimismo, está obligado a definir las políticas institucionales en los
planes y/o programas anuales que se formulen, los que serán objeto
de las verificaciones a que se refiere la Ley N° 27785. (5to. Párrafo del
Art. 7° de la referida Ley)
Depende por ejemplo
de la Segregación de
Funciones.
No es garantía
absoluta para evitar
el fraude.
La Estructura de
Control Interno
depende del factor
humano.
Ninguna
estructura del
Control Interno
garantiza por si
misma su solidez
Limitaciones
de la
efectividad del
Control
Interno
Políticas, normas, métodos y rocedimientos técnicos
que compete aplicar a la Contraloría General u otro
órgano del Sistema.
Puede ser preventivo o
simultáneo.
CONTROL EXTERNO
SupervisarSupervisar
VigilarVigilar
VerificarVerificar
la gestión,
la captación y
el uso de recursos del Estado
Es selectiva y posterior
Sistema Nacional de Control - SNC
ÓRGANOS
DEL SNC
Contraloría
General de la
República
Órgano de
Control
Institucional
Sociedades de
Auditoría
Atribuciones del Sistema
Efectuar
supervisión, vigilancia
y verificación de la gestión
y utilización de bienes
del Estado
Formular
recomendaciones
Impulsar
modernización
y mejoramiento de
gestión pública
Propugnar capacitación
de funcionarios
Exigir a funcionarios
y servidores Públicos
responsabilidad por sus
actos.
Emitir informes con
sustento Técnico y legal.
Atribuciones del Sistema
Brindar apoyo
técnico al
Procurador público
Acceso a
registros, documentos
e información
Ordenar
acciones
de control
Supervisar
cumplimiento de
recomendaciones.
Disponer
inicio de acciones
legales.
Normar y
velar por implantación
de OAI’s
Atribuciones de la Contraloría
General
REGLAMENTO DE LOS ÓRGANOS DE
CONTROL INSTITUCIONAL
R.C. N° 459-2008-CG
28/10/2008
OBJETIVO DEL OCI
 Unidad especializada responsable
de llevar a cabo el control
gubernamental en la entidad.
 Promueve la correcta y
transparente gestión de los
recursos y bienes de la entidad.
OBJETIVO DEL OCI
 Cautela la legalidad y eficiencia de
sus actos y operaciones, así como el
logro de sus resultados, mediante la
ejecución de labores de control.
FUNCIONES DE LOS OCI
Remitir los informes resultantes de sus labores de control
a la Contraloría , como al titular de la entidad y del Sector
cuando corresponda.
Efectuar el seguimiento de las medidas correctivas que
adopte la entidad, como resultado de las labores de
control, comprobando su materialización efectiva.
FACULTAD SANCIONADORA DE LA
CGR
En cumplimiento de su misión
y atribuciones la Contraloría General
tiene la facultad de aplicar directamente
sanciones por la comisión de infracciones
que hubieren cometido:
Funcionarios y
servidores
de las entidades
sujetas a control,
Jefes y personal
del OCI.
Socios
y personal de
las SOA`s
Personas jurídicas y
naturales que manejen
recursos y/o bienes
del Estado o, a quien
haya requerido información
o su presencia con relación
a su vinculación con
entidades sujetas
al SNC.
Obstaculización de
acción de control.
Omisión de
implantación de
OCI’s.
Interferencia para
ejercer control
gubernamental.
Omisión de implantación
de Medidas Correctivas.
Omisión o deficiencia del
control gubernamental o
en el Seg. Medidas
Correctivas.
Omisión en presentación
de información o ejecutar
en forma diferente.
Incumplimiento de
remisión de
documentos en plazos.
Cuando personas
naturales o jurídicas
no acudan a
requerimientos.
Incumplir con
mantener al día
documentación.
(10 Años)
Incumplir con
requisitos para
designación de
SOA’s.
Personal de
SOA’s incurre en
conflicto de
intereses.
Pérdida de
condición de hábil
en Colegios
Profesional.
Incumplimiento de
resolución de
contrato de SOA’s.
Suscripción directa
de servicios de
auditoría.
Cuando SOA´s
incurren en
incompatibilidad.
Presentación de
documentos de
procedencia
ilícita.
Contratación de
SOA`s que están
incursas en
incompatibilidad
permanente.
REGLAMENTO DE INFRACCIONES Y
SANCIONES
Aprobado por R.C. N° 367-2003 de
30.OCT.2003.
Modificado por R.C. N° 017-2004-CG.
Regula el procedimiento sancionador y
establece las formalidades, escalas,
criterios de gradualidad y demás
requisitos para la aplicación de sanciones,
así como la identificación de las
infracciones previstas en la Ley.
De conformidad con el Comunicado Oficial N° 004-2004-
CG de 04.FEB.2003 entró en vigencia el 11 de marzo de
2004.
REGLAMENTO DE INFRACCIONES Y
SANCIONES
Objetivos de la sanción:
Orientar: la conducta de cumplimiento de las
disposición que sea aplicable.
Disuadir: comportamientos que atenten contra el
cumplimiento de obligaciones.
Prever: que la comisión de la conducta sancionable no
resulta mas ventajosa para el infractor que
cumplir con las disposiciones infringidas.
Cumplir: con su carácter punitivo.
TIPOS DE
SANCIONES
 Amonestación.
 Multa.
 Suspensión Temporal ( a SOA’s)
 Exclusión definitiva del Registro de
SOA.
Según criterios de gradualidad:
 Antecedentes del infractor.
 Circunstancia de la comisión de la
infracción.
 Gravedad de la infracción.
 Falsedad de la información.
 Reparación del daño.
 Realización de medidas correctivas.
ESCALA SANCIONES
Persona Natural Personal
Jurídica
Infracció
n
UIT = S/.
3,550
Importe S/. UIT = S/.
3,550
Importe
S/.
Leve 0.05 a 1 UIT 175,00 a
3,500
0.5 a 5 UIT 1,750 a 17,
500
Grave 1.5 a 5 UIT 5,250 a 17,
500
6 a 15 UIT 21,000 a
52,500
Muy
Grave
5.5 a 10 UIT 19,250 a
35,000
16 a 50 UIT 56,000 a
175,000
Seguimiento de la Implantación de Medidas
Correctivas en las Entidades del Estado
POSTULADOS BÁSICOS
DE LA AUDITORÍA
AUTORIDAD LEGAL PARA
EJERCER LAS ACTIVIDADES DE
AUDITORÍA GUBERNAMENTAL
La auditoría debe realizarse de acuerdo a disposiciones
legales establecidas.
APLICABILIDAD DE LAS NORMAS
DE AUDITORÍA GUBERNAMENTAL
Las NAGU determinan los requisitos de orden personal y
profesional del auditor, uniforman el trabajo.
IMPORTANCIA RELATIVA
Magnitud o naturaleza de un monto erróneo.
LA AUDITORÍA GUBERNAMENTAL
SE DIRIGE A LA MEJORA DE LAS
OPERACIONES DE LAS
ENTIDADES
Dirigido a mejorar operaciones futuras antes que criticar
los hechos pasados.
JUICIO IMPARCIAL DE LOS
AUDITORES
La auditoria se basa en la evaluación de los hechos rodeados de
imparcialidad.
EL EJERCICIO DE LA AUDITORÍA
GUBERNAMENTAL IMPONE
OBLIGACIONES
PROFESIONALES A LOS
AUDITORES
Implica responsabilidad ante el público, congreso, gobierno
y la entidad auditada.
ACCESO A TODO TIPO DE
INFORMACIÓN PÚBLICA
Acceso a la fuente, documentos e información de la
entidad auditada.
LA APLICACIÓN DE LA
MATERIALIDAD
EN LA AUDITORÍA
GUBERNAMENTAL
Áreas, operaciones o transacciones de significancia e incidencia en
los resultados.
PERFECCIONAMIENTO DE LOS
MÉTODOS Y TÉCNICAS DE
AUDITORÍA
Contribuir al mejoramiento de los métodos y técnicas
EXISTENCIA DE
CONTROLES INTERNOS
APROPIADOS
La gerencia responsable de mantener y actualizar sus
controles internos.
LAS OPERACIONES Y CONTRATOS
GUBERNAMENTALES ESTAN
LIBRES DE IRREGULARIDADES Y
ACTOS DE COLUSIÓN
El Estado asume que las operaciones y actos de los
funcionarios son lícitos.
RESPONDABILIDAD Y AUDITORÍA
GUBERNAMENTAL
Deber de los funcionarios o empleados públicos de
rendir cuenta de sus actos.
RESPONSABILIDAD
 Sólido control interno financiero y administrativo.
 Información sobre sus actividades, metas y/o
objetivos.
 Adecuada organización de la base de datos.
Seguimiento
de
MM.CC
• PLANEAMIENTO.
• EJECUCIÓN.
• INFORME.
• SEGUIMIENTO DE MEDIDAS CORRECTIVAS.
SUB PROCESOSSUB PROCESOS
ÁREAS CRÍTICASÁREAS CRÍTICAS
PLAN Y PROGRAMA DEPLAN Y PROGRAMA DE
AUDITORÍAAUDITORÍA
CONCEPTO DECONCEPTO DE
LA AUDITORÍALA AUDITORÍA
PREPARACIÓN DEPREPARACIÓN DE
LA AUDITORÍALA AUDITORÍA
SUB PROCESOSSUB PROCESOS
PRODUCTOSPRODUCTOS
PRODUCTOSPRODUCTOS
REUNIÓN DEREUNIÓN DE
APERTURAAPERTURA
COMPROBACIONESCOMPROBACIONES
ESTRUCTURAESTRUCTURA
BUSQUEDA DEBUSQUEDA DE
EVIDENCIAEVIDENCIA
REUNIÓN DEREUNIÓN DE
TRABAJOTRABAJO
REDACCIÓN FINALREDACCIÓN FINAL
CONTENIDOCONTENIDO
CONCLUSIONES YCONCLUSIONES Y
RECOMENDACIONESRECOMENDACIONES
DE LA AUDITORÍADE LA AUDITORÍA
DOCUMENTOSDOCUMENTOS
DOCUMENTACIÓNDOCUMENTACIÓN
FORMULACIÓN YFORMULACIÓN Y
COMUNICACIÓN DECOMUNICACIÓN DE
HALLAZGOSHALLAZGOS
COMENTARIOSCOMENTARIOS
Y/OY/O
ACLARACIONESACLARACIONES
CONTROLES DE CALIDADCONTROLES DE CALIDAD
CONTRIBUCIÓN AL INFORMECONTRIBUCIÓN AL INFORME
REMISIÓN A LOS ÓRGANOSREMISIÓN A LOS ÓRGANOS
COMPETENTESCOMPETENTES
ADOPCCIÓN DEADOPCCIÓN DE
MEDIDASMEDIDAS
CORRECTIVAS YCORRECTIVAS Y
PREVENTIVASPREVENTIVAS
BALANCE DEBALANCE DE
RESULTADOSRESULTADOS
PLANIFICACIÓNPLANIFICACIÓN
DE LA AUDITORÍADE LA AUDITORÍA
EXAMEN INEXAMEN IN
SITUSITU
ELABORACIÓNELABORACIÓN
DE LASDE LAS
CONCLUSIONESCONCLUSIONES
DE LA AUDITORÍADE LA AUDITORÍA
33
22
11
PROCEDIMIENTOPROCEDIMIENTO
DE DICTAMENDE DICTAMEN
44
PRESENTACIÓNPRESENTACIÓN
DEL INFORMEDEL INFORME
55
SEGUIMIENTOSEGUIMIENTO
66
Fase del Informe de Auditoría
A. NAGU 4.40 y modificatorias.
B. Tipos de Informes.
C. Estructura del informe del Examen Especial.
D. Informe Especial Legal.
A. NAGU 4.40
Tiene por finalidad regular el contenido del informe
largo de auditoría financiera, de gestión y de otros tipos
que se deriven de los mismos, tales como exámenes
especiales.
Informe de Auditoría
Inform
e
I
N
F
O
R
M
E
S
TIPOS DE INFORMES
GENERAL
ESPECIAL
CONTROL
INTERNO
• Financieros y Presupuest.
• Legales
• Gestión Institucional
• Seguimiento de medidas
correctivas
• Faltas graves
• Indicios de Comisión de delito
• Responsabilidad Civil
• Debilidades de diseño y
funcionamiento de los
sistemas
I
N
F
O
R
M
E
S
Resolución Contraloría N° 141-99-CG
GENERAL
ESPECIAL
LEGAL
•Financieros y Presupuest.
•Legales
•Gestión Institucional
•Seguimiento de medidas
correctivas
•Indicios de Comisión de delito
•Responsabilidad Civil
I
N
F
O
R
M
E
S
Resolución Contraloría N° 259-2000-CG
GENERAL
ESPECIAL
•Financieros y Presupuest.
•Examen Especial
•Auditoria de Gestión
•Indicios de Comisión de delito
•Responsabilidad Civil
Informe de Auditoría
Medio a través del cual el auditor, emite su
juicio profesional sobre los aspectos
examinados.
Expresión escrita donde el auditor expone
su conclusión sobre la tarea auditora.
ESTRUCTURA DEL INFORME DE AUDITORÍA
(NAGU 4.40 - Contenido del Informe)
(Resolución 259-2000-C6 de 07.12.00)
Síntesis Gerencial
Introducción
a. Origen del examen.
b. Naturaleza y Objetivo .
c. Alcance.
d. Antecedentes y base legal de entidad.
e. Comunicación de hallazgos.
f. Memorandum de Control Interno.
g. Otros aspectos de importancia.
Observaciones
Conclusiones
Recomendaciones
Anexos
ESTRUCTURA DEL INFORME DE AUDITORÍA
(NAGU 4.40 - Contenido del Informe)
(Resolución 259-2000-C6)
I. INTRODUCCIÓN
1: Origen del examen Plan Anual
Pedido del Congreso
Pedido del Titular
Denuncia
ESTRUCTURA DEL INFORME DE AUDITORÍA
(NAGU 4.40 - Contenido del Informe)
(Resolución 259-2000-C6)
2.- NATURALEZA Y OBJETIVOS
Naturaleza o Tipo de Examen:
Examen Especial
Auditoría de Gestión
Auditoría Financiera
Objetivos:
Lo que espera lograrse como resultado del examen.
Dar a conocerse los límites de la Auditoría.
Aspectos puntuales.
Áreas Determinadas.
ESTRUCTURA DEL INFORME DE AUDITORÍA
(NAGU 4.40 - Contenido del Informe)
(Resolución 259-2000-C6)
3.- Alcance:
NAGA y NAGU.
Período Examinado.
Ámbito Geográfico.
Áreas y Materia del Examen.
ESTRUCTURA DEL INFORME DE AUDITORÍA
(NAGU 4.40 - Contenido del Informe)
(Resolución 259-2000-C6)
Alcance:
Limitaciones al alcance.
Modificaciones al enfoque de la Auditoría.
Existencia de Informe Especial Legal.
ESTRUCTURA DEL INFORME DE AUDITORÍA
(NAGU 4.40 - Contenido del Informe)
(Resolución 259-2000-C6)
4.- Antecedente y Base legal de la
entidad:
Aspectos relevantes
Misión, ubicación
orgánica
Principales normas
legales
ESTRUCTURA DEL INFORME DE AUDITORÍA
(NAGU 4.40 - Contenido del Informe)
(Resolución 259-00-C6)
5.- Comunicación de Hallazgos:
Comunicación oportuna
Indicar en anexo al informe el personal
comprendido en las observaciones
(nombres y apellidos , DNI , cargos
desempeñados,período, condición laboral,
domicilio, precisando en los casos que se
encuentran comprendidos)
NAGU 3.60 COMUNICACIÓN DE HALLAZGOS DE
AUDITORÍA
Presuntas deficiencias o irregularidade
Resultado de Aplicación de
procedimientos de Auditoría
Materialidad,
documentado, referenciados en P/T
NAGU 3.60 COMUNICACIÓN DE HALLAZGOS DE
AUDITORÍA
Atributos de Hallazgos a comunicarse
CondiciónCondición CriterioCriterio CausaCausa EfectoEfecto
6. ASPECTOS DE IMPORTANCIA
Información importante.
Constatada por el Auditor.
Comprendida en los objetivos y
alcances.
Dificultades que afrontaron los responsables.
Logros notables.
Adopción de correctivos durante Auditoría.
Asuntos que requieren trabajo adicional.
II. OBSERVACIONES
Situación deficiente y relevante.
Resultado de la evaluación efectuada.
De acuerdo a objetivos previstos.
Atributos de la Observación
Sumilla Encabezamiento.
1.- Condición Lo que es.
2.- Criterio Lo que debe o debió ser.
Normas Jurídicas Vigentes.
Normas Técnica de Control.
Indicadores de Gestión.
ATRIBUTOS DE LA OBSERVACIÓN
3.-Causa ¿Por qué ocurrió?.
Necesario para recomendar.
4.-Efecto Consecuencia real o potencial.
Cuantitativa o Cualitativa.
Indispensable para establecer su
importancia.
RUBRO: OBSERVACIONES
Comentarios y/o aclaraciones de personas
comprendidas.
Opinión Técnica del Auditor previa Evaluación.
Determinación de responsabilidad administrativa.
Indicios de comisión de delito o perjuicio
económico en Informe Especial.
III. CONCLUSIONES:
Opiniones de carácter profesional respecto a
observaciones.
Debidamente referenciadas.
Puede ser sobre aspectos diferentes
a las observaciones pero que estén
expuestos en el Informe.
IV. RECOMENDACIONES
Medidas específicas para la administración.
Promover superación de causas.
Dirigidas al Titular o Funcionarios competentes.
Constructivas y que posibiliten mejoras.
Procesamiento de responsabilidades.
Factibilidad de implementación.
INFORME DE AUDITORÍA
FIRMA DEL INFORME.
ANEXOS:
Informes de especialistas.
Documentos que no obran en la Entidad.
Relación de personal comprendido en las
observaciones administrativas.
SÍNTESIS GERENCIAL DEL INFORME
Estructura gramatical en 3ra persona
Párrafos y oraciones cortas.
Abreviaturas conocidas.
Utilizar negrita para enfatizar.
Evitar en lo posible referencias legales.
SÍNTESIS GERENCIAL DEL
INFORME
Título de la síntesis : Breve introducción.
Observaciones y/o conclusiones más significativas.
Recomendaciones más importantes.
Comentarios de la entidad.
Acciones adoptadas.
Asuntos de importancia pendientes de solución.
Elevación de Informe
Titular de la Entidad.
CONTRALORÍA GENERAL
Adjuntando formato 4 y
Diskette.
FORMATO 2-A
RESUMEN DEL INFORME DE ACCIÓN DE CONTROL
(1) CÓDIGO DE LA ACCIÓN DE CONTROL : (2) TIPO DE INFORME (VER ANEXO N° 6):
I. DATOS GENERALES DEL INFORME
(3) Nº (4) FECHA DE EMISIÓN
(5) TÍTULO
II. OBSERVACIONES (ó FUNDAMENTOS DE HECHO Y DERECHO) Y RECOMENDACIONES
OBSERVACIÓN (6)
Nº
(7) CATEGORÍA
(ANEXO Nº 7)
(8) MONTO
(9) PERJUICIO
ECONÓMICO
(10) ÁREAS OBSERVADAS
(ANEXO Nº 4)
S/.
(11) RESUMEN DE LA OBSERVACIÓN / DEL HECHO
RECOMENDACIONES
(12) Nº (13) RESUMEN
OBSERVACIÓN (6)
Nº
(7) CATEGORÍA
(ANEXO Nº 7)
(8) MONTO
(9) PERJUICIO
ECONÓMICO
(10) ÁREAS OBSERVADAS
(ANEXO Nº 4)
S/.
(11) RESUMEN DE LA OBSERVACIÓN / DEL HECHO
RECOMENDACIONES
(12) Nº (13) RESUMEN
SELECCIÓN DEÁREAS
FUENTES ÁMBITO CRÍTICASOASUNTOSDEIMPORTANCIA OBJETIVOSYALCANCE
ADQUISICIONES
DONACIONES
OBRAS
PLANANUALDE
AUDITORÍA
PEDIDOSDEL
CONGRESO
DENUNCIAS
PEDIDOS
ESPECÍFICOS
ENTIDAD
PÚBLICA
MEMORÁNDUM
DE
PLANEAMIENTO
CONTRATACIONES
FINANZAS
OBJETIVON°03
PROGRAMA
OBJETIVON°02
PROGRAMA
OBJETIVON°01
PROGRAMA
OBJETIVON°05
PROGRAMA
OBJETIVON°04
PROGRAMA
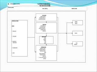
CONTRALORÍAGENERALDELAREPÚBLICA FLUJOGRAMADEEXAMENESPECIAL
FASE:PLANEAMIENTO
EXAMEN
ADQUISICIONES
DESARROLLOY
COMUNICACIÓN
DEHALLAZGOS
DONACIONES
FINANZAS
RESULTADOSPRELIMINARESDELAAUDITORÍAY
APLICACIÓNDEPRUEBASYOBTENCIÓNDEAPLICACIÓNDEEVIDENCIAS APLICACIÓNDECONTROLESDECALIDAD TIPODEINFORMES
C ONTRALORÍAGENERAL
DELAREPÚBLICA
INFORME
LARGO
NAGU4.40
COMUNICACIÓN
YEVALUACIÓN
DEHALLAZGOS
ASUNTOS
REFERIDOSA
RESPONSABILIDAD
ADMINISTRATIVA
OBRAS
CONTRATOS
INFORME
ESPECIAL
LEGALNAGU
4.50
EVALUACIÓNDE
HECHOSPOR
ELABOGADO
ASUNTOS
REFERIDOSA
RESPONSABILIDAD
CIVILYPENAL
FLUJOGRAMADEEXAMENESPECIAL
FASE:TRABAJODECAMPO
CONTENIDODELINFORME
MARCO CONCEPTUAL REMSIIÓNDELINFORME
COMENTARIOS
RECONOCIMIENTODE:
DIFICULTADES,LOGROSY
ADOPCIÓNDECORRECTIVOS
EINFORMARASUNTOS
IMPORTANTES
CONCLUSIONES
OPINIÓNDECARACTER
PROFESIONALRESPECTOA
LOSOBJETIVOSDEAUDITORÍA
OBSERVACIONES
SUMILLA
CONDICIÓN
CRITERIO
CAUSA
EFECTO
CONTRALORÍAGENERALDELAREPÚBLICA FLUJOGRAMADEEXAMENESPECIAL
FASE:REDACCIÓNDEINFORME
CONTENIDODELINFORME
SINTESIS
I. INTRODUCCIÓN
II. CONCLUSIONES
III. COMENTARIOSY
OBSERVACIONES
IV. RECOMENDACIONES
V. ANEXOS
OTROS
ORGANISMOS
CONGRESO
ENTIDAD
PÚBLICA
RECOMENDACIONES
DIRIGIDASALTITULARO
FUNCIONARIOCOMPETENTE
ORIENTADASASUPERAR
CAUSAS
CARACTERCONSTRUCTIVO
PROPICIARADOPCIÓNDE
CORRECTIVOS
E NFASISENLOGRODEOBJETIVOS
DEENTIDAD
Seguimiento de la Implantación de Medidas
Correctivas en las Entidades del Estado
RESPONSABILIDAD DE
LOS FUNCIONARIOS
NTC. 700-02:
RESPONDABILIDAD (ACCOUNTABILITY)
El titular, los funcionarios y servidores deben rendir
cuenta ante las autoridades competentes y ante el
público por los fondos o bienes del estado a su cargo y/o
por una misión u objetivo encomendado.
RESPONSABILIDAD
GUÍA PARA EL ANÁLISIS DE RESPONSABILIDADES
IMPUTABLES A LOS AUDITADOS QUE EN
EJERCICIO GENERAN RESPONSABILIDAD LAS
ACCIONES U OMISIONES DE SUS FUNCIONES
INFRINGEN ALGÚN PRECEPTO QUE GUÍA SU
GESTIÓN Y PERFORMANCE
Incurren los SS y FFPP que, en ejercicio de sus
funciones, desarrollaron una gestión deficiente o
negligente.
La calificación de gestión deficiente o negligente se
adopta teniendo en cuenta lo siguiente:
RESPONSABILIDAD
ADMINISTRATIVA
A) Que no se hayan logrado resultados
razonables en términos de eficiencia, eficacia o
economía teniendo en cuenta los planes y
programas aprobados y su vinculación con las
políticas del sector a que pertenecen.
...
...
b) que no realicen una gestión transparente y
no hayan vigilado que los sistemas
operativos, administrativos y de control estén
funcionando adecuadamente.
c) que no respeten la independencia de la
auditoría interna.
...
...
...
d) Que no agoten todas las acciones posibles
para preservar los bienes y recursos de la entidad
a que pertenecen.
Asimismo, incurren en RRR adm. los que han
contravenido el ordenamiento jurídico adm. y
las normas internas de la entidad a que
pertenecen.
Incurren los SS y FFPP que en ejercicio de sus
funciones hayan ocasionado un daño económico a
su entidad o al estado.
La determinación de responsabilidad civil se
efectuará indicando el monto total que incluye los
intereses legales a determinada fecha.
RESPONSABILIDAD CIVIL
Incurren los SS o FF.PP que en ejercicio de sus
funciones han efectuado un acto u omisión tipificado
como delito o falta, la que se hará en términos de
indicios de comisión de delito seguido del tipo legal
pertinente.
RESPONSABILIDAD PENAL
Nace cuando prevalece el beneficio propio sobre el
beneficio colectivo.
CORRUPCIÓN:
AUTONOMÍA DE RESPONSABILIDADES
CADA RESPONSABILIDAD GENERADA ES
INDIVIDUAL Y AUTÓNOMA PARA EL
INFRACTOR
• Un mismo acto indebido, según su naturaleza
puede generar para su autor consecuencias de
orden administrativo, civil y/o penal.
• Un acto indebido puede generar responsabilidad a
más de un auditado y,
• Un mismo auditado puede ser sujeto de
responsabilidad por varios actos o hecho indebidos.
CASUÍSTICA
CASO Nº 1
Incumplimiento de pago de dietas a regidores, existiendo
disponibilidad económica correspondiente.
 
Penalidades
La ocurrencia de esta acción constituye delito de Abuso
de Autoridad y Peculado en la modalidad de Retardo
Injustificado de Pago, previstos y penados en los
artículos 376º y 390º del Código Penal.
Autorizar rendiciones de caja, cargados al despacho de
alcaldía sin documentación sustentatoria y/o con en
documentos que no precisan las razones o motivos por
los cuales se autorizaron y que no evidencien la urgencia
o necesidad del gasto.
 
Penalidades
Esta acción constituye los hechos en comisión del delito
de Peculado, previsto y penado en el artículo 387º del
Código Penal
CASO Nº
2
Contratar servicios, fraccionando el monto, correspondiendo
efectuarse un proceso de adjudicación directa con
publicación, además favoreciendo a uno de los postores,
otorgándose la buena pro al postor que carece de licencia de
funcionamiento y que no se encuentra legalmente
constituido.
 
Penalidades
Constituye la comisión del delito de Corrupción de
Funcionarios en la modalidad de Negociación Incompatible
con el Cargo, previsto y penado en el artículo 397º del
Código Penal.
CASO Nº 3
Efectuar gastos corrientes con recursos provenientes del
FONCOMUN y que no estén relacionados con la
operatividad de la Municipalidad. (alimentos, cervezas,
fotografías....) dándoseles una aplicación definitiva
diferente de aquella a la que estaban destinados.
Compras de artículos de limpieza, útiles de oficina,
servicios de fotocopias, tipeos, honorarios profesionales ,
sin el sustento debido y cargados a los diferentes
proyectos u obras ejecutadas por la entidad.
 
CASO Nº 4
Penalidades
Estos hechos constituyen perjuicio económico para la
entidad y hacen presumir comisión de delitos de
Peculado en las modalidades de Malversación y de
Peculado Doloso, previstos y penados en los
artículos 389º y 387º del Código Penal,
respectivamente.
CASO Nº 4
  
 
CASO Nº 5
Otorgar incentivos a la Productividad a funcionarios, sin
corresponderles por haber sido designados con el carácter
de Ad Honorem, es decir sin derecho a retribución
económica alguna. 
Comentarios
Se produce perjuicio económico a la entidad debido a que se
efectúa un desembolso económico sin sustento legal para el caso
de los funcionarios Ad Honorem, dada su especial naturaleza. La
misma que por su propia definición exige que no se perciba
retribución alguna, independientemente de su carácter
remunerativo o pensionable, aspectos que no resulta relevantes
para tal efecto.
Irregularidades en designación de ejecutores y
auxiliares coactivos y carencia de un arancel de costas
de procedimiento de cobranza coactiva.
 
Comentarios
Sobre las designaciones se debe establecer los
requisitos previstos tanto para el ejecutor y auxiliar
coactivo, y las resoluciones de designación deben
contemplar la modalidad y monto del pago a realizar
por dicho trámite.
 
CASO Nº 6
Normas transgredidas
Decreto Legislativo Nº 773 - Código Tributario, en sus
artículos 114º y 118º sobre los requisitos y la gestión
de cobranza coactiva en la Administración Tributaria a
cargo del Ejecutor Coactivo; y que el "Ejecutor
Coactivo liquidará las costas ciñéndose al
Arancel de Derechos y Honorarios de los
Procedimientos Coactivos que elaborará la
Administración...", aspecto que se corrobora
además en el artículo Nº 115 del Decreto Legislativo
Nº 816 y la Ley Nº 17355 - Procedimientos para hacer
efectivas cobranzas coactivas por deudas a la
Administración Pública.
CASO Nº 6
Inadecuada administración y control del
registro de contribuyentes, afecta la
administración financiera de la municipalidad,
los factores que contribuyen son: 
• Carencia de un estado de cuenta corriente de cada
uno de los contribuyentes que refleje el estado de los
adeudos.
•  Las carpetas de los contribuyentes, carecen de
documentación sustentatoria..
• El Registro de Contribuyentes desactualizado
• Falta de conciliación del saldo de la Cuenta por
Cobrar a los Contribuyentes, presentado en los Estados
Financieros.
CASO Nº 7
CASO Nº 7
Comentario 03: Debe ser objeto de conciliación por parte
de los órganos responsables de la contabilidad:
- Los saldos de cuentas colectivas que representen
acreencias u obligaciones de la entidad (cuentas por cobrar o
cuentas por pagar), contra registros analíticos respectivos.
Los saldos individuales pueden además reconfirmarse con los
acreedores o deudores, según corresponda.
Código 280-03 Conciliación de
Saldos,
Normas transgredidas
Lo expuesto incumple con las disposiciones contenidas en
las Normas Técnicas de Control Interno para el Sector
Público aprobado por Resolución de Contraloría N° 072-98-
CG, del 26.Jun.98; que señalan:
 
 
Código 280-06 Documentación Sustentatoria,
Comentario 01: Una entidad pública debe disponer de evidencia documentaria
de sus operaciones. Esta documentación debe estar disponible para su verificación
por parte del personal autorizado”;
 
Comentario 03: Corresponde al órgano de administración financiera de cada
entidad establecer los procedimientos que aseguren la existencia de un archivo
adecuado para la conservación y custodia de la documentación sustentatoria,
durante el período de tiempo que fijan las disposiciones legales vigentes
 
Afectando la administración financiera de la Municipalidad, por cuanto el Área de
Rentas carece de registros que proporcionen información confiable y actualizada,
para una eficiente gestión en la recaudación tributaria y financiación de las
operaciones municipales.
CASO Nº 7
INFORME ESPECIAL
NAGU 4.50
RC.259-2000-CG
07.12.00
“Cuando en la ejecución de la acción de control
se evidencien indicios razonables de comisión de delito
y/o responsabilidad civil, en cautela de los intereses
del Estado, la comisión auditora,
sin perjuicio de la continuidad de la auditoría,
emitirá con la celeridad del caso, un
Informe Especial
con el respectivo sustento técnico y legal, para que
se inicien las acciones legales pertinentes en forma
inmediata en las instancias correspondientes”.
JUICIO PROFESIONAL
APOYO LEGAL
OBSERVANCIA DE NORMAS
LEGALES
INDICIOS RAZONABLES DE
COMISIÓN DE DELITO
RESPONSABILIDAD CIVIL
EN TÉRMINOS DE
INDICIOS
REVELADA
CARÁCTER PENAL
CARÁCTER CIVIL
CGRCGR SOASOA OCIOCI
INDICIOS RAZONABLES DE COMISIÓN DE DELITOINDICIOS RAZONABLES DE COMISIÓN DE DELITO
RESPONSABILIDAD CIVILRESPONSABILIDAD CIVIL
PROCURADURÍAPROCURADURÍA
PÚBLICAPÚBLICA
FISCALÍASFISCALÍAS
PROCURADURÍAPROCURADURÍA
ADSCRITAADSCRITA
EXCEPCIÓN
1. Si el Titular se encuentra comprendido en los
hechos, y;
2. La entidad no pertenece a sector alguno
PROCURADURÍAPROCURADURÍA
PÚBLICA CGRPÚBLICA CGR
Inicio de acciones legales
OCIOCIOCIOCI
TITULARTITULAR
Informe
Especial
Legal
CGRCGR
Inicio de accionesInicio de acciones
legaleslegales
ENTIDADENTIDAD
CGRCGR
Informe
Especial
SECTORSECTOR
NONO
SE INFORMARÁSE INFORMARÁ
INDICIOS RAZONABLES DE COMISIÓN DE DELITOINDICIOS RAZONABLES DE COMISIÓN DE DELITO
RESPONSABILIDAD CIVILRESPONSABILIDAD CIVIL
SIN COMUNICACIÓN DE HALLAZGOSSIN COMUNICACIÓN DE HALLAZGOS
EXCEPCIÓNEXCEPCIÓN
“Cuando se determine la existencia de perjuicio
económico que a juicio del auditor y el abogado
sea susceptible de ser recuperado vía la
comunicación de hallazgos, los hechos relativos
a dicho perjuicio económico , seguirán siendo
tratados por la Comisión de Auditoría y
revelados en el Informe largo de auditoría”.
INTRODUCCIÓN
Motivo y origen de la auditoría.
Oficio de acreditación.
Ámbito geográfico donde se haya practicado la auditoría.
Entidad.
Periodo.
Áreas materia de examen.
Sustento Legal (Nagu 4.50)
Carácter de prueba pre – constituida.
FUNDAMENTOS DE HECHO
(condición, criterio y efecto)
Breve sumilla, relato ordenado y sucinto de los hechos.
Con indicación de los atributos: condición, criterio,
efecto, causa cuando ésta última sea determinable.
Indicación de normas o disposiciones legales infringidas.
Aclaraciones de personas comprendidas, evaluación.
En caso de existir responsabilidad civil, ésta debe ser
cuantificada.
FUNDAMENTOS DE DERECHO
(tipificación y sustento de
responsabilidad)
Sustento legal de la responsabilidad penal o civil
incurrida por cada uno de los hechos. (arts.de Código
Civil.o Código Penal.)
Indicación de plazo de prescripción para el inicio de
la acción penal y/o civil.
IDENTIFICACIÓN DE LOS
PARTÍCIPES EN LOS HECHOS
Individualización de las personas al servicio de las
entidades con competencia funcional sobre los hechos
calificados como indicios en los casos de
responsabilidad penal, o constitutivos del perjuicio
económico en caso de responsabilidad civil.
Individualización de otros partícipes, según sea el caso.
PRUEBAS
Identificación de las pruebas en forma detallada y
ordenada, por cada hecho, refiriendo el anexo en el cual
se adjunta, debidamente autenticadas.
De ser necesario, podrán incluirse Informes Técnicos de
Profesionales.
( Tasaciones, informes de ingeniería, informes grafo
técnicos…etc.)
RECOMENDACIÓN
Para que se interponga la acción legal respectiva según el
tipo de responsabilidad determinada ( civil, penal).
Dirigida a los funcionarios que en razón de su cargo o
función serán responsables de la autorización e
implementación para su ejecución.
ANEXOS
Anexo 1: Nóminas de personas al servicio de las
entidades con competencia funcional sobre los hechos
calificados como indicios (cargo, DNI, periodo,
domicilio)
A partir de Anexo 2: pruebas que sustentes los hechos.
NIVELES DE
APROBACIÓN
INFORME ESPECIAL
SOASOA
OCIOCI
CGRCGR ABOGADOABOGADO
PARTICIPANTEPARTICIPANTE
ABOGADOABOGADO
SOCIOSOCIO
ABOGADOABOGADO
CONTENIDODEL ALTERNATIVAS
INFORMEESPECIAL MARCO NIVELDE REMISIÓN PARAINCIODE PODERJUDICIAL
LEGAL CONCEPTUAL APROBACIÓN DELINFORME ACCIÓNLEGAL
TIPIFICACIÓN Y
SUSTENTO LEGAL
DE LA
RESPONSABILIDAD
EVIDENCIAS
ORDENADAS
DETALLADAS Y
AUTENTICADAS E
INFORME TÉCNICO
CONDICIÓN
CRITERIO
EFECTO
INDIVIDUALIZACIÓN
DE LAS PERSONAS
SOBRE HECHOS
CALIFICADOS
OAI
CGR
PROCURADURÍA
PÚBLICA
SOA
CONTRALORÍA GENERAL DE LA REPÚBLICA
FLUJOGRAMA DE EXAMEN ESPECIAL LEGAL
FASE: REDACCIÓN DE INFORME
I. INTRODUCCIÓN
II.FUNDAMENTOS DE
HECHO
III.FUNDAMENTOS DE
DERECHO
IV.INDENTIFICACIÓN DE
LOS PARTICIPES EN
LOS HECHOS
V. PRUEBAS
VI. .ANEXOS
RESOUCIÓN
CGR
TITULAR DEL
SECTOR
TITULAR DE LA
ENTIDAD
CGR
CGR
ACCIONES
LEGALES
OFICIO AL
TITULAR
Y
PROCURADOR
DEL SECTOR
ACCIONES
LEGALES
ACCIONES
LEGALES
Seguimiento de la Implantación de Medidas
Correctivas en las Entidades del Estado
VERIFICACIÓN Y
SEGUIMIENTO DE LA
IMPLANTACIÓN
OPTIMIZAR EL SEGUIMIENTO Y VERIFICACIÓN DE
LA
IMPLANTACIÓN DE MEDIDAS CORRECTIVAS, A FIN
DE
FORTALECER EL SISTEMA NACIONAL DE CONTROL
EN EL
MARCO DEL PROCESO DE MODERNIZACIÓN
DEL
ESTADO.
FINALIDAD
FINALIDAD
DESTACAR QUE EL SEGUIMIENTO A LAS
RECOMENDACIONES EN EL PROCESO DE
AUDITORÍA ES UNA CONTRIBUCIÓN A LA
TAREA DE ADMINISTRAR LOS RECURSOS DE
UNA ORGANIZACIÓN LA CUAL DESCANSA EN
LA ALTA DIRECCIÓN.
RESUMEN DELRESUMEN DEL
INFORME DEINFORME DE
AUDITORÍAAUDITORÍA
GUBERNAMENTALGUBERNAMENTAL
ACCIONESACCIONES
ADOPTADASADOPTADAS
POR ELPOR EL
TITULARTITULAR
SEGUIMIENTOSEGUIMIENTO
DE MEDIDASDE MEDIDAS
CORRECTIVASCORRECTIVAS
ETAPAS
DIRECTIVA Nº 014-2000-
CG/B150
VERIFICACIÓN Y SEGUIMIENTO DE
IMPLEMENTACIÓN DE RECOMENDACIONES
DERIVADAS DE INFORMES DE ACCIONES DE
CONTROL.
A. OBJETIVOS
ESTABLECER PROCEDIMIENTOS PARA LA
VERIFICACIÓN Y SS.MM A LAS
RECOMENDACIONES FORMULADAS EN LOS
INFORMES DE AUDITORÍA.
ESTABLECER PAUTAS PARA EL SEGUIMIENTO
DE LOS PROCESOS JUDICIALES DERIVADOS DE
LAS ACCIONES DE CONTROL.
B. ALCANCE
APLICACIÓN OBLIGATORÍA
TITULA
R
JEFE
OCI
CGR SOA
C. RESPONSABILIDAD
▾Titulares de las Entidades.
▾Jefes de los Órganos de Control Institucional.
▾Jefes de las Unidades Órganicas de la CGR.
▾Sociedades de Auditoría designadas por la CGR.
El incumplimiento de la Directiva genera responsabilidad
administrativa.
D. VIGENCIA
La presente Directiva rige desde el 01 de enero del
2001 y su aplicación es para las acciones de control
que se inician a partir de esa fecha.
E. DISPOSICIONESE. DISPOSICIONES
GENERALESGENERALES
 Responsable de disponer las acciones:
Titular.
 Responsable de efectuar la Verificación,
Seguimiento y Registro: OCI.
 Entidades sin OCI: La CGR encargará el
Seguimiento.
 OCI que realicen acciones de control por
encargo: Responsables del Seguimiento.
DISPOSICIONES
ESPECÍFICAS
OO
CC
II
OO
CC
II
INFORMES DE
AUDITORÍA
ELEVA INFORME AL TITULAR DE LA
ENTIDAD AUDITADA Y DEL SECTOR.
SIMULTANEAMENTE A CGR,
ADJUNTADO FORMATO 4
Y DISQUETE (SAGU)
REGISTRA RESUMEN DEL
INFORME EN EL SISTEMA
SAGU, SEGÚN FORMATO 4
TT
II
TT
UU
LL
AA
RR
TT
II
TT
UU
LL
AA
RR
DESIGNA A LOS
FUNCIONARIOS
RESPONSABLES
Según datos solicitados
en el formato 4
Para su registro y
seguimiento
en el Sistema SAGU
ACCIONES ADOPTADAS POR ELACCIONES ADOPTADAS POR EL
TITULARTITULAR
INFORMA A LA CONTRALORÍA
GENERAL DE LA
REPÚBLICA
En un plazo de 15 días
útiles de recepcionado
el informe
ENVIA COPIA DEL FORMATO
4 AL ÓRGANO DE
CONTROL INSTITUCIONAL
N
Nº de
REC.
FUNCIONARIOS RESPONSABLES
APELLIDO APELLIDO NOMBRES CARGO UNIDAD ORGANICA
PATERNO MATERNO O DEPENDENCIA
DOCUMENTO DE ASIGNACIÓN
Nº FECHA
PLAZO DE
ATENCIÓN
Nroº FECHA :
TÍTULO
NOMBRE :
CARGO :
FUNCIONARIOS RESPONSABLES DE LA IMPLANTACIÓN DE RECOMENDACIONES
TITULAR DE LA ENTIDADINFORME DE ACCIÓN DE CONTROL
ACCIONES ADOPTADAS POR EL TITULAR
FORMATO Nº 4
( XXX ) NOMBRE DE LA ENTIDAD : ABC
FORMATO 4
ACCIONES ADOPTADAS POR EL
TITULAR
CASOS ESPECIALES
ENTIDADES QUE NO
CUENTAN CON OAI
EL TITULAR COMUNICA
DIRECTAMENTE LAS
ACCIONES ADOPTADAS.
DE ESTAR
COMPRENDIDO EL
TITULAR, EN EL
INFORME, EN
PRESUNTA
RESPONSABILIDAD
CIVIL O PENAL
EL RESPONSABLE DE
LA
IMPLANTACIÓN
SERÁ:
-TITULAR DEL
ÓRGANO RECTOR
O DEL QUE EJERCE
TUICIÓN
- EL QUE DESIGNE
LA
CONTRALORÍA
COMO ENCARGADO
DE IMPLANTAR
DICHAS MEDIDAS.
OO
CC
II
OO
CC
II
EFECTÚA EL SEGUIMIENTO Y
VERIFICACIÓN DE MEDIDAS
CORRECTIVAS
VERIFICACIÓN Y SEGUIMIENTO
DE LA IMPLEMENTACIÓN DE RECOMENDACIONES
REGISTRA LA
INFORMACIÓN DEL
FORMATO 5A – 5B
Según lo requerido
en el Sistema
SAGU.
A informes de
auditorías:
- realizadas a su
entidad
por la CGR, OCI y
SOA
- realizadas por sí
mismo,
en entidades que no
cuentan con OAI.
Formato 5A – 5B
al 30 junio y 31 diciembre
con vcmto. al 31 julio
y 31 de enero.
COMUNICA EL SEGUIMIENTO
SEMESTRALMENTE
A LA CONTRALORÍA
TIPO DE ÓRGANO INFORMANTE
Nº INFORME 001- 2003 – 2 - ABC Nº De Seguimiento 001 DEL ( FECHA )
NOMBRE DE LA ENTIDAD (ABC)
AL (FECHA)
ACCIONES ADOPTADAS
ACCIONES POR
REALIZAR FECHA SITUACIÓN
Nº
RECOM.
Código del Órgano Inf.Órgano de Auditoría Interna
Período de Seguimiento
SITUACIÓN DE LAS RECOMENDACIONES
VERIFICACIÓN Y SEGUIMIENTO DE LA IMPLANTACIÓN DE RECOMENDACIONES
FORMATO 5A-5B
( ABC ) NOMBRE DE LA ENTIDAD
FORMATO 5A – 5B
SEGUIMIENTO DE MEDIDAS
CORRECTIVAS
AUDITORÍAS
REALIZADAS
POR OCI EN
ENTIDADES
QUE CARECEN
DE OCI
LA CGR DESIGNARÁ AL
ÓRGANO DEL SISTEMA
COMO ENCARGADO DEL
SEGUIMIENTO, VERIFICACIÓN Y
REGISTRO DE MEDIDAS
CORRECTIVAS.
AUDITORÍAS
REALIZADAS
POR
CGR O SOAS
EN ENTIDADES
QUE
CARECEN DE
OCI
CASOS ESPECIALES
EL OAI AUDITOR SERA
RESPONSABLE
DE EFECTUAR EL
SEGUIMIENTO, VERIFICACIÓN Y
REGISTRO DE MEDIDAS
CORRECTIVAS DISPUESTAS POR EL
TITULAR.
PENDIENTEPENDIENTE
• CUANDO EL TITULAR NO HA DESIGNADO A LOS
FUNCIONARIOS RESPONSABLES DE APLICAR LAS
RECOMENDACIONES.
• CUANDO LOS FUNCIONARIOS DESIGNADOS POR EL
TITULAR, NO HAN INICIADO ACCIONES ORIENTADAS A
APLICAR LAS RECOMENDACIONES.
CRITERIOS PARA DETERMINAR LA
SITUACIÓN DE LAS RECOMENDACIONES
EN PROCESOEN PROCESO
• CUANDO LOS FUNCIONARIOS DESIGNADOS POR EL TITULAR,
HAN INICIADO LAS ACCIONES DE IMPLANTACIÓN
CORRESPONDIENTES.
IMPLANTADAIMPLANTADA
• CUANDO SE APLIQUEN LAS MEDIDAS SUGERIDAS EN LAS
MISMAS, CORRIGIENDO EL HECHO OBSERVADO,
DESAPARECIÉNDO LA CAUSA QUE MOTIVÓ LA OBSERVACIÓN.
CRITERIOS PARA DETERMINAR LA
SITUACIÓN DE LAS
RECOMENDACIONES
PRESCRITO: El proceso administrativo
disciplinario deberá iniciarse en el plazo no mayor
de un año a partir del momento en que la autoridad
competente tenga conocimiento de la falta, bajo
responsabilidad. En caso contrario se declarará
prescrita, sin perjuicio del proceso civil o penal a
que hubiere lugar.
RETOMADA: Cuando se realiza el seguimiento a
través de otro Informe más reciente, con la misma
Observación.
NO APLICABLE
CRITERIOS PARA DETERMINAR LA
SITUACIÓN DE LAS RECOMENDACIONES
PROCESO ADMINISTRATIVOPROCESO ADMINISTRATIVO
• CUANDO SE HA APLICADO LA SANCIÓN
DISCIPLINARIA ADMINISTRATIVA.
PROCESO CIVILPROCESO CIVIL
• CUANDO EL JUZGADO HA EMITIDO RESOLUCIÓN
QUE PROMUEVE LA ACCIÓN, ESTO ES EL AUTO DE
LA ADMISIÓN DE LA DEMANDA.
PROCESO PENALPROCESO PENAL
• CUANDO EL JUZGADO HA EMITIDO RESOLUCIÓN
QUE PROMUEVE LA ACCIÓN, ESTO ES EL AUTO
APERTORIO DE INSTRUCCIÓN.
EN CASO DE RECOMENDACIONES QUE COMPRENDAN
PROCESOS, ESTAS SE CONSIDERARÁN IMPLANTADAS,
SEGÚN CORRESPONDA:
Situación de
Recomendaciones
de inicio de
Acciones Legales
PENDIENTE
No se han efectivizado
acciones
EN PROCESO
Denuncia o Demanda
interpuesta
IMPLEMETADAIMPLEMETADA
Auto apertorio de instrucción
penal
Admisión de la Demanda
ARCHIVADO DEFINITIVO
No hay mérito para el inicio del
Proceso
ACCIONES JUDICIALES
Una vez emitido el auto apertorio de instrucción
o admisión de la demanda.
•Información General: Dentro de los cinco días
de haberse iniciado el proceso, se remitirá POR
UNA SOLA VEZ en el formato Nº 6A “Acciones
Judiciales” – Información General.
SEGUIMIENTO DE
PROCESOS
JUDICIALES
Formato Nº 6B “ Acciones Judiciales” – Seguimiento
de Procesos Judiciales.
Primer Semestre enero – junio 31 de julio
Anual enero – diciembre 31 enero
año siguiente
CONDICION
NOMBRE DELPARTICIPE
APELLIDO PATERNO APELLIDO MATERNO NOMBRES
CARGO
EXPEDIENTE
Nroº
UBICACIÓN GEOGRAFICA
ORGANO JURISDICCIONAL
DISTRITO
TIPO DE ORGANO JURISDICCIONAL
DEPARTAMENTO
PROVINCIA
FECHA Nº INFORME NATURALEZA MATERIA
MONTO DISCUTIDO ENCARGADO DE LA DEFENSA DE LOS
INTERESES DEL ESTADO
CODIGO DELPROCESO LEGAL
INFORMACION GENERAL
I. DATOS GENERALES DE INICIO
II. PARTICIPES
III. OBSERVACIONES
ACCIONES JUDICIALES
(XXX) NOMBRE DE LA ENTIDAD
FORMATO 6A
ACCIONES JUDICIALES - FORMATO
6A
C
CODIGO DEL
PROCESO
LEGAL
INICIO
PERIODO
SEGUIMIENTO
Nº
EXPEDIENTE
ENACARGADO
DE LA DEFENSA
DE INTERESE
DELESTADO
INSTANCIA EN
LA QUE SE
ENCUENTRA EL
PROCESO
ETAPA
PROCESAL
ESTADO
DEL
PROCESO
FORMA DE
CONCLUSION
MONTO
RECUPERADO
TIPO DE ORGANO INFORMANTE : Organo de Auditoría PERIODO DEL SEGUIMIENTO DEL ( FECHA) AL (FECHA)
VERIFICACION Y SEGUIMIENTO DE MEDIDAS CORRECTIVAS
FORMATO 6B
(XXX) NOMBRE DE LA ENTIDAD
ACCIONES JUDICIALES
SEGUIMIENTO DE PROCESOS FORMATO -
6B
PARA LAS ACCIONES DE CONTROL
INICIADAS
Hasta el 31- Dic. – 2000Hasta el 31- Dic. – 2000
Directiva 06-99-CG/SDE-PLF
S1 Resumen del
Informe
S2 Acciones Adoptadas
por el Titular
S3 Verificación y
Seguimiento de
MM.CC.
INFOPRA
A partir del 01 - Ene. – 2001A partir del 01 - Ene. – 2001
Directiva 011-2000/B150
Formato 2 Resumen del
Informe.
Directiva 014-2000/ B150
Formato 4 Acciones Adoptadas
por el Titular
Formato 5 Verificación y
Seguimiento de
MM.CC.
Formato 6 Acciones Judiciales
SAGU
I. INTRODUCCIÓN
Origen de la Actividad de Control
Plan Anual de control del ejercicio 2003
Objetivo
Mostrar el estado situacional de las acciones correctivas
adoptadas y el grado de implementación de las mismas.
INTRODUCCIÓN
 Alcance
Reporte correspondiente al Primer Semestre 2003 que
incluye el seguimiento de medidas correctivas a
Informes de CGR, SOAs, OCI de los ejercicios enero
2000 al mes de mayo del 2003.
INTRODUCCIÓN
Antecedentes y Base Legal
Precisar los Informes de Seguimiento emitidos a la
fecha.
Mencionar que se hace teniendo en cuenta la
Directiva N° 014-2000-CG/B150 de Verificación y
Seguimiento de Implementación de
Recomendaciones derivadas de Informes de Control.
INTRODUCCIÓN
Comunicaciones Efectuadas
Precisar las comunicaciones y grado de atención de las
mismas de preferencia por áreas.
Coordinaciones, visitas…etc.en forma sintética.
II. COMENTARIOS
Mostrar el grado de avance obtenido en relación
al último Informe de Seguimiento de Medidas
Correctivas en forma esquemática puede usarse
gráficos .
COMENTARIOS
Destacar los retrasos que se vienen observando y el
riesgo de que puedan prescribir haciendo notar las áreas
que están encargadas de su implementación.
COMENTARIOS
 Destacar los avances
que se han logrado de
ser el caso, de
preferencia por
unidades orgánicas.
COMENTARIOS
Utilizar los reportes
que emite el SAGU
para la formulación
del Presente Informe.
III. RECOMENDACIONES
 Efectuar recomendaciones a
la Alta Dirección tomando en
cuenta los resultados del
seguimiento efectuado.
ANEXOS
 Para remisión a la Contraloría General adjuntar los
Formatos establecidos en la Directiva N° 014-2000-
CG/B150 producto del ingreso al Sistema de Auditoria
Gubernamental.
REPORTES DEL SAGU
RECOMENDACIONES CON FECHA DE IMPLEMENTACIÓN
VENCIDA AL 30/06/2003
AGRUPADO POR ÁREAS
Oficina de Administración
Oficina de Personal
3
2
N°
Rec.
Disponga a la Dirección de Administración,
iniciar las acciones de resarcimiento de los
montos observados más los gastos de
abastecimientos de los faltantes de las
observaciones 2.1 a los servidores del
almacén general de programas nacionales y
observación 2.2; a los servidores Sr.
Resumen
Pendiente08-02-2001Examen Especial en Sub
Almacén de Programas
Nacionales
002-2001-2
Pendiente08/02/2001Examen Especial
Faltantes en Sub
Almacén de Programas
Nacionales
002-2001-2
Persona
Responsable
Situación
Actual
Plazo de
AtenciónTítulo
N°
Informe
Juan
Perez
Mantener un file de personal actualizado
Jorge Quiñónez
ESTADO SITUACIONAL DE RECOMENDACIONES POR INFORME DE
CONTROL
NOTA: PE = PENDIENTE IM = IMPLANTADA NA = NO APLICABLE
EP = EN PROCESO RE = RETOMADA
ÚLTIMAS ACCIONES ADOPTADAS POR UNIDAD ORGÁNICA
ENTRE 01/01/2001 Y 30/06/2003
RESPONSABLE: GERENCIA DE ADMINISTRACIÓN
Informe N° 005-2002-2 Título: E.E SOBRE INSCRIPCIÓN DE LOTE DE TERRENO EN EL PINAR
Recomendación N° 1
EL DIRECTOR DE ADMINISTRACIÓN TRIBUTARIA DEBERÁ LLEVAR A CABO UN PORCESO DE EVALUACION AL
MOMENTO DE SELECCIONAR EL PERSONAL PARA LA EJECUCIÓN DE LAS LABORES DE FISCALIZACIÓN.
Acciones Adoptadas al 30/06/03
CON MEMORANDUM N° 095-2002/MDASA DE FECJA 20-06-2002, EL DIRECTOR DE ADMINISTRACION
DISPONE A LA UNIDAD DE PERSONAL QUE COORDINE CON LAS AREAS DE LA OFICINA DE
ADMINISTRACION TRIBUTARIA ESPECIFICAMENTE LA UNIDAD DE FISCALIZACION PARA SELECCIONAR EL
PERSONAL IDÓNEO,
SE HA ESTABLECIDO EL PERFIL PROFESIONAL REQUERIDO Y EFECTUADO EL CONCURSO RESPECTIVO,
ASIMISMO SE HA CONSIDERADO UNA EVALUACIÓN TRIMESTRAL DEL PERSONAL .
Situación: Implantada
Recomendación N° 2
LA DIRECCIÓN DE ADMINISTRACIÓN TRIBUTARIA DEBERÁ PROYECTAR UNA DIRECTIVA INTERNA EN LA
QUE SE ESTABLEZCA CLARAMENTE LOS PROCEDIMIENTOS A SEGUIR.
Acciones Adoptadas al 30/06/03
CON MEMORANDUM N° 98-2002-/MDASA DEL 20/06/2003 EL DIRECTOR DE LA OFICINA DE
ADMINISTRACION TRIBUTARIA DISPUSO A LA UNIDAD DE REGISTRO TRIBUTARIO, ELABORAR UNA
DIRECTIVA INTERNA, EN LA QUE SE ESTABLEZCA LOS PROCEDIMIENTOS PARA EL REGISTRO E INSCRIPCIÓN
DE INMUEBLES, EL CUAL HA SIDO ELABORADO Y APROBADO , ENCONTRÁNDOSE EN VIGENCIA
Situación: Implantada
SITUACIÓN DE INFORMES DE ACCIÓN DE CONTROL
INFORMES EMITIDOS DEL 01/01/2002 AL 30/06/2003
MENSAJE PARA LASMENSAJE PARA LAS
AUTORIDADES YAUTORIDADES Y
FUNCIONARIOSFUNCIONARIOS
No olvidemos que como Funcionarios
Públicos estamos comprometidos a
actuar diligentemente en el desempeño de
nuestras funciones, con Economía,
Eficiencia, Eficacia y Transparencia.
“Recordemos que como Funcionarios
Públicos, estamos al servicio de la
ciudadanía, al servicio de nuestro País, por
lo que debemos esforzarnos
permanentemente, para que nuestro servicio
sea cada vez de mayor calidad y con valor
agregado.”
......GRACIAS POR PERMITIRMEGRACIAS POR PERMITIRME
APRENDER CON USTEDESAPRENDER CON USTEDES

Mod 8

  • 1.
  • 2.
  • 3.
    Contenidos • Revisión deconceptos y generalidades • Control Gubernamental • Potestad sancionadora de la CGR • Atribuciones del S.N.C. • Postulados de la Auditoria Gubernamental • Estructura del Informe de Auditoría • Responsabilidades • Responsabilidad de Alta Dirección y funcionarios • Estructura del Informe Especial • Verificación y Seguimiento • Marco normativo • Recomendaciones de Auditoria • Calificación del estado situacional • Criterios para calificar el estado • Informe de Seguimiento
  • 4.
    Seguimiento de laImplantación de Medidas Correctivas en las Entidades del Estado REVISIÓN DE CONCEPTOS Y GENERALIDADES
  • 5.
  • 6.
  • 7.
  • 8.
  • 9.
  • 10.
    “Control no esun ejercicio de mando con el que se obliga o presiona a la gente o a las cosas para que actúen de un modo deseado. Es más bien cuestión de orientar un sistema hacia su mejor funcionamiento”. John Wiley
  • 11.
    Control: “Disponer las cosasde modo que el sistema se regule a si mismo.”
  • 12.
    CONSTITUCIÓN POLÍTICA DE 1993Artículo 82º CONTRALORÍA GENERAL DE LA REPÚBLICA: Entidad descentralizada. Goza de autonomía. Órgano Superior del SNC. Supervisa la legalidad del Presupuesto del Estado, de las operaciones de la deuda pública y de los actos de las instituciones sujetas a control.
  • 13.
    Ley Orgánica delSistema Nacional de Control y de la Contraloría General de la República Nº 27785 publicada 23/07/2002 Ley Nº 27785
  • 14.
    Control Gubernamental Prevenir yverificar la correcta, eficiente y transparente Utilización y gestión de recursos y bienes del Estado. El desarrollo honesto y probo de las autoridades, funcionarios y servidores públicos Cumplimiento de metas y resultados Art. 2º Ley 27785
  • 15.
    Entidades Sujetas aControl  Gobierno Central, sus entidades y órganos.  Gobiernos Regionales y Locales .  Unidades Administrativas del Poder Legislativo, Poder Judicial y Ministerio Público. Art. 3º Ley 27785
  • 16.
    Entidades Sujetas aControl  Organismos Autónomos.  Organismos reguladores de servicios públicos.  Empresas del Estado.  Entidades privadas, no gubernamentales (por recursos y bienes del Estado que perciben administren) Art. 3º Ley 27785
  • 17.
    EL CONTROL GUBERNAMENTAL Delos actos y resultados de la gestión pública , en atención al grado de eficiencia, eficacia, transparencia y economía en el uso y destino de los recursos y bienes del Estado. El control gubernamental evalúa los sistemas de administración, gerencia y control, con fines de su mejoramiento a través de la adopción de acciones preventivas y correctivas pertinentes. Consiste en la: Supervisión Vigilancia Verificación Asimismo del cumplimiento de: Normas Legales Lineamientos de Política Planes de Acción
  • 18.
    CONTROL INTERNO -ART. 7° Comprende acciones de cautela previa, simultánea y de verificación posterior que realiza la entidad sujeta a control, con la finalidad que la gestión de sus recursos, bienes y operaciones se efectúe correcta y eficientemente.
  • 19.
    CONTROL INTERNO PREVIO YSUMULTÁNEO Es ejercido por los responsables superiores del servidor o funcionario público y por el órgano de control institucional según sus planes y programas anuales. Compete exclusivamente a las autoridades, funcionarios y servidores públicos de las entidades como responsabilidad propia de sus funciones que le son inherentes. POSTERIOR
  • 20.
    ELEMENTOS DEL SISTEMADE CONTROL INTERNO - Aplicación recomendaciones de control interno. - Mecanismos que faciliten el control ciudadano. - Sistemas modernos de información. - Métodos confiables para la evaluación de la gestión. - Programas de inducción, capacitación y actualización. - Simplificación y actualización de normas. - Evaluación del riesgo inherente y de control. - Establecimiento de los objetivos y metas. - Definición de políticas como guías de acción. - Adopción de un sistema de organización adecuado. - Delimitación precisa de autoridad y responsabilidad. - Adopción de normas para la protección de los recursos. - Sistema de méritos y sanciones.
  • 21.
    Responsables del ControlInterno en la entidad El control interno es efectuado por diversos niveles, cada uno con responsabilidades importantes. Todos los directivos, auditores internos y otros funcionarios contribuyen a su efectividad, eficacia y economía.
  • 22.
    El Titular dela entidad, es responsable de fomentar y supervisar el funcionamiento y confiabilidad del control interno para la evaluación de la gestión y el efectivo ejercicio de la rendición de cuentas, propendiendo a que éste contribuya con el logro de la misión y objetivos de la entidad a su cargo (4to. Párrafo del Art. 7° de la Ley N° 27785). Responsables del Control Interno en la entidad Asimismo, está obligado a definir las políticas institucionales en los planes y/o programas anuales que se formulen, los que serán objeto de las verificaciones a que se refiere la Ley N° 27785. (5to. Párrafo del Art. 7° de la referida Ley)
  • 23.
    Depende por ejemplo dela Segregación de Funciones. No es garantía absoluta para evitar el fraude. La Estructura de Control Interno depende del factor humano. Ninguna estructura del Control Interno garantiza por si misma su solidez Limitaciones de la efectividad del Control Interno
  • 24.
    Políticas, normas, métodosy rocedimientos técnicos que compete aplicar a la Contraloría General u otro órgano del Sistema. Puede ser preventivo o simultáneo. CONTROL EXTERNO SupervisarSupervisar VigilarVigilar VerificarVerificar la gestión, la captación y el uso de recursos del Estado Es selectiva y posterior
  • 25.
    Sistema Nacional deControl - SNC ÓRGANOS DEL SNC Contraloría General de la República Órgano de Control Institucional Sociedades de Auditoría
  • 26.
    Atribuciones del Sistema Efectuar supervisión,vigilancia y verificación de la gestión y utilización de bienes del Estado Formular recomendaciones Impulsar modernización y mejoramiento de gestión pública Propugnar capacitación de funcionarios
  • 27.
    Exigir a funcionarios yservidores Públicos responsabilidad por sus actos. Emitir informes con sustento Técnico y legal. Atribuciones del Sistema Brindar apoyo técnico al Procurador público
  • 28.
    Acceso a registros, documentos einformación Ordenar acciones de control Supervisar cumplimiento de recomendaciones. Disponer inicio de acciones legales. Normar y velar por implantación de OAI’s Atribuciones de la Contraloría General
  • 29.
    REGLAMENTO DE LOSÓRGANOS DE CONTROL INSTITUCIONAL R.C. N° 459-2008-CG 28/10/2008
  • 30.
    OBJETIVO DEL OCI Unidad especializada responsable de llevar a cabo el control gubernamental en la entidad.  Promueve la correcta y transparente gestión de los recursos y bienes de la entidad.
  • 31.
    OBJETIVO DEL OCI Cautela la legalidad y eficiencia de sus actos y operaciones, así como el logro de sus resultados, mediante la ejecución de labores de control.
  • 32.
    FUNCIONES DE LOSOCI Remitir los informes resultantes de sus labores de control a la Contraloría , como al titular de la entidad y del Sector cuando corresponda. Efectuar el seguimiento de las medidas correctivas que adopte la entidad, como resultado de las labores de control, comprobando su materialización efectiva.
  • 33.
    FACULTAD SANCIONADORA DELA CGR En cumplimiento de su misión y atribuciones la Contraloría General tiene la facultad de aplicar directamente sanciones por la comisión de infracciones que hubieren cometido: Funcionarios y servidores de las entidades sujetas a control, Jefes y personal del OCI. Socios y personal de las SOA`s Personas jurídicas y naturales que manejen recursos y/o bienes del Estado o, a quien haya requerido información o su presencia con relación a su vinculación con entidades sujetas al SNC.
  • 34.
    Obstaculización de acción decontrol. Omisión de implantación de OCI’s. Interferencia para ejercer control gubernamental. Omisión de implantación de Medidas Correctivas. Omisión o deficiencia del control gubernamental o en el Seg. Medidas Correctivas. Omisión en presentación de información o ejecutar en forma diferente.
  • 35.
    Incumplimiento de remisión de documentosen plazos. Cuando personas naturales o jurídicas no acudan a requerimientos. Incumplir con mantener al día documentación. (10 Años) Incumplir con requisitos para designación de SOA’s. Personal de SOA’s incurre en conflicto de intereses. Pérdida de condición de hábil en Colegios Profesional.
  • 36.
    Incumplimiento de resolución de contratode SOA’s. Suscripción directa de servicios de auditoría. Cuando SOA´s incurren en incompatibilidad. Presentación de documentos de procedencia ilícita. Contratación de SOA`s que están incursas en incompatibilidad permanente.
  • 37.
    REGLAMENTO DE INFRACCIONESY SANCIONES Aprobado por R.C. N° 367-2003 de 30.OCT.2003. Modificado por R.C. N° 017-2004-CG. Regula el procedimiento sancionador y establece las formalidades, escalas, criterios de gradualidad y demás requisitos para la aplicación de sanciones, así como la identificación de las infracciones previstas en la Ley. De conformidad con el Comunicado Oficial N° 004-2004- CG de 04.FEB.2003 entró en vigencia el 11 de marzo de 2004.
  • 38.
    REGLAMENTO DE INFRACCIONESY SANCIONES Objetivos de la sanción: Orientar: la conducta de cumplimiento de las disposición que sea aplicable. Disuadir: comportamientos que atenten contra el cumplimiento de obligaciones. Prever: que la comisión de la conducta sancionable no resulta mas ventajosa para el infractor que cumplir con las disposiciones infringidas. Cumplir: con su carácter punitivo.
  • 39.
    TIPOS DE SANCIONES  Amonestación. Multa.  Suspensión Temporal ( a SOA’s)  Exclusión definitiva del Registro de SOA. Según criterios de gradualidad:  Antecedentes del infractor.  Circunstancia de la comisión de la infracción.  Gravedad de la infracción.  Falsedad de la información.  Reparación del daño.  Realización de medidas correctivas.
  • 40.
    ESCALA SANCIONES Persona NaturalPersonal Jurídica Infracció n UIT = S/. 3,550 Importe S/. UIT = S/. 3,550 Importe S/. Leve 0.05 a 1 UIT 175,00 a 3,500 0.5 a 5 UIT 1,750 a 17, 500 Grave 1.5 a 5 UIT 5,250 a 17, 500 6 a 15 UIT 21,000 a 52,500 Muy Grave 5.5 a 10 UIT 19,250 a 35,000 16 a 50 UIT 56,000 a 175,000
  • 41.
    Seguimiento de laImplantación de Medidas Correctivas en las Entidades del Estado POSTULADOS BÁSICOS DE LA AUDITORÍA
  • 42.
    AUTORIDAD LEGAL PARA EJERCERLAS ACTIVIDADES DE AUDITORÍA GUBERNAMENTAL La auditoría debe realizarse de acuerdo a disposiciones legales establecidas.
  • 43.
    APLICABILIDAD DE LASNORMAS DE AUDITORÍA GUBERNAMENTAL Las NAGU determinan los requisitos de orden personal y profesional del auditor, uniforman el trabajo.
  • 44.
    IMPORTANCIA RELATIVA Magnitud onaturaleza de un monto erróneo.
  • 45.
    LA AUDITORÍA GUBERNAMENTAL SEDIRIGE A LA MEJORA DE LAS OPERACIONES DE LAS ENTIDADES Dirigido a mejorar operaciones futuras antes que criticar los hechos pasados.
  • 46.
    JUICIO IMPARCIAL DELOS AUDITORES La auditoria se basa en la evaluación de los hechos rodeados de imparcialidad.
  • 47.
    EL EJERCICIO DELA AUDITORÍA GUBERNAMENTAL IMPONE OBLIGACIONES PROFESIONALES A LOS AUDITORES Implica responsabilidad ante el público, congreso, gobierno y la entidad auditada.
  • 48.
    ACCESO A TODOTIPO DE INFORMACIÓN PÚBLICA Acceso a la fuente, documentos e información de la entidad auditada.
  • 49.
    LA APLICACIÓN DELA MATERIALIDAD EN LA AUDITORÍA GUBERNAMENTAL Áreas, operaciones o transacciones de significancia e incidencia en los resultados.
  • 50.
    PERFECCIONAMIENTO DE LOS MÉTODOSY TÉCNICAS DE AUDITORÍA Contribuir al mejoramiento de los métodos y técnicas
  • 51.
    EXISTENCIA DE CONTROLES INTERNOS APROPIADOS Lagerencia responsable de mantener y actualizar sus controles internos.
  • 52.
    LAS OPERACIONES YCONTRATOS GUBERNAMENTALES ESTAN LIBRES DE IRREGULARIDADES Y ACTOS DE COLUSIÓN El Estado asume que las operaciones y actos de los funcionarios son lícitos.
  • 53.
    RESPONDABILIDAD Y AUDITORÍA GUBERNAMENTAL Deberde los funcionarios o empleados públicos de rendir cuenta de sus actos.
  • 54.
    RESPONSABILIDAD  Sólido controlinterno financiero y administrativo.  Información sobre sus actividades, metas y/o objetivos.  Adecuada organización de la base de datos.
  • 55.
  • 56.
    • PLANEAMIENTO. • EJECUCIÓN. •INFORME. • SEGUIMIENTO DE MEDIDAS CORRECTIVAS.
  • 57.
    SUB PROCESOSSUB PROCESOS ÁREASCRÍTICASÁREAS CRÍTICAS PLAN Y PROGRAMA DEPLAN Y PROGRAMA DE AUDITORÍAAUDITORÍA CONCEPTO DECONCEPTO DE LA AUDITORÍALA AUDITORÍA PREPARACIÓN DEPREPARACIÓN DE LA AUDITORÍALA AUDITORÍA SUB PROCESOSSUB PROCESOS PRODUCTOSPRODUCTOS PRODUCTOSPRODUCTOS REUNIÓN DEREUNIÓN DE APERTURAAPERTURA COMPROBACIONESCOMPROBACIONES ESTRUCTURAESTRUCTURA BUSQUEDA DEBUSQUEDA DE EVIDENCIAEVIDENCIA REUNIÓN DEREUNIÓN DE TRABAJOTRABAJO REDACCIÓN FINALREDACCIÓN FINAL CONTENIDOCONTENIDO CONCLUSIONES YCONCLUSIONES Y RECOMENDACIONESRECOMENDACIONES DE LA AUDITORÍADE LA AUDITORÍA DOCUMENTOSDOCUMENTOS DOCUMENTACIÓNDOCUMENTACIÓN FORMULACIÓN YFORMULACIÓN Y COMUNICACIÓN DECOMUNICACIÓN DE HALLAZGOSHALLAZGOS COMENTARIOSCOMENTARIOS Y/OY/O ACLARACIONESACLARACIONES CONTROLES DE CALIDADCONTROLES DE CALIDAD CONTRIBUCIÓN AL INFORMECONTRIBUCIÓN AL INFORME REMISIÓN A LOS ÓRGANOSREMISIÓN A LOS ÓRGANOS COMPETENTESCOMPETENTES ADOPCCIÓN DEADOPCCIÓN DE MEDIDASMEDIDAS CORRECTIVAS YCORRECTIVAS Y PREVENTIVASPREVENTIVAS BALANCE DEBALANCE DE RESULTADOSRESULTADOS PLANIFICACIÓNPLANIFICACIÓN DE LA AUDITORÍADE LA AUDITORÍA EXAMEN INEXAMEN IN SITUSITU ELABORACIÓNELABORACIÓN DE LASDE LAS CONCLUSIONESCONCLUSIONES DE LA AUDITORÍADE LA AUDITORÍA 33 22 11 PROCEDIMIENTOPROCEDIMIENTO DE DICTAMENDE DICTAMEN 44 PRESENTACIÓNPRESENTACIÓN DEL INFORMEDEL INFORME 55 SEGUIMIENTOSEGUIMIENTO 66
  • 58.
    Fase del Informede Auditoría A. NAGU 4.40 y modificatorias. B. Tipos de Informes. C. Estructura del informe del Examen Especial. D. Informe Especial Legal.
  • 59.
    A. NAGU 4.40 Tienepor finalidad regular el contenido del informe largo de auditoría financiera, de gestión y de otros tipos que se deriven de los mismos, tales como exámenes especiales. Informe de Auditoría Inform e
  • 60.
    I N F O R M E S TIPOS DE INFORMES GENERAL ESPECIAL CONTROL INTERNO •Financieros y Presupuest. • Legales • Gestión Institucional • Seguimiento de medidas correctivas • Faltas graves • Indicios de Comisión de delito • Responsabilidad Civil • Debilidades de diseño y funcionamiento de los sistemas
  • 61.
    I N F O R M E S Resolución Contraloría N°141-99-CG GENERAL ESPECIAL LEGAL •Financieros y Presupuest. •Legales •Gestión Institucional •Seguimiento de medidas correctivas •Indicios de Comisión de delito •Responsabilidad Civil
  • 62.
    I N F O R M E S Resolución Contraloría N°259-2000-CG GENERAL ESPECIAL •Financieros y Presupuest. •Examen Especial •Auditoria de Gestión •Indicios de Comisión de delito •Responsabilidad Civil
  • 63.
    Informe de Auditoría Medioa través del cual el auditor, emite su juicio profesional sobre los aspectos examinados. Expresión escrita donde el auditor expone su conclusión sobre la tarea auditora.
  • 64.
    ESTRUCTURA DEL INFORMEDE AUDITORÍA (NAGU 4.40 - Contenido del Informe) (Resolución 259-2000-C6 de 07.12.00) Síntesis Gerencial Introducción a. Origen del examen. b. Naturaleza y Objetivo . c. Alcance. d. Antecedentes y base legal de entidad. e. Comunicación de hallazgos. f. Memorandum de Control Interno. g. Otros aspectos de importancia. Observaciones Conclusiones Recomendaciones Anexos
  • 65.
    ESTRUCTURA DEL INFORMEDE AUDITORÍA (NAGU 4.40 - Contenido del Informe) (Resolución 259-2000-C6) I. INTRODUCCIÓN 1: Origen del examen Plan Anual Pedido del Congreso Pedido del Titular Denuncia
  • 66.
    ESTRUCTURA DEL INFORMEDE AUDITORÍA (NAGU 4.40 - Contenido del Informe) (Resolución 259-2000-C6) 2.- NATURALEZA Y OBJETIVOS Naturaleza o Tipo de Examen: Examen Especial Auditoría de Gestión Auditoría Financiera
  • 67.
    Objetivos: Lo que esperalograrse como resultado del examen. Dar a conocerse los límites de la Auditoría. Aspectos puntuales. Áreas Determinadas.
  • 68.
    ESTRUCTURA DEL INFORMEDE AUDITORÍA (NAGU 4.40 - Contenido del Informe) (Resolución 259-2000-C6) 3.- Alcance: NAGA y NAGU. Período Examinado. Ámbito Geográfico. Áreas y Materia del Examen.
  • 69.
    ESTRUCTURA DEL INFORMEDE AUDITORÍA (NAGU 4.40 - Contenido del Informe) (Resolución 259-2000-C6) Alcance: Limitaciones al alcance. Modificaciones al enfoque de la Auditoría. Existencia de Informe Especial Legal.
  • 70.
    ESTRUCTURA DEL INFORMEDE AUDITORÍA (NAGU 4.40 - Contenido del Informe) (Resolución 259-2000-C6) 4.- Antecedente y Base legal de la entidad: Aspectos relevantes Misión, ubicación orgánica Principales normas legales
  • 71.
    ESTRUCTURA DEL INFORMEDE AUDITORÍA (NAGU 4.40 - Contenido del Informe) (Resolución 259-00-C6) 5.- Comunicación de Hallazgos: Comunicación oportuna Indicar en anexo al informe el personal comprendido en las observaciones (nombres y apellidos , DNI , cargos desempeñados,período, condición laboral, domicilio, precisando en los casos que se encuentran comprendidos)
  • 72.
    NAGU 3.60 COMUNICACIÓNDE HALLAZGOS DE AUDITORÍA Presuntas deficiencias o irregularidade Resultado de Aplicación de procedimientos de Auditoría Materialidad, documentado, referenciados en P/T
  • 73.
    NAGU 3.60 COMUNICACIÓNDE HALLAZGOS DE AUDITORÍA Atributos de Hallazgos a comunicarse CondiciónCondición CriterioCriterio CausaCausa EfectoEfecto
  • 74.
    6. ASPECTOS DEIMPORTANCIA Información importante. Constatada por el Auditor. Comprendida en los objetivos y alcances. Dificultades que afrontaron los responsables. Logros notables. Adopción de correctivos durante Auditoría. Asuntos que requieren trabajo adicional.
  • 75.
    II. OBSERVACIONES Situación deficientey relevante. Resultado de la evaluación efectuada. De acuerdo a objetivos previstos.
  • 76.
    Atributos de laObservación Sumilla Encabezamiento. 1.- Condición Lo que es. 2.- Criterio Lo que debe o debió ser. Normas Jurídicas Vigentes. Normas Técnica de Control. Indicadores de Gestión.
  • 77.
    ATRIBUTOS DE LAOBSERVACIÓN 3.-Causa ¿Por qué ocurrió?. Necesario para recomendar. 4.-Efecto Consecuencia real o potencial. Cuantitativa o Cualitativa. Indispensable para establecer su importancia.
  • 78.
    RUBRO: OBSERVACIONES Comentarios y/oaclaraciones de personas comprendidas. Opinión Técnica del Auditor previa Evaluación. Determinación de responsabilidad administrativa. Indicios de comisión de delito o perjuicio económico en Informe Especial.
  • 79.
    III. CONCLUSIONES: Opiniones decarácter profesional respecto a observaciones. Debidamente referenciadas. Puede ser sobre aspectos diferentes a las observaciones pero que estén expuestos en el Informe.
  • 80.
    IV. RECOMENDACIONES Medidas específicaspara la administración. Promover superación de causas. Dirigidas al Titular o Funcionarios competentes. Constructivas y que posibiliten mejoras. Procesamiento de responsabilidades. Factibilidad de implementación.
  • 81.
  • 82.
    ANEXOS: Informes de especialistas. Documentosque no obran en la Entidad. Relación de personal comprendido en las observaciones administrativas.
  • 83.
    SÍNTESIS GERENCIAL DELINFORME Estructura gramatical en 3ra persona Párrafos y oraciones cortas. Abreviaturas conocidas. Utilizar negrita para enfatizar. Evitar en lo posible referencias legales.
  • 84.
    SÍNTESIS GERENCIAL DEL INFORME Títulode la síntesis : Breve introducción. Observaciones y/o conclusiones más significativas. Recomendaciones más importantes. Comentarios de la entidad. Acciones adoptadas. Asuntos de importancia pendientes de solución.
  • 85.
    Elevación de Informe Titularde la Entidad. CONTRALORÍA GENERAL Adjuntando formato 4 y Diskette.
  • 86.
    FORMATO 2-A RESUMEN DELINFORME DE ACCIÓN DE CONTROL (1) CÓDIGO DE LA ACCIÓN DE CONTROL : (2) TIPO DE INFORME (VER ANEXO N° 6): I. DATOS GENERALES DEL INFORME (3) Nº (4) FECHA DE EMISIÓN (5) TÍTULO II. OBSERVACIONES (ó FUNDAMENTOS DE HECHO Y DERECHO) Y RECOMENDACIONES OBSERVACIÓN (6) Nº (7) CATEGORÍA (ANEXO Nº 7) (8) MONTO (9) PERJUICIO ECONÓMICO (10) ÁREAS OBSERVADAS (ANEXO Nº 4) S/. (11) RESUMEN DE LA OBSERVACIÓN / DEL HECHO RECOMENDACIONES (12) Nº (13) RESUMEN OBSERVACIÓN (6) Nº (7) CATEGORÍA (ANEXO Nº 7) (8) MONTO (9) PERJUICIO ECONÓMICO (10) ÁREAS OBSERVADAS (ANEXO Nº 4) S/. (11) RESUMEN DE LA OBSERVACIÓN / DEL HECHO RECOMENDACIONES (12) Nº (13) RESUMEN
  • 87.
    SELECCIÓN DEÁREAS FUENTES ÁMBITOCRÍTICASOASUNTOSDEIMPORTANCIA OBJETIVOSYALCANCE ADQUISICIONES DONACIONES OBRAS PLANANUALDE AUDITORÍA PEDIDOSDEL CONGRESO DENUNCIAS PEDIDOS ESPECÍFICOS ENTIDAD PÚBLICA MEMORÁNDUM DE PLANEAMIENTO CONTRATACIONES FINANZAS OBJETIVON°03 PROGRAMA OBJETIVON°02 PROGRAMA OBJETIVON°01 PROGRAMA OBJETIVON°05 PROGRAMA OBJETIVON°04 PROGRAMA CONTRALORÍAGENERALDELAREPÚBLICA FLUJOGRAMADEEXAMENESPECIAL FASE:PLANEAMIENTO
  • 88.
    EXAMEN ADQUISICIONES DESARROLLOY COMUNICACIÓN DEHALLAZGOS DONACIONES FINANZAS RESULTADOSPRELIMINARESDELAAUDITORÍAY APLICACIÓNDEPRUEBASYOBTENCIÓNDEAPLICACIÓNDEEVIDENCIAS APLICACIÓNDECONTROLESDECALIDAD TIPODEINFORMES CONTRALORÍAGENERAL DELAREPÚBLICA INFORME LARGO NAGU4.40 COMUNICACIÓN YEVALUACIÓN DEHALLAZGOS ASUNTOS REFERIDOSA RESPONSABILIDAD ADMINISTRATIVA OBRAS CONTRATOS INFORME ESPECIAL LEGALNAGU 4.50 EVALUACIÓNDE HECHOSPOR ELABOGADO ASUNTOS REFERIDOSA RESPONSABILIDAD CIVILYPENAL FLUJOGRAMADEEXAMENESPECIAL FASE:TRABAJODECAMPO
  • 89.
    CONTENIDODELINFORME MARCO CONCEPTUAL REMSIIÓNDELINFORME COMENTARIOS RECONOCIMIENTODE: DIFICULTADES,LOGROSY ADOPCIÓNDECORRECTIVOS EINFORMARASUNTOS IMPORTANTES CONCLUSIONES OPINIÓNDECARACTER PROFESIONALRESPECTOA LOSOBJETIVOSDEAUDITORÍA OBSERVACIONES SUMILLA CONDICIÓN CRITERIO CAUSA EFECTO CONTRALORÍAGENERALDELAREPÚBLICAFLUJOGRAMADEEXAMENESPECIAL FASE:REDACCIÓNDEINFORME CONTENIDODELINFORME SINTESIS I. INTRODUCCIÓN II. CONCLUSIONES III. COMENTARIOSY OBSERVACIONES IV. RECOMENDACIONES V. ANEXOS OTROS ORGANISMOS CONGRESO ENTIDAD PÚBLICA RECOMENDACIONES DIRIGIDASALTITULARO FUNCIONARIOCOMPETENTE ORIENTADASASUPERAR CAUSAS CARACTERCONSTRUCTIVO PROPICIARADOPCIÓNDE CORRECTIVOS E NFASISENLOGRODEOBJETIVOS DEENTIDAD
  • 90.
    Seguimiento de laImplantación de Medidas Correctivas en las Entidades del Estado RESPONSABILIDAD DE LOS FUNCIONARIOS
  • 91.
    NTC. 700-02: RESPONDABILIDAD (ACCOUNTABILITY) Eltitular, los funcionarios y servidores deben rendir cuenta ante las autoridades competentes y ante el público por los fondos o bienes del estado a su cargo y/o por una misión u objetivo encomendado.
  • 92.
    RESPONSABILIDAD GUÍA PARA ELANÁLISIS DE RESPONSABILIDADES IMPUTABLES A LOS AUDITADOS QUE EN EJERCICIO GENERAN RESPONSABILIDAD LAS ACCIONES U OMISIONES DE SUS FUNCIONES INFRINGEN ALGÚN PRECEPTO QUE GUÍA SU GESTIÓN Y PERFORMANCE
  • 93.
    Incurren los SSy FFPP que, en ejercicio de sus funciones, desarrollaron una gestión deficiente o negligente. La calificación de gestión deficiente o negligente se adopta teniendo en cuenta lo siguiente: RESPONSABILIDAD ADMINISTRATIVA
  • 94.
    A) Que nose hayan logrado resultados razonables en términos de eficiencia, eficacia o economía teniendo en cuenta los planes y programas aprobados y su vinculación con las políticas del sector a que pertenecen. ... ...
  • 95.
    b) que norealicen una gestión transparente y no hayan vigilado que los sistemas operativos, administrativos y de control estén funcionando adecuadamente. c) que no respeten la independencia de la auditoría interna. ... ...
  • 96.
    ... d) Que noagoten todas las acciones posibles para preservar los bienes y recursos de la entidad a que pertenecen. Asimismo, incurren en RRR adm. los que han contravenido el ordenamiento jurídico adm. y las normas internas de la entidad a que pertenecen.
  • 97.
    Incurren los SSy FFPP que en ejercicio de sus funciones hayan ocasionado un daño económico a su entidad o al estado. La determinación de responsabilidad civil se efectuará indicando el monto total que incluye los intereses legales a determinada fecha. RESPONSABILIDAD CIVIL
  • 98.
    Incurren los SSo FF.PP que en ejercicio de sus funciones han efectuado un acto u omisión tipificado como delito o falta, la que se hará en términos de indicios de comisión de delito seguido del tipo legal pertinente. RESPONSABILIDAD PENAL Nace cuando prevalece el beneficio propio sobre el beneficio colectivo. CORRUPCIÓN:
  • 99.
    AUTONOMÍA DE RESPONSABILIDADES CADARESPONSABILIDAD GENERADA ES INDIVIDUAL Y AUTÓNOMA PARA EL INFRACTOR • Un mismo acto indebido, según su naturaleza puede generar para su autor consecuencias de orden administrativo, civil y/o penal. • Un acto indebido puede generar responsabilidad a más de un auditado y, • Un mismo auditado puede ser sujeto de responsabilidad por varios actos o hecho indebidos.
  • 100.
  • 101.
    CASO Nº 1 Incumplimientode pago de dietas a regidores, existiendo disponibilidad económica correspondiente.   Penalidades La ocurrencia de esta acción constituye delito de Abuso de Autoridad y Peculado en la modalidad de Retardo Injustificado de Pago, previstos y penados en los artículos 376º y 390º del Código Penal.
  • 102.
    Autorizar rendiciones decaja, cargados al despacho de alcaldía sin documentación sustentatoria y/o con en documentos que no precisan las razones o motivos por los cuales se autorizaron y que no evidencien la urgencia o necesidad del gasto.   Penalidades Esta acción constituye los hechos en comisión del delito de Peculado, previsto y penado en el artículo 387º del Código Penal CASO Nº 2
  • 103.
    Contratar servicios, fraccionandoel monto, correspondiendo efectuarse un proceso de adjudicación directa con publicación, además favoreciendo a uno de los postores, otorgándose la buena pro al postor que carece de licencia de funcionamiento y que no se encuentra legalmente constituido.   Penalidades Constituye la comisión del delito de Corrupción de Funcionarios en la modalidad de Negociación Incompatible con el Cargo, previsto y penado en el artículo 397º del Código Penal. CASO Nº 3
  • 104.
    Efectuar gastos corrientescon recursos provenientes del FONCOMUN y que no estén relacionados con la operatividad de la Municipalidad. (alimentos, cervezas, fotografías....) dándoseles una aplicación definitiva diferente de aquella a la que estaban destinados. Compras de artículos de limpieza, útiles de oficina, servicios de fotocopias, tipeos, honorarios profesionales , sin el sustento debido y cargados a los diferentes proyectos u obras ejecutadas por la entidad.   CASO Nº 4
  • 105.
    Penalidades Estos hechos constituyenperjuicio económico para la entidad y hacen presumir comisión de delitos de Peculado en las modalidades de Malversación y de Peculado Doloso, previstos y penados en los artículos 389º y 387º del Código Penal, respectivamente. CASO Nº 4
  • 106.
         CASO Nº 5 Otorgarincentivos a la Productividad a funcionarios, sin corresponderles por haber sido designados con el carácter de Ad Honorem, es decir sin derecho a retribución económica alguna.  Comentarios Se produce perjuicio económico a la entidad debido a que se efectúa un desembolso económico sin sustento legal para el caso de los funcionarios Ad Honorem, dada su especial naturaleza. La misma que por su propia definición exige que no se perciba retribución alguna, independientemente de su carácter remunerativo o pensionable, aspectos que no resulta relevantes para tal efecto.
  • 107.
    Irregularidades en designaciónde ejecutores y auxiliares coactivos y carencia de un arancel de costas de procedimiento de cobranza coactiva.   Comentarios Sobre las designaciones se debe establecer los requisitos previstos tanto para el ejecutor y auxiliar coactivo, y las resoluciones de designación deben contemplar la modalidad y monto del pago a realizar por dicho trámite.   CASO Nº 6
  • 108.
    Normas transgredidas Decreto LegislativoNº 773 - Código Tributario, en sus artículos 114º y 118º sobre los requisitos y la gestión de cobranza coactiva en la Administración Tributaria a cargo del Ejecutor Coactivo; y que el "Ejecutor Coactivo liquidará las costas ciñéndose al Arancel de Derechos y Honorarios de los Procedimientos Coactivos que elaborará la Administración...", aspecto que se corrobora además en el artículo Nº 115 del Decreto Legislativo Nº 816 y la Ley Nº 17355 - Procedimientos para hacer efectivas cobranzas coactivas por deudas a la Administración Pública. CASO Nº 6
  • 109.
    Inadecuada administración ycontrol del registro de contribuyentes, afecta la administración financiera de la municipalidad, los factores que contribuyen son:  • Carencia de un estado de cuenta corriente de cada uno de los contribuyentes que refleje el estado de los adeudos. •  Las carpetas de los contribuyentes, carecen de documentación sustentatoria.. • El Registro de Contribuyentes desactualizado • Falta de conciliación del saldo de la Cuenta por Cobrar a los Contribuyentes, presentado en los Estados Financieros. CASO Nº 7
  • 110.
    CASO Nº 7 Comentario03: Debe ser objeto de conciliación por parte de los órganos responsables de la contabilidad: - Los saldos de cuentas colectivas que representen acreencias u obligaciones de la entidad (cuentas por cobrar o cuentas por pagar), contra registros analíticos respectivos. Los saldos individuales pueden además reconfirmarse con los acreedores o deudores, según corresponda. Código 280-03 Conciliación de Saldos, Normas transgredidas Lo expuesto incumple con las disposiciones contenidas en las Normas Técnicas de Control Interno para el Sector Público aprobado por Resolución de Contraloría N° 072-98- CG, del 26.Jun.98; que señalan:  
  • 111.
      Código 280-06 DocumentaciónSustentatoria, Comentario 01: Una entidad pública debe disponer de evidencia documentaria de sus operaciones. Esta documentación debe estar disponible para su verificación por parte del personal autorizado”;   Comentario 03: Corresponde al órgano de administración financiera de cada entidad establecer los procedimientos que aseguren la existencia de un archivo adecuado para la conservación y custodia de la documentación sustentatoria, durante el período de tiempo que fijan las disposiciones legales vigentes   Afectando la administración financiera de la Municipalidad, por cuanto el Área de Rentas carece de registros que proporcionen información confiable y actualizada, para una eficiente gestión en la recaudación tributaria y financiación de las operaciones municipales. CASO Nº 7
  • 112.
  • 113.
  • 114.
    “Cuando en laejecución de la acción de control se evidencien indicios razonables de comisión de delito y/o responsabilidad civil, en cautela de los intereses del Estado, la comisión auditora, sin perjuicio de la continuidad de la auditoría, emitirá con la celeridad del caso, un Informe Especial con el respectivo sustento técnico y legal, para que se inicien las acciones legales pertinentes en forma inmediata en las instancias correspondientes”.
  • 115.
    JUICIO PROFESIONAL APOYO LEGAL OBSERVANCIADE NORMAS LEGALES INDICIOS RAZONABLES DE COMISIÓN DE DELITO RESPONSABILIDAD CIVIL
  • 116.
  • 117.
    CGRCGR SOASOA OCIOCI INDICIOSRAZONABLES DE COMISIÓN DE DELITOINDICIOS RAZONABLES DE COMISIÓN DE DELITO RESPONSABILIDAD CIVILRESPONSABILIDAD CIVIL PROCURADURÍAPROCURADURÍA PÚBLICAPÚBLICA FISCALÍASFISCALÍAS PROCURADURÍAPROCURADURÍA ADSCRITAADSCRITA
  • 118.
    EXCEPCIÓN 1. Si elTitular se encuentra comprendido en los hechos, y; 2. La entidad no pertenece a sector alguno PROCURADURÍAPROCURADURÍA PÚBLICA CGRPÚBLICA CGR
  • 119.
    Inicio de accioneslegales OCIOCIOCIOCI TITULARTITULAR Informe Especial Legal CGRCGR
  • 120.
    Inicio de accionesIniciode acciones legaleslegales ENTIDADENTIDAD CGRCGR Informe Especial SECTORSECTOR
  • 121.
    NONO SE INFORMARÁSE INFORMARÁ INDICIOSRAZONABLES DE COMISIÓN DE DELITOINDICIOS RAZONABLES DE COMISIÓN DE DELITO RESPONSABILIDAD CIVILRESPONSABILIDAD CIVIL SIN COMUNICACIÓN DE HALLAZGOSSIN COMUNICACIÓN DE HALLAZGOS
  • 122.
    EXCEPCIÓNEXCEPCIÓN “Cuando se determinela existencia de perjuicio económico que a juicio del auditor y el abogado sea susceptible de ser recuperado vía la comunicación de hallazgos, los hechos relativos a dicho perjuicio económico , seguirán siendo tratados por la Comisión de Auditoría y revelados en el Informe largo de auditoría”.
  • 124.
    INTRODUCCIÓN Motivo y origende la auditoría. Oficio de acreditación. Ámbito geográfico donde se haya practicado la auditoría. Entidad. Periodo. Áreas materia de examen. Sustento Legal (Nagu 4.50) Carácter de prueba pre – constituida.
  • 125.
    FUNDAMENTOS DE HECHO (condición,criterio y efecto) Breve sumilla, relato ordenado y sucinto de los hechos. Con indicación de los atributos: condición, criterio, efecto, causa cuando ésta última sea determinable. Indicación de normas o disposiciones legales infringidas. Aclaraciones de personas comprendidas, evaluación. En caso de existir responsabilidad civil, ésta debe ser cuantificada.
  • 126.
    FUNDAMENTOS DE DERECHO (tipificacióny sustento de responsabilidad) Sustento legal de la responsabilidad penal o civil incurrida por cada uno de los hechos. (arts.de Código Civil.o Código Penal.) Indicación de plazo de prescripción para el inicio de la acción penal y/o civil.
  • 127.
    IDENTIFICACIÓN DE LOS PARTÍCIPESEN LOS HECHOS Individualización de las personas al servicio de las entidades con competencia funcional sobre los hechos calificados como indicios en los casos de responsabilidad penal, o constitutivos del perjuicio económico en caso de responsabilidad civil. Individualización de otros partícipes, según sea el caso.
  • 128.
    PRUEBAS Identificación de laspruebas en forma detallada y ordenada, por cada hecho, refiriendo el anexo en el cual se adjunta, debidamente autenticadas. De ser necesario, podrán incluirse Informes Técnicos de Profesionales. ( Tasaciones, informes de ingeniería, informes grafo técnicos…etc.)
  • 129.
    RECOMENDACIÓN Para que seinterponga la acción legal respectiva según el tipo de responsabilidad determinada ( civil, penal). Dirigida a los funcionarios que en razón de su cargo o función serán responsables de la autorización e implementación para su ejecución.
  • 130.
    ANEXOS Anexo 1: Nóminasde personas al servicio de las entidades con competencia funcional sobre los hechos calificados como indicios (cargo, DNI, periodo, domicilio) A partir de Anexo 2: pruebas que sustentes los hechos.
  • 131.
  • 132.
  • 133.
    CONTENIDODEL ALTERNATIVAS INFORMEESPECIAL MARCONIVELDE REMISIÓN PARAINCIODE PODERJUDICIAL LEGAL CONCEPTUAL APROBACIÓN DELINFORME ACCIÓNLEGAL TIPIFICACIÓN Y SUSTENTO LEGAL DE LA RESPONSABILIDAD EVIDENCIAS ORDENADAS DETALLADAS Y AUTENTICADAS E INFORME TÉCNICO CONDICIÓN CRITERIO EFECTO INDIVIDUALIZACIÓN DE LAS PERSONAS SOBRE HECHOS CALIFICADOS OAI CGR PROCURADURÍA PÚBLICA SOA CONTRALORÍA GENERAL DE LA REPÚBLICA FLUJOGRAMA DE EXAMEN ESPECIAL LEGAL FASE: REDACCIÓN DE INFORME I. INTRODUCCIÓN II.FUNDAMENTOS DE HECHO III.FUNDAMENTOS DE DERECHO IV.INDENTIFICACIÓN DE LOS PARTICIPES EN LOS HECHOS V. PRUEBAS VI. .ANEXOS RESOUCIÓN CGR TITULAR DEL SECTOR TITULAR DE LA ENTIDAD CGR CGR ACCIONES LEGALES OFICIO AL TITULAR Y PROCURADOR DEL SECTOR ACCIONES LEGALES ACCIONES LEGALES
  • 134.
    Seguimiento de laImplantación de Medidas Correctivas en las Entidades del Estado VERIFICACIÓN Y SEGUIMIENTO DE LA IMPLANTACIÓN
  • 135.
    OPTIMIZAR EL SEGUIMIENTOY VERIFICACIÓN DE LA IMPLANTACIÓN DE MEDIDAS CORRECTIVAS, A FIN DE FORTALECER EL SISTEMA NACIONAL DE CONTROL EN EL MARCO DEL PROCESO DE MODERNIZACIÓN DEL ESTADO. FINALIDAD
  • 136.
    FINALIDAD DESTACAR QUE ELSEGUIMIENTO A LAS RECOMENDACIONES EN EL PROCESO DE AUDITORÍA ES UNA CONTRIBUCIÓN A LA TAREA DE ADMINISTRAR LOS RECURSOS DE UNA ORGANIZACIÓN LA CUAL DESCANSA EN LA ALTA DIRECCIÓN.
  • 137.
    RESUMEN DELRESUMEN DEL INFORMEDEINFORME DE AUDITORÍAAUDITORÍA GUBERNAMENTALGUBERNAMENTAL ACCIONESACCIONES ADOPTADASADOPTADAS POR ELPOR EL TITULARTITULAR SEGUIMIENTOSEGUIMIENTO DE MEDIDASDE MEDIDAS CORRECTIVASCORRECTIVAS ETAPAS
  • 138.
    DIRECTIVA Nº 014-2000- CG/B150 VERIFICACIÓNY SEGUIMIENTO DE IMPLEMENTACIÓN DE RECOMENDACIONES DERIVADAS DE INFORMES DE ACCIONES DE CONTROL.
  • 139.
    A. OBJETIVOS ESTABLECER PROCEDIMIENTOSPARA LA VERIFICACIÓN Y SS.MM A LAS RECOMENDACIONES FORMULADAS EN LOS INFORMES DE AUDITORÍA. ESTABLECER PAUTAS PARA EL SEGUIMIENTO DE LOS PROCESOS JUDICIALES DERIVADOS DE LAS ACCIONES DE CONTROL.
  • 140.
  • 141.
    C. RESPONSABILIDAD ▾Titulares delas Entidades. ▾Jefes de los Órganos de Control Institucional. ▾Jefes de las Unidades Órganicas de la CGR. ▾Sociedades de Auditoría designadas por la CGR. El incumplimiento de la Directiva genera responsabilidad administrativa.
  • 142.
    D. VIGENCIA La presenteDirectiva rige desde el 01 de enero del 2001 y su aplicación es para las acciones de control que se inician a partir de esa fecha.
  • 143.
    E. DISPOSICIONESE. DISPOSICIONES GENERALESGENERALES Responsable de disponer las acciones: Titular.  Responsable de efectuar la Verificación, Seguimiento y Registro: OCI.  Entidades sin OCI: La CGR encargará el Seguimiento.  OCI que realicen acciones de control por encargo: Responsables del Seguimiento.
  • 144.
  • 145.
    OO CC II OO CC II INFORMES DE AUDITORÍA ELEVA INFORMEAL TITULAR DE LA ENTIDAD AUDITADA Y DEL SECTOR. SIMULTANEAMENTE A CGR, ADJUNTADO FORMATO 4 Y DISQUETE (SAGU) REGISTRA RESUMEN DEL INFORME EN EL SISTEMA SAGU, SEGÚN FORMATO 4
  • 146.
    TT II TT UU LL AA RR TT II TT UU LL AA RR DESIGNA A LOS FUNCIONARIOS RESPONSABLES Segúndatos solicitados en el formato 4 Para su registro y seguimiento en el Sistema SAGU ACCIONES ADOPTADAS POR ELACCIONES ADOPTADAS POR EL TITULARTITULAR INFORMA A LA CONTRALORÍA GENERAL DE LA REPÚBLICA En un plazo de 15 días útiles de recepcionado el informe ENVIA COPIA DEL FORMATO 4 AL ÓRGANO DE CONTROL INSTITUCIONAL
  • 147.
    N Nº de REC. FUNCIONARIOS RESPONSABLES APELLIDOAPELLIDO NOMBRES CARGO UNIDAD ORGANICA PATERNO MATERNO O DEPENDENCIA DOCUMENTO DE ASIGNACIÓN Nº FECHA PLAZO DE ATENCIÓN Nroº FECHA : TÍTULO NOMBRE : CARGO : FUNCIONARIOS RESPONSABLES DE LA IMPLANTACIÓN DE RECOMENDACIONES TITULAR DE LA ENTIDADINFORME DE ACCIÓN DE CONTROL ACCIONES ADOPTADAS POR EL TITULAR FORMATO Nº 4 ( XXX ) NOMBRE DE LA ENTIDAD : ABC FORMATO 4 ACCIONES ADOPTADAS POR EL TITULAR
  • 148.
    CASOS ESPECIALES ENTIDADES QUENO CUENTAN CON OAI EL TITULAR COMUNICA DIRECTAMENTE LAS ACCIONES ADOPTADAS. DE ESTAR COMPRENDIDO EL TITULAR, EN EL INFORME, EN PRESUNTA RESPONSABILIDAD CIVIL O PENAL EL RESPONSABLE DE LA IMPLANTACIÓN SERÁ: -TITULAR DEL ÓRGANO RECTOR O DEL QUE EJERCE TUICIÓN - EL QUE DESIGNE LA CONTRALORÍA COMO ENCARGADO DE IMPLANTAR DICHAS MEDIDAS.
  • 149.
    OO CC II OO CC II EFECTÚA EL SEGUIMIENTOY VERIFICACIÓN DE MEDIDAS CORRECTIVAS VERIFICACIÓN Y SEGUIMIENTO DE LA IMPLEMENTACIÓN DE RECOMENDACIONES REGISTRA LA INFORMACIÓN DEL FORMATO 5A – 5B Según lo requerido en el Sistema SAGU. A informes de auditorías: - realizadas a su entidad por la CGR, OCI y SOA - realizadas por sí mismo, en entidades que no cuentan con OAI. Formato 5A – 5B al 30 junio y 31 diciembre con vcmto. al 31 julio y 31 de enero. COMUNICA EL SEGUIMIENTO SEMESTRALMENTE A LA CONTRALORÍA
  • 150.
    TIPO DE ÓRGANOINFORMANTE Nº INFORME 001- 2003 – 2 - ABC Nº De Seguimiento 001 DEL ( FECHA ) NOMBRE DE LA ENTIDAD (ABC) AL (FECHA) ACCIONES ADOPTADAS ACCIONES POR REALIZAR FECHA SITUACIÓN Nº RECOM. Código del Órgano Inf.Órgano de Auditoría Interna Período de Seguimiento SITUACIÓN DE LAS RECOMENDACIONES VERIFICACIÓN Y SEGUIMIENTO DE LA IMPLANTACIÓN DE RECOMENDACIONES FORMATO 5A-5B ( ABC ) NOMBRE DE LA ENTIDAD FORMATO 5A – 5B SEGUIMIENTO DE MEDIDAS CORRECTIVAS
  • 151.
    AUDITORÍAS REALIZADAS POR OCI EN ENTIDADES QUECARECEN DE OCI LA CGR DESIGNARÁ AL ÓRGANO DEL SISTEMA COMO ENCARGADO DEL SEGUIMIENTO, VERIFICACIÓN Y REGISTRO DE MEDIDAS CORRECTIVAS. AUDITORÍAS REALIZADAS POR CGR O SOAS EN ENTIDADES QUE CARECEN DE OCI CASOS ESPECIALES EL OAI AUDITOR SERA RESPONSABLE DE EFECTUAR EL SEGUIMIENTO, VERIFICACIÓN Y REGISTRO DE MEDIDAS CORRECTIVAS DISPUESTAS POR EL TITULAR.
  • 152.
    PENDIENTEPENDIENTE • CUANDO ELTITULAR NO HA DESIGNADO A LOS FUNCIONARIOS RESPONSABLES DE APLICAR LAS RECOMENDACIONES. • CUANDO LOS FUNCIONARIOS DESIGNADOS POR EL TITULAR, NO HAN INICIADO ACCIONES ORIENTADAS A APLICAR LAS RECOMENDACIONES. CRITERIOS PARA DETERMINAR LA SITUACIÓN DE LAS RECOMENDACIONES EN PROCESOEN PROCESO • CUANDO LOS FUNCIONARIOS DESIGNADOS POR EL TITULAR, HAN INICIADO LAS ACCIONES DE IMPLANTACIÓN CORRESPONDIENTES. IMPLANTADAIMPLANTADA • CUANDO SE APLIQUEN LAS MEDIDAS SUGERIDAS EN LAS MISMAS, CORRIGIENDO EL HECHO OBSERVADO, DESAPARECIÉNDO LA CAUSA QUE MOTIVÓ LA OBSERVACIÓN.
  • 153.
    CRITERIOS PARA DETERMINARLA SITUACIÓN DE LAS RECOMENDACIONES PRESCRITO: El proceso administrativo disciplinario deberá iniciarse en el plazo no mayor de un año a partir del momento en que la autoridad competente tenga conocimiento de la falta, bajo responsabilidad. En caso contrario se declarará prescrita, sin perjuicio del proceso civil o penal a que hubiere lugar. RETOMADA: Cuando se realiza el seguimiento a través de otro Informe más reciente, con la misma Observación. NO APLICABLE
  • 154.
    CRITERIOS PARA DETERMINARLA SITUACIÓN DE LAS RECOMENDACIONES PROCESO ADMINISTRATIVOPROCESO ADMINISTRATIVO • CUANDO SE HA APLICADO LA SANCIÓN DISCIPLINARIA ADMINISTRATIVA. PROCESO CIVILPROCESO CIVIL • CUANDO EL JUZGADO HA EMITIDO RESOLUCIÓN QUE PROMUEVE LA ACCIÓN, ESTO ES EL AUTO DE LA ADMISIÓN DE LA DEMANDA. PROCESO PENALPROCESO PENAL • CUANDO EL JUZGADO HA EMITIDO RESOLUCIÓN QUE PROMUEVE LA ACCIÓN, ESTO ES EL AUTO APERTORIO DE INSTRUCCIÓN. EN CASO DE RECOMENDACIONES QUE COMPRENDAN PROCESOS, ESTAS SE CONSIDERARÁN IMPLANTADAS, SEGÚN CORRESPONDA:
  • 155.
    Situación de Recomendaciones de iniciode Acciones Legales PENDIENTE No se han efectivizado acciones EN PROCESO Denuncia o Demanda interpuesta IMPLEMETADAIMPLEMETADA Auto apertorio de instrucción penal Admisión de la Demanda ARCHIVADO DEFINITIVO No hay mérito para el inicio del Proceso
  • 156.
    ACCIONES JUDICIALES Una vezemitido el auto apertorio de instrucción o admisión de la demanda. •Información General: Dentro de los cinco días de haberse iniciado el proceso, se remitirá POR UNA SOLA VEZ en el formato Nº 6A “Acciones Judiciales” – Información General.
  • 157.
    SEGUIMIENTO DE PROCESOS JUDICIALES Formato Nº6B “ Acciones Judiciales” – Seguimiento de Procesos Judiciales. Primer Semestre enero – junio 31 de julio Anual enero – diciembre 31 enero año siguiente
  • 158.
    CONDICION NOMBRE DELPARTICIPE APELLIDO PATERNOAPELLIDO MATERNO NOMBRES CARGO EXPEDIENTE Nroº UBICACIÓN GEOGRAFICA ORGANO JURISDICCIONAL DISTRITO TIPO DE ORGANO JURISDICCIONAL DEPARTAMENTO PROVINCIA FECHA Nº INFORME NATURALEZA MATERIA MONTO DISCUTIDO ENCARGADO DE LA DEFENSA DE LOS INTERESES DEL ESTADO CODIGO DELPROCESO LEGAL INFORMACION GENERAL I. DATOS GENERALES DE INICIO II. PARTICIPES III. OBSERVACIONES ACCIONES JUDICIALES (XXX) NOMBRE DE LA ENTIDAD FORMATO 6A ACCIONES JUDICIALES - FORMATO 6A
  • 159.
    C CODIGO DEL PROCESO LEGAL INICIO PERIODO SEGUIMIENTO Nº EXPEDIENTE ENACARGADO DE LADEFENSA DE INTERESE DELESTADO INSTANCIA EN LA QUE SE ENCUENTRA EL PROCESO ETAPA PROCESAL ESTADO DEL PROCESO FORMA DE CONCLUSION MONTO RECUPERADO TIPO DE ORGANO INFORMANTE : Organo de Auditoría PERIODO DEL SEGUIMIENTO DEL ( FECHA) AL (FECHA) VERIFICACION Y SEGUIMIENTO DE MEDIDAS CORRECTIVAS FORMATO 6B (XXX) NOMBRE DE LA ENTIDAD ACCIONES JUDICIALES SEGUIMIENTO DE PROCESOS FORMATO - 6B
  • 160.
    PARA LAS ACCIONESDE CONTROL INICIADAS Hasta el 31- Dic. – 2000Hasta el 31- Dic. – 2000 Directiva 06-99-CG/SDE-PLF S1 Resumen del Informe S2 Acciones Adoptadas por el Titular S3 Verificación y Seguimiento de MM.CC. INFOPRA A partir del 01 - Ene. – 2001A partir del 01 - Ene. – 2001 Directiva 011-2000/B150 Formato 2 Resumen del Informe. Directiva 014-2000/ B150 Formato 4 Acciones Adoptadas por el Titular Formato 5 Verificación y Seguimiento de MM.CC. Formato 6 Acciones Judiciales SAGU
  • 162.
    I. INTRODUCCIÓN Origen dela Actividad de Control Plan Anual de control del ejercicio 2003 Objetivo Mostrar el estado situacional de las acciones correctivas adoptadas y el grado de implementación de las mismas.
  • 163.
    INTRODUCCIÓN  Alcance Reporte correspondienteal Primer Semestre 2003 que incluye el seguimiento de medidas correctivas a Informes de CGR, SOAs, OCI de los ejercicios enero 2000 al mes de mayo del 2003.
  • 164.
    INTRODUCCIÓN Antecedentes y BaseLegal Precisar los Informes de Seguimiento emitidos a la fecha. Mencionar que se hace teniendo en cuenta la Directiva N° 014-2000-CG/B150 de Verificación y Seguimiento de Implementación de Recomendaciones derivadas de Informes de Control.
  • 165.
    INTRODUCCIÓN Comunicaciones Efectuadas Precisar lascomunicaciones y grado de atención de las mismas de preferencia por áreas. Coordinaciones, visitas…etc.en forma sintética.
  • 166.
    II. COMENTARIOS Mostrar elgrado de avance obtenido en relación al último Informe de Seguimiento de Medidas Correctivas en forma esquemática puede usarse gráficos .
  • 167.
    COMENTARIOS Destacar los retrasosque se vienen observando y el riesgo de que puedan prescribir haciendo notar las áreas que están encargadas de su implementación.
  • 168.
    COMENTARIOS  Destacar losavances que se han logrado de ser el caso, de preferencia por unidades orgánicas.
  • 169.
    COMENTARIOS Utilizar los reportes queemite el SAGU para la formulación del Presente Informe.
  • 170.
    III. RECOMENDACIONES  Efectuarrecomendaciones a la Alta Dirección tomando en cuenta los resultados del seguimiento efectuado.
  • 171.
    ANEXOS  Para remisióna la Contraloría General adjuntar los Formatos establecidos en la Directiva N° 014-2000- CG/B150 producto del ingreso al Sistema de Auditoria Gubernamental.
  • 172.
  • 173.
    RECOMENDACIONES CON FECHADE IMPLEMENTACIÓN VENCIDA AL 30/06/2003 AGRUPADO POR ÁREAS Oficina de Administración Oficina de Personal 3 2 N° Rec. Disponga a la Dirección de Administración, iniciar las acciones de resarcimiento de los montos observados más los gastos de abastecimientos de los faltantes de las observaciones 2.1 a los servidores del almacén general de programas nacionales y observación 2.2; a los servidores Sr. Resumen Pendiente08-02-2001Examen Especial en Sub Almacén de Programas Nacionales 002-2001-2 Pendiente08/02/2001Examen Especial Faltantes en Sub Almacén de Programas Nacionales 002-2001-2 Persona Responsable Situación Actual Plazo de AtenciónTítulo N° Informe Juan Perez Mantener un file de personal actualizado Jorge Quiñónez
  • 174.
    ESTADO SITUACIONAL DERECOMENDACIONES POR INFORME DE CONTROL NOTA: PE = PENDIENTE IM = IMPLANTADA NA = NO APLICABLE EP = EN PROCESO RE = RETOMADA
  • 175.
    ÚLTIMAS ACCIONES ADOPTADASPOR UNIDAD ORGÁNICA ENTRE 01/01/2001 Y 30/06/2003 RESPONSABLE: GERENCIA DE ADMINISTRACIÓN Informe N° 005-2002-2 Título: E.E SOBRE INSCRIPCIÓN DE LOTE DE TERRENO EN EL PINAR Recomendación N° 1 EL DIRECTOR DE ADMINISTRACIÓN TRIBUTARIA DEBERÁ LLEVAR A CABO UN PORCESO DE EVALUACION AL MOMENTO DE SELECCIONAR EL PERSONAL PARA LA EJECUCIÓN DE LAS LABORES DE FISCALIZACIÓN. Acciones Adoptadas al 30/06/03 CON MEMORANDUM N° 095-2002/MDASA DE FECJA 20-06-2002, EL DIRECTOR DE ADMINISTRACION DISPONE A LA UNIDAD DE PERSONAL QUE COORDINE CON LAS AREAS DE LA OFICINA DE ADMINISTRACION TRIBUTARIA ESPECIFICAMENTE LA UNIDAD DE FISCALIZACION PARA SELECCIONAR EL PERSONAL IDÓNEO, SE HA ESTABLECIDO EL PERFIL PROFESIONAL REQUERIDO Y EFECTUADO EL CONCURSO RESPECTIVO, ASIMISMO SE HA CONSIDERADO UNA EVALUACIÓN TRIMESTRAL DEL PERSONAL . Situación: Implantada Recomendación N° 2 LA DIRECCIÓN DE ADMINISTRACIÓN TRIBUTARIA DEBERÁ PROYECTAR UNA DIRECTIVA INTERNA EN LA QUE SE ESTABLEZCA CLARAMENTE LOS PROCEDIMIENTOS A SEGUIR. Acciones Adoptadas al 30/06/03 CON MEMORANDUM N° 98-2002-/MDASA DEL 20/06/2003 EL DIRECTOR DE LA OFICINA DE ADMINISTRACION TRIBUTARIA DISPUSO A LA UNIDAD DE REGISTRO TRIBUTARIO, ELABORAR UNA DIRECTIVA INTERNA, EN LA QUE SE ESTABLEZCA LOS PROCEDIMIENTOS PARA EL REGISTRO E INSCRIPCIÓN DE INMUEBLES, EL CUAL HA SIDO ELABORADO Y APROBADO , ENCONTRÁNDOSE EN VIGENCIA Situación: Implantada
  • 176.
    SITUACIÓN DE INFORMESDE ACCIÓN DE CONTROL INFORMES EMITIDOS DEL 01/01/2002 AL 30/06/2003
  • 178.
    MENSAJE PARA LASMENSAJEPARA LAS AUTORIDADES YAUTORIDADES Y FUNCIONARIOSFUNCIONARIOS
  • 179.
    No olvidemos quecomo Funcionarios Públicos estamos comprometidos a actuar diligentemente en el desempeño de nuestras funciones, con Economía, Eficiencia, Eficacia y Transparencia. “Recordemos que como Funcionarios Públicos, estamos al servicio de la ciudadanía, al servicio de nuestro País, por lo que debemos esforzarnos permanentemente, para que nuestro servicio sea cada vez de mayor calidad y con valor agregado.”
  • 180.
    ......GRACIAS POR PERMITIRMEGRACIASPOR PERMITIRME APRENDER CON USTEDESAPRENDER CON USTEDES