CRISTALIZACIÓN
La cristalizaciónes una técnica mediante la cual se obtienen sólidos cristalinos. Se
puede emplear para purificar sustancias, para separar mezclas, o bien para
obtener cristales grandes y bien formados que se emplearán en estudios
cristalográficos.
Los métodos más empleados para realizarla son aquellos en los que se parte de
una disolución saturada de la sustancia que se desea obtener como sólido
cristalino. La cristalización tendrá lugar siempre que se produzca una disminución
en la solubilidad de la sustancia en cuestión; dicha variación se puede originar de
diversas formas:
a) Por enfriamiento lento de la disolución saturada caliente.
b) Por evaporación libre del disolvente a temperatura constante, en general a
temperatura ambiente.
En general, se recurre al enfriamiento de la disolución saturada, proceso que suele
ir acompañado de la evaporación del disolvente.
Ventajas
 Se puede obtener en una sola etapa un producto de una pureza de hasta
99%.
 Se puede controlar la cristalización de tal maneraque se produzcan cristales
uniformesque faciliten su manejo, empaque y almacenamiento.
 La cristalización mejora la apariencia del productopara comercialización.
 Es una operación que puede llevarse a cabo a temperaturas moderadas.
Desventajas
 En general, ni se puede purificar más de un componente ni recuperar todo
el soluto enuna única etapa. Es necesario equipo adicional pararetirar el
soluto restante de las aguasmadres.
 La operación implica el manejo de sólidos, con losinconvenientes
tecnológicos que estoconlleva. En la práctica supone una secuencia de
procesado de sólidos, que incluyeequipos de cristalización junto con otros
de separación sólido-líquido y de secado.
DISEÑO DE CRISTALIZADORES
 CÁLCULOS DE EQUILIBRIO
(Masa total de cristales)
 CINÉTICA DE NUCLEACIÓN
 CINÉTICA DE CRECIMIENTO
(Tamaño, forma y número de cristales)

ESTRATEGIAS PARA EL DISEÑODEL CRISTALIZADOR





Establecimiento de las relaciones deequilibrio.
Forma de operar el cristalizador (Método para generar la sobresaturación).
Estilo del cristalizador que se va a emplear.
Una vez obtenido el diseño conceptual del cristalizador, el problema de
diseño restante consiste en determinar el diseño funcional que permite
satisfacer los requerimientos de tamaño de cristal mediante el estudio
cinético del sistema.
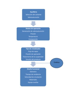
Equilibrio
Selección del solvente
Sobresaturación

Modos de operación
Generación de sobresaturación
Presión
Temperatura
Composición

Tipo de cristalizador
Flujo de vapor
Presión de operación
Tratamiento de la suspensión
Tamaño del producto
Cinética

Diseño Funcional
Diámetro
Tiempo de residencia
Velocidad de circulación
Materiales
Equipo auxiliar
FUNDAMENTOS
Información necesaria para evaluar el uso de la cristalización como alternativa
para la purificación de un producto
 Tipo de cristales que forma el producto.
 Pureza de los cristales que forma el producto.
 Equilibrio: Solubilidad y sobresaturación de soluciones del soluto en agua u
otro solvente.
 Modos de operación posibles para generar la sobresaturación de la
solución de soluto.
 Cinética: Velocidad con que se originan (nucleación) y crecen los cristales
en la solución.
 Distribución de tamaños en poblaciones de los cristales.
Tipos de cristales
Un cristal es un sólido compuesto por átomos, iones o moléculas dispuestos en un
arreglo tridimensional ordenado o periódico, o retícula espacial.
La distancia entre los átomos y los ángulos entre las caras de los cristales
escaracterística de cada material.
Sistemas Cristalográficos

1. Cúbico
2. Tetragonal
3. Ortorrómbico
4. Hexagonal
5. Monoclínico
6. Triclínico
7. Trigonal
Desde el punto de vista Industrial el “hábitat delcristal” se refiere a los tamaños
relativosde la cara del cristal.
a) Los cristales largos se rompen muy fácilmente durante la centrifugación y
secado.
b) Los cristales en forma de disco son difíciles delavar durante su
centrifugación y difíciles de secar.
c) Los cristales esféricos son más fáciles de manejar.
Pureza de los cristales
 Los cristales formados de la mayoría de las soluciones alcanzan
purezas de hasta 99.8% bajo condiciones de velocidad de
crecimiento moderadas.
 Las impurezas generalmente son debidas al atrapamiento del líquido
en el cristal en pequeñas bolsas u oclusiones y ya una vez formado
el cristal en la adhesión de la solución en la superficie, lo que hace
necesario su lavado.
La separación alcanzada en una cristalización puede ser caracterizada
mediante la distribución del soluto y las impurezas entre las fases:

Donde:

De manera similar para la impureza B,

El factor de cristalización E(análogo alfactor de extracción) depende de la
naturaleza del sistema solvente-soluto-impurezas, de las condicionesde
temperatura y presión a las que serealice la cristalización, y del grado
desaturación (sobresaturación) con quese realice la operación
Equilibrio: Solubilidad y sobresaturación

 Solubilidad
Las relaciones de equilibrio para los sistemas de cristalización se
presentanen forma de curvas de solubilidad. Enestas curvas la solubilidad
se expresacomúnmente en por ciento de peso decomúnmente en por ciento
de peso desoluto a peso de solvente.
Las curvas de solubilidad representan lasolubilidad de soluciones saturadas
adiferentes temperaturas.
La saturación es el resultado delequilibrio entre la fase sólida y la
faselíquida, y consecuencia de la igualaciónde sus potenciales químicos.
Los datos experimentales de equilibrio sirven de base para la evaluación de las
diversas opciones que existen para llevar a cabo un proceso de cristalización ya
que permite entre otras cosas:
Determinar si el sólido que se cristaliza sólo contiene el soluto de interés.
Seleccionar el solvente.
Seleccionar el solvente.
Establecer el rango de temperatura y presión de operación.
Conocer la concentración del líquido de salida del cristalizador.
Determinar la recuperación máxima posible de la operación.

 SOBRESATURACIÓN
a. Región metaestable, donde el soluto en exceso a la concentración de
equilibrio se deposita en cristales ya existentes (sembrados o formados por
nucleación) pero no forma cristalesnuevos o núcleos.
b. Región intermedia, donde el soluto en exceso a la concentración de
equilibrio se deposita en cristales existentes y forma nuevosnúcleos.
c. Región lábil, donde la formación de cristales nuevos o núcleos ocurre en
forma espontánea a partir de una solución que no contienecristales o semillas.

cristalizacion

  • 1.
    CRISTALIZACIÓN La cristalizaciónes unatécnica mediante la cual se obtienen sólidos cristalinos. Se puede emplear para purificar sustancias, para separar mezclas, o bien para obtener cristales grandes y bien formados que se emplearán en estudios cristalográficos. Los métodos más empleados para realizarla son aquellos en los que se parte de una disolución saturada de la sustancia que se desea obtener como sólido cristalino. La cristalización tendrá lugar siempre que se produzca una disminución en la solubilidad de la sustancia en cuestión; dicha variación se puede originar de diversas formas: a) Por enfriamiento lento de la disolución saturada caliente. b) Por evaporación libre del disolvente a temperatura constante, en general a temperatura ambiente. En general, se recurre al enfriamiento de la disolución saturada, proceso que suele ir acompañado de la evaporación del disolvente. Ventajas  Se puede obtener en una sola etapa un producto de una pureza de hasta 99%.  Se puede controlar la cristalización de tal maneraque se produzcan cristales uniformesque faciliten su manejo, empaque y almacenamiento.  La cristalización mejora la apariencia del productopara comercialización.  Es una operación que puede llevarse a cabo a temperaturas moderadas. Desventajas  En general, ni se puede purificar más de un componente ni recuperar todo el soluto enuna única etapa. Es necesario equipo adicional pararetirar el soluto restante de las aguasmadres.  La operación implica el manejo de sólidos, con losinconvenientes tecnológicos que estoconlleva. En la práctica supone una secuencia de procesado de sólidos, que incluyeequipos de cristalización junto con otros de separación sólido-líquido y de secado.
  • 2.
    DISEÑO DE CRISTALIZADORES CÁLCULOS DE EQUILIBRIO (Masa total de cristales)  CINÉTICA DE NUCLEACIÓN  CINÉTICA DE CRECIMIENTO (Tamaño, forma y número de cristales) ESTRATEGIAS PARA EL DISEÑODEL CRISTALIZADOR     Establecimiento de las relaciones deequilibrio. Forma de operar el cristalizador (Método para generar la sobresaturación). Estilo del cristalizador que se va a emplear. Una vez obtenido el diseño conceptual del cristalizador, el problema de diseño restante consiste en determinar el diseño funcional que permite satisfacer los requerimientos de tamaño de cristal mediante el estudio cinético del sistema.
  • 3.
    Equilibrio Selección del solvente Sobresaturación Modosde operación Generación de sobresaturación Presión Temperatura Composición Tipo de cristalizador Flujo de vapor Presión de operación Tratamiento de la suspensión Tamaño del producto Cinética Diseño Funcional Diámetro Tiempo de residencia Velocidad de circulación Materiales Equipo auxiliar
  • 4.
    FUNDAMENTOS Información necesaria paraevaluar el uso de la cristalización como alternativa para la purificación de un producto  Tipo de cristales que forma el producto.  Pureza de los cristales que forma el producto.  Equilibrio: Solubilidad y sobresaturación de soluciones del soluto en agua u otro solvente.  Modos de operación posibles para generar la sobresaturación de la solución de soluto.  Cinética: Velocidad con que se originan (nucleación) y crecen los cristales en la solución.  Distribución de tamaños en poblaciones de los cristales.
  • 5.
    Tipos de cristales Uncristal es un sólido compuesto por átomos, iones o moléculas dispuestos en un arreglo tridimensional ordenado o periódico, o retícula espacial. La distancia entre los átomos y los ángulos entre las caras de los cristales escaracterística de cada material. Sistemas Cristalográficos 1. Cúbico 2. Tetragonal 3. Ortorrómbico 4. Hexagonal 5. Monoclínico 6. Triclínico 7. Trigonal Desde el punto de vista Industrial el “hábitat delcristal” se refiere a los tamaños relativosde la cara del cristal. a) Los cristales largos se rompen muy fácilmente durante la centrifugación y secado. b) Los cristales en forma de disco son difíciles delavar durante su centrifugación y difíciles de secar. c) Los cristales esféricos son más fáciles de manejar.
  • 6.
    Pureza de loscristales  Los cristales formados de la mayoría de las soluciones alcanzan purezas de hasta 99.8% bajo condiciones de velocidad de crecimiento moderadas.  Las impurezas generalmente son debidas al atrapamiento del líquido en el cristal en pequeñas bolsas u oclusiones y ya una vez formado el cristal en la adhesión de la solución en la superficie, lo que hace necesario su lavado. La separación alcanzada en una cristalización puede ser caracterizada mediante la distribución del soluto y las impurezas entre las fases: Donde: De manera similar para la impureza B, El factor de cristalización E(análogo alfactor de extracción) depende de la naturaleza del sistema solvente-soluto-impurezas, de las condicionesde temperatura y presión a las que serealice la cristalización, y del grado desaturación (sobresaturación) con quese realice la operación
  • 7.
    Equilibrio: Solubilidad ysobresaturación  Solubilidad Las relaciones de equilibrio para los sistemas de cristalización se presentanen forma de curvas de solubilidad. Enestas curvas la solubilidad se expresacomúnmente en por ciento de peso decomúnmente en por ciento de peso desoluto a peso de solvente. Las curvas de solubilidad representan lasolubilidad de soluciones saturadas adiferentes temperaturas. La saturación es el resultado delequilibrio entre la fase sólida y la faselíquida, y consecuencia de la igualaciónde sus potenciales químicos.
  • 8.
    Los datos experimentalesde equilibrio sirven de base para la evaluación de las diversas opciones que existen para llevar a cabo un proceso de cristalización ya que permite entre otras cosas: Determinar si el sólido que se cristaliza sólo contiene el soluto de interés. Seleccionar el solvente. Seleccionar el solvente. Establecer el rango de temperatura y presión de operación. Conocer la concentración del líquido de salida del cristalizador. Determinar la recuperación máxima posible de la operación.  SOBRESATURACIÓN a. Región metaestable, donde el soluto en exceso a la concentración de equilibrio se deposita en cristales ya existentes (sembrados o formados por nucleación) pero no forma cristalesnuevos o núcleos. b. Región intermedia, donde el soluto en exceso a la concentración de equilibrio se deposita en cristales existentes y forma nuevosnúcleos. c. Región lábil, donde la formación de cristales nuevos o núcleos ocurre en forma espontánea a partir de una solución que no contienecristales o semillas.