1
PLAN DE MARKETING
Laura Martínez
María López
Pilar Moreno
Paul Atkinson
Eduardo Hernández
J Esteban Rendón
2
PLAN DE MARKETING
Contenido
METODOLOGIA ....................................................................................................................3
PROBLEMA ..........................................................................................................................4
OBJETIVO.............................................................................................................................4
RESUMEN ............................................................................................................................4
PALABRAS CLAVE..................................................................................................................6
INTRODUCCIÓN....................................................................................................................6
ANÁLISIS DEL ENTORNO :......................................................................................................6
Político.............................................................................................................................6
Económico.......................................................................................................................6
Sociocultural ..................................................................................................................10
Tecnológico....................................................................................................................11
Ecológico........................................................................................................................12
Legal..............................................................................................................................12
CARACTERÍSTICAS DE LAS INSTALACIONES Caracteristicas de lasinstalaciones...................14
4P’S+ 2 P`S de Kotler.......................................................................................................14
ANALISIS EXTERNO.............................................................................................................15
La clientela.....................................................................................................................15
La competencia .............................................................................................................15
Best practices.................................................................................................................16
ANALISIS INTERNO..............................................................................................................16
Localización (place).........................................................................................................16
Publicidad y promoción (promotion)................................................................................17
Organigrama(people).....................................................................................................18
Plan económico-financiero.............................................................................................18
Proveedores...................................................................................................................21
Encuesta........................................................................................................................23
Tarifas centrointegral canino(process&prize)..................................................................23
Servicio postventa........................................................................................................27
DAFO.................................................................................................................................27
3
CONCLUSIONES..................................................................................................................28
NOMBRE E IMAGEN CORPORATIVA DE LA EMPRESA ............................................................29
BIBLIOGRAFIA ....................................................................................................................31
ANEXOS.............................................................................................................................32
La competencia..............................................................................................................32
Organigrama..................................................................................................................42
Encuesta........................................................................................................................43
BIBLIOGRAFIA ....................................................................................................................44
METODOLOGIA
Para la realización de este trabajo, hemos elegido un líder que se encarga de
administrar el trabajo y de dar la información relevante a cada uno de los
componentes, así como gestionar el plan de cada miembro del grupo de trabajo.
A la hora de realizar el trabajo, al ser un plan de marketing extenso, el líder ha querido
dividir el plan en dos grupos, en uno de los cuales dicho líder gestiona de la forma más
efectiva los procedimientos a seguir. El otro grupo lo lidera la asistente de manager, la
cual se encarga de definir los objetivos, el problema y la búsqueda de información
necesaria para poder realizar un DAFO y comprobar así, la situación en la que se
encuentra el plan de marketing.
El líder gestionara el DAFO y el análisis externo que podemos encontrarnos, las
conclusiones y las recomendaciones.
Una vez dividida la estructura del trabajo, la asistente se encarga de hacer un
DEADLINE, para poder así, distribuirnos el trabajo en el tiempo de tal manera que
4
podamos realizar objetivos pequeños que nos lleven a uno de mayor tamaño, siendo
así la consecución de un trabajo eficaz.
PROBLEMA
Lugar donde poder dejar a nuestro perro cuando lo necesites tú o tu
mascota.
OBJETIVO
Este proyecto se centraría en crear un centro integral para el bienestar
de los caninos, el cual apunta a ofrecer soluciones prácticas para
satisfacer sus necesidades, generar tranquilidad y facilidad a sus
dueños.
RESUMEN
En este trabajorealizado,hemosestudiadolaviabilidadonode abrir uncentro integral para
perros.Para ello,hemosseguidounaspautasimportantesparalarealizacióndel mismo,
siguiendoel esquemadetalladoacontinuación,enprimerlugarhemosllevadoacabo una
investigaciónde losfactoresexternosque puedeninfluirenlaaperturade nuestranueva
empresallamada“Doggyhotel”,comopuedenserlacompetencia,el entorno,el mercado.
Para la realizaciónde dichainvestigación,hemosaprovechadolasfuentessecundarias
encontradasenlosbuscadoresde internetcomopuede ser“google.com”,de donde hemos
sacado lainformaciónnecesariaparalaobtenciónde preciosyserviciosprestadosenestos
centrosde alojamientode perros.Usandodichainformaciónpararealizarun“bestpractice”
de tal maneraque podamosmejorarlosserviciosprestadosporlacompetencia,intentandoasí
llegara lamayor cuota de mercadoposible.De modoque hicimosun“DAFO”, para así
analizarlascuestionesinternasyexternasde nuestroplande negocio,ypoderapoyarnosenel
mismopara a partir de él,desarrollartodonuestroestudio.
Una vez obtenidalainformaciónrelevante de estoscentrosde cuidadode mascotas, hemos
realizadoinvestigacionesde tipoprimaria,comolarealizaciónde encuestasapropietariosde
mascotasen losdiferentesámbitosenlosque podemosencontrarles,comodetallaremosmás
adelante.
Una vez encontradayobtenidatodalainformaciónque hemosdestacadocomoimportante,
hemosqueridocentrarnosenlas4 p´s de Kotler,para ellonoshemoscentradoenprimerlugar
enel “place”.Como localización,despuésde haberestudiadolacomunidadde Madridy
buscadodiferenteslocalidades,hemosllegadoalaconclusiónde que para laimplantaciónde
nuestrocentronecesitaremos,unentornoenel que podamosobservarlanaturaleza,poreso,
nos centramosenlazona norte de la comunidadde Madrid,y enla cual pudiéramoscomprar
un terrenoampliosinelevardemasiadoel coste.
5
En cuanto,al producto,despuésde lainvestigaciónllevadaacabo, hemosqueridomejorarlas
prestacionesofrecidasporlacompetencia(BestPratice),centrándonosenunprincipioenel
alojamientoparaperros,yviendolasposibilidadesde nuestroterreno,dartambiénlos
serviciosde adiestramiento,veterinaria,piscinaparaperros,recogidaadomicilio,ymás
serviciosque detallaremosacontinuación.
Refiriéndonosalapromoción,hemosllevadoacabodiferentesactuacionespara poderllegar
al mayornúmerode clientesposibles,comopuedenser,lapromociónde bajadade precios
durante losprimerosmeses,tantoenalojamientocomoenlosdemásservicios,ola
posibilidadde obteneruncarnetde sociopara beneficiarnosde multitudde ventajas,hemos
decididopublicitarnosenlasredessocialesporllegaranuestrotargetde manera económica,y
por seruna de las manerasmás efectivasde promociónadíade hoy.Hemosqueridoademás,
acercarnos a parquespara perrosy eventospara losmismos,conel objetivode
promocionarnos.
Para poderponerun preciocompetitivo,hemosrelacionadolospreciosde lacompetenciaen
funcióna susservicios,yasí hemospodidoobtenerlospreciosmáscompetitivosenrelación
calidadprecio,siendoprecisodestacarque nuestrohotel,esuncentrointegral del cuidadode
mascotasy es por ello,que queremosdiferenciarnosde lacompetencia,tambiénporel precio,
siendoenel peorde loscasos,uno o doseurosmás caro en el servicio,que lacompetencia
directamás barata que podamosencontrar,teniendoencuentaque estacompetenciano
tiene el tratamientointegral que nosotrossi podemosofreceranuestrosmejoresamigos.
Despuésde haberestudiadolascuatroP´sde Kotler,hemosestudiadolasdosP´s adicionales
que podemosencontrarentodoplande marketing.
En cuanto a las personas,hemosrealizadounestudiode losserviciosprestadosyenrelacióna
estoel mínimopersonal necesarioparadarun serviciode calidad,implantandoun
organigramaque veremosmásadelante.
En la últimade lasP´s que encontramos(procesos),“el procesose refiere al método por el
cual los clientessonatendidos”.Estodebe serun factorclave para la realizaciónde nuestra
empresa,al tratarse la mismade una empresade servicios. Nuestrosclientesvanaquererun
tratamientode calidad,sinhacerdistincionesentreellos,locual produciráunasatisfacción
muygrande por parte de nuestrosclientes.
Debidoa que nuestrocentrodebe tenerunasinfraestructurasmínimasparalarealizaciónde
losserviciosconungrado de calidadaltoy satisfactorio,hemosqueridorealizarun
presupuestoeconómicoparaasí,llevaruncontrol sobre losgastos y sobre lainversiónque
debemosrealizarenlacontratacióndel personal necesario,atravésde una empresade
contrataciónpor serestosexpertosenlaselecciónde personalcualificado.Dichopresupuesto
loadjuntamosenel trabajomás adelante.
6
PALABRAS CLAVE
Bienestar , centro integral de caninos, perros, mascota, hotel , vacaciones ,
cuidados , servicios ,adiestramiento, memorándum
INTRODUCCIÓN
Durante el proyecto se revisarán aspectos relevantes para creación del
mismo, su funcionamiento, valor, apoyándose en una base del análisis
de entorno, desarrollando los completos planes de marketing,
operacionales, organizativos y financieros que llevarán a la toma de
decisiones y aplicación de valiosas estrategias que nos permitan tener
mejores resultados.
ANÁLISIS DEL ENTORNO :
PESTEL (POLÍTICO/ECONÓMICO/S0CIO-
CULTURAL/TECNOLÓGICO/ECOLÓGICO/LEGAL)
Político
Son muchas las personas que tienen animales de compañía
en España , según la ANFAAC( Asociación de fabricantes de
alimentos para mascotas de compañía) hay una mascota en el
49.3% de los hogares ( un total de 16.1 millones).
Por este motivo son cada vez más los partidos políticos, que
incluyen en sus campañas o programas electorales, temas
relacionados con los animales. Como es el caso de PACMA (
Partido Animalista Contra El Maltrato Animal ), que se encarga
de luchar por los derechos de los animales.
Económico
¿Cuánto cuesta mantener un perro?
7
o Hay que tener en cuenta los gastos vitales de los
perros, especialmente durante el primer año de vida del
cachorro.
o Estos serían los gastos que deberías invertir en tu
perro:
FACTOR A
CONSIDERAR
COSTE O PRECIO COMENTARIOS
ALIMENTACIÓN
Entre 45-80 € un saco de comida
al mes, dependiendo de marcas,
ofertas…
Cachorros hasta el año, 70-90 €
el saco de comida
Comida húmeda o dieta BARF,
sale más caro todavía
Deberás proporcionarle un buen pienso, de
gama Premium o super Premium. Dar piensos
baratos seguramente terminará con alguna
deficiencia y con problemas de salud, acabarás
gastando más en veterinarios.
VACUNAS
20-50€, más la consulta con el
veterinario.
El calendario de vacunaciones del cachorro
termina a los 6 meses con la vacuna de la rabia
(depende mucho de las CCAA). Luego tendrás
que revacunarlo anualmente, mínimo la vacuna
de la rabia (por ley) y la trivalente.
DESPARASITACIONES
INTERNAS
La cantidad de producto a
suministrar depende del peso del
animal, cuanto más pese tu
perro, más caro será
desparasitarle.
10-30 €
Hay que realizarla trimestralmente
DESPARASITACIONES
EXTERNAS
10€-30€, dependiendo de tipo de
antiparasitario (collar, pipetas,
sprays…)
Normalmente la duración de las pipetas es de 1
mes.
Los collares suelen durar 3 meses.
Los sprays en contra de las pulgas o
garrapatas.
MICROCHIP
40-60 € dependiendo del
veterinario
Si tu perro viene de un criador o protectora, ya
vendrá identificado. Si no, en el momento de la
vacunación de la rabia deberás abonar también
el coste del microchip.
SEGURO PARA
PERROS
30-90 € dependiendo de la póliza
contratada y de la raza
Obligatorio en casi toda España.
PELUQUERÍA E
HIGIENE
30-60€ depende de la raza, tipo
de pelo y estado de suciedad de
tu perro.
10-30€ en cepillos y peines
Peluquería canina o en casa
8
COLCHONETAS,
CAMAS, CUNAS
15-60€ dependiendo del tipo y
tamaño.
COMEDEROS,
BEBEDEROS
5-40€ dependiendo del tamaño y
material
De acero inoxidable, más higiénicos y
duraderos, y que sean antivuelco.
CORREAS, COLLARES 10-70€ dependiendo del tipo
JUGUETES 5-30€ por juguete
RESIDENCIA CANINA 8-15 € al día
La mejor opción si no puede ir contigo de
vacaciones o no tienes con quién dejarlo.
¿Cuántos perros hay en Madrid?
La forma de averiguarlo es a través de las vacunas o del chip,
puesto que tanto la vacuna antirrábica como el chip son
obligatorios.
En la actualidad hay 264.116 perros. (Según el periódico El País
en la publicación 7 de Octubre 2014)
9
264.115 perros censados en la capital. Datos junio 2014
10
Comovemos enla gráfica, la poblaciónespañolatiene más perros
como animal decompañía, poresonos enfocaremos enellos .
Sociocultural
El perfil españoldelperro en España
Los españoles prefieren los perros. También adoptamos cada vez
más y estamos más concienciados e informados sobre
los cuidados que necesita un perro. En las casas Españolas hay
alrededor de 5.5 millones de perros. Cada vez más familias
españolas destinan parte de presupuesto a cuidar a sus perros,
una inversión que afecta también a los medicamentos veterinarios.
Según el último estudio llevado a cabo por la Fundación Affinity (
Asociación para el patrocinio de campañas para promover el
respeto hacia los animales) el 46.8% de las personas que adoptan
un perro, lo hacen porque están concienciados con el problema
11
de abandono de animales y desean ayudar a las protectoras de
animales en su trabajo diario. Las recomendaciones de amigos o
conocidos para adoptar, también son importantes, así como la
posibilidad de devolución del animal y la mejora de sus
condiciones de vida, también son razones por las que los
españoles deciden tener un perro adoptado en casa.
Tecnológico
Las aplicaciones móviles o “apps” han experimentado un
incremento del 115% en su uso en el pasado 2014. En concreto,
las aplicaciones relacionadas con mensajería instantánea y con
redes sociales han sido las más populares entre los usuarios,
alcanzando un aumento del 203% en el mismo año (Según
Europa press en la publicación Madrid,15 enero).
Al ver la importancia que tienen las aplicaciones ha surgido la
necesidad de crear unas destinadas al cuidado de animales. A
continuación podemos ver unos ejemplos :
- Petometer
Es una aplicación impulsada por Purina que permite hacer un
seguimiento de los paseos con la mascota.
-Dog Whistle
Se trata del típico silbato de entrenamiento desde el móvil.
-uPET
Es la agenda de la mascota disponible para Android de forma
gratuita. Se trata de un aplicación para mantener las vacunas,
desparasitaciones y eventos médicos de la mascota al día.
- Doggy Talky
Se trata ni más ni menos que de la red social de las mascotas. Se
conoce como el WhatsApp de los perros, ya que se trata de una
comunidad que comienza con la creación de un perfil indicando la
raza, género, ciudad de residencia y el motivo por el que busca a
otro animal de su misma especie para amistad, ir de paseo,
adopción, etc.
12
- Tagg. The pet tracker
Es una interesante aplicación de mucha ayuda que evitará la
pérdida de la mascota. Permite el seguimiento y localización de
una etiqueta GPS que se puede colocar en el collar de la
mascota.
Ecológico
A través de los años se ha tenido más conciencia a nivel
medioambiental y esto ha repercutido a la hora de tener un perro,
ya que se han hecho sitios habilitados para que hagan sus
necesidades, donde podemos encontrar dispensadores de bolsas
para recoger sus heces.
Legal
En España no existe una legislación a nivel estatal sobre
animales de compañía. Cada comunidad autónoma tiene la
suya, esto hace que las diferencias sean muy grandes de
unas a otras. Por ejemplo, Cataluña es la única comunidad en
la que no se contempla el sacrificio de los animales
abandonados. También las sanciones o los periodos de
tiempo en los que un animal debe permanecer en una perrera
antes de poder ser eutanasiado varían.
Lo mismo sucede con las sanciones que dependen de la
legislación de cada región. Sin embargo sí es cierto que en
artículo 337 del Código Penal las penas por maltrato
animal van de tres meses a un año de cárcel. Desde El
Refugio consideran que sí hay medios para perseguir y
castigar a las personas o instituciones que maltraten animales
y su departamento legal está inmerso en más de 150
procedimientos penales en toda España.
Las asociaciones protectoras luchan por conseguir una ley
marco a nivel estatal. Nacho Paunero (activista animalista)
lleva 16 años reclamando el sacrificio cero en España. “Lo que
no tiene sentido es que un animal sea recogido por una
institución y que a partir de ahí por regla general vaya al
sacrificio en muchas ocasiones, es injusto”, sentencia el
presidente de 'El Refugio' (Asociación protectora de animales)
13
Documentación obligatoria de animales de compañía
El animal ha de encontrarse debidamente documentado, y el
propietario o tenedor ha de estar en condiciones de poner
dicha documentación a disposición de la autoridad competente
cuando le sea requerida. Ello incluye:
- Identificar a su animal e inscribirlo en el Registro de Animales
de Compañía (tfno. 902 222 678)antes de los 3 meses desde
su nacimiento, comunicando al Registro su sustracción,
desaparición, cambios de titularidad, baja por muerte del
animal, cambios de domicilio o número de teléfono, o
cualquier modificación de datos aportados, quedando en
posesión de la documentación acreditativa correspondiente.
-Cartilla sanitaria oficial en la que se reflejen los siguientes
datos: nº de identificación animal, nombre y domicilio del
propietario, fecha y sello oficial de la/s vacunación /es
antirrábicas efectuadas.
-En el caso de perros, contratar un seguro de responsabilidad
civil, cuya cuantía y plazos estarán en función de si el animal
está o no calificado como potencialmente peligroso.
-En el caso de animales calificados como potencialmente
peligrosos, licencia administrativa que autoriza su tenencia y la
documento acreditativo de su inscripción en el Registro de
Animales Potencialmente Peligrosos.
-En el caso de no presentar alguno de estos documentos en el
momento de ser requeridos, dispondrá de un plazo de 10 días
naturales para aportarla en la dependencia municipal que
corresponda.
-Utilizar animales en espectáculos, peleas, fiestas y otras
actividades que impliquen crueldad o mal trato, incluidas
luchas de perros, gallos de pelea, tiro de pichón y prácticas
similares (quedan excluidos la fiesta de los toros y los
encierros y otros espectáculos taurinos).
Legislación
Ley 1/1990 de 1 febrero 1990. BOCM núm. 39 de 15 febrero
1990.
o Decreto 44/1991 de 30 de mayo 1991. BOCM núm. 145
de 20 junio 1991.
o Ordenanza Municipal Reguladora de la Tenencia y
Protección de los Animales. BOCM núm. 207 de 31
agosto 2001. BO. Ayuntamiento de Madrid núm. 6043
de 16 octubre 2009.
14
CARACTERÍSTICAS DE LAS INSTALACIONES
(ajustándose a la normativa)
 Una zona de alojamiento
 Un área de recreo , paseo y esparcimiento para los perros
 Departamentos independientes para aislar a los animales
enfermos
 Una pequeña edificación para oficina y recepción de los
clientes.
 Una zona para el aparcamiento de los carros para el
transporte de los canes.
 Licencia municipal de apertura: Previamente hay que
conseguir la declaración de núcleo zoológico por parte del
organismo competente de la Comunidad de Madrid. Para ello
debemos presentar la siguiente documentación.
o Proyecto detallado del establecimiento
 Memoria de actividades
 Plano del centro
 Distribución de las construcciones e
instalaciones.
 Capacidad.
 Animales que se van a alojar, en este caso
perros.
o Informe técnico sanitario realizado por un veterinario
colegiado en el que se certifique que las condiciones
higiénico-sanitarias son las apropiadas para la salud y
el bienestar de perros.
4P’S+ 2 P`S DE KOTLER
 Producto
 Promoción
 Place
15
 Precio
 Personas
 Procesos
Esos puntos los desarrollaremos a lo largo del trabajo en el análisis interno de
nuestro negocio, ya que son fundamentales para su puesta en marcha.
ANALISIS EXTERNO
LA CLIENTELA
Podemos establecer que nuestro target son hombres y mujeres con un nivel
adquisitivo medio-alto los cuáles tienen perros. ( Anexo 1)
LA COMPETENCIA
A la hora de hablar de la competencia para un negocio de este tipo, podemos
distinguir varios tipos de competidores:
 Otras residencias o alojamientos para animales.
 Clínicas veterinarias que ofrezcan, además de los servicios propios de
veterinario, alojamiento para animales.
Actualmente es un sector poco desarrollado por lo que se augura la entrada de
nuevos competidores.
Por otra parte, nos encontramos las tiendas de venta de mascotas y de
productos para animales. Estos negocios no son competencia sino que pueden
complementar los servicios de nuestra empresa fomentando acuerdos de
colaboración.
16
BEST PRACTICES
Después de observar lo que ofrece nuestra competencia nos hemos
basado en algunas ideas de su modelo de negocio como pueden ser:
 Peluquería
 Adiestramiento
 Veterinario
 Crianza
 Alojamiento
 Alimentación
 Entrega y recogida a domicilio
 Tienda canina
Nosotros hemos querido incluir:
 Piscina: una para perros grandes y otra para perros pequeños
 Cafetería
 Memorándum (como punto fuerte de nuestro negocio)
 Concursos
ANALISIS INTERNO
NUESTRA EMPRESA
LOCALIZACIÓN (PLACE)
Debido a la investigación realizada y basándonos en los servicios que
vamos a prestar, hemos determinado que debemos situarnos en un
entorno natural y en el que podamos disponer de un terreno de
alrededor de 100000 m2, para poder prestar nuestros servicios de una
manera eficiente y de buena calidad. Para ello, hemos decidido
situarnos en la zona Norte de Madrid, en la población de El Vellón, cuya
situación se encuentra en la sierra madrileña, con acceso por la Autovía
A-1 y salida 47 de la misma. En esta población podemos encontrar el
espacio deseado para el disfrute de nuestros mejores amigos. El centro
17
se situara a las afueras de El Vellon, de tal manera que no molestemos
al vecindario existente en dicha población, y contar así con un amplio
terreno donde poder alojar a nuestros perros en un ambiente agradable
y rodeado de naturaleza, donde puedan disfrutar al aire libre de paseos
con nuestros cuidadores.
En nuestro centro podemos destacar el servicio gratuito de
aparcamiento dentro de nuestras propias instalaciones.
Cooperaremos con las empresas situadas en dicha población, para
obtener un beneficio mutuo, mediante la utilización de sus servicios
para la construcción y posterior mantenimiento de nuestras
instalaciones. Como pueden ser, Abonos Hermanos San Miguel, para la
adecuación del parque de expansión y recreo, materiales de
Construcción Dolores San Miguel para la edificación de nuestras
diferentes instalaciones, etc.
PUBLICIDAD Y PROMOCIÓN (PROMOTION)
Al ser un nuevo negocio, debemos centrarnos en alcanzar la mayor
cuota de mercado posible por medio de la promoción y publicidad, para
ello nos tenemos que centrar en los objetivos que queremos alcanzar,
para así llegar a nuestro target comercial. Para conseguir estos
objetivos, vamos a realizar las siguientes acciones:
 Uso de las técnicas de comunicación a través de publicidad mediante
buzoneo, anuncios en prensa y radios locales, así como en prensa
especializada en animales.
 Uso de las técnicas de marketing realizando promociones de
inauguración, como pueden ser, bonos descuento (5 visitas a la
piscina día entero por 15 €, siendo un solo día 5€), carnets de socio
(donde podremos adquirir productos y servicios con unos descuentos
de entre el 5 % y 20%).
 Realización tanto de pagina web como de blogs, donde promocionar
nuestras actividades, así como dar información relevante en el
cuidado de perros, y aprovechar las diferentes redes sociales para
darle mayor difusión (Twitter, Facebook, Instagram, Youtube,…) y
alcanzar la mayor cuota de mercado posible.
18
 Visitar parques, zonas residenciales, centros comerciales (para que
puedan realizar sus compras mientras cuidamos de sus perros), con
el ánimo de encontrar posibles clientes.
 Ir a los centros especializados en las jornadas de vacunas para así
promocionar nuestro centro.
 Ir a los concursos caninos en los cuales promocionaremos nuestro
centro mediante la dotación de premios a los ganadores de los
diferentes concursos (como pueden ser alojamientos gratuitos, bonos
de peluquería,…).
 Pertenecer a foros especializados en el cuidado de mascotas.
 Posibilidad de asociarnos con agencias de turismo para así obtener
un beneficio recíproco, por lo que las agencias elegidas tendrían
publicidad de nuestro centro en sus locales y viceversa.
 Disponemos de un link en nuestra página web, que te redirecciona a
las agencias de viaje.
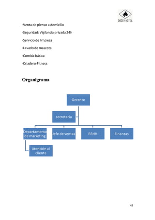
ORGANIGRAMA (PEOPLE)
A continuaciónvamosarepresentargráficamente laestructurade nuestra
empresa.(Anexo2)
PLAN ECONÓMICO –FINANCIERO
Presentamos un plan de análisis financiero para identificar la
viabilidad de este proyecto.
 COSTES ACONDICIONAMIENTO LOCAL
o Interno y externo de las instalaciones para que se encuentren en
las condiciones óptimas para su uso.
19
o Para el acondicionamiento de la finca habrá que realizar una serie
de obras.
o Supondrán un coste a la hora de iniciar la actividad, la licencia de
obra, la obra y los costes de proyecto (45000 euros).
 OBRAS A REALIZAR
o Construcción de casetas de obra acondicionadas y climatizadas.
El coste de cada una puede rondar los 1.200 euros. Para
empezar el negocio se puede empezar con unas 30 casetas e ir
implantando más a medida que se vaya consolidando una
clientela.
o Instalación de aislantes en los techos para impedir que entre calor
en el interior.
o Vallado del recinto.
o Construcción de piscinas.
o Construcción de clínica veterinaria (Incluye tienda) : 60000€
o Realizar las obras pertinentes para garantizar la limpieza y
salubridad del centro.
o Garita de vigilancia :20000€
o Construcción de cafetería: 70.000 €
Estos costes pueden rondar los 416000 euros.
 MOBILIARIO OFICINA
o Estanterías
o Mesa de despacho
o Mostrador
o Sillones
o Sillas
o PRESUPUESTO: 1200 euros
 MOBILIARIO CAFETERÍA
o Mesas
o Sillas
o Neveras
o Horno/Microondas
o Cafetera
o Plancha
20
o Vajillas
o Lavavajillas
o Otros: Servilletas, pajitas, palillos…
o PRESUPUESTO: 30.000 €
 MOBILIARIO PARA CLINICA VETERINARIA Y TIENDA CANINA
o Camilla
o Escritorio
o Silla
o Nevera
o Vitrinas
o Utensilios médicos caninos
o Lavabo
o Mostrador
o Expositores para artículos en tienda (alimentación, juguetes,
accesorios ...)
o PRESUPUESTO :50000 euros
 EQUIPAMIENTOS
o Aparatos de aire acondicionado y calefacción para una
temperatura adecuada
o Bebederos y comederos
o Camas de material aislante del frío y del calor, cojines para las
camas, juguetes, correas…
o Carros para el transporte de los animales
o PRESUPUESTO: 20000 euros
 STOCK INICIAL
o Primera compra de productos de alimentación
o Primera compra de productos de alimentación y bebidas para la
cafetería
o Materiales de limpieza, desinfectantes, cepillos, bolsas para
excrementos.
o Material de oficina
o Vacunas y medicamentos
o Primera compra de artículos para tienda
o PRESUPUESTO: 8000 euros mensuales aproximadamente.
21
 EQUIPO INFORMÁTICO
o Ordenadores, Impresora, Fax, scanner.
o Sofware
o PRESUPUESTO: 6500 euros
 GASTOS PUESTA EN MARCHA
o Tasas de Ayuntamiento ( Licencia de apertura)
o Contratación de alta de luz, agua y teléfono: unos 200 euros al
mes
o Gastos legales ( notario, gestoría, asesoramiento ) y demás
documentos necesarios para iniciar la actividad
o PRESUPUESTO: 1600 euros
 OTROS GASTOS
o Proveedores: 6000 euros
o Gastos comerciales (publicidad): mayores gastos al inicio del
negocio, unos 150 euros al mes
o Transporte: Furgoneta para recogida y entrega a domicilio de los
perros. 15000 euros.
o Total : 21150 euros
 INVERSIÓN INICIAL NECESARIA
o Acondicionamiento del recinto: 45000 euros
o Obras a realizar: 416000 euros
o Mobiliario oficina: 1200 euros
o Mobiliario clínica veterinaria+ tienda: 50000
o Mobiliario cafetería:30000
o Equipamiento: 20000 euros
o Equipamiento informático+ software : 6500 euros
o Stock inicial y consumibles: 8000 euros
o Gastos puesta en marcha: 1600 euros
o Otros gastos: 21150 euros
o TOTAL INVERSIÓN INICIAL: 599.450 euros
PROVEEDORES
22
En cuanto a los proveedores nuestra empresa va a necesitar todo lo relacionado con
los servicios que ofrece la empresa que son:
● Venta de mascotas: Se realiza la venta de perros, si no se encuentra la raza
que se desea se hace el pedido .
● Transporte de perros puerta a puerta.
● Propio departamento veterinario.
● Alimentación y bebida para clientes: Contactamos con el proveedor,
seleccionamos los productos que queremos y realizamos la transferencia a
pagar y así obtendremos los productos requeridos por la empresa.
● Tenemos nuestra propia clínica veterinaria con atención primaria (ofrecida por
auxiliares de veterinaria).Desde ella prestamos asesoramiento profesional
veterinario a clientes que lo precisen, ayudando a la interpretación de
diagnósticos, recomendación general de cuidado de todo tipo de mascotas,
indicaciones sobre modo de empleo de productos, recomendaciones para una
patología concreta y puesta en contacto con el especialista más cercano al
punto de residencia del propietario del animal.
● Somos un equipo joven y tratamos de ofrecer lo mejor a nuestros clientes.
Transporte de perros puerta a puerta
● Transporte para perros con todas las comodidades
Somos una empresa que traslada animales de compañía por la que sus dueños pagan
porque su perro esté bien atendido. En un espacio donde se sienta seguro, mimado y
cuidado.
El aire acondicionado, luz relajante, espacio para moverse, servicio veterinario y hasta
supervisión a distancia del dueño, vía satélite, son algunas de las características de
los servicios profesionales de transporte de mascotas puerta a puerta. El sector del
transporte de mascotas está en auge.
● Seguridad durante el viaje de perros
La seguridad de los perros viajeros es esencial, por eso están supervisados por un
cuidador. Llevan un GPS para evitar pérdidas, este dispositivo permite encontrar al
animal en caso de que el gato o perro se escape y se pierda.
● Seguir a tiempo real el transporte del animal
Las nuevas tecnologías como el móvil o el ordenador permitirán saber al dueño del
perro dónde y cómo está el perro. También ofrecen información puntual sobre la hora
prevista de llegada al punto de destino e incluso fotografías del perro para saber
donde está en cualquier momento del viaje. Los mensajes a móviles y los correos
23
electrónicos son las herramientas utilizadas para mantener informado a los dueños
sobre la evolución del viaje.
● El precio de transportar a la mascota
Las tarifas de los servicios de transporte varía en función del tamaño del animal, del
transportín que se utilice (se puede alquilar) y de la distancia del trayecto.
● Algunos requisitos para el viaje del animal
Aceptamos a todo tipo de perros. El dueño debe aportar la cartilla sanitaria del animal,
donde también figure que está identificado con microchip.
ENCUESTA
Vamos a realizar esta encuesta con el objetivo de saber que número de
personas estarían interesadas en nuestro modelo de negocio y así hacernos
una idea de la viabilidad de nuestro proyecto. Para ello hemos realizado una
encuesta semi-abierta con preguntas cerradas (multiple choice y dictómicas) y
abiertas para indagar en profundidad en gustos y preferencias de los
encuestados. La encuesta es cara a cara en parques donde frecuentan
personas con perros y en los aledaños de clínicas veterinarias y tiendas de
mascotas.
Para llegar a un público más amplio y obtener más datos, está encuesta tiene
la posibilidad de realizarse online. (Anexo 3)
TARIFAS CENTRO INTEGRAL CANINO
(PROCESS&PRIZE)
Todoslos perrosdeberánpasarunreconocimientomédicoantesde disfrutarde nuestras
instalacionesyservicios.Además,alossociosse lesharáuna fichatécnicadonde aparecerán
todoslosdatos de su perroy se adjuntará suhuella.
ALOJAMIENTO
Estos precios son promocionales durante los tres primeros meses:
 Estancia 1 perro/noche: 10€
 Estancias de más de 15 días: 8€/noche.
24
 Estancia 2 perros/noche: 17€
 Cada perro adicional (más de 2 perros): 4€ perro/noche.
Dentro de estas tarifas se incluye: alimentación, paseo y servicio veterinario
(diagnostico).
SERVICIOS
Estos precios son promocionales durante los tres primeros meses:
 Adiestramiento: 350€ (8 sábados). Presencial.
 Corrección de malos hábitos: 180€ (8 sábados). Presencial.
 Peluquería
 Corte de pelo: 10€
 Baño+Peinado:
 Hasta 5 kg: 9€
 De 5kg a 20 kg: 12€
 Más de 20 kg: 15€
 Masaje: 10€
 Piscinas (día entero): 5€ (incluye juegos acuáticos).
Bono de piscina 5 días: 15€
 Parque de expansión y recreo ( por día): con pelotas, frisbys y otros juegos. 3€
 Desparasitación (cada 3 meses):
 Interna: 10-30€ , dependiendo del tamaño del perro.
 Externa: collares (3 meses), sprays (en contra de pulgas y
garrapatas) y pipetas ( 1 mes). 10-30€
 Transporte: recogida y entrega de los perros a domicilio:
 Hasta 50 km: 20 €. Si son dos perros, 25€ (si son más de dos perros no
se cobra dinero adicional).
 A partir de 50 km, 35€. Si son dos perros, 40€ (si son más de dos perros
no se cobrará dinero adicional).
Nuestros transportes están equipados con todo lo necesario para la
seguridad y comodidad de los canes en su traslado.
 Seguro de protección civil: 30-90€ (dependiendo de la póliza contratada y de la
raza). Obligatorio en casi toda España.
 Concursos: Podrás apuntar a tu perro a diferentes concursos o pruebas de
destreza para ver su evolución y mejora adquirida con nuestro adiestramiento.
Además habrá premios para el ganador (tanto para el perro , como para su
dueño).
25
 Memorandum: Este es el servicio estrella de nuestro negocio, ya que es un
concepto innovador para recordar siempre a tu mascota. Cementerio de
mascotas , donde por el mismo precio, podrás enterrar a tu perro y plantar un
árbol encima, con una placa , en memoria de tu fiel y mejor amigo. La placa
incluirá el nombre o apodo de tu perro, la fecha de defunción y la foto y huella
de este. Porque tu perro es parte de tu familia.
Puedes disfrutar de estos servicios de forma individual u optar a todos ellos
haciéndote socio del centro por 15 euros al mes.
SOCIOS
Descuentos y ofertas por hacerte socio de nuestro centro:
 Carnet socio gratuito, y entrega en el momento.
 Alojamiento: 20% de descuento
 Transporte gratuito hasta los 50 km. A partir de esta distancia se
cobrará 20€ (para un perro) y 25€ (para dos perros). A partir de dos, el
precio se mantiene.
 Adiestramiento: 30% de descuento por perro. Si traes dos perros el
descuento será del 50% (2x1)
 Corrección de malos hábitos: 20% de descuento
 Peluquería (corte de pelo+baño+peinado+masaje): 20€ (sea cuál sea el
tamaño de tu perro)
 Piscina+Parque de expansión: 3€
 Desparasitación: 15€
OTROS SERVICIOS
 Cafetería/Restaurante: Los clientes podrán acceder a nuestro servicio de
hostelería (comida y bebida) mientras atendemos a sus perros.
 Veterinario : Disponemos de una clínica veterinaria que estará atendida las 24
horas por auxiliares veterinarios (atención primaria). Además recibiremos la
visita diaria durante una hora ( o más si fuera necesario, en caso de alguna
urgencia) de un veterinario para hacer el reconocimiento de los perros que se
registran.
 Tienda canina: Con todo tipo de juguetes, alimentación y utensilios para tu
perro.
26
27
Servicio postventa
Con este servicioqueremosfidelizaranuestrosclientes,asícomo,recogerla información
relevante anuestraempresa,que percibende lacontrataciónde nuestrosservicios.Paraello,
despuésde cadaestanciadel perro,realizaremosunallamadaparaque losclientespuedan
valorarla calidadpercibidaenel tratode sus perros,conel objetivo de recibirestascríticasde
maneraconstructivay así, podermejorarlaprestaciónde nuestrosservicios.
En estamismallamada,a parte,promocionaremosserviciosprestadospornuestrocentroque
el cliente desconozca,asícomo,la posibilidadde fidelizarse pormediodel carnetde socioque
ofreceremosatodosnuestrosclientes,informándole de lasdiferentesventajasydescuentos
que obtendránporaccedera sersociosde nuestrocentro
DAFO
Hemos realizado este DAFO para analizar la situación de nuestra empresa , analizando
sus características internas (Debilidades y fortalezas) y su situación externa (Amenazas
y oportunidades).
FORTALEZAS
 Mantenimientode los
productosy máquinas,hace
más atractivoparo los
clientes
 muchasactividadesofertadas
 la zona donde estamos
ubicadosesun lugarconocido
 motivación
 proyectoinnovador
 preciosflexibles,
 espírituemprendedor
 ilusiónportenernuestro
propionegocio
 cariñopor los perros
 disponibilidadcompleta
 tratamientointegral del
cuidadode perros
 conocimientoíntegrode
nuestrocliente
 adquisiciónde clientes
potenciales
 entrenamientoparaperros
 ofrecermásserviciosque la
competencia
 sabercómo distinguirnosy
OPORTUNIDADES
 Introducciónde nuevos
productosy razas
 introducciónde servicios
como laestéticacanina
 veterinario ademásde otros
serviciosparaasí lograr
posicionarse comolíderen
el mercado.
 faltade tiempopara
clientesque puedancuidara
sus perros
 cada vezhay más mascotasy
somos más conscientesde
la protecciónycuidadosde
nuestroperro.
28
CONCLUSIONES
 Despuésde haberhechounainvestigaciónenprofundidadsobre este modelode
negociohemosllegadoala conclusiónde que el crearun negociointegral paraperros
esviable ypuede sermuyrentable,yaque esunnicho de mercadopoco explotado.
DEBILIDADES
 Costes excesivos
 falta de experiencia por ser nuevos
en el sector canino
 centros solo en España
 falta de clientes
 faltade material y datos de clientes.
AMENAZAS
 Crisiseconómicaque disminuye
el comercio
 mejor posicionamiento de la
competencia
 paseadores de perros no
profesionales
 hoteles que aceptan perros,
 aumento del número de
clientesque prefieran pasar las
vacaciones en su pueblo para
ahorrar dinero y se llevan la
mascota al pueblo.
29
 Noshemos centradoenel memorándumyaque esun serviciodiferenciadoque no
ofrece lacompetencia yqueremosexplotareste campo,yaque lamayoría de
personasconperro,le consideranparte de su familia,porellotambiénse merecenun
entierro.
 Somosconscientesde lanecesidadde unafuerte inversiónparallevaracabo el
negocio.
 Inversiónagresivaenpromocionarnosparaasídarnos a conocery destacar sobre la
competencia,yaque somosunaempresanueva.
 Por ladistanciaque separanuestraempresade laciudadde Madrid,nos hemosdado
cuentay hemosdecididoque nonecesitamosunprofesionalveterinario24h,ya que
losclientesnovendránhastaaquí sólopara acudiral veterinarioporlalejanía,
entonceshemosvaloradoeste asunto,de tal maneraque contrataremosungrupode
auxiliaresveterinariosque tendránpresenciaennuestraclínica,ofreciendoatención
primariay si que será necesarialapresenciade unveterinarioperosóloacudiráal
centrouna hora cada día para efectuarlos exámenesclínicospertinentesparacada
mascota,tambiéna lahora de ingresarennuestrocentroyllevaruncontrol de cada
inquilinoenlaresidencia.
 Tras hacer la investigacióncadavezhaymás gente que quiere llevarseasuperro
consigode vacaciones,porno dejara la mascotasola.
 Cada vezhay másgente que invierte másdineroensumascotay ensu bienestar.
NOMBRE E IMAGEN CORPORATIVADE LA EMPRESA
A la horade escogerel nombre paranuestraempresa,noshemosdecantadopor“Doggy
Hotel”,ya que tiene ganchoporsersencilloyfácil de recordar. Ademáscon “DoggyHotel”
plasmamosnuestrosserviciosyempleamosel apelativocariñosode doggyparatransmitir
confianzaycercanía a nuestrosclientes.
Nuestrologoempresarialal igual que el nombre essencillo,visual yclásico.Hemos
escogidoloscoloresblanco ynegropara transmitirdistinción y elegancia. Noshemos
inspiradoenlafrase “Make itsimple butsignificant”,yaque nuestronegocioesde alto
standing.
30
31
BIBLIOGRAFIA
http://www.alaskanmalamutes.es/perros/cuanto-cuesta-perro.html
http://verne.elpais.com/verne/2014/10/07/articulo/1412660555_000163.html)
32
http://www.mascotasana.es/condiciones-mayoristas
https://luposan-iberica.com/es/servicios/transporte-rapido
http://www.consumer.es/web/es/mascotas/perros/convivenci
a-y-psicologia/viajar/2013/03/16/216180.php
ANEXOS
Anexo 1. La competencia
Anexo 2. Organigrama
Anexo 3. Encuesta
La competencia
VILBMASCOTA (GETAFE)
·Residencia: Habitaciones individuales, dobles y triples
·Requisitos de entrada: Vacunas de rabia, antiparásitos, desparasitaciones, microchip y
tetravalente
·Horario: Lunes a Sábado (09:00 a 20:00)  10€/día con comida y guardería
·Servicio de limpieza
·Lavado
·Adiestramiento: Pre-adiestramiento (3meses)
Obediencia básica/avanzada
Modificación de conducta
·Peluquería: También se puede lavar a su mascota personalmente
33
·Taxi: Servicio de entrega y recogida a domicilio
·Calefacción
·Veterinario: 24h
·Piscina
·Larga estancia
·Tarifas: Estancia mínima 2 meses o 10€ por día
Hab. Simple Hab.Doble Hab. Triple
Verano 16€ 27€ 38€
Invierno 19€ 30€ 41€
Razas mini 16€ 27€ 38€
Suite 16€ 27€ 38€
PRADOHONDO(COLLADOMEDIANO)
·40 Años de experiencia en el sector
·Servicio de limpieza
·Residencia: Habitaciones individuales y dobles
·Adiestramiento: Básico  Particular o en grupo
Especializado  Búsqueda o localización, salvamento, defensa…
Exposiciones
·Cursos: Crianza, educación, defensa civil, deportivos, obediencia
(básica/avanzada), protección…
34
·Taxi: Servicio de entrega y recogida a domicilio
·Lavado
·Veterinario: 24h
·Calefacción
·Larga estancia
·Tarifas: Estancia mínima 1 día
7 y 15 días 5% Dto.
15 y 20 días 8% Dto.
20 y 30 días 10% Dto.
PURA VIDA (SOTODEL REAL)
·Residencia: Habitaciones individuales y dobles
·Horario: Lunes a Sábado (09:00 a 20:30)
·Adiestramiento: Club de Agility, escuela
·Habitaciones: Verano o invierno  6m2 o Suite  14m2
·Servicio de limpieza
·Lavado
·Larga estancia
·Veterinario: 24h
35
·Calefacción
·Piensos y comidas especiales No incluidos
Tarifas: Estancia mínima 1 día (14€)  2º perro (misma habitación):8€
De 31-61 días: 13€  2º perro: 7€
MASCOHOTEL (SIERRA DEMADRID)
·Residencia: Habitaciones individuales/dobles
·Adiestramiento
·Taxi: Recogida y entrega a domicilio
·Servicio especial: Cachorros con menos de 7 meses
·Servicio de limpieza
·Larga estancia
·Veterinario: 24h
·Calefacción
·Comida: (piensos de alta gama y comidas especiales)
·Lavado
36
HAPPYCAN – RESIDENCIA CANINA (SANAGUSTÍN DEGUADALIX)
·Residencia: Habitaciones individuales/dobles
·Larga estancia
·Adiestramiento: Básico
·Taxi: Servicio de recogida y entrega a domicilio
·Servicio de limpieza
·Lavado
·Veterinario: 24h
·Calefacción
·Vigilante de seguridad 24h
37
CENTRO CANINOGUFI (Cta. FUENCARRAL AL PARDO, KM 3.5 MADRID)
·Residencia: Habitaciones individuales/dobles
·Adiestramiento: Problemas de conducta
·Taxi: Servicio de entrega y recogida a domicilio
·Larga estancia
·Servicio de limpieza
·Calefacción
·Veterinario: 24h
·Tratamientos especiales
38
·Lavado de mascota
·Peluquería
·Comida: Básica
·Fitness
HABANA BOSTON- CENTRO INTEGRAL CANINO (BOADILLA DEL MONTE)
·Residencia: Habitaciones individuales/dobles
·Horario: Horario laboralcompleto
·Larga estancia
·Adiestramiento: Básico (obediencia)
·Veterinario: 24h
·Calefacción
·Piscina
39
·Peluquería
·Tienda on-line y tienda física
·Moda, complementos y fotografía de mascotas
·Lavado de mascota
·Fitness
·Servicio de limpieza
·Comida básica
CENTRO CANINOCCAM99 (BUNETE)
·Residencia: Habitaciones individuales/dobles
·Larga estancia
·Adiestramiento: Básico
Avanzado
·Taxi: Recogida y entrega a domicilio
·Piscina canina
·Fitness
·Criadero
40
·Peluquería y estética
·Lavado de mascota
·Calefacción
·Veterinario: 24h
·Servicio de limpieza
·Tarifas: 1perro  19€/noche
2perros juntos  28€/noche
Adiestramiento: Básico  425€
Avanzado  2900€
Peluquería: Perro pequeño  18€
Perro grande 30€
Taxi  20€
CENTRO CANINOVALLECAN(MADRID)
·Residencia: Habitaciones individuales/dobles
·Adiestramiento: Básico (obediencia)
·Veterinario: 24h
·Peluquería
·Servicio de limpieza
·Calefacción
41
·Criadero
·Larga estancia
·Lavado de mascota
CENTRO CANINOMALILUPUS (MADRID)
·Residencia: Habitaciones individuales (pequeña, normal o grande)
·Adiestramiento: Obediencia y educación
·Calefacción: (mediana o grande)
·Veterinario: 24h
·Larga estancia
·Taxi: Recogida y entrega a domicilio
42
·Venta de pienso a domicilio
·Seguridad: Vigilancia privada 24h
·Servicio de limpieza
·Lavado de mascota
·Comida básica
·Criadero·Fitness
Organigrama
Gerente
Departamento
de marketing
Atención al
cliente
Jefe de ventas RRHH Finanzas
secretaria
43
ENCUESTA
1. ¿Tienes perro?
2. ¿Cachorro o adulto?
3. ¿Qué tipo de perro es?
4. ¿Crees qué el tiempo que dedicas a tu perro es suficiente
para él?
5. ¿Consideras a tu perro parte de tu núcleo familiar?
6. ¿Cuándo te vas de vacaciones, dónde dejas a tu perro?
7. ¿Te gustaría adiestrar a tu perro?
8. ¿Te gustaría educar o corregiralgún mal hábito de tu perro?
9. ¿Premias a tu perro a menudo?
10. ¿Conocesalgún centro integral para mascotas?
11. ¿Qué opinión tienes sobre este tipo de negocio?
12. ¿Qué servicio te gustaría que tuviese un centro integral
para mascotas?
a. Peluquería
b. Adiestramiento
c. Veterinaria
d. Guardería
e. Paseos
f. Piscina
13. ¿Te fiarías de los cuidados que ofrecenlos centros
integrales para mascotas?
14. ¿Te gustaría que tu perro se relacionara con otros
perros de diferente o misma raza que la suya?
44
15. ¿Te gustaría buscarle pareja a tu perro de forma fiable y
tener la posibilidad de cruzarlo?
16. ¿Te gustaría que tu perro hiciese más deporte?
17. ¿Estarías dispuesto a invertir dinero en un centro de
estas características?
18. ¿Consideras que los precios ofrecidos en el centro son
adecuados y asequibles? ¿Porqué?
BIBLIOGRAFIA
http://www.alaskanmalamutes.es/perros/cuanto-cuesta-perro.html
http://verne.elpais.com/verne/2014/10/07/articulo/1412660555_000163.html)
http://www.mascotasana.es/condiciones-mayoristas
https://luposan-iberica.com/es/servicios/transporte-rapido
http://www.consumer.es/web/es/mascotas/perros/convivenci
a-y-psicologia/viajar/2013/03/16/216180.php

Plan de marketing Doggy hotel

  • 1.
    1 PLAN DE MARKETING LauraMartínez María López Pilar Moreno Paul Atkinson Eduardo Hernández J Esteban Rendón
  • 2.
    2 PLAN DE MARKETING Contenido METODOLOGIA....................................................................................................................3 PROBLEMA ..........................................................................................................................4 OBJETIVO.............................................................................................................................4 RESUMEN ............................................................................................................................4 PALABRAS CLAVE..................................................................................................................6 INTRODUCCIÓN....................................................................................................................6 ANÁLISIS DEL ENTORNO :......................................................................................................6 Político.............................................................................................................................6 Económico.......................................................................................................................6 Sociocultural ..................................................................................................................10 Tecnológico....................................................................................................................11 Ecológico........................................................................................................................12 Legal..............................................................................................................................12 CARACTERÍSTICAS DE LAS INSTALACIONES Caracteristicas de lasinstalaciones...................14 4P’S+ 2 P`S de Kotler.......................................................................................................14 ANALISIS EXTERNO.............................................................................................................15 La clientela.....................................................................................................................15 La competencia .............................................................................................................15 Best practices.................................................................................................................16 ANALISIS INTERNO..............................................................................................................16 Localización (place).........................................................................................................16 Publicidad y promoción (promotion)................................................................................17 Organigrama(people).....................................................................................................18 Plan económico-financiero.............................................................................................18 Proveedores...................................................................................................................21 Encuesta........................................................................................................................23 Tarifas centrointegral canino(process&prize)..................................................................23 Servicio postventa........................................................................................................27 DAFO.................................................................................................................................27
  • 3.
    3 CONCLUSIONES..................................................................................................................28 NOMBRE E IMAGENCORPORATIVA DE LA EMPRESA ............................................................29 BIBLIOGRAFIA ....................................................................................................................31 ANEXOS.............................................................................................................................32 La competencia..............................................................................................................32 Organigrama..................................................................................................................42 Encuesta........................................................................................................................43 BIBLIOGRAFIA ....................................................................................................................44 METODOLOGIA Para la realización de este trabajo, hemos elegido un líder que se encarga de administrar el trabajo y de dar la información relevante a cada uno de los componentes, así como gestionar el plan de cada miembro del grupo de trabajo. A la hora de realizar el trabajo, al ser un plan de marketing extenso, el líder ha querido dividir el plan en dos grupos, en uno de los cuales dicho líder gestiona de la forma más efectiva los procedimientos a seguir. El otro grupo lo lidera la asistente de manager, la cual se encarga de definir los objetivos, el problema y la búsqueda de información necesaria para poder realizar un DAFO y comprobar así, la situación en la que se encuentra el plan de marketing. El líder gestionara el DAFO y el análisis externo que podemos encontrarnos, las conclusiones y las recomendaciones. Una vez dividida la estructura del trabajo, la asistente se encarga de hacer un DEADLINE, para poder así, distribuirnos el trabajo en el tiempo de tal manera que
  • 4.
    4 podamos realizar objetivospequeños que nos lleven a uno de mayor tamaño, siendo así la consecución de un trabajo eficaz. PROBLEMA Lugar donde poder dejar a nuestro perro cuando lo necesites tú o tu mascota. OBJETIVO Este proyecto se centraría en crear un centro integral para el bienestar de los caninos, el cual apunta a ofrecer soluciones prácticas para satisfacer sus necesidades, generar tranquilidad y facilidad a sus dueños. RESUMEN En este trabajorealizado,hemosestudiadolaviabilidadonode abrir uncentro integral para perros.Para ello,hemosseguidounaspautasimportantesparalarealizacióndel mismo, siguiendoel esquemadetalladoacontinuación,enprimerlugarhemosllevadoacabo una investigaciónde losfactoresexternosque puedeninfluirenlaaperturade nuestranueva empresallamada“Doggyhotel”,comopuedenserlacompetencia,el entorno,el mercado. Para la realizaciónde dichainvestigación,hemosaprovechadolasfuentessecundarias encontradasenlosbuscadoresde internetcomopuede ser“google.com”,de donde hemos sacado lainformaciónnecesariaparalaobtenciónde preciosyserviciosprestadosenestos centrosde alojamientode perros.Usandodichainformaciónpararealizarun“bestpractice” de tal maneraque podamosmejorarlosserviciosprestadosporlacompetencia,intentandoasí llegara lamayor cuota de mercadoposible.De modoque hicimosun“DAFO”, para así analizarlascuestionesinternasyexternasde nuestroplande negocio,ypoderapoyarnosenel mismopara a partir de él,desarrollartodonuestroestudio. Una vez obtenidalainformaciónrelevante de estoscentrosde cuidadode mascotas, hemos realizadoinvestigacionesde tipoprimaria,comolarealizaciónde encuestasapropietariosde mascotasen losdiferentesámbitosenlosque podemosencontrarles,comodetallaremosmás adelante. Una vez encontradayobtenidatodalainformaciónque hemosdestacadocomoimportante, hemosqueridocentrarnosenlas4 p´s de Kotler,para ellonoshemoscentradoenprimerlugar enel “place”.Como localización,despuésde haberestudiadolacomunidadde Madridy buscadodiferenteslocalidades,hemosllegadoalaconclusiónde que para laimplantaciónde nuestrocentronecesitaremos,unentornoenel que podamosobservarlanaturaleza,poreso, nos centramosenlazona norte de la comunidadde Madrid,y enla cual pudiéramoscomprar un terrenoampliosinelevardemasiadoel coste.
  • 5.
    5 En cuanto,al producto,despuésdelainvestigaciónllevadaacabo, hemosqueridomejorarlas prestacionesofrecidasporlacompetencia(BestPratice),centrándonosenunprincipioenel alojamientoparaperros,yviendolasposibilidadesde nuestroterreno,dartambiénlos serviciosde adiestramiento,veterinaria,piscinaparaperros,recogidaadomicilio,ymás serviciosque detallaremosacontinuación. Refiriéndonosalapromoción,hemosllevadoacabodiferentesactuacionespara poderllegar al mayornúmerode clientesposibles,comopuedenser,lapromociónde bajadade precios durante losprimerosmeses,tantoenalojamientocomoenlosdemásservicios,ola posibilidadde obteneruncarnetde sociopara beneficiarnosde multitudde ventajas,hemos decididopublicitarnosenlasredessocialesporllegaranuestrotargetde manera económica,y por seruna de las manerasmás efectivasde promociónadíade hoy.Hemosqueridoademás, acercarnos a parquespara perrosy eventospara losmismos,conel objetivode promocionarnos. Para poderponerun preciocompetitivo,hemosrelacionadolospreciosde lacompetenciaen funcióna susservicios,yasí hemospodidoobtenerlospreciosmáscompetitivosenrelación calidadprecio,siendoprecisodestacarque nuestrohotel,esuncentrointegral del cuidadode mascotasy es por ello,que queremosdiferenciarnosde lacompetencia,tambiénporel precio, siendoenel peorde loscasos,uno o doseurosmás caro en el servicio,que lacompetencia directamás barata que podamosencontrar,teniendoencuentaque estacompetenciano tiene el tratamientointegral que nosotrossi podemosofreceranuestrosmejoresamigos. Despuésde haberestudiadolascuatroP´sde Kotler,hemosestudiadolasdosP´s adicionales que podemosencontrarentodoplande marketing. En cuanto a las personas,hemosrealizadounestudiode losserviciosprestadosyenrelacióna estoel mínimopersonal necesarioparadarun serviciode calidad,implantandoun organigramaque veremosmásadelante. En la últimade lasP´s que encontramos(procesos),“el procesose refiere al método por el cual los clientessonatendidos”.Estodebe serun factorclave para la realizaciónde nuestra empresa,al tratarse la mismade una empresade servicios. Nuestrosclientesvanaquererun tratamientode calidad,sinhacerdistincionesentreellos,locual produciráunasatisfacción muygrande por parte de nuestrosclientes. Debidoa que nuestrocentrodebe tenerunasinfraestructurasmínimasparalarealizaciónde losserviciosconungrado de calidadaltoy satisfactorio,hemosqueridorealizarun presupuestoeconómicoparaasí,llevaruncontrol sobre losgastos y sobre lainversiónque debemosrealizarenlacontratacióndel personal necesario,atravésde una empresade contrataciónpor serestosexpertosenlaselecciónde personalcualificado.Dichopresupuesto loadjuntamosenel trabajomás adelante.
  • 6.
    6 PALABRAS CLAVE Bienestar ,centro integral de caninos, perros, mascota, hotel , vacaciones , cuidados , servicios ,adiestramiento, memorándum INTRODUCCIÓN Durante el proyecto se revisarán aspectos relevantes para creación del mismo, su funcionamiento, valor, apoyándose en una base del análisis de entorno, desarrollando los completos planes de marketing, operacionales, organizativos y financieros que llevarán a la toma de decisiones y aplicación de valiosas estrategias que nos permitan tener mejores resultados. ANÁLISIS DEL ENTORNO : PESTEL (POLÍTICO/ECONÓMICO/S0CIO- CULTURAL/TECNOLÓGICO/ECOLÓGICO/LEGAL) Político Son muchas las personas que tienen animales de compañía en España , según la ANFAAC( Asociación de fabricantes de alimentos para mascotas de compañía) hay una mascota en el 49.3% de los hogares ( un total de 16.1 millones). Por este motivo son cada vez más los partidos políticos, que incluyen en sus campañas o programas electorales, temas relacionados con los animales. Como es el caso de PACMA ( Partido Animalista Contra El Maltrato Animal ), que se encarga de luchar por los derechos de los animales. Económico ¿Cuánto cuesta mantener un perro?
  • 7.
    7 o Hay quetener en cuenta los gastos vitales de los perros, especialmente durante el primer año de vida del cachorro. o Estos serían los gastos que deberías invertir en tu perro: FACTOR A CONSIDERAR COSTE O PRECIO COMENTARIOS ALIMENTACIÓN Entre 45-80 € un saco de comida al mes, dependiendo de marcas, ofertas… Cachorros hasta el año, 70-90 € el saco de comida Comida húmeda o dieta BARF, sale más caro todavía Deberás proporcionarle un buen pienso, de gama Premium o super Premium. Dar piensos baratos seguramente terminará con alguna deficiencia y con problemas de salud, acabarás gastando más en veterinarios. VACUNAS 20-50€, más la consulta con el veterinario. El calendario de vacunaciones del cachorro termina a los 6 meses con la vacuna de la rabia (depende mucho de las CCAA). Luego tendrás que revacunarlo anualmente, mínimo la vacuna de la rabia (por ley) y la trivalente. DESPARASITACIONES INTERNAS La cantidad de producto a suministrar depende del peso del animal, cuanto más pese tu perro, más caro será desparasitarle. 10-30 € Hay que realizarla trimestralmente DESPARASITACIONES EXTERNAS 10€-30€, dependiendo de tipo de antiparasitario (collar, pipetas, sprays…) Normalmente la duración de las pipetas es de 1 mes. Los collares suelen durar 3 meses. Los sprays en contra de las pulgas o garrapatas. MICROCHIP 40-60 € dependiendo del veterinario Si tu perro viene de un criador o protectora, ya vendrá identificado. Si no, en el momento de la vacunación de la rabia deberás abonar también el coste del microchip. SEGURO PARA PERROS 30-90 € dependiendo de la póliza contratada y de la raza Obligatorio en casi toda España. PELUQUERÍA E HIGIENE 30-60€ depende de la raza, tipo de pelo y estado de suciedad de tu perro. 10-30€ en cepillos y peines Peluquería canina o en casa
  • 8.
    8 COLCHONETAS, CAMAS, CUNAS 15-60€ dependiendodel tipo y tamaño. COMEDEROS, BEBEDEROS 5-40€ dependiendo del tamaño y material De acero inoxidable, más higiénicos y duraderos, y que sean antivuelco. CORREAS, COLLARES 10-70€ dependiendo del tipo JUGUETES 5-30€ por juguete RESIDENCIA CANINA 8-15 € al día La mejor opción si no puede ir contigo de vacaciones o no tienes con quién dejarlo. ¿Cuántos perros hay en Madrid? La forma de averiguarlo es a través de las vacunas o del chip, puesto que tanto la vacuna antirrábica como el chip son obligatorios. En la actualidad hay 264.116 perros. (Según el periódico El País en la publicación 7 de Octubre 2014)
  • 9.
    9 264.115 perros censadosen la capital. Datos junio 2014
  • 10.
    10 Comovemos enla gráfica,la poblaciónespañolatiene más perros como animal decompañía, poresonos enfocaremos enellos . Sociocultural El perfil españoldelperro en España Los españoles prefieren los perros. También adoptamos cada vez más y estamos más concienciados e informados sobre los cuidados que necesita un perro. En las casas Españolas hay alrededor de 5.5 millones de perros. Cada vez más familias españolas destinan parte de presupuesto a cuidar a sus perros, una inversión que afecta también a los medicamentos veterinarios. Según el último estudio llevado a cabo por la Fundación Affinity ( Asociación para el patrocinio de campañas para promover el respeto hacia los animales) el 46.8% de las personas que adoptan un perro, lo hacen porque están concienciados con el problema
  • 11.
    11 de abandono deanimales y desean ayudar a las protectoras de animales en su trabajo diario. Las recomendaciones de amigos o conocidos para adoptar, también son importantes, así como la posibilidad de devolución del animal y la mejora de sus condiciones de vida, también son razones por las que los españoles deciden tener un perro adoptado en casa. Tecnológico Las aplicaciones móviles o “apps” han experimentado un incremento del 115% en su uso en el pasado 2014. En concreto, las aplicaciones relacionadas con mensajería instantánea y con redes sociales han sido las más populares entre los usuarios, alcanzando un aumento del 203% en el mismo año (Según Europa press en la publicación Madrid,15 enero). Al ver la importancia que tienen las aplicaciones ha surgido la necesidad de crear unas destinadas al cuidado de animales. A continuación podemos ver unos ejemplos : - Petometer Es una aplicación impulsada por Purina que permite hacer un seguimiento de los paseos con la mascota. -Dog Whistle Se trata del típico silbato de entrenamiento desde el móvil. -uPET Es la agenda de la mascota disponible para Android de forma gratuita. Se trata de un aplicación para mantener las vacunas, desparasitaciones y eventos médicos de la mascota al día. - Doggy Talky Se trata ni más ni menos que de la red social de las mascotas. Se conoce como el WhatsApp de los perros, ya que se trata de una comunidad que comienza con la creación de un perfil indicando la raza, género, ciudad de residencia y el motivo por el que busca a otro animal de su misma especie para amistad, ir de paseo, adopción, etc.
  • 12.
    12 - Tagg. Thepet tracker Es una interesante aplicación de mucha ayuda que evitará la pérdida de la mascota. Permite el seguimiento y localización de una etiqueta GPS que se puede colocar en el collar de la mascota. Ecológico A través de los años se ha tenido más conciencia a nivel medioambiental y esto ha repercutido a la hora de tener un perro, ya que se han hecho sitios habilitados para que hagan sus necesidades, donde podemos encontrar dispensadores de bolsas para recoger sus heces. Legal En España no existe una legislación a nivel estatal sobre animales de compañía. Cada comunidad autónoma tiene la suya, esto hace que las diferencias sean muy grandes de unas a otras. Por ejemplo, Cataluña es la única comunidad en la que no se contempla el sacrificio de los animales abandonados. También las sanciones o los periodos de tiempo en los que un animal debe permanecer en una perrera antes de poder ser eutanasiado varían. Lo mismo sucede con las sanciones que dependen de la legislación de cada región. Sin embargo sí es cierto que en artículo 337 del Código Penal las penas por maltrato animal van de tres meses a un año de cárcel. Desde El Refugio consideran que sí hay medios para perseguir y castigar a las personas o instituciones que maltraten animales y su departamento legal está inmerso en más de 150 procedimientos penales en toda España. Las asociaciones protectoras luchan por conseguir una ley marco a nivel estatal. Nacho Paunero (activista animalista) lleva 16 años reclamando el sacrificio cero en España. “Lo que no tiene sentido es que un animal sea recogido por una institución y que a partir de ahí por regla general vaya al sacrificio en muchas ocasiones, es injusto”, sentencia el presidente de 'El Refugio' (Asociación protectora de animales)
  • 13.
    13 Documentación obligatoria deanimales de compañía El animal ha de encontrarse debidamente documentado, y el propietario o tenedor ha de estar en condiciones de poner dicha documentación a disposición de la autoridad competente cuando le sea requerida. Ello incluye: - Identificar a su animal e inscribirlo en el Registro de Animales de Compañía (tfno. 902 222 678)antes de los 3 meses desde su nacimiento, comunicando al Registro su sustracción, desaparición, cambios de titularidad, baja por muerte del animal, cambios de domicilio o número de teléfono, o cualquier modificación de datos aportados, quedando en posesión de la documentación acreditativa correspondiente. -Cartilla sanitaria oficial en la que se reflejen los siguientes datos: nº de identificación animal, nombre y domicilio del propietario, fecha y sello oficial de la/s vacunación /es antirrábicas efectuadas. -En el caso de perros, contratar un seguro de responsabilidad civil, cuya cuantía y plazos estarán en función de si el animal está o no calificado como potencialmente peligroso. -En el caso de animales calificados como potencialmente peligrosos, licencia administrativa que autoriza su tenencia y la documento acreditativo de su inscripción en el Registro de Animales Potencialmente Peligrosos. -En el caso de no presentar alguno de estos documentos en el momento de ser requeridos, dispondrá de un plazo de 10 días naturales para aportarla en la dependencia municipal que corresponda. -Utilizar animales en espectáculos, peleas, fiestas y otras actividades que impliquen crueldad o mal trato, incluidas luchas de perros, gallos de pelea, tiro de pichón y prácticas similares (quedan excluidos la fiesta de los toros y los encierros y otros espectáculos taurinos). Legislación Ley 1/1990 de 1 febrero 1990. BOCM núm. 39 de 15 febrero 1990. o Decreto 44/1991 de 30 de mayo 1991. BOCM núm. 145 de 20 junio 1991. o Ordenanza Municipal Reguladora de la Tenencia y Protección de los Animales. BOCM núm. 207 de 31 agosto 2001. BO. Ayuntamiento de Madrid núm. 6043 de 16 octubre 2009.
  • 14.
    14 CARACTERÍSTICAS DE LASINSTALACIONES (ajustándose a la normativa)  Una zona de alojamiento  Un área de recreo , paseo y esparcimiento para los perros  Departamentos independientes para aislar a los animales enfermos  Una pequeña edificación para oficina y recepción de los clientes.  Una zona para el aparcamiento de los carros para el transporte de los canes.  Licencia municipal de apertura: Previamente hay que conseguir la declaración de núcleo zoológico por parte del organismo competente de la Comunidad de Madrid. Para ello debemos presentar la siguiente documentación. o Proyecto detallado del establecimiento  Memoria de actividades  Plano del centro  Distribución de las construcciones e instalaciones.  Capacidad.  Animales que se van a alojar, en este caso perros. o Informe técnico sanitario realizado por un veterinario colegiado en el que se certifique que las condiciones higiénico-sanitarias son las apropiadas para la salud y el bienestar de perros. 4P’S+ 2 P`S DE KOTLER  Producto  Promoción  Place
  • 15.
    15  Precio  Personas Procesos Esos puntos los desarrollaremos a lo largo del trabajo en el análisis interno de nuestro negocio, ya que son fundamentales para su puesta en marcha. ANALISIS EXTERNO LA CLIENTELA Podemos establecer que nuestro target son hombres y mujeres con un nivel adquisitivo medio-alto los cuáles tienen perros. ( Anexo 1) LA COMPETENCIA A la hora de hablar de la competencia para un negocio de este tipo, podemos distinguir varios tipos de competidores:  Otras residencias o alojamientos para animales.  Clínicas veterinarias que ofrezcan, además de los servicios propios de veterinario, alojamiento para animales. Actualmente es un sector poco desarrollado por lo que se augura la entrada de nuevos competidores. Por otra parte, nos encontramos las tiendas de venta de mascotas y de productos para animales. Estos negocios no son competencia sino que pueden complementar los servicios de nuestra empresa fomentando acuerdos de colaboración.
  • 16.
    16 BEST PRACTICES Después deobservar lo que ofrece nuestra competencia nos hemos basado en algunas ideas de su modelo de negocio como pueden ser:  Peluquería  Adiestramiento  Veterinario  Crianza  Alojamiento  Alimentación  Entrega y recogida a domicilio  Tienda canina Nosotros hemos querido incluir:  Piscina: una para perros grandes y otra para perros pequeños  Cafetería  Memorándum (como punto fuerte de nuestro negocio)  Concursos ANALISIS INTERNO NUESTRA EMPRESA LOCALIZACIÓN (PLACE) Debido a la investigación realizada y basándonos en los servicios que vamos a prestar, hemos determinado que debemos situarnos en un entorno natural y en el que podamos disponer de un terreno de alrededor de 100000 m2, para poder prestar nuestros servicios de una manera eficiente y de buena calidad. Para ello, hemos decidido situarnos en la zona Norte de Madrid, en la población de El Vellón, cuya situación se encuentra en la sierra madrileña, con acceso por la Autovía A-1 y salida 47 de la misma. En esta población podemos encontrar el espacio deseado para el disfrute de nuestros mejores amigos. El centro
  • 17.
    17 se situara alas afueras de El Vellon, de tal manera que no molestemos al vecindario existente en dicha población, y contar así con un amplio terreno donde poder alojar a nuestros perros en un ambiente agradable y rodeado de naturaleza, donde puedan disfrutar al aire libre de paseos con nuestros cuidadores. En nuestro centro podemos destacar el servicio gratuito de aparcamiento dentro de nuestras propias instalaciones. Cooperaremos con las empresas situadas en dicha población, para obtener un beneficio mutuo, mediante la utilización de sus servicios para la construcción y posterior mantenimiento de nuestras instalaciones. Como pueden ser, Abonos Hermanos San Miguel, para la adecuación del parque de expansión y recreo, materiales de Construcción Dolores San Miguel para la edificación de nuestras diferentes instalaciones, etc. PUBLICIDAD Y PROMOCIÓN (PROMOTION) Al ser un nuevo negocio, debemos centrarnos en alcanzar la mayor cuota de mercado posible por medio de la promoción y publicidad, para ello nos tenemos que centrar en los objetivos que queremos alcanzar, para así llegar a nuestro target comercial. Para conseguir estos objetivos, vamos a realizar las siguientes acciones:  Uso de las técnicas de comunicación a través de publicidad mediante buzoneo, anuncios en prensa y radios locales, así como en prensa especializada en animales.  Uso de las técnicas de marketing realizando promociones de inauguración, como pueden ser, bonos descuento (5 visitas a la piscina día entero por 15 €, siendo un solo día 5€), carnets de socio (donde podremos adquirir productos y servicios con unos descuentos de entre el 5 % y 20%).  Realización tanto de pagina web como de blogs, donde promocionar nuestras actividades, así como dar información relevante en el cuidado de perros, y aprovechar las diferentes redes sociales para darle mayor difusión (Twitter, Facebook, Instagram, Youtube,…) y alcanzar la mayor cuota de mercado posible.
  • 18.
    18  Visitar parques,zonas residenciales, centros comerciales (para que puedan realizar sus compras mientras cuidamos de sus perros), con el ánimo de encontrar posibles clientes.  Ir a los centros especializados en las jornadas de vacunas para así promocionar nuestro centro.  Ir a los concursos caninos en los cuales promocionaremos nuestro centro mediante la dotación de premios a los ganadores de los diferentes concursos (como pueden ser alojamientos gratuitos, bonos de peluquería,…).  Pertenecer a foros especializados en el cuidado de mascotas.  Posibilidad de asociarnos con agencias de turismo para así obtener un beneficio recíproco, por lo que las agencias elegidas tendrían publicidad de nuestro centro en sus locales y viceversa.  Disponemos de un link en nuestra página web, que te redirecciona a las agencias de viaje. ORGANIGRAMA (PEOPLE) A continuaciónvamosarepresentargráficamente laestructurade nuestra empresa.(Anexo2) PLAN ECONÓMICO –FINANCIERO Presentamos un plan de análisis financiero para identificar la viabilidad de este proyecto.  COSTES ACONDICIONAMIENTO LOCAL o Interno y externo de las instalaciones para que se encuentren en las condiciones óptimas para su uso.
  • 19.
    19 o Para elacondicionamiento de la finca habrá que realizar una serie de obras. o Supondrán un coste a la hora de iniciar la actividad, la licencia de obra, la obra y los costes de proyecto (45000 euros).  OBRAS A REALIZAR o Construcción de casetas de obra acondicionadas y climatizadas. El coste de cada una puede rondar los 1.200 euros. Para empezar el negocio se puede empezar con unas 30 casetas e ir implantando más a medida que se vaya consolidando una clientela. o Instalación de aislantes en los techos para impedir que entre calor en el interior. o Vallado del recinto. o Construcción de piscinas. o Construcción de clínica veterinaria (Incluye tienda) : 60000€ o Realizar las obras pertinentes para garantizar la limpieza y salubridad del centro. o Garita de vigilancia :20000€ o Construcción de cafetería: 70.000 € Estos costes pueden rondar los 416000 euros.  MOBILIARIO OFICINA o Estanterías o Mesa de despacho o Mostrador o Sillones o Sillas o PRESUPUESTO: 1200 euros  MOBILIARIO CAFETERÍA o Mesas o Sillas o Neveras o Horno/Microondas o Cafetera o Plancha
  • 20.
    20 o Vajillas o Lavavajillas oOtros: Servilletas, pajitas, palillos… o PRESUPUESTO: 30.000 €  MOBILIARIO PARA CLINICA VETERINARIA Y TIENDA CANINA o Camilla o Escritorio o Silla o Nevera o Vitrinas o Utensilios médicos caninos o Lavabo o Mostrador o Expositores para artículos en tienda (alimentación, juguetes, accesorios ...) o PRESUPUESTO :50000 euros  EQUIPAMIENTOS o Aparatos de aire acondicionado y calefacción para una temperatura adecuada o Bebederos y comederos o Camas de material aislante del frío y del calor, cojines para las camas, juguetes, correas… o Carros para el transporte de los animales o PRESUPUESTO: 20000 euros  STOCK INICIAL o Primera compra de productos de alimentación o Primera compra de productos de alimentación y bebidas para la cafetería o Materiales de limpieza, desinfectantes, cepillos, bolsas para excrementos. o Material de oficina o Vacunas y medicamentos o Primera compra de artículos para tienda o PRESUPUESTO: 8000 euros mensuales aproximadamente.
  • 21.
    21  EQUIPO INFORMÁTICO oOrdenadores, Impresora, Fax, scanner. o Sofware o PRESUPUESTO: 6500 euros  GASTOS PUESTA EN MARCHA o Tasas de Ayuntamiento ( Licencia de apertura) o Contratación de alta de luz, agua y teléfono: unos 200 euros al mes o Gastos legales ( notario, gestoría, asesoramiento ) y demás documentos necesarios para iniciar la actividad o PRESUPUESTO: 1600 euros  OTROS GASTOS o Proveedores: 6000 euros o Gastos comerciales (publicidad): mayores gastos al inicio del negocio, unos 150 euros al mes o Transporte: Furgoneta para recogida y entrega a domicilio de los perros. 15000 euros. o Total : 21150 euros  INVERSIÓN INICIAL NECESARIA o Acondicionamiento del recinto: 45000 euros o Obras a realizar: 416000 euros o Mobiliario oficina: 1200 euros o Mobiliario clínica veterinaria+ tienda: 50000 o Mobiliario cafetería:30000 o Equipamiento: 20000 euros o Equipamiento informático+ software : 6500 euros o Stock inicial y consumibles: 8000 euros o Gastos puesta en marcha: 1600 euros o Otros gastos: 21150 euros o TOTAL INVERSIÓN INICIAL: 599.450 euros PROVEEDORES
  • 22.
    22 En cuanto alos proveedores nuestra empresa va a necesitar todo lo relacionado con los servicios que ofrece la empresa que son: ● Venta de mascotas: Se realiza la venta de perros, si no se encuentra la raza que se desea se hace el pedido . ● Transporte de perros puerta a puerta. ● Propio departamento veterinario. ● Alimentación y bebida para clientes: Contactamos con el proveedor, seleccionamos los productos que queremos y realizamos la transferencia a pagar y así obtendremos los productos requeridos por la empresa. ● Tenemos nuestra propia clínica veterinaria con atención primaria (ofrecida por auxiliares de veterinaria).Desde ella prestamos asesoramiento profesional veterinario a clientes que lo precisen, ayudando a la interpretación de diagnósticos, recomendación general de cuidado de todo tipo de mascotas, indicaciones sobre modo de empleo de productos, recomendaciones para una patología concreta y puesta en contacto con el especialista más cercano al punto de residencia del propietario del animal. ● Somos un equipo joven y tratamos de ofrecer lo mejor a nuestros clientes. Transporte de perros puerta a puerta ● Transporte para perros con todas las comodidades Somos una empresa que traslada animales de compañía por la que sus dueños pagan porque su perro esté bien atendido. En un espacio donde se sienta seguro, mimado y cuidado. El aire acondicionado, luz relajante, espacio para moverse, servicio veterinario y hasta supervisión a distancia del dueño, vía satélite, son algunas de las características de los servicios profesionales de transporte de mascotas puerta a puerta. El sector del transporte de mascotas está en auge. ● Seguridad durante el viaje de perros La seguridad de los perros viajeros es esencial, por eso están supervisados por un cuidador. Llevan un GPS para evitar pérdidas, este dispositivo permite encontrar al animal en caso de que el gato o perro se escape y se pierda. ● Seguir a tiempo real el transporte del animal Las nuevas tecnologías como el móvil o el ordenador permitirán saber al dueño del perro dónde y cómo está el perro. También ofrecen información puntual sobre la hora prevista de llegada al punto de destino e incluso fotografías del perro para saber donde está en cualquier momento del viaje. Los mensajes a móviles y los correos
  • 23.
    23 electrónicos son lasherramientas utilizadas para mantener informado a los dueños sobre la evolución del viaje. ● El precio de transportar a la mascota Las tarifas de los servicios de transporte varía en función del tamaño del animal, del transportín que se utilice (se puede alquilar) y de la distancia del trayecto. ● Algunos requisitos para el viaje del animal Aceptamos a todo tipo de perros. El dueño debe aportar la cartilla sanitaria del animal, donde también figure que está identificado con microchip. ENCUESTA Vamos a realizar esta encuesta con el objetivo de saber que número de personas estarían interesadas en nuestro modelo de negocio y así hacernos una idea de la viabilidad de nuestro proyecto. Para ello hemos realizado una encuesta semi-abierta con preguntas cerradas (multiple choice y dictómicas) y abiertas para indagar en profundidad en gustos y preferencias de los encuestados. La encuesta es cara a cara en parques donde frecuentan personas con perros y en los aledaños de clínicas veterinarias y tiendas de mascotas. Para llegar a un público más amplio y obtener más datos, está encuesta tiene la posibilidad de realizarse online. (Anexo 3) TARIFAS CENTRO INTEGRAL CANINO (PROCESS&PRIZE) Todoslos perrosdeberánpasarunreconocimientomédicoantesde disfrutarde nuestras instalacionesyservicios.Además,alossociosse lesharáuna fichatécnicadonde aparecerán todoslosdatos de su perroy se adjuntará suhuella. ALOJAMIENTO Estos precios son promocionales durante los tres primeros meses:  Estancia 1 perro/noche: 10€  Estancias de más de 15 días: 8€/noche.
  • 24.
    24  Estancia 2perros/noche: 17€  Cada perro adicional (más de 2 perros): 4€ perro/noche. Dentro de estas tarifas se incluye: alimentación, paseo y servicio veterinario (diagnostico). SERVICIOS Estos precios son promocionales durante los tres primeros meses:  Adiestramiento: 350€ (8 sábados). Presencial.  Corrección de malos hábitos: 180€ (8 sábados). Presencial.  Peluquería  Corte de pelo: 10€  Baño+Peinado:  Hasta 5 kg: 9€  De 5kg a 20 kg: 12€  Más de 20 kg: 15€  Masaje: 10€  Piscinas (día entero): 5€ (incluye juegos acuáticos). Bono de piscina 5 días: 15€  Parque de expansión y recreo ( por día): con pelotas, frisbys y otros juegos. 3€  Desparasitación (cada 3 meses):  Interna: 10-30€ , dependiendo del tamaño del perro.  Externa: collares (3 meses), sprays (en contra de pulgas y garrapatas) y pipetas ( 1 mes). 10-30€  Transporte: recogida y entrega de los perros a domicilio:  Hasta 50 km: 20 €. Si son dos perros, 25€ (si son más de dos perros no se cobra dinero adicional).  A partir de 50 km, 35€. Si son dos perros, 40€ (si son más de dos perros no se cobrará dinero adicional). Nuestros transportes están equipados con todo lo necesario para la seguridad y comodidad de los canes en su traslado.  Seguro de protección civil: 30-90€ (dependiendo de la póliza contratada y de la raza). Obligatorio en casi toda España.  Concursos: Podrás apuntar a tu perro a diferentes concursos o pruebas de destreza para ver su evolución y mejora adquirida con nuestro adiestramiento. Además habrá premios para el ganador (tanto para el perro , como para su dueño).
  • 25.
    25  Memorandum: Estees el servicio estrella de nuestro negocio, ya que es un concepto innovador para recordar siempre a tu mascota. Cementerio de mascotas , donde por el mismo precio, podrás enterrar a tu perro y plantar un árbol encima, con una placa , en memoria de tu fiel y mejor amigo. La placa incluirá el nombre o apodo de tu perro, la fecha de defunción y la foto y huella de este. Porque tu perro es parte de tu familia. Puedes disfrutar de estos servicios de forma individual u optar a todos ellos haciéndote socio del centro por 15 euros al mes. SOCIOS Descuentos y ofertas por hacerte socio de nuestro centro:  Carnet socio gratuito, y entrega en el momento.  Alojamiento: 20% de descuento  Transporte gratuito hasta los 50 km. A partir de esta distancia se cobrará 20€ (para un perro) y 25€ (para dos perros). A partir de dos, el precio se mantiene.  Adiestramiento: 30% de descuento por perro. Si traes dos perros el descuento será del 50% (2x1)  Corrección de malos hábitos: 20% de descuento  Peluquería (corte de pelo+baño+peinado+masaje): 20€ (sea cuál sea el tamaño de tu perro)  Piscina+Parque de expansión: 3€  Desparasitación: 15€ OTROS SERVICIOS  Cafetería/Restaurante: Los clientes podrán acceder a nuestro servicio de hostelería (comida y bebida) mientras atendemos a sus perros.  Veterinario : Disponemos de una clínica veterinaria que estará atendida las 24 horas por auxiliares veterinarios (atención primaria). Además recibiremos la visita diaria durante una hora ( o más si fuera necesario, en caso de alguna urgencia) de un veterinario para hacer el reconocimiento de los perros que se registran.  Tienda canina: Con todo tipo de juguetes, alimentación y utensilios para tu perro.
  • 26.
  • 27.
    27 Servicio postventa Con esteservicioqueremosfidelizaranuestrosclientes,asícomo,recogerla información relevante anuestraempresa,que percibende lacontrataciónde nuestrosservicios.Paraello, despuésde cadaestanciadel perro,realizaremosunallamadaparaque losclientespuedan valorarla calidadpercibidaenel tratode sus perros,conel objetivo de recibirestascríticasde maneraconstructivay así, podermejorarlaprestaciónde nuestrosservicios. En estamismallamada,a parte,promocionaremosserviciosprestadospornuestrocentroque el cliente desconozca,asícomo,la posibilidadde fidelizarse pormediodel carnetde socioque ofreceremosatodosnuestrosclientes,informándole de lasdiferentesventajasydescuentos que obtendránporaccedera sersociosde nuestrocentro DAFO Hemos realizado este DAFO para analizar la situación de nuestra empresa , analizando sus características internas (Debilidades y fortalezas) y su situación externa (Amenazas y oportunidades). FORTALEZAS  Mantenimientode los productosy máquinas,hace más atractivoparo los clientes  muchasactividadesofertadas  la zona donde estamos ubicadosesun lugarconocido  motivación  proyectoinnovador  preciosflexibles,  espírituemprendedor  ilusiónportenernuestro propionegocio  cariñopor los perros  disponibilidadcompleta  tratamientointegral del cuidadode perros  conocimientoíntegrode nuestrocliente  adquisiciónde clientes potenciales  entrenamientoparaperros  ofrecermásserviciosque la competencia  sabercómo distinguirnosy OPORTUNIDADES  Introducciónde nuevos productosy razas  introducciónde servicios como laestéticacanina  veterinario ademásde otros serviciosparaasí lograr posicionarse comolíderen el mercado.  faltade tiempopara clientesque puedancuidara sus perros  cada vezhay más mascotasy somos más conscientesde la protecciónycuidadosde nuestroperro.
  • 28.
    28 CONCLUSIONES  Despuésde haberhechounainvestigaciónenprofundidadsobreeste modelode negociohemosllegadoala conclusiónde que el crearun negociointegral paraperros esviable ypuede sermuyrentable,yaque esunnicho de mercadopoco explotado. DEBILIDADES  Costes excesivos  falta de experiencia por ser nuevos en el sector canino  centros solo en España  falta de clientes  faltade material y datos de clientes. AMENAZAS  Crisiseconómicaque disminuye el comercio  mejor posicionamiento de la competencia  paseadores de perros no profesionales  hoteles que aceptan perros,  aumento del número de clientesque prefieran pasar las vacaciones en su pueblo para ahorrar dinero y se llevan la mascota al pueblo.
  • 29.
    29  Noshemos centradoenelmemorándumyaque esun serviciodiferenciadoque no ofrece lacompetencia yqueremosexplotareste campo,yaque lamayoría de personasconperro,le consideranparte de su familia,porellotambiénse merecenun entierro.  Somosconscientesde lanecesidadde unafuerte inversiónparallevaracabo el negocio.  Inversiónagresivaenpromocionarnosparaasídarnos a conocery destacar sobre la competencia,yaque somosunaempresanueva.  Por ladistanciaque separanuestraempresade laciudadde Madrid,nos hemosdado cuentay hemosdecididoque nonecesitamosunprofesionalveterinario24h,ya que losclientesnovendránhastaaquí sólopara acudiral veterinarioporlalejanía, entonceshemosvaloradoeste asunto,de tal maneraque contrataremosungrupode auxiliaresveterinariosque tendránpresenciaennuestraclínica,ofreciendoatención primariay si que será necesarialapresenciade unveterinarioperosóloacudiráal centrouna hora cada día para efectuarlos exámenesclínicospertinentesparacada mascota,tambiéna lahora de ingresarennuestrocentroyllevaruncontrol de cada inquilinoenlaresidencia.  Tras hacer la investigacióncadavezhaymás gente que quiere llevarseasuperro consigode vacaciones,porno dejara la mascotasola.  Cada vezhay másgente que invierte másdineroensumascotay ensu bienestar. NOMBRE E IMAGEN CORPORATIVADE LA EMPRESA A la horade escogerel nombre paranuestraempresa,noshemosdecantadopor“Doggy Hotel”,ya que tiene ganchoporsersencilloyfácil de recordar. Ademáscon “DoggyHotel” plasmamosnuestrosserviciosyempleamosel apelativocariñosode doggyparatransmitir confianzaycercanía a nuestrosclientes. Nuestrologoempresarialal igual que el nombre essencillo,visual yclásico.Hemos escogidoloscoloresblanco ynegropara transmitirdistinción y elegancia. Noshemos inspiradoenlafrase “Make itsimple butsignificant”,yaque nuestronegocioesde alto standing.
  • 30.
  • 31.
  • 32.
    32 http://www.mascotasana.es/condiciones-mayoristas https://luposan-iberica.com/es/servicios/transporte-rapido http://www.consumer.es/web/es/mascotas/perros/convivenci a-y-psicologia/viajar/2013/03/16/216180.php ANEXOS Anexo 1. Lacompetencia Anexo 2. Organigrama Anexo 3. Encuesta La competencia VILBMASCOTA (GETAFE) ·Residencia: Habitaciones individuales, dobles y triples ·Requisitos de entrada: Vacunas de rabia, antiparásitos, desparasitaciones, microchip y tetravalente ·Horario: Lunes a Sábado (09:00 a 20:00)  10€/día con comida y guardería ·Servicio de limpieza ·Lavado ·Adiestramiento: Pre-adiestramiento (3meses) Obediencia básica/avanzada Modificación de conducta ·Peluquería: También se puede lavar a su mascota personalmente
  • 33.
    33 ·Taxi: Servicio deentrega y recogida a domicilio ·Calefacción ·Veterinario: 24h ·Piscina ·Larga estancia ·Tarifas: Estancia mínima 2 meses o 10€ por día Hab. Simple Hab.Doble Hab. Triple Verano 16€ 27€ 38€ Invierno 19€ 30€ 41€ Razas mini 16€ 27€ 38€ Suite 16€ 27€ 38€ PRADOHONDO(COLLADOMEDIANO) ·40 Años de experiencia en el sector ·Servicio de limpieza ·Residencia: Habitaciones individuales y dobles ·Adiestramiento: Básico  Particular o en grupo Especializado  Búsqueda o localización, salvamento, defensa… Exposiciones ·Cursos: Crianza, educación, defensa civil, deportivos, obediencia (básica/avanzada), protección…
  • 34.
    34 ·Taxi: Servicio deentrega y recogida a domicilio ·Lavado ·Veterinario: 24h ·Calefacción ·Larga estancia ·Tarifas: Estancia mínima 1 día 7 y 15 días 5% Dto. 15 y 20 días 8% Dto. 20 y 30 días 10% Dto. PURA VIDA (SOTODEL REAL) ·Residencia: Habitaciones individuales y dobles ·Horario: Lunes a Sábado (09:00 a 20:30) ·Adiestramiento: Club de Agility, escuela ·Habitaciones: Verano o invierno  6m2 o Suite  14m2 ·Servicio de limpieza ·Lavado ·Larga estancia ·Veterinario: 24h
  • 35.
    35 ·Calefacción ·Piensos y comidasespeciales No incluidos Tarifas: Estancia mínima 1 día (14€)  2º perro (misma habitación):8€ De 31-61 días: 13€  2º perro: 7€ MASCOHOTEL (SIERRA DEMADRID) ·Residencia: Habitaciones individuales/dobles ·Adiestramiento ·Taxi: Recogida y entrega a domicilio ·Servicio especial: Cachorros con menos de 7 meses ·Servicio de limpieza ·Larga estancia ·Veterinario: 24h ·Calefacción ·Comida: (piensos de alta gama y comidas especiales) ·Lavado
  • 36.
    36 HAPPYCAN – RESIDENCIACANINA (SANAGUSTÍN DEGUADALIX) ·Residencia: Habitaciones individuales/dobles ·Larga estancia ·Adiestramiento: Básico ·Taxi: Servicio de recogida y entrega a domicilio ·Servicio de limpieza ·Lavado ·Veterinario: 24h ·Calefacción ·Vigilante de seguridad 24h
  • 37.
    37 CENTRO CANINOGUFI (Cta.FUENCARRAL AL PARDO, KM 3.5 MADRID) ·Residencia: Habitaciones individuales/dobles ·Adiestramiento: Problemas de conducta ·Taxi: Servicio de entrega y recogida a domicilio ·Larga estancia ·Servicio de limpieza ·Calefacción ·Veterinario: 24h ·Tratamientos especiales
  • 38.
    38 ·Lavado de mascota ·Peluquería ·Comida:Básica ·Fitness HABANA BOSTON- CENTRO INTEGRAL CANINO (BOADILLA DEL MONTE) ·Residencia: Habitaciones individuales/dobles ·Horario: Horario laboralcompleto ·Larga estancia ·Adiestramiento: Básico (obediencia) ·Veterinario: 24h ·Calefacción ·Piscina
  • 39.
    39 ·Peluquería ·Tienda on-line ytienda física ·Moda, complementos y fotografía de mascotas ·Lavado de mascota ·Fitness ·Servicio de limpieza ·Comida básica CENTRO CANINOCCAM99 (BUNETE) ·Residencia: Habitaciones individuales/dobles ·Larga estancia ·Adiestramiento: Básico Avanzado ·Taxi: Recogida y entrega a domicilio ·Piscina canina ·Fitness ·Criadero
  • 40.
    40 ·Peluquería y estética ·Lavadode mascota ·Calefacción ·Veterinario: 24h ·Servicio de limpieza ·Tarifas: 1perro  19€/noche 2perros juntos  28€/noche Adiestramiento: Básico  425€ Avanzado  2900€ Peluquería: Perro pequeño  18€ Perro grande 30€ Taxi  20€ CENTRO CANINOVALLECAN(MADRID) ·Residencia: Habitaciones individuales/dobles ·Adiestramiento: Básico (obediencia) ·Veterinario: 24h ·Peluquería ·Servicio de limpieza ·Calefacción
  • 41.
    41 ·Criadero ·Larga estancia ·Lavado demascota CENTRO CANINOMALILUPUS (MADRID) ·Residencia: Habitaciones individuales (pequeña, normal o grande) ·Adiestramiento: Obediencia y educación ·Calefacción: (mediana o grande) ·Veterinario: 24h ·Larga estancia ·Taxi: Recogida y entrega a domicilio
  • 42.
    42 ·Venta de piensoa domicilio ·Seguridad: Vigilancia privada 24h ·Servicio de limpieza ·Lavado de mascota ·Comida básica ·Criadero·Fitness Organigrama Gerente Departamento de marketing Atención al cliente Jefe de ventas RRHH Finanzas secretaria
  • 43.
    43 ENCUESTA 1. ¿Tienes perro? 2.¿Cachorro o adulto? 3. ¿Qué tipo de perro es? 4. ¿Crees qué el tiempo que dedicas a tu perro es suficiente para él? 5. ¿Consideras a tu perro parte de tu núcleo familiar? 6. ¿Cuándo te vas de vacaciones, dónde dejas a tu perro? 7. ¿Te gustaría adiestrar a tu perro? 8. ¿Te gustaría educar o corregiralgún mal hábito de tu perro? 9. ¿Premias a tu perro a menudo? 10. ¿Conocesalgún centro integral para mascotas? 11. ¿Qué opinión tienes sobre este tipo de negocio? 12. ¿Qué servicio te gustaría que tuviese un centro integral para mascotas? a. Peluquería b. Adiestramiento c. Veterinaria d. Guardería e. Paseos f. Piscina 13. ¿Te fiarías de los cuidados que ofrecenlos centros integrales para mascotas? 14. ¿Te gustaría que tu perro se relacionara con otros perros de diferente o misma raza que la suya?
  • 44.
    44 15. ¿Te gustaríabuscarle pareja a tu perro de forma fiable y tener la posibilidad de cruzarlo? 16. ¿Te gustaría que tu perro hiciese más deporte? 17. ¿Estarías dispuesto a invertir dinero en un centro de estas características? 18. ¿Consideras que los precios ofrecidos en el centro son adecuados y asequibles? ¿Porqué? BIBLIOGRAFIA http://www.alaskanmalamutes.es/perros/cuanto-cuesta-perro.html http://verne.elpais.com/verne/2014/10/07/articulo/1412660555_000163.html) http://www.mascotasana.es/condiciones-mayoristas https://luposan-iberica.com/es/servicios/transporte-rapido http://www.consumer.es/web/es/mascotas/perros/convivenci a-y-psicologia/viajar/2013/03/16/216180.php