M P R , M A T E R I A L R E Q U I R E M E N T S P L A N N I N G
PLANEACIÓN DE REQUERIMIENTOS
DE MATERIALES
Gabriel Báez 2009-1732
Wilson Villar 2007-0997
ANTECEDENTES HISTÓRICOS
Los conceptos básicos inherentes al sistema MRP se
han conocido desde hace muchos años, incluso antes de
que se les utilizara efectivamente. Con anterioridad al
surgimiento del MRP, casi todas las empresas empleaban
variaciones del sistema de punto de re-orden, donde se
permitía que el inventario se redujera hasta alcanzar una
cantidad específica, considerada el punto mínimo admisible
antes de ordenar el reabastecimiento de un número
estándar de unidades.
El principal motivo por el que no se utilizaba el MRP
era la importante cantidad de cálculos que éste exige. Con
el advenimiento de computadoras más o menos poderosas,
confiables y económicas, el sistema MRP realmente se hizo
viable.
ANTECEDENTES HISTÓRICOS
• Los primeros en recomendar la MRP fueron G. W.
Plossl, J. A. Orlicky y O. W. Wright.
• Fue implantada por la American Production and
Inventory Control Society.
• La programación lineal se plantea como un
modelo matemático desarrollado durante la
Segunda Guerra Mundial para planificar los gastos
y los retornos, a fin de reducir los costos al ejército y
aumentar las pérdidas del enemigo.
CONOCIMIENTOS SOBRE PUNTO DE RE-
ORDEN
El punto de re-orden es la suma de la demanda de
tiempo de entrega y las existencias de seguridad. El cálculo de
un punto de re-orden optimizado generalmente incluye
al tiempo de entrega, el pronóstico de la demanda y el nivel
de servicio. Valerse de un pronóstico cuantitativo aumenta
considerablemente la calidad de los puntos de re-orden para
la mayoría de las actividades comerciales minoristas y de
fabricación. Esta técnica es la herramienta que precede el
método de MRP en las líneas de producción de pre y post
guerra. Estos sistemas de inventarios se dividían básicamente en
dos tipos:
• Los inventarios de demanda independiente, son aquellos cuya
demanda es independiente de las decisiones operativas internas; casi
siempre se relacionan únicamente con la demanda externa de los
clientes.
• Los inventarios de demanda dependiente, en contraste, son aquellos
cuya demanda se basa en decisiones internas, generalmente sobre
cuánto producto fabricar y cuándo hacerlo.
CONOCIMIENTOS SOBRE PUNTO DE RE-
ORDEN
El gran problema mediante el cual empiezan a planearse otras técnicas
para solucionar problemas de demandas es el factor tiempo en relación con las
demandas dependientes. Por tal motivo es importante evaluar los distintos tipos de
factores de tiempo que pueden poner en juego los puntos de reabastecimiento
previamente establecidos.
• Tiempo de espera por adquisición: Es el tiempo que necesita el proveedor para entregar las
partes, en caso de que éstas se adquieran de una fuente externa.
• Tiempo de desplazamiento: Es el tiempo que toma el desplazamiento de una tarea de una
operación a otra.
• Tiempo de configuración: Es el tiempo para configurar y preparar el equipo a fin de realizar
una labor determinada.
• Tiempo de procesamiento: Es el tiempo real que toma llevar a cabo la operación definida
en la parte.
• Tiempo de espera: Es el tiempo que una tarea debe esperar hasta ser desplazada, una vez
que se le ha procesado en una operación determinada.
• Tiempo en fila de espera: El tiempo que una tarea debe esperar para su procesamiento
una vez que se le desplazó a la operación.
INICIOS DEL MRP
Es importante tomar en cuenta que por lo que respecta a casi todos los
artículos manufacturados, el tiempo en fila de espera generalmente representa
la mayor parte del tiempo de espera total. Será importante tomar en cuenta
este hecho cuando analicemos la producción “justo a tiempo” o “esbelta”.
El problema de manejar demandas “abultadas” para los artículos de
inventario con demanda dependiente estriba, sobre todo, en los tamaños de
lote. Esta situación es indeseable, ya que el inventario resulta costoso y difícil de
almacenar. Este patrón se repite en el caso de otros componentes
dependientes (por ejemplo, acero sin trabajar, seguros, manijas, etcétera).
La solución que propone el sistema MRP se basa en una simple premisa:
si podemos proyectar los requerimientos y sabemos cuál es el inventario inicial,
debemos ser capaces de predecir o calcular cuándo se presentará el punto de
re-orden. A partir de esta información podremos mantener bajo el inventario.
DEFINICIÓN
“Sistema de planificación de componentes de
fabricación que mediante un conjunto de
procedimientos lógicamente relacionados, traduce
un programa maestro en necesidades reales de
componentes con fechas y cantidades”
El MRP o Planificación de necesidades de
Materiales, es un sistema de planificación de la
producción y de gestión de stocks que responde a
las preguntas: ¿QUÉ? ¿CUÁNTO? ¿CUÁNDO? Se
debe fabricar y/o aprovisionar.
GENERALIDADES DEL MRP
• El MRP o Planificación de requerimientos de Materiales, es
un sistema de planificación de la producción y
de gestión de stocks que responde a las preguntas: ¿Qué?
, ¿Cuánto?, ¿Cuando? Se debe fabricar y/o aprovisionar.
• El procedimiento del MRP está basado en dos ideas
esenciales:
• La demanda de la mayoría de los artículos no es independiente,
únicamente lo es la de los productos terminados.
• Las necesidades de cada artículo y el momento en que deben ser
satisfechas estas necesidades, se pueden calcular a partir de
unos datos bastantes sencillos:
• Las demandas independientes.
• La estructura del producto.
MRP PARA LA DEMANDA
DEPENDIENTE.
• La demanda no se puede rastrear o relacionar con un
requerimiento conocido o predecible.
• La demanda parece ser aleatorio u originarse por
acontecimientos fortuitos.
• Esto se debe a que la producción generalmente se
realiza en lotes y cuando se ordena un lote en la fábrica
para producirlo, todos los materiales y componentes
necesarios para esta se ordenan al mismo tiempo, de
ahí que se tenga “bloque” en la demanda.
MRP PARA LA DEMANDA
DEPENDIENTE.
• La planeación de requerimientos de materiales es
un sistema diseñado específicamente para una
situación de demanda en conjuntos o bloques, en
donde los “bloques” se conocen más o menos con
anticipación, debido normalmente a que las
demandas con “dependientes”.
LISTA DE MATERIALES
Este concepto se origina con la estructura de
descomposición del producto. Una estructura de
descomposición del producto (EDP o PBS por sus
siglas en inglés) es una estructura exhaustiva y
jerárquica de los componentes que forman un
entregable del proyecto, distribuidos con una
relación todo-parte.
Puede llamarse árbol estructural del producto,
diagrama esquemático o diagrama de flujo que
muestra el orden de creación del artículo.
Igualmente, todas las firmas mantienen un archivo
del inventario.
COMPONENTE CANTIDAD REQUERIDA
Patineta 1
Tabla 1
Ensamblaje de las ruedas 2
Ruedas 2
Eje 1
PLAN AGREGADO DE PRODUCCIÓN
El programa de producción maestro nos dice
qué se requiere para satisfacer la demanda y
cumplir con el plan de producción. Este programa
establece qué artículos hacer y cuándo hacerlos:
desagrega el plan agregado de producción.
Mientras que el plan agregado de producción se
establece en términos generales como familias de
productos, o toneladas de acero, el programa de
producción maestro se establece en términos de
productos específicos. Se muestran los programas de
producción maestros para tres modelos de
reproductores estéreo que provienen del plan
agregado de producción para una familia de
amplificadores estereofónicos.
Los administradores deben apegarse al programa por un tiempo razonable
(usualmente una porción importante del ciclo de producción — el tiempo que lleva
hacer un producto). Muchas organizaciones establecen un programa de producción
maestro junto con una política de no cambiar (“fijar”) la sección de corto plazo del
plan. A esta sección de corto plazo se le conoce entonces como programa “fijo”,
“firme” o “congelado”. El programa de producción maestro es un programa de
producción “rodante”. Por ejemplo, un plan fijo de 7 semanas tiene una semana
adicional que se agrega al completar cada semana, de manera que se mantiene un
programa fijo de 7 semanas. Observe que el programa de producción maestro es un
enunciado de lo que debe producirse y no un pronóstico de la demanda.
El programa maestro puede expresarse en cualquiera de los siguientes términos:
1. Un pedido del cliente en un taller de trabajo (fabricar sobre pedido)
2. Módulos en una compañía de producción repetitiva (ensamble sobre pedido o
pronóstico)
3. Un artículo terminado en una compañía de producción continua (almacenar
para cumplir un
pronóstico).
LISTA ESTRUCTURADA DE MATERIALES
(BOM)
• Definir qué va en un producto puede parecer
sencillo, pero en la práctica puede resultar difícil.
Una lista estructurada de materiales (BOM, por las
siglas en inglés de Bill of Material) es una lista de las
cantidades de componentes, ingredientes y
materiales requeridos para hacer un producto. Los
dibujos individuales, además de describir las
dimensiones físicas, detallan cualquier proceso
especial y la materia prima necesaria para
producir cada parte.
PARTES IMPORTANTES DE MRP
• Exactitud en los registros de inventario
• El conocimiento de lo que hay en el inventario es resultado de una buena
administración de inventarios. Para que un sistema MRP funcione, es absolutamente
necesario contar con una buena administración del inventario. Si la empresa aún no
logra un 99% de exactitud en sus registros, la planeación de requerimientos de
materiales no funcionará
• Órdenes de compra pendientes
• El conocimiento de los pedidos pendientes debería existir como producto secundario
del buen manejo de los departamentos de compras y control de inventarios.
Cuando se ejecutan las órdenes de compra, el personal de producción debe tener
acceso a los registros de los pedidos y a las fechas de entrega programadas. Sólo
con la información correcta de compras, el administrador puede preparar buenos
planes de producción y ejecutar de manera efectiva un sistema MRP.
• Tiempos de entrega para componentes
• Una vez que los administradores establecen cuándo se necesitan los productos,
deben determinar cuándo adquirirlos. El tiempo requerido para adquirir un artículo
(es decir, comprarlo, producirlo o ensamblarlo) se conoce como tiempo de entrega.
Para un artículo manufacturado, el tiempo de entrega consiste en la suma de los
tiempos necesarios para trasladar, preparar y ensamblar o implementar una corrida
para cada componente. Para un artículo comprado, el tiempo de entrega incluye el
tiempo que transcurre entre el reconocimiento de la necesidad de una orden y el
momento en que el artículo está disponible para producción.
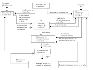
ESTRUCTURA DEL MRP
Aunque la mayoría de los
sistemas MRP son computarizados, su
procedimiento es directo y puede
hacerse en forma manual. Los
ingredientes de un sistema de
planeación de requerimientos de
materiales son un programa de
producción maestro, una lista
estructurada de materiales, los registros
de compras e inventarios, y los tiempos
de entrega para cada artículo.
Una vez que se tienen estos
ingredientes precisos, el siguiente paso
es elaborar el plan de requerimientos
brutos de materiales. El plan de
requerimientos brutos de materiales es
un programa. Combina el programa
de producción maestro (el cual
requiere una unidad de A en la
semana 8) con el programa
escalonado. Indica cuándo debe
ordenarse un artículo a los proveedores
si no hay artículos en inventario, o
cuándo debe iniciar la producción de
un artículo para satisfacer la demanda
del producto terminado en una fecha
Plan Maestro y Plan de requerimiento de materiales (MRP)

Plan Maestro y Plan de requerimiento de materiales (MRP)

  • 1.
    M P R, M A T E R I A L R E Q U I R E M E N T S P L A N N I N G PLANEACIÓN DE REQUERIMIENTOS DE MATERIALES Gabriel Báez 2009-1732 Wilson Villar 2007-0997
  • 2.
    ANTECEDENTES HISTÓRICOS Los conceptosbásicos inherentes al sistema MRP se han conocido desde hace muchos años, incluso antes de que se les utilizara efectivamente. Con anterioridad al surgimiento del MRP, casi todas las empresas empleaban variaciones del sistema de punto de re-orden, donde se permitía que el inventario se redujera hasta alcanzar una cantidad específica, considerada el punto mínimo admisible antes de ordenar el reabastecimiento de un número estándar de unidades. El principal motivo por el que no se utilizaba el MRP era la importante cantidad de cálculos que éste exige. Con el advenimiento de computadoras más o menos poderosas, confiables y económicas, el sistema MRP realmente se hizo viable.
  • 3.
    ANTECEDENTES HISTÓRICOS • Losprimeros en recomendar la MRP fueron G. W. Plossl, J. A. Orlicky y O. W. Wright. • Fue implantada por la American Production and Inventory Control Society. • La programación lineal se plantea como un modelo matemático desarrollado durante la Segunda Guerra Mundial para planificar los gastos y los retornos, a fin de reducir los costos al ejército y aumentar las pérdidas del enemigo.
  • 4.
    CONOCIMIENTOS SOBRE PUNTODE RE- ORDEN El punto de re-orden es la suma de la demanda de tiempo de entrega y las existencias de seguridad. El cálculo de un punto de re-orden optimizado generalmente incluye al tiempo de entrega, el pronóstico de la demanda y el nivel de servicio. Valerse de un pronóstico cuantitativo aumenta considerablemente la calidad de los puntos de re-orden para la mayoría de las actividades comerciales minoristas y de fabricación. Esta técnica es la herramienta que precede el método de MRP en las líneas de producción de pre y post guerra. Estos sistemas de inventarios se dividían básicamente en dos tipos: • Los inventarios de demanda independiente, son aquellos cuya demanda es independiente de las decisiones operativas internas; casi siempre se relacionan únicamente con la demanda externa de los clientes. • Los inventarios de demanda dependiente, en contraste, son aquellos cuya demanda se basa en decisiones internas, generalmente sobre cuánto producto fabricar y cuándo hacerlo.
  • 5.
    CONOCIMIENTOS SOBRE PUNTODE RE- ORDEN El gran problema mediante el cual empiezan a planearse otras técnicas para solucionar problemas de demandas es el factor tiempo en relación con las demandas dependientes. Por tal motivo es importante evaluar los distintos tipos de factores de tiempo que pueden poner en juego los puntos de reabastecimiento previamente establecidos. • Tiempo de espera por adquisición: Es el tiempo que necesita el proveedor para entregar las partes, en caso de que éstas se adquieran de una fuente externa. • Tiempo de desplazamiento: Es el tiempo que toma el desplazamiento de una tarea de una operación a otra. • Tiempo de configuración: Es el tiempo para configurar y preparar el equipo a fin de realizar una labor determinada. • Tiempo de procesamiento: Es el tiempo real que toma llevar a cabo la operación definida en la parte. • Tiempo de espera: Es el tiempo que una tarea debe esperar hasta ser desplazada, una vez que se le ha procesado en una operación determinada. • Tiempo en fila de espera: El tiempo que una tarea debe esperar para su procesamiento una vez que se le desplazó a la operación.
  • 6.
    INICIOS DEL MRP Esimportante tomar en cuenta que por lo que respecta a casi todos los artículos manufacturados, el tiempo en fila de espera generalmente representa la mayor parte del tiempo de espera total. Será importante tomar en cuenta este hecho cuando analicemos la producción “justo a tiempo” o “esbelta”. El problema de manejar demandas “abultadas” para los artículos de inventario con demanda dependiente estriba, sobre todo, en los tamaños de lote. Esta situación es indeseable, ya que el inventario resulta costoso y difícil de almacenar. Este patrón se repite en el caso de otros componentes dependientes (por ejemplo, acero sin trabajar, seguros, manijas, etcétera). La solución que propone el sistema MRP se basa en una simple premisa: si podemos proyectar los requerimientos y sabemos cuál es el inventario inicial, debemos ser capaces de predecir o calcular cuándo se presentará el punto de re-orden. A partir de esta información podremos mantener bajo el inventario.
  • 7.
    DEFINICIÓN “Sistema de planificaciónde componentes de fabricación que mediante un conjunto de procedimientos lógicamente relacionados, traduce un programa maestro en necesidades reales de componentes con fechas y cantidades” El MRP o Planificación de necesidades de Materiales, es un sistema de planificación de la producción y de gestión de stocks que responde a las preguntas: ¿QUÉ? ¿CUÁNTO? ¿CUÁNDO? Se debe fabricar y/o aprovisionar.
  • 8.
    GENERALIDADES DEL MRP •El MRP o Planificación de requerimientos de Materiales, es un sistema de planificación de la producción y de gestión de stocks que responde a las preguntas: ¿Qué? , ¿Cuánto?, ¿Cuando? Se debe fabricar y/o aprovisionar. • El procedimiento del MRP está basado en dos ideas esenciales: • La demanda de la mayoría de los artículos no es independiente, únicamente lo es la de los productos terminados. • Las necesidades de cada artículo y el momento en que deben ser satisfechas estas necesidades, se pueden calcular a partir de unos datos bastantes sencillos: • Las demandas independientes. • La estructura del producto.
  • 10.
    MRP PARA LADEMANDA DEPENDIENTE. • La demanda no se puede rastrear o relacionar con un requerimiento conocido o predecible. • La demanda parece ser aleatorio u originarse por acontecimientos fortuitos. • Esto se debe a que la producción generalmente se realiza en lotes y cuando se ordena un lote en la fábrica para producirlo, todos los materiales y componentes necesarios para esta se ordenan al mismo tiempo, de ahí que se tenga “bloque” en la demanda.
  • 11.
    MRP PARA LADEMANDA DEPENDIENTE. • La planeación de requerimientos de materiales es un sistema diseñado específicamente para una situación de demanda en conjuntos o bloques, en donde los “bloques” se conocen más o menos con anticipación, debido normalmente a que las demandas con “dependientes”.
  • 12.
    LISTA DE MATERIALES Esteconcepto se origina con la estructura de descomposición del producto. Una estructura de descomposición del producto (EDP o PBS por sus siglas en inglés) es una estructura exhaustiva y jerárquica de los componentes que forman un entregable del proyecto, distribuidos con una relación todo-parte. Puede llamarse árbol estructural del producto, diagrama esquemático o diagrama de flujo que muestra el orden de creación del artículo. Igualmente, todas las firmas mantienen un archivo del inventario.
  • 13.
    COMPONENTE CANTIDAD REQUERIDA Patineta1 Tabla 1 Ensamblaje de las ruedas 2 Ruedas 2 Eje 1
  • 15.
    PLAN AGREGADO DEPRODUCCIÓN El programa de producción maestro nos dice qué se requiere para satisfacer la demanda y cumplir con el plan de producción. Este programa establece qué artículos hacer y cuándo hacerlos: desagrega el plan agregado de producción. Mientras que el plan agregado de producción se establece en términos generales como familias de productos, o toneladas de acero, el programa de producción maestro se establece en términos de productos específicos. Se muestran los programas de producción maestros para tres modelos de reproductores estéreo que provienen del plan agregado de producción para una familia de amplificadores estereofónicos.
  • 16.
    Los administradores debenapegarse al programa por un tiempo razonable (usualmente una porción importante del ciclo de producción — el tiempo que lleva hacer un producto). Muchas organizaciones establecen un programa de producción maestro junto con una política de no cambiar (“fijar”) la sección de corto plazo del plan. A esta sección de corto plazo se le conoce entonces como programa “fijo”, “firme” o “congelado”. El programa de producción maestro es un programa de producción “rodante”. Por ejemplo, un plan fijo de 7 semanas tiene una semana adicional que se agrega al completar cada semana, de manera que se mantiene un programa fijo de 7 semanas. Observe que el programa de producción maestro es un enunciado de lo que debe producirse y no un pronóstico de la demanda. El programa maestro puede expresarse en cualquiera de los siguientes términos: 1. Un pedido del cliente en un taller de trabajo (fabricar sobre pedido) 2. Módulos en una compañía de producción repetitiva (ensamble sobre pedido o pronóstico) 3. Un artículo terminado en una compañía de producción continua (almacenar para cumplir un pronóstico).
  • 17.
    LISTA ESTRUCTURADA DEMATERIALES (BOM) • Definir qué va en un producto puede parecer sencillo, pero en la práctica puede resultar difícil. Una lista estructurada de materiales (BOM, por las siglas en inglés de Bill of Material) es una lista de las cantidades de componentes, ingredientes y materiales requeridos para hacer un producto. Los dibujos individuales, además de describir las dimensiones físicas, detallan cualquier proceso especial y la materia prima necesaria para producir cada parte.
  • 21.
    PARTES IMPORTANTES DEMRP • Exactitud en los registros de inventario • El conocimiento de lo que hay en el inventario es resultado de una buena administración de inventarios. Para que un sistema MRP funcione, es absolutamente necesario contar con una buena administración del inventario. Si la empresa aún no logra un 99% de exactitud en sus registros, la planeación de requerimientos de materiales no funcionará • Órdenes de compra pendientes • El conocimiento de los pedidos pendientes debería existir como producto secundario del buen manejo de los departamentos de compras y control de inventarios. Cuando se ejecutan las órdenes de compra, el personal de producción debe tener acceso a los registros de los pedidos y a las fechas de entrega programadas. Sólo con la información correcta de compras, el administrador puede preparar buenos planes de producción y ejecutar de manera efectiva un sistema MRP. • Tiempos de entrega para componentes • Una vez que los administradores establecen cuándo se necesitan los productos, deben determinar cuándo adquirirlos. El tiempo requerido para adquirir un artículo (es decir, comprarlo, producirlo o ensamblarlo) se conoce como tiempo de entrega. Para un artículo manufacturado, el tiempo de entrega consiste en la suma de los tiempos necesarios para trasladar, preparar y ensamblar o implementar una corrida para cada componente. Para un artículo comprado, el tiempo de entrega incluye el tiempo que transcurre entre el reconocimiento de la necesidad de una orden y el momento en que el artículo está disponible para producción.
  • 22.
    ESTRUCTURA DEL MRP Aunquela mayoría de los sistemas MRP son computarizados, su procedimiento es directo y puede hacerse en forma manual. Los ingredientes de un sistema de planeación de requerimientos de materiales son un programa de producción maestro, una lista estructurada de materiales, los registros de compras e inventarios, y los tiempos de entrega para cada artículo. Una vez que se tienen estos ingredientes precisos, el siguiente paso es elaborar el plan de requerimientos brutos de materiales. El plan de requerimientos brutos de materiales es un programa. Combina el programa de producción maestro (el cual requiere una unidad de A en la semana 8) con el programa escalonado. Indica cuándo debe ordenarse un artículo a los proveedores si no hay artículos en inventario, o cuándo debe iniciar la producción de un artículo para satisfacer la demanda del producto terminado en una fecha