FISIOLOGÍA RESPIRATORIA
Dr. Vicente Ángel Girón Atoche
MÉDICO NEUMÓLOGO
Docente UNMSM- Pre grado Neumología
Neumólogo Clínica Internacional
Hospital Nacional Arzobispo Loayza
ESPIROMETRIA
• ES LA MEDICION CRONOMETRADA DE UNA ESPIRACION FORZADA
MAXIMA LUEGO DE UNA INSPIRACION MAXIMA
• PERMITE DETERMINAR LA DISMINUCION DEL CALIBRE BRONQUIAL
(PATRON OBSTRUCTIVO)
ESPIROMETRIA
• CAPACIDAD VITAL FORZADA (CVF)
• VOLUMEN ESPIRATORIO FORZADO EN EL PRIMER SEGUNDO (VEF1)
• RELACION VEF1 / CVF
• FLUJO ESPIRATORIO MEDIO MAXIMO(FEF 25-75%)
ESPIROMETRIA
Volúmenes y Capacidades
Volúmenes pulmonares dinámicos
Curvas de Presión - Volumen
Curvas de Presión - Volumen
CURVA VOLUMEN -TIEMPO
Curva Flujo-Volumen normal
Patrones respiratorios patológicos
CURVAS FLUJO - VOLUMEN
Enfermedades respiratorias frecuentes
Difusión CO.
• Aumentada.
- Policitemia.
- Insuficiencia cardiaca congestiva.
- Hemorragia alveolar.
- Asma fases iniciales de crisis
• Disminuida.
- Enfermedad pulmonar intersticial.
- Enfisema pulmonar.
- Anemia.
Utilidad de Pletismografía
• Volúmenes pulmonares estáticos (volumen residual, VTG).
• D.L.CO.(Difusión de monóxido de carbono)
• R.A.W.(Resistencia de vías aéreas)
La espirometría sólo determina la capacidad vital (VC).
La capacidad pulmonar total (TLC) debe ser medida por
pletismografía, para calcular el volumen residual (RV).
• 1. Un paciente tiene un volumen espiratorio en el primer segundo,
(FEV1) < 60% de lo previsto después de broncodilatadores y la relación
entre el FEV1 y la capacidad vital inspiratoria (FEV1/VC) es del 78%. El
patrón espirométrico corresponde a:
• A) Tiene una obstrucción leve.
• B) Tiene una obstrucción moderada.
• C) Tiene una obstrucción severa.
• D) No tiene obstrucción.
• E) Podemos concluir que tiene una fibrosis pulmonar
Respuesta: D
• 2. ¿Cuándo está indicada la medición de volúmenes pulmonares
(capacidad pulmonar total y volumen residual)?:
• A) En todos los pacientes con obstrucción crónica al flujo aéreo la primera vez
que se les hace estudio funcional.
• B) En los pacientes en los que se sospecha restricción.
• C) En pacientes con patología neuromuscular.
• D) En los sujetos fumadores para detectar alteraciones no observables en la
espirometría convencional.
• E) En los asmáticos en fase de inactividad clínica, para diferenciarlos de los
pacientes con bronquitis crónica o enfisema.
Respuesta: B
• 3. Hombre de 54 años de edad, que acude a consulta por disnea de
esfuerzo de 9 meses de evolución. La exploración física muestra la
presencia de estertores crepitantes en la auscultación. La radiografía de
tórax presenta un patrón reticular que afecta las bases pulmonares.
¿Qué dato esperaría encontrar en la exploración funcional respiratoria?:
• A) Relación FEV1/FVC inferior al 60% del valor teórico.
• B) Normalidad de la medición de la capacidad de difusión.
• C) Prolongación del tiempo espiratorio.
• D) Capacidad vital disminuida.
• E) Aumento de la Capacidad Residual funcional
Respuesta: D
• 4. ¿Cuál de las siguientes alteraciones espirométricas NO indica una
patología bronquial obstructiva?:
• A) Disminución de la capacidad pulmonar total.
• B) Aumento del volumen residual pulmonar.
• C) Disminución de la relación FEV1/FVC.
• D) Disminución de la capacidad vital.
• E) Depresión del FEF 25-75.
Respuesta: A
• 5. La cantidad de aire que puede ser expelida de los pulmones en una
inspiración máxima se conoce como:
• A) Capacidad vital
• B) Volumen tidal
• C) Volumen de reserva inspiratoria
• D) Capacidad residual funcional
• E) Volumen de reserva inspiratoria
Respuesta: A
• 6. En la enfermedad pulmonar obstructiva incipiente originada en la
pequeña vía aérea, la medida más sensible de las que recoge la
espirometría es:
• A) Capacidad vital forzada.
• B) Volumen espiratorio forzado por segundo.
• C) Flujo espiratorio forzado entre el 25 y el 75 % de la capacidad vital.
• D) Relación entre volumen espiratorio forzado por segundo y capacidad vital
forzada.
• E) Capacidad vital.
Respuesta: C
• 7. La capacidad de reserva inspiratoria se compone de:
• A) Volumen tidal + Volumen de reserva inspiratoria
• B) Volumen tidal + volumen de reserva espiratoria
• C) Volumen tidal + volumen de reserva espiratoria + volumen de reserva
inspiratoria
• D) Volumen tidal + volumen de reserva espiratoria + volumen de reserva
inspiratoria + volumen residual
• E) Volumen tidal + volumen corriente
Respuesta: A
• 8. ¿Cuál de las siguientes alteraciones espirométricas NO indica una
patología bronquial obstructiva?:
• A) Disminución de la capacidad pulmonar total.
• B) Aumento del volumen residual pulmonar.
• C) Disminución de la relación FEV1/FVC.
• D) Disminución de la capacidad vital.
• E) Depresión del FEF 25-75.
Respuesta: A
• 9. ¿Cuál de las siguientes respuestas es cierta con respecto a la prueba
de difusión de monóxido de carbono (DLCO ó TLCO) en pacientes con
una espirometría con patrón obstructivo y antecedentes de haber
fumado?:
• A) La prueba de difusión baja se correlaciona muy bien con el grado de enfisema.
• B) La prueba de difusión baja es característica del asma.
• C) La prueba de difusión sólo está baja en los pacientes con hipoxemia.
• D) La prueba de difusión sirve para distinguir si la obstrucción es de las vías
aéreas centrales o periféricas.
• E) La prueba de difusión de monóxido de carbono se usa para identificar a
aquellos que siguen fumando.
Respuesta: A
• 10. Respecto a la capacidad de difusión pulmonar medida con el test de
transferencia alveolocapilar de monóxido de carbono (DLCO), señale qué
afirmación, de las siguientes, NO es correcta:
• A) Aumenta en el enfisema.
• B) Disminuye en el embolismo recurrente.
• C) Disminuye en la fibrosis pulmonar idiopática.
• D) Aumenta en el síndrome de Good-Pasture.
• E) Disminuye en la hipertensión pulmonar primaria.
Respuesta: A
• 11. El parámetro de la espirometría que representa la función de la
pequeña vía aérea es:
• A) FVC.
• B) FEV1.
• C) Cociente FEV1/FVC
• D) MMEF (o FEF 25-75%).
• E) Ninguno de ellos.
Respuesta: D
• 12. Respecto a la pequeña vía aérea (PVA), señale la afirmación falsa:
• A) Comprende las vías respiratorias de un diámetro inferior a 2 mm.
• B) En condiciones normales, la PVA contribuye a la resistencia total de la vía
aérea en un 20%.
• C) Carecen de glándulas submucosas.
• D) En caso de enfermedad restrictiva severa no se puede valorar la disfunción de
la PVA (ofrece resultados no interpretables).
• E) En la EPOC la disfunción de la PVA es responsable del aumento de la
resistencia de la vía aérea sólo en el caso de agudización por infección.
Respuesta: E
• 13. La alteración funcional más precoz que suele detectarse en el
tabaquismo es:
• A) FEV1/FVC > 70% y MMEF disminuido.
• B) FEV1 normal y FEV1/FVC < 70%.
• C) Disminución en el FEV1.
• D) No se encuentra ninguna alteración hasta que se detecta un patrón
obstructivo.
• E) Una vez que se detecta la disfunción de la PVA, aunque se abandone el hábito,
existe progresión de las alteraciones funcionales respiratorias.
Respuesta: A
• 14. El volumen de aire presente en el pulmón tras una espiración
máxima se denomina:
• A) Volumen residual.
• B) Capacidad residual funcional.
• C) Volumen respiratorio de reserva.
• D) Espacio muerto.
• E) Volumen corriente.
Respuesta: A
• 15. El volumen de aire que permanece en el pulmón después de una
espiración normal es:
• A) La capacidad residual funcional.
• B) El volumen residual.
• C) El espacio muerto.
• D) Cero.
• E) Volumen espiratorio de reserva.
Respuesta: A
• 16. El volumen corriente es el volumen de aire:
• A) Movilizado en una inspiracion en reposo.
• B) Movilizado en una espiracion forzada.
• C) Movilizado en una inspiracion forzada.
• D) Retenido en el pulmon tras una espiracion en reposo.
• A) Que permanece en el espacio muerto.
Respuesta: A
Ventilación
• Ventilación Pulmonar: conocido también como ventilacion
minuto.
• El total de aire movido hacia dentro o fuera de los pulmones
cada minuto (por lo general se utiliza el vol. espirado). VP =
VT x FR VT = VD + VA
• Ventilación Alveolar: cantidad de aire que es llevado a la
zona respiratoria por minuto (cant. de aire que llega a la
zona sin incliur el espacio muerto):
• Bronquiolo respiratorio.
• Saco alveolar.
• Conductos alveolares.
• Alvéolos.
VA = (VT-VD) x FR
Ventilación
• Espacio Muerto (VD): aire circulante en cada ciclo que no interviene
en el intercambio gaseoso:
• VD anatómico
• VD alveolar
• VD fisiológico
• El VD varía en volumen de acuerdo al peso del individuo, pero por lo general
es igual a 150ml.
• Variación de la ventilación de acuerdo a la profundidad y a la frecuencia.
}
Zona
Respiratoria
Espacio
Muerto
PO2= 100
PCO2= 40
PN2 ~ 600
PH2O= 47
La ventilación voluntaria máxima (MVV =
Maximal Voluntary Ventilation)
• Se calcula indicando al enfermo que respire durante 15 segundos a
volumen y frecuencia respiratoria máximos (la cantidad de aire
espirado se expresa en lt/min)
• En general, el valor de la MVV es paralelo al del FEV1, y puede
aplicarse una fórmula simple para comprobar la uniformidad interna
de la prueba y valorar el grado de cooperación del enfermo.
• Es posible predecir la MVV a partir del espirometria, multiplicando el
FEV1 (en lt) x 35 o 40 .
ESPACIO MUERTO : V/Q > 1
SHUNT (CORTOCICUITO): V/Q <1 11
• 17. El volumen normal del espacio muerto en un adulto joven es de
aproximadamente:
• A) 50 mL
• B) 100 mL
• C) 150 mL
• D) 200 mL
• E) 250 mL
Respuesta: C
• 18. El alvéolo ventilado pero no perfundido:
• A) Contribuye a aumentar la mezcla venosa
• B) Contribuye a aumentar el espacio muerto
• C) Contribuye a disminuir la mezcla venosa
• D) Contribuye a disminuir el espacio muerto
• E) No altera la mezcla venosa venosa ni el espacio muerto
Respuesta: B
• 19. El mayor volumen de gas que puede entrar y salir de los pulmones
en un minuto, por esfuerzo voluntario, se denomina:
• A) Capacidad vital cronometrada
• B) Ventilación Voluntaria máxima
• C) Volumen de ventilación pulmonar
• D) Volumen minuto
• E) Capacidad total pulmonar
Respuesta: B
3. ESPIRACION
Palveolar > Patmosférica
Palveolar = Patmosférica
1. REPOSO
Palveolar < Patmosférica
2. INSPIRACION
¿Por qué entra y sale el aire de los
pulmones?
Intercambio gaseoso
• 20. En qué momento hay un mayor volumen sanguíneo pulmonar?
• A) Al inicio de la inspiración
• B) Al final de la inspiración
• C) Al inicio de la espiración
• D) Al final de la espiración
• E) Al final de la inspiración y espiración
Respuesta: B
Anatomía Descriptiva del Sistema
Respiratorio
Inspiración
Espiración
Los músculos respiratorios modifican el
volumen de la caja torácica
REPOSO FORZADA
INSPIRACIÓN Diafragma Diafragma
Intercostales externos
Esternocleidomastoideo
Serratos anteriores
Escalenos
ESPIRACIÓN Retroceso elástico de la
pared del tórax.
Rectos abdominales
Intercostales internos.
• 21. ¿Cuál de los siguientes no es músculo inspiratorio?:
• A) Intercostales externos .
• B) Intercostales internos.
• C) Paraesternales intercartilaginosos.
• D) Esternocleidomastoideo.
• E) Escaleno
Respuesta: B
• 22. Durante la fase de espiración del ciclo respiratorio:
• A) Se contrae el diafragma y asciende
• B) Se contrae el diafragma y desciende
• C) Sólo se contrae el diafragma si la espiración es activa
• D) Se relaja el diafragma y desciende
• E) Todas las afirmaciones son falsas
Respuesta: E
• 23. La disminución de la distensibilidad pulmonar aumenta:
• A) El trabajo respiratorio.
• B) La elasticidad pulmonar.
• C) La resistencia de las vías aéreas.
• D) El retroceso pulmonar.
• E) El tamaño de los pulmones.
Respuesta: A
HIPOVENTILACION ALVEOLAR
• La ventilación alveolar permite reponer a la sangre el oxígeno
consumido por los tejidos y eliminar el CO2 producido por el
metabolismo celular, manteniendo en la sangre arterial niveles
normales de PaO2 y de PaCO2.
• Cuando la ventilación alveolar es globalmente insuficiente para
mantener esta homeostasis, existe hipoventilación alveolar
HIPOVENTILACION ALVEOLAR
• 24. En sangre arterial de un paciente, espirando a nivel del mar, una
elevación de la PaCO2 con gradiente alveoloarterial de oxígeno normal,
significa:
• A) Hipoventilación alveolar.
• B) Alteración de la relación ventilación-perfusión.
• C) Alteración de la capacidad de difusión alveolo-capilar.
• D) Efecto shunt.
• E) Respiración hiperbárica
Respuesta: A
• 25. ¿Qué mide una pulsioximetría?:
• A) Frecuencia del pulso arterial.
• B) Presión parcial de oxígeno en sangre arterial.
• C) Saturación arterial de oxígeno.
• D) Presión parcial de anhídrido carbónico en sangre arterial.
• E) Contenido de oxígeno en sangre arterial
Respuesta: C
• 26. Disminuye la ventilacion alveolar el aumento:
• A) Moderado de la frecuencia respiratoria.
• B) Del volumen corriente.
• C) Del volumen del espacio muerto.
• D) Del flujo sanguineo.
• E) De la concentracion de CO2.
Respuesta: C
• 27. Una hipoventilación crónica provocará:
• A) Acidosis respiratoria
• B) Alcalosis respiratoria.
• C) Acidosis metabólica.
• D) Alcalosis metabólica.
• E) Depresión de los quimiorreceptores periféricos.
Respuesta: A
Insuficiencia Respiratoria
• Diagnostico es básicamente por gasometría
• Clasificacion :
• Hipoxemica : PO2 < 60 mmhg y PCO2 Normal
• Hipercapnica : PCO2 > 50 mmhg, PO2 baja
HIPOXEMICA
• SHUNT
• ALTERACION V/Q
• DISMINUCION DE FIO2
• HIPOVENTILACION
• ALTERACION DE LA DIFUSION
HIPERCAPNICA
• Aumento de la producción de dióxido de carbono (fiebre, sepsis )
• Aumento del espacio muerto
• Hipoventilacion
Gradiente alveolo arterial
•Tanto el shunt como la alteración de la
relación V/Q producen un aumento del
gradiente alveolo arterial de oxigeno, mayor
a 15 mmHg.
• 28. Señale cuál de estas situaciones suele cursar con hipoxemia con
hipercapnia:
• A) Metástasis pulmonares.
• B) Crisis de miastenia.
• C) Neumonía lobar.
• D) Tromboembolismo pulmonar.
• E) Edema pulmonar.
Respuesta: B
• 29. Un individuo que reside largo tiempo a gran altura presentará uno
de los hallazgos siguientes. Señálelo:
• A) Hipoventilación.
• B) Hipercapnia.
• C) Acidosis respiratoria.
• D) Aumentos del bicarbonato urinario.
• E) Disminución de la capacidad de transporte de oxígeno
Respuesta: D
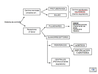
• 30. Respecto a los quimiorreceptores, es falso que:
• A) La hipercapnia es el estímulo más importante para los quimiorreceptores
centrales.
• B) Para los quimiorreceptores periféricos el estímulo más importante es la
hipoxemia.
• C) La acidosis metabólica se compensa mediante la hipoventilación.
• D) Los quimiorreceptores centrales detectan cambios en el pH del LCR.
• E) Ante una hipoxemia con una acidosis respiratoria grave (pH inferior a 7,25), no
es conveniente corregir la acidosis pues se elimina un estímulo respiratorio.
Respuesta: C
• 31. Durante el día (vigilia) el control de la ventilación se realiza por 3
sistemas de control (el voluntario, el metabólico y la estimulación tónica
inespecífica de la vigilia). ¿Cuál es el estímulo ventilatorio más
importante durante el sueño?
• A) Control voluntario.
• B) PaO2.
• C) PaCO2.
• D) pH.
• E) Sistema activador reticular ascendente
Respuesta: C
• 32. Si se seccionan los nervios vagos, la frecuencia respiratoria
• A) Se incrementa
• B) Disminuye
• C) Permanece constante
• D) Cesa
• E) No responde a las alteraciones en el contenido de gases en sangre
Respuesta: B
FUNDAMENTO TEÓRICO
UNIDAD RESPIRATORIA
Constituida por:
 Bronquiolo respiratorio
 Conducto alveolar
 Saco alveolar
 Alvéolos
FUNDAMENTO TEÓRICO
• 33. El bronquiolo respiratorio difiere del bronquiolo terminal en que el
primero
• A) Carece de cilios
• B) Contiene "globet cells“
• C) Tiene una pequeña cantidad de cartílago
• D) Está cubierto por epitelio columnar ciliado
• E) Contiene unos pocos alveolos respiratorios
Respuesta: E
Surfactante pulmonar
• 34. El agente tensioactivo o surfactante pulmonar:
• A) Es muy soluble en agua.
• B) Se empieza a sintetizar después del nacimiento.
• C) Favorece la distensión de los alvéolos pulmonares durante la inspiración.
• D) Aumenta la retracción elástica de los pulmones durante la espiración.
• E) Aumenta la tensión superficial de los alvéolos pulmonares.
Respuesta: C
REFLEJO HERING-BREUER
Regulación respiración, también previene posibles lesiones
pulmonares debidas a un incremento excesivo en la
insuflación pulmonar.
• 35. El efecto del reflejo de Hering Breuer es:
• A) Aumentar el volumen de aire corriente y también aumentar la frescura
respiratoria
• B) Aumentar el volumen de aire corriente y disminuir la frescura respiratoria
• C) Disminuir la frecuencia respiratoria sin modificar el volumen de aire corriente
• D) Aumentar la frecuencia respiratoria sin modificar el volumen de aire corriente
• E) Disminuir el volumen de aire corriente
Respuesta: E
• 36. El reflejo de Hering-Breuer se induce por activacion de:
• A) Quimiorreceptores pulmonares.
• B) Mecanorreceptores pulmonares.
• C) Quimiorreceptores vasculares.
• D) Quimiorreceptores centrales.
• E) Mecanorreceptores de faringe y laringe.
Respuesta: B
• 37. Cuál de los siguientes datos define una hipoventilación alveolar:
• A) Hipoxemia normocápnica.
• B) Hipercapnia.
• C) La presencia de confusión y temblor fino distal (asterixis) en un paciente con
una EPOC.
• D) Una frecuencia respiratoria menor de 13 respiraciones/minuto.
• E) PaCO2 por encima de 65 mmHg.
Respuesta: B
• 38. El principal factor que regula la ventilación alveolar durante el
reposo es:
• A) Rendimiento nervioso de la juntura propioceptora
• B) PO2 arterial
• C) PCO2 arterial
• D) pH arterial
• E) ninguna anterior
Respuesta: C
Curva de disociación de la hemoglobina
• 39. La curva de disociación de la oxihemoglobina se desviará a la
derecha cuando:
• A) Aumenta la concentración del 2-3 difosfoglicerato
• B) Disminuye la PCO2
• C) Aumenta el pH
• D) Disminuye la temperatura
• E) Disminuye la concentración del 2-3 disfosfoglicerato
Respuesta: A
• 40. Aumenta el aporte de oxígeno a los tejidos una disminución de:
• A) Temperatura.
• B) pH.
• C) Presión de CO2.
• D) 2,3 difosfoglicerato.
• E) Metabolismo.
Respuesta: B
HCO3 : 60%
Carbamínicos : 30%
Disuelto en plasma : 10%
• 41. El CO2 se transporta en la sangre en su mayor parte como:
• A) Grupos carbaminos unidos a la hemoglobina
• B) Bicarbonato intraeritrocitario
• C) Bicarbonato plasmático
• D) CO2 plasmático
• E) Ninguna anterior
Respuesta: C
• 42. No podrá Ud. normalizar la saturación arterial de oxígeno mediante
oxigenoterapia si un post-operado presenta:
• A) Anemia importante.
• B) Crisis asmática severa con hipoxemia.
• C) Síndrome de distress respiratorio del adulto.
• D) Hipoventilación alveolar por sobredosificación de anestésicos opiáceos.
• E) Tres costillas fracturadas con movilidad respiratoria restringida.
Respuesta: C
VIA AEREA PEQUEÑA
• Cambios a nivel de las estructuras y función de la pequeña vía aérea
desempeñan un papel fundamental en la limitación del flujo aéreo en
el EPOC .
• A este nivel donde se producen los primeros efectos del tabaco .
• La Espirometría es incapaz de detectar su afectación hasta que la
enfermedad está avanzada.
• Cuando hablamos de pequeña vía aérea nos referimos a los bronquios
membranosos y bronquiolos de menos de 2 mm de diámetro, y su
inflamación da lugar a la bronquiolitis y bronquiolitis respiratoria.
• La importancia de la pequeña vía aérea se debe a Hogg et al al
demostrar que las vías aéreas con un diámetro interno inferior a 2 mm
contribuían en no más de un 25 % a la resistencia total del flujo aéreo
pulmonar en el pulmón sano.
• Es la región con mayor tejido muscular de la vía aérea pulmonar y no
cuenta con tejido cartilaginoso que limite los efectos de constricción .
• Asociación entre el humo del tabaco y los cambios patológicos en las
vías aéreas periféricas, da lugar a la hipótesis de que estas lesiones
podrían ser causantes de los sutiles cambios fisiológicos que se observan
en fumadores jóvenes.
• ¿Qué pruebas existen para valorar la pequeña vía aérea?
• El flujo espiratorio forzado entre el 25 y el 75 % de la capacidad vital
forzada (flujo espiratorio máximo [FEF] 25-75 % [FEF25-75]).
• Aunque no muestra resultados concluyentes, ya que mediciones
seriadas del mismo presentan alta variabilidad y su resultado está
influido por obstrucción y por cambios en volúmenes .
• 43. La alteración funcional más precoz que suele detectarse en el
tabaquismo es
• A) FEV1/FVC > 70% y MMEF disminuido.
• B) FEV1 normal y FEV1/FVC < 70%.
• C) Disminución en el FEV1.
• D) No se encuentra ninguna alteración hasta que se detecta un patrón
obstructivo.
• E) Una vez que se detecta la disfunción de la PVA, aunque se abandone el hábito,
existe progresión de las alteraciones funcionales respiratorias.
Respuesta: A
• 44. Respecto a la pequeña vía aérea (PVA), señale la afirmación falsa:
• A) Comprende las vías respiratorias de un diámetro inferior a 2 mm.
• B) En condiciones normales, la PVA contribuye a la resistencia total de la vía
aérea en un 20%.
• C) Carecen de glándulas submucosas.
• D) En caso de enfermedad restrictiva severa no se puede valorar la disfunción de
la PVA (ofrece resultados no interpretables).
• E) En la EPOC la disfunción de la PVA es responsable del aumento de la
resistencia de la vía aérea sólo en el caso de agudización por infección
Respuesta: E
• 45. Respecto a la acción del tabaco sobre las vías respiratorias, señalar la
respuesta falsa:
• A) Inhibe la acción de los macrófagos alveolares.
• B) Aumenta la resistencia de la vía aérea.
• C) Produce hipertrofia de las glándulas bronquiales.
• D) Estimula la constricción del músculo liso bronquial.
• E) Disminuye la densidad de cilios pero aumenta su movilidad.
Respuesta: E
GRACIAS POR
LA ATENCIÓN
neumogiron@hotmail.com

PPT-FISIOLOGIA-RESPIRATORIA.pdf

  • 1.
    FISIOLOGÍA RESPIRATORIA Dr. VicenteÁngel Girón Atoche MÉDICO NEUMÓLOGO Docente UNMSM- Pre grado Neumología Neumólogo Clínica Internacional Hospital Nacional Arzobispo Loayza
  • 2.
    ESPIROMETRIA • ES LAMEDICION CRONOMETRADA DE UNA ESPIRACION FORZADA MAXIMA LUEGO DE UNA INSPIRACION MAXIMA • PERMITE DETERMINAR LA DISMINUCION DEL CALIBRE BRONQUIAL (PATRON OBSTRUCTIVO)
  • 3.
    ESPIROMETRIA • CAPACIDAD VITALFORZADA (CVF) • VOLUMEN ESPIRATORIO FORZADO EN EL PRIMER SEGUNDO (VEF1) • RELACION VEF1 / CVF • FLUJO ESPIRATORIO MEDIO MAXIMO(FEF 25-75%)
  • 4.
  • 5.
  • 6.
  • 9.
  • 10.
  • 11.
  • 12.
  • 13.
  • 14.
  • 16.
  • 20.
    Difusión CO. • Aumentada. -Policitemia. - Insuficiencia cardiaca congestiva. - Hemorragia alveolar. - Asma fases iniciales de crisis • Disminuida. - Enfermedad pulmonar intersticial. - Enfisema pulmonar. - Anemia.
  • 21.
    Utilidad de Pletismografía •Volúmenes pulmonares estáticos (volumen residual, VTG). • D.L.CO.(Difusión de monóxido de carbono) • R.A.W.(Resistencia de vías aéreas)
  • 22.
    La espirometría sólodetermina la capacidad vital (VC). La capacidad pulmonar total (TLC) debe ser medida por pletismografía, para calcular el volumen residual (RV).
  • 27.
    • 1. Unpaciente tiene un volumen espiratorio en el primer segundo, (FEV1) < 60% de lo previsto después de broncodilatadores y la relación entre el FEV1 y la capacidad vital inspiratoria (FEV1/VC) es del 78%. El patrón espirométrico corresponde a: • A) Tiene una obstrucción leve. • B) Tiene una obstrucción moderada. • C) Tiene una obstrucción severa. • D) No tiene obstrucción. • E) Podemos concluir que tiene una fibrosis pulmonar Respuesta: D
  • 28.
    • 2. ¿Cuándoestá indicada la medición de volúmenes pulmonares (capacidad pulmonar total y volumen residual)?: • A) En todos los pacientes con obstrucción crónica al flujo aéreo la primera vez que se les hace estudio funcional. • B) En los pacientes en los que se sospecha restricción. • C) En pacientes con patología neuromuscular. • D) En los sujetos fumadores para detectar alteraciones no observables en la espirometría convencional. • E) En los asmáticos en fase de inactividad clínica, para diferenciarlos de los pacientes con bronquitis crónica o enfisema. Respuesta: B
  • 29.
    • 3. Hombrede 54 años de edad, que acude a consulta por disnea de esfuerzo de 9 meses de evolución. La exploración física muestra la presencia de estertores crepitantes en la auscultación. La radiografía de tórax presenta un patrón reticular que afecta las bases pulmonares. ¿Qué dato esperaría encontrar en la exploración funcional respiratoria?: • A) Relación FEV1/FVC inferior al 60% del valor teórico. • B) Normalidad de la medición de la capacidad de difusión. • C) Prolongación del tiempo espiratorio. • D) Capacidad vital disminuida. • E) Aumento de la Capacidad Residual funcional Respuesta: D
  • 30.
    • 4. ¿Cuálde las siguientes alteraciones espirométricas NO indica una patología bronquial obstructiva?: • A) Disminución de la capacidad pulmonar total. • B) Aumento del volumen residual pulmonar. • C) Disminución de la relación FEV1/FVC. • D) Disminución de la capacidad vital. • E) Depresión del FEF 25-75. Respuesta: A
  • 31.
    • 5. Lacantidad de aire que puede ser expelida de los pulmones en una inspiración máxima se conoce como: • A) Capacidad vital • B) Volumen tidal • C) Volumen de reserva inspiratoria • D) Capacidad residual funcional • E) Volumen de reserva inspiratoria Respuesta: A
  • 32.
    • 6. Enla enfermedad pulmonar obstructiva incipiente originada en la pequeña vía aérea, la medida más sensible de las que recoge la espirometría es: • A) Capacidad vital forzada. • B) Volumen espiratorio forzado por segundo. • C) Flujo espiratorio forzado entre el 25 y el 75 % de la capacidad vital. • D) Relación entre volumen espiratorio forzado por segundo y capacidad vital forzada. • E) Capacidad vital. Respuesta: C
  • 33.
    • 7. Lacapacidad de reserva inspiratoria se compone de: • A) Volumen tidal + Volumen de reserva inspiratoria • B) Volumen tidal + volumen de reserva espiratoria • C) Volumen tidal + volumen de reserva espiratoria + volumen de reserva inspiratoria • D) Volumen tidal + volumen de reserva espiratoria + volumen de reserva inspiratoria + volumen residual • E) Volumen tidal + volumen corriente Respuesta: A
  • 34.
    • 8. ¿Cuálde las siguientes alteraciones espirométricas NO indica una patología bronquial obstructiva?: • A) Disminución de la capacidad pulmonar total. • B) Aumento del volumen residual pulmonar. • C) Disminución de la relación FEV1/FVC. • D) Disminución de la capacidad vital. • E) Depresión del FEF 25-75. Respuesta: A
  • 35.
    • 9. ¿Cuálde las siguientes respuestas es cierta con respecto a la prueba de difusión de monóxido de carbono (DLCO ó TLCO) en pacientes con una espirometría con patrón obstructivo y antecedentes de haber fumado?: • A) La prueba de difusión baja se correlaciona muy bien con el grado de enfisema. • B) La prueba de difusión baja es característica del asma. • C) La prueba de difusión sólo está baja en los pacientes con hipoxemia. • D) La prueba de difusión sirve para distinguir si la obstrucción es de las vías aéreas centrales o periféricas. • E) La prueba de difusión de monóxido de carbono se usa para identificar a aquellos que siguen fumando. Respuesta: A
  • 36.
    • 10. Respectoa la capacidad de difusión pulmonar medida con el test de transferencia alveolocapilar de monóxido de carbono (DLCO), señale qué afirmación, de las siguientes, NO es correcta: • A) Aumenta en el enfisema. • B) Disminuye en el embolismo recurrente. • C) Disminuye en la fibrosis pulmonar idiopática. • D) Aumenta en el síndrome de Good-Pasture. • E) Disminuye en la hipertensión pulmonar primaria. Respuesta: A
  • 37.
    • 11. Elparámetro de la espirometría que representa la función de la pequeña vía aérea es: • A) FVC. • B) FEV1. • C) Cociente FEV1/FVC • D) MMEF (o FEF 25-75%). • E) Ninguno de ellos. Respuesta: D
  • 38.
    • 12. Respectoa la pequeña vía aérea (PVA), señale la afirmación falsa: • A) Comprende las vías respiratorias de un diámetro inferior a 2 mm. • B) En condiciones normales, la PVA contribuye a la resistencia total de la vía aérea en un 20%. • C) Carecen de glándulas submucosas. • D) En caso de enfermedad restrictiva severa no se puede valorar la disfunción de la PVA (ofrece resultados no interpretables). • E) En la EPOC la disfunción de la PVA es responsable del aumento de la resistencia de la vía aérea sólo en el caso de agudización por infección. Respuesta: E
  • 39.
    • 13. Laalteración funcional más precoz que suele detectarse en el tabaquismo es: • A) FEV1/FVC > 70% y MMEF disminuido. • B) FEV1 normal y FEV1/FVC < 70%. • C) Disminución en el FEV1. • D) No se encuentra ninguna alteración hasta que se detecta un patrón obstructivo. • E) Una vez que se detecta la disfunción de la PVA, aunque se abandone el hábito, existe progresión de las alteraciones funcionales respiratorias. Respuesta: A
  • 40.
    • 14. Elvolumen de aire presente en el pulmón tras una espiración máxima se denomina: • A) Volumen residual. • B) Capacidad residual funcional. • C) Volumen respiratorio de reserva. • D) Espacio muerto. • E) Volumen corriente. Respuesta: A
  • 41.
    • 15. Elvolumen de aire que permanece en el pulmón después de una espiración normal es: • A) La capacidad residual funcional. • B) El volumen residual. • C) El espacio muerto. • D) Cero. • E) Volumen espiratorio de reserva. Respuesta: A
  • 42.
    • 16. Elvolumen corriente es el volumen de aire: • A) Movilizado en una inspiracion en reposo. • B) Movilizado en una espiracion forzada. • C) Movilizado en una inspiracion forzada. • D) Retenido en el pulmon tras una espiracion en reposo. • A) Que permanece en el espacio muerto. Respuesta: A
  • 44.
    Ventilación • Ventilación Pulmonar:conocido también como ventilacion minuto. • El total de aire movido hacia dentro o fuera de los pulmones cada minuto (por lo general se utiliza el vol. espirado). VP = VT x FR VT = VD + VA • Ventilación Alveolar: cantidad de aire que es llevado a la zona respiratoria por minuto (cant. de aire que llega a la zona sin incliur el espacio muerto): • Bronquiolo respiratorio. • Saco alveolar. • Conductos alveolares. • Alvéolos. VA = (VT-VD) x FR
  • 45.
    Ventilación • Espacio Muerto(VD): aire circulante en cada ciclo que no interviene en el intercambio gaseoso: • VD anatómico • VD alveolar • VD fisiológico • El VD varía en volumen de acuerdo al peso del individuo, pero por lo general es igual a 150ml. • Variación de la ventilación de acuerdo a la profundidad y a la frecuencia. } Zona Respiratoria Espacio Muerto PO2= 100 PCO2= 40 PN2 ~ 600 PH2O= 47
  • 46.
    La ventilación voluntariamáxima (MVV = Maximal Voluntary Ventilation) • Se calcula indicando al enfermo que respire durante 15 segundos a volumen y frecuencia respiratoria máximos (la cantidad de aire espirado se expresa en lt/min) • En general, el valor de la MVV es paralelo al del FEV1, y puede aplicarse una fórmula simple para comprobar la uniformidad interna de la prueba y valorar el grado de cooperación del enfermo. • Es posible predecir la MVV a partir del espirometria, multiplicando el FEV1 (en lt) x 35 o 40 .
  • 49.
  • 50.
  • 52.
    • 17. Elvolumen normal del espacio muerto en un adulto joven es de aproximadamente: • A) 50 mL • B) 100 mL • C) 150 mL • D) 200 mL • E) 250 mL Respuesta: C
  • 53.
    • 18. Elalvéolo ventilado pero no perfundido: • A) Contribuye a aumentar la mezcla venosa • B) Contribuye a aumentar el espacio muerto • C) Contribuye a disminuir la mezcla venosa • D) Contribuye a disminuir el espacio muerto • E) No altera la mezcla venosa venosa ni el espacio muerto Respuesta: B
  • 54.
    • 19. Elmayor volumen de gas que puede entrar y salir de los pulmones en un minuto, por esfuerzo voluntario, se denomina: • A) Capacidad vital cronometrada • B) Ventilación Voluntaria máxima • C) Volumen de ventilación pulmonar • D) Volumen minuto • E) Capacidad total pulmonar Respuesta: B
  • 55.
    3. ESPIRACION Palveolar >Patmosférica Palveolar = Patmosférica 1. REPOSO Palveolar < Patmosférica 2. INSPIRACION ¿Por qué entra y sale el aire de los pulmones?
  • 57.
  • 58.
    • 20. Enqué momento hay un mayor volumen sanguíneo pulmonar? • A) Al inicio de la inspiración • B) Al final de la inspiración • C) Al inicio de la espiración • D) Al final de la espiración • E) Al final de la inspiración y espiración Respuesta: B
  • 60.
    Anatomía Descriptiva delSistema Respiratorio Inspiración Espiración
  • 61.
    Los músculos respiratoriosmodifican el volumen de la caja torácica REPOSO FORZADA INSPIRACIÓN Diafragma Diafragma Intercostales externos Esternocleidomastoideo Serratos anteriores Escalenos ESPIRACIÓN Retroceso elástico de la pared del tórax. Rectos abdominales Intercostales internos.
  • 62.
    • 21. ¿Cuálde los siguientes no es músculo inspiratorio?: • A) Intercostales externos . • B) Intercostales internos. • C) Paraesternales intercartilaginosos. • D) Esternocleidomastoideo. • E) Escaleno Respuesta: B
  • 63.
    • 22. Durantela fase de espiración del ciclo respiratorio: • A) Se contrae el diafragma y asciende • B) Se contrae el diafragma y desciende • C) Sólo se contrae el diafragma si la espiración es activa • D) Se relaja el diafragma y desciende • E) Todas las afirmaciones son falsas Respuesta: E
  • 64.
    • 23. Ladisminución de la distensibilidad pulmonar aumenta: • A) El trabajo respiratorio. • B) La elasticidad pulmonar. • C) La resistencia de las vías aéreas. • D) El retroceso pulmonar. • E) El tamaño de los pulmones. Respuesta: A
  • 65.
    HIPOVENTILACION ALVEOLAR • Laventilación alveolar permite reponer a la sangre el oxígeno consumido por los tejidos y eliminar el CO2 producido por el metabolismo celular, manteniendo en la sangre arterial niveles normales de PaO2 y de PaCO2. • Cuando la ventilación alveolar es globalmente insuficiente para mantener esta homeostasis, existe hipoventilación alveolar
  • 66.
  • 67.
    • 24. Ensangre arterial de un paciente, espirando a nivel del mar, una elevación de la PaCO2 con gradiente alveoloarterial de oxígeno normal, significa: • A) Hipoventilación alveolar. • B) Alteración de la relación ventilación-perfusión. • C) Alteración de la capacidad de difusión alveolo-capilar. • D) Efecto shunt. • E) Respiración hiperbárica Respuesta: A
  • 68.
    • 25. ¿Quémide una pulsioximetría?: • A) Frecuencia del pulso arterial. • B) Presión parcial de oxígeno en sangre arterial. • C) Saturación arterial de oxígeno. • D) Presión parcial de anhídrido carbónico en sangre arterial. • E) Contenido de oxígeno en sangre arterial Respuesta: C
  • 69.
    • 26. Disminuyela ventilacion alveolar el aumento: • A) Moderado de la frecuencia respiratoria. • B) Del volumen corriente. • C) Del volumen del espacio muerto. • D) Del flujo sanguineo. • E) De la concentracion de CO2. Respuesta: C
  • 70.
    • 27. Unahipoventilación crónica provocará: • A) Acidosis respiratoria • B) Alcalosis respiratoria. • C) Acidosis metabólica. • D) Alcalosis metabólica. • E) Depresión de los quimiorreceptores periféricos. Respuesta: A
  • 71.
    Insuficiencia Respiratoria • Diagnosticoes básicamente por gasometría • Clasificacion : • Hipoxemica : PO2 < 60 mmhg y PCO2 Normal • Hipercapnica : PCO2 > 50 mmhg, PO2 baja
  • 72.
    HIPOXEMICA • SHUNT • ALTERACIONV/Q • DISMINUCION DE FIO2 • HIPOVENTILACION • ALTERACION DE LA DIFUSION
  • 73.
    HIPERCAPNICA • Aumento dela producción de dióxido de carbono (fiebre, sepsis ) • Aumento del espacio muerto • Hipoventilacion
  • 74.
    Gradiente alveolo arterial •Tantoel shunt como la alteración de la relación V/Q producen un aumento del gradiente alveolo arterial de oxigeno, mayor a 15 mmHg.
  • 75.
    • 28. Señalecuál de estas situaciones suele cursar con hipoxemia con hipercapnia: • A) Metástasis pulmonares. • B) Crisis de miastenia. • C) Neumonía lobar. • D) Tromboembolismo pulmonar. • E) Edema pulmonar. Respuesta: B
  • 76.
    • 29. Unindividuo que reside largo tiempo a gran altura presentará uno de los hallazgos siguientes. Señálelo: • A) Hipoventilación. • B) Hipercapnia. • C) Acidosis respiratoria. • D) Aumentos del bicarbonato urinario. • E) Disminución de la capacidad de transporte de oxígeno Respuesta: D
  • 79.
    • 30. Respectoa los quimiorreceptores, es falso que: • A) La hipercapnia es el estímulo más importante para los quimiorreceptores centrales. • B) Para los quimiorreceptores periféricos el estímulo más importante es la hipoxemia. • C) La acidosis metabólica se compensa mediante la hipoventilación. • D) Los quimiorreceptores centrales detectan cambios en el pH del LCR. • E) Ante una hipoxemia con una acidosis respiratoria grave (pH inferior a 7,25), no es conveniente corregir la acidosis pues se elimina un estímulo respiratorio. Respuesta: C
  • 80.
    • 31. Duranteel día (vigilia) el control de la ventilación se realiza por 3 sistemas de control (el voluntario, el metabólico y la estimulación tónica inespecífica de la vigilia). ¿Cuál es el estímulo ventilatorio más importante durante el sueño? • A) Control voluntario. • B) PaO2. • C) PaCO2. • D) pH. • E) Sistema activador reticular ascendente Respuesta: C
  • 82.
    • 32. Sise seccionan los nervios vagos, la frecuencia respiratoria • A) Se incrementa • B) Disminuye • C) Permanece constante • D) Cesa • E) No responde a las alteraciones en el contenido de gases en sangre Respuesta: B
  • 83.
    FUNDAMENTO TEÓRICO UNIDAD RESPIRATORIA Constituidapor:  Bronquiolo respiratorio  Conducto alveolar  Saco alveolar  Alvéolos
  • 84.
  • 85.
    • 33. Elbronquiolo respiratorio difiere del bronquiolo terminal en que el primero • A) Carece de cilios • B) Contiene "globet cells“ • C) Tiene una pequeña cantidad de cartílago • D) Está cubierto por epitelio columnar ciliado • E) Contiene unos pocos alveolos respiratorios Respuesta: E
  • 86.
  • 87.
    • 34. Elagente tensioactivo o surfactante pulmonar: • A) Es muy soluble en agua. • B) Se empieza a sintetizar después del nacimiento. • C) Favorece la distensión de los alvéolos pulmonares durante la inspiración. • D) Aumenta la retracción elástica de los pulmones durante la espiración. • E) Aumenta la tensión superficial de los alvéolos pulmonares. Respuesta: C
  • 88.
    REFLEJO HERING-BREUER Regulación respiración,también previene posibles lesiones pulmonares debidas a un incremento excesivo en la insuflación pulmonar.
  • 89.
    • 35. Elefecto del reflejo de Hering Breuer es: • A) Aumentar el volumen de aire corriente y también aumentar la frescura respiratoria • B) Aumentar el volumen de aire corriente y disminuir la frescura respiratoria • C) Disminuir la frecuencia respiratoria sin modificar el volumen de aire corriente • D) Aumentar la frecuencia respiratoria sin modificar el volumen de aire corriente • E) Disminuir el volumen de aire corriente Respuesta: E
  • 90.
    • 36. Elreflejo de Hering-Breuer se induce por activacion de: • A) Quimiorreceptores pulmonares. • B) Mecanorreceptores pulmonares. • C) Quimiorreceptores vasculares. • D) Quimiorreceptores centrales. • E) Mecanorreceptores de faringe y laringe. Respuesta: B
  • 91.
    • 37. Cuálde los siguientes datos define una hipoventilación alveolar: • A) Hipoxemia normocápnica. • B) Hipercapnia. • C) La presencia de confusión y temblor fino distal (asterixis) en un paciente con una EPOC. • D) Una frecuencia respiratoria menor de 13 respiraciones/minuto. • E) PaCO2 por encima de 65 mmHg. Respuesta: B
  • 92.
    • 38. Elprincipal factor que regula la ventilación alveolar durante el reposo es: • A) Rendimiento nervioso de la juntura propioceptora • B) PO2 arterial • C) PCO2 arterial • D) pH arterial • E) ninguna anterior Respuesta: C
  • 93.
    Curva de disociaciónde la hemoglobina
  • 95.
    • 39. Lacurva de disociación de la oxihemoglobina se desviará a la derecha cuando: • A) Aumenta la concentración del 2-3 difosfoglicerato • B) Disminuye la PCO2 • C) Aumenta el pH • D) Disminuye la temperatura • E) Disminuye la concentración del 2-3 disfosfoglicerato Respuesta: A
  • 96.
    • 40. Aumentael aporte de oxígeno a los tejidos una disminución de: • A) Temperatura. • B) pH. • C) Presión de CO2. • D) 2,3 difosfoglicerato. • E) Metabolismo. Respuesta: B
  • 97.
    HCO3 : 60% Carbamínicos: 30% Disuelto en plasma : 10%
  • 98.
    • 41. ElCO2 se transporta en la sangre en su mayor parte como: • A) Grupos carbaminos unidos a la hemoglobina • B) Bicarbonato intraeritrocitario • C) Bicarbonato plasmático • D) CO2 plasmático • E) Ninguna anterior Respuesta: C
  • 99.
    • 42. Nopodrá Ud. normalizar la saturación arterial de oxígeno mediante oxigenoterapia si un post-operado presenta: • A) Anemia importante. • B) Crisis asmática severa con hipoxemia. • C) Síndrome de distress respiratorio del adulto. • D) Hipoventilación alveolar por sobredosificación de anestésicos opiáceos. • E) Tres costillas fracturadas con movilidad respiratoria restringida. Respuesta: C
  • 100.
    VIA AEREA PEQUEÑA •Cambios a nivel de las estructuras y función de la pequeña vía aérea desempeñan un papel fundamental en la limitación del flujo aéreo en el EPOC . • A este nivel donde se producen los primeros efectos del tabaco . • La Espirometría es incapaz de detectar su afectación hasta que la enfermedad está avanzada.
  • 102.
    • Cuando hablamosde pequeña vía aérea nos referimos a los bronquios membranosos y bronquiolos de menos de 2 mm de diámetro, y su inflamación da lugar a la bronquiolitis y bronquiolitis respiratoria. • La importancia de la pequeña vía aérea se debe a Hogg et al al demostrar que las vías aéreas con un diámetro interno inferior a 2 mm contribuían en no más de un 25 % a la resistencia total del flujo aéreo pulmonar en el pulmón sano. • Es la región con mayor tejido muscular de la vía aérea pulmonar y no cuenta con tejido cartilaginoso que limite los efectos de constricción .
  • 103.
    • Asociación entreel humo del tabaco y los cambios patológicos en las vías aéreas periféricas, da lugar a la hipótesis de que estas lesiones podrían ser causantes de los sutiles cambios fisiológicos que se observan en fumadores jóvenes. • ¿Qué pruebas existen para valorar la pequeña vía aérea? • El flujo espiratorio forzado entre el 25 y el 75 % de la capacidad vital forzada (flujo espiratorio máximo [FEF] 25-75 % [FEF25-75]). • Aunque no muestra resultados concluyentes, ya que mediciones seriadas del mismo presentan alta variabilidad y su resultado está influido por obstrucción y por cambios en volúmenes .
  • 104.
    • 43. Laalteración funcional más precoz que suele detectarse en el tabaquismo es • A) FEV1/FVC > 70% y MMEF disminuido. • B) FEV1 normal y FEV1/FVC < 70%. • C) Disminución en el FEV1. • D) No se encuentra ninguna alteración hasta que se detecta un patrón obstructivo. • E) Una vez que se detecta la disfunción de la PVA, aunque se abandone el hábito, existe progresión de las alteraciones funcionales respiratorias. Respuesta: A
  • 105.
    • 44. Respectoa la pequeña vía aérea (PVA), señale la afirmación falsa: • A) Comprende las vías respiratorias de un diámetro inferior a 2 mm. • B) En condiciones normales, la PVA contribuye a la resistencia total de la vía aérea en un 20%. • C) Carecen de glándulas submucosas. • D) En caso de enfermedad restrictiva severa no se puede valorar la disfunción de la PVA (ofrece resultados no interpretables). • E) En la EPOC la disfunción de la PVA es responsable del aumento de la resistencia de la vía aérea sólo en el caso de agudización por infección Respuesta: E
  • 107.
    • 45. Respectoa la acción del tabaco sobre las vías respiratorias, señalar la respuesta falsa: • A) Inhibe la acción de los macrófagos alveolares. • B) Aumenta la resistencia de la vía aérea. • C) Produce hipertrofia de las glándulas bronquiales. • D) Estimula la constricción del músculo liso bronquial. • E) Disminuye la densidad de cilios pero aumenta su movilidad. Respuesta: E
  • 108.