siguiente
siguiente
es la representación de la           aplicaciones tradicionales
                  evolución.                           hacia aplicaciones web
                                  Es una               enfocadas al usuario final.

                  actitud y no precisamente una tecnología.




aplicaciones que generen
colaboración y de servicios que
reemplacen las aplicaciones de
escritorio.
                                           está preocupándose por brindar mejores
                                           soluciones para el usuario final.

       Es una etapa que ha definido nuevos                           siguiente
       proyectos en Internet.
considerado como una forma de entender


                      Internet que promueve


             la organización y el flujo de información



                            dependan


                         comportamiento de las
                         personas que acceden a
                         ella

            permitiéndoles un acceso mucho más
            fácil y centralizado a los contenidos


siguiente   su participación con herramientas
            fáciles de usar.
Web 2.0

                       nace con las
                     herramientas que
                  permiten a los usuarios
                   generar contenido de
                      manera rápida y
                         sencilla.


                                 Evidentemente el modelo
Tim O`Reilly conocido como                                    Entornos colaborativos que
                                2.0 puede ser extrapolado e
el padre del concepto “Web       implantado en empresas,
                                                              permitan la sindicación de la
 2.0 es la Arquitectura de la                                   información así como el
                                  centros de enseñanza e
       participación”.               incluso gobiernos.
                                                                etiquetado de la misma.




                                                                            siguiente
Algo
                                                                 novedoso
                                                La web 2.0 no    que permite
                                   Una
                                                es una           darles
                                   interacción
                     Uso amigable entre las     aplicación es    nuevos
                     por parte del aplicaciones una tendencia.   usos a la
                     usuario.      mucho mas                     aplicación.
           Código de               fácil.
           programación
           reutilizable.


Tiempo mas
corto en la
ejecución y
participación en
las aplicaciones.
                                                                 siguiente
Comunicación efectiva     Con ayuda de      •Facebook
rápida y colectiva.       aplicaciones      •Google
                                            •Email
                                            •Docs
                                            •Blogs
                                            •skype
              Se puede realizar una
              efectiva comunicación y
              darle varios usos.


   Las construcciones de documentos
   compartidos con un grupo de           Conocimientos diversos que
   trabajo heterogéneo.                  aportan constantemente
                                         ideas para alimentar el
                                         mismo con google (Docs)


                                                        siguiente
Web 2.0




                                       Representación
          Aplicaciones
                                       d evolución de
          web para el
                                         aplicaciones
          usuario final.
                                        tradicionales.



Por medio de          Servicios que       Fomenta el
   nuevos            reemplazan a      intercambio ágil
proyectos en        las aplicaciones     de formación
  internet.           de escritorio.    entre usuarios.

                                                     siguiente
MOODLE
GESTORES DE CONTENIDOS       BLOGGER, WORDPRESS
                             WIKISPACES


 RSS Y MARCADORES SOCIALES

 PLANTILLAS DE ACTIVIDADES

CORRECTOR ORTOGRÁFICO

 EDITORES DE IMÁGENES         GESTORES DE IMÁGENES

 MULTIMEDIA
                                                  siguiente
 MAPAS CONCEPTUALES
Sindicación de
                        contenidos
                                         URL’S
 Aplicaciones ricas                     amigables
   no intrusivas                       semánticas




                         WEB 2.0         Uso de AP I’S
Interacción y                              externas
conversación




                                             siguiente
Proceso
               enseñanza
               aprendizaje



                Web
                2.0

                             Depositarios
Herramientas
                                  de
tecnológicas
                             información
                                            siguiente
siguiente
LA WEB 2.0
                 CON EJEMPLOS

Entender la evolución que ha     Podemos comparar servicios web que
llegado con la Web 2.0 puede     marcan claramente la evolución hacia
realizarse con ejemplos, con     el Web 2.0 con una nueva forma de
proyectos.                       hacer las cosas:




                               Ofoto Flickr Comunidades fotográficas
                               Akamai BitTorrent Distribución de
Web 2.0                        contenidos
Doubleclick google             mp3.com Napster Descargas de
adsense Servicios de           música
Publicidad
                                                        siguiente
siguiente
Web 2.0 no significa precisamente que
                             existe una receta para que todas
                             nuestras aplicaciones web entren en
                             este esquema.




Sin embargo, existen varias
tecnologías que están utilizándose            deberíamos de examinar con
actualmente.                                  más cuidado en busca de
                                              seguir evolucionando junto al
                                              web.

                                                                siguiente
En 2005, Tim O'Reilly
    El término fue       definió el concepto de      En general, cuando
 acuñado por Dale              Web 2.0. El        mencionamos el término
Doughertyde O'Reilly     mapa meme mostrado       Web 2.0 nos referimos a
       Media en         (elaborado por Markus            una serie de
  una tormenta de         Angermeier) resume       aplicaciones y páginas
  ideas con Craig      el meme de Web 2.0, con     de Internet que utilizan
 Cline de MediaLive       algunos ejemplos de     la inteligencia colectiva.
                                servicios.

                                                            siguiente
El En Internet las
                                                                    especulaciones
                                                                  han sido causantes
                                                                       de grandes
                                                                        burbujas
Además, nuestros proyectos                                            tecnológicas
tienen que renovarse y                 El uso de el término de Web
evolucionar.                           2.0 está de moda, dándole
                                       mucho peso a una tendencia
                                       que ha estado presente
                                       desde hace algún tiempo.

      El Web 2.0 no es
      precisamente una                                                    Tal vez allí
      tecnología, sino es la actitud                                        está la
      con la que debemos                                                reflexión más
      trabajar para desarrollar en                                        importante
      Internet.                                                          del Web 2.0.
                                                            siguiente
•Separación de contenido del
                             diseño con uso de hojas de
                             estilo.
                             •Sindicación de contenidos.
                             Ajax (javascript ascincrónico y
                             xml).
•Transformar software de
escritorio hacia la
plataforma del web.                                 Proveer APis o XML para que
•Respeto a                                          las aplicaciones puedan ser
los estándares como                                 manipuladas por otros.
el XHTML.




  •Uso de Flash, Flex o Lazlo.
  •Uso de Ruby on Rails para
  programar páginas
  dinámicas.                                                          siguiente
Google será el primero en
Las empresas de la burbuja                poner en monetarizar esta
puntocom pensaron que la                      capacidad para la
   generación de valor en
                                           elaboración de perfiles a
    Internet residía en la
 producción de contenidos.
                                           través de su publicidad.



                             Sin embargo los libros de
                             caras que representan la
                             segunda ola de este tipo
                             de enfoques comerciales,
                               van mucho más allá.             siguiente
blogs, wikis,                                              mejorar y
      RSS,                    Favorecen un tipo
                               de aprendizaje             añadir nuevas
  marcadores                                               dimensiones
 sociales, redes               colaborativo los
                               profesores y los           colaborativas
sociales tienen el                                            al aula.
  potencial de                alumnos adoptan
 complementar                   nuevos roles


           Las Web 2.0 son sitios
                               ,
             web que desde el                 rompiendo así la
               punto de vista                jerarquización y la
            educativo, permiten              un direccionalidad
            crear un espacio de                del aprendizaje
           trabajo colaborativo y
                participativo.                                     siguiente
Regresión del modelo y
             tecnología de relación.

                                             Facebook/Twitter (red
       •Blogosfera red                       centralizada), con la
    distribuida y cultura                    reemergencia de
              de                             una cultura de la
   la interacción experie                    adhesión llevada al
         ncia social.                        paroxismo por
                                             los libros de caras.




                       • poliarquía en un
                        entorno definido
                       por la lógica de la
siguiente                 abundancia.
un conjunto de                        Defensa del
aplicaciones y                       conocimiento
herramientas                       libre: Utilización
como una                              de Licencias
actitud para                            Creative
estar en la red.                       Commons.


          La Web 2.0 no es tanto

                                          Crear,
                                       adaptar,
                                   reutilizar los
   Deseo de                         contenidos
   compartir                        disponibles
conocimiento,                        en la web.
 de aprender,
  de enseñar
                                                    siguiente
siguiente
Este mapa agrupa de forma
                       visual los principales
                           conceptos que
                         habitualmente se
                    relacionan con la Web 2.0.


 Un glosario técnico
                                       Además se han seleccionado
 explica con mayor
                                           algunos ejemplos de
detalle algunas de las
                                          servicios de la Internet
    tecnologías y
                                           hispana que suelen
acrónimos asociados
                                        enmarcarse en la Web 2.0.
 con este fenómeno
                                                                  siguiente
En hawaiano "wiki"
                     significa: rápido,
                  informal. Una wiki es
                     un espacio web
                        corporativo,
                  organizado mediante
 Entornos para        una estructura
   compartir          hipertextual de
recursos: Todos          páginas.
 estos entornos
  nos permiten
   almacenar
  recursos en       siguiente
    Internet.
Social, la
creación de                         Media
redes

                          interés
              contenido


Comunidad


                              amigos


       Tu                            siguiente
siguiente
•La web 2.0 no es una aplicación es una
tendencia.
•La web 2.0 propicio el trabajo colectivo en
línea.
•La web 2.0 permite acceder a múltiples
conocimientos.
•La web 2.0 esta ahí en internet lista para ser
usada.
•La web 2.0 permite realizar muchas
actividades, pero hay dos que se destcan (la
comunicación y el ingreso de contenidos).
•La web 2.0 transformo el modo de pensar y de
vivir.                                            siguiente
siguiente
inicio

Practic 4 yeimi florez, ingrid malagon 1103

  • 1.
  • 2.
  • 3.
    es la representaciónde la aplicaciones tradicionales evolución. hacia aplicaciones web Es una enfocadas al usuario final. actitud y no precisamente una tecnología. aplicaciones que generen colaboración y de servicios que reemplacen las aplicaciones de escritorio. está preocupándose por brindar mejores soluciones para el usuario final. Es una etapa que ha definido nuevos siguiente proyectos en Internet.
  • 4.
    considerado como unaforma de entender Internet que promueve la organización y el flujo de información dependan comportamiento de las personas que acceden a ella permitiéndoles un acceso mucho más fácil y centralizado a los contenidos siguiente su participación con herramientas fáciles de usar.
  • 5.
    Web 2.0 nace con las herramientas que permiten a los usuarios generar contenido de manera rápida y sencilla. Evidentemente el modelo Tim O`Reilly conocido como Entornos colaborativos que 2.0 puede ser extrapolado e el padre del concepto “Web implantado en empresas, permitan la sindicación de la 2.0 es la Arquitectura de la información así como el centros de enseñanza e participación”. incluso gobiernos. etiquetado de la misma. siguiente
  • 6.
    Algo novedoso La web 2.0 no que permite Una es una darles interacción Uso amigable entre las aplicación es nuevos por parte del aplicaciones una tendencia. usos a la usuario. mucho mas aplicación. Código de fácil. programación reutilizable. Tiempo mas corto en la ejecución y participación en las aplicaciones. siguiente
  • 7.
    Comunicación efectiva Con ayuda de •Facebook rápida y colectiva. aplicaciones •Google •Email •Docs •Blogs •skype Se puede realizar una efectiva comunicación y darle varios usos. Las construcciones de documentos compartidos con un grupo de Conocimientos diversos que trabajo heterogéneo. aportan constantemente ideas para alimentar el mismo con google (Docs) siguiente
  • 8.
    Web 2.0 Representación Aplicaciones d evolución de web para el aplicaciones usuario final. tradicionales. Por medio de Servicios que Fomenta el nuevos reemplazan a intercambio ágil proyectos en las aplicaciones de formación internet. de escritorio. entre usuarios. siguiente
  • 9.
    MOODLE GESTORES DE CONTENIDOS BLOGGER, WORDPRESS WIKISPACES RSS Y MARCADORES SOCIALES PLANTILLAS DE ACTIVIDADES CORRECTOR ORTOGRÁFICO EDITORES DE IMÁGENES GESTORES DE IMÁGENES MULTIMEDIA siguiente MAPAS CONCEPTUALES
  • 10.
    Sindicación de contenidos URL’S Aplicaciones ricas amigables no intrusivas semánticas WEB 2.0 Uso de AP I’S Interacción y externas conversación siguiente
  • 11.
    Proceso enseñanza aprendizaje Web 2.0 Depositarios Herramientas de tecnológicas información siguiente
  • 12.
  • 13.
    LA WEB 2.0 CON EJEMPLOS Entender la evolución que ha Podemos comparar servicios web que llegado con la Web 2.0 puede marcan claramente la evolución hacia realizarse con ejemplos, con el Web 2.0 con una nueva forma de proyectos. hacer las cosas: Ofoto Flickr Comunidades fotográficas Akamai BitTorrent Distribución de Web 2.0 contenidos Doubleclick google mp3.com Napster Descargas de adsense Servicios de música Publicidad siguiente
  • 14.
  • 15.
    Web 2.0 nosignifica precisamente que existe una receta para que todas nuestras aplicaciones web entren en este esquema. Sin embargo, existen varias tecnologías que están utilizándose deberíamos de examinar con actualmente. más cuidado en busca de seguir evolucionando junto al web. siguiente
  • 16.
    En 2005, TimO'Reilly El término fue definió el concepto de En general, cuando acuñado por Dale Web 2.0. El mencionamos el término Doughertyde O'Reilly mapa meme mostrado Web 2.0 nos referimos a Media en (elaborado por Markus una serie de una tormenta de Angermeier) resume aplicaciones y páginas ideas con Craig el meme de Web 2.0, con de Internet que utilizan Cline de MediaLive algunos ejemplos de la inteligencia colectiva. servicios. siguiente
  • 17.
    El En Internetlas especulaciones han sido causantes de grandes burbujas Además, nuestros proyectos tecnológicas tienen que renovarse y El uso de el término de Web evolucionar. 2.0 está de moda, dándole mucho peso a una tendencia que ha estado presente desde hace algún tiempo. El Web 2.0 no es precisamente una Tal vez allí tecnología, sino es la actitud está la con la que debemos reflexión más trabajar para desarrollar en importante Internet. del Web 2.0. siguiente
  • 18.
    •Separación de contenidodel diseño con uso de hojas de estilo. •Sindicación de contenidos. Ajax (javascript ascincrónico y xml). •Transformar software de escritorio hacia la plataforma del web. Proveer APis o XML para que •Respeto a las aplicaciones puedan ser los estándares como manipuladas por otros. el XHTML. •Uso de Flash, Flex o Lazlo. •Uso de Ruby on Rails para programar páginas dinámicas. siguiente
  • 19.
    Google será elprimero en Las empresas de la burbuja poner en monetarizar esta puntocom pensaron que la capacidad para la generación de valor en elaboración de perfiles a Internet residía en la producción de contenidos. través de su publicidad. Sin embargo los libros de caras que representan la segunda ola de este tipo de enfoques comerciales, van mucho más allá. siguiente
  • 20.
    blogs, wikis, mejorar y RSS, Favorecen un tipo de aprendizaje añadir nuevas marcadores dimensiones sociales, redes colaborativo los profesores y los colaborativas sociales tienen el al aula. potencial de alumnos adoptan complementar nuevos roles Las Web 2.0 son sitios , web que desde el rompiendo así la punto de vista jerarquización y la educativo, permiten un direccionalidad crear un espacio de del aprendizaje trabajo colaborativo y participativo. siguiente
  • 21.
    Regresión del modeloy tecnología de relación. Facebook/Twitter (red •Blogosfera red centralizada), con la distribuida y cultura reemergencia de de una cultura de la la interacción experie adhesión llevada al ncia social. paroxismo por los libros de caras. • poliarquía en un entorno definido por la lógica de la siguiente abundancia.
  • 22.
    un conjunto de Defensa del aplicaciones y conocimiento herramientas libre: Utilización como una de Licencias actitud para Creative estar en la red. Commons. La Web 2.0 no es tanto Crear, adaptar, reutilizar los Deseo de contenidos compartir disponibles conocimiento, en la web. de aprender, de enseñar siguiente
  • 23.
  • 24.
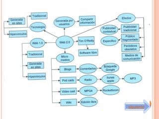
    Este mapa agrupade forma visual los principales conceptos que habitualmente se relacionan con la Web 2.0. Un glosario técnico Además se han seleccionado explica con mayor algunos ejemplos de detalle algunas de las servicios de la Internet tecnologías y hispana que suelen acrónimos asociados enmarcarse en la Web 2.0. con este fenómeno siguiente
  • 25.
    En hawaiano "wiki" significa: rápido, informal. Una wiki es un espacio web corporativo, organizado mediante Entornos para una estructura compartir hipertextual de recursos: Todos páginas. estos entornos nos permiten almacenar recursos en siguiente Internet.
  • 26.
    Social, la creación de Media redes interés contenido Comunidad amigos Tu siguiente
  • 27.
  • 28.
    •La web 2.0no es una aplicación es una tendencia. •La web 2.0 propicio el trabajo colectivo en línea. •La web 2.0 permite acceder a múltiples conocimientos. •La web 2.0 esta ahí en internet lista para ser usada. •La web 2.0 permite realizar muchas actividades, pero hay dos que se destcan (la comunicación y el ingreso de contenidos). •La web 2.0 transformo el modo de pensar y de vivir. siguiente
  • 29.
  • 30.