Programa de Salud del Adulto



       Criterios y seguimiento: Programa Salud Adulto
                                   Centro de Salud de San Blas, 2011

        Diabetes Mellitus: American Diabetes Association (ADA) 2011
Criterios: a) Glucemia al azar ≥200 mgr/dl en presencia de síntomas de diabetes (poliuria,
     polidipsia o pérdida de peso inexplicada); b) Presencia, al menos en dos ocasiones:
   •   Glucemia en ayunas (al menos durante 8 horas) ≥126 mgr/dl.
   •   Glucemia ≥200 mgr/dl a las 2 horas tras la sobrecarga oral con 75 grs. de glucosa (SOG).
   •   Hemoglobina glucosilada (HbA1c) ≥ 6,5% (con método trazable al de la International Federation of Clinical Chemistry)
                 / Diabetes tipo 1 (DM 1): Autoinmune , idiopática.
                 / Diabetes tipo 2 (DM 2):
/ Otros tipos específicos: Diabetes tipo MODY, Diabetes secundaria.
/ Diabetes Gestacional: Tras positividad de O’Sullivan > 140 mg/dl.
   •   Test SOG con 100 g. (1ºh: > 190; 2º h: > 165; 3º h: > 145 mg/dl).
/ Alteraciones del metabolismo de la Glucosa: Categorías de riesgo:
    • Glucemia basal alterada (GBA): glucemia en ayunas entre 100-125 mg/dl.
    • Intolerancia a la Glucosa (ITG): niveles a las 2 horas: Test SOG entre 140-199 mg/dl.
    • Riesgo elevado de desarrollar diabetes: pacientes con HbA1c entre 5,7-6,4%.
    Criterios control                             Bueno                         Aceptable                           Deficiente
Glucemia basal                                   80 - 110                       ≤ 126                               > 126
HBA1 c                                           < 6,5                          < 7,5                               > 7,5


                         OBESIDAD: World Health Organitation 2000
Criterios: Presencia de un IMC ≥ 27 (equivalente a un exceso de peso superior al 20% del
     teórico). Clasificación de Garrow.
 Obesidad              Sobrepeso                    Obes. Clase I                Obes. Clase II                   Obes. Clase III
                    25 – 29.9           30 – 34.9           35 – 39.9             ≥ 40
Circunferencia de cintura 8cm) asociada con aumento del riesgo de complicaciones metabólicas.
                          Riesgo aumentado                       Riesgo muy elevado
       Mujer                     ≥ 80                                   ≥ 88
     Hombre                      ≥ 94                                   ≥ 102




                                                                                                                              1
Programa de Salud del Adulto



                                        HIPERTENSION ARTERIAL:
                  Guía europea de práctica clínica para el tratamiento HTA 2007
Criterios: En población adulta, media de dos o más determinaciones de PAD en dos visitas
     sucesivas es ≥ 90 mmHg y/o PAS ≥ 140 mmHg. Las cifras de PAS entre 130 y 139 mmHg
     y de PAD entre 85-89 mmHg se consideran como “normales altas”; (Guía ESH/ESC 2003*)
Brazo control, aquel cifras TA más elevada tomas sucesivas.
Cuantificación del riesgo cardiovascular total: Se debe clasificar a todos los pacientes no
  sólo en relación con los grados de hipertensión, sino también en cuanto al riesgo
  cardiovascular derivado de la concomitancia de de diferentes factores de riesgo, lesiones de
  órganos y enfermedades: ver tablas anexos. Las decisiones de estrategia de tratamiento,
  objetivo, umbral de presión arterial y combinación de tratamientos y/o asociación de estatinas
  dependerá de este riesgo inicial. Entre otras se recomienda la clasificación del riesgo total
  como riesgo adicional bajo, moderado, alto o muy alto, considerando como “riesgo adicional”
  el riesgo añadido al riesgo medio.
  Grado 1 (Ligera)*                   G:2 (moderada)*                  G:3 (severa)*                 HTAs aislada*
 PAS: 140 - 159                        PAS: 160 - 179                 PAS: ≥ 180                      PAS: ≥ 140
 PAD: 90 - 99                          PAD:100 - 109                  PAD: ≥ 110                      PAD: ≤ 90
 Umbrales de PA (mmHg) para definir HTA
 con diferentes tipos de determinaciones
                                                                               PAS                                     PAD
            Presión Arterial 24 horas                                       125 – 130                          80
            Presión Arterial Diurna                                         130 – 135                          85
            Presión Arterial Nocturna                                       120                                70
            Presión arterial Domiciliaria                                   130-135                            85



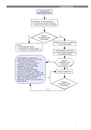
               HIPERCOLESTEROLEMIA:                 Ministerio Sanidad Y Consumo, 2000;
Criterios: Casificación simplificada de las hiperlipidemias (Mantilla T, 2007):
•     Hipercolesterolemia límite: colesterol total 200-249 mg/dl (5.17-6.45 mmol/l) y triglicéridos <200 mg/dl (2.26 mmol/l)
•     Hipercolesterolemia definida: colesterol total >250 mg/dl (6.45 mmol/l) y triglicéridos <200 mg/dl (2.26 mmol/l). En
      prevención secundaria y en pacientes diabéticos hablamos de hipercolesterolemia definida para valores de colesterol
      >200 mg/dl (5.17 mmol/l).
•     Hipertrigliceridemia: colesterol total <200 mg/dl (5.17 mmol/l) y triglicéridos >200 mg/dl (2.26 mmol/l). En prevención
      secundaria y en pacientes diabéticos hablamos de hipertrigliceridemia para valores >150 mg/dl (1.69 mmol/l).
•     Hiperlipidemia mixta: colesterol total >200 mg/dl (5.17 mmol/l) y triglicéridos >200 mg/dl (2.26 mmol/l).
Factores Riesgo: > 45 años en varones; > 55 años o menopausia en mujeres; Antecedentes personales de
  CI, AVC, o arteriopatía; Antecedentes personales de CardiopatíaIsqémica prematura (< 60 a.); Tabaquismo
  actual; HTA; cHDL < 35 mg/dl; Diabetes Mellitus (DM); Hiperlipemia familiar con elevado riesgo aterogénico
  (HFA).
Tabla SCORE: http://www.samfyc.es/pdf/GdTCardioHTA/200928.pdf
     Prevención Primaria              Dieta Si LDL-c         Fármacos si LDL-c             Objetivo LDL-c
 Riesgo moderado (3-5%)                  > 160 mm/dl                   > 190 mm/dl                       < 160 mm/dl
 Riesgo alto (> 5%)                      > 130 mg/dl                   > 160 mg/dl                       < 130 mg/dl
    Prevención Secundaria-DM                      Dieta                      Fármacos                             Objetivo
 LDL-c > 100                             Si                            Si                                < 100




                                                                                                                         2
Programa de Salud del Adulto



            Seguimiento: Programa Salud Adulto
                           PRIMERA VISITA ENFERMERIA
    Hipertensión HTA                      Dislipemias                     Diabetes Mellitus
• talla, peso, IMC                 • talla, peso, IMC               • talla, peso, IMC
• Perímetro cintura                • Perímetro cintura              • Perímetro cintura
• Toma Tensión Arterial.           • Toma Tensión Arterial.         • Toma Tensión Arterial.
• Riesgo cardiovascular total      • Riesgo cardiovascular total    • Riesgo cardiovascular total
• Frecuencia cardíaca                                               • Glucemia capilar.
                                                                    • Exploración pies y boca
• Citar para ECG                   • Citar para ECG                 • Citar para ECG
• Solicitud analítica.                                              • Solicitud analítica.
                                                                    • Derivar Fondo Ocular.
• Educación Sanitaria I            • Educación Sanitaria I          • Educación Sanitaria I
• Situación vacunal ATT            • Situación vacunal ATT          • Situación vacunal ATT
• Ejercicio físico.                • Ejercicio físico.              • Ejercicio físico.
• Hábitos dietéticos               • Hábitos dietéticos             • Hábitos dietéticos
• Identificar otros Factores       • Identificar otros Factores     • Identificar otros Factores
  Riesgo Cardiovascular              Riesgo Cardiovascular            Riesgo Cardiovascular


                                PRIMERA VISITA MEDICA
    Hipertensión HTA                      Dislipemias                     Diabetes Mellitus
• Riesgo cardiovascular total      • Riesgo cardiovascular total    • Riesgo cardiovascular total
• Índice Masa Corporal             • Índice Masa Corporal           • Índice Masa Corporal
• Toma Tensión Arterial.           • Toma Tensión Arterial.         • Toma Tensión Arterial.
• Antecedentes Fam.                • Antecedentes Fam.              • Antecedentes Fam.
• Antecedentes Tóxicos.            • Antecedentes Tóxicos.          • Antecedentes Tóxicos.
• Antecedentes Personal.           • Antecedentes Personal.         • Antecedentes Personal.
• Factores Riesgo C.V.             • Factores Riesgo C.V.           • Factores Riesgo C.V.
• Exploración física               • Exploración física             • Exploración física
• Pruebas complementarias.         • Pruebas complementarias.       • Pruebas complementarias.
• Frecuencia cardíaca              • Descartar HPL familiar         • Evolución de la DM
• Efectos secundarios Fco.                                          • Grado de Control DM
                                                                    • Típo de fármacos.
• Educación Sanitaria I            • Educación Sanitaria I          • Educación Sanitaria I
• Situación vacunal ATT            • Situación vacunal ATT          • Situación vacunal ATT



                                                                                                  3
Programa de Salud del Adulto


                            EXPLORACION FISICA MEDICA
                                                          HTA                        HPL                            DM
Talla, peso, IMC,
Toma Tensión Arterial                                                                                    Decúbito ortostatismo

Cardiovascular: Fc; pulsos periféricos;
 edemas; soplos precordiales o torácicos.
Cervical: tiroides, adenopatías,                   Soplos carotídeos
                                                         Megalias
Abdomen:                                                  soplos

Neurológica:                                              Básica                     ROT                        EEII: pies

Fondo Ojo                                           HTA Grado II-III                                            Desde Dx

Exploración boca
                                                    Manifestaciones             Signos de HPL
                                                   Cushing; estigmas               primaria.
Inspección cutáneo mucosa, ocular                      cutáneos             Arco corneal, xanelomas,
                                                   neurofibromatosis              xantelasmas

Estudio PIO: tonometría                                                                                                 x



                    PRUEBAS COMPLEMENTARIAS MEDICA
                                            HTA                            HPL                                  DM
                                 Perfil HTA Estudio inicial         Perfil Dislipemia SIN            Perfil DM estudio inicial
  Estudio analítico                Perfil F. Renal Estudio             Tratamiento ó                  Perfil F. Renal Estudio
       inicial                Filtrado Glomerular (MDRD4)            CON Tratamiento             Filtrado Glomerular (MDRD4)
  Estudio analítico           Perfil HTA seguimiento anual      Perfil Dislipemia CON/SIN            Perfil DM Seguimiento
                                     F. Renal Estudio                   Tratamiento                     Semestral/Anual
    seguimiento:
  Según sospecha                       TSH, Na/K                    TSH; Perfil. hepático                       TSH

Electrocardiograma,                  Control bianual                                                     Control bianual

Estudio Radiológico           Tórax y/o Abdomen Según H.                                         Tórax y/o Abdomen Según H.

     Derivación:                   Nefrología Según H.                                               Oftalmología Según H
                               AMPA; MAPA; Ecocardio;
Estudios específicos           Eco abdominal; angiografía

Índice Tobillo/Brazo                         x                            Según H.                                  x


                                                                                  Frecuencia Anual
                                                                                  Al inicio, programa
                                                                                  Según Hallazgos                               Según H.




                                                                                                                            4
Programa de Salud del Adulto


                               Frecuencia exploraciones
          Exploración Física               HTA                 HPL                               DM
Expl. General-Cardiovascular             Anual               Anual                          Anual
Expl. Puls. Perifericos, Fc.             Anual
Exp. Neurológica (EEII)                                                                     Anual
Revisión Pies                                                                               Anual
                                    Si Riesgo CV alto
Fondo Ojo                              HTA G II-III
                                                                                            Anual
                 Estud. Analítico          HTA                 HPL                               DM
Perfil seguimiento anual                 Anual               Anual                          Anual
Perfil seguimiento semestral                                                         Alternado/anual
F. Renal Estudio                     cada 2 años.
                                    Si Riesgo CV Bajo
                                                                                            Anual
Filtrado Glomerular (MDRD-4)
Perfil Dislipemia CON Tratam         Si HPL en tto      Si tratamiento                Si HPL en tto
Na, K: (SI: tto diurético)               Anual
Glucemia Capilar                                                                    S protocolo AVS
Explo. Complement.                         HTA                 HPL                               DM
Electrocardiograma, ECG              cada 2 años.          cada 5 años                < 50 a. c/2 años
                                    Si Riesgo CV Bajo   si Riesgo CV Bajo              > 50 a. Anual
Radiografías                           Según H.                                         Según H.




                                                                                                    5
Programa de Salud del Adulto


                            CONTROLES DE ENFERMERIA
                                   1ª VISITA
     Hipertensión HTA                     Dislipemias                    Diabetes Mellitus
 • talla, peso, IMC               • talla, peso, IMC               • talla, peso, IMC
 • Perímetro cintura (PM-cint)    • Perímetro cintura              • Perímetro cintura
 • Toma Tensión Arterial.         • Toma Tensión Arterial.         • Toma Tensión Arterial.
 • Riesgo cardiovascular total    • Riesgo cardiovascular total    • Riesgo cardiovascular total
 • Frecuencia cardíaca                                             • Glucemia capilar.
                                                                   • Exploración pies y boca
 • Citar para ECG                 • Citar para ECG                 • Citar para ECG
 • Solicitud analítica.                                            • Solicitud analítica.
                                                                   • Derivar Fondo Ocular.
 • Educación Sanitaria I          • Educación Sanitaria I          • Educación Sanitaria I
 • Situación vacunal ATT          • Situación vacunal ATT          • Situación vacunal ATT
 • Ejercicio físico.              • Ejercicio físico.              • Ejercicio físico.
 • Hábitos dietéticos             • Hábitos dietéticos             • Hábitos dietéticos
 • Identificar otros Factores     • Identificar otros Factores     • Identificar otros Factores
   Riesgo Cardiovascular            Riesgo Cardiovascular            Riesgo Cardiovascular


                                          2ª VISITA
     Hipertensión HTA                     Dislipemias                    Diabetes Mellitus
 • Toma Tensión Arterial.         • Toma Tensión Arterial.         • HbA1c; Autocontroles.
 • PM-cint; IMC si Obesidad       • IMC si Obesidad                • PM-cint; IMC si Obesidad
 • Valorar otros problemas        • Valorar otros problemas        • Valorar otros problemas
 • Encuesta dietética             • Encuesta dietética             • Encuesta dietética
                                                                   • Inspección pies
                                                                   • Inspecc. zonas punción
 • Educación Sanitaria I          • Educación Sanitaria I          • Educación Sanitaria I
 • Establecer Objetivos           • Establecer Objetivos           • Establecer Objetivos
                                         Sucesivas
     Hipertensión HTA                     Dislipemias                    Diabetes Mellitus
 • Toma Tensión Arterial.         • IMC si Obesidad                • HbA1c; Autocontroles.
 • PM-cint; IMC si Obesidad       • Valorar otros problemas        • T.A. anual.
 • F.c. anual                                                      • PM-cint; IMC si Obesidad
 • Valorar otros problemas                                         • Valorar otros problemas
 • Ed. Sanitaria: EpS: I,II,II    • Ed. Sanitaria: EpS: I,II,II    • Ed. Sanitaria: EpS: I,II,II
 • Reevaluación EpS:              • Reevaluación EpS:              • Reevaluación EpS:
 • Evaluar Observancia            • Evaluar Observancia            • Evaluar Observancia
 • Reevaluar objetivos            • Reevaluar objetivos            • Reevaluar objetivos
FRECUENCIA: Si Control           FRECUENCIA:                      FRECUENCIA: Si Control
 Bueno: c/ 3 meses.               Bueno: c/ 12 meses.              Bueno : c/ 6 meses.
 Malo : c/ 15-30 días             Malo : c/ 6 meses.               Aceptable: c/ 3 mes
                                                                   Malo      : c/ 15-30 días




                                                                                                 6
Programa de Salud del Adulto


                                 CONTROLES MEDICOS
                                      1ª VISITA
     Hipertensión HTA                      Dislipemias                    Diabetes Mellitus
 • Riesgo cardiovascular total     • Riesgo cardiovascular total    • Riesgo cardiovascular total
 • Índice Masa Corporal            • Índice Masa Corporal           • Índice Masa Corporal
 • Toma Tensión Arterial.          • Toma Tensión Arterial.         • Toma Tensión Arterial.
 • Antecedentes Fam.               • Antecedentes Fam.              • Antecedentes Fam.
 • Antecedentes Tóxicos.           • Antecedentes Tóxicos.          • Antecedentes Tóxicos.
 • Antecedentes Personal.          • Antecedentes Personal.         • Antecedentes Personal.
 • Factores Riesgo C.V.            • Factores Riesgo C.V.           • Factores Riesgo C.V.
 • Exploración física              • Exploración física             • Exploración física
 • Pruebas complementarias.        • Pruebas complementarias.       • Pruebas complementarias.
 • Frecuencia cardíaca             • Descartar HPL familiar         • Evolución de la DM
 • Efectos secundarios Fco.                                         • Grado de Control DM
                                                                    • Típo de fármacos.


                                           2ª VISITA
     Hipertensión HTA                      Dislipemias                    Diabetes Mellitus
 • Evaluar Cifras control PA       • Evaluar Perfil lipídico        • Evalua HbA1c; LDL.
 • Evaluar otras Ctes; IMC         • Evaluar Ctes; IMC              • Evaluar otras Ctes; IMC
 • Valorar otros problemas         • Valorar otros problemas        • Valorar otros problemas
 • Expl. Fondo Ojo                                                  • Expl. Fondo Ojo
                                                                    • Expl. Neurológica
 • Educación Sanitaria I           • Educación Sanitaria I          • Educación Sanitaria I
 • Establecer Objetivos            • Establecer Objetivos           • Establecer Objetivos
                                          Sucesivas
     Hipertensión HTA                      Dislipemias                    Diabetes Mellitus
 • Evaluar Cifras control PA       • Evaluar Perfil lipídico        • Evalua HbA1c; LDL.
 • Evaluar otras Ctes; IMC         • Evaluar Ctes; IMC              • Evaluar otras Ctes; IMC
 • Valorar otros problemas         • Valorar otros problemas        • Valorar otros problemas
 • Ed. Sanitaria: EpS: I,II,II     • Ed. Sanitaria: EpS: I,II,II    • Ed. Sanitaria: EpS: I,II,II
 • Reevaluación EpS:               • Reevaluación EpS:              • Reevaluación EpS:
 • Evaluar Observancia             • Evaluar Observancia            • Evaluar Observancia
 • Reevaluar objetivos             • Reevaluar objetivos            • Reevaluar objetivos
FRECUENCIA: Si Control            FRECUENCIA:                      FRECUENCIA: Si Control
 Bueno: c/ 12 meses.               Bueno: c/ 12 meses.              Bueno : c/ 6 meses.
 Malo : c/ 3-6 meses.              Malo : c/ 6 meses.               Aceptable: c/ 4 meses.
                                                                    Malo      : c/ 3 meses.




                                                                                                  7
Programa de Salud del Adulto


             Frecuencia controles –no ajustados a grado riesgo-
                     Deben alternarse entre sí control médico y enfermería
                   Médicos               HTA                    HPL                              DM
2ª Visita                             3 meses              3-6 meses*                      1 mes
3ª Visita                             6 meses              6-12 meses*                    3 meses
Sucesivas                           Según controles       Según controles             Según controles
                Enfermería               HTA                    HPL                              DM
2ª Visita                            1 mes            1-3 meses*                           15 días
3ª Visita                           3 meses           3-6 meses*                           1 mes
Sucesivas                         Según controles    Según controles                  Según controles
Fase insulinización:                                                                    Diario, 7 días
* según se trate de prevención primaria o secundaria

                        Frecuencia controles en HTA
                              Al inicio del Tratamiento:
                   Control a los 15 días; al mes y a los dos meses.
              HTA               I                  II                 III                        IV
        Enfermería    Mensual         Mensual        Mensual        Según TA
          Médicos     Trimestral      Trimestral     Trimestral     Según TA
           Tras 3 meses de tratamiento (según control no adecuado):
              HTA               I                  II                 III                        IV
        Enfermería        Semestral          Trimestral         Según TA                  Según TA
          Médicos         Anual              Semestral          Según TA                  Según TA




                                                                                                   8
Programa de Salud del Adulto




                               9
Programa de Salud del Adulto



    Educación Sanitaria: Programa Salud Adulto
Ejemplo de graduación de contenidos en la educación:

Educación para la Salud (EpS) en la Hipertensión:
       A) FASE INMEDIATA: Conocimientos imprescindibles:
          • Que es la hipertensión, significado y repercusión de los síntomas .
          • Plan dietético, hábitos y ejercicio.
          • Conducta ante Urgencias hipertensivas.

        B) FASE AMPLIACION: Conocimientos generales de la HTA:
           • Dietética, alimentos con alto contenido en sodio y condimentación.
           • Complicaciones tardías.
           • Otros factores de riesgo cardiovascular.
        Evaluar: Conocimientos aprendidos.
Educación para la Salud (EpS) en la Diabetes Mellitus :
       A) FASE INMEDIATA (contenidos imprescindibles):
           • Explicación simple de qué es la enfermedad.
           • Conceptos dietéticos básicos.
           • Técnica de inyección de insulina (a), en DM tipo I.
           • Uso de los fármacos orales si los está utilizando.
           • Información de la importancia del cuidado de los pies.
           • Manejo de las situaciones agudas
              (fiebre, diarrea y vómitos).
           • Hipoglucemias: reconocimiento y conducta a seguir.
       B) FASE DE AMPLIACION (contenidos básicos):
           • Autoanálisis: importancia e instrucción.
           • Normas de cuidado de la boca.
           • Complicaciones de la Diabetes.
           • Dieta: a; b y c.
           • Ejercicio físico.
       C) FASE DE PROFUNDIZACION (adiestramiento óptimo):
           • Enfermedades intercurrentes.
           • Fármacos.
           • Hipoglucemia: a y b.
           • Insulina: a y b.
           • Normas del cuidado de los pies.
           • Viajes.



                                                                                            10
Programa de Salud del Adulto


     Guía de contenidos de la educación del diabético:
Autoanálisis: Explicar y razonar la importancia del autoanálisis según los criterios y
   recomendaciones de la AVS, forma de realizarlo, tipo (orina o sangre capilar) y frecuencia que
   se propone. Utilización de la libreta de autocontrol. Modo de conseguir el material.
Complicaciones crónicas de la diabetes: Relacionar el buen control como principal medio para
   prevenir o retrasar las complicaciones. Signos de alerta por los que debe consultar (pérdida de
   visión, síntomas de infección urinaria, cambios en los pies). Motivo de la realización periódica
   de exploraciones complementarias (fondo de ojo, analítica, etc.).
Cuidado de la boca: Normas del cuidado de la boca y necesidad de la revisión anual por el
   odontólogo.
Cuidado de los pies: Normas del cuidado de los pies en pacientes de riesgo.
Dieta:
   a) Relación que existe entre diabetes y obesidad y sus riesgos, en el caso del paciente obeso.
      Destacar la importancia del ejercicio y la restricción de hidratos de carbono de acción rápida.
      Explicar y adaptar la pauta dietética mediante una dieta estándar o personalizada.
   b) Clasificación de los principios inmediatos. Diferenciación entre hidratos de carbono de
      absorción rápida y de absorción lenta.
   c) Equivalencias de alimentos ya sean en forma de medidas caseras, pesos o raciones. Normas
      de cocción. Sugerencias de menús.
Ejercicio físico:Tipo de ejercicio, duración, horario aconsejable, medidas preventivas ante un
   ejercicio extraordinario, actuación ante hipoglucemias. Contraindicaciones.
Enfermedades intercurrentes: Normas de actuación frente a procesos intercurrentes (vómitos,
   fiebre, infecciones). Importancia de mantener los Hidratos de Carbono de la ingesta,
   hidratación, aumentar autoanálisis. Técnicas de cetonurias.
Fármacos orales: Mecanismo de acción del tratamiento farmacológico que se propone, horario de
   las tomas y su relación con la ingesta de alimentos.
Hipoglucemia:
   a) Si existe riesgo de hipoglucemias con el fármaco prescrito, informar de los síntomas, motivos
      y conductas a seguir frente a una posible hipoglucemia. Registro en la libreta de autocontrol.
   b) Síntomas, motivos, autotratamiento y prevención de la hipoglucemia, conducta a seguir.
      Registro en la libreta de autocontrol.
Insulina:
   a) Qué es la diabetes y el mecanismo de acción de la insulina, relación con la ingesta de
      alimentos y el ejercicio. Zonas de inyección.
   b) Adaptación de la dieta, ejercicio y horarios de inyección a su actividad diaria. Comprobación
      de los intervalos entre inyección o ingesta de alimentos.
Viajes:Soluciones para la conservación y transporte de la insulina, para comer en el restaurante,
   cambios de horarios. Precauciones del diabético conductor.


                                                                                                   11
Programa de Salud del Adulto




Tablas ayuda: Programa Salud Adulto




                                                        12
Programa de Salud del Adulto




                               13
Programa de Salud del Adulto




                               14
Programa de Salud del Adulto




                               15
Programa de Salud del Adulto




                               16
Programa de Salud del Adulto




                               17
Programa de Salud del Adulto




                               18

Programa de Salud del Adulto

  • 1.
    Programa de Saluddel Adulto Criterios y seguimiento: Programa Salud Adulto Centro de Salud de San Blas, 2011 Diabetes Mellitus: American Diabetes Association (ADA) 2011 Criterios: a) Glucemia al azar ≥200 mgr/dl en presencia de síntomas de diabetes (poliuria, polidipsia o pérdida de peso inexplicada); b) Presencia, al menos en dos ocasiones: • Glucemia en ayunas (al menos durante 8 horas) ≥126 mgr/dl. • Glucemia ≥200 mgr/dl a las 2 horas tras la sobrecarga oral con 75 grs. de glucosa (SOG). • Hemoglobina glucosilada (HbA1c) ≥ 6,5% (con método trazable al de la International Federation of Clinical Chemistry) / Diabetes tipo 1 (DM 1): Autoinmune , idiopática. / Diabetes tipo 2 (DM 2): / Otros tipos específicos: Diabetes tipo MODY, Diabetes secundaria. / Diabetes Gestacional: Tras positividad de O’Sullivan > 140 mg/dl. • Test SOG con 100 g. (1ºh: > 190; 2º h: > 165; 3º h: > 145 mg/dl). / Alteraciones del metabolismo de la Glucosa: Categorías de riesgo: • Glucemia basal alterada (GBA): glucemia en ayunas entre 100-125 mg/dl. • Intolerancia a la Glucosa (ITG): niveles a las 2 horas: Test SOG entre 140-199 mg/dl. • Riesgo elevado de desarrollar diabetes: pacientes con HbA1c entre 5,7-6,4%. Criterios control Bueno Aceptable Deficiente Glucemia basal 80 - 110 ≤ 126 > 126 HBA1 c < 6,5 < 7,5 > 7,5 OBESIDAD: World Health Organitation 2000 Criterios: Presencia de un IMC ≥ 27 (equivalente a un exceso de peso superior al 20% del teórico). Clasificación de Garrow. Obesidad Sobrepeso Obes. Clase I Obes. Clase II Obes. Clase III 25 – 29.9 30 – 34.9 35 – 39.9 ≥ 40 Circunferencia de cintura 8cm) asociada con aumento del riesgo de complicaciones metabólicas. Riesgo aumentado Riesgo muy elevado Mujer ≥ 80 ≥ 88 Hombre ≥ 94 ≥ 102 1
  • 2.
    Programa de Saluddel Adulto HIPERTENSION ARTERIAL: Guía europea de práctica clínica para el tratamiento HTA 2007 Criterios: En población adulta, media de dos o más determinaciones de PAD en dos visitas sucesivas es ≥ 90 mmHg y/o PAS ≥ 140 mmHg. Las cifras de PAS entre 130 y 139 mmHg y de PAD entre 85-89 mmHg se consideran como “normales altas”; (Guía ESH/ESC 2003*) Brazo control, aquel cifras TA más elevada tomas sucesivas. Cuantificación del riesgo cardiovascular total: Se debe clasificar a todos los pacientes no sólo en relación con los grados de hipertensión, sino también en cuanto al riesgo cardiovascular derivado de la concomitancia de de diferentes factores de riesgo, lesiones de órganos y enfermedades: ver tablas anexos. Las decisiones de estrategia de tratamiento, objetivo, umbral de presión arterial y combinación de tratamientos y/o asociación de estatinas dependerá de este riesgo inicial. Entre otras se recomienda la clasificación del riesgo total como riesgo adicional bajo, moderado, alto o muy alto, considerando como “riesgo adicional” el riesgo añadido al riesgo medio. Grado 1 (Ligera)* G:2 (moderada)* G:3 (severa)* HTAs aislada* PAS: 140 - 159 PAS: 160 - 179 PAS: ≥ 180 PAS: ≥ 140 PAD: 90 - 99 PAD:100 - 109 PAD: ≥ 110 PAD: ≤ 90 Umbrales de PA (mmHg) para definir HTA con diferentes tipos de determinaciones PAS PAD Presión Arterial 24 horas 125 – 130 80 Presión Arterial Diurna 130 – 135 85 Presión Arterial Nocturna 120 70 Presión arterial Domiciliaria 130-135 85 HIPERCOLESTEROLEMIA: Ministerio Sanidad Y Consumo, 2000; Criterios: Casificación simplificada de las hiperlipidemias (Mantilla T, 2007): • Hipercolesterolemia límite: colesterol total 200-249 mg/dl (5.17-6.45 mmol/l) y triglicéridos <200 mg/dl (2.26 mmol/l) • Hipercolesterolemia definida: colesterol total >250 mg/dl (6.45 mmol/l) y triglicéridos <200 mg/dl (2.26 mmol/l). En prevención secundaria y en pacientes diabéticos hablamos de hipercolesterolemia definida para valores de colesterol >200 mg/dl (5.17 mmol/l). • Hipertrigliceridemia: colesterol total <200 mg/dl (5.17 mmol/l) y triglicéridos >200 mg/dl (2.26 mmol/l). En prevención secundaria y en pacientes diabéticos hablamos de hipertrigliceridemia para valores >150 mg/dl (1.69 mmol/l). • Hiperlipidemia mixta: colesterol total >200 mg/dl (5.17 mmol/l) y triglicéridos >200 mg/dl (2.26 mmol/l). Factores Riesgo: > 45 años en varones; > 55 años o menopausia en mujeres; Antecedentes personales de CI, AVC, o arteriopatía; Antecedentes personales de CardiopatíaIsqémica prematura (< 60 a.); Tabaquismo actual; HTA; cHDL < 35 mg/dl; Diabetes Mellitus (DM); Hiperlipemia familiar con elevado riesgo aterogénico (HFA). Tabla SCORE: http://www.samfyc.es/pdf/GdTCardioHTA/200928.pdf Prevención Primaria Dieta Si LDL-c Fármacos si LDL-c Objetivo LDL-c Riesgo moderado (3-5%) > 160 mm/dl > 190 mm/dl < 160 mm/dl Riesgo alto (> 5%) > 130 mg/dl > 160 mg/dl < 130 mg/dl Prevención Secundaria-DM Dieta Fármacos Objetivo LDL-c > 100 Si Si < 100 2
  • 3.
    Programa de Saluddel Adulto Seguimiento: Programa Salud Adulto PRIMERA VISITA ENFERMERIA Hipertensión HTA Dislipemias Diabetes Mellitus • talla, peso, IMC • talla, peso, IMC • talla, peso, IMC • Perímetro cintura • Perímetro cintura • Perímetro cintura • Toma Tensión Arterial. • Toma Tensión Arterial. • Toma Tensión Arterial. • Riesgo cardiovascular total • Riesgo cardiovascular total • Riesgo cardiovascular total • Frecuencia cardíaca • Glucemia capilar. • Exploración pies y boca • Citar para ECG • Citar para ECG • Citar para ECG • Solicitud analítica. • Solicitud analítica. • Derivar Fondo Ocular. • Educación Sanitaria I • Educación Sanitaria I • Educación Sanitaria I • Situación vacunal ATT • Situación vacunal ATT • Situación vacunal ATT • Ejercicio físico. • Ejercicio físico. • Ejercicio físico. • Hábitos dietéticos • Hábitos dietéticos • Hábitos dietéticos • Identificar otros Factores • Identificar otros Factores • Identificar otros Factores Riesgo Cardiovascular Riesgo Cardiovascular Riesgo Cardiovascular PRIMERA VISITA MEDICA Hipertensión HTA Dislipemias Diabetes Mellitus • Riesgo cardiovascular total • Riesgo cardiovascular total • Riesgo cardiovascular total • Índice Masa Corporal • Índice Masa Corporal • Índice Masa Corporal • Toma Tensión Arterial. • Toma Tensión Arterial. • Toma Tensión Arterial. • Antecedentes Fam. • Antecedentes Fam. • Antecedentes Fam. • Antecedentes Tóxicos. • Antecedentes Tóxicos. • Antecedentes Tóxicos. • Antecedentes Personal. • Antecedentes Personal. • Antecedentes Personal. • Factores Riesgo C.V. • Factores Riesgo C.V. • Factores Riesgo C.V. • Exploración física • Exploración física • Exploración física • Pruebas complementarias. • Pruebas complementarias. • Pruebas complementarias. • Frecuencia cardíaca • Descartar HPL familiar • Evolución de la DM • Efectos secundarios Fco. • Grado de Control DM • Típo de fármacos. • Educación Sanitaria I • Educación Sanitaria I • Educación Sanitaria I • Situación vacunal ATT • Situación vacunal ATT • Situación vacunal ATT 3
  • 4.
    Programa de Saluddel Adulto EXPLORACION FISICA MEDICA HTA HPL DM Talla, peso, IMC, Toma Tensión Arterial Decúbito ortostatismo Cardiovascular: Fc; pulsos periféricos; edemas; soplos precordiales o torácicos. Cervical: tiroides, adenopatías, Soplos carotídeos Megalias Abdomen: soplos Neurológica: Básica ROT EEII: pies Fondo Ojo HTA Grado II-III Desde Dx Exploración boca Manifestaciones Signos de HPL Cushing; estigmas primaria. Inspección cutáneo mucosa, ocular cutáneos Arco corneal, xanelomas, neurofibromatosis xantelasmas Estudio PIO: tonometría x PRUEBAS COMPLEMENTARIAS MEDICA HTA HPL DM Perfil HTA Estudio inicial Perfil Dislipemia SIN Perfil DM estudio inicial Estudio analítico Perfil F. Renal Estudio Tratamiento ó Perfil F. Renal Estudio inicial Filtrado Glomerular (MDRD4) CON Tratamiento Filtrado Glomerular (MDRD4) Estudio analítico Perfil HTA seguimiento anual Perfil Dislipemia CON/SIN Perfil DM Seguimiento F. Renal Estudio Tratamiento Semestral/Anual seguimiento: Según sospecha TSH, Na/K TSH; Perfil. hepático TSH Electrocardiograma, Control bianual Control bianual Estudio Radiológico Tórax y/o Abdomen Según H. Tórax y/o Abdomen Según H. Derivación: Nefrología Según H. Oftalmología Según H AMPA; MAPA; Ecocardio; Estudios específicos Eco abdominal; angiografía Índice Tobillo/Brazo x Según H. x Frecuencia Anual Al inicio, programa Según Hallazgos Según H. 4
  • 5.
    Programa de Saluddel Adulto Frecuencia exploraciones Exploración Física HTA HPL DM Expl. General-Cardiovascular Anual Anual Anual Expl. Puls. Perifericos, Fc. Anual Exp. Neurológica (EEII) Anual Revisión Pies Anual Si Riesgo CV alto Fondo Ojo HTA G II-III Anual Estud. Analítico HTA HPL DM Perfil seguimiento anual Anual Anual Anual Perfil seguimiento semestral Alternado/anual F. Renal Estudio cada 2 años. Si Riesgo CV Bajo Anual Filtrado Glomerular (MDRD-4) Perfil Dislipemia CON Tratam Si HPL en tto Si tratamiento Si HPL en tto Na, K: (SI: tto diurético) Anual Glucemia Capilar S protocolo AVS Explo. Complement. HTA HPL DM Electrocardiograma, ECG cada 2 años. cada 5 años < 50 a. c/2 años Si Riesgo CV Bajo si Riesgo CV Bajo > 50 a. Anual Radiografías Según H. Según H. 5
  • 6.
    Programa de Saluddel Adulto CONTROLES DE ENFERMERIA 1ª VISITA Hipertensión HTA Dislipemias Diabetes Mellitus • talla, peso, IMC • talla, peso, IMC • talla, peso, IMC • Perímetro cintura (PM-cint) • Perímetro cintura • Perímetro cintura • Toma Tensión Arterial. • Toma Tensión Arterial. • Toma Tensión Arterial. • Riesgo cardiovascular total • Riesgo cardiovascular total • Riesgo cardiovascular total • Frecuencia cardíaca • Glucemia capilar. • Exploración pies y boca • Citar para ECG • Citar para ECG • Citar para ECG • Solicitud analítica. • Solicitud analítica. • Derivar Fondo Ocular. • Educación Sanitaria I • Educación Sanitaria I • Educación Sanitaria I • Situación vacunal ATT • Situación vacunal ATT • Situación vacunal ATT • Ejercicio físico. • Ejercicio físico. • Ejercicio físico. • Hábitos dietéticos • Hábitos dietéticos • Hábitos dietéticos • Identificar otros Factores • Identificar otros Factores • Identificar otros Factores Riesgo Cardiovascular Riesgo Cardiovascular Riesgo Cardiovascular 2ª VISITA Hipertensión HTA Dislipemias Diabetes Mellitus • Toma Tensión Arterial. • Toma Tensión Arterial. • HbA1c; Autocontroles. • PM-cint; IMC si Obesidad • IMC si Obesidad • PM-cint; IMC si Obesidad • Valorar otros problemas • Valorar otros problemas • Valorar otros problemas • Encuesta dietética • Encuesta dietética • Encuesta dietética • Inspección pies • Inspecc. zonas punción • Educación Sanitaria I • Educación Sanitaria I • Educación Sanitaria I • Establecer Objetivos • Establecer Objetivos • Establecer Objetivos Sucesivas Hipertensión HTA Dislipemias Diabetes Mellitus • Toma Tensión Arterial. • IMC si Obesidad • HbA1c; Autocontroles. • PM-cint; IMC si Obesidad • Valorar otros problemas • T.A. anual. • F.c. anual • PM-cint; IMC si Obesidad • Valorar otros problemas • Valorar otros problemas • Ed. Sanitaria: EpS: I,II,II • Ed. Sanitaria: EpS: I,II,II • Ed. Sanitaria: EpS: I,II,II • Reevaluación EpS: • Reevaluación EpS: • Reevaluación EpS: • Evaluar Observancia • Evaluar Observancia • Evaluar Observancia • Reevaluar objetivos • Reevaluar objetivos • Reevaluar objetivos FRECUENCIA: Si Control FRECUENCIA: FRECUENCIA: Si Control Bueno: c/ 3 meses. Bueno: c/ 12 meses. Bueno : c/ 6 meses. Malo : c/ 15-30 días Malo : c/ 6 meses. Aceptable: c/ 3 mes Malo : c/ 15-30 días 6
  • 7.
    Programa de Saluddel Adulto CONTROLES MEDICOS 1ª VISITA Hipertensión HTA Dislipemias Diabetes Mellitus • Riesgo cardiovascular total • Riesgo cardiovascular total • Riesgo cardiovascular total • Índice Masa Corporal • Índice Masa Corporal • Índice Masa Corporal • Toma Tensión Arterial. • Toma Tensión Arterial. • Toma Tensión Arterial. • Antecedentes Fam. • Antecedentes Fam. • Antecedentes Fam. • Antecedentes Tóxicos. • Antecedentes Tóxicos. • Antecedentes Tóxicos. • Antecedentes Personal. • Antecedentes Personal. • Antecedentes Personal. • Factores Riesgo C.V. • Factores Riesgo C.V. • Factores Riesgo C.V. • Exploración física • Exploración física • Exploración física • Pruebas complementarias. • Pruebas complementarias. • Pruebas complementarias. • Frecuencia cardíaca • Descartar HPL familiar • Evolución de la DM • Efectos secundarios Fco. • Grado de Control DM • Típo de fármacos. 2ª VISITA Hipertensión HTA Dislipemias Diabetes Mellitus • Evaluar Cifras control PA • Evaluar Perfil lipídico • Evalua HbA1c; LDL. • Evaluar otras Ctes; IMC • Evaluar Ctes; IMC • Evaluar otras Ctes; IMC • Valorar otros problemas • Valorar otros problemas • Valorar otros problemas • Expl. Fondo Ojo • Expl. Fondo Ojo • Expl. Neurológica • Educación Sanitaria I • Educación Sanitaria I • Educación Sanitaria I • Establecer Objetivos • Establecer Objetivos • Establecer Objetivos Sucesivas Hipertensión HTA Dislipemias Diabetes Mellitus • Evaluar Cifras control PA • Evaluar Perfil lipídico • Evalua HbA1c; LDL. • Evaluar otras Ctes; IMC • Evaluar Ctes; IMC • Evaluar otras Ctes; IMC • Valorar otros problemas • Valorar otros problemas • Valorar otros problemas • Ed. Sanitaria: EpS: I,II,II • Ed. Sanitaria: EpS: I,II,II • Ed. Sanitaria: EpS: I,II,II • Reevaluación EpS: • Reevaluación EpS: • Reevaluación EpS: • Evaluar Observancia • Evaluar Observancia • Evaluar Observancia • Reevaluar objetivos • Reevaluar objetivos • Reevaluar objetivos FRECUENCIA: Si Control FRECUENCIA: FRECUENCIA: Si Control Bueno: c/ 12 meses. Bueno: c/ 12 meses. Bueno : c/ 6 meses. Malo : c/ 3-6 meses. Malo : c/ 6 meses. Aceptable: c/ 4 meses. Malo : c/ 3 meses. 7
  • 8.
    Programa de Saluddel Adulto Frecuencia controles –no ajustados a grado riesgo- Deben alternarse entre sí control médico y enfermería Médicos HTA HPL DM 2ª Visita 3 meses 3-6 meses* 1 mes 3ª Visita 6 meses 6-12 meses* 3 meses Sucesivas Según controles Según controles Según controles Enfermería HTA HPL DM 2ª Visita 1 mes 1-3 meses* 15 días 3ª Visita 3 meses 3-6 meses* 1 mes Sucesivas Según controles Según controles Según controles Fase insulinización: Diario, 7 días * según se trate de prevención primaria o secundaria Frecuencia controles en HTA Al inicio del Tratamiento: Control a los 15 días; al mes y a los dos meses. HTA I II III IV Enfermería Mensual Mensual Mensual Según TA Médicos Trimestral Trimestral Trimestral Según TA Tras 3 meses de tratamiento (según control no adecuado): HTA I II III IV Enfermería Semestral Trimestral Según TA Según TA Médicos Anual Semestral Según TA Según TA 8
  • 9.
    Programa de Saluddel Adulto 9
  • 10.
    Programa de Saluddel Adulto Educación Sanitaria: Programa Salud Adulto Ejemplo de graduación de contenidos en la educación: Educación para la Salud (EpS) en la Hipertensión: A) FASE INMEDIATA: Conocimientos imprescindibles: • Que es la hipertensión, significado y repercusión de los síntomas . • Plan dietético, hábitos y ejercicio. • Conducta ante Urgencias hipertensivas. B) FASE AMPLIACION: Conocimientos generales de la HTA: • Dietética, alimentos con alto contenido en sodio y condimentación. • Complicaciones tardías. • Otros factores de riesgo cardiovascular. Evaluar: Conocimientos aprendidos. Educación para la Salud (EpS) en la Diabetes Mellitus : A) FASE INMEDIATA (contenidos imprescindibles): • Explicación simple de qué es la enfermedad. • Conceptos dietéticos básicos. • Técnica de inyección de insulina (a), en DM tipo I. • Uso de los fármacos orales si los está utilizando. • Información de la importancia del cuidado de los pies. • Manejo de las situaciones agudas (fiebre, diarrea y vómitos). • Hipoglucemias: reconocimiento y conducta a seguir. B) FASE DE AMPLIACION (contenidos básicos): • Autoanálisis: importancia e instrucción. • Normas de cuidado de la boca. • Complicaciones de la Diabetes. • Dieta: a; b y c. • Ejercicio físico. C) FASE DE PROFUNDIZACION (adiestramiento óptimo): • Enfermedades intercurrentes. • Fármacos. • Hipoglucemia: a y b. • Insulina: a y b. • Normas del cuidado de los pies. • Viajes. 10
  • 11.
    Programa de Saluddel Adulto Guía de contenidos de la educación del diabético: Autoanálisis: Explicar y razonar la importancia del autoanálisis según los criterios y recomendaciones de la AVS, forma de realizarlo, tipo (orina o sangre capilar) y frecuencia que se propone. Utilización de la libreta de autocontrol. Modo de conseguir el material. Complicaciones crónicas de la diabetes: Relacionar el buen control como principal medio para prevenir o retrasar las complicaciones. Signos de alerta por los que debe consultar (pérdida de visión, síntomas de infección urinaria, cambios en los pies). Motivo de la realización periódica de exploraciones complementarias (fondo de ojo, analítica, etc.). Cuidado de la boca: Normas del cuidado de la boca y necesidad de la revisión anual por el odontólogo. Cuidado de los pies: Normas del cuidado de los pies en pacientes de riesgo. Dieta: a) Relación que existe entre diabetes y obesidad y sus riesgos, en el caso del paciente obeso. Destacar la importancia del ejercicio y la restricción de hidratos de carbono de acción rápida. Explicar y adaptar la pauta dietética mediante una dieta estándar o personalizada. b) Clasificación de los principios inmediatos. Diferenciación entre hidratos de carbono de absorción rápida y de absorción lenta. c) Equivalencias de alimentos ya sean en forma de medidas caseras, pesos o raciones. Normas de cocción. Sugerencias de menús. Ejercicio físico:Tipo de ejercicio, duración, horario aconsejable, medidas preventivas ante un ejercicio extraordinario, actuación ante hipoglucemias. Contraindicaciones. Enfermedades intercurrentes: Normas de actuación frente a procesos intercurrentes (vómitos, fiebre, infecciones). Importancia de mantener los Hidratos de Carbono de la ingesta, hidratación, aumentar autoanálisis. Técnicas de cetonurias. Fármacos orales: Mecanismo de acción del tratamiento farmacológico que se propone, horario de las tomas y su relación con la ingesta de alimentos. Hipoglucemia: a) Si existe riesgo de hipoglucemias con el fármaco prescrito, informar de los síntomas, motivos y conductas a seguir frente a una posible hipoglucemia. Registro en la libreta de autocontrol. b) Síntomas, motivos, autotratamiento y prevención de la hipoglucemia, conducta a seguir. Registro en la libreta de autocontrol. Insulina: a) Qué es la diabetes y el mecanismo de acción de la insulina, relación con la ingesta de alimentos y el ejercicio. Zonas de inyección. b) Adaptación de la dieta, ejercicio y horarios de inyección a su actividad diaria. Comprobación de los intervalos entre inyección o ingesta de alimentos. Viajes:Soluciones para la conservación y transporte de la insulina, para comer en el restaurante, cambios de horarios. Precauciones del diabético conductor. 11
  • 12.
    Programa de Saluddel Adulto Tablas ayuda: Programa Salud Adulto 12
  • 13.
    Programa de Saluddel Adulto 13
  • 14.
    Programa de Saluddel Adulto 14
  • 15.
    Programa de Saluddel Adulto 15
  • 16.
    Programa de Saluddel Adulto 16
  • 17.
    Programa de Saluddel Adulto 17
  • 18.
    Programa de Saluddel Adulto 18