1
UNIVERSIDAD NACIONAL DE CAJAMARCA
FACULTAD DE CIENCIAS AGRARIAS
ESCUELA ACADÉMICO PROFESIONAL DE AGRONOMÍA
MEJORAMIENTO DE LA CADENA PRODUCTIVA DEL CULTIVO MEMBRILLO (CYDONIA OBLONGA) EN EL
CASERÍO ANISPAMPA, DISTRITO DE SAN BERNARDINO, PROVINCIA DE SAN PABLO REGIÓN CAJAMARCA”
CURSO: ELABORACIÓN DE PROYECTO DE DESARROLLO AGRARIO.
Docente: Dr. Mendo Velásquez, Marcial Hidelso.
Integrante:
➢ Irigoin campos José David.
2
ÍNDICE
INTRODUCCIÓN...............................................................................................................................................................................................................4
OBJETIVOS. ......................................................................................................................................................................................................................5
Objetivo General. ........................................................................................................................................................................................................5
Objetivo Especificó......................................................................................................................................................................................................5
IDENTIFICACIÓN. .............................................................................................................................................................................................................6
Diagnóstico..................................................................................................................................................................................................................6
Territorio. ....................................................................................................................................................................................................................6
Diagnóstico de involucrados. ......................................................................................................................................................................................9
Análisis de grupos involucrados. ...............................................................................................................................................................................10
Definición de grupo causas efectos...........................................................................................................................................................................11
Elaboración De Árbol Causas – Problemas – Efectos................................................................................................................................................12
Objetivo del proyecto: Medios y fines. .....................................................................................................................................................................13
Árbol De Medios y Fines............................................................................................................................................................................................14
Horizonte de evaluación............................................................................................................................................................................................15
Estudio de mercado...................................................................................................................................................................................................16
Análisis de la demanda..............................................................................................................................................................................................16
Tamaño del proyecto. ...............................................................................................................................................................................................16
Estimación de la población demandante..................................................................................................................................................................17
ALTERNATIVAS...............................................................................................................................................................................................................17
1.2. Alternativa A..................................................................................................................................................................................................17
Incrementación de la productividad agrícola............................................................................................................................................................17
3
Capacitación en manejo de agua. .............................................................................................................................................................................17
Asistencia técnicamente en manejo de agua............................................................................................................................................................18
Mejoramiento de técnicas productivas.....................................................................................................................................................................18
Capacitación en técnicas productivas. ......................................................................................................................................................................18
Promover acceso de equipos modernos...................................................................................................................................................................18
ANÁLISIS DE IMPACTO AMBIENTAL. .............................................................................................................................................................................19
Impacto negativo.......................................................................................................................................................................................................19
Impacto positivo........................................................................................................................................................................................................20
MARCO LÓGICO.............................................................................................................................................................................................................20
Flujo de caja...................................................................................................................................................................................................................22
4
INTRODUCCIÓN.
El proyecto “Mejoramiento de la cadena productiva de MEMBRILLO (Cydonia Oblonga) de la variedad (INTA - 147) en el Anispampa, Distrito de
San Bernardino, Provincia de San Pablo Cajamarca”, ha sido formulado por dos estudiantes de la Escuela Académico Profesional de Agronomía de
la Universidad Nacional de Cajamarca y tiene como unidad ejecutora a la Dirección Regional de Agricultura Cajamarca. El proyecto beneficiará
directamente a 50 familias de productores quienes han sido empadronados y han expresado su interés de participar, así como su compromiso
con aportar terrenos y mano de obra para la instalación de parcelas demostrativas, los beneficiarios residen en la zona rural del distrito de San
Bernardino, provincia de San Pablo. Asimismo, el objetivo es de mejorar la cadena productiva de Membrillero con el fin de disminuir los niveles
de pobreza de las localidades, donde se desarrollará dicho proyecto.
Como sabemos en la actualidad se vive un problema relacionado a la producción de membrillo, siendo un problema para las personas dedicadas
a la agricultura. Siendo esta la principal razón para formular alternativas de solución para beneficio de las personas que buscan mejorar su
calidad de vida.
La variedad plantada fue “INTA 147”, se seleccionó principalmente por su potencial de rendimiento. Entre otras características, también se
destaca por su floración tardía y buen tamaño de los frutos.
5
OBJETIVOS.
Objetivo General.
Mejorar la producción del cultivo de Membrillo (Cydonia Oblonga) para obtener una mejor producción y la elaboración de dulce de membrillo.
Objetivo Especificó.
1. Manejo tecnificado del cultivo de membrillo incidiendo en la capacitación en manejo integral de cultivos (Membrillero), cosecha y post
cosecha; formación de asistentes técnicos e instalación de parcelas demostrativas para reforzar el aprendizaje del productor a través de la
estrategia “aprender haciendo”.
2. Producción de semillas y asistencia técnica, que busca obtener semillas certificadas adaptadas a la zona y que resuelvan las deficiencias de
los ecotipos locales, además se desarrollará un programa de asistencia técnica realizado por especialistas en el tema.
3. Tecnología de cosecha y valor agregado, a través del cual se brindará capacitación y asistencia técnica en la postcosecha y valor agregado, se
implementarán módulos de maquinaria (recolectora de frutos y podadoras).
4. La comercialización de membrillo, que consiste en introducir la oferta comercial de las organizaciones a mercados dinámicos y competitivos,
para ello se desarrollarán productos con valor agregado, se participará en ferias para promocionar los productos y se brindará asistencia
técnica en marketing y exportación.
5. Participación organización, en el que se trabajará con organizaciones de productores “Asociatividad”, brindando capacitación y asistencia
técnica para el mejoramiento de su cultura organizacional y empresarial, elaboración e implementación de planes de negocio y planes
estratégicos.
6
IDENTIFICACIÓN.
La iniciativa de mejorar la cadena productiva de MEMBRILLO (Cydonia Oblonga) reside en la reciente tendencia de la demanda en el mercado
internacional. Entre una de las razones principales de la elección de esta fruta es la gran ventaja que tiene el Perú frente a otros países ofertantes
de este producto, en relación a la variedad de climas y la riqueza de la tierra en los valles interandinos que permiten cultivar una fruta con gran
textura y sabor.
1.1.Diagnóstico.
Territorio.
El proyecto intervendrá en el caserío de Anispampa del Distrito de San Bernardino, Provincia de San Pablo en el departamento de Cajamarca. La
localización política se muestra en la siguiente imagen.
7
Imagen. Macro localización del proyecto en la región Cajamarca.
Fuente: Adaptación del Estudio de Diagnóstico y Zonificación de la Provincia de San Pablo (2011).
Coordenadas UTM:
Caserío de Anispampa: 7° 09’ 36’’ S – 78° 49’ 31’’ O, altura: 1387 msnm.
Con un clima apropiado para el cultivo de Membrillo.
8
Anispanpa
Maichil
LEYENDA
Chilete
San Bernardino
Vía Asfaltada
Trocha Carrosable
Distrito
Caserio
9
Unidad productora de bienes.
La unidad productora de bienes es la Dirección Regional de Agricultura Cajamarca, la misma que trabajará articuladamente con los 50
productores de MEMBRILLO del caserío de Anispampa del distrito de San Bernardino, provincia de San Pablo, región de Cajamarca.
Diagnóstico de involucrados.
Para satisfacer las necesidades de la población beneficiaria se realizarán las siguientes actividades de Capacitaciones.
 Uso de semillas certificadas.
 Fertilización orgánica.
 Riego por goteo.
La población cuenta con áreas de terreno óptimas para poder llevar a cabo dicho proyecto, asimismo, cuenta con los recursos
necesarios, tales como:
 Recurso hídrico.
 Mano de obra.
 Disponibilidad del terreno para los plantones.
 Vías de acceso.
10
Análisis de grupos involucrados.
Matriz de involucrados
Grupos
involucrados
Problemas Intereses Estrategias Acuerdos y compromisos
Agricultores de los
caseríos de y
Anispampa.
La baja productividad
debido a la infestación
de plagas en los
frutales.
Mejorar su cadena
productiva
(insumos,
producción,
transformación y
comercialización).
Participación
organizada y
activa en las
capacitaciones
técnicas.
Respetar los compromisos de asistencia a las
capacitaciones.
Autoridades locales
(Gobernador,
teniente
gobernador, Agente
municipal)
Desentendimiento de
las autoridades
distritales respecto a
la producción y
limitado presupuesto.
Atender a las
necesidades de los
productores
agrícolas
Seguimiento
organizado de la
gestión del
proyecto
Gestionar la adquisición de insumos y la
búsqueda de expertos en el cultivo.
Municipalidad
distrital de la
localidad de
Anispampa.
Débil relación con los
productores de
chirimoya y falta de
asociatividad.
Materializar los
proyectos de
inversión pública
en la localidad.
Insistencia y
vigilancia en la
realización del
proyecto.
Apoyar y facilitar el desarrollo del proyecto
mediante gestiones de financiamiento para
asistencias técnicas.
Junta de usuarios
del agua de regadío.
Deficiente
disponibilidad de
recursos hídricos.
Mejorar los
sistemas de
regadío y
suministro de agua.
Participación
organizada para
gestionar apoyo.
Formación de juntas directivas para el
cuidado y manejo del agua de regadío para
el cultivo de membrillo.
SENASA.
Visitas esporádicas
que no permiten un
eficiente monitoreo.
Controlar y
erradicar las plagas
de los frutales
Monitoreo de las
zonas infestadas,
además de
brindar asistencia
técnica sobre el
control de plagas
Compromiso de apoyar al fortalecimiento de
las asistencias técnicas para lograr la
inocuidad alimentaria.
11
a los productores
agrícolas.
Dirección Regional
de Agricultura
Cajamarca
Falta de inversión
pública agrícola.
Mejorar la calidad
agrícola.
Apoyar en la pre
inversión.
Apoyo con el financiamiento del proyecto en
la fase inversión.
Definición de grupo causas efectos.
En el caserío de Anispampa del distrito de San Bernardino, Región de Cajamarca se evidencia la baja productividad del cultivo de membrillo
debido a la deficiente organización de los productores de chirimoya, la falta de innovación tecnológica en el manejo del frutal y el débil
conocimiento de mercadeo. Son estos factores los que conllevan a que estos pequeños productores tengan dificultades al momento de adquirir
créditos bancarios, por ende, tienen menores posibilidades de comprar sus insumos, alquilar la maquinaria y contratar mano de obra para llevar
a cabo el correcto manejo del cultivo. De la misma forma, la permanencia de practicar las labores agrícolas convencionales conlleva tanto al
aumento de costos y gastos como la demanda de mayor tiempo para realizar los procesos productivos. Por tanto, se observa que las familias
productoras reciben bajos ingresos económicos lo que dificulta el acceso a los servicios básicos como agua potable, fluido eléctrico, educación
superior, etc., provocando la continuación en situación de pobreza y pobreza extrema. Por otro lado, el débil conocimiento de mercadeo de los
productores genera la sobreproducción de chirimoya, puesto que hay una deficiente relación con las empresas compradoras, y en efecto provoca
la reducción de sus precios de tal manera que el objetivo del productor agrícola se convierte en vender la mayoría de su producción en lugar de
desecharla y no ganar nada. Finalmente, los factores antes mencionados afectan negativamente a los productores de chirimoya de la zona
debido a que, todos conllevan al resultado de una baja producción y por lo tanto una baja rentabilidad. Por ello, las familias productoras
permanecen en situaciones de vulnerabilidad al no contar con el retorno económico de sus actividades productivas. En consecuencia, se observa
que la mayoría de productores desisten de continuar produciendo el frutal y en la gravedad del caso se da la migración del campo a la ciudad en
busca de “mejores oportunidad.
12
1.1.1. Elaboración De Árbol Causas – Problemas – Efectos.
Altos niveles de pobreza
Baja Producción
Dificultad para el acceso
a servicios básicos
Baja disponibilidad de
capital económico y
recursos
Bajos ingresos económicos
de los productores de
membrillo
Dificultad para la
adquisición de créditos
bancarios, insumos y
equipos.
Prácticas convencionales
de agricultura en el cultivo
de membrillo.
Baja calidad de producción
de fruto de Membrillo por
Fito enfermedades.
Baja Rentabilidad
Precios Bajos Precios Bajos
Sobre producción de
membrillo de otros
mercados
Baja productividad del cultivo de membrillo en el caserío de Anispampa, Distrito de San Bernardino, Provincia de San Pablo - Cajamarca
Deficiente organización
de productores.
Débil asesoramiento
técnico para la
producción de membrillo
Escasa asistencia técnica
en producción de
semillas.
Limitada participación
organizada de los
productores de
membrillo
Falta de innovación
tecnológica en el manejo
del cultivo.
Falta de producción de
semillas certificadas de
membrillo.
Deficiente tecnología de
cosecha y valor agregado
Escases de conocimiento
de mercadeo.
Limitado conocimiento
de comercialización de
membrillo
No existe tecnología de
cosecha y valor agregado.
13
Objetivo del proyecto: Medios y fines.
El proyecto pretende resolver al problema sobre la baja productividad del cultivo de MEMBRILLO en el caserío de Anispampa, Distrito de San
Bernardino, Provincia de San Pablo - Cajamarca proyectándose a lograr una alta productividad de MEMBRILLO. Para el logro de esta meta se
plantea intervenir en alcanzar una eficiente organización de productores mediante el desarrollo de cursos de capacitación sobre manejo de
presupuestos para el mejoramiento de su cultura organizacional y empresarial. De esa forma, los productores de chirimoya de la zona tendrán
facilidad para la adquisición de créditos bancarios, favoreciendo la disponibilidad de capital económico y recursos (insumos) con lo cual permitirá
el incremento de la producción. Igualmente, el proyecto pretende brindar la adecuada innovación técnica en el manejo del cultivo a través del
fortalecimiento del asesoramiento técnico para la producción membrillo de calidad en donde se contratará a personal especializado para la
capacitación sobre el manejo integrado del cultivo, además de otorgar asistencia técnica individual al productor agrícola en campo. De tal
manera que el productor cuente con el apoyo y asesoramiento de técnicos en el área. Además, con la implementación de las tecnologías en las
prácticas culturales agrícolas el productor percibirá mejores ingresos económicos lo que se materializa en el acceso a servicios como luz eléctrica,
educación superior, agua potable, es decir, una mejor calidad de vida. De igual manera, se plantea que, si se mejoran las técnicas de
comercialización mediante programas de capacitación para la promoción de membrillo por las redes sociales y de ofertar productos derivados
del membrillo, los productores tendrán mejores conocimientos de mercadeo. Por lo tanto, se estará frente a mercados dinámicos y competitivos,
los cuales se harán frente tanto desarrollando productos con valor agregado como participando en ferias para promocionar el membrillo.
Los efectos directos de estas estrategias se medirán disminuyendo la sobre producción, por ende, los precios serán los adecuados para
incrementar la rentabilidad económica, motivando a que más productores se interesen en el cultivo. Esto se traduce en menorar los índices de
pobreza de la población beneficiaria con la ejecución de mencionado proyecto.
14
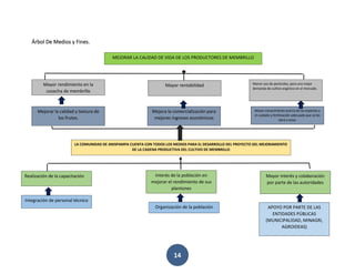
Árbol De Medios y Fines.
MEJORAR LA CALIDAD DE VIDA DE LOS PRODUCTORES DE MEMBRILLO
Mayor rendimiento en la
cosecha de membrillo
Mayor rentabilidad Menor uso de pesticidas, para una mejor
demanda de cultivo orgánico en el mercado.
Mejorar la calidad y textura de
los frutos.
Mejora la comercialización para
mejores ingresos económicos
Mayor conocimiento acerca de las especies y
el cuidado y fertilización adecuada que se les
dará a estas
LA COMUNIDAD DE ANISPAMPA CUENTA CON TODOS LOS MEDIOS PARA EL DESARROLLO DEL PROYECTO DEL MEJORAMIENTO
DE LA CADENA PRODUCTIVA DEL CULTIVO DE MEMBRILLO
Realización de la capacitación Interés de la población en
mejorar el rendimiento de sus
plantones
Mayor interés y colaboración
por parte de las autoridades
Integración de personal técnico
Organización de la población APOYO POR PARTE DE LAS
ENTIDADES PÚBLICAS
(MUNICIPALIDAD, MINAGRI,
AGROIDEAS)
15
Horizonte de evaluación.
Proyecto Mejoramiento de la cadena productiva de membrillo en Anispampa
Periodo “0” Años
1 2 3 4 5 6 7 8 9 10 11 12 13 14 15 16 17 18 19 20 … … … 48 1 2 3 4 5 6 7 8 9 10
Faces de inversión.
TdR PC ET Elaboración de
ET
PC de obra
Componente 1
Ejecución, recepción de obra del
Componente
1: Manejo tecnificado del cultivo de
membrillo en el caserío de Anispampa
GENERACIÓN DE BENEFICIOS (10 Años)
Suscripción
de
convenio TdR PC ET
Elaboración
de expediente
técnico
PC de obra
Componente 2
Ejecución, recepción de obra del
Componente
2:Producción de semillas certificadas y
asistencia técnica permanente
TdR
PC de obra
Componente 3
Ejecución, recepción de obra del Componente 3:
Elaboración de productos derivados en base a
membrillo y disposición de equipos de cosecha.
GENERACIÓN DE BENEFICIOS (10 Años)
TdR PC de obra
Componente 4
Ejecución, recepción de obra del Componente
4: Comercialización de membrillo y sus derivados a nivel
nacional e internacional.
GENERACIÓN DE BENEFICIOS
TdR PC de obra
Componente 5
Ejecución, recepción de obra del Componente
5: Capacitación y asistencia técnica en libro de actas,
minimización de costos y liderazgo en la casa comunal de
Anispampa.
TdR PCS Supervisión.
Fase de pos inversión.
Operación y mantenimiento de infraestructura y equipamiento
TdR: Elaboración de términos de referencia PC: Proceso de selección y contratación. ET: Expediente técnico. S: Supervisión. C y D: Capacitación y difusión.
16
Estudio de mercado.
Análisis de la demanda.
Tamaño del proyecto.
Beltran (2003), nos dice que la demanda de un bien describe la relación entre as cantidades del mismo, que los consumidores adquirirían a
diferentes precios del mercado, si el resto de factores que pueden influir en la decisión de compra se mantienen constantes. Sin embargo, no
podemos suponer que los consumidores adquirirían todo o que desean e un determinado producto para satisfacer sus necesidades, sino que
ellos decidirán la cantidad que efectivamente compraran considerando, además de sus deseos, el precio que se ofrece por dicho producto. Cabe
mencionar que esta disposición a pagar no implica que siempre se compre la cantidad de bienes demandados porque, en algunas ocasiones, la
cantidad disponible en el mercado sea menor a la demanda. En este punto es necesario distinguir entre el concepto de la demanda a de un bien
y la cantidad demandada de dicho bien. El proyecto se desarrollará en el caserío de Anispampa, pertenecientes al distrito de San Bernardino,
provincia San Pablo, región de Cajamarca, beneficiando a 50 habitantes (productores).
Población del
Distrito de San
Bernardino
(Población total en
el ámbito de
influencia del
problema) 4, 292
habitantes
POBLACIÓN
AFECTADA
(POBLACION
CARENTE) 663
habitantes (15.4 %)
POBLACIÓN NO
AFECTADA 3, 629
habitantes (84.6%)
17
Estimación de la población demandante.
Para realizar el cálculo de la población demandante se utilizó la fórmula geométrica, dada
por la siguiente ecuación:
𝑃𝑛 = 𝑃𝑜 ∗ (1 + 𝑟) 𝑡
Donde:
𝑃𝑜 = 𝑃𝑜𝑏𝑙𝑎𝑐𝑖ó𝑛 𝑒𝑛 𝑒𝑙 𝑎ñ𝑜 𝑏𝑎𝑠𝑒 𝑜 𝑐𝑒𝑟𝑜 (2021): 500 ℎ𝑎𝑏𝑖𝑡𝑎𝑛𝑡𝑒𝑠
𝑃𝑛 = 𝑃𝑜𝑏𝑙𝑎𝑐𝑖ó𝑛 𝑒𝑛 𝑒𝑙 𝑎ñ𝑜 n
𝑟 = 𝑇𝑎𝑠𝑎 𝑑𝑒 𝑐𝑟𝑒𝑐𝑖𝑚𝑖𝑒𝑛𝑡𝑜 𝑝𝑜𝑏𝑙𝑎𝑐𝑖𝑜𝑛𝑎𝑙: 0.4% 𝑎𝑛𝑢𝑎𝑙
𝑡 = 𝑁ú𝑚𝑒𝑟𝑜 𝑑𝑒 𝑎ñ𝑜𝑠 𝑒𝑛𝑡𝑟𝑒 𝑒𝑙 𝑎ñ𝑜 𝑏𝑎𝑠𝑒 𝑦 𝑒𝑙 𝑎ñ𝑜 n
ALTERNATIVAS.
1.2.Alternativa A.
Incrementación de la productividad agrícola.
Capacitación en manejo de agua.
La capacitación del manejo de agua es fundamental para la producción de membrillo el cual los plantones deben ser regados por goteo,
Con los conocimientos brindados por el personal técnico a los pobladores, asimismo en ellos se genera un mayor conocimiento sobre
cuando requiere suministro de agua, por otro lado, están dispuestos a trabajar de manera mancomunada.
18
Asistencia técnicamente en manejo de agua.
Puntos importantes a la hora de regar frutales: Frecuencia de riego: 2 a 3 veces por semana en verano y una vez cada 10 días en
invierno (tomar en cuenta las características propias de cada frutal). Método de riego: De preferencia, por goteo para el cual para esto
se distribuyó las mangueras que posteriormente se instalaran.
Mejoramiento de técnicas productivas.
Capacitación en técnicas productivas.
El marco de plantación nos condicionará la cantidad de plantas por unidad de superficie que se plantaran. Dicho marco estará
directamente relacionado con el vigor de la combinación copa-porta injerto, el hábito de crecimiento de la variedad, el sistema de
conducción elegido, la fertilidad del suelo y la maquinaria a utilizar.
Un marco general de plantación utiliza distancias que oscilan entre los 4 y 5 metros entre las filas y entre 1 y 2,5 metros entre las
plantas, es decir densidades de plantación de 800 a 2500 plantas por hectárea.
El sistema de conducción, es decir la ‘forma’ que se le dará al árbol, es otro factor que se debe elegir al momento de definir cómo va a
ser la futura plantación.
Promover acceso de equipos modernos.
Para desarrollar el proyecto se utilizó un tractor destinado para la
19
preparación del terreno para la movilización de plantones hacia el terreno de los beneficiarios, asimismo, de un profesional técnico
para dar la capacitación y una movilidad para el traslado de insumos, herramientas que se necesitaran en la ejecución de mencionado
proyecto.
ANÁLISIS DE IMPACTO AMBIENTAL.
Impacto negativo.
Actividad Impacto
Variable
cuantificable
Medidas de
mitigación
Grado de
impacto.
Infestación de
plagas y
enfermedades
en el cultivo de
membrillo.
Pérdida
significativa
de
producción
para los
agricultores.
Daño a los
cultivos
vecinos de la
zona.
Rendimiento
de membrillo
por hectárea.
Rendimiento
de cultivos
frutícolas de
la zona.
Ejecución de
un plan de
control
etológico y
fitopatológico.
2
20
Impacto positivo.
Actividad Impacto
Variable
cuantificable
Medidas de
mitigación
Grado de
impacto.
Adquisición
de créditos
bancarios.
Mayor
cantidad de
terrenos
verdes
cultivados.
Disponibilidad
de recursos y
posibilidad de
emprender
nuevos
proyectos en
base al cultivo
de membrillo.
Disminución
de
contaminación
ambiental
Cantidad de
recursos y
mayor
producción.
Cantidad de
hectáreas
cultivadas.
MARCO LÓGICO.
La matriz de planificación del proyecto constituye la estructura del diseño, el armazón sobre el que se construye el documento de la formulación.
Esta metodología es la más conocida y se sustenta en medir el avance de los indicadores desde el nivel de actividades hasta los indicadores a
nivel de propósito.
A nivel actividades los indicadores, medios y supuestos se muestran en la siguiente tabla.
21
OBJETIVOS INDICADORES MEDIOS DE VERIFICACION SUPUESTOS
Fin.
Disminuido los índices
de pobreza de la
población del caserío de
Anispampa.
Disminución en un 40 % al
tercer año y en un 60% en el
cuarto año (último del
proyecto) de los índices de
pobreza gracias al volumen
de ventas de membrillo en la
comunidad de Anispampa.
1. Informes técnicos y evaluación de
satisfacción del logro del proyecto.
2. Encuesta a los productores
agrícolas en el ámbito del proyecto.
Disponibilidad de recursos y
participación de beneficiarios.
Demanda de productos y adecuada
atención de canales de venta
Propósito.
Alta productividad del
cultivo de membrillo
percibida para los
agricultores en el
caserío de Anispampa.
Disminución en un 40 % al
tercer año y en un 60% en el
cuarto año (último del
proyecto) de los índices de
pobreza gracias al volumen
de ventas de membrillo en la
comunidad de Anispampa.
1. Informes técnico del equipo de
proyecto a partir de una encuesta y
fichas de los cultivos.
2. Estudio realizado sobre la muestra
representativa.
Condiciones climáticas apropiadas.
Disponibilidad oportuna de recursos.
Los niveles de productividad de
membrillo permanecen sin
modificaciones.
Componentes.
1. Fortalecido el
asesoramiento técnico
para producir
membrillo.
2. Semilla y asistencia
técnica.
3. Tecnología de
cosecha y valor
agregado.
1. El 50% de los productores
efectúan por sí mismos un
manejo tecnificado del
cultivo de membrillo al final
de segundo año del
proyecto.
2. Las familias del caserío de
Anispampa disponen de
asesorías bimestrales de
semillas certificadas de
membrillo en el segundo año
del proyecto.
3. Los productores de
Anispampa desarrollan
1. Informes técnicos de los
supervisores del proyecto y registros
fotográficos.
2. Informes de los asesores y
certificación del taller emitida por los
responsables del curso.
3. Informe técnico de los asesores y
registros fotográficos.
Interés de los productores.
Participación de beneficiarios.
Disponibilidad de escuelas de campo.
Los volúmenes de producción se
mantienen estables.
Las tareas de publicidad para ofertar de
membrillo por las redes sociales son
asumidas por los beneficiarios.
22
4. Adecuadas técnicas
de comercialización del
membrillo.
productos con valor
agregado a base de
membrillo en el cuarto año
del proyecto.
4. Las familias del caseríos
de Anispampa disponen de
cursos en mercadeo y
comercialización de
membrillo en el cuarto año
del proyecto.
4. Registros de asistencia y
certificación del curso emitida por los
asesores encargados.
Actividades.
Flujo de caja
23
FLUJODECAJAPROYECTADA-MEMBRILLO(SanPablo,Cajamarca)
24
25
26
27
VIII. CONCLUSIONES.
❖ El bajo costo en que se vende la fruta ocasiona el desánimo de los productores y la falta de liquidez para el manejo de los huertos,
haciendo esta actividad incosteable, por los gastos que se generan.
❖ El proyecto cuesta S/. 5,684,296.00, indicando rentabilidad al arrojar a precios privados un valor actual neto (VAN) de S/. 11 368 592 y
una Tasa interna de retorno (TIR) de 22.15 %, una ratio B/C de 2.0, siendo las cifras evaluadas con un costo de oportunidad de 14%
28
IX. RECOMENDACIONES.
✓ Incentivar y contribuir con los equipos para el desarrollo de productos derivados en base al membrillo y otros productos frutícolas de la
zona Anispampa para que los productores tengan mayores ofertas y puedan abastecer a una mayor demanda en los mercados.
✓ Promover el trabajo articulado de las autoridades locales con las autoridades distritales, provinciales y regionales para la gestión y subvención
de emprendimientos de índole agrícola.
Bibliografía
• https://www.dspace.espol.edu.ec/xmlui/handle/123456789/7877?show=full&locale-attribute=en
• https://es.slideshare.net/freddy_todco/proyecto-de-la-torta-del-membrillo
• https://lipa.agro.unlp.edu.ar/wp-content/uploads/sites/29/2020/04/Elaboraci%C3%B3n-de-Dulce-y-Jalea-de-Membrillo.pdf
• Beltran (2003

Proyecto Final de MENBRILLO (ELABORACION DE PROYECTO) (1).pdf

  • 1.
    1 UNIVERSIDAD NACIONAL DECAJAMARCA FACULTAD DE CIENCIAS AGRARIAS ESCUELA ACADÉMICO PROFESIONAL DE AGRONOMÍA MEJORAMIENTO DE LA CADENA PRODUCTIVA DEL CULTIVO MEMBRILLO (CYDONIA OBLONGA) EN EL CASERÍO ANISPAMPA, DISTRITO DE SAN BERNARDINO, PROVINCIA DE SAN PABLO REGIÓN CAJAMARCA” CURSO: ELABORACIÓN DE PROYECTO DE DESARROLLO AGRARIO. Docente: Dr. Mendo Velásquez, Marcial Hidelso. Integrante: ➢ Irigoin campos José David.
  • 2.
    2 ÍNDICE INTRODUCCIÓN...............................................................................................................................................................................................................4 OBJETIVOS. ......................................................................................................................................................................................................................5 Objetivo General.........................................................................................................................................................................................................5 Objetivo Especificó......................................................................................................................................................................................................5 IDENTIFICACIÓN. .............................................................................................................................................................................................................6 Diagnóstico..................................................................................................................................................................................................................6 Territorio. ....................................................................................................................................................................................................................6 Diagnóstico de involucrados. ......................................................................................................................................................................................9 Análisis de grupos involucrados. ...............................................................................................................................................................................10 Definición de grupo causas efectos...........................................................................................................................................................................11 Elaboración De Árbol Causas – Problemas – Efectos................................................................................................................................................12 Objetivo del proyecto: Medios y fines. .....................................................................................................................................................................13 Árbol De Medios y Fines............................................................................................................................................................................................14 Horizonte de evaluación............................................................................................................................................................................................15 Estudio de mercado...................................................................................................................................................................................................16 Análisis de la demanda..............................................................................................................................................................................................16 Tamaño del proyecto. ...............................................................................................................................................................................................16 Estimación de la población demandante..................................................................................................................................................................17 ALTERNATIVAS...............................................................................................................................................................................................................17 1.2. Alternativa A..................................................................................................................................................................................................17 Incrementación de la productividad agrícola............................................................................................................................................................17
  • 3.
    3 Capacitación en manejode agua. .............................................................................................................................................................................17 Asistencia técnicamente en manejo de agua............................................................................................................................................................18 Mejoramiento de técnicas productivas.....................................................................................................................................................................18 Capacitación en técnicas productivas. ......................................................................................................................................................................18 Promover acceso de equipos modernos...................................................................................................................................................................18 ANÁLISIS DE IMPACTO AMBIENTAL. .............................................................................................................................................................................19 Impacto negativo.......................................................................................................................................................................................................19 Impacto positivo........................................................................................................................................................................................................20 MARCO LÓGICO.............................................................................................................................................................................................................20 Flujo de caja...................................................................................................................................................................................................................22
  • 4.
    4 INTRODUCCIÓN. El proyecto “Mejoramientode la cadena productiva de MEMBRILLO (Cydonia Oblonga) de la variedad (INTA - 147) en el Anispampa, Distrito de San Bernardino, Provincia de San Pablo Cajamarca”, ha sido formulado por dos estudiantes de la Escuela Académico Profesional de Agronomía de la Universidad Nacional de Cajamarca y tiene como unidad ejecutora a la Dirección Regional de Agricultura Cajamarca. El proyecto beneficiará directamente a 50 familias de productores quienes han sido empadronados y han expresado su interés de participar, así como su compromiso con aportar terrenos y mano de obra para la instalación de parcelas demostrativas, los beneficiarios residen en la zona rural del distrito de San Bernardino, provincia de San Pablo. Asimismo, el objetivo es de mejorar la cadena productiva de Membrillero con el fin de disminuir los niveles de pobreza de las localidades, donde se desarrollará dicho proyecto. Como sabemos en la actualidad se vive un problema relacionado a la producción de membrillo, siendo un problema para las personas dedicadas a la agricultura. Siendo esta la principal razón para formular alternativas de solución para beneficio de las personas que buscan mejorar su calidad de vida. La variedad plantada fue “INTA 147”, se seleccionó principalmente por su potencial de rendimiento. Entre otras características, también se destaca por su floración tardía y buen tamaño de los frutos.
  • 5.
    5 OBJETIVOS. Objetivo General. Mejorar laproducción del cultivo de Membrillo (Cydonia Oblonga) para obtener una mejor producción y la elaboración de dulce de membrillo. Objetivo Especificó. 1. Manejo tecnificado del cultivo de membrillo incidiendo en la capacitación en manejo integral de cultivos (Membrillero), cosecha y post cosecha; formación de asistentes técnicos e instalación de parcelas demostrativas para reforzar el aprendizaje del productor a través de la estrategia “aprender haciendo”. 2. Producción de semillas y asistencia técnica, que busca obtener semillas certificadas adaptadas a la zona y que resuelvan las deficiencias de los ecotipos locales, además se desarrollará un programa de asistencia técnica realizado por especialistas en el tema. 3. Tecnología de cosecha y valor agregado, a través del cual se brindará capacitación y asistencia técnica en la postcosecha y valor agregado, se implementarán módulos de maquinaria (recolectora de frutos y podadoras). 4. La comercialización de membrillo, que consiste en introducir la oferta comercial de las organizaciones a mercados dinámicos y competitivos, para ello se desarrollarán productos con valor agregado, se participará en ferias para promocionar los productos y se brindará asistencia técnica en marketing y exportación. 5. Participación organización, en el que se trabajará con organizaciones de productores “Asociatividad”, brindando capacitación y asistencia técnica para el mejoramiento de su cultura organizacional y empresarial, elaboración e implementación de planes de negocio y planes estratégicos.
  • 6.
    6 IDENTIFICACIÓN. La iniciativa demejorar la cadena productiva de MEMBRILLO (Cydonia Oblonga) reside en la reciente tendencia de la demanda en el mercado internacional. Entre una de las razones principales de la elección de esta fruta es la gran ventaja que tiene el Perú frente a otros países ofertantes de este producto, en relación a la variedad de climas y la riqueza de la tierra en los valles interandinos que permiten cultivar una fruta con gran textura y sabor. 1.1.Diagnóstico. Territorio. El proyecto intervendrá en el caserío de Anispampa del Distrito de San Bernardino, Provincia de San Pablo en el departamento de Cajamarca. La localización política se muestra en la siguiente imagen.
  • 7.
    7 Imagen. Macro localizacióndel proyecto en la región Cajamarca. Fuente: Adaptación del Estudio de Diagnóstico y Zonificación de la Provincia de San Pablo (2011). Coordenadas UTM: Caserío de Anispampa: 7° 09’ 36’’ S – 78° 49’ 31’’ O, altura: 1387 msnm. Con un clima apropiado para el cultivo de Membrillo.
  • 8.
  • 9.
    9 Unidad productora debienes. La unidad productora de bienes es la Dirección Regional de Agricultura Cajamarca, la misma que trabajará articuladamente con los 50 productores de MEMBRILLO del caserío de Anispampa del distrito de San Bernardino, provincia de San Pablo, región de Cajamarca. Diagnóstico de involucrados. Para satisfacer las necesidades de la población beneficiaria se realizarán las siguientes actividades de Capacitaciones.  Uso de semillas certificadas.  Fertilización orgánica.  Riego por goteo. La población cuenta con áreas de terreno óptimas para poder llevar a cabo dicho proyecto, asimismo, cuenta con los recursos necesarios, tales como:  Recurso hídrico.  Mano de obra.  Disponibilidad del terreno para los plantones.  Vías de acceso.
  • 10.
    10 Análisis de gruposinvolucrados. Matriz de involucrados Grupos involucrados Problemas Intereses Estrategias Acuerdos y compromisos Agricultores de los caseríos de y Anispampa. La baja productividad debido a la infestación de plagas en los frutales. Mejorar su cadena productiva (insumos, producción, transformación y comercialización). Participación organizada y activa en las capacitaciones técnicas. Respetar los compromisos de asistencia a las capacitaciones. Autoridades locales (Gobernador, teniente gobernador, Agente municipal) Desentendimiento de las autoridades distritales respecto a la producción y limitado presupuesto. Atender a las necesidades de los productores agrícolas Seguimiento organizado de la gestión del proyecto Gestionar la adquisición de insumos y la búsqueda de expertos en el cultivo. Municipalidad distrital de la localidad de Anispampa. Débil relación con los productores de chirimoya y falta de asociatividad. Materializar los proyectos de inversión pública en la localidad. Insistencia y vigilancia en la realización del proyecto. Apoyar y facilitar el desarrollo del proyecto mediante gestiones de financiamiento para asistencias técnicas. Junta de usuarios del agua de regadío. Deficiente disponibilidad de recursos hídricos. Mejorar los sistemas de regadío y suministro de agua. Participación organizada para gestionar apoyo. Formación de juntas directivas para el cuidado y manejo del agua de regadío para el cultivo de membrillo. SENASA. Visitas esporádicas que no permiten un eficiente monitoreo. Controlar y erradicar las plagas de los frutales Monitoreo de las zonas infestadas, además de brindar asistencia técnica sobre el control de plagas Compromiso de apoyar al fortalecimiento de las asistencias técnicas para lograr la inocuidad alimentaria.
  • 11.
    11 a los productores agrícolas. DirecciónRegional de Agricultura Cajamarca Falta de inversión pública agrícola. Mejorar la calidad agrícola. Apoyar en la pre inversión. Apoyo con el financiamiento del proyecto en la fase inversión. Definición de grupo causas efectos. En el caserío de Anispampa del distrito de San Bernardino, Región de Cajamarca se evidencia la baja productividad del cultivo de membrillo debido a la deficiente organización de los productores de chirimoya, la falta de innovación tecnológica en el manejo del frutal y el débil conocimiento de mercadeo. Son estos factores los que conllevan a que estos pequeños productores tengan dificultades al momento de adquirir créditos bancarios, por ende, tienen menores posibilidades de comprar sus insumos, alquilar la maquinaria y contratar mano de obra para llevar a cabo el correcto manejo del cultivo. De la misma forma, la permanencia de practicar las labores agrícolas convencionales conlleva tanto al aumento de costos y gastos como la demanda de mayor tiempo para realizar los procesos productivos. Por tanto, se observa que las familias productoras reciben bajos ingresos económicos lo que dificulta el acceso a los servicios básicos como agua potable, fluido eléctrico, educación superior, etc., provocando la continuación en situación de pobreza y pobreza extrema. Por otro lado, el débil conocimiento de mercadeo de los productores genera la sobreproducción de chirimoya, puesto que hay una deficiente relación con las empresas compradoras, y en efecto provoca la reducción de sus precios de tal manera que el objetivo del productor agrícola se convierte en vender la mayoría de su producción en lugar de desecharla y no ganar nada. Finalmente, los factores antes mencionados afectan negativamente a los productores de chirimoya de la zona debido a que, todos conllevan al resultado de una baja producción y por lo tanto una baja rentabilidad. Por ello, las familias productoras permanecen en situaciones de vulnerabilidad al no contar con el retorno económico de sus actividades productivas. En consecuencia, se observa que la mayoría de productores desisten de continuar produciendo el frutal y en la gravedad del caso se da la migración del campo a la ciudad en busca de “mejores oportunidad.
  • 12.
    12 1.1.1. Elaboración DeÁrbol Causas – Problemas – Efectos. Altos niveles de pobreza Baja Producción Dificultad para el acceso a servicios básicos Baja disponibilidad de capital económico y recursos Bajos ingresos económicos de los productores de membrillo Dificultad para la adquisición de créditos bancarios, insumos y equipos. Prácticas convencionales de agricultura en el cultivo de membrillo. Baja calidad de producción de fruto de Membrillo por Fito enfermedades. Baja Rentabilidad Precios Bajos Precios Bajos Sobre producción de membrillo de otros mercados Baja productividad del cultivo de membrillo en el caserío de Anispampa, Distrito de San Bernardino, Provincia de San Pablo - Cajamarca Deficiente organización de productores. Débil asesoramiento técnico para la producción de membrillo Escasa asistencia técnica en producción de semillas. Limitada participación organizada de los productores de membrillo Falta de innovación tecnológica en el manejo del cultivo. Falta de producción de semillas certificadas de membrillo. Deficiente tecnología de cosecha y valor agregado Escases de conocimiento de mercadeo. Limitado conocimiento de comercialización de membrillo No existe tecnología de cosecha y valor agregado.
  • 13.
    13 Objetivo del proyecto:Medios y fines. El proyecto pretende resolver al problema sobre la baja productividad del cultivo de MEMBRILLO en el caserío de Anispampa, Distrito de San Bernardino, Provincia de San Pablo - Cajamarca proyectándose a lograr una alta productividad de MEMBRILLO. Para el logro de esta meta se plantea intervenir en alcanzar una eficiente organización de productores mediante el desarrollo de cursos de capacitación sobre manejo de presupuestos para el mejoramiento de su cultura organizacional y empresarial. De esa forma, los productores de chirimoya de la zona tendrán facilidad para la adquisición de créditos bancarios, favoreciendo la disponibilidad de capital económico y recursos (insumos) con lo cual permitirá el incremento de la producción. Igualmente, el proyecto pretende brindar la adecuada innovación técnica en el manejo del cultivo a través del fortalecimiento del asesoramiento técnico para la producción membrillo de calidad en donde se contratará a personal especializado para la capacitación sobre el manejo integrado del cultivo, además de otorgar asistencia técnica individual al productor agrícola en campo. De tal manera que el productor cuente con el apoyo y asesoramiento de técnicos en el área. Además, con la implementación de las tecnologías en las prácticas culturales agrícolas el productor percibirá mejores ingresos económicos lo que se materializa en el acceso a servicios como luz eléctrica, educación superior, agua potable, es decir, una mejor calidad de vida. De igual manera, se plantea que, si se mejoran las técnicas de comercialización mediante programas de capacitación para la promoción de membrillo por las redes sociales y de ofertar productos derivados del membrillo, los productores tendrán mejores conocimientos de mercadeo. Por lo tanto, se estará frente a mercados dinámicos y competitivos, los cuales se harán frente tanto desarrollando productos con valor agregado como participando en ferias para promocionar el membrillo. Los efectos directos de estas estrategias se medirán disminuyendo la sobre producción, por ende, los precios serán los adecuados para incrementar la rentabilidad económica, motivando a que más productores se interesen en el cultivo. Esto se traduce en menorar los índices de pobreza de la población beneficiaria con la ejecución de mencionado proyecto.
  • 14.
    14 Árbol De Mediosy Fines. MEJORAR LA CALIDAD DE VIDA DE LOS PRODUCTORES DE MEMBRILLO Mayor rendimiento en la cosecha de membrillo Mayor rentabilidad Menor uso de pesticidas, para una mejor demanda de cultivo orgánico en el mercado. Mejorar la calidad y textura de los frutos. Mejora la comercialización para mejores ingresos económicos Mayor conocimiento acerca de las especies y el cuidado y fertilización adecuada que se les dará a estas LA COMUNIDAD DE ANISPAMPA CUENTA CON TODOS LOS MEDIOS PARA EL DESARROLLO DEL PROYECTO DEL MEJORAMIENTO DE LA CADENA PRODUCTIVA DEL CULTIVO DE MEMBRILLO Realización de la capacitación Interés de la población en mejorar el rendimiento de sus plantones Mayor interés y colaboración por parte de las autoridades Integración de personal técnico Organización de la población APOYO POR PARTE DE LAS ENTIDADES PÚBLICAS (MUNICIPALIDAD, MINAGRI, AGROIDEAS)
  • 15.
    15 Horizonte de evaluación. ProyectoMejoramiento de la cadena productiva de membrillo en Anispampa Periodo “0” Años 1 2 3 4 5 6 7 8 9 10 11 12 13 14 15 16 17 18 19 20 … … … 48 1 2 3 4 5 6 7 8 9 10 Faces de inversión. TdR PC ET Elaboración de ET PC de obra Componente 1 Ejecución, recepción de obra del Componente 1: Manejo tecnificado del cultivo de membrillo en el caserío de Anispampa GENERACIÓN DE BENEFICIOS (10 Años) Suscripción de convenio TdR PC ET Elaboración de expediente técnico PC de obra Componente 2 Ejecución, recepción de obra del Componente 2:Producción de semillas certificadas y asistencia técnica permanente TdR PC de obra Componente 3 Ejecución, recepción de obra del Componente 3: Elaboración de productos derivados en base a membrillo y disposición de equipos de cosecha. GENERACIÓN DE BENEFICIOS (10 Años) TdR PC de obra Componente 4 Ejecución, recepción de obra del Componente 4: Comercialización de membrillo y sus derivados a nivel nacional e internacional. GENERACIÓN DE BENEFICIOS TdR PC de obra Componente 5 Ejecución, recepción de obra del Componente 5: Capacitación y asistencia técnica en libro de actas, minimización de costos y liderazgo en la casa comunal de Anispampa. TdR PCS Supervisión. Fase de pos inversión. Operación y mantenimiento de infraestructura y equipamiento TdR: Elaboración de términos de referencia PC: Proceso de selección y contratación. ET: Expediente técnico. S: Supervisión. C y D: Capacitación y difusión.
  • 16.
    16 Estudio de mercado. Análisisde la demanda. Tamaño del proyecto. Beltran (2003), nos dice que la demanda de un bien describe la relación entre as cantidades del mismo, que los consumidores adquirirían a diferentes precios del mercado, si el resto de factores que pueden influir en la decisión de compra se mantienen constantes. Sin embargo, no podemos suponer que los consumidores adquirirían todo o que desean e un determinado producto para satisfacer sus necesidades, sino que ellos decidirán la cantidad que efectivamente compraran considerando, además de sus deseos, el precio que se ofrece por dicho producto. Cabe mencionar que esta disposición a pagar no implica que siempre se compre la cantidad de bienes demandados porque, en algunas ocasiones, la cantidad disponible en el mercado sea menor a la demanda. En este punto es necesario distinguir entre el concepto de la demanda a de un bien y la cantidad demandada de dicho bien. El proyecto se desarrollará en el caserío de Anispampa, pertenecientes al distrito de San Bernardino, provincia San Pablo, región de Cajamarca, beneficiando a 50 habitantes (productores). Población del Distrito de San Bernardino (Población total en el ámbito de influencia del problema) 4, 292 habitantes POBLACIÓN AFECTADA (POBLACION CARENTE) 663 habitantes (15.4 %) POBLACIÓN NO AFECTADA 3, 629 habitantes (84.6%)
  • 17.
    17 Estimación de lapoblación demandante. Para realizar el cálculo de la población demandante se utilizó la fórmula geométrica, dada por la siguiente ecuación: 𝑃𝑛 = 𝑃𝑜 ∗ (1 + 𝑟) 𝑡 Donde: 𝑃𝑜 = 𝑃𝑜𝑏𝑙𝑎𝑐𝑖ó𝑛 𝑒𝑛 𝑒𝑙 𝑎ñ𝑜 𝑏𝑎𝑠𝑒 𝑜 𝑐𝑒𝑟𝑜 (2021): 500 ℎ𝑎𝑏𝑖𝑡𝑎𝑛𝑡𝑒𝑠 𝑃𝑛 = 𝑃𝑜𝑏𝑙𝑎𝑐𝑖ó𝑛 𝑒𝑛 𝑒𝑙 𝑎ñ𝑜 n 𝑟 = 𝑇𝑎𝑠𝑎 𝑑𝑒 𝑐𝑟𝑒𝑐𝑖𝑚𝑖𝑒𝑛𝑡𝑜 𝑝𝑜𝑏𝑙𝑎𝑐𝑖𝑜𝑛𝑎𝑙: 0.4% 𝑎𝑛𝑢𝑎𝑙 𝑡 = 𝑁ú𝑚𝑒𝑟𝑜 𝑑𝑒 𝑎ñ𝑜𝑠 𝑒𝑛𝑡𝑟𝑒 𝑒𝑙 𝑎ñ𝑜 𝑏𝑎𝑠𝑒 𝑦 𝑒𝑙 𝑎ñ𝑜 n ALTERNATIVAS. 1.2.Alternativa A. Incrementación de la productividad agrícola. Capacitación en manejo de agua. La capacitación del manejo de agua es fundamental para la producción de membrillo el cual los plantones deben ser regados por goteo, Con los conocimientos brindados por el personal técnico a los pobladores, asimismo en ellos se genera un mayor conocimiento sobre cuando requiere suministro de agua, por otro lado, están dispuestos a trabajar de manera mancomunada.
  • 18.
    18 Asistencia técnicamente enmanejo de agua. Puntos importantes a la hora de regar frutales: Frecuencia de riego: 2 a 3 veces por semana en verano y una vez cada 10 días en invierno (tomar en cuenta las características propias de cada frutal). Método de riego: De preferencia, por goteo para el cual para esto se distribuyó las mangueras que posteriormente se instalaran. Mejoramiento de técnicas productivas. Capacitación en técnicas productivas. El marco de plantación nos condicionará la cantidad de plantas por unidad de superficie que se plantaran. Dicho marco estará directamente relacionado con el vigor de la combinación copa-porta injerto, el hábito de crecimiento de la variedad, el sistema de conducción elegido, la fertilidad del suelo y la maquinaria a utilizar. Un marco general de plantación utiliza distancias que oscilan entre los 4 y 5 metros entre las filas y entre 1 y 2,5 metros entre las plantas, es decir densidades de plantación de 800 a 2500 plantas por hectárea. El sistema de conducción, es decir la ‘forma’ que se le dará al árbol, es otro factor que se debe elegir al momento de definir cómo va a ser la futura plantación. Promover acceso de equipos modernos. Para desarrollar el proyecto se utilizó un tractor destinado para la
  • 19.
    19 preparación del terrenopara la movilización de plantones hacia el terreno de los beneficiarios, asimismo, de un profesional técnico para dar la capacitación y una movilidad para el traslado de insumos, herramientas que se necesitaran en la ejecución de mencionado proyecto. ANÁLISIS DE IMPACTO AMBIENTAL. Impacto negativo. Actividad Impacto Variable cuantificable Medidas de mitigación Grado de impacto. Infestación de plagas y enfermedades en el cultivo de membrillo. Pérdida significativa de producción para los agricultores. Daño a los cultivos vecinos de la zona. Rendimiento de membrillo por hectárea. Rendimiento de cultivos frutícolas de la zona. Ejecución de un plan de control etológico y fitopatológico. 2
  • 20.
    20 Impacto positivo. Actividad Impacto Variable cuantificable Medidasde mitigación Grado de impacto. Adquisición de créditos bancarios. Mayor cantidad de terrenos verdes cultivados. Disponibilidad de recursos y posibilidad de emprender nuevos proyectos en base al cultivo de membrillo. Disminución de contaminación ambiental Cantidad de recursos y mayor producción. Cantidad de hectáreas cultivadas. MARCO LÓGICO. La matriz de planificación del proyecto constituye la estructura del diseño, el armazón sobre el que se construye el documento de la formulación. Esta metodología es la más conocida y se sustenta en medir el avance de los indicadores desde el nivel de actividades hasta los indicadores a nivel de propósito. A nivel actividades los indicadores, medios y supuestos se muestran en la siguiente tabla.
  • 21.
    21 OBJETIVOS INDICADORES MEDIOSDE VERIFICACION SUPUESTOS Fin. Disminuido los índices de pobreza de la población del caserío de Anispampa. Disminución en un 40 % al tercer año y en un 60% en el cuarto año (último del proyecto) de los índices de pobreza gracias al volumen de ventas de membrillo en la comunidad de Anispampa. 1. Informes técnicos y evaluación de satisfacción del logro del proyecto. 2. Encuesta a los productores agrícolas en el ámbito del proyecto. Disponibilidad de recursos y participación de beneficiarios. Demanda de productos y adecuada atención de canales de venta Propósito. Alta productividad del cultivo de membrillo percibida para los agricultores en el caserío de Anispampa. Disminución en un 40 % al tercer año y en un 60% en el cuarto año (último del proyecto) de los índices de pobreza gracias al volumen de ventas de membrillo en la comunidad de Anispampa. 1. Informes técnico del equipo de proyecto a partir de una encuesta y fichas de los cultivos. 2. Estudio realizado sobre la muestra representativa. Condiciones climáticas apropiadas. Disponibilidad oportuna de recursos. Los niveles de productividad de membrillo permanecen sin modificaciones. Componentes. 1. Fortalecido el asesoramiento técnico para producir membrillo. 2. Semilla y asistencia técnica. 3. Tecnología de cosecha y valor agregado. 1. El 50% de los productores efectúan por sí mismos un manejo tecnificado del cultivo de membrillo al final de segundo año del proyecto. 2. Las familias del caserío de Anispampa disponen de asesorías bimestrales de semillas certificadas de membrillo en el segundo año del proyecto. 3. Los productores de Anispampa desarrollan 1. Informes técnicos de los supervisores del proyecto y registros fotográficos. 2. Informes de los asesores y certificación del taller emitida por los responsables del curso. 3. Informe técnico de los asesores y registros fotográficos. Interés de los productores. Participación de beneficiarios. Disponibilidad de escuelas de campo. Los volúmenes de producción se mantienen estables. Las tareas de publicidad para ofertar de membrillo por las redes sociales son asumidas por los beneficiarios.
  • 22.
    22 4. Adecuadas técnicas decomercialización del membrillo. productos con valor agregado a base de membrillo en el cuarto año del proyecto. 4. Las familias del caseríos de Anispampa disponen de cursos en mercadeo y comercialización de membrillo en el cuarto año del proyecto. 4. Registros de asistencia y certificación del curso emitida por los asesores encargados. Actividades. Flujo de caja
  • 23.
  • 24.
  • 25.
  • 26.
  • 27.
    27 VIII. CONCLUSIONES. ❖ Elbajo costo en que se vende la fruta ocasiona el desánimo de los productores y la falta de liquidez para el manejo de los huertos, haciendo esta actividad incosteable, por los gastos que se generan. ❖ El proyecto cuesta S/. 5,684,296.00, indicando rentabilidad al arrojar a precios privados un valor actual neto (VAN) de S/. 11 368 592 y una Tasa interna de retorno (TIR) de 22.15 %, una ratio B/C de 2.0, siendo las cifras evaluadas con un costo de oportunidad de 14%
  • 28.
    28 IX. RECOMENDACIONES. ✓ Incentivary contribuir con los equipos para el desarrollo de productos derivados en base al membrillo y otros productos frutícolas de la zona Anispampa para que los productores tengan mayores ofertas y puedan abastecer a una mayor demanda en los mercados. ✓ Promover el trabajo articulado de las autoridades locales con las autoridades distritales, provinciales y regionales para la gestión y subvención de emprendimientos de índole agrícola. Bibliografía • https://www.dspace.espol.edu.ec/xmlui/handle/123456789/7877?show=full&locale-attribute=en • https://es.slideshare.net/freddy_todco/proyecto-de-la-torta-del-membrillo • https://lipa.agro.unlp.edu.ar/wp-content/uploads/sites/29/2020/04/Elaboraci%C3%B3n-de-Dulce-y-Jalea-de-Membrillo.pdf • Beltran (2003