SINDROMES
NEUROLOGICOS
OBJETIVO DE APRENDIZAJE
Describir los principales síndromes neurológicos
Diferenciar las características de cada uno de ellos
Resolver problemas clínicos
ALGUNOS CONCEPTOS PREVIOS…
Las manifestaciones clinicas de las enfermedades
neurologicas estan determinadas por el sitio de lesion
El síndrome es el conjunto de síntomas y signos que definen una
función alterada y que se relacionan entre sí por medio de algún
rasgo anatómico, fisiológico o bioquímico peculiar’
Principios de Medicina Interna de Harrison
Los síndromes neurológicos de observación
más frecuente en la clínica son:
1. Síndromes motores. (piramidal-extrapiramidal, motoneurona inferior
convulsivo)
2. Síndromes sensitivos.
3. Síndromes del tallo cerebral.
4. Síndrome cerebeloso.
5. Síndrome meníngeo.
6. Síndrome de hipertensión endocraneana.
7. sindromes medulares
SINDROME PIRAMIDAL
SINDROME PIRAMIDAL (Motoneurona
Superior)
•Paresia o plejia (abarca muchos músculos)
• Espasticidad
• Hiperreflexia
• Clonus patológico (no agotable)
• Reflejos patológicos: Signo de Babinski
• Reflejos cutáneo abdominales abolidos
• Sincinesias
• No hay atrofia muscular (atrofia sólo por desuso)
PARALISIS
• Afecta sobretodo a movimientos finos
• Movimientos voluntarios
• Produce debilidad de movimientos
globales
• En extremidades inferiores musculos
antigravitatorios
Corteza cerebral
(motoneurona sup)
Asta anterior medula
(motoneurona inf)
Paralisis
Espasticidad
Hiperreflexia
Babisky
Sindrome Piramidal
Ganglios basales
Rigidez
Reflejos ☑
Mov. Anormales
Sindrome Extrapiramidal
I
N
H
I
B
I
T
O
R
I
A
SINDROME EXTRAPIRAMIDAL
SINDROME RIGIDO ACINETICO
Rigidez muscular
Acinesia hipocinesia bradicinesia
Temblor
Reflejos posturales alterados
DISQUINESIAS
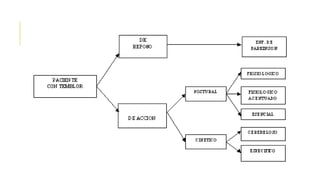
• Temblor: de reposo, postural, de intención
• Distonia (atetosis es un tipo de distonia)
• Corea
• Balismo
• Mioclonus
• Tics
TEMBLOR
DISTONIA
COREA
BALISMO
MIOCLONIA
MOTONEURONA
INFERIOR
LESIÓN MOTONEURONA
INFERIOR
Paresia o plejia (puede afectar a pocos músculos)
• Hipotonía o flaccidez
• Atrofia muscular
• Hiporreflexia o arreflexia
• Fasciculaciones
• Reflejos cutáneo abdominales normales
• No hay clonus, signo de Babinski, ni
sincinesias
SINDROMES SENSITIVOS
Sindromes nerviosos periféricos
Sindromes de disociación
Sindromes de hemianestesia
VIAS
SENSITIVAS
TERMINOS
SINDROMES DE NERVIO PERIFERICO
Mononeuropatia
polineuropatia
mononeuropatia
polineuropatia
Dolor
Hipoestesia
Transtornos vasculares
RADICULOPATIA
Dolor
Alteracion sensitiva
Alteracion de los reflejos
Debilidad motora
SINDROMES DE DISOCIACION
LESIONES QUE AFECTAN
LOS CORDONES
POSTERIORES
Asterognosia: disminucion de la
habilidad para reconocer objetos
por el tacto.
Alteracion de discriminacion de
dos puntos
Alteracion de sensibilidad
vibratoria (paliestesia)
Alteracion de la sensibilidad
posicional.
Disociación tabética (anestesia propioceptiva y tactil
fina con conservación de dolor y tacto grueso)
LESIONES QUE AFECTAN
TRACTO ESPINOTALAMICO
LATERAL
Alteración de dolor y temperatura por
debajo de la lesión
Déficit contralateral a la lesión
Disociación Siringomiélica (analgesia y anestesia tactil
gruesa con conservación de tacto fino y propiocepción)
SINDROMES DE HEMIANESTESIA
Hemianestesia Cortical:
transtornos sensitivos predominan en la cara e extremidad superor
Predominio de perdida sensibilidad táctil, grafiestesia y
discriminación de dos puntos
Negligencia somatoestesica
Hemianestesia Talamica:
Alteracion sensibilidad
contralateral
Hemianestesia Alterna: Sindrome Alterno: afectan la cara
hipsilateral (trigemino) y hemicuerpo contralateral
SINDROME CEREBELOSO
Hipotonia
Incordinacion
Ataxia de la marcha
Desequilibrio
Temblor intencional
Alteracion de los movimientos oculares
SINDROME
CEREBELOSO
VERMIANO
Marcha atáxica
• Ataxia de musculatura de
tronco
• Disartria
• Hipotonía
(Poca o nula repercusión sobre
motilidad de extremidades)
SINDROME
CEREBELOSO
HEMISFERICO
Dismetría
• Disdiadococinesia
• Disinergia
• Temblor de intención
(Ataxia de extremidades con
escasa alteración del
equilibrio y tono muscular)
SINDROME MENINGEO
Cefalea aguda
• Vómitos
• Signos meníngeos:
–Rigidez de nuca
–Signo de Brudzinski
–Signo de Kernig
SINDROME DE HIPERTENSION
ENDOCRANEANA
Cefalea
Vómitos
Edema de papila
SINDROMES
MEDULARES
• Síndrome medular
transverso (sección
medular completa)
• Hemisección medular
• Síndromes cordonales
• Síndrome de la arteria
espinal anterior
• Síndrome del cono
medular
SINDROME MEDULAR
TRANSVERSO
Etapa de shock medular
• Paraplejia o tetraplejia
• Atonía o hipotonía
• Arreflexia (osteotendínea y superficial)
• Anestesia superficial y profunda (nivel
sensitivo)
• Vejiga neurogénica (retención urinaria y
vaciamiento por rebalse)
• Incontinencia fecal
Etapa tardía (se inicia a las 3 – 4 semanas)
• Signos piramidales
• Reflejos de automatismo medular
• Vejiga neurogénica no inhibida (micciones
involuntarias frecuentes de pequeño
volumen)
• Constipación
• Parálisis y anestesia total persisten sin
cambios
HEMISECCION MEDULAR
• Hemiparesia braquiocrural o
monoparesia crural
• Anestesia prufunda y tactil fina del
lado de la lesión
• Anestesia superficial termicodolorosa
contralateral
SINDROME CORDONAL
ANTEROLATERAL BILATERAL
Tetraplejia o paraplejia
Anestesia superficial termico dolorosa
Conservación sensibilidad tactil y
profunda
SINDROME CORDONAL
POSTERIOR BILATERAL
• Ataxia sensorial
• Disociación “tabética” de la
sensibilidad
• Ausencia de parálisis
SINDROME DEL CONO
MEDULAR
• Anestesia “en silla de
montar”
• Vejiga neurogénica
• Disfunción sexual
• Reflejo anal abolido

Sindromes neurologicos