SISTEMA DIGESTIVO
BASES BIOLOGICAS DE LAS ENFERMEDADES
TRACTO GASTROINTESTINAL
• Canal alimetario
• Boca, Esofago, estomago, intestino delgado, intestino grueso, recto y ano
• Procesos
• Ingesta de alimento
• Propulsión de la comida y desechos desde la boca al ano
• Secrecion de moco, agua y enzimas
• Digestión quimica de los alimentos
• Absorción de los alimentos digeridos.
• Eliminación de los productos de desecho por medio de la defecación.
TRACTO DIGESTICO
HISTOLOGIA
• 4 CAPAS DE ADENTRO HACIA AFUERA
• Mucosa
• Submucosa
• Musculo
• Serosa o adventicia
• Las 4 capas tiene subcapas
• Sistema nervioso (Sistema nervioso enterico)
• Plexo submucoso (Plexo de Meissner) en la mucosa muscular
• Plexo mienterico (Plexo de Auerbach) esta entre la capa circular interna muscular y la capa
externa longitudinal muscular.
• Plexo suseroso esta junto a la capa serosa.
• Regulan motilidad, absorción, flujo sanguíneo, secreción y respuesta inmune.
BOCA Y ESOFAGO
• BOCA
• Reservorio para masticar y mezclar el alimento con la saliva
• Olfato y gusto esta constantemente estimulados para darle satisfacción.
• La lengua tiene miles de terminaciones nerviosas y quimioreceptores para
distinguir dulce, salado, amargo, acido y umami.
• Esto inicia la salivación y secreción gastrica
• 32 dientes permanentes en la boca del adulto.
• Importante para el habla y masticación
BOCA
• SALIVACION
• Glándulas salivales
• Submandibular, sublingual y parotidas.
• 1 L de saliva al día
• Agua mayormente, sodio, bicarbonato, cloro, potasio
• Ptialina (a-amilasa)
• Inicia la digestio de carbohidratos
• Sistema parasimpatico (Fibras colinergicas)
• Estimulan salivación
• B-adrenergicos
• Sistema simpatico (atropina, anticolinergicos)
• Inhibe salivacion (boca seca)
• pH 7.4 composición de bicarbonato, cloro, sodio y potasio.
• Neutraliza bacterias, y previene caries dental.
• IgA
• Flúor exogeno es absorbido y luego secretado en la saliva (protección agregada a los dientes)
Boca
• Deglución
• Esofago tubo muscular de unos 25 cm de largo.
• Conduce el bolo alimenticio de la orofaringe al estomago
• Orofaringe y tercio superior contiene musculo estriado (Neuronas motoras musculares)
• Tercio medio mezcla de musculo estriado y liso
• Tercio inferior es musculo liso. (inervago por el nervio vago)
• La tensión muscular del esofago aumento la peristalsis y la fuerza de contracción
muscular.
• Esto puede ocasiones un dolor quemante a nivel retroestarnal se confunde con una “angina
de pecho”
• Esfinter esofagico superior (EES)(Esfinter cricofaringeo) previene que entre aire durante
la respiración
• EEI (Esfinter cardiaco) previene la regurgitación del estomago al esofago.
BOCA Y ESOFAGO
• DEGLUCIÓN
• Regulado por el núcleo trigeminal, solitario, y formación reticular, también
participa el cerebelo
• 2 fases
• Orofaringea (Voluntaria)
• Esofagica (involuntaria)
• Dura 5-10 seg el bolo alimenticio se mueve de 2-6 cm/seg.
• Peristalsis primaria
• El bolo alimenticio pasa por la orofaringe y se atora en el esofago
• Peristalsis secundaria
• La distensión esofágica la estimula e inicia una ”ola” de persitalsis.
ESTOMAGO
• Organo vacio muscular
• Almacena alimento.
• Produce el quimo.
• Orificio del cardias o esfinter
• Esfinter pilorico.
• Fondo, cuerpo y antro.
• Irrigado por las ramas del tronco celiaco.
ESTOMAGO
• MOTILIDAD
• EN REPOSO CONTIENE 50 ML DE LIQUIDOS.
• 3 PERISTALSIS POR MIN
• GASTRINA MOTILINA (HORMONAS INTESTINO DELGADO) Y NERVIO VAGO
HACEN QUE EL PERISTALSIS INICIE
• SECRETINA Y LA ACTIVIDAD SIMPATICA INHIBEN LA PERISTALSIS
• RETROPULSIÓN
• VACIAMIENTO GASTRICO.
ESTOMAGO
• SECRECIÓN GASTRICA
• Estimula al comer
• Glandulas gastrica (Fondo)
• Células parietales
• Acido cloridrico.
• Factor intrínseco ---Necesario para absorción del Vit B12 en el intestino delgado.
• Gastroferrina
• Células zimogenas
• Pepsinogeno-Pepsina ---- degrada los polipetidos
• Glándulas pilorícas y las del antro
• Células G
• Gastrina
• Células enterocromafines
• Histamina
• Células D
• Somatostatina
INTESTINO DELGADO
• Duodeno
• Yeyuno
• Ileon
• Vellosidades
• Microvellosidades
• Borde en cepillo
• Lamina propia debajo de la mucosa y junto a las vellosidades.
• Sistema inmune
• Centro lacteal absorción de moleculas como quilomicrones.
• Criptas de Lieberkühn (glándulas intestinales)
• Células de Paneth
• Defensinas
• Péptidos antibioticos.
• Peritoneo
• Mesenterio
Digestión y absorción intestinal
INTESTINO GRUESO
ORGANOS ACCESORIOS
• HIGADO
• FUNCION VASCULAR Y HEMATOLOGICA
• Se sintetizan la mayoría de los factores de coagulación
• Vit K
• Metabolismo de nutrientes
• Grasas
• Sintetiza colesterol y trigliceridos
• Proteínas y aminoacidos
• Deaminación de los aminoacidos ---> amonio se convierte en Urea-- elimina en riñón
• Sintetiza aminoacidos no esenciales
• AST
• ALT
• LDH
• FA.
• GGT
ALTERACIONES DE LAS FUNCIONES
INTESTINALES
DIARREA
• Incremento en la frecuencia de la defecación, aumento del fluido, volumen
y peso de las heces.
• 3 ó mas evacuaciones líquidas al día o aumento en la frecuencia en la
defación de considerado normal por el paciente.
• No absorción del intestino, material no absorbible ó secreción intestinal
• 200g/día
• Se procesa 9 L contenido luminal por día
• 2 litros son de la ingestión diaria
• 7 litros son de secreciones intestinales
• 99% del fluído es absorbido
• 90% en el intestino delgado
• 9% en el colon
Diarrea
• Osmotica
• Sustancias no absorbibles llevan agua por osmosis.
• Se detiene al dejar de consumir dichas sustancias
• Deficiencia de lactasa
• Deficiencia de enzimas pancreaticas o biliares
• Enfermedad celiaca
• Secretora
• Excesos de secreción mucosa del intestino.
• Mucho cloro y bicarbonato o inhibición de la absorcón neta del sodio.
• Infecciones
• Colera
• Clostridium difficile
• Rotavirus
• Enterotoxinas bacterianas
• Motilidad
• Resección intestinal
• Neuropatía diabetica
• Hipertiroidismo
• Abuso de laxantes.
ERGE
• Reflujo del acido y pepsina desde el estomago al
esofago
• Obesidad
• Hernia hiatal
• Medicamentos o quimicos que relajen el EEI
• Anticolinergicos.
• Nitratos
• Calcioantagonistas.
• Nicotina
• Puede desencadenar asma o tos crónica.
• El tono relajado del musculo esofagico tiende a
ser mas bajo de lo habitual debilitando el esfinter.
• Vaciamiento tardío del estomago.
ERGE
• Cuadro clinico
• Dolor quemante retroesternal
• Regurgitación
• Tos crónica
• Exacerbación del asma.
• Dolor en región alta del abdomen 1 hora después de comer.
• Dx
• Historia clínica.
• Endoscopia
• pH metria y manometria
• Tx
• Inhibidores de la bomba de protones
• Antagonistas de receptores H2.
• Procineticos
• Antiacidos
• Elavación de la cama 6 pulgadas
• Funduplicatura
Gastritis
• Desorden inflamatorio de la mucosa gastrica.
• Agudo
• Por lesiones de la mucosa protectora gástrica
• Causas
• Drogas (AINES) ocasionada por inhibir las prostanglandinas -estimulan la secreción de la mucosa
gástrica.
• Químicos
• Helicobacter pylori
• Clinica
• Disconfort abdominal vago.
• Dolor en la boca del estomago (Epigastrico)
• Sangrado
• Tratamiento
• Antiácidos
• Inhibidores de la bomba de protones
• Crónico
• Ocurre en gente mayor, inflamación crónica de la mucosa,, atrofia y metaplasia.
• Se divide
• Inmune
• No inmune
• Por región (Antro, fondo)
Gastritis
• Crónica
• Gástritis fundica crónica
• Rara y severa
• Pérdida de tolerancia de los linfocitos T y desarrollan anticuerpos ATPasa Gástrica de H+K+
• Infecciones de H. pylori puede desencadenar la respuesta inmune por mimetismo molecular.
• Pérdida de células parietales disminuye la secreción de ácido cloridrico y factor intrinseco.
• La retroalimentación negativa falla por la falta de secreción de acido que normalmente inhibia el estimulo de la gastrina.
• Gástritis antral crónica
• Más común
• Causada por H. Pylori.
• Alcohol, Cigarro.
• Aclorhidria
• Anemia perniciosa.
• Clinica
• Anorexia
• Sensación de llenado
• Náusea
• Vómito
• Dolor epigastrico.
Gastritis
• Alcalina
• Causada por el reflujo de bilis y enzimas alcalinas pancreatica.
• 5-20% de las gastritis
• Postgastrectomia
• Piloroplastía
• Clinica
• Náuseas
• Vómito biliar
• Dolor epigastrico que no mejora con antiacidos.
• El dolor aumenta despues de comer.
Úlcera duodenal
• Muy frecuente
• Alteracion de la mucosa protectora,
• Vaciado gastrico muy rápido
• Niveles de gastrina muy elevados en suero.
• Producción de acido por fumar.
• Patofisiologia
• Aumento de acido y pepsina en el duodeno.
• Clinica
• Dolor crónico intermitente epigastrico.
• El dolor inicia 30 min a 2 horas despuès de comer.
• Ocurre a mitad de la noche y desaparece en la mañana.
• Patrón de ”aliviar síntomas al momento de comer”
• STDA. Melena o Hematemesis.
ÚLCERA
DUODENAL
ÚLCERA
GASTRICA
Falla Hepatica
• Hepatocitos edematosos
• La necrosis hepatica es irreversible
• Hipertensión portal
• Intrahepatica
• Posthepatica
• Prehepatica
• Clinica
• Tratamiento
Falla hepatica
• Ascitis
• Acumulación del fluido en la cavidad peritoneal
• Cirrosis causa mas comun
• Sx nefrotico
• Patofisiologia
• Hipoalbuminemia
• Retención de Na
• Aumento de la presión hidrostatica intracapilar
Falla hepatica
• Encefalopatia hepatica
• Asterixis
• Cambios en EEG
• Falla de la circulaión hepatica
• Citocinas inflamatorias, Triptofano, acido grasos, serotonina. Amonemia
• Clinica
• Perdida de memoria
• Letargo
• Irritabilidad
• Alteraciones del ciclo sueño-vigilia
• Estupor y coma
Colelitiasis
• Obesidad
• Perdida rapida de peso en gente obesa
• Mujeres
• Uso de anticonceptivos
• Hipertrigliceridemia
• Hipercolesterolemia
Dos tipos:
Colesterol
Pigmentos de la bilis
Colecistitis
• Agudo
• Crónico
• Obstrucción de la via biliar
Pancreatitis
SÍNDROMES DE MALABSORCION
• MALADIGESTION
• MALABSORSION
SINDROMES DE MALABSORCION
• INSUFICIENCIA PANCREATICA
• Maladisgestión.
• Malabsorción
• Problema central es en la digestión y absorción de ácido grasos.
• Ausencia de bicarbonato
• Aumento de acidez.
• Esteatorrea
• Tratamiento
• Suplementación con lipasa
• DEFICIENCIA DE LACTASA
• Problemas para dividir la lactosa en monosacaridos.
• Producción excesiva de gases, diarrea.
• Lactosa no digerida aumenta el gradiente osmotico del intestino (diarrea osmotica)
• Diagnóstico
• Prueba de aliento Lactosa-hidrogeno.
Síndromes de malabsorcion
• Deficiencia de sales biliares
• Acidos biliares conjugados son necesarios para la digestión y absorción de
grasas.
• Pobre absorción de vitaminas liposolubles
• Deficiencia de Vit A, D, E, K.
• Esteatorrea
• Síndrome del vaciamiento gástrico
• Quimo hipertonico.
• Cirugía bariatrica
• Gastrectomia.
Obesidad

Sistema digestivo bases biologicas

  • 1.
  • 2.
    TRACTO GASTROINTESTINAL • Canalalimetario • Boca, Esofago, estomago, intestino delgado, intestino grueso, recto y ano • Procesos • Ingesta de alimento • Propulsión de la comida y desechos desde la boca al ano • Secrecion de moco, agua y enzimas • Digestión quimica de los alimentos • Absorción de los alimentos digeridos. • Eliminación de los productos de desecho por medio de la defecación.
  • 3.
    TRACTO DIGESTICO HISTOLOGIA • 4CAPAS DE ADENTRO HACIA AFUERA • Mucosa • Submucosa • Musculo • Serosa o adventicia • Las 4 capas tiene subcapas • Sistema nervioso (Sistema nervioso enterico) • Plexo submucoso (Plexo de Meissner) en la mucosa muscular • Plexo mienterico (Plexo de Auerbach) esta entre la capa circular interna muscular y la capa externa longitudinal muscular. • Plexo suseroso esta junto a la capa serosa. • Regulan motilidad, absorción, flujo sanguíneo, secreción y respuesta inmune.
  • 6.
    BOCA Y ESOFAGO •BOCA • Reservorio para masticar y mezclar el alimento con la saliva • Olfato y gusto esta constantemente estimulados para darle satisfacción. • La lengua tiene miles de terminaciones nerviosas y quimioreceptores para distinguir dulce, salado, amargo, acido y umami. • Esto inicia la salivación y secreción gastrica • 32 dientes permanentes en la boca del adulto. • Importante para el habla y masticación
  • 7.
    BOCA • SALIVACION • Glándulassalivales • Submandibular, sublingual y parotidas. • 1 L de saliva al día • Agua mayormente, sodio, bicarbonato, cloro, potasio • Ptialina (a-amilasa) • Inicia la digestio de carbohidratos • Sistema parasimpatico (Fibras colinergicas) • Estimulan salivación • B-adrenergicos • Sistema simpatico (atropina, anticolinergicos) • Inhibe salivacion (boca seca) • pH 7.4 composición de bicarbonato, cloro, sodio y potasio. • Neutraliza bacterias, y previene caries dental. • IgA • Flúor exogeno es absorbido y luego secretado en la saliva (protección agregada a los dientes)
  • 8.
    Boca • Deglución • Esofagotubo muscular de unos 25 cm de largo. • Conduce el bolo alimenticio de la orofaringe al estomago • Orofaringe y tercio superior contiene musculo estriado (Neuronas motoras musculares) • Tercio medio mezcla de musculo estriado y liso • Tercio inferior es musculo liso. (inervago por el nervio vago) • La tensión muscular del esofago aumento la peristalsis y la fuerza de contracción muscular. • Esto puede ocasiones un dolor quemante a nivel retroestarnal se confunde con una “angina de pecho” • Esfinter esofagico superior (EES)(Esfinter cricofaringeo) previene que entre aire durante la respiración • EEI (Esfinter cardiaco) previene la regurgitación del estomago al esofago.
  • 9.
    BOCA Y ESOFAGO •DEGLUCIÓN • Regulado por el núcleo trigeminal, solitario, y formación reticular, también participa el cerebelo • 2 fases • Orofaringea (Voluntaria) • Esofagica (involuntaria) • Dura 5-10 seg el bolo alimenticio se mueve de 2-6 cm/seg. • Peristalsis primaria • El bolo alimenticio pasa por la orofaringe y se atora en el esofago • Peristalsis secundaria • La distensión esofágica la estimula e inicia una ”ola” de persitalsis.
  • 10.
    ESTOMAGO • Organo vaciomuscular • Almacena alimento. • Produce el quimo. • Orificio del cardias o esfinter • Esfinter pilorico. • Fondo, cuerpo y antro. • Irrigado por las ramas del tronco celiaco.
  • 12.
    ESTOMAGO • MOTILIDAD • ENREPOSO CONTIENE 50 ML DE LIQUIDOS. • 3 PERISTALSIS POR MIN • GASTRINA MOTILINA (HORMONAS INTESTINO DELGADO) Y NERVIO VAGO HACEN QUE EL PERISTALSIS INICIE • SECRETINA Y LA ACTIVIDAD SIMPATICA INHIBEN LA PERISTALSIS • RETROPULSIÓN • VACIAMIENTO GASTRICO.
  • 14.
    ESTOMAGO • SECRECIÓN GASTRICA •Estimula al comer • Glandulas gastrica (Fondo) • Células parietales • Acido cloridrico. • Factor intrínseco ---Necesario para absorción del Vit B12 en el intestino delgado. • Gastroferrina • Células zimogenas • Pepsinogeno-Pepsina ---- degrada los polipetidos • Glándulas pilorícas y las del antro • Células G • Gastrina • Células enterocromafines • Histamina • Células D • Somatostatina
  • 17.
    INTESTINO DELGADO • Duodeno •Yeyuno • Ileon • Vellosidades • Microvellosidades • Borde en cepillo • Lamina propia debajo de la mucosa y junto a las vellosidades. • Sistema inmune • Centro lacteal absorción de moleculas como quilomicrones. • Criptas de Lieberkühn (glándulas intestinales) • Células de Paneth • Defensinas • Péptidos antibioticos. • Peritoneo • Mesenterio
  • 19.
  • 23.
  • 24.
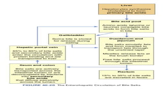
    ORGANOS ACCESORIOS • HIGADO •FUNCION VASCULAR Y HEMATOLOGICA • Se sintetizan la mayoría de los factores de coagulación • Vit K • Metabolismo de nutrientes • Grasas • Sintetiza colesterol y trigliceridos • Proteínas y aminoacidos • Deaminación de los aminoacidos ---> amonio se convierte en Urea-- elimina en riñón • Sintetiza aminoacidos no esenciales • AST • ALT • LDH • FA. • GGT
  • 29.
    ALTERACIONES DE LASFUNCIONES INTESTINALES
  • 30.
    DIARREA • Incremento enla frecuencia de la defecación, aumento del fluido, volumen y peso de las heces. • 3 ó mas evacuaciones líquidas al día o aumento en la frecuencia en la defación de considerado normal por el paciente. • No absorción del intestino, material no absorbible ó secreción intestinal • 200g/día • Se procesa 9 L contenido luminal por día • 2 litros son de la ingestión diaria • 7 litros son de secreciones intestinales • 99% del fluído es absorbido • 90% en el intestino delgado • 9% en el colon
  • 31.
    Diarrea • Osmotica • Sustanciasno absorbibles llevan agua por osmosis. • Se detiene al dejar de consumir dichas sustancias • Deficiencia de lactasa • Deficiencia de enzimas pancreaticas o biliares • Enfermedad celiaca • Secretora • Excesos de secreción mucosa del intestino. • Mucho cloro y bicarbonato o inhibición de la absorcón neta del sodio. • Infecciones • Colera • Clostridium difficile • Rotavirus • Enterotoxinas bacterianas • Motilidad • Resección intestinal • Neuropatía diabetica • Hipertiroidismo • Abuso de laxantes.
  • 32.
    ERGE • Reflujo delacido y pepsina desde el estomago al esofago • Obesidad • Hernia hiatal • Medicamentos o quimicos que relajen el EEI • Anticolinergicos. • Nitratos • Calcioantagonistas. • Nicotina • Puede desencadenar asma o tos crónica. • El tono relajado del musculo esofagico tiende a ser mas bajo de lo habitual debilitando el esfinter. • Vaciamiento tardío del estomago.
  • 33.
    ERGE • Cuadro clinico •Dolor quemante retroesternal • Regurgitación • Tos crónica • Exacerbación del asma. • Dolor en región alta del abdomen 1 hora después de comer. • Dx • Historia clínica. • Endoscopia • pH metria y manometria • Tx • Inhibidores de la bomba de protones • Antagonistas de receptores H2. • Procineticos • Antiacidos • Elavación de la cama 6 pulgadas • Funduplicatura
  • 34.
    Gastritis • Desorden inflamatoriode la mucosa gastrica. • Agudo • Por lesiones de la mucosa protectora gástrica • Causas • Drogas (AINES) ocasionada por inhibir las prostanglandinas -estimulan la secreción de la mucosa gástrica. • Químicos • Helicobacter pylori • Clinica • Disconfort abdominal vago. • Dolor en la boca del estomago (Epigastrico) • Sangrado • Tratamiento • Antiácidos • Inhibidores de la bomba de protones • Crónico • Ocurre en gente mayor, inflamación crónica de la mucosa,, atrofia y metaplasia. • Se divide • Inmune • No inmune • Por región (Antro, fondo)
  • 35.
    Gastritis • Crónica • Gástritisfundica crónica • Rara y severa • Pérdida de tolerancia de los linfocitos T y desarrollan anticuerpos ATPasa Gástrica de H+K+ • Infecciones de H. pylori puede desencadenar la respuesta inmune por mimetismo molecular. • Pérdida de células parietales disminuye la secreción de ácido cloridrico y factor intrinseco. • La retroalimentación negativa falla por la falta de secreción de acido que normalmente inhibia el estimulo de la gastrina. • Gástritis antral crónica • Más común • Causada por H. Pylori. • Alcohol, Cigarro. • Aclorhidria • Anemia perniciosa. • Clinica • Anorexia • Sensación de llenado • Náusea • Vómito • Dolor epigastrico.
  • 36.
    Gastritis • Alcalina • Causadapor el reflujo de bilis y enzimas alcalinas pancreatica. • 5-20% de las gastritis • Postgastrectomia • Piloroplastía • Clinica • Náuseas • Vómito biliar • Dolor epigastrico que no mejora con antiacidos. • El dolor aumenta despues de comer.
  • 37.
    Úlcera duodenal • Muyfrecuente • Alteracion de la mucosa protectora, • Vaciado gastrico muy rápido • Niveles de gastrina muy elevados en suero. • Producción de acido por fumar. • Patofisiologia • Aumento de acido y pepsina en el duodeno. • Clinica • Dolor crónico intermitente epigastrico. • El dolor inicia 30 min a 2 horas despuès de comer. • Ocurre a mitad de la noche y desaparece en la mañana. • Patrón de ”aliviar síntomas al momento de comer” • STDA. Melena o Hematemesis.
  • 39.
  • 40.
  • 41.
    Falla Hepatica • Hepatocitosedematosos • La necrosis hepatica es irreversible • Hipertensión portal • Intrahepatica • Posthepatica • Prehepatica • Clinica • Tratamiento
  • 42.
    Falla hepatica • Ascitis •Acumulación del fluido en la cavidad peritoneal • Cirrosis causa mas comun • Sx nefrotico • Patofisiologia • Hipoalbuminemia • Retención de Na • Aumento de la presión hidrostatica intracapilar
  • 43.
    Falla hepatica • Encefalopatiahepatica • Asterixis • Cambios en EEG • Falla de la circulaión hepatica • Citocinas inflamatorias, Triptofano, acido grasos, serotonina. Amonemia • Clinica • Perdida de memoria • Letargo • Irritabilidad • Alteraciones del ciclo sueño-vigilia • Estupor y coma
  • 51.
    Colelitiasis • Obesidad • Perdidarapida de peso en gente obesa • Mujeres • Uso de anticonceptivos • Hipertrigliceridemia • Hipercolesterolemia Dos tipos: Colesterol Pigmentos de la bilis
  • 52.
    Colecistitis • Agudo • Crónico •Obstrucción de la via biliar
  • 53.
  • 54.
    SÍNDROMES DE MALABSORCION •MALADIGESTION • MALABSORSION
  • 55.
    SINDROMES DE MALABSORCION •INSUFICIENCIA PANCREATICA • Maladisgestión. • Malabsorción • Problema central es en la digestión y absorción de ácido grasos. • Ausencia de bicarbonato • Aumento de acidez. • Esteatorrea • Tratamiento • Suplementación con lipasa • DEFICIENCIA DE LACTASA • Problemas para dividir la lactosa en monosacaridos. • Producción excesiva de gases, diarrea. • Lactosa no digerida aumenta el gradiente osmotico del intestino (diarrea osmotica) • Diagnóstico • Prueba de aliento Lactosa-hidrogeno.
  • 56.
    Síndromes de malabsorcion •Deficiencia de sales biliares • Acidos biliares conjugados son necesarios para la digestión y absorción de grasas. • Pobre absorción de vitaminas liposolubles • Deficiencia de Vit A, D, E, K. • Esteatorrea • Síndrome del vaciamiento gástrico • Quimo hipertonico. • Cirugía bariatrica • Gastrectomia.
  • 57.