UniversidadNacional Mayorde SanMarcos 1
FACULTAD DE CIENCIAS
CONTABLES
CURSO : Macroeconomía
DOCENTE : Gomero Gonzales, Nicko Alberto
TEMA : SMV , SBS, BCRP y COFIDE
CICLO : III Ciclo
AULA : 303
TURNO : Mañana
INTEGRANTES :
Espezua La Torre, Susan Nicole
Leon Ancco, Yohana Mishel
Maldonado Arroyo, Carmen Rosa
Nepo Villano, Jhon Christian
2017
UniversidadNacional Mayorde SanMarcos 2
Dedicación
Dedicamos el presente trabajo a nuestros padres quienes son el motor para seguir en
el camino de la superación y también al lector interesado en el tema.
UniversidadNacional Mayorde SanMarcos 3
Índice
Índice ....................................................................................................................................... 3
Introducción ............................................................................................................................. 6
I. Superintendencia de Mercado de Valores................................................................................ 7
1. Marco Teórico ................................................................................................................... 7
2. Finalidad y Funciones......................................................................................................... 9
3. Organizacion.....................................................................................................................10
4.Estructura orgánica artículo 6° (modificado mediante rsup nº 043-2014) ..............................11
4.1 Directorio...................................................................................................................12
4.2 Superintendente del mercado de valores......................................................................13
4.3 Secretaría general........................................................................................................13
4.4 Órgano de control institucional ....................................................................................14
4.4 Órgano de defensa jurídica...........................................................................................14
4.4.1 Procuraduría pública .............................................................................................14
5. Misión institucional...........................................................................................................15
6. Estadística .......................................................................................................................16
II. La superintendencia de Banca, Seguros yAFP.........................................................................37
1. Reseña histórica...............................................................................................................37
2. Inicios...............................................................................................................................38
3. Crecimiento del Sistema Financiero....................................................................................39
4. Reforma y Modernización..................................................................................................41
5. Desarrollo Reciente...........................................................................................................42
6. Naturaleza, Finalidad y Objetivos.......................................................................................43
7. Atribuciones y Funciones...................................................................................................45
8. Filosofía de Regulación y Supervisión. ................................................................................46
9. Principios de Regulación....................................................................................................46
10. Principios de Supervisión.................................................................................................48
11. Regulación......................................................................................................................50
12. Visión y misión................................................................................................................50
UniversidadNacional Mayorde SanMarcos 4
12.1. Visión.......................................................................................................................50
12.2 Misión.......................................................................................................................50
13. ¿Cómo funciona una AFP?...............................................................................................52
14. Tipos de Fondo ...............................................................................................................52
14.1 Fondo 0 – O Fondo de Protección de Capital:..............................................................52
14.3. Fondo 1 – Conservador o Preservación de Capital:......................................................53
14.3. Fondo 2 – Balanceado o Mixto:..................................................................................53
14.4 Fondo 3 – Apreciación de Capital o Crecimiento..........................................................53
15. Rentabilidad nominal......................................................................................................54
16. ¿Cómo se calcula la rentabilidad nominal?........................................................................54
17. Fórmula de rentabilidad nominal .....................................................................................55
III. Banco Central de Reserva del Perú........................................................................................57
1.Historia.............................................................................................................................57
2.Marco legal .......................................................................................................................58
3.Mision y vision...................................................................................................................59
3.1. Mision........................................................................................................................59
3.2. Vision.........................................................................................................................59
4. Organigrama.....................................................................................................................60
5. Política Monetaria.............................................................................................................61
5.1.Esquema de política monetaria. ...................................................................................61
5.2.Posición de la política monetaria..................................................................................63
5.3. Transparencia de la política monetaria.........................................................................65
5.3.1.Nota informativa del directorio sobre el programa monetario. ....................................66
5.3.2.Reporte de inflación..................................................................................................66
5.3.3.Reporte de estabilidad financiera...............................................................................66
5.4.Instrumentos de la política monetaria...........................................................................67
5.4.1.1Certificados de depósito del BCRP (CD BCRP)............................................................67
6.Funciones del BCRP............................................................................................................73
6.1.Regularla moneda yel crédito del sistema financiero. ..................................................73
6.2.Administrar las reservas internacionales a su cargo. ......................................................74
UniversidadNacional Mayorde SanMarcos 5
6.3.Emisiónde billetesymonedas.que habríaencirculaciónmásbilletesde lonecesarioy
por ende laspersonaspodríanutilizareste dinero extraparagastar más,lo que
desequilibraría la oferta y la demanda................................................................................74
6.4.Informar periódicamente al país sobre las finanzas nacionales.......................................75
IV.COFIDE................................................................................................................................78
1.Cofide como institución......................................................................................................78
2.Gobierno corporativo.........................................................................................................80
3.Administración de riesgos ..................................................................................................83
3.1.Riesgo Crediticio:.........................................................................................................83
3.2.Riesgo Operacional:.....................................................................................................88
3.3.Liquidez ......................................................................................................................89
4.Fuentes de fondeo y capital................................................................................................91
5.Funciones de cofide...........................................................................................................94
Conclusion……………………………………………………………………………………………………………………………………98
Bibliografia……………………………………………………………………………………………………………………………....…99
UniversidadNacional Mayorde SanMarcos 6
Introducción
Con el presente trabajo de investigación elaborado para el curso de
MACROECONOMÍA deseamos informar de la misma forma que nosotros como grupo
nos hemos informado acerca de las entidades de regulación y supervisión del sistema
financiero.
Este trabajo de investigación está centrado en analizar a la Corporación Financiera
de Desarrollo (COFIDE), la Superintendencia del Mercado de Valores (SMV), la
Superintendencia de Banca, Seguros y AFP (SBS) y al Banco Central de Reserva del Perú
(BCRP).
El objetivo principal de este trabajo de investigación es poder ampliar nuestro
conocimiento sobre estas entidades de regulación y supervisión del sistema financiero para
conocer mejor las funciones de estas entidades, a que se dedican, de donde obtienen su
financiamiento, cuál es su importancia y que rol cumple en nuestra sociedad.
Este trabajo esta dedicar a la búsqueda de nuevos conocimientos para
posteriormente poder explicarlos a todo público interesado en querer informarse un poco
más sobre estas entidades de regulación y supervisión del sistema financiero.
UniversidadNacional Mayorde SanMarcos 7
I. Superintendencia de Mercado de Valores
1. Marco Teórico
A lo largo de los años, la necesidad por regularizar el valor de los capitales, bonos y
acciones han sido de gran necesidad ya que estos generan las tomas de decisiones de los
inversiones; es por ello que esta institución ha ido adquiriendo mucho más funciones de las
que contaba al inicio.
Según la definición que la misma institución da, indica lo siguiente:
La Superintendencia del Mercado de Valores (SMV) es un organismo técnico
especializado adscrito al Ministerio de Economía y Finanzas que tiene por finalidad
velar por la protección de los inversionistas, la eficiencia y transparencia de los
mercados bajo su supervisión, la correcta formación de precios y la difusión de toda la
información necesaria para tales propósitos. Tiene personería jurídica de derecho
público interno y goza de autonomía funcional, administrativa, económica, técnica y
presupuestal”. (Superintendencia de Mercado de Valores)
Reseña Histórica
Según la págin6a oficial de la Superintendencia del Mercado de Valores
Los inicios de esta institución se dieron en la segunda mitad del siglo XX. Fue creada
oficialmente mediante la Ley Nº 17020 publicada el 28 de mayo de 1968, bajo la
denominación de Comisión Nacional de Valores, habiendo iniciado sus funciones el 02
de junio de 1970, a partir de la promulgación del Decreto Ley N° 18302. Dicha norma
dispuso que la Comisión Nacional de Valores sería un organismo público
desconcentrado del sector economía y finanzas, responsable del estudio, reglamentación
UniversidadNacional Mayorde SanMarcos 8
y supervisión del mercado de valores, de las bolsas de valores, de los agentes de bolsa y
demás partícipes de dicho mercado.
Las competencias originales de la Comisión Nacional de Valores fueron ampliadas
posteriormente, destacando entre estas las siguientes:
i. El Decreto Ley Nº 19648, publicado el 07 de diciembre de 1972, que otorgó a la
Comisión la supervisión de las personas jurídicas organizadas de acuerdo a la entonces Ley
de Sociedades Mercantiles y sustituyendo la denominación de Comisión Nacional de
Valores por la de Comisión Nacional Supervisora de Empresas y Valores (CONASEV).
Posteriormente, mediante Ley N° 27323 publicada el 23 de julio de 2000, dicha función fue
trasladada al Instituto Nacional de Estadística e Informática (INEI).
ii. El Decreto Ley N° 21907, publicado el 01 de septiembre de 1977, que encargó a la
CONASEV la supervisión de las Empresas Administradoras de Fondos Colectivos; y,
iii. La Ley Nº 26361, publicada el 30 de septiembre de 1994, que otorgó a la CONASEV la
facultad de supervisar el mercado de productos y a los agentes que participan en dicho
mercad.
Mediante la Ley de Fortalecimiento de la Supervisión del Mercado de Valores, aprobada
por Ley N° 29782, que entró en vigencia el 28 de julio de 2011, se sustituyó la
denominación de Comisión Nacional Supervisora de Empresas y Valores por la de
Superintendencia del Mercado de Valores, otorgándole a su vez mayores facultades para el
cumplimiento de sus funciones.
La SMV es un organismo técnico especializado adscrito al Ministerio de Economía y
Finanzas que tiene por finalidad velar por la protección de los inversionistas, la
eficiencia y transparencia de los mercados bajo su supervisión, la correcta formación de
UniversidadNacional Mayorde SanMarcos 9
precios y la difusión de toda la información necesaria para tales propósitos, a través de la
regulación, supervisión y promoción. Tiene personería jurídica de derecho público
interno y goza de autonomía funcional, administrativa, económica, técnica y
presupuestal.
2. Finalidad y Funciones
Como bien sabemos, las acciones que se cotizan en la bolsa, se encuentran en un
mercado especulativo, por ello la información que brinda la SMV por medio de la bolsa de
Valores requiere un riguroso estudio antes de su presentación al público. Lo que buscan
primordialmente es generar la mejor alternativa de financiamiento e inversión en la
economía.
Son funciones de la SMV las siguientes:
a.Dictar las normas legales que regulen materias del mercado de valores, mercado de productos
y sistema de fondos colectivos, protegiendo los intereses de los inversionistas.
b.Supervisar el cumplimiento de la legislación del mercado de valores, mercado de productos y
sistemas de fondos colectivos por parte de las personas naturales y jurídicas que participan en
dichos mercados. Las personas naturales o jurídicas sujetas a la supervisión de la
Superintendencia de Banca, Seguros y Administradoras Privadas de Fondos de Pensiones
(SBS) lo están también a la SMV en los aspectos que signifiquen una participación en el
mercado de valores bajo la supervisión de esta última.
c.
Promover y estudiar el mercado de valores, de productos y el sistema de fondos colectivos.
UniversidadNacional Mayorde SanMarcos 10
Asimismo, corresponde a la SMV supervisar el cumplimiento de las normas
internacionales de auditoría por parte de las sociedades auditoras habilitadas por un colegio
de contadores públicos del Perú y contratadas por las personas naturales o jurídicas
sometidas a la supervisión de la SMV en cumplimiento de las normas bajo su competencia,
para lo cual puede impartir disposiciones de carácter general concordantes con las referidas
normas internacionales de auditoría y requerirles cualquier información o documentación
para verificar tal cumplimiento.
3. Organización
Los diferentes organismos que conforman y trabajan dentro de la Superintendencia de
Mercado de Valores están orientados a fortalecer la inversión en los fondos colectivos. Una
de las principales acciones que ha hecho la SMV es generar nuevas emisiones al mercado
de valores.
Figura 1. Organigrama de la Superintendencia del Mercado de Valores, Fuente: página web de la
Superintendencia de mercado de valores.
UniversidadNacional Mayorde SanMarcos 11
Según la Superintendencia de Mercado de Valores:
Mediante Ley N° 29782, Ley de Fortalecimiento de la Supervisión del Mercado de
Valores, se sustituyó la denominación de Comisión Nacional Supervisora de Empresas y
Valores - CONASEV por la de Superintendencia del Mercado de Valores – SMV y
mediante el Reglamento de Organización y Funciones de la Superintendencia del
Mercado de Valores, aprobado mediante Decreto Supremo N° 216-2011-EF y,
Resolución de Superintendente N° 043-2014-SMV-02 se estableció la actual estructura
orgánica.
Figura 2. Órganos de Línea según ROF,Fuente: Superintendencia del Mercado de Valores.
4.Estructura orgánica artículo 6° (modificado mediante rsup nº 043-2014)
La estructura orgánica de la SMV, cuyo organigrama se muestra en el anexo adjunto, el
mismo que forma parte del presente Reglamento, es la siguiente:
ÓRGANOS DE ALTA DIRECCIÓN
Directorio
 Superintendente del Mercado de Valores
 Secretaría General
ÓRGANO DE CONTROL
 Órgano de Control Institucional
UniversidadNacional Mayorde SanMarcos 12
ÓRGANO DE DEFENSA JURÍDICA
 Procuraduría Pública
ÓRGANOS DE ASESORAMIENTO
 Oficina de Asesoría Jurídica
 Oficina de Planeamiento y Presupuesto
 ÓRGANOS DE APOYO
 Oficina General de Administración
 Oficina de Tecnologías de Información
ÓRGANOS DE LÍNEA
 Superintendencia Adjunta de Supervisión Prudencial
 Superintendencia Adjunta de Supervisión de Conductas de Mercados
 Superintendencia Adjunta de Investigación y Desarrollo
 Superintendencia Adjunta de Riesgos
Órganos de alta dirección:
4.1 Directorio.De este cargo se habla en el artículo 7 cual indica que El Directorio es el
órgano de la SMV encargado de aprobar las políticas y objetivos institucionales así como la
normativa aplicable a los mercados bajo competencia de la SMV. Se compone de cinco
(05) miembros nombrados por resolución suprema refrendada por el Ministro de Economía
y Finanzas:
 El Superintendente, quien preside el Directorio.
 Un (01) director a propuesta del Ministerio de Economía y Finanzas.
UniversidadNacional Mayorde SanMarcos 13
 Un (01) director a propuesta de la Superintendencia de Banca, Seguros y Administradoras
Privadas de Fondos de Pensiones.
 Un (01) director a propuesta del Banco Central de Reserva del Perú; y
 Un (01) director independiente del sector privado.
Los miembros del Directorio son nombrados por un periodo de seis (06) años no
pudiendo ser nombrados para el periodo inmediato y perciben dieta con excepción del
Superintendente del Mercado de Valores.
4.2 Superintendente del mercado de valores.Actualmente trabajamos desde el 2011
con la Señora Lilian Rocca Carbajal, la cual anualmente ha redactado sus memorias,
indicando las actividades que han generado dentro del año.
De este órgano se habla en el artículo 10 el cual indica que El Superintendente es la
máxima autoridad ejecutiva de la SMV, preside el Directorio de la SMV, ejerce las
funciones ejecutivas de dirección de la SMV así como la representación legal y oficial de la
SMV. Es el titular de la entidad y del pliego presupuestario. El Superintendente es
nombrado por resolución suprema refrendada por el Ministro de Economía y Finanzas por
un periodo de seis (06) años no pudiendo ser nombrado para el periodo inmediato. El
superintendente podrá continuar en el ejercicio del cargo mientras no se designe a su
sucesor. El ejercicio del cargo es remunerado y a dedicación exclusiva con excepción de la
docencia.
4.3 Secretaría general. Este órgano se encuentra especificado en el artículo 13; aquí
nos describe que La Secretaría General es el órgano encargado de prestar asistencia
administrativa al Superintendente y al Directorio y de gestionar las actividades referidas a
la imagen institucional y comunicación, tanto interna como externa, de la SMV. Asimismo,
UniversidadNacional Mayorde SanMarcos 14
es el órgano encargado de la gestión documental de la SMV, conduciendo el servicio de
trámite documentario, administración de archivo y gestión de la línea de producción y
almacenamiento de micro formas institucional. Este órgano depende jerárquica y
funcionalmente del Superintendente.
4.4 Órgano de control institucional .En el artículo 15 nos describe las funciones de
este órgano el cual indica que El Órgano de Control Institucional, es el encargado de
ejercer el control gubernamental interno posterior a los actos y operaciones de la SMV, con
el fin de promover la correcta y transparente gestión de los recursos y bienes de la SMV y
cautelar la legalidad y eficiencia de sus actos y operaciones; así como el logro de sus
resultados, mediante la ejecución de labores de control, de conformidad con la Ley Nº
27785, Ley Orgánica del Sistema Nacional de Control y de la Contraloría General de La
República ; Ley Nº 28716, Ley de Control Interno de las Entidades del Estado y demás
disposiciones pertinentes que dicte la Contraloría General de la República. El Órgano de
Control Institucional cuenta con independencia funcional, administrativa y técnica respecto
de la administración de la SMV, dentro del ámbito de su competencia. Este órgano
mantiene una vinculación de dependencia funcional y administrativa con la Contraloría
General de la República.
4.4 Órgano de defensa jurídica
4.4.1 Procuraduría pública .La Procuraduría Pública es el órgano encargado de
ejercer la representación y la defensa jurídica de los intereses y derechos de la SMV en todo
el territorio nacional conforme a la Constitución Política del Perú, el Decreto Legislativo Nº
1068, del Sistema de Defensa Jurídica del Estado y su reglamento, tanto en sede judicial
como arbitral, Tribunal Constitucional y ante los órganos administrativos, así como ante el
UniversidadNacional Mayorde SanMarcos 15
Ministerio Público, Policía Nacional, Centros de conciliación y otros de similar naturaleza,
en los que la SMV tenga la condición de demandante, demandada o emplazada,
administrado, denunciante, tercero civilmente responsable o parte civil. La defensa jurídica
comprende todas las actuaciones que la Ley en materia procesal, arbitral y las de carácter
sustantivo permiten, quedando autorizados a demandar, denunciar y a participar de
cualquier diligencia, informando al Superintendente sobre su actuación. La Procuraduría
Pública cuenta con independencia funcional respecto de la administración de la SMV,
dentro del ámbito de su competencia. Este órgano mantiene una vinculación de
dependencia funcional con el Consejo de Defensa Jurídica del Estado y depende
administrativamente del superintendente.
5. Misión institucional
Figura 3 .Misión Institucional.Fuente: página de la Superintendencia de Mercado de Valores
UniversidadNacional Mayorde SanMarcos 16
6. Estadística
Tabla 1
Oferta pública primaria – colocación en acciones
Fuente: Tabla extraída de la página de la SMV
FECHA
Oferta Publica
Primaria - Colocación
ACC (S/.)
Índice General de la BVL
2009 n.d. 14,167.200000
2010 n.d. 23,252.570000
2011 n.d. 19,385.190000
2012 n.d. 20,629.350000
2013 n.d. 15,753.650000
2014 n.d. 14,794.320000
2015 n.d. n.d.
2016 n.d. n.d.
Observación:
n.d. :
Información No
Disponible.
Figura 4.Indice general de la BVL, Fuente: Información extraída de la BVL – Elaboración propia. Nota.En
este grafico podemos visualizar los rendimientos obtenidos de manera general a partir del año 2009 hasta el
2014, el cual este está conformado por sectores particulares el cual convergen en el mercado bursátil que lo
regula la bolsa de valores.
14167.2
23252.57
19385.19 20629.35
15753.65 14794.32
0
5000
10000
15000
20000
25000
2009 2010 2011 2012 2013 2014
INDICE GENERAL DE LA
BVL
UniversidadNacional Mayorde SanMarcos 17
Tabla 2
Indice del sector agropecuario
Fuente: Tabla extraída de la página de la SMV.
FECHA Índice Sector Agropecuario
2002 424.200000
2003 484.680000
2004 496.500000
2005 1,046.720000
2006 2,662.860000
2007 816.290000
2008 284.660000
2009 599.610000
2010 1,080.650000
2011 929.210000
2012 911.620000
2013 509.480000
2014 468.000000
Observación:
n.d. : Información No Disponible.
UniversidadNacional Mayorde SanMarcos 18
Figura 5 .Indice del sectoragropecuario ,Fuente: Información extraída de la BVL – Elaboración propia.
Nota.Aquí validamos un gráfico el cual representa los rendimientos por parte de las actividades
agropecuarias, ya sean por medios de la ganadería o agricultura. Como se aprecia la información brindada se
está tomando a partir del año 2002 hasta el año 2014
424.2 484.68 496.5
1,046.72
2,662.86
816.29
284.66
599.61
1,080.65
929.21 911.62
509.48 468
2002 2003 2004 2005 2006 2007 2008 2009 2010 2011 2012 2013 2014
Índice del sector agropecuario
Indice del sector Agropecuario
UniversidadNacional Mayorde SanMarcos 19
Tabla 3
Iíndice del sector de bancos y financieros
Fuente: Tabla extraída de la página de la SMV
FECHA Índice Sector Bancos y Financieras
2002 468.250000
2003 576.670000
2004 493.740000
2005 1,123.350000
2006 1,922.190000
2007 351.280000
2008 259.230000
2009 570.970000
2010 735.090000
2011 576.060000
2012 801.080000
2013 807.930000
2014 907.290000
2015 n.d.
2016 n.d.
Observación:
n.d. : Información No Disponible.
UniversidadNacional Mayorde SanMarcos 20
Figura 6.Indice Sector Bancos y Financieros,Fuente: Información extraída de la BVL – Elaboración propia
Nota.En este presente grafico podemos visualizar la efectividad que aporta el sectorfinanciero en el mercado
bursátil, siendo este uno de los sectores más activos en la bolsa de valores.
468.25
576.67 493.74
1,123.35
1,922.19
351.28 259.23
570.97
735.09
576.06
801.08 807.93
907.29
2002 2003 2004 2005 2006 2007 2008 2009 2010 2011 2012 2013 2014
Indice Sector Bancos y Financieras
Indice Sector Bancos y Financieras
UniversidadNacional Mayorde SanMarcos 21
Tabla 4
Índice del sector Diversas
Fuente: Tabla extraída de la página de la SMV
FECHA Índice Sector Diversas
2002 190.380000
2003 393.000000
2004 640.650000
2005 1,041.640000
2006 2,025.410000
2007 709.960000
2008 430.320000
2009 630.720000
2010 1,189.800000
2011 974.210000
2012 1,266.120000
2013 1,350.130000
2014 1,279.870000
2015 n.d.
2016 n.d.
Observación:
n.d. : Información No Disponible.
UniversidadNacional Mayorde SanMarcos 22
Figura 7,Indice sectordiversos,Fuente:Información extraída de la BVL – Elaboración propia.
Nota.En este grafico visualizamos los rendimientos que han sido obtenidos por el Sector diferentes
actividades, entre ellas podemos visualizar que su máximo rendimiento se da ha dado en el año 2006 con un
importe de 2,025.41 soles.
190.38
393
640.65
1,041.64
2,025.41
709.96
430.32
630.72
1,189.80
974.21
1,266.121,350.131,279.87
2002 2003 2004 2005 2006 2007 2008 2009 2010 2011 2012 2013 2014
Índice Sector Diversas
Indice Sector Diversas
UniversidadNacional Mayorde SanMarcos 23
Tabla 5
Índice Sector Industrial
Fuente: Tabla extraída de la página de la SMV
FECHA Índice Sector Industriales
2002 819.870000
2003 1,425.010000
2004 1,407.930000
2005 2,858.620000
2006 4,032.590000
2007 1,016.090000
2008 461.010000
2009 607.630000
2010 892.370000
2011 698.310000
2012 731.110000
2013 659.340000
2014 405.040000
2015 n.d.
2016 n.d.
Observación:
n.d. : Información No Disponible.
UniversidadNacional Mayorde SanMarcos 24
Figura 8.Indice Sector Industriales,Fuente: Información extraída de la BVL – Elaboración propia.
Nota.En este grafico podemos visualizar los rendimientos obtenidos por el sector industrial, el cual
tuvo su máximo rendimiento en el año 2006 con 4,032.59 soles seguido del 2005 con 2,858.62
soles.
819.87
1,425.011,407.93
2,858.62
4,032.59
1,016.09
461.01
607.63
892.37
698.31731.11659.34
405.04
2002 2003 2004 2005 2006 2007 2008 2009 2010 2011 2012 2013 2014
Indice Sector Industriales
Indice Sector Industriales
UniversidadNacional Mayorde SanMarcos 25
Tabla 6
Índice del sector Minero
Fuente: Tabla extraída de la página de la SMV
FECHA Índice Sector Servicios
2002 626.140000
2003 906.410000
2004 1,160.500000
2005 1,850.250000
2006 1,896.460000
2007 375.900000
2008 291.800000
2009 367.930000
2010 523.260000
2011 476.670000
2012 587.050000
2013 715.140000
2014 879.750000
2015 n.d.
2016 n.d.
Observación:
n.d. : Información No Disponible.
UniversidadNacional Mayorde SanMarcos 26
Figura 9.Indice sectorservicios,Fuente: Información extraída de la BVL – Elaboración propia
Nota.En las gráficas mostradas, estamos presentando la información referida al sector de servicios, sus más
óptimos rendimientos se dan en el año 2006 con un importe 1,896.46 soles seguido del año 2005 con un
importe de 1,850.25 soles.
626.14
906.41
1,160.50
1,850.251,896.46
375.9
291.8
367.93
523.26 476.67
587.05
715.14
879.75
2002 2003 2004 2005 2006 2007 2008 2009 2010 2011 2012 2013 2014
Indice Sector Servicios
Indice Sector Servicios
UniversidadNacional Mayorde SanMarcos 27
Tabla 7
Índice sub sectorial de Alimentos y Bebidas
Fuente: Tabla extraída de la página de la SMV
FECHA Índice Subsect. Alimentos y Bebidas
2002 812.700000
2003 1,428.600000
2004 1,187.680000
2005 2,473.310000
2006 3,307.300000
2007 742.510000
2008 419.010000
2009 774.940000
2010 1,773.350000
2011 1,554.660000
2012 2,474.460000
2013 2,637.890000
2014 2,238.650000
2015 n.d.
2016 n.d.
Observación:
n.d. : Información No Disponible.
UniversidadNacional Mayorde SanMarcos 28
Figura 10.Indice subsect.alimentos y bebidas,Fuente:Información extraída de la BVL – Elaboración propia.
Nota.En este grafico estamos mostrando los rendimientos ganados u obtenidos por parte del sector
alimenticio, este factor macroeconómico puede validar la cantidad de rendimiento que se ha generado por
cada sector que conforma este mercado bursátil.
812.7
1,428.60
1,187.68
2,473.31
3,307.30
742.51
419.01
774.94
1,773.35
1,554.66
2,474.46
2,637.89
2,238.65
2002 2003 2004 2005 2006 2007 2008 2009 2010 2011 2012 2013 2014
Indice Subsect. Alimentos y Bebidas
Indice Subsect.Alimentos y Bebidas
UniversidadNacional Mayorde SanMarcos 29
Tabla 8
Índice Sub sectorial Eléctricas
Fuente: Tabla extraída de la página de la SMV
FECHA Índice Subsect. Eléctricas
2002 1,523.740000
2003 2,627.980000
2004 3,177.750000
2005 4,312.040000
2006 4,080.260000
2007 752.600000
2008 586.230000
2009 710.520000
2010 1,251.630000
2011 1,203.780000
2012 1,625.630000
2013 1,930.940000
2014 2,545.750000
2015 n.d.
2016 n.d.
Observación:
n.d. : Información No Disponible.
UniversidadNacional Mayorde SanMarcos 30
Figura 11.Indice subsector. Eléctricas, Fuente: Información extraída de la BVL – Elaboración propia
Nota.En este grafico estamos visualizando la efectividad del sector eléctrico en la bolsa de valores, se ve que
le año más óptimo fue en el año 2005 soles y los años que ha caído este indica ha sido en el año 2001 – 2008
– 2009 .
1,523.74
2,627.98
3,177.75
4,312.04
4,080.26
752.6 586.23 710.52
1,251.631,203.78
1,625.63
1,930.94
2,545.75
2002 2003 2004 2005 2006 2007 2008 2009 2010 2011 2012 2013 2014
Indice Subsect. Eléctricas
Indice Subsect.Eléctricas
UniversidadNacional Mayorde SanMarcos 31
Tabla 9
Índice de Minerales No Metálicos
Fuente: Tabla extraída de la página de la SMV
FECHA Índice Subsect. Minerales No Metálicos
2002 970.560000
2003 1,615.180000
2004 1,485.740000
2005 2,816.270000
2006 3,905.350000
2007 806.400000
2008 380.560000
2009 609.370000
2010 1,192.150000
2011 796.630000
2012 1,221.090000
2013 1,310.020000
2014 1,104.410000
2015 n.d.
2016 n.d.
Observación:
n.d. : Información No Disponible.
UniversidadNacional Mayorde SanMarcos 32
Figura 12.Indice subsectorminerales no metalicos,Fuente: Información extraída de la BVL – Elaboración
propia.
Nota.En la gráfica valimos la rentabilidad que se generó gracias a los minerales no metálicos en el periodo del
2002 al 20014, siendo en el año 2006 su máximo auge con un importe de 3,905.35 soles.
970.56
1,615.181,485.74
2,816.27
3,905.35
806.4
380.56
609.37
1,192.15
796.63
1,221.091,310.02
1,104.41
2002 2003 2004 2005 2006 2007 2008 2009 2010 2011 2012 2013 2014
Índice Subsect. Minerales No Metálicos
Indice Subsect.Minerales No Metálicos
UniversidadNacional Mayorde SanMarcos 33
Tabla 10
Índice de Telecomunicaciones
Fuente: Tabla extraída de la página de la SMV
FECHA Índice Subsec. Telecomunicaciones
2002 262.920000
2003 349.100000
2004 455.230000
2005 850.210000
2006 923.640000
2007 218.900000
2008 161.880000
2009 213.140000
2010 199.710000
2011 151.720000
2012 145.620000
2013 188.730000
2014 181.740000
2015 n.d.
2016 n.d.
Observación:
n.d. : Información No Disponible.
UniversidadNacional Mayorde SanMarcos 34
Figura 13.Indice subsectortelecomunicaciones,Fuente:Información extraída de la BVL – Elaboración propia.
Nota.En la gráfica podemos validar la efectividad que ha generado el sector de telecomunicaciones, el cual
sus máximos rendimientos se reflejaron en el año 2006 con un importe de 923.64 soles .
262.92
349.1
455.23
850.21
923.64
218.9
161.88
213.14 199.71
151.72 145.62 188.73 181.74
2002 2003 2004 2005 2006 2007 2008 2009 2010 2011 2012 2013 2014
Índice Subsec. Telecomunicaciones
Indice Subsec.Telecomunicaciones
UniversidadNacional Mayorde SanMarcos 35
Tabla 11
Índice Selectivo de BVL
Fuente: Tabla extraída de la página de la SMV
FECHA Índice Selectivo de la BVL
2002 13,623.700000
2003 22,157.030000
2004 35,833.080000
2005 64,059.250000
2006 126,882.760000
2007 29,035.460000
2008 11,691.340000
2009 22,434.090000
2010 31,885.210000
2011 27,223.150000
2012 31,000.600000
2013 22,877.820000
2014 20,265.020000
2015 n.d.
2016 n.d.
Observación:
n.d. : Información No Disponible.
UniversidadNacional Mayorde SanMarcos 36
Figura 14.Indice selectivo de la BVL,Fuente: Información extraída de la BVL – Elaboración propia.
Nota.En esta grafica podemos visualizar las variaciones de las cotizaciones de las acciones disponibles en la
bolsa de valores, y validamos la tendencia frente al cambio de precios en el mercadobursátil, cual en el año
2006 las acciones más representativas fueron cotizadas con un importe de 126,882.76 soles siendo su máximo
auge en los años estudiados.
13,623.70
22,157.03
35,833.08
64,059.25
126,882.76
29,035.46
11,691.34
22,434.09
31,885.21
27,223.1531,000.60
22,877.8220,265.02
2002 2003 2004 2005 2006 2007 2008 2009 2010 2011 2012 2013 2014
Índice Selectivo de la BVL
Indice Selectivo de la BVL
UniversidadNacional Mayorde SanMarcos 37
II. La superintendencia de Banca, Seguros y AFP
1. Reseña histórica
La Superintendencia de Banca y Seguros, se creó como institución en el año 1931.
Sin embargo, la supervisión bancaria en el Perú se inició en 1873 con un decreto que
estableció requerimientos de capital mínimo, un régimen de emisión y cobertura de los
billetes y publicación mensual de informes con indicación detallada de las cantidades de
moneda acuñada o de metales preciosos existentes en las cajas bancarias.
El primer antecedente de una entidad supervisora fue una dependencia del
Ministerio de Hacienda, denominada Inspección Fiscal de Bancos, una institución con
objetivos poco definidos, que se limitaba a dar recomendaciones para corregir errores o
enmendar infracciones. En cuanto al sector de seguros, su primer antecedente fue la
Inspección Fiscal de Seguros creada en 1895 para verificar el cumplimiento de la ley por
parte de las compañías de seguros.
Ya en el siglo XX, la crisis de los años 30 convenció a muchos países
latinoamericanos que era necesario llevar a cabo profundas reformas monetarias y
bancarias. Por ese entonces, el Banco de Reserva solicitó al Ministro de Hacienda
autorización para invitar al profesor Edwin Walter Kemmerer para que brindase asesoría en
dichas materias. De esta manera, en 1930 se constituyó la Misión Kemmerer, que formuló
varios proyectos de Ley, algunos de los cuales fueron promulgados, tales como la Ley
Monetaria, la Ley del Banco Central de Reserva y la Ley de Bancos.
UniversidadNacional Mayorde SanMarcos 38
2. Inicios
La Superintendencia fue creada el 23 de mayo de 1931 con el nombre e
Superintendencia de Bancos. Para eso entonces la única finalidad que se le otorgó fue
supervisar y controlar a los bancos, empresas que en ese momento conformaban un sistema
financiero pequeño y habituado a la autorregulación.
Cabe destacar que la nueva legislación estableció que toda empresa bancaria debía
mantener un capital y reservas que sumados no fueran menores del 20% de sus
obligaciones con el público. Se definió lo que se consideró como quebranto de capital y se
acompañó esta definición con la prohibición de pagar dividendos si ello pudiera causar
deterioro al capital o fondo de reserva del banco. De esta forma un banco no podía pagar
dividendos hasta que no constituyera provisiones para las deudas dudosas o malas. Otro
aspecto implementado fue el pago íntegro de todo capital suscrito, con el fin de no crear
falsas expectativas de respaldo en el público. Se puso en circulación nuevos formatos para
los informes de los bancos, y fue en el segundo año (según la SBS) cuando se contó con
personal capacitado para iniciar las visitas de inspección.
Un papel importante de la Superintendencia, al poco tiempo de ser creada, fue la
conducción de tres procesos de liquidación: del Banco del Perú y Londres, el Banco de
Tacna y la Caja de Ahorros de la Beneficencia Pública del Callao. Posteriormente, el
ámbito de la Superintendencia se fue expandiendo progresivamente, en 1936 se incluyeron
las compañías de capitalización y las empresas de seguros y en 1937 la inspección fiscal de
ventas a plazo.
UniversidadNacional Mayorde SanMarcos 39
3. Crecimiento del Sistema Financiero
Años después de la Segunda Guerra Mundial se dio una expansión de los depósitos
y colocaciones, y con ello el sistema bancario fue modernizándose al amparo del
restablecimiento de la libertad de cambios y de importaciones dictadas durante el gobierno
del General Odría. Durante el período 1956-1968 el sistema creció notablemente, al
constituirse 18 nuevos bancos, 7 empresas de seguros y 17 asociaciones mutuales de
créditos para vivienda.
El régimen militar, iniciado en 1968, realizó una serie de cambios radicales en la
concepción del rol del estado en todas las esferas de la actividad económica del país. Así
por ejemplo, se determinó que los bancos comerciales sólo podían ser propiedad de
personas naturales o jurídicas peruanas y que las empresas bancarias ya establecidas sólo
serían consideradas nacionales cuando por lo menos el 75% de su capital fuera de peruanos.
Asimismo, se impusieron restricciones al crédito para empresas extranjeras.1
La Superintendencia asumió el control de los límites sobre el cobro y pago de
intereses. El ámbito de control se amplió a las Empresas Financieras y a las Mutuales de
Vivienda. En este período se creó la Banca Asociada formada por empresas que, salvo
algunas limitaciones en su manejo, funcionaban bajo un régimen privado permaneciendo
bajo el control del Estado, al tener éste una participación mayoritaria en el capital.
Por su parte, la Banca de Fomento experimentó en este período un fuerte
crecimiento. En efecto, se creó la Corporación Financiera de Desarrollo (COFIDE), y se le
dio impulso al Sistema Mutual y a los Bancos Privados de Fomento de la Industria de la
1 Superintendencia de Bancas,Seguros y AFP – acerca de la SBS
UniversidadNacional Mayorde SanMarcos 40
Construcción. Uno de los objetivos del gobierno era impulsar el desarrollo económico de
las distintas regiones del país, y la herramienta para lograr este objetivo fue el impulso a la
creación de la Banca Regional.
En 1972 se volvió a ampliar el ámbito de supervisión de la Superintendencia,
incluyéndose las Cajas de Ahorro y Préstamo para Vivienda; y en 1978 las Cooperativas de
Ahorro y Crédito y Cooperativas de Seguros. Además, en este periodo, al crearse el
Mercado Único de Cambios, se le encargó a la Superintendencia establecer el tipo de
cambio diario para las principales monedas extranjeras de acuerdo con la cotización del
mercado.
La Superintendencia de Banca y Seguros (SBS) adquirió rango constitucional al ser
incluida en la Constitución de 1979, la cual le otorgó autonomía funcional y administrativa.
En 1981 se dictó la primera Ley Orgánica de la Superintendencia de Banca y Seguros, el
Decreto Legislativo 197 que reemplazó los Capítulos I, VI, VII y VIII de la Ley de Bancos.
En esa Ley Orgánica se consideraba a la SBS como institución pública con personería
jurídica de derecho público y con autonomía respecto del Ministerio de Economía y
Finanzas. Además, la SBS adquirió la facultad de interpretar administrativamente la
normatividad bancaria y de seguros y el personal de la SBS pasó a ser comprendido dentro
del régimen laboral de la actividad privada.2
2 Superintendencia de Bancas,Seguros y AFP – acerca de la SBS
UniversidadNacional Mayorde SanMarcos 41
4. Reforma y Modernización
La reforma financiera se da en 1991, incluyó la asignación de un rol diferente para
COFIDE como banco de segundo piso, la disolución de la Banca de Fomento, la creación
del sistema de Cajas Rurales de Ahorro y Crédito y del Sistema Privado de Pensiones.
Asimismo, se estableció, el sistema de Banca Múltiple, el Fondo de Seguro de Depósitos y
la Central de Riesgos.
La normatividad bancaria fue renovada en abril de 1991 con la promulgación de la
Ley de Instituciones Bancarias, Financieras y de Seguros, Decreto Legislativo 637. Esta ley
fue reemplazada en octubre de 1993 por el Decreto Legislativo 770 que corregía algunos
aspectos e incorporaba nuevos elementos. Tanto el Decreto Legislativo 637 como el 770
introdujeron diversos aspectos de regulación prudencial, tomándose algunas
recomendaciones del Comité de Basilea como la aplicación de límites operativos en
función del patrimonio efectivo y el requerimiento patrimonial respecto a los activos y
créditos contingentes ponderados por riesgo crediticio.3
Para diciembre de 1992, mediante el Decreto Ley 25987 el gobierno promulgó una
nueva Ley Orgánica de la Superintendencia de Banca y Seguros. En el mimo mes, a través
del Decreto Ley 25897, se creó el Sistema Privado de Pensiones (SPP) como alternativa a
los regímenes de pensiones administrados por el Estado concentrados en el Sistema
Nacional de Pensiones.
Se encomendó a la Superintendencia de Administradoras Privadas de Fondos de
Pensiones (SAFP) la regulación y supervisión del Sistema Privado de Pensiones ejerciendo,
3 Superintendencia de Bancas,Seguros y AFP – acerca de la SBS
UniversidadNacional Mayorde SanMarcos 42
en representación del Estado, la función de control de las AFP. Las Administradoras
Privadas de Fondos de Pensiones (AFP) se crearon con el objeto social exclusivo de
administrar fondos de pensiones, bajo la modalidad de cuentas individuales de
capitalización, así como otorgar a sus afiliados prestaciones de jubilación, invalidez,
sobrevivencia y gastos de sepelio.
5. Desarrollo Reciente
Para mediados de 1996, a iniciativa de la SBS se profundizó la reforma financiera
iniciada en 1991. El objetivo principal fue el fortalecimiento del sistema financiero y la
supervisión bancaria, incorporando las recomendaciones propuestas por el Acuerdo de
Basilea de 1988 y su revisión de 1991. Dichas recomendaciones incluyeron la regulación
para la administración del riesgo crediticio, así como exigencias en materia de riesgo de
mercado. Asimismo, se incluyó la supervisión consolidada permitiendo que el control
abarcara tanto a los intermediarios, como a las empresas que forman parte de un mismo
conglomerado financiero.
En diciembre de 1996 fue publicada la Ley 26702, Ley General del Sistema
Financiero y del Sistema de Seguros y Orgánica de la Superintendencia de Banca y
Seguros. Esta Ley recoge los aspectos de regulación prudencial que estaban presentes en las
dos leyes anteriores y agrega los aspectos mencionados en el párrafo anterior, así como la
definición del concepto de transacciones financieras sospechosas como parte de los
esfuerzos del Estado por combatir el lavado de dinero proveniente de actividades ilícitas.
En julio del 2000 fue promulgada la Ley 27328, en virtud de la cual se amplía el
ámbito de acción la SBS, al incorporar bajo su control y supervisión a las AFP. De esta
UniversidadNacional Mayorde SanMarcos 43
manera, a partir del 25 de julio del 2000, la SBS ha asumido las funciones que desde 1992
venía desempeñando la Superintendencia de Administradoras Privadas de Fondos de
Pensiones, cambiando su nombre posteriormente, a Superintendencia de Banca, Seguros y
Administradoras Privadas de Fondos de Pensiones.
Asimismo, el 12 de junio del 2007, mediante la Ley Nº 29038, la Unidad de
Inteligencia Financiera del Perú (UIF-Perú) fue incorporada a la SBS, sumándose a sus
funciones, la labor de prevenir y detectar el lavado de activos y financiamiento del
terrorismo.
Al asumir este nuevo reto, la Superintendencia de Banca, Seguros y AFP reafirma su
compromiso de promover la estabilidad y solvencia de las instituciones supervisadas
conforme a los principios y prácticas internacionalmente aceptados.
6. Naturaleza, Finalidad y Objetivos.
La Superintendencia es una Institución autónoma y con personería jurídica de
derecho público cuyo ámbito de acción, funcionamiento, y atribuciones son establecidos
por la Constitución Política del Perú, la Ley General, la Ley del Sistema Privado de
Pensiones y la Ley que regula las competencias, atribuciones y funciones de la Unidad de
Inteligencia Financiera del Perú.4
La SBS tiene por finalidad defender los intereses del público, cautelando la solidez
económica y financiera de las personas naturales y jurídicas sujetas a su control; velando
por que se cumplan las normas legales, reglamentarias y estatutarias que las rigen; para ello
4 “La Superintendencia es una Institución autónoma…”Charles Alexander Sablich Humaní - Derecho
financiero,una visión actual en el Perú (p.198) 2012
UniversidadNacional Mayorde SanMarcos 44
ejerce el más amplio control de todas sus operaciones y negocios, además de denunciar
penalmente la existencia de personas naturales y jurídicas que, sin la debida autorización
ejerzan las actividades señaladas en la Ley General y la Ley del Sistema Privado de
Pensiones, procediendo a la clausura de sus locales y, en su caso, solicitando la disolución y
liquidación del infractor. Asimismo, le corresponde contribuir de acuerdo a sus
competencias específicas con el desarrollo del sistema de prevención de lavado de activos
y/o del financiamiento del terrorismo, así como de regular, supervisar, fiscalizar, controlar
y sancionar a las Asociaciones de Fondos Contra Accidentes de Tránsito (AFOCAT), a fin
de garantizar el pago oportuno de las indemnizaciones, de acuerdo a las condiciones
establecidas en la Ley N° 27181 y en su Reglamento.
Su objetivo principal además de controlar y supervisar los bancos es preservar los
intereses de los depositantes, de los asegurados y de los afiliados al Seguro Privado de
Pensiones.
La SBS tiene como fin generar las condiciones que permitan maximizar el valor de
los sistemas financieros, de seguros y privado de pensiones, propiciando una mayor
confianza y adecuada protección de los intereses del público usuario, a través de la
transparencia, veracidad y calidad de la información; cautelando la estabilidad y solvencia
de las instituciones que conforman los sistemas.5
5 “La SBS tiene como fin generar las condiciones quepermitan maximizar el valor de los …”Charles Alexander
Sablich Humaní - Derecho financiero,una visión actual en el Perú (p.198) 2012
UniversidadNacional Mayorde SanMarcos 45
7. Atribuciones y Funciones.
La SBS ejerce en el ámbito de sus atribuciones, la supervisión y control de las
empresas que conforman el Sistema Financiero, Sistema de Seguros y Sistema Privado de
Administración de Fondos de Pensiones y de las demás personas naturales y jurídicas
incorporadas por la Ley General, la Ley del Sistema Privado de Pensiones o por leyes
especiales, de manera específica en los aspectos que le corresponda. La Superintendencia
de Banca, Seguros y AFP supervisa el cumplimiento de la Ley Orgánica y disposiciones
complementarias del Banco de la Nación, Banco Agropecuario, Corporación Financiera de
Desarrollo, Fondo Vivienda S.A. y Banco Central de Reserva del Perú, sin perjuicio, para
el caso del Banco Central de Reserva del Perú, del ejercicio de su autonomía, no
incluyendo lo referente a la finalidad y funciones de dicho Banco contenidas en los
artículos 83º al 85º de la Constitución Política del Perú.
Asimismo, a través de su unidad especializada denominada Unidad de Inteligencia
Financiera del Perú, le corresponde ejercer las competencias, atribuciones y funciones
relativas a la prevención y detección del lavado de activos y/o del financiamiento del
terrorismo establecidas en la Ley N° 27693 y en sus normas modificatorias (Leyes N°
28009 y 28306) y disposiciones reglamentarias y complementarias.6
Resumiendo sus funciones diremos:
6 “Asimismo, a través de su unidad especializada denominada Unidad deInteligencia Financiera del Perú…”
Charles Alexander Sablich Humaní - Derecho financiero,una visión actual en el Perú (p.199) 2012
UniversidadNacional Mayorde SanMarcos 46
 Guarda reserva de cualquier hecho, información o documentación de la que hubiere
tomado conocimiento en el ejercicio de sus funciones y sólo la revela en las
instancias autorizadas.
 Establecer el tipo de cambio diario para las principales monedas extranjeras de
acuerdo con la cotización del mercado.
 Combatir el lavado de dinero proveniente de actividades ilícitas.
 Prevenir y detectar el lavado de activos y financiamiento del terrorismo
 Promover la estabilidad y solvencia de las instituciones supervisadas conforme a los
principios y prácticas internacionalmente aceptados.
8. Filosofía de Regulación y Supervisión.
El enfoque de la SBS es crear, a través de la regulación, un sistema de incentivos
que propicie que las decisiones privadas de las empresas sean consistentes con el objetivo
de lograr que los sistemas bajo supervisión adquieran la solidez e integridad necesarios para
mantener su solvencia y estabilidad en el largo plazo.7
9. Principios de Regulación.
El enfoque de la SBS es crear, un sistema de incentivos que propicie que las decisiones
privadas de las empresas sean consistentes con el objetivo de lograr que los sistemas bajo
supervisión adquieran la solidez e integridad necesarios para mantener su solvencia y
estabilidad en el largo plazo.
7 “El enfoque de la SBS es crear …” Charles Alexander Sablich Humaní - Derecho financiero,una visión
actual en el Perú (p.200) 2012
UniversidadNacional Mayorde SanMarcos 47
Para que este enfoque se pueda desarrollar en la práctica, la SBS se apoya sobre la base de
cuatro principios básicos relacionados a (i) la calidad de los participantes del mercado, (ii)
la calidad de la información y análisis que respalda las decisiones de las empresas
supervisadas (iii) la información que revelan las empresas supervisadas para que otros
agentes económicos tomen decisiones y (iv) la claridad de las reglas de juego.
En cuanto a la calidad de los participantes del mercado, la regulación de la SBS se basa en
el principio de idoneidad. Si se desea que los sistemas gocen de solidez e integridad,
entonces es necesario asegurar que quienes operan en el mercado sean personas de
solvencia moral, económica y que demuestren capacidad de gestión. El principal énfasis de
este principio se encuentra en los requisitos de entrada al mercado.
Respecto de la calidad de información y, la regulación de la SBS se basa en el principio de
prospección. Esto quiere decir que, en la regulación de la SBS, se propicia una visión
prospectiva de los riesgos que enfrentan las empresas supervisadas. Así, el énfasis está
puesto en la necesidad de aplicar sistemas que les permitan identificar, medir, controlar y
monitorear sus riesgos de una manera eficiente. Las empresas tienen libertad para
implementar los sistemas que crean más convenientes, pero la SBS establece los
parámetros mínimos que deben cumplirse para garantizar un manejo prudente de los riesgos
a que las empresas supervisadas están expuestas.
Las empresas de los sistemas financieros, de seguros y privado de pensiones también
proporcionan información para que otros agentes económicos tomen decisiones. Con
relación a este punto, la regulación de la SBS se basa en el principio de transparencia. Los
clientes, supervisores, analistas e inversionistas, requieren de información proporcionada
UniversidadNacional Mayorde SanMarcos 48
por las empresas supervisadas para poder tomar sus decisiones. Para que las decisiones sean
óptimas y fomenten una disciplina de mercado, se requiere que la información sea correcta,
confiable y oportuna.
Finalmente, respecto de la claridad de las reglas de juego, la regulación de la
Superintendencia de Banca y Seguros se basa en el principio de ejecutabilidad. Este
principio persigue que las normas dictadas por la SBS sean de fácil comprensión, exigibles
y que puedan ser supervisadas.
10. Principios de Supervisión.
Los principios de regulación arriba presentados demandan un estilo de supervisión
dinámico y flexible, que se adecue a las características de cada empresa. En esta dirección
la SBS busca poner en práctica una supervisión especializada, integral y discrecional.
Una supervisión especializada significa que la SBS pretende implementar un
enfoque de supervisión por tipo de riesgo. Ello implica contar con personal especializado
en la evaluación de los diversos tipos de riesgo, tales como riesgo crediticio, de mercado,
de liquidez, operacional y legal. Asimismo, la SBS se orienta hacia una supervisión integral
que genere una apreciación sobre la administración de los riesgos por parte de las empresas
supervisadas. Finalmente, una supervisión discrecional se refiere a que el contenido,
alcance y frecuencia de la supervisión debe estar en función del diagnóstico de los riesgos
que enfrenta cada empresa supervisada.8
8 “Una supervisión especializadasignificaquela SBS pretende …” Charles Alexander Sablich Humaní -
Derecho financiero,una visión actual en el Perú (p.202) 2012
UniversidadNacional Mayorde SanMarcos 49
La estrategia de supervisión de la SBS se desarrolla en dos frentes. El primero
consiste en la supervisión que ejerce directamente sobre las empresas y el segundo se basa
en participación de los colaboradores externos, tales como los auditores, las empresas
clasificadoras de riesgo, supervisores locales y de otros países.
Con relación a la supervisión directa, ésta se desarrolla bajo dos modalidades: la
supervisión extra-situ y la supervisión in-situ. La primera consiste en analizar en forma
permanente la información brindada por las empresas supervisadas e identificar los temas
que sean de preocupación y que merezcan un examen más profundo. La segunda se ocupa
de verificar en la propia empresa supervisada los aspectos identificados previamente en la
labor de análisis extra-situ.
Respecto de la colaboración de agentes externos, desde su propia perspectiva estas
entidades ejercen un cierto tipo de monitoreo de las empresas que se encuentran dentro del
ámbito de la Superintendencia. La estrategia de la SBS es buscar que su participación sea
permanente y consistente con la regulación. En el caso de los auditores y clasificadoras de
riesgo se busca que, adicionalmente a las labores que realicen estos agentes, se pronuncien
sobre la calidad de la administración de riesgos de las empresas. En el caso de los
supervisores locales y de otros países, la estrategia se basa en propiciar la cooperación y el
intercambio de información.9
9 “Respecto de la colaboración deagentes externos,…” Charles Alexander Sablich Humaní - Derecho
financiero,una visión actual en el Perú (p.202) 2012
UniversidadNacional Mayorde SanMarcos 50
11. Regulación.
El enfoque de la SBS es crear, a través de la regulación, un sistema de incentivos
que propicie que las decisiones privadas de las empresas sean consistentes con el objetivo
de lograr que los sistemas bajo supervisión adquieran la solidez e integridad necesarios para
mantener su solvencia y estabilidad en el largo plazo.
La SBS confía en el mercado como mecanismo de organización y asignación de recursos.
12. Visión y misión.
12.1. Visión.Ser una institución supervisora y reguladora reconocida en el ámbito
mundial, que aplica estándares internacionales y las mejores prácticas, apoyada en las
competencias de su capital humano.
12.2 Misión. Proteger los intereses del público, cautelando la estabilidad, la solvencia y
la transparencia de los sistemas supervisados, así como fomentar una mayor inclusión
financiera y contribuir con el sistema de prevención y detección del lavado de activos y del
financiamiento del terrorismo.
UniversidadNacional Mayorde SanMarcos 51
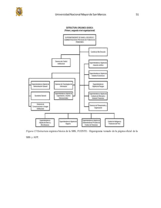
Figura 15.Estructura orgánica básica de la SBS, FUENTE: Organigrama tomado de la página oficial de la
SBS y AFP.
UniversidadNacional Mayorde SanMarcos 52
13. ¿Cómo funciona una AFP?
Las AFP administran fondos de pensiones bajo la modalidad de Cuentas
Individuales de Capitalización (CIC), en favor de trabajadores incorporados al Sistema
Privado de Administradoras de Fondos de Pensiones.
Las AFP brindan prestaciones de jubilación, invalidez, sobrevivencia y gastos de
sepelio, en conformidad con el Texto Único Ordenado de la Ley del Sistema Privado de
Pensiones (SPP) Decreto Supremo 054-97-EF.
Para dicho fin, reciben los aportes, propiedad de los trabajadores, invirtiéndolos
bajo las modalidades permitidas por Ley. Las operaciones de las AFP se encuentran bajo el
control y supervisión de la Superintendencia de Banca, Seguros y AFP (SBS).
Las características principales del Fondo de cada afiliado son:
 Son propiedad únicamente de cada trabajador.
 Constituyen masa hereditaria
 Son inembargables.
14. Tipos de Fondo
Las AFP te ofrecen tres tipos de Fondo en el que puedes invertir tus aportes:
14.1 Fondo 0 – O Fondo de Protección de Capital: No se encuentra activo, está
pendiente u reglamentación por parte de la SBS.
UniversidadNacional Mayorde SanMarcos 53
14.3. Fondo 1 – Conservador o Preservación de Capital: De Crecimiento estable o
conservador. Este es un Fondo donde las inversiones son de bajo riesgo, por lo que tiende a
ofrecer retornos moderados.
 Crecimiento estable con baja volatilidad y tendrá un horizonte de inversión de corto
plazo y seguro.
 Obtiene retornos estables y es ideal para los afiliados próximos a jubilarse o que tienen
un perfil de riesgo conservador.
 Tiene menor exposición al riesgo y concentra sus inversiones en instrumentos de renta
fija.
14.3. Fondo 2 – Balanceado o Mixto: De crecimiento moderado y de riesgo medio.
Este fondo presenta un mayor equilibrio entre rentabilidad y riesgo.
 Busca un crecimiento moderado con volatilidad media y tendrá un horizonte de
inversión de mediano plazo.
 Obtiene retornos moderados para los afiliados entre 45 y 60 años o aquellos que están
dispuestos a asumir mayor nivel de riesgo que el Fondo 1.
 Concentra sus inversiones en instrumentos de renta fija y variable.
14.4 Fondo 3 – Apreciación de Capital o Crecimiento: De alto crecimiento y alto
riesgo. Este es un fondo orientado al largo plazo, alterna períodos de poco crecimiento y de
gran crecimiento.
 Este fondo busca un alto nivel de crecimiento con alta volatilidad y tendrá un horizonte
de inversión de largo plazo.
UniversidadNacional Mayorde SanMarcos 54
 Obtiene altos retornos para los afiliados jóvenes cuyo horizonte de retiro es lejano o
aquellos dispuestos a asumir mayores fluctuaciones en la rentabilidad pensando en el
largo plazo.
 Es más rentable a largo plazo aunque asumiendo un mayor riesgo.
15. Rentabilidad nominal
La rentabilidad es el beneficio que se obtiene por invertir en un producto financiero.
Esta rentabilidad podrá ser nominal o real y será calculada a través del tipo de interés
nominal o real. Aquí es donde entra en juego el papel de factores externos como la
inflación, impuestos, aumento del precio, etc.
El tipo de interés y por tanto la rentabilidad se podría dividir entre rentabilidad real
y rentabilidad nominal
En la rentabilidad real se tienen en cuenta factores como la inflación o aumento de los
precios.
En cambio, en la rentabilidad nominal no se tienen en cuenta factores como la
inflación o los impuestos. Se trataría de un concepto más sencillo que la rentabilidad real.
16. ¿Cómo se calcula la rentabilidad nominal?
La rentabilidad nominal es más sencilla de calcular que la rentabilidad real donde sí
se tienen en cuenta factores como la inflación.
Pongamos un ejemplo, si invertimos 1000 euros en préstamos publicados a través de
MytripleA, y al final del año nos han devuelvo 1.100 euros, habremos recuperado los
1.000€ invertidos y 100€ de beneficios o rentabilidad por nuestro dinero. Por tanto la
UniversidadNacional Mayorde SanMarcos 55
rentabilidad nominal que habremos obtenido por nuestro dinero será:
100€ / 1.000€ = 0,1 = 10% de rentabilidad nominal
Para el caso de la rentabilidad real y teniendo en cuenta una inflación del 4%, lo que
antes valía 100€, hoy cuesta 104€, por tanto la rentabilidad real será:
(1 + Rentabilidad nominal) = (1 + Interés real) x (1 + Tasa Inflación)
(1 + 0,1) = (1 + Interés real) x (1 + 0,04) = 5,8% Interés real
Por tanto el interés real es de 5,8% en lugar del 10% de rentabilidad nominal.
17. Fórmula de rentabilidad nominal
Por lo tanto la fórmula de la rentabilidad nominal sería la siguiente:
𝑅𝑒𝑛𝑡𝑎𝑏𝑖𝑙𝑖𝑑𝑎𝑑 𝐴𝑛𝑢𝑎𝑙 =
𝐵𝑒𝑛𝑒𝑓𝑖𝑐𝑖𝑜𝑠 𝑜𝑏𝑡𝑒𝑛𝑖𝑑𝑜𝑠 𝑎𝑛𝑢𝑎𝑙𝑒𝑠
𝐼𝑚𝑝𝑜𝑟𝑡𝑒 𝑖𝑛𝑣𝑒𝑟𝑡𝑖𝑜
Figura 16.Rentabilidad Nominal anualizada abril 2017,Fuente:tomado de la página oficial de la
Superintendencia de Banca, Seguros y AFP.
0.00%
1.00%
2.00%
3.00%
4.00%
5.00%
6.00%
7.00%
8.00%
9.00%
FONDO 1 FONDO 2 FONDO 3
7.38%
8.19%
6.34%6.07% 5.83%
3.27%
5.67% 5.73%
3.87%
RENTABILIDAD NOMINAL
ANUALIZADA A ABRIL-2017
3 años 5 años 10 años
UniversidadNacional Mayorde SanMarcos 56
Figura 17.Rentabilidad Nominal anualizada mayo 2017,Fuente: tomado de la página oficial de la
Superintendencia de Banca, Seguros y AFP.
 La rentabilidad es variable, por ende su nivel en el futuro puede cambiar en relación
con la rentabilidad pasada.
 El fondo 1 presenta una baja volatilidad; diseñado para afiliados mayores de 60
años.
 El fondo 2 presenta una volatilidad media; diseñado para afiliados jóvenes y de
mediana edad (45 a 60 años).
 El fondo 3 presenta alta volatilidad; diseñado para afiliados jóvenes.
0.00%
1.00%
2.00%
3.00%
4.00%
5.00%
6.00%
7.00%
8.00%
9.00%
FONDO 1 FONDO 2 FONDO 3
7.60%
8.56%
6.81%
6.35%
6.80%
4.93%
5.55% 5.43%
3.23%
RENTABILIDAD NOMINAL
ANUALIZADA A MAYO 2017
3 años 5 años 10 años
UniversidadNacional Mayorde SanMarcos 57
III. Banco Central de Reserva del Perú
El Banco Central de Reserva del Perú (BCRP) es una entidad gubernamental que de
acuerdo con la Constitución Política del Estado, se rige bajo dos aspectos fundamentales de
la política monetaria: la autonomía del Banco, en el marco de su Ley Orgánica, y su
finalidad única de preservar la estabilidad monetaria.
Es una de las entidades encargadas de la regulación y supervisión del sistema financiero.
1.Historia
El 9 de marzo de 1922 se promulgó la Ley N° 4500 que creó el Banco de Reserva del
Perú. La institución inició sus actividades el 4 de abril de dicho año, siendo su primer
presidente Eulogio Romero y su primer vicepresidente, Eulogio Fernandini. La creación de
la nueva entidad respondió a la necesidad de contar con un sistema monetario qué no
provocara inflación en los años de bonanza, como sucedió con los repudiados billetes
fiscales; ni deflación como la generada por la inflexibilidad crediticia del patrón oro.
El Banco de Reserva inició la emisión de billetes bancarios en 1922, el mismo añade su
creación. La unidad monetaria era la Libra Peruana de Oro. El importante rol estabilizador
del Banco de Reserva del Perú permitió enfrentar los choques más importantes de la década
de los veinte: el Fenómeno del Niño de 1925-1926 y el crack de 1929.
La Gran Depresión de 1929 y la posterior caída de los precios internacionales y las
restricciones al crédito internacional, dificultaron el financiamiento del gasto público y
generaron una fuerte depreciación de la moneda nacional. A finales de 1930, el entonces
presidente del Banco de Reserva, Manuel Olaechea, invitó al profesor Edwin W.
Kemmerer, reconocido consultor internacional para que brinde asesoría.
UniversidadNacional Mayorde SanMarcos 58
En abril de 1931, Kemmerer, junto a un grupo de expertos, culminó un conjunto de
propuestas, una de las cuales planteó la transformación del Banco de Reserva proponía,
entre otros aspectos un aumento del capital, un cambio en la composición del Directorio,
considerar como función principal la estabilidad monetaria y mantener la exclusividad de la
emisión de billetes.
Esta fue presentada al Directorio el 18 de abril de ese año y ratificada el 28 de abril,
dando origen al Banco Central de Reserva del Perú (BCRP), cuya principal función fue la
de mantener el valor de la moneda.
Asimismo, como parte de recomendaciones de la misión Kemmerer, el 18 de abril se
estableció al Sol de Oro como unidad monetaria del país. El 3 de setiembre de 1931 se
inauguró oficialmente el BCRP y se eligió a Manuel Augusto Olaechea como su primer
presidente y a Pedro Beltrán como vicepresidente.
2.Marco legal
El Banco Central de Reserva del Perú se rige por la Constitución Política de 1993, su
Estatuto y La Ley Orgánica del BCRP (Ley N° 26123) desde 1993. Específicamente, esta
institución debe cumplir dos aspectos claves: estabilidad monetaria y autonomía.
La estabilidad monetaria garantiza un correcto control de la inflación y también el
crecimiento sostenido de la economía. Y al ser este un organismo autónomo no existen
riesgos de destitución del Presidente del Directorio por motivos políticos y es gracias a esta
autonomía que todas las decisiones tomadas son dirigidas a cumplir los objetivos trazados.
UniversidadNacional Mayorde SanMarcos 59
Cabe resaltar que las normas que rigen al Banco Central de Reserva impiden el
financiamiento al sector público, la otorgación de préstamos selectivos, entre otros. Todo
esto se realiza con el fin de estimular el ahorro, hacer atractivas las inversiones y garantizar
un crecimiento sostenido de la economía.
La ley Orgánica del BCRP (N° 26123) contiene diversas disposiciones sobre aspectos
generales; dirección y administración; atribuciones; obligaciones y prohibiciones;
presupuesto y resultado; y relaciones con organismos autónomos.
3.Mision y vision
3.1. Mision.”Preservar la estabilidad monetaria”.10
3.2. Vision.”Somos reconocidos como un Banco Central autónomo, moderno, modelo
de institucionalidad en el país, de primer nivel internacional, con elevada credibilidad y que
ha logrado recuperar la confianza de la población en la moneda nacional. Nuestro personal
es altamente calificado, motivado, comprometido y eficiente, y se desempeña en un
ambiente de colaboración en el que se comparte información y conocimiento”.11
10 Concepto extraído de la página oficial del BCR
11 Concepto extraído de la página oficial del BCR
UniversidadNacional Mayorde SanMarcos 60
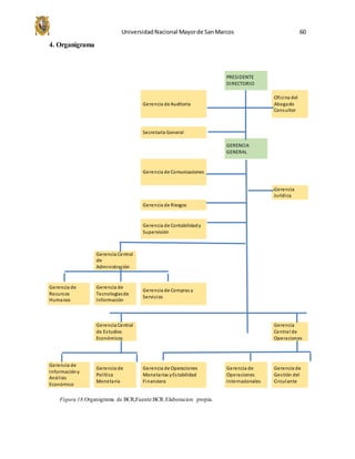
4. Organigrama
Figura 18.Organigrama de BCR,Fuente:BCR.Elaboracion propia.
PRESIDENTE
DIRECTORIO
Gerencia de Auditoria
Oficina del
Abogado
Consultor
Secretaria General
GERENCIA
GENERAL
Gerencia de Comunicaciones
Gerencia
Jurídica
Gerencia de Riesgos
Gerencia de Contabilidady
Supervisión
Gerencia Central
de
Administración
Gerencia de
Recursos
Humanos
Gerencia de
Tecnologíasde
Información
Gerencia de Compras y
Servicios
Gerencia Central
de Estudios
Económicos
Gerencia
Central de
Operaciones
Gerencia de
Informacióny
Análisis
Económico
Gerencia de
Política
Monetaria
Gerencia de Operaciones
Monetarias yEstabilidad
Financiera
Gerencia de
Operaciones
Internacionales
Gerencia de
Gestión del
Circulante
UniversidadNacional Mayorde SanMarcos 61
5. Política Monetaria
En el marco de la Constitución Política del Perú y de su Ley Orgánica, el Banco Central
de Reserva del Perú cuenta con la autonomía y los instrumentos de política monetaria que
le permiten cumplir su objetivo de preservar la estabilidad monetaria.
5.1.Esquema de política monetaria. A partir de enero de 2002, la política monetaria
del BCRP se conduce bajo un esquema de Metas Explícitas de Inflación (inflation
targeting) con el cual se busca anclar las expectativas inflacionarias del público mediante el
anuncio de una meta de inflación.
La meta de inflación anual del BCRP contempla un rango entre 1% y 3%.12 Esto se debe
a que la inflación en un rango de 1% a 3% fortalece la confianza en la moneda nacional en
el largo plazo, lo que favorece la desdolarización. Asimismo, una meta de inflación en
dicho rango iguala el ritmo de inflación del país con el de las principales economías
desarrolladas lo que nos ayuda a evitar la desvalorización relativa de nuestra moneda, ya
que esto podría generar grandes problemas en nuestra economía y un difícil desarrollo.
El BCRP evalúa el cumplimiento de su meta de inflación de manera continua desde el
2006, revisándose mensualmente la evolución de la inflación de los últimos doce meses. Es
de esta forma que el Perú se suma al grupo de países con tasas de inflación bajas y estables
que hacen uso de una evaluación continua del objetivo inflacionario y nos pone a la par con
los países desarrollados.
En el siguiente cuadro podemos observar las tasas de inflación desde el año 1970 hasta
el año 2016 y podemos recalcar que el periodo donde fue más alta la tasa de inflación fue
12 La meta de inflación anual es un compromiso numérico que el Banco Central se ha impuesto bajo el marco
de su mandato legal de preservar la estabilidad de precios.
UniversidadNacional Mayorde SanMarcos 62
durante los años 1989 y 1990, esto se debe a que durante estas fechas se desarrolló un
periodo de hiperinflación.
Figura 19.Tasa de interés del BCR,Fuente: BCR.
4.9
6.8
7.1
9.5
16.9
23.5
33.6
38.0
58.1
67.7
58.5
75.4
64.5
111.2
110.2
163.4
77.9
85.9
667.0
3,398.6
7,481.7
409.5
73.5
48.6
23.7
11.1
11.5
8.5
7.3
3.5
3.8
2.0
0.2
2.3
3.7
1.6
2.0
1.8
5.8
2.9
1.5
3.4
3.7
2.8
3.2
3.5
3.6
1970
1971
1972
1973
1974
1975
1976
1977
1978
1979
1980
1981
1982
1983
1984
1985
1986
1987
1988
1989
1990
1991
1992
1993
1994
1995
1996
1997
1998
1999
2000
2001
2002
2003
2004
2005
2006
2007
2008
2009
2010
2011
2012
2013
2014
2015
2016
TASA DE INTERES (%)
UniversidadNacional Mayorde SanMarcos 63
5.2.Posición de la política monetaria. El Banco Central de Reserva toma decisiones de
política monetaria mediante el uso de un nivel de referencia para la tasa de interés del
mercado interbancario. Dependiendo de las condiciones de la economía (presiones
inflacionarias o deflacionarias), el Banco Central modifica la tasa de interés de referencia13
(hacia arriba o hacia abajo, respectivamente) de manera preventiva para mantener la
inflación en el rango meta. Ello se debe a que las medidas que toma el Banco Central de
Reserva toma con respecto a la tasa de referencia afectan a la tasa de inflación con
rezagos.En el siguiente cuadro se muestra la tasa de interés de referencia que ha tomado el
banco central de reserva desde el año 2004 hasta el año 2017.
Figura 20.Tasa de interés del BCR,Fuente: SBS.
13 En el esquema de metas de inflación del Banco Central de Reserva del Perú (BCRP), la tasa dereferencia es
la meta operativa de la política monetaria.
2.50
2.50
3.00
3.00
3.00
3.25
3.50
4.50
4.50
4.50
4.75
5.00
5.25
6.00
6.50
6.50
2.00
1.25
1.25
2.00
3.00
3.25
4.25
4.25
4.25
4.25
4.25
4.25
4.25
4.00
4.00
3.75
3.50
3.25
3.25
3.75
4.00
4.25
4.25
4.25
ENE2004
JUL2004
DIC2004
ENE2005
JUL2005
DIC2005
ENE2006
JUL2006
DIC2006
ENE2007
JUL2007
DIC2007
ENE2008
JUL2008
DIC2008
ENE2009
JUL2009
DIC2009
ENE2010
JUL2010
DIC2010
ENE2011
JUL2011
DIC2011
ENE2012
JUL2012
DIC2012
ENE2013
JUL2013
DIC2013
ENE2014
JUL2014
DIC2014
ENE2015
JUL2015
DIC2015
ENE2016
JUL2016
DIC2016
ENE2017
TAS A DE IN TERES DE REFERENCIA DEL BCR (%)
UniversidadNacional Mayorde SanMarcos 64
En los últimos años el nivel y grado de variación de las tasas de interés del sistema
financiero en moneda nacional muestran una mayor relación con la evolución de la tasa de
interés de referencia, que es el instrumento de política monetaria desde 2002, como
podemos observar en el siguiente cuadro que muestra la tasa de interés interbancaria
promedio en moneda nacional en porcentajes desde el año 1997 hasta el 2015.
Figura 21.Tasa de interés interbancaria promedio en moneda nacional del BCR,Fuente: BCRP.
12.8
19.0
15.1
12.7
8.7
3.2 3.3
2.6 3.0
4.3 4.7
5.8
3.3
2.0
4.0 4.2 4.2 3.9 3.5
-
2.0
4.0
6.0
8.0
10.0
12.0
14.0
16.0
18.0
20.0
1997 1998 1999 2000 2001 2002 2003 2004 2005 2006 2007 2008 2009 2010 2011 2012 2013 2014 2015
TASA DE INTERES INTERBANCARIA PROMEDIO EN
MONEDA NACIONAL (%)
UniversidadNacional Mayorde SanMarcos 65
Como podemos observar en el siguiente cuadro la tasa de interés interbancaria14 muestra
una alta correlación con la tasa de interés de referencia del BCRP, lo que indicaría un
mayor potencial por parte de la política monetaria para afectar las condiciones monetarias
en el sistema financiero.
Figura 22.Tasa de interés interbancaria comparada con la tasa de referencia del BCRP,Fuente: BCRP y SBS.
5.3. Transparencia de la política monetaria. La transparencia es una condición
necesaria para fortalecer la credibilidad en el Banco Central de Reserva y de esa manera
mejorar la efectividad de la política monetaria. Es por esto que las decisiones de política
monetaria son explicadas al público en general y especializado mediante la difusión de:
14 Promedio ponderado de las tasas de interés de los préstamos no colateralizados entre las empresas
bancarias, los cuales se otorgan en plazos de un día generalmente y en moneda nacional y extranjera.
2004 2005 2006 2007 2008 2009 2010 2011 2012 2013 2014 2015
TASA DE INTERES INTERBANCARIA 2.60 3.00 4.30 4.70 5.80 3.30 2.00 4.00 4.20 4.20 3.90 3.50
TASA DE REFERENCIA DEL BCRP 2.67 3.02 4.29 4.71 6.44 3.25 2.06 4.04 4.25 4.21 3.79 3.35
-
1.00
2.00
3.00
4.00
5.00
6.00
7.00
UniversidadNacional Mayorde SanMarcos 66
5.3.1.Nota informativa del directorio sobre el programa monetario. Al comienzo de
cada año (desde el 2001), el banco central de reserva publica el calendario de las
decisiones de política monetaria. La decisión se comunica mediante la Nota Informativa
del Programa Monetario, la cual contiene una breve descripción de la evolución
macroeconómica reciente, la decisión sobre la tasa de interés de referencia y el sustento de
dicha decisión, así como las tasas de interés para las operaciones del banco central de
reserva con el sistema financiero.
5.3.2.Reporte de inflación. Mediante este documento, el Banco Central de Reserva
informa sobre la evolución macroeconómica reciente y en particular la dinámica de la
inflación y la ejecución de la política monetaria. Además, difunde las perspectivas de las
variables macroeconómicas y financieras que se utilizan en el análisis de la política
monetaria, tales como el entorno internacional, las condiciones de oferta y demanda
domésticas y la posición de las finanzas públicas, entre otros. Con base en esta
información se publica la proyección de inflación del Banco Central de Reserva en el
horizonte relevante de política monetaria y se hacen explícitos los principales riesgos de la
proyección (balance de riesgos).Este reporte se publica 4 veces al año y contiene
información a marzo, junio, setiembre y diciembre.
5.3.3.Reporte de estabilidad financiera.Desde el 2007, el Banco Central de Reserva
publica este documento con la finalidad de identificar los riesgos que afectan el
funcionamiento de los mercados financieros y la situación del sistema financiero y de los
sistemas de pagos. Los choques financieros pueden reducir la efectividad de la política
monetaria, en tanto alteren los canales que vinculan las variables financieras con las
UniversidadNacional Mayorde SanMarcos 67
variables reales y, eventualmente, con la inflación. Este reporte se publica 2 veces al año y
contiene información a marzo y setiembre.
5.4.Instrumentos de la política monetaria. La regulación de la liquidez del sistema
financiero es dinámica conforme se conocen las condiciones del sistema financiero día a
día de modo que la tasa de interés interbancaria se ubique en un nivel cercano al de
referencia.
5.4.1.Instrumentos de mercado
5.4.1.1Certificados de depósito del BCRP (CD BCRP).Fueron creados en 1992
con el objetivo de regular la liquidez del sistema financiero a través de la esterilización de
los excedentes de liquidez de los bancos. La colocación de los CD BCRP se efectúa
mediante el mecanismo de subasta o mediante colocación directa por montos nominales
mínimos de S/. 100 mil cada uno y en múltiplos de ese monto, a un plazo entre un día y tres
años.
UniversidadNacional Mayorde SanMarcos 68
5.4.1.2.Certificados de Depósito Reajustables del BCRP (CDR BCRP).Fueron
creados en el año 2002 con el objetivo de regular la liquidez del sistema financiero a través
de la esterilización de los excedentes de liquidez de los bancos y reducir presiones al alza
sobre el tipo de cambio. La diferencia con respecto a los CD BCRP es que los CDR BCRP
se reajustan en función de la variación del tipo de cambio, registrada entre la fecha de
emisión y la de vencimiento, simulando la cobertura de ventas forward de los bancos. Al
igual que con los CD BCRP, al efectuar una colocación de CDR BCRP se reduce la base
monetaria y a su vencimiento ésta se incrementa.
5.4.1.3.Certificados de depósito liquidables en dólares del BCRP (CDLD
BCRP).Fueron creados en octubre de 2010 para enfrentar presiones a la baja sobre el tipo
de cambio asociadas a operaciones de compras forward de los bancos. Mediante el CDLD,
el BCRP entrega un certificado de depósito denominado en moneda nacional, pero el pago
en la fecha de emisión y vencimiento se realiza en dólares. Este instrumento es equivalente
a una compra temporal de dólares en el mercado spot esterilizada con la colocación de CD
BCRP.
5.4.1.4.Certificados de depósito con tasa de interés variable del BCRP (CDV
BCRP).También fueron creados en octubre de 2010. Su rendimiento está sujeto a un
reajuste en función de la tasa de interés de referencia de la política monetaria o el índice
Interbancario Overnight según lo determine el BCRP en la convocatoria respectiva. Se
utilizan para esterilizar cuando existe elevada incertidumbre sobre las tasas de interés
futuras, que reducen la demanda por CD BCRP. Al estar indexados a la tasa de referencia
se reduce este riesgo y por lo tanto se incentiva una mayor demanda por CDs.
UniversidadNacional Mayorde SanMarcos 69
5.4.1.5.Depósitos a plazo en el BCRP (DP BCRP).Fueron creados en octubre de
2010 en el contexto de importantes entradas de capitales de corto plazo. También son
utilizados para retirar liquidez. El BCRP reemplazó la emisión de CD BCRP a plazos
menores a un mes por depósitos a plazo.
5.4.1.6.Operaciones de reporte de valores (REPO).Fueron establecidas en 1997
con el fin de proporcionar liquidez de corto plazo a las empresas bancarias en situación de
estrechez de liquidez. Mediante una repo de valores regular el BCRP puede comprar a las
empresas del sistema financiero, con el compromiso de que éstas realicen la recompra en
una fecha pactada, todos los CDs emitidos por el BCRP, Letras del Tesoro Público (LTP) y
Bonos del Tesoro Público (BTP) emitidos en moneda nacional, incluyendo aquellos sujetos
a reajuste con el índice de Valor Adquisitivo Constante (VAC).
Subastasde depósitoaplazocon recursosdel bancode lanación y tesoropúblico(COLOCTPY BN
BCRP).
Desde mayo de 2015, el BCRP puede realizar subastas de depósito a plazo con los fondos
del Banco de la Nación y el Tesoro Público para proporcionar liquidez, transfiriendo soles
al sistema financiero. Dichas operaciones se han realizan a plazos de hasta un año,
permitiendo al BCRP alcanzar una mejor distribución de la liquidez.
UniversidadNacional Mayorde SanMarcos 70
5.4.1.7.Operaciones de reporte de monedas (REPO DE MONEDAS).Desde
marzo de 2007, el BCRP puede proporcionar liquidez transfiriendo 17 soles al sistema
financiero contra entrega de dólares. Mediante esta operación el BCRP compra
temporalmente moneda extranjera a las instituciones financieras con el compromiso de que
estas la recompren en una fecha futura. Se realizan a plazos de hasta cuatro años,
permitiendo al BCRP alcanzar una mejor distribución de la liquidez, en particular en
periodos de estrés en el mercado de dinero.
5.4.1.8.Compra-venta de moneda extranjera.Las intervenciones cambiarias están
dirigidas a reducir la volatilidad del tipo de cambio, sin establecer un nivel sobre el mismo;
y no hay ninguna meta sobre esta variable. De esta manera, se busca evitar movimientos
bruscos del tipo de cambio que deterioren aceleradamente los balances de los agentes
económicos. Las intervenciones cambiarias (en posición compradora de dólares) permiten
también acumular reservas internacionales que luego podrían ser empleadas para enfrentar
eventuales situaciones de iliquidez de dólares, así como para satisfacer los requerimientos
de moneda extranjera del Tesoro Público para el pago de la deuda externa. Las
intervenciones cambiarias son compensadas por otras operaciones monetarias para
mantener la tasa de interés interbancaria en el nivel de referencia.
UniversidadNacional Mayorde SanMarcos 71
5.4.1.9.Swaps cambiarios.Fueron creados en setiembre de 2014 y se utilizan para
reducir la volatilidad del tipo de cambio generada por presiones en el mercado de
derivados. Mediante este instrumento el BCRP provee exposición al tipo de cambio al
comprometerse a pagar (o recibir) una tasa fija en moneda extranjera más la variación del
tipo de cambio, a cambio de recibir (o pagar) un tasa variable en moneda nacional. A
diferencia de los CDR BCRP y las operaciones de compra-venta de moneda extranjera, este
instrumento no afecta la base monetaria puesto que no existe desembolso del monto
nocional al inicio o al vencimiento de la operación, sólo se intercambia la diferencia entre
los intereses por pagar y por recibir al final de la operación.
5.4.2.Instrumentos de ventanilla
5.4.2.1.Crédito de regulación monetaria. Instrumento usualmente conocido como
redescuento, tiene la finalidad de cubrir desequilibrios transitorios de liquidez de las
entidades financieras. La institución financiera que solicite esta facilidad tiene que
presentar garantías entre las cuales se encuentran los CD BCRP, Letras del Tesoro
Público y Bonos del Tesoro Público emitidos en moneda nacional, incluyendo
aquellos sujetos 19 a reajuste con el Índice de Valor Adquisitivo Constante (VAC),
CDR BCRP, Bonos del sector privado con clasificación de riesgo mínima de AA y
valores del sector privado, entre otros.
5.4.2.2.REPO directa.Es similar al REPO y al REPO de Monedas pero esta
operación se realiza fuera de subasta al cierre de operaciones. Se acepta un mayor
rango de colaterales. La tasa de interés es la misma que la anunciada por el BCRP
para sus Créditos de Regulación Monetaria.
UniversidadNacional Mayorde SanMarcos 72
5.4.2.3.Compra spot y venta a futuro de moneda extranjera (Swap
directo).Instrumento creado en 1997 con el propósito de proporcionar liquidez en
moneda nacional a las empresas del sistema financiero empleando como garantía
moneda extranjera. Por medio de esta operación, el BCRP adquiere moneda
extranjera de las empresas del sistema financiero, con el compromiso de reventa al
día útil siguiente de haberse pactado la operación.
5.4.2.4.Depósitos overnight.Los depósitos overnight en moneda nacional y
extranjera en el BCRP (depósitos remunerados hasta el siguiente día útil) fueron
establecidos en 1998, constituyéndose en un instrumento para retirar los excedentes
de liquidez al final del día.
5.4.3.Medidas de encaje.Reservas de dinero de curso legal que los bancos mantienen
como forma de garantizar las demandas de tesorería y para fines de regulación
monetaria. Se define como un porcentaje dado del Total de Obligaciones Sujetas a
Encaje (TOSE)15 y está conformado por el dinero de curso legal que los bancos
mantienen en sus propias cajas y por sus depósitos en cuenta corriente en el Banco
Central. En un contexto de dolarización parcial, el encaje se ha constituido en un
respaldo importante a la liquidez del sistema financiero, debido a que los encajes en
moneda extranjera son más elevados que en moneda nacional, por el mayor riesgo de
liquidez que implica la intermediación en moneda extranjera.
15 Conjunto de pasivos de las entidades sujetas a encaje sobre los cuales se calcula el encaje exigible.
Comprende los depósitos (vista, plazo y ahorro), valores en circulación (excepto bonos de arrendamiento
financiero,letras hipotecariasemitidasa plazos no menor de 540 días y los bonos subordinados), fondos de
administración y préstamos recibidos del exterior.
UniversidadNacional Mayorde SanMarcos 73
Asimismo, el encaje tiene un rol macro prudencial, porque contribuye a mantener la
estabilidad financiera y macroeconómica. Este es uno de los mecanismos prudenciales de
acumulación de reservas internacionales que son útiles en 20 escenarios de reversiones de
flujos de capitales de corto plazo. Los flujos de capitales de corto plazo aumentan la
vulnerabilidad de la economía frente a salidas repentinas de capitales. En estos escenarios,
el BCRP prudencialmente eleva las tasas de encaje16 en moneda nacional y extranjera,
incluyendo la de los adeudados de corto plazo provenientes del exterior, lo que reduce el
impacto de los flujos de capitales sobre la evolución de la liquidez y del crédito del sistema
financiero y de esta forma la economía y el sistema financiero reducen su vulnerabilidad a
las salidas de capitales.
6.Funciones del BCRP
La Constitución Política del Perú le asigna al Banco Central de Reserva las siguientes
funciones:
6.1.Regular la moneda y el crédito del sistema financiero. Esta función promueve
la seguridad y eficiencia de los sistemas reforzando la estabilidad financiera, favoreciendo
la eficacia de la política monetaria y estimulando el uso de los instrumentos de pago
electrónicos. Los sistemas de pagos comprenden el conjunto de instrumentos, reglas
y procedimientos cuya finalidad principal es la ejecución de órdenes de transferencia de
fondos entre sus participantes. Es la infraestructura a través de la cual, se moviliza el
dinero en una economía y permite que los clientes de una empresa del sistema financiero
efectúen pagos a clientes de otras empresas del sistema financiero, así se dinamizan las
transacciones y las inversiones.
16 Es la proporción del total de obligaciones o depósitos sujetos a encaje (TOSE) que los bancos deben tener
como reserva en su caja y en el BCRP, con la finalidad de atender retiros imprevistos de depósitos.
UniversidadNacional Mayorde SanMarcos 74
6.2.Administrar las reservas internacionales a su cargo.La administración de las
reservas internacionales es una función encargada al Banco Central de Reserva del Perú de
acuerdo al Artículo 84º de la Constitución Política del Perú, y sigue los criterios de
seguridad, liquidez y rentabilidad señalados en el Artículo 71º de su Ley Orgánica.
Las reservas internacionales contribuyen a la estabilidad económica y financiera del
país, pues brindan una sólida posición para enfrentar eventuales contingencias de
turbulencia en los mercados cambiarios y financieros, como un retiro extraordinario de
depósitos en moneda extranjera del sistema financiero o choques externos de carácter
temporal que puedan causar desequilibrios en el sector real de la economía.
La política de administración de las reservas internacionales seguida por el Banco
Central considera prioritario preservar el capital y garantizar la liquidez de las mismas. Una
vez cubiertas dichas condiciones, se busca maximizar el rendimiento de los activos
internacionales.
6.3.Emisión de billetes y monedas. El Banco Central tiene como una de sus funciones la
emisión de billetes y monedas y atiende el suministro oportuno y adecuado de la demanda
de numerario. Esta es una importante función ya que si se emiten más billetes y monedas de
lo necesario esto podría generar una crisis económica ya que habría en circulación más
billetes de lo necesario y por ende las personas podrían utilizar este dinero extra para gastar
más, lo que desequilibraría la oferta y la demanda.
Es por esto que el Banco Central de Reserva realiza una programación que toma en
cuenta tres aspectos fundamentales: cantidad, calidad y tipos de denominaciones
demandadas, a fin de facilitar la fluidez de las transacciones en efectivo que realice el
público.
UniversidadNacional Mayorde SanMarcos 75
La demanda de billetes y monedas tiene dos componentes:
 Demanda para Transacciones: Que está en función del dinamismo de la economía
 Demanda para Reposición: Que se genera por el reemplazo de los billetes y
monedas deteriorados.
6.4.Informar periódicamente al país sobre las finanzas nacionales. El Banco Central de
Reservatiene entre susfuncioneslade informarperiódicamentesobre lasfinanzasnacionales.
Para este finel BancoCentral de Reservadifunde ensuportal de internettodaslaspublicacionesy
estadísticasde carácter económicoque elabora.
Entre las principales publicaciones se encuentran el Reporte de Inflación, la Nota
Informativa del Programa Monetario, el Reporte de Estabilidad Financiera, la Nota
Semanal, el Resumen Informativo de la Nota Semanal, la Memoria, las Notas de Estudio, la
Revista Estudios Económicos y Documentos de Trabajo, la Revista Moneda y otros
informes y documentos emitidos por el Instituto Emisor.
UniversidadNacional Mayorde SanMarcos 76
6.4.1.Reporte de Inflación.Se publica cuatro veces al año con información disponible a
marzo, junio, setiembre y diciembre. Incluye la evolución macroeconómica reciente y en
particular la dinámica de la inflación y la ejecución de la política monetaria. Además
difunde las proyecciones de inflación (incluyendo el balance de riesgos) y de las variables
macroeconómicas.
6.4.2.Nota Informativa del Programa Monetario. Se publica según el calendario
anunciado a inicio de cada año después de su aprobación por el Directorio del Banco
Central de Reserva. Esta nota informativa del programa monetario contiene una breve
descripción de los principales indicadores económicos, la decisión sobre la tasa de
interés de referencia y el sustento de dicha decisión, así como las tasas de interés para las
operaciones del BCRP con el sistema financiero.
6.4.3.Reporte de Estabilidad Financiera.Es un documento que se publica dos veces al
año, con información a marzo y setiembre, y que presenta un análisis y un diagnóstico
sobre los mercados financieros y los sistemas de pagos.
6.4.4.Nota Semanal.Presenta estadísticas semanales y mensuales de liquidez, crédito,
cuentas monetarias, operaciones del Banco Central de Reserva, tasas de interés, sistemas
de pagos, mercado de capitales, tipo de cambio, inflación, balanza comercial,
producción, remuneraciones y gobierno central. Asimismo, muestra estadísticas
trimestrales de oferta y demanda global, balanza de pagos, deuda externa, sector público
e indicadores monetarios.
UniversidadNacional Mayorde SanMarcos 77
6.4.5.Resumen informativo de la Nota Semanal.Reporte que contiene la evolución
reciente de las principales variables macroeconómicas: RIN, operaciones monetarias y
cambiarias del BCRP, tasas de interés, tipo de cambio, riesgo país, inflación, PBI, entre
otros.
6.4.6.Memoria. Este es un reporte anual de las principales variables macroeconómicas:
 PBI y empleo
 Inflación y tipo de cambio
 Sector externo
 Sector fiscal
 Sector monetario
 Series estadísticas, últimos 10 años
 Estados Financieros Auditados
6.4.7.Notas de Estudio.En este documento se presenta información económica de: PBI
mensual, Balanza Comercial, Gestión de las RIN, operaciones del Sector Público No
Financiero, entre otros.
6.4.8.Revista Estudios Económicos y Documentos de Trabajo.Incluye trabajos de
investigación sobre temas económicos que son elaborados principalmente por técnicos
del BCRP.
6.4.9.Revista Moneda.Publica artículos sobre temas económicos relacionados al Banco
Central dirigidos al público en general. Asimismo, incluye temas culturales.
UniversidadNacional Mayorde SanMarcos 78
IV.COFIDE
COFIDE (Antes Corporación Financiera de Desarrollo) es el banco de desarrollo
del Perú. Su sede esta situada en Lima .Se dedica principalmente a captar recursos
financieros de organismos multilaterales, bancos locales y del exterior y del mercado de
capitales local e internacional; para luego dirigirlos, a través de instituciones financieras
intermediarias, hacia personas naturales y jurídicas con el fin de promover y financiar
inversiones productivas y de infraestructura pública y privada a nivel nacional.
1.Cofide como institución
Es una empresa pública de derecho privado de la Corporación FONAFE, constituida
como Sociedad Anónima en 1971. Desde 1992 se desarrolla como banco de segundo piso17.
La administración mayoritaria está a cargo del Estado peruano (representado por el Fondo
Nacional de Financiamiento de la Actividad Empresarial del Estado – FONAFE,
dependencia del Ministerio de Economía y Finanzas) y la Corporación Andina de Fomento
– CAF, con el 99.2 y 0.8% del accionariado, respectivamente.
La Corporación se constituyó con el fin de contribuir con el desarrollo integral del país,
mediante la captación de fondos e intermediación financiera para la promoción y
financiamiento de inversiones productivas y de infraestructura pública y privada a nivel
nacional. En este sentido, COFIDE opera como un banco de desarrollo, captando recursos
financieros del exterior y del país (fundamentalmente mediante emisión de valores en el
mercado de capitales local e internacional), los que luego canaliza, junto con los propios, a
través de instituciones financieras nacionales e internacionales.
17 institución que canaliza recursos financieros al mercado a través de otras instituciones financieras
intermediarias (IFI), complementando de esta forma la oferta de recursos que se pone a disposición del sector
empresarial.
UniversidadNacional Mayorde SanMarcos 79
Además, realiza actividades como fiduciario18, relacionadas con el desarrollo
descentralizado del país, las cuales impulsa con el fin de dar mayor estabilidad a sus
colocaciones. Además, la Corporación brinda servicios no financieros que impulsan el
desarrollo de microempresarios, a través de: charlas informativas, consultoría,
capacitaciones, asesorías y convenios para su formalización.
Se ha propuesto desarrollar productos y servicios innovadores en cuatro temas
estratégicos: (i) Financiamiento de la inversión; (ii) Desarrollo MYPES; (iii) Presencia
Descentralizada y (iv) Desarrollo del Mercado Financiero y Mercado de Capitales.
Figura 23.Grupos de intereses cofide,Fuente: COFIDE
18 Administra el dinero o los bienes de otras personas.
UniversidadNacional Mayorde SanMarcos 80
Figura 24. Misión y Visión de COFIDE,Fuente: Pagina web oficial de COFIDE. Elaboración propia.
2.Gobierno corporativo
El Banco es dirigido por su Directorio y administrado por su Gerente General. El
Directorio es la más alta autoridad y está compuesto por: cuatro directores y un Presidente
del Directorio, cuyo periodo se limita a tres años.
La renovación del Directorio se realiza de forma escalonada, de modo que se asegura la
continuidad en las políticas y estrategias de la Corporación. Cabe señalar que éste se reúne
dos veces al mes.
La estructura orgánica de COFIDE es la siguiente:
Misión
• “Ser motor de desarrollo sostenible e inclusivo del país, impulsando su
productividad y competitividad, otorgando financiamiento y otros servicios
financieros”.
Visión
• “Ser reconocido como un Banco de Desarrollo referente, con alto impacto en el
desarrollo sostenible e inclusivo del Perú”.
UniversidadNacional Mayorde SanMarcos 81
Figura 25.Estructura organica de cofide.FUENTE: Reglamento de Organización y Funciones,2016.Elaboracion propia.
•Junta General
•Directorio
•Gerencia General
ALTADIRECCION
•Unidad de Auditoria Interna
•Oficial de Cumplimiento
•Organo de ControlInstitucional
ORGANO DECONTROL
•Gerencia deRiesgos
•Departamento deControl GlobaldeRiesgos
•Departamento deAdmision y Seguimiento
•Gerencia dePlaneamiento y Control deGestion
•Departmento dePlaneamientoy Control
•Departamento deProcesos y Mejora Continua
•Gerencia deAsesoria Juridica
•Departamento Asesoria Juridica Financiera y Regulacion
•Departamento Asesoria Juridica deNegocios
•Departamento deRecuperaciones
ORGANOS DEASESORAMIENTO
•Gerencia deGestion Humana y Administracion
•Departamento deGestion Humana
•Departamento deAdministracion
•Gerencia deGestion Comercial
•Departamento deMarketing y Comunicaciones
•Departamento deRelaciones Institucionales y ResponsabilidadSocial
ORGANOS DEAPOYO
•Gerencia deNegocios
•Departamento deFinanciamientodeInfraestructura
•Departamento deFinanciamientoCorporativo
•Departamento deIntermediacion
•Gerencia deFinanzas
•Departamento deTesoreria y Mercados
•Departamento deServicios Financieros
•Departamento deContabilidad
•Gerencia deFideicomisos
•Departamento deFideicomisos deCobertura e Inversiones y Pagos
•Departamento deGestion y enGarantia
•Departamento deFideicomisos deCreditos eInmobiliarios
•Departamento deGeneracionde Negocios Fiduciarios
•Gerencia deOperaciones
•Departamento deTesoreria
•Departamento deCreditos y Servicio deDeuda
•Departamento deTI
•Gerencia deEmprendimiento
•Departamento deInclusion Financiera
•Departmento deProductividad
•Departamento deCompetividad
ORGANOS CORE DENEGOCIO
UniversidadNacional Mayorde SanMarcos 82
Es importante mencionar que si bien COFIDE cuenta con autonomía administrativa; el
Directorio es designado por FONAFE, a sugerencia del Ministerio de Economía y Finanzas -
MEF, y sus miembros suelen ser funcionarios del MEF y del Ministerio de la Producción.
Como institución del Estado, COFIDE es auditado por Contraloría, reporta a la
Superintendencia de Mercado de Valores (SMV), al Banco Central de Reserva del Perú
(BCRP) y a la Superintendencia de Bancos, Seguros y AFP (SBS). A pesar de ser una parte
importante de la política económica del Gobierno para promover el desarrollo económico en
el país, COFIDE ha estado libre de presiones políticas y ha mostrado históricamente un
enfoque conservador en sus operaciones.
Figura 26.Plana gerencial de cofide,FUENTE: COFIDE.
UniversidadNacional Mayorde SanMarcos 83
3.Administración de riesgos
Los principales riesgos a los que está expuesta la Corporación son: i) el riesgo crediticio,
proveniente de las colocaciones y el portafolio de inversiones que mantiene; ii) el riesgo de
mercado, dentro de los que destacan el riesgo de liquidez, tipo de cambio y el de tasas de
interés; y, iii) el riesgo operacional.
3.1.Riesgo Crediticio: El crédito se origina en el área de Negocios, y éste luego es
evaluado por Riesgos, quien emite su opinión y permanentemente se encuentra evaluando a
los intermediarios (IFIs19) y potenciales clientes, con la finalidad de determinar los límites de
crédito para cada uno. Dependiendo del monto a financiarse, el Directorio es quien aprueba o
desaprueba finalmente la operación.
La cartera de créditos de COFIDE se encuentra concentrada en préstamos para
financiamiento de proyectos de infraestructura y préstamos de capital de trabajo para
PYMES, a través de instituciones financieras que, en su mayoría, tiene clasificaciones de
riesgo inferiores a las de la Corporación.
En el caso de los préstamos de capital de trabajo para PYMES, como banca de segundo
piso, COFIDE otorga créditos a las instituciones financieras, los cuales se encuentran
garantizados mediante facultades que le permiten a la Corporación el cobro automático de las
cuotas de las deudas, mediante el cargo en la cuenta corriente que el deudor mantiene en el
Banco Central de Reserva y/o en el banco operador que designe.
Asimismo, sus créditos se encuentran garantizados con la cartera financiada con los
recursos de COFIDE, que cubre como mínimo el monto de la deuda más intereses,
comisiones, mora y otros gastos, la cual se encuentra identificada.
19 Institución Financiera Intermediaria
UniversidadNacional Mayorde SanMarcos 84
De esta manera, la Corporación tiene una mejor prelación en el cobro de sus acreencias
frente a otros, lo que constituye una fortaleza que es recogida en la clasificación otorgada.
En el caso del financiamiento de proyectos de infraestructura, la Corporación evalúa cada
proyecto individualmente, para lo cual se han elaborado guías de seguimiento y manuales.
Asimismo, con la finalidad de mejorar el proceso de evaluación de los proyectos, COFIDE se
encuentra desarrollando metodologías de clasificación de riesgo sectorial a nivel interno.
Cabe señalar que la participación de la Corporación en el financiamiento de proyectos de
infraestructura puede darse a través de tres esquemas:
 La canalización de recursos a través de una institución financiera.
 El cofinanciamiento, en el que la Corporación puede tener una exposición de hasta
el 50% del financiamiento.
 La participación en los instrumentos de deuda emitidos en el mercado de capitales.
A diciembre 2016, las colocaciones brutas sumaron US$2,219.7 millones. La cartera de
intermediación (equivalente al 99.3% de colocaciones brutas de COFIDE) aumentó en
1.4% durante diciembre 2015 y diciembre 2016.
Tabla 12
Colocaciones Brutas Totales (MM de US $)
Fuente: Informe Anual de “Apoyo & Asociados” sobre Cofide,2017.
Dic-16 Dic-15 Dic-14 Dic-13
2° Piso 2203.9 2172.6 1841.3 1847.3
1° Piso registrada como Colocaciones Brutas 15.8 68.5 57.9 12.1
2219.7 2241.1 1899.2 1859.4
Asimismo, dentro de la cartera de intermediación, se puede apreciar una mayor
participación de entidades bancarias, a la vez que una disminución proporcional en la
participación de financieras.
UniversidadNacional Mayorde SanMarcos 85
Tabla 13
Colocaciones Brutas-Cartera Intermediada(MM de US $).
Fuente: Informe Anual de “Apoyo & Asociados” sobre Cofide,2017.
Dic-16 % Dic-15 % Dic-14 %
Bancos 2118.6 88.3% 2059.0 86.2% 1420.5 77.1%
Financieras 143.6 6.0% 183.8 7.7% 261.8 14.2%
CMAC’s 94.1 3.9% 102.3 4.3% 106.1 5.8%
CRA’s 8.9 0.4% 3.5 0.1% 6.9 0.4%
Leasings 14.3 0.6% 12.0 0.5% 11.7 0.6%
Edpymes 10.8 0.4% 19.1 0.8% 24.4 1.3%
Cooperativas 5.7 0.2% 7.8 0.3% 8.8 0.5%
Factoring 1.3 0.1% 1.6 0.1% 1.1 0.1%
Fogapl 1.3 0.1%
TOTAL 2398.6 2389.2 1841.3
En cuanto a los plazos, el 36.9% de las colocaciones de segundo piso tienen vencimiento
en el corto plazo (incluye operaciones pactadas originalmente en el mediano plazo). Si bien
esto último representa un riesgo de reinversión de la Corporación, es importante destacar
que el mismo se ha venido reduciendo en promedio, y se reducirá conforme COFIDE
continúe con los desembolsos para proyectos de inversión.
UniversidadNacional Mayorde SanMarcos 86
Tabla 14
Vencimientos de las Colocaciones Brutas
Fuente: Informe Anual de “Apoyo & Asociados” sobre Cofide,2017.
Dic-16 Dic-15 Dic-14 Dic-13
Hasta 1año 36.9% 40.6% 35.6% 26.9%
Más de 1 años y menos de 2 años 11.1% 10.2% 9.9% 17.6%
Más de 2 años y menos de 3 años 10.5% 7.4% 5.7% 9.0%
Más de 3 años y menos de 4 años 5.3% 8.9% 6.3% 5.0%
Más de 4 años y menos de 5 años 6.1% 3.9% 6.4% 5.2%
Más de 5 años 30.0% 28.9% 36.1% 36.3%
100% 100% 100% 100%
Por otro lado, la cartera de primer piso, que proviene principalmente de la cartera
adjudicada de las instituciones financieras intervenidas y en proceso de liquidación
(proveniente principalmente de la década de los 90s), ascendió a US$4.8 millones a
diciembre 2016, lo que significó una importante disminución con respecto a la misma
cartera a diciembre 2015, debido a la reclasificación hacia colocaciones de 2do piso de las
acreencias de préstamos otorgados a Fiduciaria Cayalti durante el año anterior y a
recuperaciones durante 2016.
La participación de la cartera de alto riesgo (vencida, en cobranza judicial, refinanciada y
reestructurada, sin considerar la cartera cedida en cuentas por cobrar) sobre las colocaciones
brutas disminuyó, de 0.90% a diciembre 2015, a 0.51% a diciembre 2016.
UniversidadNacional Mayorde SanMarcos 87
De manera similar, la cartera pesada (deficiente, dudoso y pérdida) se redujo a 1.1%
entre diciembre de 2015 y diciembre 2016.
El ratio de provisiones constituidas sobre cartera pesada es de 228.9% a diciembre 2016
(194.5% a diciembre 2015). Cabe mencionar que COFIDE realiza provisiones genéricas
voluntarias, en línea con los acuerdos del Directorio, en prevención de futuros deterioros de
la cartera, cuyo saldo, a diciembre 2016, fue S/ 433.5 millones (-2.4% con respecto a
diciembre 2015). Si se consideran estas provisiones, se tendría un mayor ratio de cobertura
de cartera pesada, el cual ascendería a 700.7% a diciembre 2016.
Otros activos rentables: La Corporación mantiene un saldo importante de inversiones (S/
4,354.7 millones), de los cuales el 53.7% corresponde a inversiones permanentes
conformadas en su totalidad por la participación que mantiene el Estado en el accionariado
de la CAF (S/ 2,339.2 millones a diciembre 2016). Si bien estas acciones son sólidas, su
liquidez es muy baja dadas las restricciones en su transferibilidad.
Dentro de las inversiones negociables y a vencimiento (S/ 1,991.8 millones), el 60.8% se
encontraba invertido en bonos estructurados (65.0% a diciembre del 2015), el 26.1% en
bonos corporativos, 5.9% en papeles comerciales y el restante, en otros activos financieros
de buena calidad.
El amplio crecimiento en las inversiones en bonos estructurados, durante el 2015 y 2016,
responde al objetivo de la Corporación de participar en el desarrollo de proyectos de
inversión (por ejemplo, la adquisición de bonos estructurados de Energía Eólica y la línea 2
del Metro de Lima), a través de la compra de los bonos que financian dichos proyectos
Riesgo de Mercado: Los riesgos de mercado de la Corporación se derivan principalmente de
variaciones en el tipo de cambio, tasa de interés y liquidez. La aprobación de las estrategias
UniversidadNacional Mayorde SanMarcos 88
de gestión del riesgo de mercado está a cargo del Comité de Activos y Pasivos, bajo el
marco de las políticas aprobadas por el Comité de Riesgos y el Directorio.
A diciembre del 2016, el 38.4% de los créditos se encontraba en moneda nacional. A
pesar de que este porcentaje se incrementó con respecto a lo registrado en diciembre del
2015 (32.8%), representa un riesgo de tipo de cambio que asume la Corporación, dado que
una porción importante de su fondeo es en moneda extranjera (Dólares americanos y
Yenes).
Sin embargo, éste se encuentra mitigado por la política de COFIDE de tomar coberturas
ante fluctuaciones en el tipo de cambio y por el adecuado calce entre los activos y pasivos en
dólares. Cabe mencionar que la colocación de recursos en proyectos de infraestructura es
financiada en dólares y el fondeo para dichas colocaciones está denominado en la misma
moneda.
A diciembre 2016, COFIDE mantenía vigentes operaciones de cross currency swap
JPY/USD, equivalentes a una obligación de US$132.9 millones. Asimismo, se mantiene en
vigencia un swap de tasas de interés, debido a que cobertura parte del bono 2019, cuya tasa
de interés es fija. El saldo de esta última, a diciembre 2016, fue de US$200.0 millones y que
reprecian los meses de enero y julio.
El requerimiento patrimonial por riesgo de mercado fue de S/ 11.1 millones (S/ 3.9
millones a diciembre del 2015), bajo el método estándar.
3.2.Riesgo Operacional: COFIDE cuenta con una metodología para la identificación,
evaluación y tratamiento del riesgo operacional; así como con un Manual de Políticas de
Gestión de Riesgo Operacional, dentro de los cuales destacan: i) el permanente seguimiento
del cumplimiento de los lineamientos, metodologías, indicadores y límites de los riesgos
UniversidadNacional Mayorde SanMarcos 89
operacionales; ii) la incorporación del manejo de las políticas y procedimientos de riesgos
operacionales en las funciones de su personal; iii) la alineación de los objetivos con las
medidas definidas para mitigar los riesgos operacionales; y, iv) la gestión de riesgos legales,
gestión de incidencias y eventos de pérdida, y los asociados a seguridad de la información y
continuidad del negocio.
Asimismo, COFIDE ha implementado un sistema automatizado para la gestión de riesgo
operacional, el cual integra a los diferentes registros y herramientas de gestión.
Cabe mencionar que la gestión de riesgo operacional incluye el seguimiento de los seguros,
el monitoreo de las subcontrataciones significativas, la exposición por riesgo legal y la
implementación de un programa de incentivos que busca mejorar la participación de los
trabajadores en la gestión.
El requerimiento patrimonial por riesgo operacional fue de S/ 31.8 millones, al cierre de
diciembre 2016, (S/ 29.3 millones a diciembre del 2015) por el método del indicador básico.
Cabe mencionar que, desde julio 2012, se aplica un requerimiento de patrimonio efectivo
adicional, el cual incluye requerimientos por ciclo económico, por riesgo de concentración,
por riesgo de tasa de interés y otros riesgos.
3.3.Liquidez: La gestión de este riesgo se hace dentro del marco de políticas de gestión
de activos y pasivos aprobadas por el Directorio y bajo las directivas específicas que
periódicamente debe aprobar el Comité de Activos y Pasivos.
Asimismo, COFIDE cuenta con políticas de manejo de liquidez establecidas, que fijan
ciertos indicadores con el fin de establecer los saldos mínimos de fondos disponibles,
inversiones temporales y estructura de los fondos líquidos, cuyo seguimiento y control le
permite manejar adecuadamente este riesgo.
UniversidadNacional Mayorde SanMarcos 90
En lo que se refiere al calce en moneda nacional, se presenta una brecha acumulada
negativa en los tramos de dos a tres meses y de tres a seis meses. Por otro lado, en lo que se
refiere al calce en moneda extranjera se presenta una brecha acumulada negativa en el tramo
de más de 12 meses.
Cabe mencionar que la Corporación busca continuamente calzar el activo y el pasivo en
moneda nacional y extranjera; en ese sentido, con el fin de mejorar el calce de plazos en
moneda nacional, realiza emisiones de instrumentos en el mercado de capitales local y
extranjero, conforme se vayan requiriendo.
Por otro lado, las emisiones en el exterior les permiten obtener mayores volúmenes de
financiamiento, a la vez que les permite acceder a un menor costo de fondeo. Por otro lado,
continuará con las líneas de financiamiento otorgadas por organismos multilaterales.
UniversidadNacional Mayorde SanMarcos 91
4.Fuentes de fondeo y capital
La Corporación financia sus operaciones principalmente a través de su patrimonio y
recursos prestados; estos últimos representaron el 72.8% de los activos a diciembre 2016,
los cuales consideran su participación en el mercado de capitales.
Tabla 14
Estructura de Fondeo(%sobre el Total de Activos)
Fuente: Informe Anual de “Apoyo & Asociados” sobre Cofide,2017.
Dic-16 Dic-15 Dic-14 Dic-13
Obligaciones con el Publico 0.1% 0.2% 0.5% 0.9%
Depositos del Sist. Finan. Y Org. Finan. Insts. 0.9% 1.7% 2.0% 2.3%
Adeudos 15.9% 21.3% 29.2% 38.6%
Valores y Titulos en Circulacion 55.9% 53.8% 40.3% 26.0%
Total Recursos Prestados 72.8% 77.1% 71.9% 67.8%
Recursos Propios 20.9% 19.9% 23.2% 27.3%
Una de las fuentes más importantes de fondeo son los adeudados, cuyo saldo, a
diciembre 2016, representó el 15.9% de los activos, destacando los provenientes del
exterior. Dentro de los préstamos obtenidos destacan: el préstamo sindicado liderado por el
Bank of Tokyo - Mitsubishi, el American Family Life Assurance Company of Columbus
(AFLAC), y; en moneda local, el Scotiabank, el Banco de la Nación y el BBVA Banco
Continental.
Apartir de la colocación de bonos internacionales por US$400 millones en febrero 2012,
US$100 millones en diciembre 2012, US$600 millones (US$300 millones son
UniversidadNacional Mayorde SanMarcos 92
subordinados) en julio 2014 y US$800 millones en dos emisiones durante julio del 2015, el
mercado de capitales, local e internacional, representa la participación más importante
dentro de la estructura de fondeo de COFIDE (55.9% del total de activos).
Los préstamos con el AFLAC y JICA con saldos de S/ 258.06 y 192.7 millones,
respectivamente, están denominados en Yenes y se realizaron operaciones de cobertura
“swaps”, con el propósito de compensar el riesgo de una revaluación de dicha moneda en
relación con el Dólar americano.
Asimismo, al 31 de diciembre 2016, se han registrado ganancias por operaciones de
cobertura netas por S/ 6.9 millones (en diciembre 2015 pérdida de S/ 27.8 millones), las
cuales fueron mitigadas con pérdidas por diferencia en cambio por S/ 8.8 millones.
Las captaciones que mantiene la Corporación del sistema financiero local, corresponde a
captaciones en moneda nacional, lo que se ajusta a los requerimientos de los clientes,
especialmente, de las instituciones dirigidas al microcrédito.
Además, a diciembre 2016, la Corporación contaba con US$316.3 millones de líneas de
crédito con instituciones del exterior, de los cuales el 88.9% estaba utilizado. La
Clasificadora destaca el esfuerzo de la Corporación en diversificar sus fuentes de
financiamiento, incluyendo la participación del mercado de capitales internacional.
Desde el tercer trimestre 2014 hasta la fecha, la Corporación levantó, tal como fue planeado,
recursos en el mercado de capitales local e internacional, así como obtuvo fondos de
mediano y largo plazo con organismos multilaterales destinados a financiar proyectos de
energías renovables.
UniversidadNacional Mayorde SanMarcos 93
Del mismo modo, se tiene previsto obtener financiamiento en moneda local a corto plazo,
a través de adeudados y emisiones de instrumentos de corto plazo en el mercado de valores
peruano.
Cabe señalar que por la naturaleza de la Corporación, su estructura de fondeo se
concentran en adeudados y el mercado de capitales, lo cual limita la flexibilidad de COFIDE
para adecuarse a diversos escenarios.
En términos de monedas, a diciembre 2016, las fuentes de financiamiento estaban
compuestas en un 26.7% por obligaciones en nuevos soles y 73.3% en moneda extranjera.
Capital: A diciembre del 2016, el patrimonio de la Corporación ascendió a S/ 2,812.6
millones (S/ 2,700.8 MM a diciembre 2015). El incremento se debió principalmente al
incremento en la cuenta de ajustes al patrimonio, en parte, por la ganancia por fluctuación de
valor de inversiones negociables disponibles para la venta.
En la misma línea de fortalecer el patrimonio de la Corporación, se acordó también que, a
partir del 2013, se capitalice el 15% de los dividendos correspondientes a FONAFE. Cabe
mencionar que, a diciembre 2016, se capitalizó S/ 10.9 millones.
Asimismo, en Junta General de Accionistas del 26 de junio 2013, se acordó recomprar la
totalidad de las acciones que era de propiedad de la CAF; y, en diciembre del mismo año se
estableció que dichas acciones (clase B preferentes) devengaran un dividendo y serán
recompradas por un plazo máximo de diez años.
Por su parte, el patrimonio efectivo fue S/ 3,535.3 millones, y el 66.6% estuvo
conformado por capital de nivel 1. Así, el ratio de capital global fue de 28.8% (30.51% a
diciembre 2015). Cabe mencionar que, debido al incremento de capital adicional,
mencionado en párrafos anteriores, el patrimonio efectivo se fortaleció. De este modo, el
UniversidadNacional Mayorde SanMarcos 94
patrimonio efectivo nivel 1 mostró un incremento, pasando a ser S/ 2,354.0 MM (S/ 2,295.9
MM a diciembre 2015).
Por otra parte, el patrimonio nivel 2 estuvo conformado principalmente por los S/ 1,029.0
millones de bonos subordinados emitidos en el mercado de capitales internacional. De este
modo, el patrimonio efectivo nivel 2 se mantuvo en S/ 1,181.3 millones a diciembre 2016.
Cabe mencionar que, desde julio 2011, el requerimiento de patrimonio efectivo para
cubrir los riesgos de mercado, crédito y operativo es de 10% de los activos y créditos
ponderados por riesgo. Lo anterior, con la finalidad de alinearse a los requerimientos del
comité de Basilea.
5.Funciones de cofide
1. Otorgar financiamientos a las personas naturales y jurídicas que se dediquen a actividades
productivas y de servicios, a través de las empresas y entidades del sistema financiero y
entidades de fomento que apoyen eficazmente a la actividad económica rural y a los
pequeños empresarios en general.
2. Hacer operaciones de préstamos, adelantos y descuentos de letras de cambio, pagarés,
vales y de otros documentos comprobatorios de deudas, a favor de empresas productivas y
de servicios, a través de las empresas y entidades del sistema financiero y de las entidades
de fomento.
3. Promover y financiar estudios de preinversión, proyectos de inversión productiva, así
como proyectos de infraestructura, incluyendo a las que correspondan a zonas de menor
desarrollo relativo, a través de las empresas y entidades del sistema financiero y entidades
de fomento.
4. Captar recursos en moneda nacional y extranjera, bajo las siguientes modalidades:
UniversidadNacional Mayorde SanMarcos 95
a) Fondos constituidos por mandato legal, cuya administración le sea encargada para
fines específicos.
b) Fondos del Estado o de cualquier persona o entidad nacional, extranjera o
internacional, encargados en comisión de confianza, para su utilización temporal o
permanente, en forma abierta destinada a fines específicos.
c) Contratación de obligaciones de créditos en el exterior para represtar a través de las
empresas y entidades del sistema financiero y MANUAL DE ORGANIZACIÓN Y
FUNCIONES CORPORACIÓN FINANCIERA DE DESARROLLO entidades de
fomento, a corto, medio y largo plazo.
d) Contratación de obligaciones de crédito en el país con empresas y entidades del
sistema financiero, para represtar a través de las mismas y de las entidades de fomento,
a corto, medio y largo plazo.
e) Emisión de bonos, obligaciones u otro tipo de valores. f) Obtener donaciones,
asistencias y otros similares.
5. Comprar, conservar y vender bonos y otros valores mobiliarios emitidos por bancos del
país y del exterior, por el Estado y entidades multilaterales de crédito y otras entidades
emisoras, así como participar en fondos mutuos de inversión en valores y fondos de
inversión cualquiera sea el tipo o modalidad de acceso a los mismos. La participación en
fondos de inversión deberá ser aprobada por el Directorio, el que designará a los
representantes de COFIDE ante los mismos
UniversidadNacional Mayorde SanMarcos 96
6. Representar a la República en la concertación de financiamientos externos y en el
otorgamiento de garantías cubriendo créditos en los que sea agente, de acuerdo con los
dispositivos legales que norman el endeudamiento externo
7. Prestar servicio de asesoría financiera, sin que ello implique manejo de dinero de sus
clientes o de portafolios de inversiones por cuenta de éstos.
8. Servir de agente financiero para la colocación y la inversión en el país de recursos
externos, a través de las empresas y entidades del sistema financiero nacional.
9. Efectuar depósitos en moneda nacional o extranjera, en cualquier empresa o entidad del
sistema financiero nacional o entidad bancaria o financiera del extranjero, en moneda
nacional o extranjera.
10. Realizar operaciones de crédito con financieras y bancos del exterior, así como efectuar
depósitos en unas y otros, con sujeción a las regulaciones que pudiera emitir el Banco
Central.
11. Adquirir, gravar y enajenar en forma directa toda clase de bienes.
12. Adquirir los bienes muebles e inmuebles necesarios para el desarrollo de sus actividades.
13. Contratar directamente cualquier clase de servicios, estudios y asesorías, con las
limitaciones que establece la Ley. 14. Otorgar avales, cartas fianzas y otras garantías, a
favor de las empresas y entidades del sistema financiero y entidades de fomento
14. Todas las demás operaciones y servicios compatibles con la naturaleza de la MANUAL
DE ORGANIZACIÓN Y FUNCIONES CORPORACIÓN FINANCIERA DE
DESARROLLO sociedad. No obstante, por su naturaleza de banca de segundo piso, la
sociedad no deberá captar directamente depósitos del público, ni deberá realizar ningún
tipo de colocación directa.
UniversidadNacional Mayorde SanMarcos 97
En el marco de la ley 28015 - ley de promoción y formalización de la micro pequeña empresa:
1. Diseñar metodologías para el desarrollo de productos financieros y tecnologías que faciliten
la intermediación a favor de las MYPE.
2. Predeterminar la viabilidad financiera desde el diseño de los Productos Financieros
Estandarizados.
3. Implementar un sistema de calificación de riesgos para los productos financieros que diseñe
en coordinación con la Superintendencia de Banca y Seguros (SBS). 4. Gestionar la
obtención de recursos y canalizarlos a las empresas de operaciones múltiples, para que
éstas procedan a destinar dichos recursos a las MYPE.
5. Colaborar con la SBS en el diseño de mecanismos de control de gestión de los
intermediarios.
6. Coordinar y hacer el seguimiento de las actividades relacionadas con los servicios prestados
por las entidades privadas facilitadoras de negocios o supervisadas por la SBS o la
CONASEV.
UniversidadNacional Mayorde SanMarcos 98
Conclusión
Este presente trabajo de investigación acerca de la Corporación Financiera de Desarrollo
(COFIDE), la Superintendencia del Mercado de Valores (SMV), la Superintendencia de
Banca, Seguros y AFP (SBS) y el Banco Central de Reserva del Perú (BCRP) ha mostrado
el marco teórico, una reseña histórica, sus funciones, el organigrama, de donde obtienen su
financiamiento y un análisis detallado de las actividades que realiza y realizo a lo largo de
los años. Mediante la elaboración de este trabajo de investigación hemos podido aprender
más sobre las funciones de estas entidades de regulación y supervisión del sistema
financiero y cuál es su importancia en nuestra sociedad; y podemos resaltar (a nuestro
criterio) que la principal función de cada uno son:
 La principal función del COFIDE es otorgar financiamientos a las personas naturales y
jurídicas que se dediquen a actividades productivas y de servicios, a través de las
empresas y entidades del sistema financiero y entidades de fomento que apoyen
eficazmente a la actividad económica rural y a los pequeños empresarios en general.
 La principal función del SMV es velar por la protección de los inversionistas, la
eficiencia y transparencia de los mercados bajo su supervisión, la correcta formación de
precios y la difusión de toda la información necesaria para tales propósitos.
 La principal función del SBS es generar las condiciones que permitan maximizar el
valor de los sistemas financieros, de seguros y privado de pensiones, propiciando una
mayor confianza y adecuada protección de los intereses del público usuario.
 La principal función del BCRP es preservar la estabilidad monetaria mediante la
regulación de la moneda y el crédito del sistema financiero; y administrando las reservas
internacionales a su cargo.
UniversidadNacional Mayorde SanMarcos 99
Bibliografia
1. Apoyo &Asociados.Informe (2017).Informe Anual de Instituciones financieras
recuperado de: http://apoyo.seekdev.com/wp-content/uploads/2016/12/COFIDE-
0916.pdf
2. Corporacion Fonafe,Cofide.recuperado de:
http://www.fonafe.gob.pe/portal?accion=empresas&t=1&i=22&o=02&m=
3. Alicia Ruiz.(2016).Construyendo el camino para la banca de Desarrollo sustentable
en Perú.
4. Cofide.Manual de Organización y Funciones(2016).Recuperado de
:http://www.cofide.com.pe/COFIDE/mof
5. Cofide (2016).Reglamento de organización y función.Recuperado de :
http://www.cofide.com.pe/COFIDE/pdfs/20160812172627_gobierno_ROF-07-
2016.pdf
6. Superintendencia de Mercado de Valores .Recuperado de http://www.smv.gob.pe/
7. Bolsa de Valores de Lima.Recuperado de http://www.bvl.com.pe/
8. Banco Central de la Reserva del Perú.Estadísticas.Recuperado de
http://www.bcrp.gob.pe/estadisticas.html
9. Banco Central de la Reserva del Perú.Glosario . Recuperado de
http://www.bcrp.gob.pe/publicaciones/glosario/t.html
10. Banco Central de la Reserva del Perú, Revista Moneda moneda. Recuperado de
http://www.bcrp.gob.pe/docs/Publicaciones/Revista-Moneda/moneda-158/moneda-158-
02.pdf
11. Banco Central de la Reserva del Perú.Folleto institucional .Recuperado de
http://www.bcrp.gob.pe/docs/sobre-el-bcrp/folleto/folleto-institucional.pdf
UniversidadNacional Mayorde SanMarcos 100
12. Banco Central de la Reserva del Perú.Series Mensuales Resultados . Recuperado de
https://estadisticas.bcrp.gob.pe/estadisticas/series/mensuales/resultados/PD04722MM/h
tml
13. Banco Central de la Reserva del Perú.Cuadros Anuales . Recuperado de
http://www.bcrp.gob.pe/estadisticas/cuadros-anuales-historicos.html
14. Charles Alexander Sablich Humaní (2016).Derecho financiero, una visión actual en
el Perú
15. Superintendencia de Banca y Seguro y AFP. Recuperado de http://www.sbs.gop.pe

SMV , SBS, BCRP y COFIDE

  • 1.
    UniversidadNacional Mayorde SanMarcos1 FACULTAD DE CIENCIAS CONTABLES CURSO : Macroeconomía DOCENTE : Gomero Gonzales, Nicko Alberto TEMA : SMV , SBS, BCRP y COFIDE CICLO : III Ciclo AULA : 303 TURNO : Mañana INTEGRANTES : Espezua La Torre, Susan Nicole Leon Ancco, Yohana Mishel Maldonado Arroyo, Carmen Rosa Nepo Villano, Jhon Christian 2017
  • 2.
    UniversidadNacional Mayorde SanMarcos2 Dedicación Dedicamos el presente trabajo a nuestros padres quienes son el motor para seguir en el camino de la superación y también al lector interesado en el tema.
  • 3.
    UniversidadNacional Mayorde SanMarcos3 Índice Índice ....................................................................................................................................... 3 Introducción ............................................................................................................................. 6 I. Superintendencia de Mercado de Valores................................................................................ 7 1. Marco Teórico ................................................................................................................... 7 2. Finalidad y Funciones......................................................................................................... 9 3. Organizacion.....................................................................................................................10 4.Estructura orgánica artículo 6° (modificado mediante rsup nº 043-2014) ..............................11 4.1 Directorio...................................................................................................................12 4.2 Superintendente del mercado de valores......................................................................13 4.3 Secretaría general........................................................................................................13 4.4 Órgano de control institucional ....................................................................................14 4.4 Órgano de defensa jurídica...........................................................................................14 4.4.1 Procuraduría pública .............................................................................................14 5. Misión institucional...........................................................................................................15 6. Estadística .......................................................................................................................16 II. La superintendencia de Banca, Seguros yAFP.........................................................................37 1. Reseña histórica...............................................................................................................37 2. Inicios...............................................................................................................................38 3. Crecimiento del Sistema Financiero....................................................................................39 4. Reforma y Modernización..................................................................................................41 5. Desarrollo Reciente...........................................................................................................42 6. Naturaleza, Finalidad y Objetivos.......................................................................................43 7. Atribuciones y Funciones...................................................................................................45 8. Filosofía de Regulación y Supervisión. ................................................................................46 9. Principios de Regulación....................................................................................................46 10. Principios de Supervisión.................................................................................................48 11. Regulación......................................................................................................................50 12. Visión y misión................................................................................................................50
  • 4.
    UniversidadNacional Mayorde SanMarcos4 12.1. Visión.......................................................................................................................50 12.2 Misión.......................................................................................................................50 13. ¿Cómo funciona una AFP?...............................................................................................52 14. Tipos de Fondo ...............................................................................................................52 14.1 Fondo 0 – O Fondo de Protección de Capital:..............................................................52 14.3. Fondo 1 – Conservador o Preservación de Capital:......................................................53 14.3. Fondo 2 – Balanceado o Mixto:..................................................................................53 14.4 Fondo 3 – Apreciación de Capital o Crecimiento..........................................................53 15. Rentabilidad nominal......................................................................................................54 16. ¿Cómo se calcula la rentabilidad nominal?........................................................................54 17. Fórmula de rentabilidad nominal .....................................................................................55 III. Banco Central de Reserva del Perú........................................................................................57 1.Historia.............................................................................................................................57 2.Marco legal .......................................................................................................................58 3.Mision y vision...................................................................................................................59 3.1. Mision........................................................................................................................59 3.2. Vision.........................................................................................................................59 4. Organigrama.....................................................................................................................60 5. Política Monetaria.............................................................................................................61 5.1.Esquema de política monetaria. ...................................................................................61 5.2.Posición de la política monetaria..................................................................................63 5.3. Transparencia de la política monetaria.........................................................................65 5.3.1.Nota informativa del directorio sobre el programa monetario. ....................................66 5.3.2.Reporte de inflación..................................................................................................66 5.3.3.Reporte de estabilidad financiera...............................................................................66 5.4.Instrumentos de la política monetaria...........................................................................67 5.4.1.1Certificados de depósito del BCRP (CD BCRP)............................................................67 6.Funciones del BCRP............................................................................................................73 6.1.Regularla moneda yel crédito del sistema financiero. ..................................................73 6.2.Administrar las reservas internacionales a su cargo. ......................................................74
  • 5.
    UniversidadNacional Mayorde SanMarcos5 6.3.Emisiónde billetesymonedas.que habríaencirculaciónmásbilletesde lonecesarioy por ende laspersonaspodríanutilizareste dinero extraparagastar más,lo que desequilibraría la oferta y la demanda................................................................................74 6.4.Informar periódicamente al país sobre las finanzas nacionales.......................................75 IV.COFIDE................................................................................................................................78 1.Cofide como institución......................................................................................................78 2.Gobierno corporativo.........................................................................................................80 3.Administración de riesgos ..................................................................................................83 3.1.Riesgo Crediticio:.........................................................................................................83 3.2.Riesgo Operacional:.....................................................................................................88 3.3.Liquidez ......................................................................................................................89 4.Fuentes de fondeo y capital................................................................................................91 5.Funciones de cofide...........................................................................................................94 Conclusion……………………………………………………………………………………………………………………………………98 Bibliografia……………………………………………………………………………………………………………………………....…99
  • 6.
    UniversidadNacional Mayorde SanMarcos6 Introducción Con el presente trabajo de investigación elaborado para el curso de MACROECONOMÍA deseamos informar de la misma forma que nosotros como grupo nos hemos informado acerca de las entidades de regulación y supervisión del sistema financiero. Este trabajo de investigación está centrado en analizar a la Corporación Financiera de Desarrollo (COFIDE), la Superintendencia del Mercado de Valores (SMV), la Superintendencia de Banca, Seguros y AFP (SBS) y al Banco Central de Reserva del Perú (BCRP). El objetivo principal de este trabajo de investigación es poder ampliar nuestro conocimiento sobre estas entidades de regulación y supervisión del sistema financiero para conocer mejor las funciones de estas entidades, a que se dedican, de donde obtienen su financiamiento, cuál es su importancia y que rol cumple en nuestra sociedad. Este trabajo esta dedicar a la búsqueda de nuevos conocimientos para posteriormente poder explicarlos a todo público interesado en querer informarse un poco más sobre estas entidades de regulación y supervisión del sistema financiero.
  • 7.
    UniversidadNacional Mayorde SanMarcos7 I. Superintendencia de Mercado de Valores 1. Marco Teórico A lo largo de los años, la necesidad por regularizar el valor de los capitales, bonos y acciones han sido de gran necesidad ya que estos generan las tomas de decisiones de los inversiones; es por ello que esta institución ha ido adquiriendo mucho más funciones de las que contaba al inicio. Según la definición que la misma institución da, indica lo siguiente: La Superintendencia del Mercado de Valores (SMV) es un organismo técnico especializado adscrito al Ministerio de Economía y Finanzas que tiene por finalidad velar por la protección de los inversionistas, la eficiencia y transparencia de los mercados bajo su supervisión, la correcta formación de precios y la difusión de toda la información necesaria para tales propósitos. Tiene personería jurídica de derecho público interno y goza de autonomía funcional, administrativa, económica, técnica y presupuestal”. (Superintendencia de Mercado de Valores) Reseña Histórica Según la págin6a oficial de la Superintendencia del Mercado de Valores Los inicios de esta institución se dieron en la segunda mitad del siglo XX. Fue creada oficialmente mediante la Ley Nº 17020 publicada el 28 de mayo de 1968, bajo la denominación de Comisión Nacional de Valores, habiendo iniciado sus funciones el 02 de junio de 1970, a partir de la promulgación del Decreto Ley N° 18302. Dicha norma dispuso que la Comisión Nacional de Valores sería un organismo público desconcentrado del sector economía y finanzas, responsable del estudio, reglamentación
  • 8.
    UniversidadNacional Mayorde SanMarcos8 y supervisión del mercado de valores, de las bolsas de valores, de los agentes de bolsa y demás partícipes de dicho mercado. Las competencias originales de la Comisión Nacional de Valores fueron ampliadas posteriormente, destacando entre estas las siguientes: i. El Decreto Ley Nº 19648, publicado el 07 de diciembre de 1972, que otorgó a la Comisión la supervisión de las personas jurídicas organizadas de acuerdo a la entonces Ley de Sociedades Mercantiles y sustituyendo la denominación de Comisión Nacional de Valores por la de Comisión Nacional Supervisora de Empresas y Valores (CONASEV). Posteriormente, mediante Ley N° 27323 publicada el 23 de julio de 2000, dicha función fue trasladada al Instituto Nacional de Estadística e Informática (INEI). ii. El Decreto Ley N° 21907, publicado el 01 de septiembre de 1977, que encargó a la CONASEV la supervisión de las Empresas Administradoras de Fondos Colectivos; y, iii. La Ley Nº 26361, publicada el 30 de septiembre de 1994, que otorgó a la CONASEV la facultad de supervisar el mercado de productos y a los agentes que participan en dicho mercad. Mediante la Ley de Fortalecimiento de la Supervisión del Mercado de Valores, aprobada por Ley N° 29782, que entró en vigencia el 28 de julio de 2011, se sustituyó la denominación de Comisión Nacional Supervisora de Empresas y Valores por la de Superintendencia del Mercado de Valores, otorgándole a su vez mayores facultades para el cumplimiento de sus funciones. La SMV es un organismo técnico especializado adscrito al Ministerio de Economía y Finanzas que tiene por finalidad velar por la protección de los inversionistas, la eficiencia y transparencia de los mercados bajo su supervisión, la correcta formación de
  • 9.
    UniversidadNacional Mayorde SanMarcos9 precios y la difusión de toda la información necesaria para tales propósitos, a través de la regulación, supervisión y promoción. Tiene personería jurídica de derecho público interno y goza de autonomía funcional, administrativa, económica, técnica y presupuestal. 2. Finalidad y Funciones Como bien sabemos, las acciones que se cotizan en la bolsa, se encuentran en un mercado especulativo, por ello la información que brinda la SMV por medio de la bolsa de Valores requiere un riguroso estudio antes de su presentación al público. Lo que buscan primordialmente es generar la mejor alternativa de financiamiento e inversión en la economía. Son funciones de la SMV las siguientes: a.Dictar las normas legales que regulen materias del mercado de valores, mercado de productos y sistema de fondos colectivos, protegiendo los intereses de los inversionistas. b.Supervisar el cumplimiento de la legislación del mercado de valores, mercado de productos y sistemas de fondos colectivos por parte de las personas naturales y jurídicas que participan en dichos mercados. Las personas naturales o jurídicas sujetas a la supervisión de la Superintendencia de Banca, Seguros y Administradoras Privadas de Fondos de Pensiones (SBS) lo están también a la SMV en los aspectos que signifiquen una participación en el mercado de valores bajo la supervisión de esta última. c. Promover y estudiar el mercado de valores, de productos y el sistema de fondos colectivos.
  • 10.
    UniversidadNacional Mayorde SanMarcos10 Asimismo, corresponde a la SMV supervisar el cumplimiento de las normas internacionales de auditoría por parte de las sociedades auditoras habilitadas por un colegio de contadores públicos del Perú y contratadas por las personas naturales o jurídicas sometidas a la supervisión de la SMV en cumplimiento de las normas bajo su competencia, para lo cual puede impartir disposiciones de carácter general concordantes con las referidas normas internacionales de auditoría y requerirles cualquier información o documentación para verificar tal cumplimiento. 3. Organización Los diferentes organismos que conforman y trabajan dentro de la Superintendencia de Mercado de Valores están orientados a fortalecer la inversión en los fondos colectivos. Una de las principales acciones que ha hecho la SMV es generar nuevas emisiones al mercado de valores. Figura 1. Organigrama de la Superintendencia del Mercado de Valores, Fuente: página web de la Superintendencia de mercado de valores.
  • 11.
    UniversidadNacional Mayorde SanMarcos11 Según la Superintendencia de Mercado de Valores: Mediante Ley N° 29782, Ley de Fortalecimiento de la Supervisión del Mercado de Valores, se sustituyó la denominación de Comisión Nacional Supervisora de Empresas y Valores - CONASEV por la de Superintendencia del Mercado de Valores – SMV y mediante el Reglamento de Organización y Funciones de la Superintendencia del Mercado de Valores, aprobado mediante Decreto Supremo N° 216-2011-EF y, Resolución de Superintendente N° 043-2014-SMV-02 se estableció la actual estructura orgánica. Figura 2. Órganos de Línea según ROF,Fuente: Superintendencia del Mercado de Valores. 4.Estructura orgánica artículo 6° (modificado mediante rsup nº 043-2014) La estructura orgánica de la SMV, cuyo organigrama se muestra en el anexo adjunto, el mismo que forma parte del presente Reglamento, es la siguiente: ÓRGANOS DE ALTA DIRECCIÓN Directorio  Superintendente del Mercado de Valores  Secretaría General ÓRGANO DE CONTROL  Órgano de Control Institucional
  • 12.
    UniversidadNacional Mayorde SanMarcos12 ÓRGANO DE DEFENSA JURÍDICA  Procuraduría Pública ÓRGANOS DE ASESORAMIENTO  Oficina de Asesoría Jurídica  Oficina de Planeamiento y Presupuesto  ÓRGANOS DE APOYO  Oficina General de Administración  Oficina de Tecnologías de Información ÓRGANOS DE LÍNEA  Superintendencia Adjunta de Supervisión Prudencial  Superintendencia Adjunta de Supervisión de Conductas de Mercados  Superintendencia Adjunta de Investigación y Desarrollo  Superintendencia Adjunta de Riesgos Órganos de alta dirección: 4.1 Directorio.De este cargo se habla en el artículo 7 cual indica que El Directorio es el órgano de la SMV encargado de aprobar las políticas y objetivos institucionales así como la normativa aplicable a los mercados bajo competencia de la SMV. Se compone de cinco (05) miembros nombrados por resolución suprema refrendada por el Ministro de Economía y Finanzas:  El Superintendente, quien preside el Directorio.  Un (01) director a propuesta del Ministerio de Economía y Finanzas.
  • 13.
    UniversidadNacional Mayorde SanMarcos13  Un (01) director a propuesta de la Superintendencia de Banca, Seguros y Administradoras Privadas de Fondos de Pensiones.  Un (01) director a propuesta del Banco Central de Reserva del Perú; y  Un (01) director independiente del sector privado. Los miembros del Directorio son nombrados por un periodo de seis (06) años no pudiendo ser nombrados para el periodo inmediato y perciben dieta con excepción del Superintendente del Mercado de Valores. 4.2 Superintendente del mercado de valores.Actualmente trabajamos desde el 2011 con la Señora Lilian Rocca Carbajal, la cual anualmente ha redactado sus memorias, indicando las actividades que han generado dentro del año. De este órgano se habla en el artículo 10 el cual indica que El Superintendente es la máxima autoridad ejecutiva de la SMV, preside el Directorio de la SMV, ejerce las funciones ejecutivas de dirección de la SMV así como la representación legal y oficial de la SMV. Es el titular de la entidad y del pliego presupuestario. El Superintendente es nombrado por resolución suprema refrendada por el Ministro de Economía y Finanzas por un periodo de seis (06) años no pudiendo ser nombrado para el periodo inmediato. El superintendente podrá continuar en el ejercicio del cargo mientras no se designe a su sucesor. El ejercicio del cargo es remunerado y a dedicación exclusiva con excepción de la docencia. 4.3 Secretaría general. Este órgano se encuentra especificado en el artículo 13; aquí nos describe que La Secretaría General es el órgano encargado de prestar asistencia administrativa al Superintendente y al Directorio y de gestionar las actividades referidas a la imagen institucional y comunicación, tanto interna como externa, de la SMV. Asimismo,
  • 14.
    UniversidadNacional Mayorde SanMarcos14 es el órgano encargado de la gestión documental de la SMV, conduciendo el servicio de trámite documentario, administración de archivo y gestión de la línea de producción y almacenamiento de micro formas institucional. Este órgano depende jerárquica y funcionalmente del Superintendente. 4.4 Órgano de control institucional .En el artículo 15 nos describe las funciones de este órgano el cual indica que El Órgano de Control Institucional, es el encargado de ejercer el control gubernamental interno posterior a los actos y operaciones de la SMV, con el fin de promover la correcta y transparente gestión de los recursos y bienes de la SMV y cautelar la legalidad y eficiencia de sus actos y operaciones; así como el logro de sus resultados, mediante la ejecución de labores de control, de conformidad con la Ley Nº 27785, Ley Orgánica del Sistema Nacional de Control y de la Contraloría General de La República ; Ley Nº 28716, Ley de Control Interno de las Entidades del Estado y demás disposiciones pertinentes que dicte la Contraloría General de la República. El Órgano de Control Institucional cuenta con independencia funcional, administrativa y técnica respecto de la administración de la SMV, dentro del ámbito de su competencia. Este órgano mantiene una vinculación de dependencia funcional y administrativa con la Contraloría General de la República. 4.4 Órgano de defensa jurídica 4.4.1 Procuraduría pública .La Procuraduría Pública es el órgano encargado de ejercer la representación y la defensa jurídica de los intereses y derechos de la SMV en todo el territorio nacional conforme a la Constitución Política del Perú, el Decreto Legislativo Nº 1068, del Sistema de Defensa Jurídica del Estado y su reglamento, tanto en sede judicial como arbitral, Tribunal Constitucional y ante los órganos administrativos, así como ante el
  • 15.
    UniversidadNacional Mayorde SanMarcos15 Ministerio Público, Policía Nacional, Centros de conciliación y otros de similar naturaleza, en los que la SMV tenga la condición de demandante, demandada o emplazada, administrado, denunciante, tercero civilmente responsable o parte civil. La defensa jurídica comprende todas las actuaciones que la Ley en materia procesal, arbitral y las de carácter sustantivo permiten, quedando autorizados a demandar, denunciar y a participar de cualquier diligencia, informando al Superintendente sobre su actuación. La Procuraduría Pública cuenta con independencia funcional respecto de la administración de la SMV, dentro del ámbito de su competencia. Este órgano mantiene una vinculación de dependencia funcional con el Consejo de Defensa Jurídica del Estado y depende administrativamente del superintendente. 5. Misión institucional Figura 3 .Misión Institucional.Fuente: página de la Superintendencia de Mercado de Valores
  • 16.
    UniversidadNacional Mayorde SanMarcos16 6. Estadística Tabla 1 Oferta pública primaria – colocación en acciones Fuente: Tabla extraída de la página de la SMV FECHA Oferta Publica Primaria - Colocación ACC (S/.) Índice General de la BVL 2009 n.d. 14,167.200000 2010 n.d. 23,252.570000 2011 n.d. 19,385.190000 2012 n.d. 20,629.350000 2013 n.d. 15,753.650000 2014 n.d. 14,794.320000 2015 n.d. n.d. 2016 n.d. n.d. Observación: n.d. : Información No Disponible. Figura 4.Indice general de la BVL, Fuente: Información extraída de la BVL – Elaboración propia. Nota.En este grafico podemos visualizar los rendimientos obtenidos de manera general a partir del año 2009 hasta el 2014, el cual este está conformado por sectores particulares el cual convergen en el mercado bursátil que lo regula la bolsa de valores. 14167.2 23252.57 19385.19 20629.35 15753.65 14794.32 0 5000 10000 15000 20000 25000 2009 2010 2011 2012 2013 2014 INDICE GENERAL DE LA BVL
  • 17.
    UniversidadNacional Mayorde SanMarcos17 Tabla 2 Indice del sector agropecuario Fuente: Tabla extraída de la página de la SMV. FECHA Índice Sector Agropecuario 2002 424.200000 2003 484.680000 2004 496.500000 2005 1,046.720000 2006 2,662.860000 2007 816.290000 2008 284.660000 2009 599.610000 2010 1,080.650000 2011 929.210000 2012 911.620000 2013 509.480000 2014 468.000000 Observación: n.d. : Información No Disponible.
  • 18.
    UniversidadNacional Mayorde SanMarcos18 Figura 5 .Indice del sectoragropecuario ,Fuente: Información extraída de la BVL – Elaboración propia. Nota.Aquí validamos un gráfico el cual representa los rendimientos por parte de las actividades agropecuarias, ya sean por medios de la ganadería o agricultura. Como se aprecia la información brindada se está tomando a partir del año 2002 hasta el año 2014 424.2 484.68 496.5 1,046.72 2,662.86 816.29 284.66 599.61 1,080.65 929.21 911.62 509.48 468 2002 2003 2004 2005 2006 2007 2008 2009 2010 2011 2012 2013 2014 Índice del sector agropecuario Indice del sector Agropecuario
  • 19.
    UniversidadNacional Mayorde SanMarcos19 Tabla 3 Iíndice del sector de bancos y financieros Fuente: Tabla extraída de la página de la SMV FECHA Índice Sector Bancos y Financieras 2002 468.250000 2003 576.670000 2004 493.740000 2005 1,123.350000 2006 1,922.190000 2007 351.280000 2008 259.230000 2009 570.970000 2010 735.090000 2011 576.060000 2012 801.080000 2013 807.930000 2014 907.290000 2015 n.d. 2016 n.d. Observación: n.d. : Información No Disponible.
  • 20.
    UniversidadNacional Mayorde SanMarcos20 Figura 6.Indice Sector Bancos y Financieros,Fuente: Información extraída de la BVL – Elaboración propia Nota.En este presente grafico podemos visualizar la efectividad que aporta el sectorfinanciero en el mercado bursátil, siendo este uno de los sectores más activos en la bolsa de valores. 468.25 576.67 493.74 1,123.35 1,922.19 351.28 259.23 570.97 735.09 576.06 801.08 807.93 907.29 2002 2003 2004 2005 2006 2007 2008 2009 2010 2011 2012 2013 2014 Indice Sector Bancos y Financieras Indice Sector Bancos y Financieras
  • 21.
    UniversidadNacional Mayorde SanMarcos21 Tabla 4 Índice del sector Diversas Fuente: Tabla extraída de la página de la SMV FECHA Índice Sector Diversas 2002 190.380000 2003 393.000000 2004 640.650000 2005 1,041.640000 2006 2,025.410000 2007 709.960000 2008 430.320000 2009 630.720000 2010 1,189.800000 2011 974.210000 2012 1,266.120000 2013 1,350.130000 2014 1,279.870000 2015 n.d. 2016 n.d. Observación: n.d. : Información No Disponible.
  • 22.
    UniversidadNacional Mayorde SanMarcos22 Figura 7,Indice sectordiversos,Fuente:Información extraída de la BVL – Elaboración propia. Nota.En este grafico visualizamos los rendimientos que han sido obtenidos por el Sector diferentes actividades, entre ellas podemos visualizar que su máximo rendimiento se da ha dado en el año 2006 con un importe de 2,025.41 soles. 190.38 393 640.65 1,041.64 2,025.41 709.96 430.32 630.72 1,189.80 974.21 1,266.121,350.131,279.87 2002 2003 2004 2005 2006 2007 2008 2009 2010 2011 2012 2013 2014 Índice Sector Diversas Indice Sector Diversas
  • 23.
    UniversidadNacional Mayorde SanMarcos23 Tabla 5 Índice Sector Industrial Fuente: Tabla extraída de la página de la SMV FECHA Índice Sector Industriales 2002 819.870000 2003 1,425.010000 2004 1,407.930000 2005 2,858.620000 2006 4,032.590000 2007 1,016.090000 2008 461.010000 2009 607.630000 2010 892.370000 2011 698.310000 2012 731.110000 2013 659.340000 2014 405.040000 2015 n.d. 2016 n.d. Observación: n.d. : Información No Disponible.
  • 24.
    UniversidadNacional Mayorde SanMarcos24 Figura 8.Indice Sector Industriales,Fuente: Información extraída de la BVL – Elaboración propia. Nota.En este grafico podemos visualizar los rendimientos obtenidos por el sector industrial, el cual tuvo su máximo rendimiento en el año 2006 con 4,032.59 soles seguido del 2005 con 2,858.62 soles. 819.87 1,425.011,407.93 2,858.62 4,032.59 1,016.09 461.01 607.63 892.37 698.31731.11659.34 405.04 2002 2003 2004 2005 2006 2007 2008 2009 2010 2011 2012 2013 2014 Indice Sector Industriales Indice Sector Industriales
  • 25.
    UniversidadNacional Mayorde SanMarcos25 Tabla 6 Índice del sector Minero Fuente: Tabla extraída de la página de la SMV FECHA Índice Sector Servicios 2002 626.140000 2003 906.410000 2004 1,160.500000 2005 1,850.250000 2006 1,896.460000 2007 375.900000 2008 291.800000 2009 367.930000 2010 523.260000 2011 476.670000 2012 587.050000 2013 715.140000 2014 879.750000 2015 n.d. 2016 n.d. Observación: n.d. : Información No Disponible.
  • 26.
    UniversidadNacional Mayorde SanMarcos26 Figura 9.Indice sectorservicios,Fuente: Información extraída de la BVL – Elaboración propia Nota.En las gráficas mostradas, estamos presentando la información referida al sector de servicios, sus más óptimos rendimientos se dan en el año 2006 con un importe 1,896.46 soles seguido del año 2005 con un importe de 1,850.25 soles. 626.14 906.41 1,160.50 1,850.251,896.46 375.9 291.8 367.93 523.26 476.67 587.05 715.14 879.75 2002 2003 2004 2005 2006 2007 2008 2009 2010 2011 2012 2013 2014 Indice Sector Servicios Indice Sector Servicios
  • 27.
    UniversidadNacional Mayorde SanMarcos27 Tabla 7 Índice sub sectorial de Alimentos y Bebidas Fuente: Tabla extraída de la página de la SMV FECHA Índice Subsect. Alimentos y Bebidas 2002 812.700000 2003 1,428.600000 2004 1,187.680000 2005 2,473.310000 2006 3,307.300000 2007 742.510000 2008 419.010000 2009 774.940000 2010 1,773.350000 2011 1,554.660000 2012 2,474.460000 2013 2,637.890000 2014 2,238.650000 2015 n.d. 2016 n.d. Observación: n.d. : Información No Disponible.
  • 28.
    UniversidadNacional Mayorde SanMarcos28 Figura 10.Indice subsect.alimentos y bebidas,Fuente:Información extraída de la BVL – Elaboración propia. Nota.En este grafico estamos mostrando los rendimientos ganados u obtenidos por parte del sector alimenticio, este factor macroeconómico puede validar la cantidad de rendimiento que se ha generado por cada sector que conforma este mercado bursátil. 812.7 1,428.60 1,187.68 2,473.31 3,307.30 742.51 419.01 774.94 1,773.35 1,554.66 2,474.46 2,637.89 2,238.65 2002 2003 2004 2005 2006 2007 2008 2009 2010 2011 2012 2013 2014 Indice Subsect. Alimentos y Bebidas Indice Subsect.Alimentos y Bebidas
  • 29.
    UniversidadNacional Mayorde SanMarcos29 Tabla 8 Índice Sub sectorial Eléctricas Fuente: Tabla extraída de la página de la SMV FECHA Índice Subsect. Eléctricas 2002 1,523.740000 2003 2,627.980000 2004 3,177.750000 2005 4,312.040000 2006 4,080.260000 2007 752.600000 2008 586.230000 2009 710.520000 2010 1,251.630000 2011 1,203.780000 2012 1,625.630000 2013 1,930.940000 2014 2,545.750000 2015 n.d. 2016 n.d. Observación: n.d. : Información No Disponible.
  • 30.
    UniversidadNacional Mayorde SanMarcos30 Figura 11.Indice subsector. Eléctricas, Fuente: Información extraída de la BVL – Elaboración propia Nota.En este grafico estamos visualizando la efectividad del sector eléctrico en la bolsa de valores, se ve que le año más óptimo fue en el año 2005 soles y los años que ha caído este indica ha sido en el año 2001 – 2008 – 2009 . 1,523.74 2,627.98 3,177.75 4,312.04 4,080.26 752.6 586.23 710.52 1,251.631,203.78 1,625.63 1,930.94 2,545.75 2002 2003 2004 2005 2006 2007 2008 2009 2010 2011 2012 2013 2014 Indice Subsect. Eléctricas Indice Subsect.Eléctricas
  • 31.
    UniversidadNacional Mayorde SanMarcos31 Tabla 9 Índice de Minerales No Metálicos Fuente: Tabla extraída de la página de la SMV FECHA Índice Subsect. Minerales No Metálicos 2002 970.560000 2003 1,615.180000 2004 1,485.740000 2005 2,816.270000 2006 3,905.350000 2007 806.400000 2008 380.560000 2009 609.370000 2010 1,192.150000 2011 796.630000 2012 1,221.090000 2013 1,310.020000 2014 1,104.410000 2015 n.d. 2016 n.d. Observación: n.d. : Información No Disponible.
  • 32.
    UniversidadNacional Mayorde SanMarcos32 Figura 12.Indice subsectorminerales no metalicos,Fuente: Información extraída de la BVL – Elaboración propia. Nota.En la gráfica valimos la rentabilidad que se generó gracias a los minerales no metálicos en el periodo del 2002 al 20014, siendo en el año 2006 su máximo auge con un importe de 3,905.35 soles. 970.56 1,615.181,485.74 2,816.27 3,905.35 806.4 380.56 609.37 1,192.15 796.63 1,221.091,310.02 1,104.41 2002 2003 2004 2005 2006 2007 2008 2009 2010 2011 2012 2013 2014 Índice Subsect. Minerales No Metálicos Indice Subsect.Minerales No Metálicos
  • 33.
    UniversidadNacional Mayorde SanMarcos33 Tabla 10 Índice de Telecomunicaciones Fuente: Tabla extraída de la página de la SMV FECHA Índice Subsec. Telecomunicaciones 2002 262.920000 2003 349.100000 2004 455.230000 2005 850.210000 2006 923.640000 2007 218.900000 2008 161.880000 2009 213.140000 2010 199.710000 2011 151.720000 2012 145.620000 2013 188.730000 2014 181.740000 2015 n.d. 2016 n.d. Observación: n.d. : Información No Disponible.
  • 34.
    UniversidadNacional Mayorde SanMarcos34 Figura 13.Indice subsectortelecomunicaciones,Fuente:Información extraída de la BVL – Elaboración propia. Nota.En la gráfica podemos validar la efectividad que ha generado el sector de telecomunicaciones, el cual sus máximos rendimientos se reflejaron en el año 2006 con un importe de 923.64 soles . 262.92 349.1 455.23 850.21 923.64 218.9 161.88 213.14 199.71 151.72 145.62 188.73 181.74 2002 2003 2004 2005 2006 2007 2008 2009 2010 2011 2012 2013 2014 Índice Subsec. Telecomunicaciones Indice Subsec.Telecomunicaciones
  • 35.
    UniversidadNacional Mayorde SanMarcos35 Tabla 11 Índice Selectivo de BVL Fuente: Tabla extraída de la página de la SMV FECHA Índice Selectivo de la BVL 2002 13,623.700000 2003 22,157.030000 2004 35,833.080000 2005 64,059.250000 2006 126,882.760000 2007 29,035.460000 2008 11,691.340000 2009 22,434.090000 2010 31,885.210000 2011 27,223.150000 2012 31,000.600000 2013 22,877.820000 2014 20,265.020000 2015 n.d. 2016 n.d. Observación: n.d. : Información No Disponible.
  • 36.
    UniversidadNacional Mayorde SanMarcos36 Figura 14.Indice selectivo de la BVL,Fuente: Información extraída de la BVL – Elaboración propia. Nota.En esta grafica podemos visualizar las variaciones de las cotizaciones de las acciones disponibles en la bolsa de valores, y validamos la tendencia frente al cambio de precios en el mercadobursátil, cual en el año 2006 las acciones más representativas fueron cotizadas con un importe de 126,882.76 soles siendo su máximo auge en los años estudiados. 13,623.70 22,157.03 35,833.08 64,059.25 126,882.76 29,035.46 11,691.34 22,434.09 31,885.21 27,223.1531,000.60 22,877.8220,265.02 2002 2003 2004 2005 2006 2007 2008 2009 2010 2011 2012 2013 2014 Índice Selectivo de la BVL Indice Selectivo de la BVL
  • 37.
    UniversidadNacional Mayorde SanMarcos37 II. La superintendencia de Banca, Seguros y AFP 1. Reseña histórica La Superintendencia de Banca y Seguros, se creó como institución en el año 1931. Sin embargo, la supervisión bancaria en el Perú se inició en 1873 con un decreto que estableció requerimientos de capital mínimo, un régimen de emisión y cobertura de los billetes y publicación mensual de informes con indicación detallada de las cantidades de moneda acuñada o de metales preciosos existentes en las cajas bancarias. El primer antecedente de una entidad supervisora fue una dependencia del Ministerio de Hacienda, denominada Inspección Fiscal de Bancos, una institución con objetivos poco definidos, que se limitaba a dar recomendaciones para corregir errores o enmendar infracciones. En cuanto al sector de seguros, su primer antecedente fue la Inspección Fiscal de Seguros creada en 1895 para verificar el cumplimiento de la ley por parte de las compañías de seguros. Ya en el siglo XX, la crisis de los años 30 convenció a muchos países latinoamericanos que era necesario llevar a cabo profundas reformas monetarias y bancarias. Por ese entonces, el Banco de Reserva solicitó al Ministro de Hacienda autorización para invitar al profesor Edwin Walter Kemmerer para que brindase asesoría en dichas materias. De esta manera, en 1930 se constituyó la Misión Kemmerer, que formuló varios proyectos de Ley, algunos de los cuales fueron promulgados, tales como la Ley Monetaria, la Ley del Banco Central de Reserva y la Ley de Bancos.
  • 38.
    UniversidadNacional Mayorde SanMarcos38 2. Inicios La Superintendencia fue creada el 23 de mayo de 1931 con el nombre e Superintendencia de Bancos. Para eso entonces la única finalidad que se le otorgó fue supervisar y controlar a los bancos, empresas que en ese momento conformaban un sistema financiero pequeño y habituado a la autorregulación. Cabe destacar que la nueva legislación estableció que toda empresa bancaria debía mantener un capital y reservas que sumados no fueran menores del 20% de sus obligaciones con el público. Se definió lo que se consideró como quebranto de capital y se acompañó esta definición con la prohibición de pagar dividendos si ello pudiera causar deterioro al capital o fondo de reserva del banco. De esta forma un banco no podía pagar dividendos hasta que no constituyera provisiones para las deudas dudosas o malas. Otro aspecto implementado fue el pago íntegro de todo capital suscrito, con el fin de no crear falsas expectativas de respaldo en el público. Se puso en circulación nuevos formatos para los informes de los bancos, y fue en el segundo año (según la SBS) cuando se contó con personal capacitado para iniciar las visitas de inspección. Un papel importante de la Superintendencia, al poco tiempo de ser creada, fue la conducción de tres procesos de liquidación: del Banco del Perú y Londres, el Banco de Tacna y la Caja de Ahorros de la Beneficencia Pública del Callao. Posteriormente, el ámbito de la Superintendencia se fue expandiendo progresivamente, en 1936 se incluyeron las compañías de capitalización y las empresas de seguros y en 1937 la inspección fiscal de ventas a plazo.
  • 39.
    UniversidadNacional Mayorde SanMarcos39 3. Crecimiento del Sistema Financiero Años después de la Segunda Guerra Mundial se dio una expansión de los depósitos y colocaciones, y con ello el sistema bancario fue modernizándose al amparo del restablecimiento de la libertad de cambios y de importaciones dictadas durante el gobierno del General Odría. Durante el período 1956-1968 el sistema creció notablemente, al constituirse 18 nuevos bancos, 7 empresas de seguros y 17 asociaciones mutuales de créditos para vivienda. El régimen militar, iniciado en 1968, realizó una serie de cambios radicales en la concepción del rol del estado en todas las esferas de la actividad económica del país. Así por ejemplo, se determinó que los bancos comerciales sólo podían ser propiedad de personas naturales o jurídicas peruanas y que las empresas bancarias ya establecidas sólo serían consideradas nacionales cuando por lo menos el 75% de su capital fuera de peruanos. Asimismo, se impusieron restricciones al crédito para empresas extranjeras.1 La Superintendencia asumió el control de los límites sobre el cobro y pago de intereses. El ámbito de control se amplió a las Empresas Financieras y a las Mutuales de Vivienda. En este período se creó la Banca Asociada formada por empresas que, salvo algunas limitaciones en su manejo, funcionaban bajo un régimen privado permaneciendo bajo el control del Estado, al tener éste una participación mayoritaria en el capital. Por su parte, la Banca de Fomento experimentó en este período un fuerte crecimiento. En efecto, se creó la Corporación Financiera de Desarrollo (COFIDE), y se le dio impulso al Sistema Mutual y a los Bancos Privados de Fomento de la Industria de la 1 Superintendencia de Bancas,Seguros y AFP – acerca de la SBS
  • 40.
    UniversidadNacional Mayorde SanMarcos40 Construcción. Uno de los objetivos del gobierno era impulsar el desarrollo económico de las distintas regiones del país, y la herramienta para lograr este objetivo fue el impulso a la creación de la Banca Regional. En 1972 se volvió a ampliar el ámbito de supervisión de la Superintendencia, incluyéndose las Cajas de Ahorro y Préstamo para Vivienda; y en 1978 las Cooperativas de Ahorro y Crédito y Cooperativas de Seguros. Además, en este periodo, al crearse el Mercado Único de Cambios, se le encargó a la Superintendencia establecer el tipo de cambio diario para las principales monedas extranjeras de acuerdo con la cotización del mercado. La Superintendencia de Banca y Seguros (SBS) adquirió rango constitucional al ser incluida en la Constitución de 1979, la cual le otorgó autonomía funcional y administrativa. En 1981 se dictó la primera Ley Orgánica de la Superintendencia de Banca y Seguros, el Decreto Legislativo 197 que reemplazó los Capítulos I, VI, VII y VIII de la Ley de Bancos. En esa Ley Orgánica se consideraba a la SBS como institución pública con personería jurídica de derecho público y con autonomía respecto del Ministerio de Economía y Finanzas. Además, la SBS adquirió la facultad de interpretar administrativamente la normatividad bancaria y de seguros y el personal de la SBS pasó a ser comprendido dentro del régimen laboral de la actividad privada.2 2 Superintendencia de Bancas,Seguros y AFP – acerca de la SBS
  • 41.
    UniversidadNacional Mayorde SanMarcos41 4. Reforma y Modernización La reforma financiera se da en 1991, incluyó la asignación de un rol diferente para COFIDE como banco de segundo piso, la disolución de la Banca de Fomento, la creación del sistema de Cajas Rurales de Ahorro y Crédito y del Sistema Privado de Pensiones. Asimismo, se estableció, el sistema de Banca Múltiple, el Fondo de Seguro de Depósitos y la Central de Riesgos. La normatividad bancaria fue renovada en abril de 1991 con la promulgación de la Ley de Instituciones Bancarias, Financieras y de Seguros, Decreto Legislativo 637. Esta ley fue reemplazada en octubre de 1993 por el Decreto Legislativo 770 que corregía algunos aspectos e incorporaba nuevos elementos. Tanto el Decreto Legislativo 637 como el 770 introdujeron diversos aspectos de regulación prudencial, tomándose algunas recomendaciones del Comité de Basilea como la aplicación de límites operativos en función del patrimonio efectivo y el requerimiento patrimonial respecto a los activos y créditos contingentes ponderados por riesgo crediticio.3 Para diciembre de 1992, mediante el Decreto Ley 25987 el gobierno promulgó una nueva Ley Orgánica de la Superintendencia de Banca y Seguros. En el mimo mes, a través del Decreto Ley 25897, se creó el Sistema Privado de Pensiones (SPP) como alternativa a los regímenes de pensiones administrados por el Estado concentrados en el Sistema Nacional de Pensiones. Se encomendó a la Superintendencia de Administradoras Privadas de Fondos de Pensiones (SAFP) la regulación y supervisión del Sistema Privado de Pensiones ejerciendo, 3 Superintendencia de Bancas,Seguros y AFP – acerca de la SBS
  • 42.
    UniversidadNacional Mayorde SanMarcos42 en representación del Estado, la función de control de las AFP. Las Administradoras Privadas de Fondos de Pensiones (AFP) se crearon con el objeto social exclusivo de administrar fondos de pensiones, bajo la modalidad de cuentas individuales de capitalización, así como otorgar a sus afiliados prestaciones de jubilación, invalidez, sobrevivencia y gastos de sepelio. 5. Desarrollo Reciente Para mediados de 1996, a iniciativa de la SBS se profundizó la reforma financiera iniciada en 1991. El objetivo principal fue el fortalecimiento del sistema financiero y la supervisión bancaria, incorporando las recomendaciones propuestas por el Acuerdo de Basilea de 1988 y su revisión de 1991. Dichas recomendaciones incluyeron la regulación para la administración del riesgo crediticio, así como exigencias en materia de riesgo de mercado. Asimismo, se incluyó la supervisión consolidada permitiendo que el control abarcara tanto a los intermediarios, como a las empresas que forman parte de un mismo conglomerado financiero. En diciembre de 1996 fue publicada la Ley 26702, Ley General del Sistema Financiero y del Sistema de Seguros y Orgánica de la Superintendencia de Banca y Seguros. Esta Ley recoge los aspectos de regulación prudencial que estaban presentes en las dos leyes anteriores y agrega los aspectos mencionados en el párrafo anterior, así como la definición del concepto de transacciones financieras sospechosas como parte de los esfuerzos del Estado por combatir el lavado de dinero proveniente de actividades ilícitas. En julio del 2000 fue promulgada la Ley 27328, en virtud de la cual se amplía el ámbito de acción la SBS, al incorporar bajo su control y supervisión a las AFP. De esta
  • 43.
    UniversidadNacional Mayorde SanMarcos43 manera, a partir del 25 de julio del 2000, la SBS ha asumido las funciones que desde 1992 venía desempeñando la Superintendencia de Administradoras Privadas de Fondos de Pensiones, cambiando su nombre posteriormente, a Superintendencia de Banca, Seguros y Administradoras Privadas de Fondos de Pensiones. Asimismo, el 12 de junio del 2007, mediante la Ley Nº 29038, la Unidad de Inteligencia Financiera del Perú (UIF-Perú) fue incorporada a la SBS, sumándose a sus funciones, la labor de prevenir y detectar el lavado de activos y financiamiento del terrorismo. Al asumir este nuevo reto, la Superintendencia de Banca, Seguros y AFP reafirma su compromiso de promover la estabilidad y solvencia de las instituciones supervisadas conforme a los principios y prácticas internacionalmente aceptados. 6. Naturaleza, Finalidad y Objetivos. La Superintendencia es una Institución autónoma y con personería jurídica de derecho público cuyo ámbito de acción, funcionamiento, y atribuciones son establecidos por la Constitución Política del Perú, la Ley General, la Ley del Sistema Privado de Pensiones y la Ley que regula las competencias, atribuciones y funciones de la Unidad de Inteligencia Financiera del Perú.4 La SBS tiene por finalidad defender los intereses del público, cautelando la solidez económica y financiera de las personas naturales y jurídicas sujetas a su control; velando por que se cumplan las normas legales, reglamentarias y estatutarias que las rigen; para ello 4 “La Superintendencia es una Institución autónoma…”Charles Alexander Sablich Humaní - Derecho financiero,una visión actual en el Perú (p.198) 2012
  • 44.
    UniversidadNacional Mayorde SanMarcos44 ejerce el más amplio control de todas sus operaciones y negocios, además de denunciar penalmente la existencia de personas naturales y jurídicas que, sin la debida autorización ejerzan las actividades señaladas en la Ley General y la Ley del Sistema Privado de Pensiones, procediendo a la clausura de sus locales y, en su caso, solicitando la disolución y liquidación del infractor. Asimismo, le corresponde contribuir de acuerdo a sus competencias específicas con el desarrollo del sistema de prevención de lavado de activos y/o del financiamiento del terrorismo, así como de regular, supervisar, fiscalizar, controlar y sancionar a las Asociaciones de Fondos Contra Accidentes de Tránsito (AFOCAT), a fin de garantizar el pago oportuno de las indemnizaciones, de acuerdo a las condiciones establecidas en la Ley N° 27181 y en su Reglamento. Su objetivo principal además de controlar y supervisar los bancos es preservar los intereses de los depositantes, de los asegurados y de los afiliados al Seguro Privado de Pensiones. La SBS tiene como fin generar las condiciones que permitan maximizar el valor de los sistemas financieros, de seguros y privado de pensiones, propiciando una mayor confianza y adecuada protección de los intereses del público usuario, a través de la transparencia, veracidad y calidad de la información; cautelando la estabilidad y solvencia de las instituciones que conforman los sistemas.5 5 “La SBS tiene como fin generar las condiciones quepermitan maximizar el valor de los …”Charles Alexander Sablich Humaní - Derecho financiero,una visión actual en el Perú (p.198) 2012
  • 45.
    UniversidadNacional Mayorde SanMarcos45 7. Atribuciones y Funciones. La SBS ejerce en el ámbito de sus atribuciones, la supervisión y control de las empresas que conforman el Sistema Financiero, Sistema de Seguros y Sistema Privado de Administración de Fondos de Pensiones y de las demás personas naturales y jurídicas incorporadas por la Ley General, la Ley del Sistema Privado de Pensiones o por leyes especiales, de manera específica en los aspectos que le corresponda. La Superintendencia de Banca, Seguros y AFP supervisa el cumplimiento de la Ley Orgánica y disposiciones complementarias del Banco de la Nación, Banco Agropecuario, Corporación Financiera de Desarrollo, Fondo Vivienda S.A. y Banco Central de Reserva del Perú, sin perjuicio, para el caso del Banco Central de Reserva del Perú, del ejercicio de su autonomía, no incluyendo lo referente a la finalidad y funciones de dicho Banco contenidas en los artículos 83º al 85º de la Constitución Política del Perú. Asimismo, a través de su unidad especializada denominada Unidad de Inteligencia Financiera del Perú, le corresponde ejercer las competencias, atribuciones y funciones relativas a la prevención y detección del lavado de activos y/o del financiamiento del terrorismo establecidas en la Ley N° 27693 y en sus normas modificatorias (Leyes N° 28009 y 28306) y disposiciones reglamentarias y complementarias.6 Resumiendo sus funciones diremos: 6 “Asimismo, a través de su unidad especializada denominada Unidad deInteligencia Financiera del Perú…” Charles Alexander Sablich Humaní - Derecho financiero,una visión actual en el Perú (p.199) 2012
  • 46.
    UniversidadNacional Mayorde SanMarcos46  Guarda reserva de cualquier hecho, información o documentación de la que hubiere tomado conocimiento en el ejercicio de sus funciones y sólo la revela en las instancias autorizadas.  Establecer el tipo de cambio diario para las principales monedas extranjeras de acuerdo con la cotización del mercado.  Combatir el lavado de dinero proveniente de actividades ilícitas.  Prevenir y detectar el lavado de activos y financiamiento del terrorismo  Promover la estabilidad y solvencia de las instituciones supervisadas conforme a los principios y prácticas internacionalmente aceptados. 8. Filosofía de Regulación y Supervisión. El enfoque de la SBS es crear, a través de la regulación, un sistema de incentivos que propicie que las decisiones privadas de las empresas sean consistentes con el objetivo de lograr que los sistemas bajo supervisión adquieran la solidez e integridad necesarios para mantener su solvencia y estabilidad en el largo plazo.7 9. Principios de Regulación. El enfoque de la SBS es crear, un sistema de incentivos que propicie que las decisiones privadas de las empresas sean consistentes con el objetivo de lograr que los sistemas bajo supervisión adquieran la solidez e integridad necesarios para mantener su solvencia y estabilidad en el largo plazo. 7 “El enfoque de la SBS es crear …” Charles Alexander Sablich Humaní - Derecho financiero,una visión actual en el Perú (p.200) 2012
  • 47.
    UniversidadNacional Mayorde SanMarcos47 Para que este enfoque se pueda desarrollar en la práctica, la SBS se apoya sobre la base de cuatro principios básicos relacionados a (i) la calidad de los participantes del mercado, (ii) la calidad de la información y análisis que respalda las decisiones de las empresas supervisadas (iii) la información que revelan las empresas supervisadas para que otros agentes económicos tomen decisiones y (iv) la claridad de las reglas de juego. En cuanto a la calidad de los participantes del mercado, la regulación de la SBS se basa en el principio de idoneidad. Si se desea que los sistemas gocen de solidez e integridad, entonces es necesario asegurar que quienes operan en el mercado sean personas de solvencia moral, económica y que demuestren capacidad de gestión. El principal énfasis de este principio se encuentra en los requisitos de entrada al mercado. Respecto de la calidad de información y, la regulación de la SBS se basa en el principio de prospección. Esto quiere decir que, en la regulación de la SBS, se propicia una visión prospectiva de los riesgos que enfrentan las empresas supervisadas. Así, el énfasis está puesto en la necesidad de aplicar sistemas que les permitan identificar, medir, controlar y monitorear sus riesgos de una manera eficiente. Las empresas tienen libertad para implementar los sistemas que crean más convenientes, pero la SBS establece los parámetros mínimos que deben cumplirse para garantizar un manejo prudente de los riesgos a que las empresas supervisadas están expuestas. Las empresas de los sistemas financieros, de seguros y privado de pensiones también proporcionan información para que otros agentes económicos tomen decisiones. Con relación a este punto, la regulación de la SBS se basa en el principio de transparencia. Los clientes, supervisores, analistas e inversionistas, requieren de información proporcionada
  • 48.
    UniversidadNacional Mayorde SanMarcos48 por las empresas supervisadas para poder tomar sus decisiones. Para que las decisiones sean óptimas y fomenten una disciplina de mercado, se requiere que la información sea correcta, confiable y oportuna. Finalmente, respecto de la claridad de las reglas de juego, la regulación de la Superintendencia de Banca y Seguros se basa en el principio de ejecutabilidad. Este principio persigue que las normas dictadas por la SBS sean de fácil comprensión, exigibles y que puedan ser supervisadas. 10. Principios de Supervisión. Los principios de regulación arriba presentados demandan un estilo de supervisión dinámico y flexible, que se adecue a las características de cada empresa. En esta dirección la SBS busca poner en práctica una supervisión especializada, integral y discrecional. Una supervisión especializada significa que la SBS pretende implementar un enfoque de supervisión por tipo de riesgo. Ello implica contar con personal especializado en la evaluación de los diversos tipos de riesgo, tales como riesgo crediticio, de mercado, de liquidez, operacional y legal. Asimismo, la SBS se orienta hacia una supervisión integral que genere una apreciación sobre la administración de los riesgos por parte de las empresas supervisadas. Finalmente, una supervisión discrecional se refiere a que el contenido, alcance y frecuencia de la supervisión debe estar en función del diagnóstico de los riesgos que enfrenta cada empresa supervisada.8 8 “Una supervisión especializadasignificaquela SBS pretende …” Charles Alexander Sablich Humaní - Derecho financiero,una visión actual en el Perú (p.202) 2012
  • 49.
    UniversidadNacional Mayorde SanMarcos49 La estrategia de supervisión de la SBS se desarrolla en dos frentes. El primero consiste en la supervisión que ejerce directamente sobre las empresas y el segundo se basa en participación de los colaboradores externos, tales como los auditores, las empresas clasificadoras de riesgo, supervisores locales y de otros países. Con relación a la supervisión directa, ésta se desarrolla bajo dos modalidades: la supervisión extra-situ y la supervisión in-situ. La primera consiste en analizar en forma permanente la información brindada por las empresas supervisadas e identificar los temas que sean de preocupación y que merezcan un examen más profundo. La segunda se ocupa de verificar en la propia empresa supervisada los aspectos identificados previamente en la labor de análisis extra-situ. Respecto de la colaboración de agentes externos, desde su propia perspectiva estas entidades ejercen un cierto tipo de monitoreo de las empresas que se encuentran dentro del ámbito de la Superintendencia. La estrategia de la SBS es buscar que su participación sea permanente y consistente con la regulación. En el caso de los auditores y clasificadoras de riesgo se busca que, adicionalmente a las labores que realicen estos agentes, se pronuncien sobre la calidad de la administración de riesgos de las empresas. En el caso de los supervisores locales y de otros países, la estrategia se basa en propiciar la cooperación y el intercambio de información.9 9 “Respecto de la colaboración deagentes externos,…” Charles Alexander Sablich Humaní - Derecho financiero,una visión actual en el Perú (p.202) 2012
  • 50.
    UniversidadNacional Mayorde SanMarcos50 11. Regulación. El enfoque de la SBS es crear, a través de la regulación, un sistema de incentivos que propicie que las decisiones privadas de las empresas sean consistentes con el objetivo de lograr que los sistemas bajo supervisión adquieran la solidez e integridad necesarios para mantener su solvencia y estabilidad en el largo plazo. La SBS confía en el mercado como mecanismo de organización y asignación de recursos. 12. Visión y misión. 12.1. Visión.Ser una institución supervisora y reguladora reconocida en el ámbito mundial, que aplica estándares internacionales y las mejores prácticas, apoyada en las competencias de su capital humano. 12.2 Misión. Proteger los intereses del público, cautelando la estabilidad, la solvencia y la transparencia de los sistemas supervisados, así como fomentar una mayor inclusión financiera y contribuir con el sistema de prevención y detección del lavado de activos y del financiamiento del terrorismo.
  • 51.
    UniversidadNacional Mayorde SanMarcos51 Figura 15.Estructura orgánica básica de la SBS, FUENTE: Organigrama tomado de la página oficial de la SBS y AFP.
  • 52.
    UniversidadNacional Mayorde SanMarcos52 13. ¿Cómo funciona una AFP? Las AFP administran fondos de pensiones bajo la modalidad de Cuentas Individuales de Capitalización (CIC), en favor de trabajadores incorporados al Sistema Privado de Administradoras de Fondos de Pensiones. Las AFP brindan prestaciones de jubilación, invalidez, sobrevivencia y gastos de sepelio, en conformidad con el Texto Único Ordenado de la Ley del Sistema Privado de Pensiones (SPP) Decreto Supremo 054-97-EF. Para dicho fin, reciben los aportes, propiedad de los trabajadores, invirtiéndolos bajo las modalidades permitidas por Ley. Las operaciones de las AFP se encuentran bajo el control y supervisión de la Superintendencia de Banca, Seguros y AFP (SBS). Las características principales del Fondo de cada afiliado son:  Son propiedad únicamente de cada trabajador.  Constituyen masa hereditaria  Son inembargables. 14. Tipos de Fondo Las AFP te ofrecen tres tipos de Fondo en el que puedes invertir tus aportes: 14.1 Fondo 0 – O Fondo de Protección de Capital: No se encuentra activo, está pendiente u reglamentación por parte de la SBS.
  • 53.
    UniversidadNacional Mayorde SanMarcos53 14.3. Fondo 1 – Conservador o Preservación de Capital: De Crecimiento estable o conservador. Este es un Fondo donde las inversiones son de bajo riesgo, por lo que tiende a ofrecer retornos moderados.  Crecimiento estable con baja volatilidad y tendrá un horizonte de inversión de corto plazo y seguro.  Obtiene retornos estables y es ideal para los afiliados próximos a jubilarse o que tienen un perfil de riesgo conservador.  Tiene menor exposición al riesgo y concentra sus inversiones en instrumentos de renta fija. 14.3. Fondo 2 – Balanceado o Mixto: De crecimiento moderado y de riesgo medio. Este fondo presenta un mayor equilibrio entre rentabilidad y riesgo.  Busca un crecimiento moderado con volatilidad media y tendrá un horizonte de inversión de mediano plazo.  Obtiene retornos moderados para los afiliados entre 45 y 60 años o aquellos que están dispuestos a asumir mayor nivel de riesgo que el Fondo 1.  Concentra sus inversiones en instrumentos de renta fija y variable. 14.4 Fondo 3 – Apreciación de Capital o Crecimiento: De alto crecimiento y alto riesgo. Este es un fondo orientado al largo plazo, alterna períodos de poco crecimiento y de gran crecimiento.  Este fondo busca un alto nivel de crecimiento con alta volatilidad y tendrá un horizonte de inversión de largo plazo.
  • 54.
    UniversidadNacional Mayorde SanMarcos54  Obtiene altos retornos para los afiliados jóvenes cuyo horizonte de retiro es lejano o aquellos dispuestos a asumir mayores fluctuaciones en la rentabilidad pensando en el largo plazo.  Es más rentable a largo plazo aunque asumiendo un mayor riesgo. 15. Rentabilidad nominal La rentabilidad es el beneficio que se obtiene por invertir en un producto financiero. Esta rentabilidad podrá ser nominal o real y será calculada a través del tipo de interés nominal o real. Aquí es donde entra en juego el papel de factores externos como la inflación, impuestos, aumento del precio, etc. El tipo de interés y por tanto la rentabilidad se podría dividir entre rentabilidad real y rentabilidad nominal En la rentabilidad real se tienen en cuenta factores como la inflación o aumento de los precios. En cambio, en la rentabilidad nominal no se tienen en cuenta factores como la inflación o los impuestos. Se trataría de un concepto más sencillo que la rentabilidad real. 16. ¿Cómo se calcula la rentabilidad nominal? La rentabilidad nominal es más sencilla de calcular que la rentabilidad real donde sí se tienen en cuenta factores como la inflación. Pongamos un ejemplo, si invertimos 1000 euros en préstamos publicados a través de MytripleA, y al final del año nos han devuelvo 1.100 euros, habremos recuperado los 1.000€ invertidos y 100€ de beneficios o rentabilidad por nuestro dinero. Por tanto la
  • 55.
    UniversidadNacional Mayorde SanMarcos55 rentabilidad nominal que habremos obtenido por nuestro dinero será: 100€ / 1.000€ = 0,1 = 10% de rentabilidad nominal Para el caso de la rentabilidad real y teniendo en cuenta una inflación del 4%, lo que antes valía 100€, hoy cuesta 104€, por tanto la rentabilidad real será: (1 + Rentabilidad nominal) = (1 + Interés real) x (1 + Tasa Inflación) (1 + 0,1) = (1 + Interés real) x (1 + 0,04) = 5,8% Interés real Por tanto el interés real es de 5,8% en lugar del 10% de rentabilidad nominal. 17. Fórmula de rentabilidad nominal Por lo tanto la fórmula de la rentabilidad nominal sería la siguiente: 𝑅𝑒𝑛𝑡𝑎𝑏𝑖𝑙𝑖𝑑𝑎𝑑 𝐴𝑛𝑢𝑎𝑙 = 𝐵𝑒𝑛𝑒𝑓𝑖𝑐𝑖𝑜𝑠 𝑜𝑏𝑡𝑒𝑛𝑖𝑑𝑜𝑠 𝑎𝑛𝑢𝑎𝑙𝑒𝑠 𝐼𝑚𝑝𝑜𝑟𝑡𝑒 𝑖𝑛𝑣𝑒𝑟𝑡𝑖𝑜 Figura 16.Rentabilidad Nominal anualizada abril 2017,Fuente:tomado de la página oficial de la Superintendencia de Banca, Seguros y AFP. 0.00% 1.00% 2.00% 3.00% 4.00% 5.00% 6.00% 7.00% 8.00% 9.00% FONDO 1 FONDO 2 FONDO 3 7.38% 8.19% 6.34%6.07% 5.83% 3.27% 5.67% 5.73% 3.87% RENTABILIDAD NOMINAL ANUALIZADA A ABRIL-2017 3 años 5 años 10 años
  • 56.
    UniversidadNacional Mayorde SanMarcos56 Figura 17.Rentabilidad Nominal anualizada mayo 2017,Fuente: tomado de la página oficial de la Superintendencia de Banca, Seguros y AFP.  La rentabilidad es variable, por ende su nivel en el futuro puede cambiar en relación con la rentabilidad pasada.  El fondo 1 presenta una baja volatilidad; diseñado para afiliados mayores de 60 años.  El fondo 2 presenta una volatilidad media; diseñado para afiliados jóvenes y de mediana edad (45 a 60 años).  El fondo 3 presenta alta volatilidad; diseñado para afiliados jóvenes. 0.00% 1.00% 2.00% 3.00% 4.00% 5.00% 6.00% 7.00% 8.00% 9.00% FONDO 1 FONDO 2 FONDO 3 7.60% 8.56% 6.81% 6.35% 6.80% 4.93% 5.55% 5.43% 3.23% RENTABILIDAD NOMINAL ANUALIZADA A MAYO 2017 3 años 5 años 10 años
  • 57.
    UniversidadNacional Mayorde SanMarcos57 III. Banco Central de Reserva del Perú El Banco Central de Reserva del Perú (BCRP) es una entidad gubernamental que de acuerdo con la Constitución Política del Estado, se rige bajo dos aspectos fundamentales de la política monetaria: la autonomía del Banco, en el marco de su Ley Orgánica, y su finalidad única de preservar la estabilidad monetaria. Es una de las entidades encargadas de la regulación y supervisión del sistema financiero. 1.Historia El 9 de marzo de 1922 se promulgó la Ley N° 4500 que creó el Banco de Reserva del Perú. La institución inició sus actividades el 4 de abril de dicho año, siendo su primer presidente Eulogio Romero y su primer vicepresidente, Eulogio Fernandini. La creación de la nueva entidad respondió a la necesidad de contar con un sistema monetario qué no provocara inflación en los años de bonanza, como sucedió con los repudiados billetes fiscales; ni deflación como la generada por la inflexibilidad crediticia del patrón oro. El Banco de Reserva inició la emisión de billetes bancarios en 1922, el mismo añade su creación. La unidad monetaria era la Libra Peruana de Oro. El importante rol estabilizador del Banco de Reserva del Perú permitió enfrentar los choques más importantes de la década de los veinte: el Fenómeno del Niño de 1925-1926 y el crack de 1929. La Gran Depresión de 1929 y la posterior caída de los precios internacionales y las restricciones al crédito internacional, dificultaron el financiamiento del gasto público y generaron una fuerte depreciación de la moneda nacional. A finales de 1930, el entonces presidente del Banco de Reserva, Manuel Olaechea, invitó al profesor Edwin W. Kemmerer, reconocido consultor internacional para que brinde asesoría.
  • 58.
    UniversidadNacional Mayorde SanMarcos58 En abril de 1931, Kemmerer, junto a un grupo de expertos, culminó un conjunto de propuestas, una de las cuales planteó la transformación del Banco de Reserva proponía, entre otros aspectos un aumento del capital, un cambio en la composición del Directorio, considerar como función principal la estabilidad monetaria y mantener la exclusividad de la emisión de billetes. Esta fue presentada al Directorio el 18 de abril de ese año y ratificada el 28 de abril, dando origen al Banco Central de Reserva del Perú (BCRP), cuya principal función fue la de mantener el valor de la moneda. Asimismo, como parte de recomendaciones de la misión Kemmerer, el 18 de abril se estableció al Sol de Oro como unidad monetaria del país. El 3 de setiembre de 1931 se inauguró oficialmente el BCRP y se eligió a Manuel Augusto Olaechea como su primer presidente y a Pedro Beltrán como vicepresidente. 2.Marco legal El Banco Central de Reserva del Perú se rige por la Constitución Política de 1993, su Estatuto y La Ley Orgánica del BCRP (Ley N° 26123) desde 1993. Específicamente, esta institución debe cumplir dos aspectos claves: estabilidad monetaria y autonomía. La estabilidad monetaria garantiza un correcto control de la inflación y también el crecimiento sostenido de la economía. Y al ser este un organismo autónomo no existen riesgos de destitución del Presidente del Directorio por motivos políticos y es gracias a esta autonomía que todas las decisiones tomadas son dirigidas a cumplir los objetivos trazados.
  • 59.
    UniversidadNacional Mayorde SanMarcos59 Cabe resaltar que las normas que rigen al Banco Central de Reserva impiden el financiamiento al sector público, la otorgación de préstamos selectivos, entre otros. Todo esto se realiza con el fin de estimular el ahorro, hacer atractivas las inversiones y garantizar un crecimiento sostenido de la economía. La ley Orgánica del BCRP (N° 26123) contiene diversas disposiciones sobre aspectos generales; dirección y administración; atribuciones; obligaciones y prohibiciones; presupuesto y resultado; y relaciones con organismos autónomos. 3.Mision y vision 3.1. Mision.”Preservar la estabilidad monetaria”.10 3.2. Vision.”Somos reconocidos como un Banco Central autónomo, moderno, modelo de institucionalidad en el país, de primer nivel internacional, con elevada credibilidad y que ha logrado recuperar la confianza de la población en la moneda nacional. Nuestro personal es altamente calificado, motivado, comprometido y eficiente, y se desempeña en un ambiente de colaboración en el que se comparte información y conocimiento”.11 10 Concepto extraído de la página oficial del BCR 11 Concepto extraído de la página oficial del BCR
  • 60.
    UniversidadNacional Mayorde SanMarcos60 4. Organigrama Figura 18.Organigrama de BCR,Fuente:BCR.Elaboracion propia. PRESIDENTE DIRECTORIO Gerencia de Auditoria Oficina del Abogado Consultor Secretaria General GERENCIA GENERAL Gerencia de Comunicaciones Gerencia Jurídica Gerencia de Riesgos Gerencia de Contabilidady Supervisión Gerencia Central de Administración Gerencia de Recursos Humanos Gerencia de Tecnologíasde Información Gerencia de Compras y Servicios Gerencia Central de Estudios Económicos Gerencia Central de Operaciones Gerencia de Informacióny Análisis Económico Gerencia de Política Monetaria Gerencia de Operaciones Monetarias yEstabilidad Financiera Gerencia de Operaciones Internacionales Gerencia de Gestión del Circulante
  • 61.
    UniversidadNacional Mayorde SanMarcos61 5. Política Monetaria En el marco de la Constitución Política del Perú y de su Ley Orgánica, el Banco Central de Reserva del Perú cuenta con la autonomía y los instrumentos de política monetaria que le permiten cumplir su objetivo de preservar la estabilidad monetaria. 5.1.Esquema de política monetaria. A partir de enero de 2002, la política monetaria del BCRP se conduce bajo un esquema de Metas Explícitas de Inflación (inflation targeting) con el cual se busca anclar las expectativas inflacionarias del público mediante el anuncio de una meta de inflación. La meta de inflación anual del BCRP contempla un rango entre 1% y 3%.12 Esto se debe a que la inflación en un rango de 1% a 3% fortalece la confianza en la moneda nacional en el largo plazo, lo que favorece la desdolarización. Asimismo, una meta de inflación en dicho rango iguala el ritmo de inflación del país con el de las principales economías desarrolladas lo que nos ayuda a evitar la desvalorización relativa de nuestra moneda, ya que esto podría generar grandes problemas en nuestra economía y un difícil desarrollo. El BCRP evalúa el cumplimiento de su meta de inflación de manera continua desde el 2006, revisándose mensualmente la evolución de la inflación de los últimos doce meses. Es de esta forma que el Perú se suma al grupo de países con tasas de inflación bajas y estables que hacen uso de una evaluación continua del objetivo inflacionario y nos pone a la par con los países desarrollados. En el siguiente cuadro podemos observar las tasas de inflación desde el año 1970 hasta el año 2016 y podemos recalcar que el periodo donde fue más alta la tasa de inflación fue 12 La meta de inflación anual es un compromiso numérico que el Banco Central se ha impuesto bajo el marco de su mandato legal de preservar la estabilidad de precios.
  • 62.
    UniversidadNacional Mayorde SanMarcos62 durante los años 1989 y 1990, esto se debe a que durante estas fechas se desarrolló un periodo de hiperinflación. Figura 19.Tasa de interés del BCR,Fuente: BCR. 4.9 6.8 7.1 9.5 16.9 23.5 33.6 38.0 58.1 67.7 58.5 75.4 64.5 111.2 110.2 163.4 77.9 85.9 667.0 3,398.6 7,481.7 409.5 73.5 48.6 23.7 11.1 11.5 8.5 7.3 3.5 3.8 2.0 0.2 2.3 3.7 1.6 2.0 1.8 5.8 2.9 1.5 3.4 3.7 2.8 3.2 3.5 3.6 1970 1971 1972 1973 1974 1975 1976 1977 1978 1979 1980 1981 1982 1983 1984 1985 1986 1987 1988 1989 1990 1991 1992 1993 1994 1995 1996 1997 1998 1999 2000 2001 2002 2003 2004 2005 2006 2007 2008 2009 2010 2011 2012 2013 2014 2015 2016 TASA DE INTERES (%)
  • 63.
    UniversidadNacional Mayorde SanMarcos63 5.2.Posición de la política monetaria. El Banco Central de Reserva toma decisiones de política monetaria mediante el uso de un nivel de referencia para la tasa de interés del mercado interbancario. Dependiendo de las condiciones de la economía (presiones inflacionarias o deflacionarias), el Banco Central modifica la tasa de interés de referencia13 (hacia arriba o hacia abajo, respectivamente) de manera preventiva para mantener la inflación en el rango meta. Ello se debe a que las medidas que toma el Banco Central de Reserva toma con respecto a la tasa de referencia afectan a la tasa de inflación con rezagos.En el siguiente cuadro se muestra la tasa de interés de referencia que ha tomado el banco central de reserva desde el año 2004 hasta el año 2017. Figura 20.Tasa de interés del BCR,Fuente: SBS. 13 En el esquema de metas de inflación del Banco Central de Reserva del Perú (BCRP), la tasa dereferencia es la meta operativa de la política monetaria. 2.50 2.50 3.00 3.00 3.00 3.25 3.50 4.50 4.50 4.50 4.75 5.00 5.25 6.00 6.50 6.50 2.00 1.25 1.25 2.00 3.00 3.25 4.25 4.25 4.25 4.25 4.25 4.25 4.25 4.00 4.00 3.75 3.50 3.25 3.25 3.75 4.00 4.25 4.25 4.25 ENE2004 JUL2004 DIC2004 ENE2005 JUL2005 DIC2005 ENE2006 JUL2006 DIC2006 ENE2007 JUL2007 DIC2007 ENE2008 JUL2008 DIC2008 ENE2009 JUL2009 DIC2009 ENE2010 JUL2010 DIC2010 ENE2011 JUL2011 DIC2011 ENE2012 JUL2012 DIC2012 ENE2013 JUL2013 DIC2013 ENE2014 JUL2014 DIC2014 ENE2015 JUL2015 DIC2015 ENE2016 JUL2016 DIC2016 ENE2017 TAS A DE IN TERES DE REFERENCIA DEL BCR (%)
  • 64.
    UniversidadNacional Mayorde SanMarcos64 En los últimos años el nivel y grado de variación de las tasas de interés del sistema financiero en moneda nacional muestran una mayor relación con la evolución de la tasa de interés de referencia, que es el instrumento de política monetaria desde 2002, como podemos observar en el siguiente cuadro que muestra la tasa de interés interbancaria promedio en moneda nacional en porcentajes desde el año 1997 hasta el 2015. Figura 21.Tasa de interés interbancaria promedio en moneda nacional del BCR,Fuente: BCRP. 12.8 19.0 15.1 12.7 8.7 3.2 3.3 2.6 3.0 4.3 4.7 5.8 3.3 2.0 4.0 4.2 4.2 3.9 3.5 - 2.0 4.0 6.0 8.0 10.0 12.0 14.0 16.0 18.0 20.0 1997 1998 1999 2000 2001 2002 2003 2004 2005 2006 2007 2008 2009 2010 2011 2012 2013 2014 2015 TASA DE INTERES INTERBANCARIA PROMEDIO EN MONEDA NACIONAL (%)
  • 65.
    UniversidadNacional Mayorde SanMarcos65 Como podemos observar en el siguiente cuadro la tasa de interés interbancaria14 muestra una alta correlación con la tasa de interés de referencia del BCRP, lo que indicaría un mayor potencial por parte de la política monetaria para afectar las condiciones monetarias en el sistema financiero. Figura 22.Tasa de interés interbancaria comparada con la tasa de referencia del BCRP,Fuente: BCRP y SBS. 5.3. Transparencia de la política monetaria. La transparencia es una condición necesaria para fortalecer la credibilidad en el Banco Central de Reserva y de esa manera mejorar la efectividad de la política monetaria. Es por esto que las decisiones de política monetaria son explicadas al público en general y especializado mediante la difusión de: 14 Promedio ponderado de las tasas de interés de los préstamos no colateralizados entre las empresas bancarias, los cuales se otorgan en plazos de un día generalmente y en moneda nacional y extranjera. 2004 2005 2006 2007 2008 2009 2010 2011 2012 2013 2014 2015 TASA DE INTERES INTERBANCARIA 2.60 3.00 4.30 4.70 5.80 3.30 2.00 4.00 4.20 4.20 3.90 3.50 TASA DE REFERENCIA DEL BCRP 2.67 3.02 4.29 4.71 6.44 3.25 2.06 4.04 4.25 4.21 3.79 3.35 - 1.00 2.00 3.00 4.00 5.00 6.00 7.00
  • 66.
    UniversidadNacional Mayorde SanMarcos66 5.3.1.Nota informativa del directorio sobre el programa monetario. Al comienzo de cada año (desde el 2001), el banco central de reserva publica el calendario de las decisiones de política monetaria. La decisión se comunica mediante la Nota Informativa del Programa Monetario, la cual contiene una breve descripción de la evolución macroeconómica reciente, la decisión sobre la tasa de interés de referencia y el sustento de dicha decisión, así como las tasas de interés para las operaciones del banco central de reserva con el sistema financiero. 5.3.2.Reporte de inflación. Mediante este documento, el Banco Central de Reserva informa sobre la evolución macroeconómica reciente y en particular la dinámica de la inflación y la ejecución de la política monetaria. Además, difunde las perspectivas de las variables macroeconómicas y financieras que se utilizan en el análisis de la política monetaria, tales como el entorno internacional, las condiciones de oferta y demanda domésticas y la posición de las finanzas públicas, entre otros. Con base en esta información se publica la proyección de inflación del Banco Central de Reserva en el horizonte relevante de política monetaria y se hacen explícitos los principales riesgos de la proyección (balance de riesgos).Este reporte se publica 4 veces al año y contiene información a marzo, junio, setiembre y diciembre. 5.3.3.Reporte de estabilidad financiera.Desde el 2007, el Banco Central de Reserva publica este documento con la finalidad de identificar los riesgos que afectan el funcionamiento de los mercados financieros y la situación del sistema financiero y de los sistemas de pagos. Los choques financieros pueden reducir la efectividad de la política monetaria, en tanto alteren los canales que vinculan las variables financieras con las
  • 67.
    UniversidadNacional Mayorde SanMarcos67 variables reales y, eventualmente, con la inflación. Este reporte se publica 2 veces al año y contiene información a marzo y setiembre. 5.4.Instrumentos de la política monetaria. La regulación de la liquidez del sistema financiero es dinámica conforme se conocen las condiciones del sistema financiero día a día de modo que la tasa de interés interbancaria se ubique en un nivel cercano al de referencia. 5.4.1.Instrumentos de mercado 5.4.1.1Certificados de depósito del BCRP (CD BCRP).Fueron creados en 1992 con el objetivo de regular la liquidez del sistema financiero a través de la esterilización de los excedentes de liquidez de los bancos. La colocación de los CD BCRP se efectúa mediante el mecanismo de subasta o mediante colocación directa por montos nominales mínimos de S/. 100 mil cada uno y en múltiplos de ese monto, a un plazo entre un día y tres años.
  • 68.
    UniversidadNacional Mayorde SanMarcos68 5.4.1.2.Certificados de Depósito Reajustables del BCRP (CDR BCRP).Fueron creados en el año 2002 con el objetivo de regular la liquidez del sistema financiero a través de la esterilización de los excedentes de liquidez de los bancos y reducir presiones al alza sobre el tipo de cambio. La diferencia con respecto a los CD BCRP es que los CDR BCRP se reajustan en función de la variación del tipo de cambio, registrada entre la fecha de emisión y la de vencimiento, simulando la cobertura de ventas forward de los bancos. Al igual que con los CD BCRP, al efectuar una colocación de CDR BCRP se reduce la base monetaria y a su vencimiento ésta se incrementa. 5.4.1.3.Certificados de depósito liquidables en dólares del BCRP (CDLD BCRP).Fueron creados en octubre de 2010 para enfrentar presiones a la baja sobre el tipo de cambio asociadas a operaciones de compras forward de los bancos. Mediante el CDLD, el BCRP entrega un certificado de depósito denominado en moneda nacional, pero el pago en la fecha de emisión y vencimiento se realiza en dólares. Este instrumento es equivalente a una compra temporal de dólares en el mercado spot esterilizada con la colocación de CD BCRP. 5.4.1.4.Certificados de depósito con tasa de interés variable del BCRP (CDV BCRP).También fueron creados en octubre de 2010. Su rendimiento está sujeto a un reajuste en función de la tasa de interés de referencia de la política monetaria o el índice Interbancario Overnight según lo determine el BCRP en la convocatoria respectiva. Se utilizan para esterilizar cuando existe elevada incertidumbre sobre las tasas de interés futuras, que reducen la demanda por CD BCRP. Al estar indexados a la tasa de referencia se reduce este riesgo y por lo tanto se incentiva una mayor demanda por CDs.
  • 69.
    UniversidadNacional Mayorde SanMarcos69 5.4.1.5.Depósitos a plazo en el BCRP (DP BCRP).Fueron creados en octubre de 2010 en el contexto de importantes entradas de capitales de corto plazo. También son utilizados para retirar liquidez. El BCRP reemplazó la emisión de CD BCRP a plazos menores a un mes por depósitos a plazo. 5.4.1.6.Operaciones de reporte de valores (REPO).Fueron establecidas en 1997 con el fin de proporcionar liquidez de corto plazo a las empresas bancarias en situación de estrechez de liquidez. Mediante una repo de valores regular el BCRP puede comprar a las empresas del sistema financiero, con el compromiso de que éstas realicen la recompra en una fecha pactada, todos los CDs emitidos por el BCRP, Letras del Tesoro Público (LTP) y Bonos del Tesoro Público (BTP) emitidos en moneda nacional, incluyendo aquellos sujetos a reajuste con el índice de Valor Adquisitivo Constante (VAC). Subastasde depósitoaplazocon recursosdel bancode lanación y tesoropúblico(COLOCTPY BN BCRP). Desde mayo de 2015, el BCRP puede realizar subastas de depósito a plazo con los fondos del Banco de la Nación y el Tesoro Público para proporcionar liquidez, transfiriendo soles al sistema financiero. Dichas operaciones se han realizan a plazos de hasta un año, permitiendo al BCRP alcanzar una mejor distribución de la liquidez.
  • 70.
    UniversidadNacional Mayorde SanMarcos70 5.4.1.7.Operaciones de reporte de monedas (REPO DE MONEDAS).Desde marzo de 2007, el BCRP puede proporcionar liquidez transfiriendo 17 soles al sistema financiero contra entrega de dólares. Mediante esta operación el BCRP compra temporalmente moneda extranjera a las instituciones financieras con el compromiso de que estas la recompren en una fecha futura. Se realizan a plazos de hasta cuatro años, permitiendo al BCRP alcanzar una mejor distribución de la liquidez, en particular en periodos de estrés en el mercado de dinero. 5.4.1.8.Compra-venta de moneda extranjera.Las intervenciones cambiarias están dirigidas a reducir la volatilidad del tipo de cambio, sin establecer un nivel sobre el mismo; y no hay ninguna meta sobre esta variable. De esta manera, se busca evitar movimientos bruscos del tipo de cambio que deterioren aceleradamente los balances de los agentes económicos. Las intervenciones cambiarias (en posición compradora de dólares) permiten también acumular reservas internacionales que luego podrían ser empleadas para enfrentar eventuales situaciones de iliquidez de dólares, así como para satisfacer los requerimientos de moneda extranjera del Tesoro Público para el pago de la deuda externa. Las intervenciones cambiarias son compensadas por otras operaciones monetarias para mantener la tasa de interés interbancaria en el nivel de referencia.
  • 71.
    UniversidadNacional Mayorde SanMarcos71 5.4.1.9.Swaps cambiarios.Fueron creados en setiembre de 2014 y se utilizan para reducir la volatilidad del tipo de cambio generada por presiones en el mercado de derivados. Mediante este instrumento el BCRP provee exposición al tipo de cambio al comprometerse a pagar (o recibir) una tasa fija en moneda extranjera más la variación del tipo de cambio, a cambio de recibir (o pagar) un tasa variable en moneda nacional. A diferencia de los CDR BCRP y las operaciones de compra-venta de moneda extranjera, este instrumento no afecta la base monetaria puesto que no existe desembolso del monto nocional al inicio o al vencimiento de la operación, sólo se intercambia la diferencia entre los intereses por pagar y por recibir al final de la operación. 5.4.2.Instrumentos de ventanilla 5.4.2.1.Crédito de regulación monetaria. Instrumento usualmente conocido como redescuento, tiene la finalidad de cubrir desequilibrios transitorios de liquidez de las entidades financieras. La institución financiera que solicite esta facilidad tiene que presentar garantías entre las cuales se encuentran los CD BCRP, Letras del Tesoro Público y Bonos del Tesoro Público emitidos en moneda nacional, incluyendo aquellos sujetos 19 a reajuste con el Índice de Valor Adquisitivo Constante (VAC), CDR BCRP, Bonos del sector privado con clasificación de riesgo mínima de AA y valores del sector privado, entre otros. 5.4.2.2.REPO directa.Es similar al REPO y al REPO de Monedas pero esta operación se realiza fuera de subasta al cierre de operaciones. Se acepta un mayor rango de colaterales. La tasa de interés es la misma que la anunciada por el BCRP para sus Créditos de Regulación Monetaria.
  • 72.
    UniversidadNacional Mayorde SanMarcos72 5.4.2.3.Compra spot y venta a futuro de moneda extranjera (Swap directo).Instrumento creado en 1997 con el propósito de proporcionar liquidez en moneda nacional a las empresas del sistema financiero empleando como garantía moneda extranjera. Por medio de esta operación, el BCRP adquiere moneda extranjera de las empresas del sistema financiero, con el compromiso de reventa al día útil siguiente de haberse pactado la operación. 5.4.2.4.Depósitos overnight.Los depósitos overnight en moneda nacional y extranjera en el BCRP (depósitos remunerados hasta el siguiente día útil) fueron establecidos en 1998, constituyéndose en un instrumento para retirar los excedentes de liquidez al final del día. 5.4.3.Medidas de encaje.Reservas de dinero de curso legal que los bancos mantienen como forma de garantizar las demandas de tesorería y para fines de regulación monetaria. Se define como un porcentaje dado del Total de Obligaciones Sujetas a Encaje (TOSE)15 y está conformado por el dinero de curso legal que los bancos mantienen en sus propias cajas y por sus depósitos en cuenta corriente en el Banco Central. En un contexto de dolarización parcial, el encaje se ha constituido en un respaldo importante a la liquidez del sistema financiero, debido a que los encajes en moneda extranjera son más elevados que en moneda nacional, por el mayor riesgo de liquidez que implica la intermediación en moneda extranjera. 15 Conjunto de pasivos de las entidades sujetas a encaje sobre los cuales se calcula el encaje exigible. Comprende los depósitos (vista, plazo y ahorro), valores en circulación (excepto bonos de arrendamiento financiero,letras hipotecariasemitidasa plazos no menor de 540 días y los bonos subordinados), fondos de administración y préstamos recibidos del exterior.
  • 73.
    UniversidadNacional Mayorde SanMarcos73 Asimismo, el encaje tiene un rol macro prudencial, porque contribuye a mantener la estabilidad financiera y macroeconómica. Este es uno de los mecanismos prudenciales de acumulación de reservas internacionales que son útiles en 20 escenarios de reversiones de flujos de capitales de corto plazo. Los flujos de capitales de corto plazo aumentan la vulnerabilidad de la economía frente a salidas repentinas de capitales. En estos escenarios, el BCRP prudencialmente eleva las tasas de encaje16 en moneda nacional y extranjera, incluyendo la de los adeudados de corto plazo provenientes del exterior, lo que reduce el impacto de los flujos de capitales sobre la evolución de la liquidez y del crédito del sistema financiero y de esta forma la economía y el sistema financiero reducen su vulnerabilidad a las salidas de capitales. 6.Funciones del BCRP La Constitución Política del Perú le asigna al Banco Central de Reserva las siguientes funciones: 6.1.Regular la moneda y el crédito del sistema financiero. Esta función promueve la seguridad y eficiencia de los sistemas reforzando la estabilidad financiera, favoreciendo la eficacia de la política monetaria y estimulando el uso de los instrumentos de pago electrónicos. Los sistemas de pagos comprenden el conjunto de instrumentos, reglas y procedimientos cuya finalidad principal es la ejecución de órdenes de transferencia de fondos entre sus participantes. Es la infraestructura a través de la cual, se moviliza el dinero en una economía y permite que los clientes de una empresa del sistema financiero efectúen pagos a clientes de otras empresas del sistema financiero, así se dinamizan las transacciones y las inversiones. 16 Es la proporción del total de obligaciones o depósitos sujetos a encaje (TOSE) que los bancos deben tener como reserva en su caja y en el BCRP, con la finalidad de atender retiros imprevistos de depósitos.
  • 74.
    UniversidadNacional Mayorde SanMarcos74 6.2.Administrar las reservas internacionales a su cargo.La administración de las reservas internacionales es una función encargada al Banco Central de Reserva del Perú de acuerdo al Artículo 84º de la Constitución Política del Perú, y sigue los criterios de seguridad, liquidez y rentabilidad señalados en el Artículo 71º de su Ley Orgánica. Las reservas internacionales contribuyen a la estabilidad económica y financiera del país, pues brindan una sólida posición para enfrentar eventuales contingencias de turbulencia en los mercados cambiarios y financieros, como un retiro extraordinario de depósitos en moneda extranjera del sistema financiero o choques externos de carácter temporal que puedan causar desequilibrios en el sector real de la economía. La política de administración de las reservas internacionales seguida por el Banco Central considera prioritario preservar el capital y garantizar la liquidez de las mismas. Una vez cubiertas dichas condiciones, se busca maximizar el rendimiento de los activos internacionales. 6.3.Emisión de billetes y monedas. El Banco Central tiene como una de sus funciones la emisión de billetes y monedas y atiende el suministro oportuno y adecuado de la demanda de numerario. Esta es una importante función ya que si se emiten más billetes y monedas de lo necesario esto podría generar una crisis económica ya que habría en circulación más billetes de lo necesario y por ende las personas podrían utilizar este dinero extra para gastar más, lo que desequilibraría la oferta y la demanda. Es por esto que el Banco Central de Reserva realiza una programación que toma en cuenta tres aspectos fundamentales: cantidad, calidad y tipos de denominaciones demandadas, a fin de facilitar la fluidez de las transacciones en efectivo que realice el público.
  • 75.
    UniversidadNacional Mayorde SanMarcos75 La demanda de billetes y monedas tiene dos componentes:  Demanda para Transacciones: Que está en función del dinamismo de la economía  Demanda para Reposición: Que se genera por el reemplazo de los billetes y monedas deteriorados. 6.4.Informar periódicamente al país sobre las finanzas nacionales. El Banco Central de Reservatiene entre susfuncioneslade informarperiódicamentesobre lasfinanzasnacionales. Para este finel BancoCentral de Reservadifunde ensuportal de internettodaslaspublicacionesy estadísticasde carácter económicoque elabora. Entre las principales publicaciones se encuentran el Reporte de Inflación, la Nota Informativa del Programa Monetario, el Reporte de Estabilidad Financiera, la Nota Semanal, el Resumen Informativo de la Nota Semanal, la Memoria, las Notas de Estudio, la Revista Estudios Económicos y Documentos de Trabajo, la Revista Moneda y otros informes y documentos emitidos por el Instituto Emisor.
  • 76.
    UniversidadNacional Mayorde SanMarcos76 6.4.1.Reporte de Inflación.Se publica cuatro veces al año con información disponible a marzo, junio, setiembre y diciembre. Incluye la evolución macroeconómica reciente y en particular la dinámica de la inflación y la ejecución de la política monetaria. Además difunde las proyecciones de inflación (incluyendo el balance de riesgos) y de las variables macroeconómicas. 6.4.2.Nota Informativa del Programa Monetario. Se publica según el calendario anunciado a inicio de cada año después de su aprobación por el Directorio del Banco Central de Reserva. Esta nota informativa del programa monetario contiene una breve descripción de los principales indicadores económicos, la decisión sobre la tasa de interés de referencia y el sustento de dicha decisión, así como las tasas de interés para las operaciones del BCRP con el sistema financiero. 6.4.3.Reporte de Estabilidad Financiera.Es un documento que se publica dos veces al año, con información a marzo y setiembre, y que presenta un análisis y un diagnóstico sobre los mercados financieros y los sistemas de pagos. 6.4.4.Nota Semanal.Presenta estadísticas semanales y mensuales de liquidez, crédito, cuentas monetarias, operaciones del Banco Central de Reserva, tasas de interés, sistemas de pagos, mercado de capitales, tipo de cambio, inflación, balanza comercial, producción, remuneraciones y gobierno central. Asimismo, muestra estadísticas trimestrales de oferta y demanda global, balanza de pagos, deuda externa, sector público e indicadores monetarios.
  • 77.
    UniversidadNacional Mayorde SanMarcos77 6.4.5.Resumen informativo de la Nota Semanal.Reporte que contiene la evolución reciente de las principales variables macroeconómicas: RIN, operaciones monetarias y cambiarias del BCRP, tasas de interés, tipo de cambio, riesgo país, inflación, PBI, entre otros. 6.4.6.Memoria. Este es un reporte anual de las principales variables macroeconómicas:  PBI y empleo  Inflación y tipo de cambio  Sector externo  Sector fiscal  Sector monetario  Series estadísticas, últimos 10 años  Estados Financieros Auditados 6.4.7.Notas de Estudio.En este documento se presenta información económica de: PBI mensual, Balanza Comercial, Gestión de las RIN, operaciones del Sector Público No Financiero, entre otros. 6.4.8.Revista Estudios Económicos y Documentos de Trabajo.Incluye trabajos de investigación sobre temas económicos que son elaborados principalmente por técnicos del BCRP. 6.4.9.Revista Moneda.Publica artículos sobre temas económicos relacionados al Banco Central dirigidos al público en general. Asimismo, incluye temas culturales.
  • 78.
    UniversidadNacional Mayorde SanMarcos78 IV.COFIDE COFIDE (Antes Corporación Financiera de Desarrollo) es el banco de desarrollo del Perú. Su sede esta situada en Lima .Se dedica principalmente a captar recursos financieros de organismos multilaterales, bancos locales y del exterior y del mercado de capitales local e internacional; para luego dirigirlos, a través de instituciones financieras intermediarias, hacia personas naturales y jurídicas con el fin de promover y financiar inversiones productivas y de infraestructura pública y privada a nivel nacional. 1.Cofide como institución Es una empresa pública de derecho privado de la Corporación FONAFE, constituida como Sociedad Anónima en 1971. Desde 1992 se desarrolla como banco de segundo piso17. La administración mayoritaria está a cargo del Estado peruano (representado por el Fondo Nacional de Financiamiento de la Actividad Empresarial del Estado – FONAFE, dependencia del Ministerio de Economía y Finanzas) y la Corporación Andina de Fomento – CAF, con el 99.2 y 0.8% del accionariado, respectivamente. La Corporación se constituyó con el fin de contribuir con el desarrollo integral del país, mediante la captación de fondos e intermediación financiera para la promoción y financiamiento de inversiones productivas y de infraestructura pública y privada a nivel nacional. En este sentido, COFIDE opera como un banco de desarrollo, captando recursos financieros del exterior y del país (fundamentalmente mediante emisión de valores en el mercado de capitales local e internacional), los que luego canaliza, junto con los propios, a través de instituciones financieras nacionales e internacionales. 17 institución que canaliza recursos financieros al mercado a través de otras instituciones financieras intermediarias (IFI), complementando de esta forma la oferta de recursos que se pone a disposición del sector empresarial.
  • 79.
    UniversidadNacional Mayorde SanMarcos79 Además, realiza actividades como fiduciario18, relacionadas con el desarrollo descentralizado del país, las cuales impulsa con el fin de dar mayor estabilidad a sus colocaciones. Además, la Corporación brinda servicios no financieros que impulsan el desarrollo de microempresarios, a través de: charlas informativas, consultoría, capacitaciones, asesorías y convenios para su formalización. Se ha propuesto desarrollar productos y servicios innovadores en cuatro temas estratégicos: (i) Financiamiento de la inversión; (ii) Desarrollo MYPES; (iii) Presencia Descentralizada y (iv) Desarrollo del Mercado Financiero y Mercado de Capitales. Figura 23.Grupos de intereses cofide,Fuente: COFIDE 18 Administra el dinero o los bienes de otras personas.
  • 80.
    UniversidadNacional Mayorde SanMarcos80 Figura 24. Misión y Visión de COFIDE,Fuente: Pagina web oficial de COFIDE. Elaboración propia. 2.Gobierno corporativo El Banco es dirigido por su Directorio y administrado por su Gerente General. El Directorio es la más alta autoridad y está compuesto por: cuatro directores y un Presidente del Directorio, cuyo periodo se limita a tres años. La renovación del Directorio se realiza de forma escalonada, de modo que se asegura la continuidad en las políticas y estrategias de la Corporación. Cabe señalar que éste se reúne dos veces al mes. La estructura orgánica de COFIDE es la siguiente: Misión • “Ser motor de desarrollo sostenible e inclusivo del país, impulsando su productividad y competitividad, otorgando financiamiento y otros servicios financieros”. Visión • “Ser reconocido como un Banco de Desarrollo referente, con alto impacto en el desarrollo sostenible e inclusivo del Perú”.
  • 81.
    UniversidadNacional Mayorde SanMarcos81 Figura 25.Estructura organica de cofide.FUENTE: Reglamento de Organización y Funciones,2016.Elaboracion propia. •Junta General •Directorio •Gerencia General ALTADIRECCION •Unidad de Auditoria Interna •Oficial de Cumplimiento •Organo de ControlInstitucional ORGANO DECONTROL •Gerencia deRiesgos •Departamento deControl GlobaldeRiesgos •Departamento deAdmision y Seguimiento •Gerencia dePlaneamiento y Control deGestion •Departmento dePlaneamientoy Control •Departamento deProcesos y Mejora Continua •Gerencia deAsesoria Juridica •Departamento Asesoria Juridica Financiera y Regulacion •Departamento Asesoria Juridica deNegocios •Departamento deRecuperaciones ORGANOS DEASESORAMIENTO •Gerencia deGestion Humana y Administracion •Departamento deGestion Humana •Departamento deAdministracion •Gerencia deGestion Comercial •Departamento deMarketing y Comunicaciones •Departamento deRelaciones Institucionales y ResponsabilidadSocial ORGANOS DEAPOYO •Gerencia deNegocios •Departamento deFinanciamientodeInfraestructura •Departamento deFinanciamientoCorporativo •Departamento deIntermediacion •Gerencia deFinanzas •Departamento deTesoreria y Mercados •Departamento deServicios Financieros •Departamento deContabilidad •Gerencia deFideicomisos •Departamento deFideicomisos deCobertura e Inversiones y Pagos •Departamento deGestion y enGarantia •Departamento deFideicomisos deCreditos eInmobiliarios •Departamento deGeneracionde Negocios Fiduciarios •Gerencia deOperaciones •Departamento deTesoreria •Departamento deCreditos y Servicio deDeuda •Departamento deTI •Gerencia deEmprendimiento •Departamento deInclusion Financiera •Departmento deProductividad •Departamento deCompetividad ORGANOS CORE DENEGOCIO
  • 82.
    UniversidadNacional Mayorde SanMarcos82 Es importante mencionar que si bien COFIDE cuenta con autonomía administrativa; el Directorio es designado por FONAFE, a sugerencia del Ministerio de Economía y Finanzas - MEF, y sus miembros suelen ser funcionarios del MEF y del Ministerio de la Producción. Como institución del Estado, COFIDE es auditado por Contraloría, reporta a la Superintendencia de Mercado de Valores (SMV), al Banco Central de Reserva del Perú (BCRP) y a la Superintendencia de Bancos, Seguros y AFP (SBS). A pesar de ser una parte importante de la política económica del Gobierno para promover el desarrollo económico en el país, COFIDE ha estado libre de presiones políticas y ha mostrado históricamente un enfoque conservador en sus operaciones. Figura 26.Plana gerencial de cofide,FUENTE: COFIDE.
  • 83.
    UniversidadNacional Mayorde SanMarcos83 3.Administración de riesgos Los principales riesgos a los que está expuesta la Corporación son: i) el riesgo crediticio, proveniente de las colocaciones y el portafolio de inversiones que mantiene; ii) el riesgo de mercado, dentro de los que destacan el riesgo de liquidez, tipo de cambio y el de tasas de interés; y, iii) el riesgo operacional. 3.1.Riesgo Crediticio: El crédito se origina en el área de Negocios, y éste luego es evaluado por Riesgos, quien emite su opinión y permanentemente se encuentra evaluando a los intermediarios (IFIs19) y potenciales clientes, con la finalidad de determinar los límites de crédito para cada uno. Dependiendo del monto a financiarse, el Directorio es quien aprueba o desaprueba finalmente la operación. La cartera de créditos de COFIDE se encuentra concentrada en préstamos para financiamiento de proyectos de infraestructura y préstamos de capital de trabajo para PYMES, a través de instituciones financieras que, en su mayoría, tiene clasificaciones de riesgo inferiores a las de la Corporación. En el caso de los préstamos de capital de trabajo para PYMES, como banca de segundo piso, COFIDE otorga créditos a las instituciones financieras, los cuales se encuentran garantizados mediante facultades que le permiten a la Corporación el cobro automático de las cuotas de las deudas, mediante el cargo en la cuenta corriente que el deudor mantiene en el Banco Central de Reserva y/o en el banco operador que designe. Asimismo, sus créditos se encuentran garantizados con la cartera financiada con los recursos de COFIDE, que cubre como mínimo el monto de la deuda más intereses, comisiones, mora y otros gastos, la cual se encuentra identificada. 19 Institución Financiera Intermediaria
  • 84.
    UniversidadNacional Mayorde SanMarcos84 De esta manera, la Corporación tiene una mejor prelación en el cobro de sus acreencias frente a otros, lo que constituye una fortaleza que es recogida en la clasificación otorgada. En el caso del financiamiento de proyectos de infraestructura, la Corporación evalúa cada proyecto individualmente, para lo cual se han elaborado guías de seguimiento y manuales. Asimismo, con la finalidad de mejorar el proceso de evaluación de los proyectos, COFIDE se encuentra desarrollando metodologías de clasificación de riesgo sectorial a nivel interno. Cabe señalar que la participación de la Corporación en el financiamiento de proyectos de infraestructura puede darse a través de tres esquemas:  La canalización de recursos a través de una institución financiera.  El cofinanciamiento, en el que la Corporación puede tener una exposición de hasta el 50% del financiamiento.  La participación en los instrumentos de deuda emitidos en el mercado de capitales. A diciembre 2016, las colocaciones brutas sumaron US$2,219.7 millones. La cartera de intermediación (equivalente al 99.3% de colocaciones brutas de COFIDE) aumentó en 1.4% durante diciembre 2015 y diciembre 2016. Tabla 12 Colocaciones Brutas Totales (MM de US $) Fuente: Informe Anual de “Apoyo & Asociados” sobre Cofide,2017. Dic-16 Dic-15 Dic-14 Dic-13 2° Piso 2203.9 2172.6 1841.3 1847.3 1° Piso registrada como Colocaciones Brutas 15.8 68.5 57.9 12.1 2219.7 2241.1 1899.2 1859.4 Asimismo, dentro de la cartera de intermediación, se puede apreciar una mayor participación de entidades bancarias, a la vez que una disminución proporcional en la participación de financieras.
  • 85.
    UniversidadNacional Mayorde SanMarcos85 Tabla 13 Colocaciones Brutas-Cartera Intermediada(MM de US $). Fuente: Informe Anual de “Apoyo & Asociados” sobre Cofide,2017. Dic-16 % Dic-15 % Dic-14 % Bancos 2118.6 88.3% 2059.0 86.2% 1420.5 77.1% Financieras 143.6 6.0% 183.8 7.7% 261.8 14.2% CMAC’s 94.1 3.9% 102.3 4.3% 106.1 5.8% CRA’s 8.9 0.4% 3.5 0.1% 6.9 0.4% Leasings 14.3 0.6% 12.0 0.5% 11.7 0.6% Edpymes 10.8 0.4% 19.1 0.8% 24.4 1.3% Cooperativas 5.7 0.2% 7.8 0.3% 8.8 0.5% Factoring 1.3 0.1% 1.6 0.1% 1.1 0.1% Fogapl 1.3 0.1% TOTAL 2398.6 2389.2 1841.3 En cuanto a los plazos, el 36.9% de las colocaciones de segundo piso tienen vencimiento en el corto plazo (incluye operaciones pactadas originalmente en el mediano plazo). Si bien esto último representa un riesgo de reinversión de la Corporación, es importante destacar que el mismo se ha venido reduciendo en promedio, y se reducirá conforme COFIDE continúe con los desembolsos para proyectos de inversión.
  • 86.
    UniversidadNacional Mayorde SanMarcos86 Tabla 14 Vencimientos de las Colocaciones Brutas Fuente: Informe Anual de “Apoyo & Asociados” sobre Cofide,2017. Dic-16 Dic-15 Dic-14 Dic-13 Hasta 1año 36.9% 40.6% 35.6% 26.9% Más de 1 años y menos de 2 años 11.1% 10.2% 9.9% 17.6% Más de 2 años y menos de 3 años 10.5% 7.4% 5.7% 9.0% Más de 3 años y menos de 4 años 5.3% 8.9% 6.3% 5.0% Más de 4 años y menos de 5 años 6.1% 3.9% 6.4% 5.2% Más de 5 años 30.0% 28.9% 36.1% 36.3% 100% 100% 100% 100% Por otro lado, la cartera de primer piso, que proviene principalmente de la cartera adjudicada de las instituciones financieras intervenidas y en proceso de liquidación (proveniente principalmente de la década de los 90s), ascendió a US$4.8 millones a diciembre 2016, lo que significó una importante disminución con respecto a la misma cartera a diciembre 2015, debido a la reclasificación hacia colocaciones de 2do piso de las acreencias de préstamos otorgados a Fiduciaria Cayalti durante el año anterior y a recuperaciones durante 2016. La participación de la cartera de alto riesgo (vencida, en cobranza judicial, refinanciada y reestructurada, sin considerar la cartera cedida en cuentas por cobrar) sobre las colocaciones brutas disminuyó, de 0.90% a diciembre 2015, a 0.51% a diciembre 2016.
  • 87.
    UniversidadNacional Mayorde SanMarcos87 De manera similar, la cartera pesada (deficiente, dudoso y pérdida) se redujo a 1.1% entre diciembre de 2015 y diciembre 2016. El ratio de provisiones constituidas sobre cartera pesada es de 228.9% a diciembre 2016 (194.5% a diciembre 2015). Cabe mencionar que COFIDE realiza provisiones genéricas voluntarias, en línea con los acuerdos del Directorio, en prevención de futuros deterioros de la cartera, cuyo saldo, a diciembre 2016, fue S/ 433.5 millones (-2.4% con respecto a diciembre 2015). Si se consideran estas provisiones, se tendría un mayor ratio de cobertura de cartera pesada, el cual ascendería a 700.7% a diciembre 2016. Otros activos rentables: La Corporación mantiene un saldo importante de inversiones (S/ 4,354.7 millones), de los cuales el 53.7% corresponde a inversiones permanentes conformadas en su totalidad por la participación que mantiene el Estado en el accionariado de la CAF (S/ 2,339.2 millones a diciembre 2016). Si bien estas acciones son sólidas, su liquidez es muy baja dadas las restricciones en su transferibilidad. Dentro de las inversiones negociables y a vencimiento (S/ 1,991.8 millones), el 60.8% se encontraba invertido en bonos estructurados (65.0% a diciembre del 2015), el 26.1% en bonos corporativos, 5.9% en papeles comerciales y el restante, en otros activos financieros de buena calidad. El amplio crecimiento en las inversiones en bonos estructurados, durante el 2015 y 2016, responde al objetivo de la Corporación de participar en el desarrollo de proyectos de inversión (por ejemplo, la adquisición de bonos estructurados de Energía Eólica y la línea 2 del Metro de Lima), a través de la compra de los bonos que financian dichos proyectos Riesgo de Mercado: Los riesgos de mercado de la Corporación se derivan principalmente de variaciones en el tipo de cambio, tasa de interés y liquidez. La aprobación de las estrategias
  • 88.
    UniversidadNacional Mayorde SanMarcos88 de gestión del riesgo de mercado está a cargo del Comité de Activos y Pasivos, bajo el marco de las políticas aprobadas por el Comité de Riesgos y el Directorio. A diciembre del 2016, el 38.4% de los créditos se encontraba en moneda nacional. A pesar de que este porcentaje se incrementó con respecto a lo registrado en diciembre del 2015 (32.8%), representa un riesgo de tipo de cambio que asume la Corporación, dado que una porción importante de su fondeo es en moneda extranjera (Dólares americanos y Yenes). Sin embargo, éste se encuentra mitigado por la política de COFIDE de tomar coberturas ante fluctuaciones en el tipo de cambio y por el adecuado calce entre los activos y pasivos en dólares. Cabe mencionar que la colocación de recursos en proyectos de infraestructura es financiada en dólares y el fondeo para dichas colocaciones está denominado en la misma moneda. A diciembre 2016, COFIDE mantenía vigentes operaciones de cross currency swap JPY/USD, equivalentes a una obligación de US$132.9 millones. Asimismo, se mantiene en vigencia un swap de tasas de interés, debido a que cobertura parte del bono 2019, cuya tasa de interés es fija. El saldo de esta última, a diciembre 2016, fue de US$200.0 millones y que reprecian los meses de enero y julio. El requerimiento patrimonial por riesgo de mercado fue de S/ 11.1 millones (S/ 3.9 millones a diciembre del 2015), bajo el método estándar. 3.2.Riesgo Operacional: COFIDE cuenta con una metodología para la identificación, evaluación y tratamiento del riesgo operacional; así como con un Manual de Políticas de Gestión de Riesgo Operacional, dentro de los cuales destacan: i) el permanente seguimiento del cumplimiento de los lineamientos, metodologías, indicadores y límites de los riesgos
  • 89.
    UniversidadNacional Mayorde SanMarcos89 operacionales; ii) la incorporación del manejo de las políticas y procedimientos de riesgos operacionales en las funciones de su personal; iii) la alineación de los objetivos con las medidas definidas para mitigar los riesgos operacionales; y, iv) la gestión de riesgos legales, gestión de incidencias y eventos de pérdida, y los asociados a seguridad de la información y continuidad del negocio. Asimismo, COFIDE ha implementado un sistema automatizado para la gestión de riesgo operacional, el cual integra a los diferentes registros y herramientas de gestión. Cabe mencionar que la gestión de riesgo operacional incluye el seguimiento de los seguros, el monitoreo de las subcontrataciones significativas, la exposición por riesgo legal y la implementación de un programa de incentivos que busca mejorar la participación de los trabajadores en la gestión. El requerimiento patrimonial por riesgo operacional fue de S/ 31.8 millones, al cierre de diciembre 2016, (S/ 29.3 millones a diciembre del 2015) por el método del indicador básico. Cabe mencionar que, desde julio 2012, se aplica un requerimiento de patrimonio efectivo adicional, el cual incluye requerimientos por ciclo económico, por riesgo de concentración, por riesgo de tasa de interés y otros riesgos. 3.3.Liquidez: La gestión de este riesgo se hace dentro del marco de políticas de gestión de activos y pasivos aprobadas por el Directorio y bajo las directivas específicas que periódicamente debe aprobar el Comité de Activos y Pasivos. Asimismo, COFIDE cuenta con políticas de manejo de liquidez establecidas, que fijan ciertos indicadores con el fin de establecer los saldos mínimos de fondos disponibles, inversiones temporales y estructura de los fondos líquidos, cuyo seguimiento y control le permite manejar adecuadamente este riesgo.
  • 90.
    UniversidadNacional Mayorde SanMarcos90 En lo que se refiere al calce en moneda nacional, se presenta una brecha acumulada negativa en los tramos de dos a tres meses y de tres a seis meses. Por otro lado, en lo que se refiere al calce en moneda extranjera se presenta una brecha acumulada negativa en el tramo de más de 12 meses. Cabe mencionar que la Corporación busca continuamente calzar el activo y el pasivo en moneda nacional y extranjera; en ese sentido, con el fin de mejorar el calce de plazos en moneda nacional, realiza emisiones de instrumentos en el mercado de capitales local y extranjero, conforme se vayan requiriendo. Por otro lado, las emisiones en el exterior les permiten obtener mayores volúmenes de financiamiento, a la vez que les permite acceder a un menor costo de fondeo. Por otro lado, continuará con las líneas de financiamiento otorgadas por organismos multilaterales.
  • 91.
    UniversidadNacional Mayorde SanMarcos91 4.Fuentes de fondeo y capital La Corporación financia sus operaciones principalmente a través de su patrimonio y recursos prestados; estos últimos representaron el 72.8% de los activos a diciembre 2016, los cuales consideran su participación en el mercado de capitales. Tabla 14 Estructura de Fondeo(%sobre el Total de Activos) Fuente: Informe Anual de “Apoyo & Asociados” sobre Cofide,2017. Dic-16 Dic-15 Dic-14 Dic-13 Obligaciones con el Publico 0.1% 0.2% 0.5% 0.9% Depositos del Sist. Finan. Y Org. Finan. Insts. 0.9% 1.7% 2.0% 2.3% Adeudos 15.9% 21.3% 29.2% 38.6% Valores y Titulos en Circulacion 55.9% 53.8% 40.3% 26.0% Total Recursos Prestados 72.8% 77.1% 71.9% 67.8% Recursos Propios 20.9% 19.9% 23.2% 27.3% Una de las fuentes más importantes de fondeo son los adeudados, cuyo saldo, a diciembre 2016, representó el 15.9% de los activos, destacando los provenientes del exterior. Dentro de los préstamos obtenidos destacan: el préstamo sindicado liderado por el Bank of Tokyo - Mitsubishi, el American Family Life Assurance Company of Columbus (AFLAC), y; en moneda local, el Scotiabank, el Banco de la Nación y el BBVA Banco Continental. Apartir de la colocación de bonos internacionales por US$400 millones en febrero 2012, US$100 millones en diciembre 2012, US$600 millones (US$300 millones son
  • 92.
    UniversidadNacional Mayorde SanMarcos92 subordinados) en julio 2014 y US$800 millones en dos emisiones durante julio del 2015, el mercado de capitales, local e internacional, representa la participación más importante dentro de la estructura de fondeo de COFIDE (55.9% del total de activos). Los préstamos con el AFLAC y JICA con saldos de S/ 258.06 y 192.7 millones, respectivamente, están denominados en Yenes y se realizaron operaciones de cobertura “swaps”, con el propósito de compensar el riesgo de una revaluación de dicha moneda en relación con el Dólar americano. Asimismo, al 31 de diciembre 2016, se han registrado ganancias por operaciones de cobertura netas por S/ 6.9 millones (en diciembre 2015 pérdida de S/ 27.8 millones), las cuales fueron mitigadas con pérdidas por diferencia en cambio por S/ 8.8 millones. Las captaciones que mantiene la Corporación del sistema financiero local, corresponde a captaciones en moneda nacional, lo que se ajusta a los requerimientos de los clientes, especialmente, de las instituciones dirigidas al microcrédito. Además, a diciembre 2016, la Corporación contaba con US$316.3 millones de líneas de crédito con instituciones del exterior, de los cuales el 88.9% estaba utilizado. La Clasificadora destaca el esfuerzo de la Corporación en diversificar sus fuentes de financiamiento, incluyendo la participación del mercado de capitales internacional. Desde el tercer trimestre 2014 hasta la fecha, la Corporación levantó, tal como fue planeado, recursos en el mercado de capitales local e internacional, así como obtuvo fondos de mediano y largo plazo con organismos multilaterales destinados a financiar proyectos de energías renovables.
  • 93.
    UniversidadNacional Mayorde SanMarcos93 Del mismo modo, se tiene previsto obtener financiamiento en moneda local a corto plazo, a través de adeudados y emisiones de instrumentos de corto plazo en el mercado de valores peruano. Cabe señalar que por la naturaleza de la Corporación, su estructura de fondeo se concentran en adeudados y el mercado de capitales, lo cual limita la flexibilidad de COFIDE para adecuarse a diversos escenarios. En términos de monedas, a diciembre 2016, las fuentes de financiamiento estaban compuestas en un 26.7% por obligaciones en nuevos soles y 73.3% en moneda extranjera. Capital: A diciembre del 2016, el patrimonio de la Corporación ascendió a S/ 2,812.6 millones (S/ 2,700.8 MM a diciembre 2015). El incremento se debió principalmente al incremento en la cuenta de ajustes al patrimonio, en parte, por la ganancia por fluctuación de valor de inversiones negociables disponibles para la venta. En la misma línea de fortalecer el patrimonio de la Corporación, se acordó también que, a partir del 2013, se capitalice el 15% de los dividendos correspondientes a FONAFE. Cabe mencionar que, a diciembre 2016, se capitalizó S/ 10.9 millones. Asimismo, en Junta General de Accionistas del 26 de junio 2013, se acordó recomprar la totalidad de las acciones que era de propiedad de la CAF; y, en diciembre del mismo año se estableció que dichas acciones (clase B preferentes) devengaran un dividendo y serán recompradas por un plazo máximo de diez años. Por su parte, el patrimonio efectivo fue S/ 3,535.3 millones, y el 66.6% estuvo conformado por capital de nivel 1. Así, el ratio de capital global fue de 28.8% (30.51% a diciembre 2015). Cabe mencionar que, debido al incremento de capital adicional, mencionado en párrafos anteriores, el patrimonio efectivo se fortaleció. De este modo, el
  • 94.
    UniversidadNacional Mayorde SanMarcos94 patrimonio efectivo nivel 1 mostró un incremento, pasando a ser S/ 2,354.0 MM (S/ 2,295.9 MM a diciembre 2015). Por otra parte, el patrimonio nivel 2 estuvo conformado principalmente por los S/ 1,029.0 millones de bonos subordinados emitidos en el mercado de capitales internacional. De este modo, el patrimonio efectivo nivel 2 se mantuvo en S/ 1,181.3 millones a diciembre 2016. Cabe mencionar que, desde julio 2011, el requerimiento de patrimonio efectivo para cubrir los riesgos de mercado, crédito y operativo es de 10% de los activos y créditos ponderados por riesgo. Lo anterior, con la finalidad de alinearse a los requerimientos del comité de Basilea. 5.Funciones de cofide 1. Otorgar financiamientos a las personas naturales y jurídicas que se dediquen a actividades productivas y de servicios, a través de las empresas y entidades del sistema financiero y entidades de fomento que apoyen eficazmente a la actividad económica rural y a los pequeños empresarios en general. 2. Hacer operaciones de préstamos, adelantos y descuentos de letras de cambio, pagarés, vales y de otros documentos comprobatorios de deudas, a favor de empresas productivas y de servicios, a través de las empresas y entidades del sistema financiero y de las entidades de fomento. 3. Promover y financiar estudios de preinversión, proyectos de inversión productiva, así como proyectos de infraestructura, incluyendo a las que correspondan a zonas de menor desarrollo relativo, a través de las empresas y entidades del sistema financiero y entidades de fomento. 4. Captar recursos en moneda nacional y extranjera, bajo las siguientes modalidades:
  • 95.
    UniversidadNacional Mayorde SanMarcos95 a) Fondos constituidos por mandato legal, cuya administración le sea encargada para fines específicos. b) Fondos del Estado o de cualquier persona o entidad nacional, extranjera o internacional, encargados en comisión de confianza, para su utilización temporal o permanente, en forma abierta destinada a fines específicos. c) Contratación de obligaciones de créditos en el exterior para represtar a través de las empresas y entidades del sistema financiero y MANUAL DE ORGANIZACIÓN Y FUNCIONES CORPORACIÓN FINANCIERA DE DESARROLLO entidades de fomento, a corto, medio y largo plazo. d) Contratación de obligaciones de crédito en el país con empresas y entidades del sistema financiero, para represtar a través de las mismas y de las entidades de fomento, a corto, medio y largo plazo. e) Emisión de bonos, obligaciones u otro tipo de valores. f) Obtener donaciones, asistencias y otros similares. 5. Comprar, conservar y vender bonos y otros valores mobiliarios emitidos por bancos del país y del exterior, por el Estado y entidades multilaterales de crédito y otras entidades emisoras, así como participar en fondos mutuos de inversión en valores y fondos de inversión cualquiera sea el tipo o modalidad de acceso a los mismos. La participación en fondos de inversión deberá ser aprobada por el Directorio, el que designará a los representantes de COFIDE ante los mismos
  • 96.
    UniversidadNacional Mayorde SanMarcos96 6. Representar a la República en la concertación de financiamientos externos y en el otorgamiento de garantías cubriendo créditos en los que sea agente, de acuerdo con los dispositivos legales que norman el endeudamiento externo 7. Prestar servicio de asesoría financiera, sin que ello implique manejo de dinero de sus clientes o de portafolios de inversiones por cuenta de éstos. 8. Servir de agente financiero para la colocación y la inversión en el país de recursos externos, a través de las empresas y entidades del sistema financiero nacional. 9. Efectuar depósitos en moneda nacional o extranjera, en cualquier empresa o entidad del sistema financiero nacional o entidad bancaria o financiera del extranjero, en moneda nacional o extranjera. 10. Realizar operaciones de crédito con financieras y bancos del exterior, así como efectuar depósitos en unas y otros, con sujeción a las regulaciones que pudiera emitir el Banco Central. 11. Adquirir, gravar y enajenar en forma directa toda clase de bienes. 12. Adquirir los bienes muebles e inmuebles necesarios para el desarrollo de sus actividades. 13. Contratar directamente cualquier clase de servicios, estudios y asesorías, con las limitaciones que establece la Ley. 14. Otorgar avales, cartas fianzas y otras garantías, a favor de las empresas y entidades del sistema financiero y entidades de fomento 14. Todas las demás operaciones y servicios compatibles con la naturaleza de la MANUAL DE ORGANIZACIÓN Y FUNCIONES CORPORACIÓN FINANCIERA DE DESARROLLO sociedad. No obstante, por su naturaleza de banca de segundo piso, la sociedad no deberá captar directamente depósitos del público, ni deberá realizar ningún tipo de colocación directa.
  • 97.
    UniversidadNacional Mayorde SanMarcos97 En el marco de la ley 28015 - ley de promoción y formalización de la micro pequeña empresa: 1. Diseñar metodologías para el desarrollo de productos financieros y tecnologías que faciliten la intermediación a favor de las MYPE. 2. Predeterminar la viabilidad financiera desde el diseño de los Productos Financieros Estandarizados. 3. Implementar un sistema de calificación de riesgos para los productos financieros que diseñe en coordinación con la Superintendencia de Banca y Seguros (SBS). 4. Gestionar la obtención de recursos y canalizarlos a las empresas de operaciones múltiples, para que éstas procedan a destinar dichos recursos a las MYPE. 5. Colaborar con la SBS en el diseño de mecanismos de control de gestión de los intermediarios. 6. Coordinar y hacer el seguimiento de las actividades relacionadas con los servicios prestados por las entidades privadas facilitadoras de negocios o supervisadas por la SBS o la CONASEV.
  • 98.
    UniversidadNacional Mayorde SanMarcos98 Conclusión Este presente trabajo de investigación acerca de la Corporación Financiera de Desarrollo (COFIDE), la Superintendencia del Mercado de Valores (SMV), la Superintendencia de Banca, Seguros y AFP (SBS) y el Banco Central de Reserva del Perú (BCRP) ha mostrado el marco teórico, una reseña histórica, sus funciones, el organigrama, de donde obtienen su financiamiento y un análisis detallado de las actividades que realiza y realizo a lo largo de los años. Mediante la elaboración de este trabajo de investigación hemos podido aprender más sobre las funciones de estas entidades de regulación y supervisión del sistema financiero y cuál es su importancia en nuestra sociedad; y podemos resaltar (a nuestro criterio) que la principal función de cada uno son:  La principal función del COFIDE es otorgar financiamientos a las personas naturales y jurídicas que se dediquen a actividades productivas y de servicios, a través de las empresas y entidades del sistema financiero y entidades de fomento que apoyen eficazmente a la actividad económica rural y a los pequeños empresarios en general.  La principal función del SMV es velar por la protección de los inversionistas, la eficiencia y transparencia de los mercados bajo su supervisión, la correcta formación de precios y la difusión de toda la información necesaria para tales propósitos.  La principal función del SBS es generar las condiciones que permitan maximizar el valor de los sistemas financieros, de seguros y privado de pensiones, propiciando una mayor confianza y adecuada protección de los intereses del público usuario.  La principal función del BCRP es preservar la estabilidad monetaria mediante la regulación de la moneda y el crédito del sistema financiero; y administrando las reservas internacionales a su cargo.
  • 99.
    UniversidadNacional Mayorde SanMarcos99 Bibliografia 1. Apoyo &Asociados.Informe (2017).Informe Anual de Instituciones financieras recuperado de: http://apoyo.seekdev.com/wp-content/uploads/2016/12/COFIDE- 0916.pdf 2. Corporacion Fonafe,Cofide.recuperado de: http://www.fonafe.gob.pe/portal?accion=empresas&t=1&i=22&o=02&m= 3. Alicia Ruiz.(2016).Construyendo el camino para la banca de Desarrollo sustentable en Perú. 4. Cofide.Manual de Organización y Funciones(2016).Recuperado de :http://www.cofide.com.pe/COFIDE/mof 5. Cofide (2016).Reglamento de organización y función.Recuperado de : http://www.cofide.com.pe/COFIDE/pdfs/20160812172627_gobierno_ROF-07- 2016.pdf 6. Superintendencia de Mercado de Valores .Recuperado de http://www.smv.gob.pe/ 7. Bolsa de Valores de Lima.Recuperado de http://www.bvl.com.pe/ 8. Banco Central de la Reserva del Perú.Estadísticas.Recuperado de http://www.bcrp.gob.pe/estadisticas.html 9. Banco Central de la Reserva del Perú.Glosario . Recuperado de http://www.bcrp.gob.pe/publicaciones/glosario/t.html 10. Banco Central de la Reserva del Perú, Revista Moneda moneda. Recuperado de http://www.bcrp.gob.pe/docs/Publicaciones/Revista-Moneda/moneda-158/moneda-158- 02.pdf 11. Banco Central de la Reserva del Perú.Folleto institucional .Recuperado de http://www.bcrp.gob.pe/docs/sobre-el-bcrp/folleto/folleto-institucional.pdf
  • 100.
    UniversidadNacional Mayorde SanMarcos100 12. Banco Central de la Reserva del Perú.Series Mensuales Resultados . Recuperado de https://estadisticas.bcrp.gob.pe/estadisticas/series/mensuales/resultados/PD04722MM/h tml 13. Banco Central de la Reserva del Perú.Cuadros Anuales . Recuperado de http://www.bcrp.gob.pe/estadisticas/cuadros-anuales-historicos.html 14. Charles Alexander Sablich Humaní (2016).Derecho financiero, una visión actual en el Perú 15. Superintendencia de Banca y Seguro y AFP. Recuperado de http://www.sbs.gop.pe